Abstract
In Xinjiang, precision hole-sowing technology is used for cotton cultivation. A disc-type seed disperser has problems with missing seeds and multi-seeding; therefore, an interdigital (multiple pairs of coplanar electrodes crossed) capacitance sensor is designed to determine the seed pick-up status by gathering electrical capacity information. Firstly, a theoretical derivation is performed for calculating the capacitance of the sensor, and it is concluded that the interdigital spacing, interdigital width, and interdigital logarithm all affect the output capacitance. Then, by analyzing the working process of the dibble, the assemblage position of the sensor and the dimensional constraints were determined. In order to explore the impact of various structural parameters on the sensor’s performance (signal strength and capacitance variation), a Maxwell simulation platform was established, and orthogonal tests were created to optimize the structural parameters. In addition, the STM32 microcontroller is utilized as the core, and it is linked with the PCAP01-AD chip to form a tiny capacitance-detecting circuit. Finally, the capacitance threshold division test determined the capacitance threshold at different seed states. The test results demonstrate that the interdigital capacitive sensor can accurately determine the precision dibble’s seeding status, with detection accuracies of 96.9% for normal seeding, 99.67% for miss-seeding, and 93.77% for multiple seeds. These results can be used as a research reference for capacitive seeding status-detection technology.
1. Introduction
Cotton is an important cash crop in Xinjiang, with a sown area of 2496.9 thousand hectares and a total output of 5.391 million tons in 2022, accounting for 83.2% and 90.2% of China’s total, respectively [1]. At present, precision hole-sowing technology is used for cotton cultivation. This technique enables the efficient use of the region’s limited land resources, the saving of seeds, and an increase in cotton production. The mainstream model of mechanized cotton planting in Xinjiang is based on a toothed-disc dibble with spot planting on film. The toothed-disc dibble is easy to use and the discs are simple to swap out. However, on the one hand, vibrations can occur in the field causing disc seed failures. On the other hand, the dibble is completely closed during its operation, making it difficult to directly observe seed extractions in the seed-extraction holes, which can lead to missed seedings or multi-seeding. Therefore, it is important to develop a sensor for detecting abnormal seed discharge in a timely manner to improve the quality of cotton cultivation in Xinjiang.
Photoelectric [2,3], machine vision [4,5], piezoelectric [6,7], and capacitive detection techniques [8,9,10] are frequently used for determining the state of seeding. A fiber optic sensor was used as a detection element, which was installed in the seed guide tube to achieve seed leakage detection in a corn planter [11]. To evaluate seed spacing uniformity and seed drop speed, a high-speed camera system-based performance testing system for wheat and soybean precision seeders was developed [12]. A piezoelectric thin-film monitoring device, which works by transforming the physical quantity of a single dropped grain into a voltage pulse signal, was devised to monitor performance indicators, such as the seeding volume and leakage rate, of a planter [13]. In summary, the photoelectric detection method has the advantages of contactless measurement and rapid response time; however, it is easily affected by the dust in the field leading to a decrease in the detection accuracy. The machine vision-detection method has high inspection accuracy and no strict requirements on the size and shape of the seeds; however, it is costly and requires certain environmental conditions. The piezoelectric detection method has the advantage of its low cost; however, the piezoelectric film must collide with the seed to achieve detection, which is not conducive to seeding uniformity. The capacitive detection method is an emerging technology that can achieve non-contact measurements and good stability. It is extensively utilized in a variety of applications, including pressure detection, non-destructive testing, and humidity detection [14,15,16,17,18,19,20]. Due to its excellent detection accuracy and resistance to environmental deterioration, capacitive sensors have recently been applied in the field of crop sowing detection. A flat-plate capacitor for evaluating the homogeneity of sugarcane embryo spacing was devised by analyzing the operating principle of a sugarcane planter [21]. To monitor the seeding performance of a potato seeder, a spatial capacitance sensor based on a planar pole-plate sensor was developed [22]. Parallel plate capacitive sensors are often used to detect the sowing of large seed particles. For small- and medium-sized seeds, researchers have improved the sensitivity of the sensor by improving the structure of the pole plate: for the real-time monitoring of corn sowing, an E-shaped fork-finger capacitive sensor was used [23]. To detect the seeding condition of a corn rower, an orthogonal interdigital capacitive sensor was constructed to boost the signal intensity of the sensor by increasing the area of the pole plate [24]. To measure the seed cotton mass flow rate, a capacitive sensor with a differential structure was designed [25]. However, the research carriers of Refs. [23,24,25] were strip sowers and the capacitive sensors used were assembled in the seed guide tube and were not suitable for use in a toothed-disc dibble. Cotton seeds are medium-sized particles (average diameter less than 7 mm) [26], and when the cotton seeds pass through the sensor area, there is a small change in capacitance, which makes it difficult to detect and judge accurately, thus affecting the detection accuracy of the sensor.
The aim of this study is to design a capacitive sensor. A toothed-disc cotton precision dibble is used as the research vehicle. Maxwell simulation software is used to explore the degree of influence of different structural parameters on the signal strength and capacitance variation of the sensor and the law of action, and orthogonal tests are designed to optimize the structural parameters of the capacitive sensor. The capacitance threshold delimitation test is also used to study the range of capacitance variation during normal seeding and to provide a basis for determining the seeding status. This study can provide a research reference for the application of capacitive sensors in the field of seeding status detection.
2. Materials and Methods
2.1. Design Basis of the Capacitive Sensor
A capacitance sensor with high sensitivity is required to maximize the capacitance variation of cotton seeds. However, because the sensitivity of the typical parallel-plate capacitor is low, we lay the two pole plates of the parallel-plate capacitor flat on both sides to provide a pair of coplanar electrodes with a curve-shaped distribution of electric field lines, as shown in Figure 1a. An interdigital capacitive sensor is formed by a staggered arrangement of N pairs of coplanar electrodes, as shown in Figure 1b. Although the electric field distribution of this sensor is not uniform, it has a high sensitivity at close range [27] and is responsive to small- and medium-sized seeds, such as cotton seeds, which is useful for detecting seed extraction conditions.
Figure 1.
Principle of formation and structure of interdigital capacitive sensor: (a) coplanar electrode formation process diagram; (b) schematic diagram of interdigital capacitance sensor structure.
The electric field lines in the detection area of an interdigital capacitance sensor are mostly created on the upper surface of the detection and excitation electrodes, as well as by the edge effect on both sides of the electrodes. As shown in Figure 2, a Cartesian coordinate system is constructed with the origin as the midway of the pole-plate spacing and the X-axis as the bottom-edge line of the cross-section of the interdigital electrode.
Figure 2.
Electric field line distribution diagram of interdigital capacitance sensor.
The electric field lines above a pair of interdigital electrodes near the origin can be approximated as a cluster of semi-elliptical lines. The perimeter of the semi-ellipse is:
where is the perimeter of the semi-ellipse; is the distance of the point on the horizontal coordinate from the origin; and is interdigital spacing, mm.
The charge above the x-axis is:
where Q is the charge above the x-axis; is area of the sensor-detection area; and w is the interdigital width, mm.
The capacitance of the pair of interdigital electrodes is:
where is the capacity of the pair of interdigital electrodes and is interdigital length, mm.
The electric field lines of the edge effect can be approximated as another set of semi-elliptical lines. Referring to the calculation process of , the electric capacity of the edge effect is:
where is the electric capacity of the edge effect.
The capacitance of the N pair of electrodes is:
where is the capacity of the N pair of electrodes and is the logarithm of interdigital electrodes.
When the sensor is in operation, the medium in the detection area consists of air, cotton seed, and seed-picking disc, then the equivalent dielectric constants and without and with cotton seeds passing through the sensor are:
where is the volume of air; is the volume of the seed-picking disc; is the volume of cotton seeds; is the dielectric constant of the seed-picking disc; is the dielectric constant of cotton seeds; and is the total volume of the sensor-detection area.
The amount of change in capacitance due to the cotton seed is:
As can be seen from Equation (6), the value of the electrical capacity is related to the logarithm of interdigital electrodes, interdigital length, interdigital width, and interdigital spacing. Further simulations are necessary to ascertain the impact of these parameters on signal intensity and capacitance variation because interdigital logarithms, interdigital width, interdigital spacing, and capacitance show a non-linear connection. Equation (8) shows that the capacitance variation has a linear relationship with the volume of the cotton seed; therefore, the number of seeds can be determined by detecting the change in capacitance, thus enabling the detection of miss seeding, normal seeding, and multi-seeding of the dibble.
2.2. Research Carrier and Sensor Assemblage Position
The toothed-disc-type cotton precision dibble was used as a research carrier for the interdigital capacitance sensor. It consists of a moving plate, a storage assembly, a spacer ring, a seed-picking disc, a pressure plate, an order plate, and a seed inlet, as shown in Figure 3.
Figure 3.
Structure of the toothed-disc cotton precision dibble. 1: Moving plate; 2: seed storage assembly; 3: spacer ring; 4: seed-picking disc; 5: pressure plate; 6: order plate; 7: seed inlet.
A suitable assemblage position is necessary to enable the sensor to accurately identify the seeding status of the seed-picking disc. We determined a suitable mounting position for the sensor by analyzing the working process of the hole seeder. The working process of the dibble can be divided into five stages: seed filling region, seed carrying region, seed storage-transfer region, seed transfer region, and seed discharging region, as shown in Figure 4.
Figure 4.
The working process of the toothed-disc cotton precision dibble. 1: Seed picking disc; 2: spacer ring; I: seed filling region; II: seed carrying region; III: seed storage-transfer region; IV: seed transfer region; V: seed discharging region.
The dibble is driven by the tractor and rolls clockwise on the ground. The seed-picking disk revolves alongside the moving disk towards the seed filling area, and the cotton seed is deposited into the toothed holes of the seed picker along the seed guide grooves under the influence of the seed-picking disc. The seeds then proceed to the seed-carrying region, where any surplus seeds are dropped back into the population by the force of gravity, resulting in effective clearance. When the seed moves to the seed storage-transfer region, it enters the space formed by the seed pick-up holes and the spacer ring under the axial force of the inner seed guard. When the cotton seed moves to the notch in the inner seed guard, it enters the seed dispensing chamber due to the lack of axial force. It passes through the seed transfer region into the duckbill device. When the duckbill device moves to the discharging region, the duckbill device is opened by the pressure of the ground to complete the seeding.
The interdigital capacitive sensor is to be assembled in a position that meets the following conditions: does not interfere with the seeding action or conflict with other components. The cotton seeds move steadily through the detecting area. In addition, only one seed extraction hole is present in the detection region at the same time.
As shown in the dibble’s working process, there are seed groups in the seed-filling zone, and the state of the seeds is unstable. However, the seeds in the seed-carrying zone remain stable, and after gravity cleaning, there is usually no surplus seed around the perforations. Therefore, the sensor assembly site was tentatively set up to be in the seed-carrying region and was assembled on the internal seed guard of the seed spacer, as illustrated in Figure 5.
Figure 5.
Assemblage position of capacitive sensor.
To pinpoint the exact assemblage location of the sensor, the width of the sensor must first be established. The analysis of the trajectory of the cotton seeds shows that the horizontal displacement of the cotton seeds during a single sampling time is:
where is the horizontal displacement of the cotton seeds during a single sampling time; is the radius of the cotton seed trajectory, mm; is the angular velocity of the seed-picking disc, rad/s; and is the capacitive sensor sampling frequency, Hz.
According to Shannon’s sampling theorem, the time for each hole to pass through the sensor should be longer than 2 times the sampling time, and the subsequent hole cannot enter the sensor before one hole has completely left the sensor-detection area. Therefore, the total width of the sensor should meet:
where is the maximum width of the cotton seed and is taken as 5 mm; is the angle of the circle corresponding to the two adjacent seed picking holes and is 24°.
According to the literature [28], . According to Equations (9) and (10), when the sampling frequency of the sensor is 60 Hz, the value range of the sensor width is . In this paper, the width of the sensor was taken as .
Figure 6 depicts the sensor’s specific assemblage position, where ABCD represents the sensor coverage area, R1 represents the outer diameter of the seed spacer (140 mm), and R2 and R3 represent the radius of the seed movement track (105 mm) and the radius of the seed pick-up disc-mounting screw-movement track (80 mm), respectively.
Figure 6.
Diagram of the specific sensor assemblage position.
2.3. Maxwell-Based Interdigital Capacitive Sensor Design
To investigate the influence of the capacitive sensor’s structural parameters on its output performance, this experiment built a three-dimensional model of the interdigital capacitive sensor in Solid-works, saved it in a igs format, and then imported it into the finite-element analysis software Maxwell for the simulation of the electric capacity solution.
According to Equation (8), the structural parameters of the interdigital capacitance sensor influence its output capacitance value. In this study, a simulation analysis was performed using the single-factor analysis method to explore the influence of each parameter on the sensor’s output performance, with signal strength and capacitance variations used as assessment indicators.
Signal strength refers to the size of the sensor output capacitance value; the higher the signal strength, the easier it is to detect its capacitance value, and the higher the signal-to-noise ratio, the better the resistance to interference. The capacitance variation is the difference in capacitance between the capacitance of the cotton seed passing through the capacitance sensor and the capacitance of the empty field, reflecting the degree of influence of the single seed on the capacitance sensor’s output capacitance value; the greater the capacitance variation, the better the sensor’s performance and the more beneficial to detection.
2.3.1. Simulation Setup
The construction of the interdigital capacitive sensor is shown in Figure 1b. The width of the sensor is l = 30 mm, the thickness of the polar plate is t = 0.1 mm, the interdigital logarithm is N = 4, the interdigital width is w, the interdigital spacing is d, the spacing between the two polar plates is c = 1 mm, and the width of the cross stretcher is e = 1 mm. The material of the pole plate was copper, the voltage applied to the driving electrode was 5 V, and a rectangle 70 mm long, 60 mm wide, and 30 mm high was used as the solution domain; the material of the solution domain was set to air with a dielectric constant of 1.006. The cotton seed model was an ellipsoid with 10 mm-long and 5 mm-short axes, and its dielectric constant was set at 10.
Figure 7 depicts the interdigital capacitive sensor’s electric-flux-density distribution, which demonstrates that high-electric-flux-density areas are localized in the interdigital gap of an interdigital unit, and the closer to the pole plate, the higher the electric-flux density. As a result, the seed should be placed as close to the sensor as possible, with its trajectory overlapping the interdigital gap as much as possible. When the seed enters the detection area of the sensor, the change in medium causes a polarized charge to be generated within the seed, resulting in a change in electric flux density, which in turn increases the output capacity of the sensor. This demonstrates the feasibility of using the capacitive sensor to determine the dibble’s seed-extraction status.
Figure 7.
Electric−flux−density distribution of interdigital capacitive sensor, the black circle indicates the cotton seed.
2.3.2. Placement of Sensor
As indicated in Figure 8, sensor placement can be divided into two types: interdigital orientation tangential to the trajectory of the cotton seeds and interdigital orientation perpendicular to the trajectory of the cotton seeds. To obtain the capacitive variation caused by the cotton seed passing through the sensor under the two placement methods, the interdigital width was 4 mm, the interdigital spacing was 0.44 mm, and other simulation settings were the same as above. Then, when the interdigital electrode was placed tangential to the cotton seed trajectory, the capacitance change was calculated by taking the intersection of the cotton seed trajectory and the left boundary of the sensor as the starting point, and taking the circular angle of 1.03° corresponding to the cotton seed trajectory as the step size, and taking 15 points in turn. When the interdigital electrode was placed perpendicular to the trajectory of the cotton seeds, the capacitance variation was calculated by taking 15 points in a circular angle of 1.3° as a step, and the simulation results are shown in Figure 9.
Figure 8.
Two types of placements for the interdigital capacitive sensor: (a) interdigital orientation tangential to the trajectory of the cotton seeds; (b) interdigital orientation perpendicular to the trajectory of the cotton seed: the yellow arrow represents the trajectory of the cotton seed.
Figure 9.
Capacitive variation of cotton seeds passing through the sensor.
Figure 9 shows that the capacitance variation is stable when placed tangentially, but unstable when placed vertically, resulting in regular variations. However, the maximum capacitance variation obtained by the two placement methods was close and consistent, indicating that the structure of the sensor was reasonably designed. Except for positions 1 and 15, where the seed was not completely in the detection area of the sensor, the maximum fluctuation of capacitance variation was only 0.0073 pf when placed tangentially, and 0.0337 pf when placed vertically, which was approximately 5 times the capacitance variation when placed tangentially, and there were 7 peaks corresponding to the location of the 7 interdigital gaps of the sensor. To ensure the detection accuracy, the sensor’s output value should be as steady as possible; therefore, the sensor was placed so that the interdigital was tangential to the seed trajectory.
2.3.3. Interdigital Coverage
To facilitate the study, this paper introduced interdigital coverage, which was defined as the percentage of the interdigital width in an interdigital unit (the sum of interdigital width and interdigital spacing), as shown in the following equation:
- The other structural parameters remained unaltered; the interdigital width was set to 5 mm and the interdigital logarithm was set to 3. The interdigital coverage was increased by 10% increments from 50% to 90%. The simulation results are shown in Table 1: when the other structural parameters of the sensor remain unchanged, the signal strength and capacitance of the sensor become stronger as the interdigital coverage increases. When the interdigital coverage is increased from 50% to 90%, the signal strength increases by 76.3% and the capacitance variations by 65.7%.
Table 1. Influence of interdigital coverage on sensor performance.
2.3.4. Interdigital Width
Setting the interdigital coverage u = 90%, the interdigital logarithm was 3, and the interdigital widths were 3, 4, 5, 6, and 7 mm, respectively, with other parameters unchanged. The simulation results are shown in Table 2.
Table 2.
Influence of interdigital width on sensor performance.
As shown in Table 2, the signal strength of the sensor decreases with the increase in the interdigital width, and the capacitance variation increases with the increase in the interdigital width. In practice, the stronger the signal intensity, the more resistant the sensor is to interference, and the greater the capacitance change, the simpler it is to detect. Therefore, the interdigital width should be adjusted to take both signal strength and capacitance change into account.
2.3.5. Interdigital Logarithm
Setting the interdigital coverage u = 90%, the interdigital width was 5 mm, and the number of interdigital logarithms was 2, 3, and 4 pairs, respectively, for the simulation test with other parameters unchanged; the simulation results are shown in Table 3.
Table 3.
Influence of interdigital logarithm on sensor performance.
As shown in Table 3, the sensor’s signal intensity increases as the number of interdigital pairs increases; however, the capacitance does not vary much as the number of interdigital logarithms increases. This is due to the fact that, when the interdigital coverage and interdigital width are determined, the interdigital spacing is also fixed, and increasing the number of interdigital logarithms at this time will only increase the area of the sensor and cause the signal strength to increase; however, the change in capacitance is insignificant.
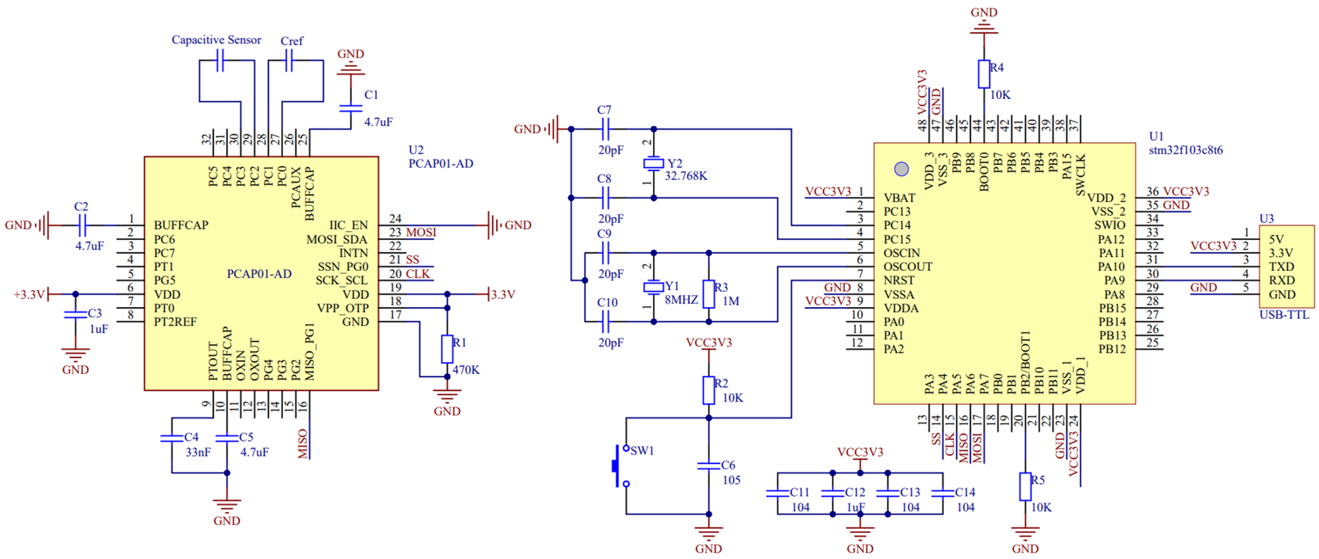
2.4. Micro-Capacitance-Detection Circuit Design
Cotton seeds passing through the capacitance sensor cause changes in electrical capacity; however, the amount of change is very small (pf level), making it difficult to detect. To achieve low capacitance signal detection, the STM32 microcontroller is used as the main control chip, with the PCAP01-AD as the capacitance-detection chip, and the serial assistant output-detection value.
The capacitance sensor’s output value was measured by a PCAP01-AD chip manufactured by ACAM, Garsing, Germany, whose measurement precision could reach 6 af, effectively shielding the influence of parasitic capacitance and precisely collecting the capacitance signal. Figure 10 depicts the micro-capacitance-detection circuit. Using the single-sensor drift mode, the PCAP01-AD chip’s PC0 and PC1 ports were linked to a 6 pf reference capacitor, while the PC2 and PC3 ports were connected to the capacitance sensor. SPI bus was used for communication with the microcontroller, and measurement data were transmitted to the microcontroller via the MISO_PG1 port. The STM32f103c8t6 microcontroller (STMicroelectronics, Shenzhen, China) controlled the PCAP01-AD chip to gather capacitance signals via the PA7 connector and sent the results to the top computer for display. The alarm circuit was triggered if the number of miss-seeding and multi-seeding cases identified by the sensor exceeded the stated threshold.
Figure 10.
Micro-capacitance-detection circuit.
2.5. Experimental Design
This research was based on simulation software to create the optimization experiment of the sensor structural parameters in order to improve the sensor’s performance. Additionally, we constructed a real sensor to validate the optimization results. Then, an experimental platform was created. It was used for sensor placement verification, capacitance threshold division testing, and bench testing.
2.5.1. Parameters Optimization Test of Sensor Structure
According to the simulation results of Section 2.3, the test factors were interdigital coverage, interdigital width, and interdigital logarithm, and the best three levels were chosen for each factor; a three-factor, three-level orthogonal test was performed with signal strength and capacitance variation amount as the evaluation index; and the optimal combination of structural parameters of the sensor was derived from the orthogonal test results. Table 4 displays the test factor level values.
Table 4.
Parameter optimization orthogonal test factors and levels.
A three-factor, three-level orthogonal test was used, without considering the interactions; therefore, the orthogonal table was chosen to design the test. In order to facilitate the test analysis, the two evaluation indicators of signal strength and capacitance variation were combined into one evaluation indicator. Firstly, the signal strength and capacitance variation affiliations were calculated according to Equation (12). Because the capacitance variation caused by the cotton seed passing through the sensor was small, the capacitance variation should be given priority; therefore, the level of the signal strength was set to 0.4 and the weight of capacitance variation was set to 0.6, and the comprehensive score index was calculated using Equation (13). Table 5 depicts the test scheme.
where is the affiliation of test k of test g; is the observed value of test k of test g; is the minimum value of test k of test g; is the extreme difference of each test; is the composite score; and is the weight of test k.
Table 5.
Test scheme.
2.5.2. Experimental Platform
The experimental platform is shown in Figure 11 and includes an LCR digital bridge measuring instrument, a host computer, a downloader, a micro-signal acquisition circuit, a motor speed module, a capacitance sensor, and a 15-hole cotton-toothed-disc dibble test prototype. To avoid electrical interference, the capacitance sensor was connected to the micro-capacitance-detection circuit via a shielded cable. Lint-free cotton seeds with a thousand-grain mass of 87.06 g and a moisture content of 8–12% were selected as the test samples. The preceding experiments were performed in a laboratory setting at a temperature of 25 °C.
Figure 11.
Experimental platform: 1: LCR digital bridge measuring instrument; 2: host computer; 3: downloader; 4: micro-signal acquisition circuit; 5: motor speed module; 6: capacitance sensor; 7: 15-hole cotton-toothed-disc dibble test prototype.
2.5.3. Verification Test of the Sensor Placement
The capacitive sensor was assembled on the seed separator so that the interdigital electrodes were tangential to the cottonseed movement direction. First, the capacitance value was measured when there was no cotton seed in the sensor’s detection area. Turn the seed-extraction tooth hole to the center of the sensor, measure the capacitance with an LCR digital bridge meter, and take the average of three measurements as the base capacitance value. When a cotton seed enters the sensor detecting region, rotate the seed disk 1° clockwise and measure the capacitance value once in 1° increments until the seed exits the sensor completely. The capacitance variation of a single seed passing through the sensor was calculated by subtracting the base capacitance value from the capacitance value detected. The previous experiment was repeated using two more randomly picked cotton seeds.
2.5.4. Capacitance Threshold Division Test
A threshold division of the measured capacitance peak was required to distinguish between miss-seeding (no seeds), normal (1 seed), and multi-seeding (2 seed) seed-pick-up states of the dibble. The tiny capacitance detection circuit was used to sample the capacitance signal, and the peak value of the sample was retrieved using the upper computer’s serial assistant. The sowing disc speed was set to 25 r/min. To begin, the dibble was idle to simulate the miss-seeding occurrence, and 100 sets of miss-seeding capacitance samples were collected. Then, make the hole seeder test prototype perform normal seeding, and select 100 holes of normal seeding data for the statistics. Finally, 200 seeds of lint-free cotton were randomly selected, and 2 seeds were glued into a single seeding tooth hole to create an artificial multi-seeding phenomenon and obtain 100 sets of multi-seeding sampling peak values.
2.5.5. Bench Testing
To verify the performance of the capacitive sensor, bench tests were conducted on a simulated test rig with a dibble, divided into three groups: normal sowing, miss-seeding, and multi-seeding. Each group was completed at 25, 30, and 35 r/min of dibble speeds, respectively.
For the normal sowing test, 300 lint-free cotton seeds were randomly selected, 15 seeds were pasted into the 15 seeding teeth holes of the seeding disc, the motor speed was adjusted to 25 r/min, 15 consecutive test results were extracted after the speed had stabilized, and the process was repeated 20 times. The number of normal sowing holes detected by the sensor was calculated by adding the test results. The abovementioned operation was repeated at other speeds.
The dibble was idling for the miss-seeding test and the motor speed was set at 25, 30, and 35 r/min, respectively. At each speed, 100 consecutive test results were acquired. A total of 600 cotton seeds were chosen at random for the multi-seeding test, and each pair was pasted into one seed-picking tooth hole. The test was conducted in the same manner as the normal sowing test, and the number of multi-seeding holes was determined at each speed.
3. Results and Discussion
3.1. Parameters Optimization Test of Sensor Structure
The results of the structural parameter optimization experiment are shown in Table 6. Table 6: K1, K2, and K3 are the mean values of the sum of indicators at each level for each factor; R is the extreme difference, R = max{K1, K2, K3} − min{K1, K2, K3}. The greater the extreme difference, the greater the influence of the factor on the test index, and in order of the magnitude of the extreme difference R, the primary relationship between the factors is A > C > B. This indicates that the interdigital coverage has the greatest influence on the comprehensive evaluation index among the three factors, and within the range chosen for this study, the influence of each structural parameter on the output performance of the sensor is ranked as the greatest interdigital coverage, the second-greatest interdigital logarithm, and the smallest interdigital width.
Table 6.
Optimization experiment results.
The sum of squared deviations, degrees of freedom, F-ratios, and F-critical values of each factor was calculated by ANOVA (analysis of variance) using the empty column as the error term for the experimental results. The ANOVA results are shown in Table 7. Among them, interdigital coverage had a significant effect on the composite index, while interdigital width and the logarithm of interdigital had no significant effect on the composite index.
Table 7.
Analysis of variance results.
The optimal combination of parameters for the sensor was determined by a comprehensive analysis of the above, which was A3B1C3, that is, interdigital coverage of 90%, interdigital width of 4 mm, and interdigital logarithm of 4 pairs. At this time, the length of the sensor was 35.08 mm, to meet the length constraints of the sensor.
The capacitive sensor with optimal structural parameters was created using the PCB fabrication approach, as illustrated in Figure 12. Ten lint-free cotton seeds (9.14 ± 0.25 mm in length, 4.51 ± 0.25 mm in width, and 4.3 ± 0.25 mm in thickness) with sizes similar to the simulated cotton seed model were chosen and placed at the center of the seeds’ trajectory. The average value of signal strength was 6.755 pf, and the average value of capacitance change was 0.0592 pf, both of which were close to the simulation results. This demonstrates that the sensor’s design concept and approach are reasonable and may be utilized to identify whether a cotton seed is passing through the sensor-detecting region.
Figure 12.
Physical view of the interdigital capacitive sensor.
3.2. Verification Test of the Rationality of the Sensor Placement
The results are shown in Figure 13. When the cotton seed position was 2~14, the cotton seed was completely within the sensor-detection area. At this time, the capacitance variation caused by cotton seeds 1, 2, and 3 fluctuated due to the influence of stray capacitance, and the capacitance variation of cotton seed 3 was less than that of cotton seeds 1 and 2 due to its smaller size. However, the overall trend was consistent with the simulation result, justifying the placement of the interdigital electrodes in a direction tangential to the trajectory of the cotton seeds.
Figure 13.
The amount of change in capacitance of the cotton seeds when placed tangentially.
3.3. Capacitance Threshold Division Test
The peak capacitance sampling for the three seeding states is shown in Figure 14a and the distribution of the peak sampling values is shown in Figure 14b. According to the test results, the capacitance sampling peaks for missed seeds, normal seeds, and multiple seeds are 6.792–6.808, 6.835–6.877, and 6.861–6.937 pf, respectively, where the capacitance sampling peaks for missed seeds are concentrated, indicating that the sensor performance is stable. Furthermore, the sampling peaks with and without seeds through the sensor-detecting area did not overlap and were easily distinguished. The capacitance sampling peaks of normal and multiple sowing practices fluctuated relatively more, which was due to the difference of seed size and the position of the seeds in the seed-picking teeth holes also affected the capacitance sampling value. Four of the 100 groups of multi-seeding capacitance peak values overlapped with normal sowing. This was due to the fact that the volume of the two cotton seeds present in the pick-up tooth hole were small during the multi-seeding scenario, and the overall volume was closer to that of a single big seed, resulting in a sampling peak similar to that of normal sowing at this time. Considering that the multi-seeding rate of the toothed-disc dibble was just 5.61%, it was much lower than the single grain rate. The abovementioned four multi-seeding groups were regarded as normal-sowing scenarios in order to improve the sensor’s detection accuracy. The capacitance threshold for distinguishing normal seeding and multi-seeding was then determined as the median value of the upper limit value of normal seeding and the lower limit value of multi-seeding.
Figure 14.
Capacitance threshold division test results: (a) capacitance sampling peak distribution for the three seeding states and (b) distribution of peak sampling values.
As a result, for normal seeding and multi-seeding scenarios, a capacitance threshold of 6.881 pf was determined. That is, if the sensor capacitance sampling peak was less than 6.808 pf, it was considered miss-seeding. If the sample peak was between 6.809 and 6.881 pf, it was considered normal seeding. Additionally, if the sampling peak was higher than 6.881 pf, it was considered multi-seeding.
3.4. Bench Testing
The results of the bench test are shown in Table 8. As demonstrated in Table 8, the detection accuracy decreases as the disc rotation speed increases for all three seeding conditions. The reason for this is that, when the disc rotation speed increases, the sample time decreases, causing the sensor to misjudge. However, the detection accuracy was not less than 96% for normal seeding, 99% for missed seeding, and 91.7% for multi-seeding. We discovered that multi-seeding-detection accuracy was relatively low. The reason for this was that, in the previous threshold division test, certain multigrain seeding cases were misclassified as normal sowing. Overall, the average monitoring accuracy was 96.9% for the number of normal seeding holes, 99.67% for the number of miss-seeding holes, and 93.77% for the number of multi-seeding holes. This indicated that the capacitive sensor designed in this paper worked well and could be used to detect the seed-extraction status of the toothed-disc dibble.
Table 8.
Bench test results.
4. Conclusions
Compared with other seeding-detection methods, the capacitance-detection method had the advantages of non-contact measurement, good stability, and high reliability. Therefore, an interdigital capacitive sensor was designed for detecting the seed status of the dibble. Based on the analysis, research, and experiments, the following conclusions were drawn:
The sensor was assembled in the seed carrying device after analyzing the working process of the dibble, and its width was determined to be 30 mm.
By analyzing the change in capacitance caused by a single seed passing through the detection area of the sensor, it was determined that the sensor was placed with the interdigital oriented tangentially to the seed trajectory. The results of the single-factor simulation show that the greater the interdigital coverage and the interdigital logarithm, the better the output performance of the sensor; however, with the increase in the interdigital width, the signal strength and capacitance variation of the sensor show the opposite trend. The results of the orthogonal test show that the factors affecting the overall index are interdigital coverage, interdigital logarithm, interdigital width, and when the interdigital coverage is 90%, the interdigital logarithm is 4 and the interdigital width is 4 mm; the output performance of the sensor is optimal.
The capacitance threshold division test results show that the capacitance variation interval during normal sowing is 6.809~6.881 pf, when the peak capacitance detection is less than 6.809 pf it is judged as missed sowing, and when the peak capacitance detection is greater than 6.881 pf, it is judged as multi-seeding. The results of the bench test show that the average detection accuracy is 96.9% for the number of normal seeding holes, 99.67% for the number of empty holes, and 93.77% for the number of multi-seeding holes, enabling the detection of the seed-extraction status of the cotton-toothed disc dibble.
Author Contributions
Methodology, L.R. and S.W.; software, S.W.; validation, T.L. and Y.Z.; formal analysis, S.W.; investigation, M.Y., M.Z. and Y.Z.; resources, L.R.; data curation, S.W.; writing—original draft preparation, S.W.; writing—review and editing, L.R.; visualization, S.W.; supervision, B.H.; project administration, L.R. All authors have read and agreed to the published version of the manuscript.
Funding
This research was funded by the National Natural Science Foundation of China (Grant No.52165036), the Shihezi University High Level Talent Project (Grant No. RCZK2021B17), and the Shihezi University Supports University-level Research Project with Independent Funding (Grant No. ZZZC202105).
Institutional Review Board Statement
Not applicable.
Data Availability Statement
The data presented in this study are available in the article.
Conflicts of Interest
The authors declare no conflict of interest.
References
- Available online: http://www.stats.gov.cn/xxgk/sjfb/zxfb2020/202112/t20211214_1825249.html (accessed on 10 May 2023).
- Karimi, H.; Navid, H.; Besharati, B.; Behfar, H.; Eskandari, I. A practical approach to comparative design of non-contact sensing techniques for seed flow rate detection. Comput. Electron. Agric. 2017, 142, 165–172. [Google Scholar] [CrossRef]
- Bai, S.; Yuan, Y.; Niu, K.; Shi, Z.; Zhou, L.; Zhao, B.; Wei, L.; Liu, L.; Zheng, Y.; An, S.; et al. Design and Experiment of a Sowing Quality Monitoring System of Cotton Precision Hill-Drop Planters. Agriculture 2022, 12, 1117. [Google Scholar] [CrossRef]
- Leemans, V.; Destain, M.-F. A computer-vision based precision seed drill guidance assistance. Comput. Electron. Agric. 2007, 59, 1–12. [Google Scholar] [CrossRef][Green Version]
- Dong, W.; Ma, X.; Li, H.; Tan, S.; Guo, L. Detection of Performance of Hybrid Rice Pot-Tray Sowing Utilizing Machine Vision and Machine Learning Approach. Sensors 2019, 19, 5332. [Google Scholar] [CrossRef]
- Jin, X.; Zhao, K.; Ji, J.; Qiu, Z.; He, Z.; Ma, H. Design and experiment of intelligent monitoring system for vegetable fertilizing and sowing. J. Supercomput. 2018, 76, 3338–3354. [Google Scholar] [CrossRef]
- Huang, D.; Zhu, L.; Jia, H.; Yu, T.; Yan, J. Remote monitoring system for corn seeding quality based on GPS and GPRS. Trans. CSAE 2016, 32, 162–168. [Google Scholar]
- Sun, Y.J.; Jia, H.L.; Ren, D.L.; Yan, J.J.; Liu, Y. Experimental Study of Capacitance Sensors to Test Seed-Flow. Appl. Mech. Mater. 2013, 347–350, 167–170. [Google Scholar] [CrossRef]
- Zhou, L.; Wang, S.; Zhang, X.; Yuan, Y.; Zhang, J. Seed monitoring system for corn planter based on capacitance signal. Trans. CSAE 2012, 28, 16–21. [Google Scholar]
- Chen, J.; Li, Y.; Qin, C.; Liu, C. Design and Experiment of Precision Detecting System for Wheat-planter Seeding Quantity. Trans. CSAM 2019, 50, 66–74. [Google Scholar]
- Zhang, C.; Xie, X.; Zheng, Z.; Wu, X.; Wang, W.; Chen, L. A Plant Unit Relates to Missing Seeding Detection and Reseeding for Maize Precision Seeding. Agriculture 2022, 12, 1634. [Google Scholar] [CrossRef]
- Karayel, D.; Wiesehoff, M.; Özmerzi, A.; Müller, J. Laboratory measurement of seed drill seed spacing and velocity of fall of seeds using high-speed camera system. Comput. Electron. Agric. 2006, 50, 89–96. [Google Scholar] [CrossRef]
- Huang, D.; Jia, H.; Qi, Y.; Zhu, L.; Li, H. Seeding monitor system for planter based on polyvinylidence fluoride piezoelectric film. Trans. CSAE 2013, 29, 15–22. [Google Scholar]
- Ying, S.; Li, J.; Huang, J.; Zhang, J.-H.; Zhang, J.; Jiang, Y.; Sun, X.; Pan, L.; Shi, Y. A Flexible Piezocapacitive Pressure Sensor with Microsphere-Array Electrodes. Nanomaterials 2023, 13, 1702. [Google Scholar] [CrossRef]
- Zhao, T.; Zhu, H.; Zhang, H. Rapid Prototyping Flexible Capacitive Pressure Sensors Based on Porous Electrodes. Biosensors 2023, 13, 546. [Google Scholar] [CrossRef] [PubMed]
- Chowdhury, A.H.; Jafarizadeh, B.; Pala, N.; Wang, C. Wearable Capacitive Pressure Sensor for Contact and Non-Contact Sensing and Pulse Waveform Monitoring. Molecules 2022, 27, 6872. [Google Scholar] [CrossRef] [PubMed]
- Abdollahi-Mamoudan, F.; Ibarra-Castanedo, C.; Filleter, T.; Maldague, X.P.V. Experimental Study and FEM Simulations for Detection of Rebars in Concrete Slabs by Coplanar Capacitive Sensing Technique. Sensors 2022, 22, 5400. [Google Scholar] [CrossRef]
- Yin, X.; Diamond, G.G.; A Hutchins, D. Further investigations into capacitive imaging for NDE. Insight Non Destr. Test. Cond. Monit. 2009, 51, 484–490. [Google Scholar] [CrossRef]
- Li, D.; Chen, A.; Zheng, D.; Li, Z.; Na, R.; Cui, F.; Yang, X. Design and Optimization of Interdigital Capacitive Humidity Sensor with Highly Sensitive and Dynamic Response Time. Appl. Sci. 2022, 12, 12362. [Google Scholar] [CrossRef]
- Liu, H.; Meng, Z.; Zhang, A.; Cong, Y.; An, X.; Fu, W.; Wu, G.; Yin, Y.; Jin, C. On-Line Detection Method and Device for Moisture Content Measurement of Bales in a Square Baler. Agriculture 2022, 12, 1183. [Google Scholar] [CrossRef]
- Taghinezhad, J.; Alimardani, R.; Jafari, A. Design a capacitive sensor for rapid monitoring of seed rate of sugarcane planter. Agric. Eng. Int. CIGR J. 2013, 15, 23–29. [Google Scholar]
- Zhu, L.; Wang, G.; Sun, W.; Zhang, H.; Liu, X.; Feng, B. Development of potato seed-metering state monitoring system based on space capacitance sensors. Trans. CSAE 2021, 37, 34–43. [Google Scholar]
- Liu, Y. Investigation of a Measurement System on Seed-Metering Performance Based on Capacitive Sensors. Master’s Thesis, Jilin University, Changchun, China, 2013. [Google Scholar]
- Liu, K. Detection Mechanism and Methodology of Seeding Performance of Corn Precision Seeding Device based on Capacitive Method. Ph.D. Thesis, Heilongjiang Bayi Agricultural University, Daqing, China, 2019. [Google Scholar]
- Zhou, L. Research on Detection of Yield and Seeding Rate of Cotton Based on Capacitive Method. Ph.D. Thesis, China Agricultural University, Beijing, China, 2014. [Google Scholar]
- Ding, Y.; Wang, K.; Liu, X.; Liu, W.; Chen, L.; Liu, W.; Du, C. Research progress of seeding detection technology for medium and small-size seeds. Trans. CSAE 2021, 37, 30–41. [Google Scholar]
- Zhu, Y.; Xiong, H.; Tian, Y.; Ji, C.; Hu, J. Monitoring Technology of Ice-snow-covered Photovoltaic Modules Based on Interdigital Capacitance. High Volt. Eng. 2022, 48, 20–28. [Google Scholar]
- Zhang, X.; Chen, Y.; Shi, Z.; Jin, W.; Zhang, H.; Fu, H.; Wang, D. Design and experiment of double-storage turntable cotton vertical disc hole seeding and metering device. Trans. CSAE 2021, 37, 27–36. [Google Scholar]
Disclaimer/Publisher’s Note: The statements, opinions and data contained in all publications are solely those of the individual author(s) and contributor(s) and not of MDPI and/or the editor(s). MDPI and/or the editor(s) disclaim responsibility for any injury to people or property resulting from any ideas, methods, instructions or products referred to in the content. |
© 2023 by the authors. Licensee MDPI, Basel, Switzerland. This article is an open access article distributed under the terms and conditions of the Creative Commons Attribution (CC BY) license (https://creativecommons.org/licenses/by/4.0/).













