Abstract
Cotton is a crucial economic crop that supplies natural fibers for the textile industry, with fiber quality being greatly impacted by abiotic stress throughout its growth stages. The Golden2-Like (GLK) gene family plays a key role in plant development and adaptation to abiotic stress. However, the specific functions and regulatory mechanisms of GLK members in cotton remain largely unexplored. In this study, a thorough analysis of GLK in four cotton species (Gossypium arboreum, G. raimondii, G. hirsutum, and G. barbadense) was conducted. A total of 198 GLK genes were identified in cotton. Conserved sequence analysis revealed that most GLK proteins contain two highly conserved domains: a MYB DNA-binding domain and a C-terminal (GCT) box. Promoter element analysis results show that the GLK gene family contains many stress response-related elements. Expression analysis demonstrated that GhGLK2, GhGLK11, GhGLK16, and GhGLK30 responded significantly to drought, salt, and temperature stresses. And GhGLK2, GhGLK13, GhGLK38, GhGLK42, and GhGLK46 responded significantly to cotton development. Yeast one-hybrid, yeast two-hybrid, and dual-luciferase assay results indicate that GhGLK2 interacts with GhGUN5, GhPIL6, GhNAC6, GhTPX2, and GhERF10. These findings suggest that these GhGLKs may play crucial roles in regulating the response to abiotic stress. Overall, this study provides a solid theoretical foundation for understanding the role of the GLK gene family in cotton’s response to abiotic stress.
1. Introduction
The growth, development, and production of many plants in nature are frequently hindered by various abiotic stresses [1]. Research indicates that nearly 70% of the reduction in crop yield over recent decades can be attributed to abiotic stress factors [2], leading to significant economic losses in crop production worldwide [3].
Cotton (Gossypium spp.) is recognized as one of the most significant cash crops globally, providing the primary natural fiber for the textile industry [2]. Numerous studies have highlighted the detrimental impact of abiotic stresses on cotton yield and quality [4]. In the current scenario of changing global climate and environmental degradation, cotton growth and development are increasingly vulnerable to various environmental pressures, including drought, salinity, and extreme temperatures [5]. These abiotic stresses primarily disrupt the physiological and metabolic processes in cotton, leading to irreversible damage or even death, and ultimately resulting in significant yield losses [6].
In order to thrive and adapt to their environment, plants have developed a range of defense mechanisms to combat various biotic and abiotic stresses [7]. Transcription factors (TFs) are proteins that regulate the expression of specific target genes by binding to promoter or enhancer regions of the DNA [8]. Some of these target genes encode stress proteins with unique three-dimensional structures that function in stress responses [9]. Golden2-Like (GLK) transcription factors are part of the GARP superfamily and typically contain two highly conserved domains: a MYB DNA-binding domain and a C-terminal (GCT) box [10]. Some GLK members also possess a conserved MYB-CC-LHEQLE domain [5]. Initially identified in maize, GLK genes have since been found in Arabidopsis, rice, and tomato, where they are known to play a crucial role in chlorophyll synthesis [11,12]. Despite extensive research on GLK function in various species, the role of GLK genes in cotton remains unexplored [13].
Presently, among tetraploid cotton species, upland cotton (G. hirsutum, AD1) and sea-island cotton (G. barbadense, AD2) are the major cultivars worldwide. The A genome of G. arboreum (A2) and the D genome of G. raimondii (D5) are commonly considered as the donors of the A subgenome and D subgenome of tetraploid upland cotton and sea-island cotton [14,15,16,17]. With the completion of genome sequencing and assembly of diploid and tetraploid cotton, more evidence is provided to study the evolutionary relationships among these Gossypium species [18,19,20]. This study identified 198 GLK members in cotton through a genome-wide analysis of protein sequence databases from four cotton species (G. arboreum, G. raimondii, G. hirsutum, and G. barbadense). Further analysis included chromosome localization, phylogenetic tree, conserved motif, intron and exon structure, and cis-acting regulatory elements of GLK members. It was observed that GLK family members with close evolutionary distance also exhibit higher structural similarity in nucleic acid and protein sequences. The expression profiles of GLK family genes in different cotton tissues and under various abiotic stress treatments were studied, revealing that these stresses affect the expression of some GLK genes. Furthermore, we selected the upland cotton variety TM-1 for validation using quantitative real-time PCR (qRT-PCR). Additionally, possible downstream target genes of GLK were identified. Overall, this study offers an overview of the GLK gene family in four cotton species and suggests the potential use of GLK for enhancing stress tolerance in future cotton breeding.
2. Materials and Methods
2.1. Genome Databases
The GLK sequences in Arabidopsis thaliana utilized in this research were sourced from The Arabidopsis Information Resource (TAIR) database [21]. The genome sequences of G. hirsutum (HAU_v1.1), G. raimondii (HAU_v1), G. arboreum (HAU_v1), and G. barbadense (HAU_v1) were acquired from Cotton FGD (http://cottonfgd.org/, accessed on 22 June 2024) and CottonGEN (http://cottongen.org/, accessed on 22 June 2024).
2.2. Identification of GLK Genes in Cotton Genome
A BLASTP program was conducted to search the cotton genome database using 40 GLK protein sequences from Arabidopsis as the query, with an E-value threshold of ≤1.0 × 10−5. Candidate sequences were identified on the CDDS website of NCBI, and those containing the MYB_DNA-binding domain and GCT box were identified and subsequently analyzed.
2.3. Sequence Analysis of GLK Members in Cotton
Protein motif analysis was conducted using MEME9 with a maximum of eight motifs and default parameters [22]. The physicochemical properties of GhGLKs, GrGLKs, GbGLKs, and GaGLKs, such as molecular weight (MW), isoelectric point (pI), instability index, and grand average of hydropathicity (GRAVY), were assessed using the ExPASy ProtParam tool available online (https://web.expasy.org/cgi-bin/protparam/protparam, accessed on 30 June 2024).
2.4. Phylogenetic Tree Construction of GLK
The protein sequences of GLKs from G. hirsutum, G. raimondii, G. arboreum, G. barbadense, and A. thaliana were aligned using ClustalW (http://www.genome.jp/tools-bin/clustalw, accessed on 2 July 2024). MEGA11 software (Version 11) [23] was employed to construct an evolutionary tree using the maximum likelihood method with bootstrap analysis conducted using 1000 replicates.
2.5. Chromosomal Location of GLK
The GFF files of G. hirsutum (HAU_v1.1), G. raimondii (HAU_v1), G. arboreum (HAU_v1), and G. barbadense (HAU_v1) were utilized for chromosomal location analysis. The online software MG2C (https://qiaoyundeng.github.io/, accessed on 2 July 2024) was employed to visually analyze the location of GLKs.
2.6. Promoter Analysis and Protein Interaction Network Analysis
The 1.5 kb upstream genomic sequences of GLK genes were analyzed using PLACE (Version 30.0) and PlantCARE software (https://bioinformatics.psb.ugent.be/webtools/plantcare/html/, accessed on 2 July 2024) to identify the distribution of cis-regulatory elements. The protein–protein interaction network of GLKs in cotton was examined using the online STRING database (https://string-db.org/, accessed on 8 July 2024). PlantRegMap resource (http://plantregmap.gao-lab.org, accessed on 8 July 2024) was used to predict downstream targets of candidate GhGLKs.
2.7. Spatial and Temporal Expression Analysis of GhGLK Genes
To demonstrate the spatial and temporal expression patterns of GhGLK genes, we utilized RNA-seq data from previous studies on abiotic stress and different tissue expression [22]. The expression levels of GhGLK genes were visualized in a heatmap using the R language package Pheatmap (https://cran.r-project.org/web/packages/pheatmap/, accessed on 10 July 2024). All spatial and temporal expression analyses of the GhGLK genes were obtained from the online resource COTTONOMICS (http://cotton.zju.edu.cn/index.htm, accessed on 10 July 2024).
For qPCR analysis of GhGLKs, total RNA was extracted using the RNAprep Pure Plant Kit (TIANGEN, Beijing, China). Subsequently, 2 µg of total RNA was utilized for first-strand cDNA synthesis with the EasyScript All-in-One First-Strand cDNA Synthesis Kit (TransGen, Beijing, China). The Stratagene Mx3005P Real-Time Thermal Cycler (Agilent, Santa Clara, CA, USA) was employed for conducting the reactions. The data were processed using the 2−ΔΔCt method.
2.8. Statistical Analysis
Mean values and standard errors were calculated using Microsoft Excel software (Version 365). For the qPCR analysis of GhGLKs, total RNA was extracted using the RNAprep Pure Plant Kit (TIANGEN, Beijing, China). The significance threshold was set at p < 0.01 [24].
2.9. Y1H Assay
In the yeast one-hybrid (Y1H) assay, 2000 bp promoter fragments from candidate genes were cloned into the pHIS2 vector (Clontech, Mountain View, CA, USA). The coding sequences of candidate transcription factor (TF) genes were then inserted into the pGADT7 vector (Clontech). The yeast strain Y187 was co-transformed with pGADT7 prey vectors containing candidate TF gene sequences and pHIS2 bait vectors. The transformed yeast cells were evenly plated on synthetic dropout medium (SD/DO) without tryptophan and leucine (DDO), and on synthetic dropout medium with or without 3-mM 3-aminotriazole (TDO), followed by incubation at 30 °C for 3–5 days.
2.10. In Vivo Dual-LUC Assay
In the dual-luciferase (LUC) reporter assay, 2000 bp promoter fragments upstream of GhTPX2 and GhERF10 from Gossypium hirsutum genomic DNA were amplified and individually cloned into the pGreenII 0800-LUC vector before the firefly luciferase LUC reporter gene. The GhGLK2 gene was inserted as an effector into the pGreenII 62-SK vector. These vectors were then introduced into Agrobacterium tumefaciens strain GV3101 and co-infiltrated into the epidermal cells of Nicotiana tabacum leaves. The activities of LUC and REN (Renilla luciferase) were quantified using the Dual-Luciferase Reporter Assay System (Promega Corp., Madison, WI, USA).
2.11. Identification of Orthologous Genes
A BLASTP search of the protein sequence library of upland cotton was performed using the protein sequences from Arabidopsis thaliana, selecting those with the highest phylogenetic affinity as orthologs.
3. Results
3.1. Genome-Wide Identification of GLK Gene Family Members in Cotton Species
To identify GLK gene family members in cotton, we utilized BLASTP and HMMER 3.0 software to retrieve protein sequences from the databases of G. hirsutum (HAU_v1.1), G. raimondii (HAU_v1), G. arboreum (HAU_v1), and G. barbadense (HAU_v1). In total, we identified 198 GLKs across the four cotton species, comprising 53 GhGLKs, 66 GbGLKs, 39 GaGLKs, and 40 GrGLKs (refer to Table S1).
3.2. Physiochemical Properties Analysis
The study further analyzed the physical and chemical properties of the GLK gene families in upland cotton. The longest GLK, GbGLK-62, consists of 1213 amino acids, while the shortest, GbGLK-66, has 123 amino acids. The molecular weights of GLK proteins ranged from 13.77 kDa (GbGLK-66) to 133.24 kDa (GbGLK-62). In terms of isoelectric point (PI) analysis, 99 GLKs (18 GaGLKs, 32 GbGLKs, 27 GhGLKs, and 22 GrGLKs) were identified as alkaline proteins with a PI greater than 7, while 99 GLKs (21 GaGLKs, 34 GbGLKs, 26 GhGLKs, and 18 GrGLKs) were classified as acidic proteins with a PI of less than 7.0. The hydrophilic analysis (GRAVY) revealed that all GLKs were hydrophilic proteins with a GRAVY value of less than 0. Furthermore, the instability index analysis showed that the mean instability index of GLK protein is 53.28, with 93 GLKs having an index of less than 53.28 and 105 GLKs having an index greater than 53.28. A detailed overview of the physical and chemical properties can be found in Table S2.
3.3. Chromosomal Location Analysis of GLKs in Cotton Species
The results indicated that GLK genes are not evenly distributed across chromosomes. A total of 198 GLK genes were mapped to various chromosomes in cotton. The longest chromosome, Chr03, harbors three GLK genes, while the shortest chromosome, Chr10, also contains three GLK genes (Figure 1 and Figure 2). Each chromosome carries between one and five GLK genes, with no significant correlation observed between chromosome length and the number of GLK genes.
Figure 1.
Chromosomal localization analysis of GLKs family members in G. arboreum and G. barbadense cotton species. (A): Chromosomal localization of GLKs members from G. arboreum (Ga). (B): Chromosomal localization of GLKs members from G. barbadense (Gb). Mb, Mega base pair.
Figure 2.
Chromosomal localization analysis of GLKs gene family members in G. hirsutum and G. raimondii cotton species. (A): Chromosomal localization of GLKs members from G. hirsutum (Gh). (B): Chromosomal localization of GLKs members from G. raimondii (Gr). Mb, Mega base pair.
3.4. Phylogenetic Analysis of GLKs
To elucidate the evolutionary relationship of GLKs in Arabidopsis and four cotton species, we analyzed 198 GLK protein sequences from Arabidopsis and four cotton species. The GLKs from G. hirsutum, G. raimondii, G. arboreum, G. barbadense, and Arabidopsis thaliana were categorized into six subgroups based on the branching pattern in the phylogenetic tree (Figure 3). The GLKs-I subgroup, with a total of 26 GLKs, had the fewest members, including six GhGLKs, six GbGLKs, five GaGLKs, four AtGLKs, and five GrGLKs. On the other hand, the GLKs-VI subgroup was the largest, comprising fifty-three GLKs, with eleven GhGLKs, fifteen GbGLKs, eight GaGLKs, nine GrGLKs, and ten AtGLKs.
Figure 3.
Phylogenetic tree of GLKs family members from Arabidopsis and four cotton species. The protein sequences were selected from G. hirsutum (Gh), G. arboreum (Ga), G. barbadense (Gb), G. raimondii (Gr), A. thaliana (At). The phylogenetic tree was constructed by MEGA 7.0 software using the Neighbor-Joining (NJ) method with bootstrap replicates set to 1000.
3.5. Protein Features of GLKs
The conserved domains of GLKs in cotton were identified using the CDD tool of NCBI. The analysis revealed that GLKs proteins contain three conservative domains, namely MYB-CC-LHEQLE, MYB DNA-binding, and GCT-box (Figure 4, Figure 5, Figure 6 and Figure 7). It was observed that all GLKs from four cotton species possess a conserved MYB DNA-binding and a GCT-box domain, which is consistent with GLKs from other species. These findings suggest that GLKs within the same subgroups exhibit a similar distribution of conserved domains.
Figure 4.
Sequence features of GLK members from G. arboreum. (A) The conserved motif distribution of GLK protein sequences from G. arboreum (Ga). (B) The distribution of cis-acting elements of GLK promoter sequences from G. arboreum (Ga). (C) The introns and exons distribution GLK coding sequences from G. arboreum.
Figure 5.
Sequence features of GLK members from G. barbadense. (A) The conserved motif distribution of GLK protein sequences from G. barbadense (Gb). (B) The distribution of cis-acting elements of GLK promoter sequences from G. barbadense. (C) The introns and exons distribution GLK coding sequences from G. barbadense.
Figure 6.
Sequence features of GLK members from G. hirsutum. (A) The conserved motif distribution of GLK protein sequences from G. hirsutum (Gh). (B) The distribution of cis-acting elements of GLK promoter sequences from G. hirsutum. (C) The introns and exons distribution GLK coding sequences from G. hirsutum.
Figure 7.
Sequence features of GLK members from G. raimondii. (A) The conserved motif distribution of GLK protein sequences from G. raimondii (Gr). (B) The distribution of cis-acting elements of GLK promoter sequences from G. raimondii. (C) The introns and exons distribution GLK coding sequences from G. raimondii.
3.6. Cis-Element Analysis of GLKs
The cis-regulatory elements within the 2000 bp upstream region of GLK coding sequences were further examined. Our analysis revealed the presence of 15 distinct cis-acting elements in GLKs obtained from four cotton species. The predominant cis-regulatory elements were associated with hormone response, such as ATBP, CMA3, MYB binding site and auxin-core elements (Figure 4, Figure 5, Figure 6 and Figure 7). Notably, G-box elements were the most prevalent across the 45 GLK promoter sequences studied. These G-box cis-elements are known to be linked to light response, indicating that GLK genes with G-box motifs in their promoter regions may exhibit sensitivity to light. Moreover, the identification of CAT-box, circadian, and GCN4-motif cis-elements in GhGLKs and GaGLKs suggests their involvement in developmental processes. These elements play crucial roles in plant growth, cell division, and various aspects of plant specificity, implying that GrGLKs and GbGLKs genes likely play a role in the regulation of plant growth and development.
3.7. Collinearity Analysis GLKs in G. arboreum, G. raimondii and G. hirsutum
Tandem and fragment DNA replication are significant driving forces behind the expansion of gene families and the evolution of the entire genome [25]. To investigate the evolutionary relationship between diploid and tetraploid cotton, we conducted a collinearity analysis. Our results revealed that seven GaGLKs were collinear with five GhGLKs genes, while six GhGLKs genes showed collinearity with eight GrGLKs (Figure 8). Furthermore, we observed that each GLKs gene from diploid cotton species (G. arboreum or G. raimondii) had at least one corresponding homologous gene in the At_and Dt_subgenomes of tetraploid cotton species (G. hirsutum or G. barbadense).
Figure 8.
Collinearity of GLKs genes in G. arboreum(Ga), G. hirsutum (Gh), G. barbadense, and G. raimondii (Gr). Chromosomes of G. arboreum, G. hirsutum, and G. raimondii are shown in yellow, green, and blue colors. The syntenic relationship of different GLKs are connected by black colored lines.
3.8. Expression Analysis of GhGLKs Genes Under Abiotic Stress Conditions and in Different Tissues
To further investigate the role of GhGLKs in response to abiotic stress such as high temperature, low temperature, salt, and drought, we conducted an analysis of the expression profiles of all members of GhGLK gene families following different stress treatments. Our results showed that GhGLK2, GhGLK7, and GhGLK34 exhibited significantly reduced expressions after 3 h of drought treatment compared to the control group. Conversely, GhGLK11 showed a significant increase in expression after 12 h of PEG stress treatment (Figure 9A). Additionally, GhGLK3, GhGLK11, and GhGLK20 displayed increased expressions after 3 h of salt treatment, while GhGLK21 showed increased expression after 1 h of salt treatment (Figure 9B). Furthermore, under low temperature stress conditions, GhGLK11 and GhGLK21 exhibited decreased expression after 1 and 2 h of treatment, whereas GhGLK34 showed increased expression after 3 h (Figure 9C). Lastly, under high temperature stress conditions, GhGLK11, GhGLK20, GhGLK21, and GhGLK34 displayed significant increases in expression after 1 and 2 h of treatment (Figure 9D).
Figure 9.
Temporal and spatial expression profiles of GhGLKs family members treated with salt, PEG, low and high temperature. (A): Expression profile of GhGLKs under PEG stress treatment, (B): Expression profile of GhGLKs under salt stress treatment; (C): Expression profile of GhGLKs under low temperature treatment, (D): Expression profile of GhGLKs under high temperature treatment. The color bars are on the right side of the heatmap.
3.9. Spatial and Temporal Expression Profiles of GhGLKs Gene Family Members in Different Tissues of G. hirsutum and qRT-PCR Verification of Differential Expression
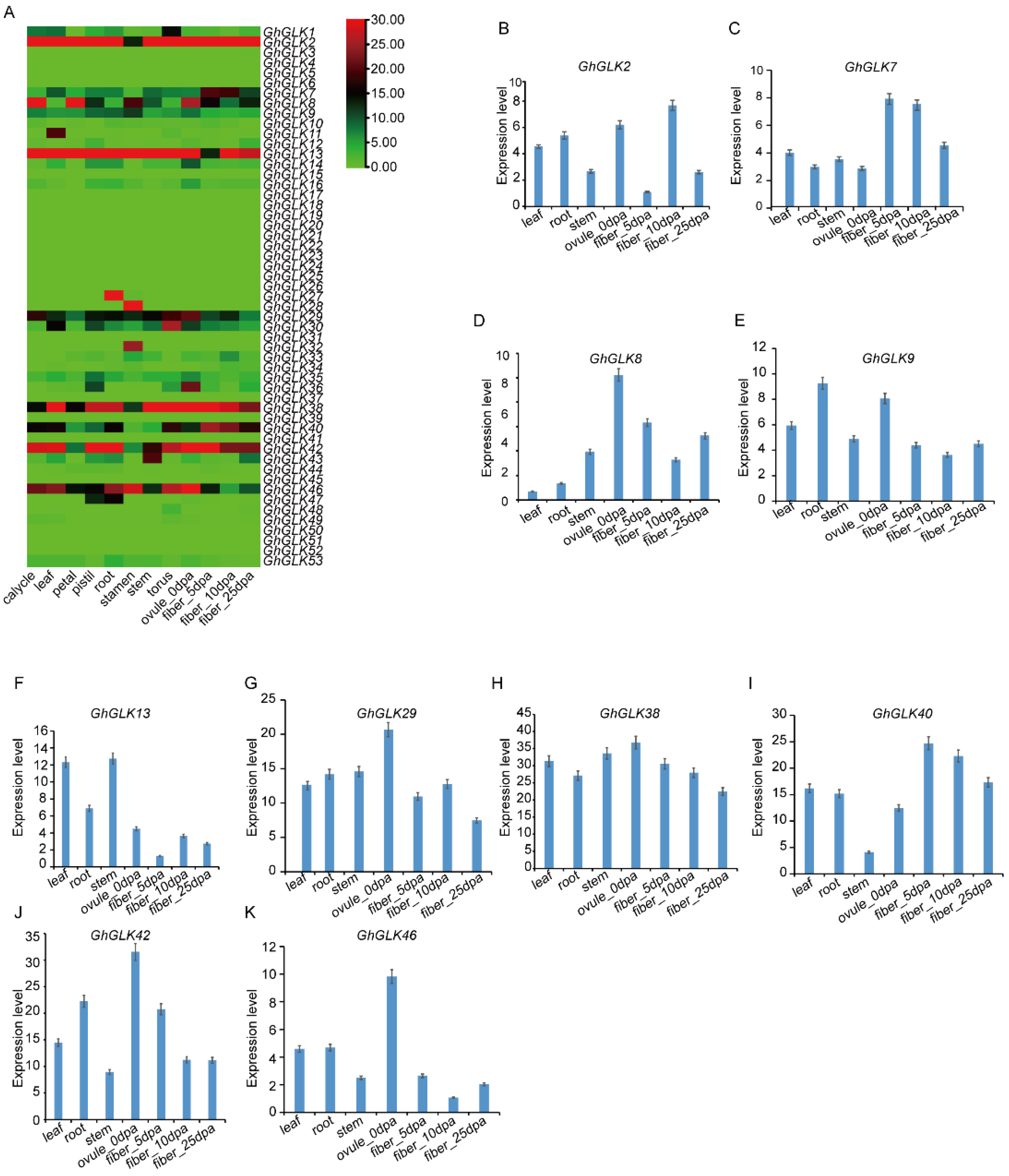
In order to investigate the potential role of GhGLK family members in regulating cotton development, we conducted an analysis of the expression profiles of all GhGLK members across various tissues and under different abiotic stress treatments. Our findings revealed that six specific GhGLKs exhibited high expression levels in different cotton tissues, suggesting their potential involvement in cotton growth and development (Figure 10A). To validate the accuracy of the transcriptome data, these six GhGLK members were selected for qRT-PCR verification using GhUBQ7 as an internal reference gene (Details of the primers are provided in Table S3). The qRT-PCR results for these six genes demonstrated a strong agreement with the transcriptome expression data (Figure 10B–K).
Figure 10.
Expression profiles of GhGLKs family members in different tissues and in fibers at different development stages. (A): Expression heatmap of GhGLKs in different tissues and in fibers at different development stages. (B–K): Relative expression levels of GhGLK candidate genes in different tissues and in fibers at different development stages. Error bar represents ± SD (n = 3). dpa, day-post anthesis.
3.10. Protein–Protein Interaction Analysis of GhGLK2
For our investigation, we selected GhGLK2, a gene that shows increased expression levels during the early stages of fiber development in Gossypium hirsutum. Analysis of the protein interaction network of GLKs indicated that GhGLK2 may interact with CH1, CRD1, GUN5, PIL6, and NAC6 (Figure 11A). Additionally, we linked the GLK protein to the BD vector to confirm its self-activation ability and connected the five potential candidate proteins to the AD vector for yeast two-hybrid verification. The results in Figure 11B demonstrate that the GhGLK2 protein can directly interact with GUN5, PIL6, and NAC6 (Figure 11B).
Figure 11.
Protein–protein interaction (PPI) network and yeast two-hybrid verification experiment of GLK members. (A): Protein–protein interaction network of GLK in cotton. (B): Yeast two-hybrid showing the interaction of GLKs and five candidate genes. PPI networks were analyzed using the STRING database 10.5.
3.11. Prediction and Validation of Downstream Target Genes of GhGLK2
In this research, we identified ten downstream target genes and used BLASTP to find the corresponding cotton homologs in Arabidopsis. (Table 1). To validate these results, yeast one-hybrid assays were conducted by amplifying the 2000 bp promoter regions upstream of these candidate genes and testing their interaction with GhGLK2. The assays demonstrated that GhGLK2 could interact with GhTPX2 and GhERF10 (Figure 12A). Moreover, these interactions were confirmed through dual-luciferase assays in Nicotiana benthamiana, where measurements of luciferase (LUC) activity in leaf tissues provided further evidence of the synergistic interactions between these genes (Figure 12B–E).
Table 1.
Predicted downstream genes of GhGLK2.
Figure 12.
Confirmation of GhGLK2 interaction with downstream candidate target genes. (A): Yeast one-hybrid assays of GhGLK2 with downstream candidate genes; (B): Transient expression assay in N. benthamiana leaves showing the transcriptional activation of the LUC reporter gene (driven by the TPX2 promoter) by the TF GhGLK2.; (C): Quantification of LUC activity in (B). Renilla (REN) activity was used for normalization. The LUC/REN ratio indicates the relative activity of the promoter; (D): Transient expression assay in N. benthamiana leaves showing the transcriptional activation of the LUC reporter gene (driven by the ERF10 promoter) by the TF GhGLK2; (E): Quantification of LUC activity in (D). Renilla (REN) activity was used for normalization. The LUC/REN ratio indicates the relative activity of the promoter. *** Denoting significant differences at p < 0.01.
4. Discussion
GLK, a transcription factor that is widely present in plants, is an important member of the GARP superfamily of MYB transcription factors. Initially discovered in maize, GLK family members are widely believed to be associated with chloroplast development [9,26]. GLK family members have been identified in various plant species, such as Populus trichocarpa (55), Phyllostachys edulis (78), Foxtail Millet (59), Camellia sineisis (66), Arabidopsis thaliana (40), and Glycine max (130) [27,28,29,30,31]. Research has shown that GLKs play a role in various biological processes [32]. In this study, a total of 198 GLK genes were identified in four cotton species and named based on their chromosomal location (Table S1). The number of GLK genes in cotton exceeds that in Arabidopsis thaliana, possibly due to the complexity of the cotton genome. The physical and chemical characteristics of GLK members in cotton exhibit a wide range in terms of sequence length, molecular weight, and isoelectric point (Table S2).
Phylogenetic trees were constructed for GLK members from four cotton species and Arabidopsis thaliana to analyze the phylogenetic relationships of GLKs in cotton. The results indicated that GLK genes could be categorized into six subfamilies in cotton (Figure 3), which is highly consistent with the classification results of Arabidopsis [30]. This observed phenomenon may be attributed to the relatively abundant number of GLK genes in cotton, leading to a more precise subfamily classification.
Promoter analysis of Arabidopsis and tobacco genes revealed significant elements related to plant hormones, light, plant growth and development, and stress [30,33]. Cis-element distribution analysis revealed the presence of numerous cis-elements associated with abiotic stress (ARE, MYB, and MYC) and plant growth and development (AT-rich element, CAT-box, CCAAT-box) in the GLK promoters of cotton, which reflects the functional conservation of GLKs across different species.
Multiple studies have shown that the GLK gene family plays an important role in plant development and abiotic stress [9,34,35]. In Arabidopsis, 29% of GLK genes are predominantly expressed in almost all tested tissues with relatively high expression levels. In Camellia sinensis, CsGLK54 is significantly upregulated under cold stress compared to other GLK genes [30,31]. In this study, we conducted an analysis of the expression patterns of 198 GLKs in cotton under different stress treatments. The results indicate that the majority of GLKs exhibit responses to drought, cold, high temperature, and salt stress. Specifically, GhGLK2, GhGLK11, GhGLK16, and GhGLK30 significantly changes after treatment (Figure 9). Transcriptome and qRT-PCR results of cotton development showed that GhGLK2, GhGLK13, GhGLK38, GhGLK42, and GhGLK46 exhibited high expression in nearly all tissues, indicating their significant role in development (Figure 10). Previous studies have shown that genes such as GhNAC and GhERF are involved in cotton’s stress response and fiber development [36,37,38]. We conducted interaction analysis for the GhGLK2 gene, which is closely related to both stress response and development, and identified a series of genes including GhGUN5, GhPIL6, GhNAC6, GhTPX2, and GhERF10 (Figure 11 and Figure 12). These genes form a regulatory network to respond to adverse stress. These results lay a foundation for further investigations into the resistance mechanisms of the GLK gene family in response to abiotic stress.
5. Conclusions
In conclusion, this study conducted a comprehensive genome-wide identification of GLK gene family members in cotton species and provided an in-depth analysis of their physicochemical properties, chromosomal localization, evolutionary relationships, conserved domains, cis-regulatory elements, collinearity relationships, and expression patterns. Furthermore, the analysis of interacting proteins and downstream regulatory genes of the candidate gene GhGLK2 during the early stages of cotton fiber development and abiotic stress was performed. These findings not only enhance our understanding of the roles of GLK genes in cotton, but they also offer valuable theoretical insights for the genetic improvement and biological research of cotton.
Supplementary Materials
The following supporting information can be downloaded at: https://www.mdpi.com/article/10.3390/agriculture14112086/s1. Table S1: Members of the GLKs family identified in four cotton species. Table S2: Information of GaGLK, GbGLK, GhGLK and GrGLK gene families in cotton. Table S3: Primers used in this work.
Author Contributions
X.Z. and S.W. performed the experiments; X.Z. and R.T. analyzed the data; H.L. wrote and revised the paper. R.L., Q.X., L.Z. and S.X. analyzed the data, F.W., A.C., M.W. and Z.L. contributed to the linguistic revision of the manuscript. All authors have read and agreed to the published version of the manuscript.
Funding
This research was funded by Tianshan Talent Project of Xinjiang [grant number 2022TSYCCX0121], National Natural Science Foundation of China [grant number 31960413], Tianchi Talent Project of Xinjiang [A.I.], and Science and Technology Project of Shihezi University [RCZK202471, CXBJ202309, 2023ZD052, GJHZ202302].
Data Availability Statement
The original contributions presented in the study are included in Supplementary Material, further inquiries can be directed to the corresponding author.
Conflicts of Interest
The authors declare no conflicts of interest.
References
- Ahmad, R.; Liu, Y.; Wang, T.J.; Meng, Q.; Yin, H.; Wang, X.; Xu, Z.Y. GOLDEN2-LIKE transcription factors regulate WRKY40 expression in response to abscisic acid. Plant Physiol. 2019, 179, 1844–1860. [Google Scholar] [CrossRef]
- Zubo, Y.O.; Blakley, I.C.; Franco-Zorrilla, J.M.; Yamburenko, M.V.; Solano, R.; Kieber, J.J.; Schaller, G.E. Coordination of chloroplast development through the action of the GNC and GLK transcription factor families. Plant Physiol. 2018, 178, 130–147. [Google Scholar] [CrossRef]
- Bastakis, E.; Hedtke, B.; Klermund, C.; Grimm, B.; Schwechheimer, C. LLM-Domain B-GATA transcription factors play multifaceted roles in controlling greening in arabidopsis. Plant Cell 2018, 30, 582–599. [Google Scholar] [CrossRef]
- Bhutia, K.L.; Nongbri, E.L.; Gympad, E.; Rai, M.; Tyagi, W. In silico characterization, and expression analysis of rice golden 2-like (OsGLK) members in response to low phosphorous. Mol. Biol. Rep. 2020, 47, 2529–2549. [Google Scholar] [CrossRef]
- Zhao, Z.; Shuang, J.; Li, Z.; Xiao, H.; Liu, Y.; Wang, T.; Peng, R. Identification of the Golden-2-like transcription factors gene family in Gossypium hirsutum. PeerJ 2021, 9, e12484. [Google Scholar] [CrossRef]
- Li, M.; Lee, K.P.; Liu, T.; Dogra, V.; Duan, J.; Li, M.; Kim, C. Antagonistic modules regulate photosynthesis-associated nuclear genes via GOLDEN2-LIKE transcription factors. Plant Physiol. 2022, 188, 2308–2324. [Google Scholar] [CrossRef]
- Brand, A.; Borovsky, Y.; Hill, T.; Rahman, K.A.; Bellalou, A.; Van Deynze, A.; Paran, I. CaGLK2 regulates natural variation of chlorophyll content and fruit color in pepper fruit. Theor. Appl. Genet. 2014, 127, 2139–2148. [Google Scholar] [CrossRef]
- Liu, J.; Mehari, T.G.; Xu, Y.; Umer, M.J.; Hou, Y.; Wang, Y.; Liu, F. GhGLK1 a key candidate gene from GARP family enhances cold and drought stress tolerance in cotton. Front. Plant Sci. 2021, 12, 759312. [Google Scholar] [CrossRef] [PubMed]
- Fitter, D.W.; Martin, D.J.; Copley, M.J.; Scotland, R.W.; Langdale, J.A. GLK gene pairs regulate chloroplast development in diverse plant species. Plant J. 2002, 31, 713–727. [Google Scholar] [CrossRef] [PubMed]
- Cortleven, A.; Schmulling, T. Regulation of chloroplast development and function by cytokinin. J. Exp. Bot. 2015, 66, 4999–5013. [Google Scholar] [CrossRef] [PubMed]
- Liu, Z.; Xiong, T.; Zhao, Y.; Qiu, B.; Chen, H.; Kang, X.; Yang, J. Genome-wide characterization and analysis of Golden 2-Like transcription factors related to leaf chlorophyll synthesis in diploid and triploid Eucalyptus urophylla. Front. Plant Sci. 2022, 13, 952877. [Google Scholar] [CrossRef] [PubMed]
- Martin, G.; Leivar, P.; Ludevid, D.; Tepperman, J.M.; Quail, P.H.; Monte, E. Phytochrome and retrograde signalling pathways converge to antagonistically regulate a light-induced transcriptional network. Nat. Commun. 2016, 7, 11431. [Google Scholar] [CrossRef] [PubMed]
- Jeong, H.B.; Jang, S.J.; Kang, M.Y.; Kim, S.; Kwon, J.K.; Kang, B.C. Candidate gene analysis reveals that the fruit color locus C1 corresponds to PRR2 in pepper (Capsicum frutescens). Front. Plant Sci. 2020, 11, 399. [Google Scholar] [CrossRef] [PubMed]
- Wendel, J.F. New World tetraploid cottons contain Old World cytoplasm. Proc. Natl. Acad. Sci. USA 1989, 86, 4132–4136. [Google Scholar] [CrossRef]
- Wendel, J.F.; Cronn, R.C. Polyploidy and the evolutionary history of cotton. Adv. Agron. 2002, 87, 139–186. [Google Scholar]
- Wang, M.; Tu, L.; Yuan, D.; Zhu, D.; Shen, C.; Li, J.; Liu, F.; Pei, L.; Wang, P.; Zhao, G.; et al. Reference genome sequences of two cultivated allotetraploid cottons, Gossypium hirsutum and Gossypium barbadense. Nat. Genet. 2019, 51, 224–229. [Google Scholar] [CrossRef]
- Zhang, T.; Hu, Y.; Jiang, W.; Fang, L.; Guan, X.; Chen, J.; Zhang, J.; Saski, C.A.; Scheffler, B.E.; Stelly, D.M.; et al. Sequencing of allotetraploid cotton (Gossypium hirsutum L. acc. TM-1) provides a resource for fiber improvement. Nat. Biotechnol. 2015, 33, 531–537. [Google Scholar] [CrossRef]
- Wu, Z.; Yang, Y.; Huang, G.; Huang, G.; Lin, J.; Xia, Y.; Zhu, Y. Cotton functional genomics reveals global insight into genome evolution and fiber development. J. Genet. Genom. 2017, 44, 511–518. [Google Scholar] [CrossRef]
- Huang, G.; Huang, J.Q.; Chen, X.Y.; Zhu, Y.X. Recent advances and future perspectives in cotton research. Annu. Rev. Plant Biol. 2021, 72, 437–462. [Google Scholar] [CrossRef]
- Ashraf, J.; Zuo, D.; Wang, Q.; Malik, W.; Zhang, Y.; Abid, M.A.; Cheng, H.; Yang, Q.; Song, G. Recent insights into cotton functional genomics: Progress and future perspectives. Plant Biotechnol. J. 2018, 16, 699–713. [Google Scholar] [CrossRef]
- Jiang, F.; Lopez, A.; Jeon, S.; de Freitas, S.T.; Yu, Q.; Wu, Z.; Mitcham, E. Disassembly of the fruit cell wall by the ripening-associated polygalacturonase and expansin influences tomato cracking. Hortic. Res. 2019, 6, 17. [Google Scholar] [CrossRef]
- Yu, X.; Li, L.; Zola, J.; Aluru, M.; Ye, H.; Foudree, A.; Yin, Y. A brassinosteroid transcriptional network revealed by genome-wide identification of BESI target genes in Arabidopsis thaliana. Plant J. 2011, 65, 634–646. [Google Scholar] [CrossRef]
- Tamura, K.; Stecher, G.; Kumar, S. MEGA11: Molecular Evolutionary Genetics Analysis Version 11. Mol. Biol. Evol. 2021, 38, 3022–3027. [Google Scholar] [CrossRef] [PubMed]
- Yue, C.; Chen, Q.; Hu, J.; Li, C.; Luo, L.; Zeng, L. Genome-wide identification and characterization of GARP transcription factor gene family members reveal their diverse functions in tea plant (Camellia sinensis). Front. Plant Sci. 2022, 13, 947072. [Google Scholar] [CrossRef] [PubMed]
- Sheridan, P.O.; Raguideau, S.; Quince, C.; Holden, J.; Zhang, L. Gene duplication drives genome expansion in a major lineage of Thaumarchaeota. Nat. Commun. 2020, 11, 5494. [Google Scholar] [CrossRef]
- Langdale, J.A.; Kidner, C.A. Bundle sheath defective, a mutation that disrupts cellular differentiation in maize leaves. Development 1994, 120, 673–681. [Google Scholar] [CrossRef]
- Wu, R.; Guo, L.; Guo, Y.; Ma, L.; Xu, K.; Zhang, B.; Du, L. The G2-Like gene family in Populus trichocarpa: Identification, evolution and expression profiles. BMC Genom. Data 2023, 24, 37. [Google Scholar] [CrossRef] [PubMed]
- Chen, H.; Qin, L.; Tian, J.; Wang, X. Identification and evolutionary analysis of the GOLDEN 2-LIKE gene family in foxtail millet. Trop. Plant Biol. 2022, 15, 301–318. [Google Scholar] [CrossRef]
- Wu, R.; Guo, L.; Wang, R.; Zhang, Q.; Yao, H. Genome-wide identification and characterization of G2-Like transcription factor genes in moso bamboo (Phyllostachys edulis). Molecules 2022, 27, 5491. [Google Scholar] [CrossRef]
- Alam, I.; Manghwar, H.; Zhang, H.; Yu, Q.; Ge, L. Identification of GOLDEN2-like transcription factor genes in soybeans and their role in regulating plant development and metal ion stresses. Front. Plant Sci. 2022, 13, 1052659. [Google Scholar] [CrossRef]
- Wang, H.; Xu, F. Identification and expression analysis of the GLK gene family in tea plant (Camellia sinensis) and a functional study of CsGLK54 under low-temperature stress. Sci. Rep. 2024, 14, 12465. [Google Scholar] [CrossRef] [PubMed]
- Li, G.; Chen, D.; Tang, X.; Liu, Y. Heterologous expression of kiwifruit (Actinidia chinensis) GOLDEN2-LIKE homolog elevates chloroplast level and nutritional quality in tomato (Solanum lycopersicum). Planta 2018, 247, 1351–1362. [Google Scholar] [CrossRef]
- Qin, M.; Zhang, B.; Gu, G.; Yuan, J.; Yang, X.; Yang, J.; Xie, X. Genome-Wide Analysis of the G2-like Transcription Factor Genes and Their Expression in Different Senescence Stages of Tobacco (Nicotiana tabacum L.). Front. Genet. 2021, 12, 626352. [Google Scholar] [CrossRef]
- Hall, L.N.; Rossini, L.; Cribb, L.; Langdale, J.A. GOLDEN 2: A novel transcriptional regulator of cellular differentiation in the maize leaf. Plant Cell 1998, 10, 925–936. [Google Scholar] [CrossRef] [PubMed]
- Yasumura, Y.; Moylan, E.C.; Langdale, J.A. A conserved transcription factor mediates nuclear control of organelle biogenesis in anciently diverged land plants. Plant Cell 2005, 17, 1894–1907. [Google Scholar] [CrossRef]
- Gao, Y.; Cui, Y.; Li, S.; Feng, M.; Liu, L.; Xu, W.; Zhang, J. GhERF41, a group IIIe ERF protein, participates in regulating cell wall synthesis in cotton fiber. Ind. Crops Prod. 2023, 192, 116001. [Google Scholar] [CrossRef]
- Lu, L.; Qanmber, G.; Li, J.; Pu, M.; Chen, G.; Li, S.; Liu, L.; Qin, W.; Ma, S.; Wang, Y.; et al. Identification and Characterization of the ERF Subfamily B3 Group Revealed GhERF13.12 Improves Salt Tolerance in Upland Cotton. Front. Plant Sci. 2021, 12, 705883. [Google Scholar] [CrossRef]
- Shah, S.T.; Pang, C.; Fan, S.; Song, M.; Arain, S.; Yu, S. Isolation and expression profiling of GhNAC transcription factor genes in cotton (Gossypium hirsutum L.) during leaf senescence and in response to stresses. Gene 2013, 531, 220–234. [Google Scholar] [CrossRef]
Disclaimer/Publisher’s Note: The statements, opinions and data contained in all publications are solely those of the individual author(s) and contributor(s) and not of MDPI and/or the editor(s). MDPI and/or the editor(s) disclaim responsibility for any injury to people or property resulting from any ideas, methods, instructions or products referred to in the content. |
© 2024 by the authors. Licensee MDPI, Basel, Switzerland. This article is an open access article distributed under the terms and conditions of the Creative Commons Attribution (CC BY) license (https://creativecommons.org/licenses/by/4.0/).











