Abstract
As a significant subset of unmanned underwater vehicles (UUVs), autonomous underwater vehicles (AUVs) possess the capability to autonomously execute tasks. Characterized by its flexibility, cost-effectiveness, extensive operational range, and robust environmental adaptability, AUV has emerged as the primary technological apparatus for deep-sea exploration and research. In this paper, we present the design of a 10,000 m class AUV equipped with capabilities such as fixed-depth navigation, regional autonomous cruising, full-depth video recording, and temperature and salinity profiling. Initially, we outline the comprehensive design of the AUV, detailing its structural configuration, system components, functional module arrangement, and operational principles. Subsequently, we compute the hydrodynamic parameters using a spatial kinematics model. Finally, the AUV designed in this paper is tested for its functions and performance, such as fixed-depth sailing, maximum speed, and maximum diving depth, and its reliability and practicability are verified.
1. Introduction
Unmanned underwater vehicle (UUV) is an important technology and equipment in the field of deep-sea scientific research, engineering, and military application. According to the different control methods, UUVs can be divided into autonomous underwater vehicles (AUVs), autonomous underwater gliders (AUGs), remotely operated vehicles (ROVs), hybrid remotely operated vehicles (HROVs), etc. The AUV, among other deep-sea technology equipment, stands out due to its remarkable flexibility, cost-effectiveness, extensive operational range, and exceptional environmental adaptability. Consequently, it has become a highly sought-after asset for maritime powers worldwide. Currently, AUV development is focused on three key areas: increased diving depth capability, extended sailing duration, and enhanced endurance [1,2,3,4]. The abyssal environment typified by the Mariana Trench is characterized by high pressure, low temperature, darkness, active crustal movement, and peculiar ecosystem. Serving as the forefront of global marine scientific inquiry, deep-sea science has evolved into diverse disciplines encompassing geology, hydrology, chemistry, biology, microbiology, and ecology. Nevertheless, the majority of abyssal regions still represent uncharted territories to this day. Therefore, the development of an unmanned underwater vehicle capable of reaching depths up to 10,000 m becomes imperative for enhancing humanity’s capacity for exploring the depths and advancing marine scientific research [5,6,7].
The development of AUV began in the 1950s. In the 21st century, with the continuous development of technologies such as structural materials, intelligent control, navigation and positioning, energy propulsion and sensors, the working depth, autonomous control, endurance, and operational capability of UUV have been greatly improved. On the one hand, unmanned underwater vehicles (UUVs) represented by swimming robots exhibit more flexible steering control, more DOF motion, and higher maneuverability [8]. On the other hand, UUVs that dive deeper and travel farther have also become a hot research direction. The United States and Europe have vigorously developed large-depth UUV, and multi-type large-depth AUV and ARV have realized business applications. In the field of large-depth unmanned underwater vehicles, the United States, China, and Russia have successively developed 10,000 m unmanned underwater vehicles, as shown in Table 1.
Table 1.
Specifications of the foreign deep-sea AUV/ARV.
The United States leads the world in the field of deep-diving unmanned underwater vehicles. Woods Hole Oceanographic Institution (WHOI) developed the autonomous remotely operated hybrid unmanned underwater vehicle (HROV) Nereus, the first unmanned underwater vehicle to reach the deepest part of the ocean, which reached a depth of 11,000 m and completed a dive test in the Mariana Trench in 2009 [9]. Since then, WHOI has worked with NASA to develop the Orpheus-class all-ocean Deep AUV. The AUV is a compact, modular, low-cost cluster operation design idea that can navigate, land, and cluster operations in the narrow waters of the trench and has been applied to the HADEX (Hadal Exploration Program) research program [10].
Russia has developed a 12,000 m class AUV, named Vitjaz-D, whose system consists of autonomous submersible vehicles, submarine stations, and command and control equipment [11]. Among them, the submarine station is connected with the mother ship through the cable, which is used as the underwater base station and the submersible vehicle to achieve two-way underwater acoustic communication. In 2020, the Vitjaz-D successfully reached a depth of 10,028 m in the Mariana Trench.
The Institute of Automation, Chinese Academy of Sciences, has developed the Haidou-1 all-sea-depth ARV, filling the blank of China’s 10,000 m operational underwater vehicle. Haiduo-1 has conducted multiple deep-sea diving and scientific research applications at depths exceeding 10,000 m since 2020, reaching a depth of 10,908 m, setting a new record for China’s underwater vehicle depth, and conducting the first large-scale, comprehensive cruise and exploration in the western depression area of the Challenger Deep for the first time in the world [12]. Harbin Engineering University developed the Wukong AUV for full-ocean depth exploration, achieving a depth of 10,896 m in 2021, breaking the AUV diving-depth record of 10,028 m set by the Russian Vitjaz-D [13].
Currently, AUVs have become increasingly industrialized and standardized, finding extensive applications in remote monitoring of marine parameters, marine biology and ecology research, climate and meteorological services, oil and gas industry applications, polar observation and iceberg research, as well as military operations. They offer a novel technical means to comprehend new phenomena and mechanisms in the deep sea [14,15,16,17]. As global marine scientific research expands into the depths of the ocean, the development of a 10,000 m deep-sea AUV will provide an innovative observation platform for marine scientific research while significantly enhancing our understanding and management capabilities of the deep sea [12,18,19]. This paper presents a comprehensive design methodology for a 10,000 m deep-sea AUV. Through shell structure design optimization, component system layout refinement, dynamic parameter calculation analysis, dynamic modeling technique utilization, and motion characteristic analysis, among other aspects, we successfully accomplish the overall design and development process of the 10,000 m AUV prototype, which undergoes rigorous sea trial certification procedures as depicted in Figure 1.
Figure 1.
The outline structure of 10,000 m deep-sea AUV.
2. Overall Design and Layout
The design and layout of the AUV are primarily focused on enabling long-distance autonomous navigation and environmental investigation, necessitating minimal longitudinal resistance, exceptional maneuverability, and superior horizontal stability. In order to ensure comprehensive maneuvering capabilities and operational performance in complex seabed terrains, a structural design has been undertaken for an unmanned autonomous underwater vehicle with a depth rating of 10,000 m. The overall dimensions measure 6850 mm × 900 mm × 900 mm, with a total weight of 2582 kg and displacement of 2.36 m3. This design comprises three main modules: the diversion module, control module, and propellant module, shown in Figure 2a. Both the bow and tail feature Myring shapes with circular cross-sections; the front transition segment as well as the back transition segment are smoothly integrated into the Myring rotary body through rounded corners projected towards the middle section. The middle segment is horizontally oriented with a square cross-section featuring rounded corners—its linear profile satisfies requirements for low resistance while maximizing utilization.

Figure 2.
Overall structure of the AUV.
Each module of the AUV is composed of a structural frame, buoyancy material, skin, and carrying equipment, as depicted in Figure 2b. The structural frame is meticulously welded using the TA2 titanium alloy. This not only provides robust support for the entire system but also serves as the interface for accommodating various marine observation and detection sensors along with small power equipment. The buoyancy material consists of glass microbeads solid buoyancy material to ensure positive buoyancy and facilitate smooth recovery of the system. Additionally, the skin is fabricated from the 6061 aluminum alloy to safeguard against damage caused by collisions with the buoyancy materials.
The devices and sensors deployed in each module of the 10,000 m AUV designed in this paper are as follows:
- (1)
- Deflector module: This module features an open permeable structure and is equipped with an Iridium beacon, Iridium antenna, radio antenna, first-stage load throwing device, whole-sea depth camera, altimeter, thermohaline depth measuring instrument (CTD), and deep-sea lighting device, as shown in Figure 3a.

Figure 3. The detailed internal structure of each module of the 10,000 m AUV. (a) Deflector module. (b) Propellant module. (c) Control module. - (2)
- Propellant module: It consists of an open permeable structure housing a propeller (including a matching drive), vertical rudder, and horizontal rudder, as shown in Figure 3b.
- (3)
- Control module: With an open and permeable structure design, this module includes a two-stage jettison device, buoyancy regulating device, control cabin (internal load central control unit and inertial navigation system), control battery compartment (internal load 28 V battery pack), and power battery compartment (internal load 110 V battery pack), as shown in Figure 3c.
The 10,000 m AUV system primarily consists of three systems: the surface remote control system, the underwater vehicle system, and the integrated support system. Among these, the surface remote control system comprises a preset detection device and a radio remote control device. It is primarily utilized for accomplishing human–computer interaction, task installation, path planning, downloading internal recording results, data analysis, and surface remote control of the submersible system. The integrated support system is mainly employed for assembly, transportation, packaging, as well as transportation protection of underwater vehicles. The underwater vehicle system encompasses platform cabin subsystems, integrated control subsystems, power propulsion subsystems, and detection subsystems. The overall layout of the system can be seen in Figure 4.
Figure 4.
The system composition block diagram of the AUV.
The main system components are individually sealed and connected by watertight cables and connectors. The structural frame facilitates connection and loading for each component module while also providing internal support for the streamlined skin. The centrally positioned hook on the main frame enables efficient deployment and recovery. At the tail, a propeller provides navigation power, while the control module oversees the overall operation of the AUV. Steering gear is strategically installed in the middle and rear to ensure precise navigation attitude control. In addition, an inertial navigation guide (INS) is placed at the center of the navigation body to monitor its motion attitude accurately. The jetting module features an independent power supply system that releases counterweight when receiving upfloating commands or during ultra-deep dives or emergencies to ensure safe prototype recovery. An Iridium beacon is mounted on the back of the vehicle to transmit real-time position information upon floating out of water for facilitating AUV retrieval. Radio beacons are employed for surface remote control and command transmission purposes; meanwhile, a thermohaline depth sensor detects depth, salinity, and temperature information with a full-depth HD camera installed at the front end, enabling underwater observations.
3. Dynamic Modeling of AUV
3.1. Operating Principle
The operation of the 10,000 m AUV at sea includes four stages: sea surface preparation stage, diving stage, fixed-depth sailing stage, and rising stage, as shown in Figure 5.
Figure 5.
Schematic diagram of the working process of the 10,000 m class AUV.
- (1)
- Sea surface preparation stage: Through the surface remote control device, the AUV system completes the self-test of the status and function of the energy system, propulsion system, control system, communication system, detection system, and other equipment; loads the navigation task; and generates the mission planning file.
- (2)
- Diving stage: AUV uses its own negative buoyancy to achieve unpowered diving. After reaching the predetermined depth, the AUV releases the first-stage jettison to make its own buoyancy close to zero.
- (3)
- Operation stage: After the AUV dives to the predetermined depth, the first stage is released to make its own buoyancy close to zero, and then the propeller and buoyancy regulation device are started to maintain a constant depth of sailing, following the pre-set route guided by the inertial navigation system.
- (4)
- Rising stage: After the AUV completes the sailing task, the secondary jettison is released, and the positive buoyancy is used to float to the sea surface. After reaching the surface, the AUV is accurately located by the Iridium beacon machine and recovered by the working mother ship.
3.2. Coordinate Frames
To simplify the analysis, the spatial motion of AUV is decomposed into longitudinal motion and lateral motion. Longitudinal motion refers to the motion of the AUV in the vertical plane, and the longitudinal plane of the AUV always coincides with the vertical plane. In addition, the lateral motion includes steering motion and yaw motion.
The AUV inertial coordinate system Eξηζ and body coordinate system Oxyz are defined, as shown in Figure 6. The origin O of the body coordinate system is located at the center of floatation of the AUV; the Ox axis is along the longitudinal axis of the AUV and points forward; the Oy axis is perpendicular to the Ox axis and points to the starboard side of the AUV; and the Oz axis is perpendicular to the Ox axis and Oy axis.
Figure 6.
AUV inertial coordinate system and body coordinate system.
The origin of the velocity coordinate Ox′y′z′ and the coordinate origin of the volume coordinate Oxyz are set to coincide, and the axis of Ox′ is along the direction of the velocity vector V, as shown in Figure 7.
Figure 7.
AUV velocity coordinate system and body coordinate system.
3.3. Kinematic and Dynamic Analysis
When the water flows to the lower part of the AUV, the angle of attack α is positive. When water flows to the starboard side of the AUV, the sideslip angle β is positive. Based on the volume coordinate system, the AUV dynamic equation is established as follows:
where m represents the mass of the AUV, and λij represents the additional mass, which is the fluid power generated by the unsteady motion of the AUV in an ideal fluid; , , and are the axial, vertical, and lateral velocity vectors, respectively; T is the thrust generated by the AUV propeller; mx, my, and mz are the axial, vertical, and lateral torque; L is the principal length of the AUV; , , , , and are the position derivatives, which are the hydrodynamic coefficients in each direction and torque on the angle of attack α and sideslip angle β derivative. Cx0, Cy, and Cz are the axial, vertical, and lateral hydrodynamic coefficients, respectively; , , and are the axial, vertical, and lateral angular velocity, respectively; , , and are the dimensionless angular velocity of the axial, vertical, and lateral direction; ρ represents the fluid density; S is the maximum cross-sectional area of the AUV principal body; ΔG represents the combined force of gravity G and buoyancy B; , , and stand for the axial, vertical, and lateral directions of the rotation angular velocity vector, respectively; Jxx, Jyy, and Jzz are axial, vertical, and lateral directions of the moment of inertia; θ and φ stand for the pitch angle and roll angle, respectively.
3.4. Force Analysis
- (1)
- Additional mass
The underwater motion of the AUV causes the unsteady motion of the surrounding fluid; the force that causes the change of fluid motion state is provided by the AUV, and the reaction force/moment is also acted on the AUV; this reaction force is called the inertial force/moment. The extra force/moment when the AUV moves in a fluid compared with its movement in a vacuum is called the additional force/moment.
The additional mass of the AUV includes the body additional mass and the tail rudder additional mass. The main body of AUV approximates the ellipsoidal spin body, and the additional mass calculation formula of the ellipsoidal spin body with equal length and volume is as follows:
where , , and ; represents the drainage volume of AUV; represents the ordinate of the center of buoyancy; L represents the length of the AUV; ρ is the density of fluid.
When calculating the additional mass of the stern rudder, the rudder angle constant is made zero, and the rudder is treated as a sheet. The formula for calculating the additional mass of the horizontal stern rudder is as follows:
Similarly, the additional mass of a vertical tail rudder can be expressed as follows:
where denotes the distance from the geometric center of the tail rudder to the central axis of the AUV; r represents the AUV principal body radius corresponding to the geometric center of the stern rudder; c represents the chord length of the stern rudder; and represents the axial distance from the geometric center of the stern rudder to the center of buoyancy.
- (2)
- Hydrodynamic coefficient of position force
Position force refers to the fluid force the AUV receives when it performs translational motion. In the body coordinate system, the hydrodynamic factors that define the AUV are as follows:
where S represents the maximum cross-sectional area of AUV; L represents the length of AUV; v represents the sailing speed; Cx, Cy, Cz, mx, my, and mz represent the drag coefficient, side force coefficient, lift coefficient, roll moment coefficient, pitch moment coefficient, and steering moment coefficient of the AUV, respectively.
When the angle of attack, sideswipe angle, and rudder angle of AUV are zero, the installation error of rudder and other accessories is ignored, and the AUV is approximately symmetric about the plane xOz; then, , , . When the angle of attack α, the sideslip angle β, and the rudder angle δe and δr are small, it is assumed that there is no coupling between the hydrodynamic factors generated by α, β, δh, and δv. Considering that the AUV is symmetric with respect to the longitudinal plane xOz, the position force hydrodynamic factor can be simplified as follows:
- (3)
- Hydrodynamic coefficient of damping force
Damping force refers to the fluid force received by the AUV when it performs the rotating motion. In the body coordinate system, the hydrodynamic rotation derivative of the AUV is defined as follows:
- (4)
- Rolling moment coefficient
The AUV can be simplified into two parts: the main body and the tail rudder. Therefore, the rolling moment coefficients of the two parts can be calculated separately and then superimposed and summed.
Due to the existence of the roll angular velocity ωx, the horizontal tail rudder will produce an angle of attack increment, a lift increment, and a roll moment increment on each element dShf: Hence, the roll moment increment of the whole horizontal rudder can be expressed as follows:
where y0 represents the inertia radius of the horizontal rudder area to the x axis, ; and represents the position derivative of the lift coefficient of the horizontal rudder.
Similarly, the incremental roll moment of a vertical rudder caused by the roll angular velocity ω can be expressed as follows:
where z0 represents the inertia radius of the horizontal rudder area to the x axis, ; represents the position derivative of the vertical rudder side force coefficient; and / represents the position derivative of the upper/lower vertical rudder side force coefficient.
In summary, the rotation derivative of the rolling moment of the entire tail rudder due to ωx can be expressed as follows:
Since the AUV shell is a rotary body, it can be approximately considered that the shell does not contribute to the roll moment increment. Therefore,
3.5. Control Strategy
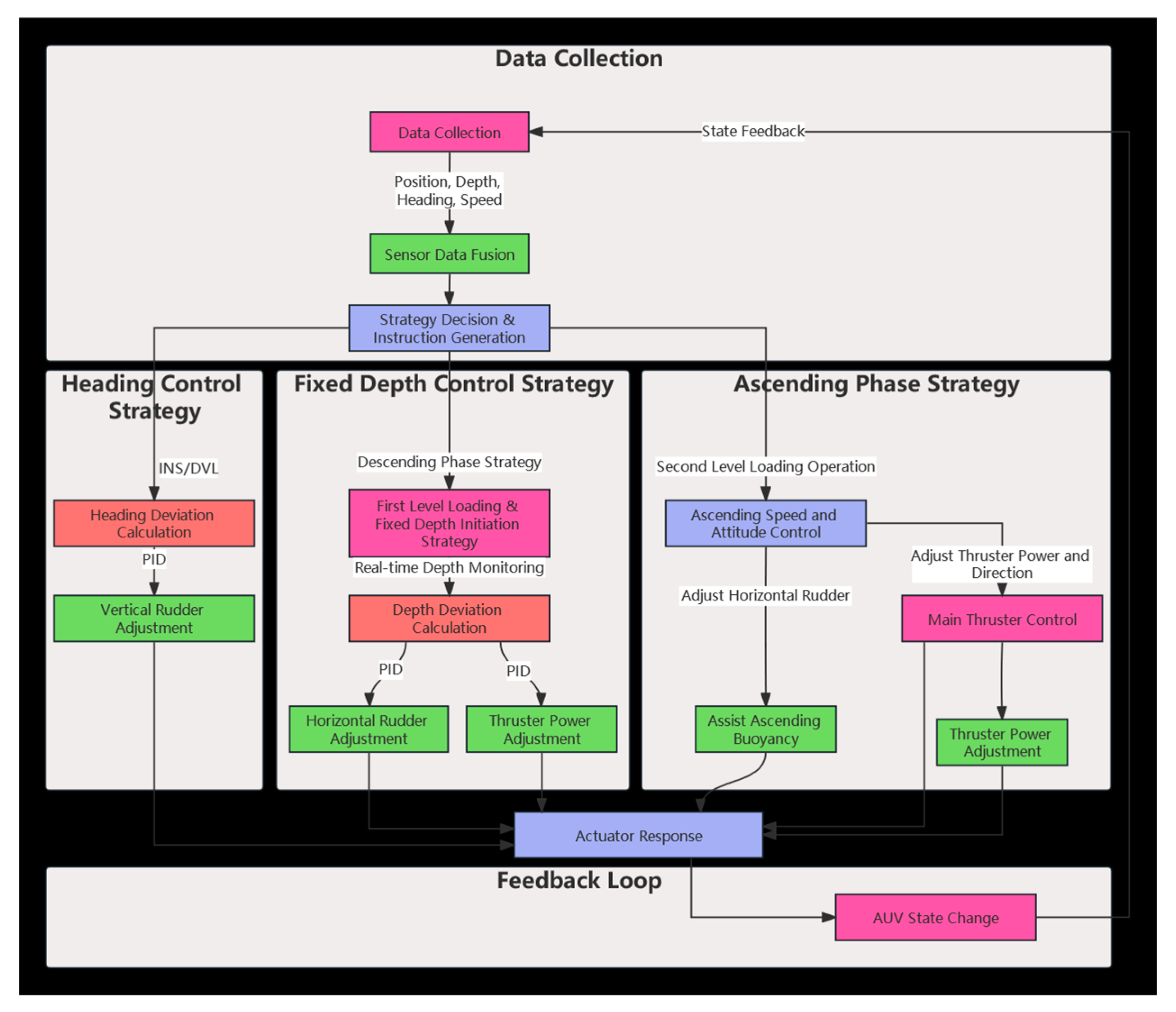
The control strategy of AUV is the key to ensuring its precise and stable operation in complex deep-sea environments. This framework mainly consists of three parts: data collection, strategy decision-making and instruction generation, and execution mechanism response. The data collection part relies on various sensors to obtain real-time status information of the AUV, including position, depth, heading, speed, etc. The strategy decision-making and instruction generation part comprehensively analyzes and calculates the appropriate control strategy and generates precise control instructions based on preset task objectives and sensor feedback data. The response part of the actuator is responsible for converting the control instructions into specific actions, such as adjusting the rudder angle, controlling thruster power, etc., in order to achieve precise control of the AUV’s motion state.
Throughout the entire control process, all parts work closely together to form a complete closed-loop control system. The sensors continuously provide status information of the AUV, and the control strategy module formulates strategies and issues instructions based on this information. The executing agency executes the instructions to change the AUV status, and the status changes are monitored and fed back by the sensors. This cycle ensures that the AUV can reliably complete various predetermined tasks. The schematic diagram of the control strategy framework is shown in Figure 8.
Figure 8.
The schematic diagram of the control strategy framework.
- (1)
- Heading control strategy
The AUV adopts an INS/DVL (Doppler Velocity Logger) integrated navigation system to achieve high-precision real-time positioning. During the preparation phase on the water surface, the GPS positioning system is used to obtain accurate initial position information, laying the foundation for subsequent underwater navigation. After entering the underwater environment, the inertial navigation system uses an inertial measurement unit (IMU) to measure the acceleration and angular velocity of the AUV and continuously calculates the position, velocity, and attitude information of the AUV through integration calculation. At the same time, DVL accurately calculates the velocity of the AUV relative to the seabed by measuring the Doppler frequency shift of sound waves in water and transmits this velocity information to the inertial navigation system for correcting the accumulated errors generated by the inertial navigation system during operation, significantly improving the positioning accuracy of the AUV.
The real-time AUV position information obtained by the INS/DVL integrated navigation system is analyzed and compared with the preset target waypoint, thus calculating the heading deviation. Based on this heading deviation, the PID control strategy is adopted to accurately regulate the vertical rudder angle. The PID controller comprehensively calculates the control signal based on factors such as the magnitude of the heading deviation, the deviation change rate, and the deviation integral value and then adjusts the vertical rudder angle. Specifically, when the heading deviation is large, the PID controller outputs a larger control signal to prompt rapid adjustment of the vertical rudder angle in order to quickly reduce the heading deviation. When the heading deviation is small, the controller makes fine adjustments based on the deviation change rate and deviation integral value to ensure that the AUV can smoothly and accurately track the target waypoint and maintain precise heading.
- (2)
- Depth control strategy
When the AUV is on the water surface, it is in a negative buoyancy state and naturally sinks by its own gravity. During this process, no active depth control intervention is performed, and only negative buoyancy is used to achieve free diving, gradually bringing the AUV closer to the predetermined depth range.
When the AUV reaches the first level of loading depth, immediately the first level of loading operation is performed, releasing specific loads to adjust buoyancy, and making the AUV approach a neutral buoyancy state. At this point, the fixed-depth navigation control strategy is activated. By installing pressure sensors on the AUV, the current depth is monitored in real-time and compared with the preset target depth to calculate the depth deviation.
Based on the calculated depth deviation, the PID control strategy is used to control the horizontal rudder angle. If the measured depth is greater than the target depth, the PID controller will output a corresponding control signal to drive the adjustment of the horizontal rudder angle, causing the vehicle to have an upward movement trend, thereby reducing the depth deviation. On the contrary, if the measured depth is less than the target depth, the horizontal rudder angle is controlled to move the AUV downwards.
In addition to rudder angle control, thruster control also plays a crucial role in fixed-depth navigation. When the depth deviation is large, in addition to adjusting the rudder angle, the power of the thruster will also be correspondingly increased or decreased to quickly change the depth of the AUV. For example, if the depth of the AUV is lower than the target depth and the deviation is large, while increasing the downward angle of the horizontal rudder angle, the thruster power is increased to enable the AUV to obtain greater downward force and accelerate its descent to the target depth. On the contrary, when the depth is higher than the target depth and the deviation is significant, reducing the thruster power and adjusting the horizontal rudder angle upwards can enable the AUV to rise to the target depth faster.
The adjustment of thruster power is also based on the PID control algorithm, with the input being depth deviation. The appropriate power adjustment amount is calculated based on the magnitude of the deviation, the rate of change, and the integral value. When the depth deviation is small, the thruster power is finely adjusted to maintain stable navigation of the AUV near the target depth and avoid depth fluctuations caused by excessive adjustment. At the same time, the control of the thruster and rudder angle work together to ensure the stability and smoothness of the AUV during fixed-depth navigation, effectively resisting the influence of external interference factors, such as ocean currents, on depth and enabling the AUV to operate accurately at the predetermined depth.
- (3)
- Floating phase strategy
When the navigation mission is completed, the secondary loading operation is performed immediately, and the remaining load is released to obtain sufficient positive buoyancy so that the AUV can float up. At the same time, the horizontal rudder angle is adjusted to the appropriate angle, usually by adjusting the horizontal rudder angle upwards to assist the AUV in generating an upward lift. The main propulsion device is turned on, and the power and direction of the thruster are adjusted according to the preset buoyancy speed and attitude control requirements.
Throughout the entire ascent process, the depth of the vehicle is continuously monitored through pressure sensors, and the horizontal rudder angle and thruster power are adjusted in real-time based on changes in depth. When approaching the water surface, the power of the thruster is gradually reduced to avoid damage caused by the vehicle rushing out of the water surface. At the same time, the attitude of the vehicle is kept in control to ensure the vehicle’s smooth surfacing for subsequent recovery operations.
3.6. Model Validation
Stability, maneuverability, and cruising ability are three important aspects that can be used to evaluate the motion performances of AUVs; motion simulations of the AUV were conducted to investigate the effects of control parameters on their motion performances by numerical iteration algorithm. To evaluate the dynamic behavior of AUVs, the Runge–Kutta method is used to calculate the motion attitude angle of AUVs in diving, climbing, and cruise stages. In this study, the main geometric and physical parameters as well as hydrodynamic coefficients of AUV are listed in Table 2.
Table 2.
Main geometric and physical parameters as well as hydrodynamic coefficients of AUV.
By releasing two levels of payload, the AUV achieves operating and climbing. Firstly, the buoyancy variation of the AUV during this process is calculated by static analysis. Then, using a dynamic model, the motion behavior and motion time of each stage are calculated.
Based on the CFD software (ANSYS 2022R1) simulation calculation, the hydrodynamic coefficient of the optimized hydrodynamic shape can be obtained under different angles of attack. Through data fitting, we can obtain the following:
where Cl is the lift coefficient, Cd is the drag coefficient, Cm is the torque coefficient, and α is the angle of attack.
According to the equilibrium condition of the force, the following equation is obtained:
where θ is the pitch angle, B is the net buoyancy, ρ is the density, S is the cross-sectional area of the glider, and v is the speed.
By solving Equations (12) and (13), it can be seen that the AUV dives with 13.3 kg of negative buoyancy, a pitch angle of 60° without power, a speed of 1.5 m/s, a glide angle of 61°, and a vertical descent speed of 1.3 m/s; the time required to reach the working depth of 11,000 m is about 2.4 h.
The AUV has a buoyancy of 19.78 kg, enabling it to float up without power. Among them, the preset center of gravity and center of buoyancy are approximately a straight line, which means that the pitch angle of the AUV during the floating process is 2°. Similar to the diving process, by solving Equations (12) and (13), it can be obtained that the AUV’s floating speed is 0.68 m/s, glide angle is 17.4°, vertical rising speed is 0.2 m/s, and the time required for surfacing is about 7.3 h, as shown in Figure 9.
Figure 9.
The depth, velocity, and pitch angle variation with time.
4. Experimental Verification
To verify the performance of the 10,000 m AUV designed in this paper, we carried out three stages of tests, which are a fixed-depth sailing test, a 2000 m sea trial, and a 10,000 m sea trial.
4.1. Fixed-Depth Sailing Test
This test includes functions and performance tests, such as direct sailing at fixed depth, overtime jetting load, and bottoming jetting load, mainly to verify whether the sailing carrier can sail according to the set depth and the set route and to provide a basis for subsequent optimization and improvement and the on-lake assessment test.
- (1)
- Direct sailing test at fixed depth
The prototype test parameters of the AUV were set through the wireless mode, including the information of the first stage throw-away depth and the navigation time of the fixed depth. The vehicle freely descended to the set depth (40 m underwater) and started the first stage throw-away device to release the load. Then the propeller was started and promoted for 4 s for fixed-depth sailing. Finally, the secondary jettison was activated to release the load, and the AUV rose to the surface. The launching and recycling processes of the AUV are shown in Figure 10.
Figure 10.
Launching and recycling of the AUV during the direct sailing test at fixed depth.
From the recorded data, it can be seen that the AUV’s fixed-depth height fluctuates between 40.1 and 40.4 m, and the fixed-depth navigation depth is within 40 m ± 0.5 m, as shown in Figure 11.
Figure 11.
The variation of diving depth and pitch angle of the AUV during the direct sailing test at fixed depth.
- (2)
- Test of timeout load jettison function
After launching in the water, the AUV dives to the set depth (40 m underwater) under the state of negative buoyancy. Then, the first-stage jettison device is started to release the heavy block, and the propeller is started for the fixed-depth sailing. During the trail, the horizontal rudder is kept downward at a 30° rudder angle to make the sailing carrier sail downward. After 400 s of sailing time, the timeout load throwing time is reached, the thruster stops working, and the two-stage load throwing device is started to release the heavy block to float out of the water.
According to the recorded data, the actual depth of the first-stage jettison is 46 m, and the diving time is 183 s. The actual depth of the second-stage jettison is 27 m and the diving time is 414 s. The timeout jettison time is triggered, the propeller stops working, and the second-stage jettison device is started to release the heavy block to float up and out of the water, as shown in Figure 12.
Figure 12.
The trajectory of the AUV during the timeout load jettison function test.
- (3)
- Maximum speed test
The test parameters of the AUV prototype were set up in wireless mode to simulate the first-stage jettison depth. Then, the remote control AUV sails to open water, and the GPS position and time are recorded. Finally, the propeller continued to push for 150 s, and the test data is recorded.
The beginning and the end of the trail of the AUV are recorded by GPS. The sea trail starts from the starting point A to the ending point B. The total trail is about 644 m, and the sailing time is 250 s. As a result, the maximum speed of the AUV is 5.1 knots, as shown in Figure 13.
Figure 13.
The maximum speed test of the AUV.
4.2. 2000 m Shallow-Sea Trial
We carried out the shallow-sea (2000 m deep) validation test of the AUV in the sea area of 11°19.449′ N and 142°7.176′ E. After launching in the water, the AUV was in a negative buoyancy state, and the propeller was activated for low-speed boost.
When the AUV reached the depth of 2000 m, it was controlled by the horizontal rudder to reach the depth of 2500 m. Then the propeller was started and promoted for 2 h for fixed-depth sailing. Finally, the AUV started the two-stage jettison and rose freely to the surface. After recovery, the data recorded in the control system were analyzed. According to the data, it is obvious that the AUV can follow the target trajectory. The yaw distance of 2000 m depth fluctuates between 0.3 m and 0.5 m. The course control accuracy is 0.38°, the posture of the vehicle is stable, and the pitch control accuracy is better than 0.18°, as shown in Figure 14.
Figure 14.
Time sequence of underwater movements of the AUV during 2000 m shallow-sea trial.
4.3. 10,000 m Deep-Sea Trial
We completed the deep-sea (10,000 m class) assessment test of the AUV in the waters of 11°19.536′ N and 142°9.882′ E and assessed the AUV’s maximum diving depth, temperature and salt depth measurement function, and optical camera function.
After entering the water, the AUV was in a negative buoyancy state and assisted by thrusters at low speed to spiral down to the set depth of 9950 m (the dive time is about 4 h), as shown in Figure 15. The first-stage jettison device was activated to release the heavy weight, then the thrusters were engaged for medium-speed navigation, steering the AUV along the preset course. After the set sailing time of 2 h, the thruster stopped working, and the underwater vehicle floated up and out of the water freely. According to the data recorded in the control system, the AUV completed all actions according to the preset program, with a maximum working water depth of 10,218 m. The AUV could follow the target trajectory, and the yaw distance of 10,000 m at a fixed depth fluctuated within a fixed-depth range. The relative error of 60 min sailing was 2.18%.
Figure 15.
Underwater motion sequence of the AUV during 10,000 m deep-sea trial.
The AUV has a maximum diving depth of 10,218 m. It has the functions of underwater autonomous depth and height navigation, regional autonomous cruise, full-depth video camera, temperature and salinity profile observation, etc., and acquired a complete 10,000 m temperature and salinity profile observation data. It fills the gap in the application of 10,000 m deep-sea observation of China’s unmanned autonomous underwater vehicle, provides data support and operational guidance for the next step in deep-sea observation and exploration, points out the direction of improvement and rectification according to the problems in the experimental process, and promotes the transformation of the final results of the project. The sea trial was carried out for the testing and simulation verification of each test equipment and the entire application program; it provided technical application experience for the project development team, provided deployment and recovery experience for the application unit engineering and technical team, and improved the engineering and technical team’s ability in the design, application, and operation of the test equipment.
5. Conclusions
The speed of AUVs in the deep sea is generally low due to their suboptimal, streamlined shape. In this study, we adopted a low flow resistance linear design to further reduce the navigation energy consumption, thereby improving the maximum sailing speed and flow resistance performance. We have designed a 10,000 m class AUV with a maximum speed exceeding 5 knots and a maximum endurance of 40 nautical miles (2 knots). The navigation speed of the AUV is the fastest in the existing 10,000 m class AUV, which provides equipment support for more efficient exploration of the deep-sea field, and a reference for the development of faster deep-sea UUVs.
It possesses functions such as underwater autonomous depth determination and height navigation, regional autonomous cruising, whole-sea depth video camera usage, and temperature and salt profile observation capabilities, among others. Firstly, we created an overall design for the 10,000 m AUV, which determined its shape, structure, system composition, function module layout, and working principle. Secondly, the hydrodynamic parameters were calculated based on the spatial kinematics model. Subsequently, the maneuvering performance of the 10,000 m AUV was analyzed. Finally, the AUV designed in this paper underwent several sea trials, including fixed-depth sailing, maximum speed, and maximum diving depth, to verify its reliability and practicability.
Compared to other deep-sea AUVs, the designed 10,000 m AUV still has significant room for improvement in terms of navigational freedom, steering control, maneuverability, and endurance. In the subsequent stages, attention will be given to enhancing the intelligent control capabilities and increasing navigational flexibility of the 10,000 m AUV. Its technical verification will also be integrated with deep-sea observation needs and deep-sea operational capabilities. This will involve breakthroughs in key technologies such as deep-sea energy supply operation manipulator, optical fiber remote control ultra-low power control operation, multi-load integration underwater positioning communication, navigation, and moving towards development of next-generation large AUVs with operational capabilities.
Author Contributions
C.R. provided the design ideas and concepts for the development of deep-sea unmanned underwater vehicle equipment. Z.D. verified the simulation model of the deep-sea unmanned underwater vehicle. S.F. carried out the formal analysis of the deep-sea unmanned underwater vehicle. X.H. collected, sorted, and analyzed the test data of the deep-sea unmanned underwater vehicle. J.X. wrote the first draft of the paper. S.Y. supervised the writing of the paper, data collection, and experimental analysis. All authors have read and agreed to the published version of the manuscript.
Funding
This work was jointly supported by the Marine S&T Fund of Shandong Province for the Pilot National Laboratory for Marine Science and Technology (Qingdao) (No. 2018SDKJ0207) and the Laoshan Laboratory (No. LSKJ202200300).
Institutional Review Board Statement
Not applicable.
Informed Consent Statement
Not applicable.
Data Availability Statement
No new data were created or analyzed in this study. Data sharing is not applicable to this article.
Conflicts of Interest
The authors declare that they have no known competing financial interests or personal relationships that could have appeared to influence the work reported in this paper.
References
- Gafurov, S.A.; Klochkov, E.V. Autonomous Unmanned Underwater Vehicles Development Tendencies. Procedia Eng. 2015, 106, 141–148. [Google Scholar] [CrossRef]
- Damian, R.G.; Jula, N.; Paturca, S. Autonomous Underwater Vehicles—Achievements and Current Trends. Sci. Bull. Nav. Acad. 2018, 21, 59–85. [Google Scholar] [CrossRef]
- Petillot, Y.R.; Antonelli, G.; Casalino, G.; Ferreira, F. Underwater Robots: From Remotely Operated Vehicles to Intervention-Autonomous Underwater Vehicles. IEEE Robot. Autom. Mag. 2019, 26, 94–101. [Google Scholar] [CrossRef]
- Sahoo, A.; Dwivedy, S.K.; Robi, P.S. Advancements in the Field of Autonomous Underwater Vehicle. Ocean Eng. 2019, 181, 145–160. [Google Scholar] [CrossRef]
- Kilgour, M.J.; Auster, P.J.; Packer, D.B.; Purcell, M.; Packard, G.; Dessner, M.; Sherrell, A.; Rissolo, D. Use of AUVs to Inform Management of Deep-Sea Corals. Mar. Technol. Soc. J. 2014, 48, 21–27. [Google Scholar] [CrossRef]
- Shank, T.M.; Machado, C.; German, C.R.; Bowen, A.; Leichty, J.M.; Klesh, A.T.; Smith, R.G.; Hand, K.P. Development of a New Class of Autonomous Underwater Vehicle (AUV), Orpheus, for the Exploration of Ocean World Analogues. Ocean Worlds 4 2019, 2168, 6021. [Google Scholar]
- Lin, M.; Yang, C. Ocean Observation Technologies: A Review. Chin. J. Mech. Eng. 2020, 33, 32. [Google Scholar] [CrossRef]
- Naser, F.A.; Rashid, M.T.; Fortuna, L. Underwater Labriform-Swimming Robot; Topics in Systems Engineering; World Scientific: Singapore, 2021; Volume 1. [Google Scholar]
- Bowen, A.D.; Yoerger, D.R.; Taylor, C.; McCabe, R.; Howland, J.; Gomez-Ibanez, D.; Kinsey, J.C.; Heintz, M.; McDonald, G.; Peters, D.B.; et al. The Nereus Hybrid Underwater Robotic Vehicle for Global Ocean Science Operations to 11,000m Depth. In Proceedings of the OCEANS 2008, Quebec City, QC, Canada, 15—18 September 2008; pp. 1–10. [Google Scholar]
- Jet Propulsion Laboratory. Robotic Navigation Tech—That Helped NASA’s Perseverance Rover Land on Mars—Will Explore the Deep Ocean. SciTechDaily. Available online: https://scitechdaily.com/robotic-navigation-tech-that-helped-nasas-perseverance-rover-land-on-mars-will-explore-the-deep-ocean/ (accessed on 17 October 2024).
- Smityuk, Y. Vityaz-D Explored Mariana Trench According to Preinstalled Program—Developer. TASS. Available online: https://tass.com/defense/1166477 (accessed on 17 October 2024).
- Wang, J.; Tang, Y.; Li, S.; Lu, Y.; Li, J.; Liu, T.; Jiang, Z.; Chen, C.; Cheng, Y.; Yu, D.; et al. The Haidou-1 Hybrid Underwater Vehicle for the Mariana Trench Science Exploration to 10,908 m Depth. J. Field Robot. 2024, 41, 1054–1079. [Google Scholar] [CrossRef]
- Wang, Y.; Wang, Y.; Zhang, T.; Yao, F. Bayesian Network-Based Security Decision-Making Method for the Full-Ocean-Depth “Wukong” AUV. Proc. Inst. Mech. Eng. Part M J. Eng. Marit. Environ. 2023, 237, 206–214. [Google Scholar] [CrossRef]
- Yoon, S.; Qiao, C. Cooperative Search and Survey Using Autonomous Underwater Vehicles (AUVs). IEEE Trans. Parallel Distrib. Syst. 2011, 22, 364–379. [Google Scholar] [CrossRef]
- Chatzichristofis, S.; Kapoutsis, A.; Kosmatopoulos, E.B.; Doitsidis, L.; Rovas, D.; Borges de Sousa, J. The NOPTILUS Project: Autonomous Multi-AUV Navigation for Exploration of Unknown Environments. IFAC Proc. Vol. 2012, 45, 373–380. [Google Scholar] [CrossRef]
- Campbell, K.J.; Kinnear, S.; Thame, A. Auv Technology for Seabed Characterization and Geohazards Assessment. Lead. Edge 2015, 34, 170–178. [Google Scholar] [CrossRef]
- Su, R.; Zhang, D.; Li, C.; Gong, Z.; Venkatesan, R.; Jiang, F. Localization and Data Collection in AUV-Aided Underwater Sensor Networks: Challenges and Opportunities. IEEE Netw. 2019, 33, 86–93. [Google Scholar] [CrossRef]
- Cui, W.; Wu, X. A Chinese Strategy to Construct a Comprehensive Investigation System for Hadal Trenches. Deep Sea Res. Part II Top. Stud. Oceanogr. 2018, 155, 27–33. [Google Scholar] [CrossRef]
- Jantara Junior, V.L.; Ramirez, I.S.; Garcia Marquez, F.P.; Papaelias, M. Numerical Evaluation of Type I Pressure Vessels for Ultra-Deep Ocean Trench Exploration. Results Eng. 2021, 11, 100267. [Google Scholar] [CrossRef]
Disclaimer/Publisher’s Note: The statements, opinions and data contained in all publications are solely those of the individual author(s) and contributor(s) and not of MDPI and/or the editor(s). MDPI and/or the editor(s) disclaim responsibility for any injury to people or property resulting from any ideas, methods, instructions or products referred to in the content. |
© 2024 by the authors. Licensee MDPI, Basel, Switzerland. This article is an open access article distributed under the terms and conditions of the Creative Commons Attribution (CC BY) license (https://creativecommons.org/licenses/by/4.0/).
















