Abstract
The common two-banded seabream, Diplodus vulgaris, is a commercially important fish in the Mediterranean and eastern Atlantic, yet its myxosporean parasite diversity remains unknown. To address this gap, we conducted a myxosporean survey in D. vulgaris specimens from eastern Atlantic fishing stocks. Myxospores resembling Kentmoseria were observed in the urinary bladder of three specimens. 18S rDNA analyses, however, identified two isolates as Bipteria lusitanica, with the third also showing the highest similarity to this species. Morphological comparison revealed significant overlap between B. lusitanica and Kentmoseria, particularly in the suture line orientation. Accordingly, we describe a novel species, Kentmoseria sirinensis n. sp., and propose Kentmoseria lusitanica n. comb. The unclear boundaries between Bipteria and Kentmoseria are highlighted, though redefining or suppressing either genus remains premature without sequencing their type species. Moreover, our phylogenetic analyses show these species clustering among Sinuolineidae, rather than Ortholineidae, supporting the dismantling of Ortholineidae and the placement of Kentmoseria within Sinuolineidae. The ancestral placement of Bipteria vetusta suggests that it is taxonomically distinct and not a member of the Sinuolineidae. Finally, the occurrence of two Kentmoseria spp. in D. vulgaris suggests diversification in Diplodus, underscoring the need to study myxosporean diversity in wild stocks to assess aquaculture risks.
Keywords:
Myxozoa; taxonomy; Bipteria; Sinuolineidae; Ortholineidae; morphology; phylogeny; 18S rDNA 1. Introduction
Myxosporeans (class Myxozoa; subclass Myxosporea) are obligatory cnidarian parasites with a complex life cycle that mainly involves fish as intermediate hosts, and less commonly amphibians, reptiles, birds, and mammals [1,2]. Myxospores are produced in the fish and, when released into the water, infect susceptible annelid worms. In these hosts, these parasites develop into actinospores that emerge to infect fish [3]. Many myxosporeans cause serious diseases linked to morbidity and mortality in wild and farmed fish populations, adversely affecting fisheries and aquaculture industries [4]. Despite the description of more than 2600 species worldwide, distributed across 64 genera and 17 families [5], it is widely acknowledged that the true diversity of these parasites is generally underestimated [6].
Myxospore morphological features, vertebrate host, and tissue specificity have traditionally served as key taxonomic criteria for distinguishing among myxosporean orders, suborders, families, and genera [2]. At the level of orders and suborders, classification is primarily based on the number and arrangement of shell valves and the number and orientation of polar capsules relative to the sutural plane. In turn, characteristics such as the presence or absence of caudal appendages and the shape of the suture line are more informative at the family and genus levels [2,5]. Nonetheless, molecular studies have shown that myxosporean phylogenetic relationships are not consistent with a taxonomic approach based on myxospore morphology [1,7,8,9,10,11,12].
The family Ortholineidae of the suborder Variisporina is characterized by spherical to irregularly ellipsoidal myxospores that are bilaterally symmetrical along a straight suture line, with two anteriorly located polar capsules shifted sidewise in the sutural plane [2]. This family was originally erected to accommodate the genera Ortholinea and Neomyxobolus, which develop in the urinary tract of marine and freshwater fishes [13]. The genera Cardimyxobolus, Triangula, and Kentmoseria were added later, despite the first two being histozoic in several organs [2]. The genus Kentmoseria, in particular, is defined by the features of its type and only species, K. alata (Kent and Moser, 1990), a coelozoic parasite in the urinary tract of the marine fish Chaetodon rainfordi McCulloch, 1923, from the Great Barrier Reef off Australia [14]. Myxospores of Kentmoseria are elongated, wider anteriorly than posteriorly, slightly flattened parallel to the straight suture, and presenting pointed valvular projections that extend backwards from the posterior half of the smooth shell valves. Two pyriform polar capsules are located anteriorly and open laterally [2,14].
Also within the Variisporina, the family Sinuolineidae, comprises species that are also mostly coelozoic in the urinary system of marine fish [15] but whose myxospores are spherical or inversely pyramidal, may present caudal or lateral projections and have two polar capsules located anteriorly, spaced apart, and perpendicular to the sinuous suture line [2]. Within this family, the genus Bipteria, is characterized by the inversely pyramidal shape of its myxospores in the sutural plane, with a pointed end extending backwards and a curved sutural line. The anterior end of each shell valve extends into a wing-like projection containing parts of the valvogenic nucleus, and the polar capsules are spherical, opening to opposite sides of the myxospore. In the transverse section, the myxospores are ellipsoid [16]. This genus presently comprises eight species that either infect the excretory system or the gallbladder of their fish hosts [2,17]. The type species, Bipteria admiranda Kovaleva, Zubchenko and Krasin, 1983, parasitizes the urinary system of Pagellus acarne (Risso, 1827). Congruently, Bipteria magna Kovaleva, Zubchenko and Krasin, 1983, and Bipteria minima Kovaleva, Zubchenko and Krasin, 1983, in Albatrossia pectoralis (Gilbert, 1892), as well as Bipteria lusitanica Sirin, Santos and Rangel, 2018, in Diplodus sargus (Linnaeus, 1758), all parasitize the urinary bladder of their hosts, while Bipteria nototheniae Kovaleva and Rodyuk, 1991, infects the renal tubules of Patagonotothen ramsayi (Regan, 1913). Bipteria indica Kalavati and Anuradha, 1995, in Mugil cephalus Linnaeus, 1758; Bipteria merluccii Kovaleva, Velev, and Vladov, 1993, in Merluccius polli Cadenat, 1950; and Bipteria vetusta Kodádková et al., 2015, in Chimaera monstrosa Linnaeus, 1758, are gallbladder parasites [16,17,18,19,20,21]. Following the reclassification of Bipteria formosa within the genus Sphaerospora [11], B. vetusta and B. lusitanica are the only Bipteria species with molecular data available. These have been noted to cluster widely apart from each other in phylogenetic analyses [17,20].
The common two-banded seabream Diplodus vulgaris (Geoffroy Saint-Hilaire, 1817) of the family Sparidae, is a commercially important fish native to the Mediterranean and eastern Atlantic region [22]. According to the most recent capture records, a total of 687.58 tonnes in live weight were captured in 2022, with notable contributions from Portugal and Spain, corresponding to 267.26 and 213.80 tonnes, respectively [23]. Efforts have been made by Italy and Turkey to cultivate this species in aquaculture, reflecting a growing interest in the sector [24].
Despite the economic relevance of D. vulgaris, there is no information about myxosporean infections in this fish. In fact, few myxosporean surveys have been performed on Diplodus fish [25,26,27,28,29,30,31,32]. In Portugal, only white seabream D. sargus (Linnaeus, 1758) has been examined for myxosporean infections, hosting B. lusitanica in the interstitial tissue of the kidney and in the urinary bladder [20], and Ceratomyxa sargus Rocha et al., 2023 and Zschokkella auratis Rocha et al., 2013 in the gallbladder [31,32]. Thus, the present study aimed to provide data on the diversity of myxosporean parasites infecting commercial stocks of common two-banded seabream D. vulgaris through combined microscopic and molecular methodologies.
2. Materials and Methods
2.1. Fish Sampling and Myxosporean Survey
In December 2022, 12 specimens of common two-banded seabream D. vulgaris (Geoffroy Saint-Hilaire, 1817) caught off the Portuguese Northern Atlantic coast were purchased from a fish auction in the city of Aveiro (40°38′39.37” N, −8°38′43.94” W), Portugal. Following transport to the laboratory on ice, specimens were examined for detection of myxosporean developmental stages in external (gills, fins, eyes, and skin) and internal (brain, gallbladder, gonads, heart, intestines, kidney, liver, muscle, spleen, stomach, swim, and urinary bladder) organs. Fresh tissue smears were analyzed and photographed using a Zeiss Axiophot microscope (GrupoTaper, Sintra, Portugal) equipped with a Zeiss Axiocam ICC3 digital camera. Axiovision 4.6 software was used for image analysis. The dimensions of fresh mature myxospores were determined using ImageJ 1.53k, following the guidelines by Lom and Arthur [33]. All measurements are given in micrometres (µm) and include mean ± standard deviation, range of variation, and number of myxospores measured (n).
2.2. DNA Extraction, Amplification, and Sequencing
Infected tissue samples were preserved in absolute ethanol at 4 °C. DNA was extracted with the GenEluteTM Mammalian Genomic DNA Miniprep Kit (Sigma-Aldrich, St. Louis, MO, USA) following the manufacturers guidelines and stored at −20 °C until further use.
Amplification of the myxosporean 18S ribosomal DNA (18S rDNA) sequence was targeted using a nested PCR. Both first- and second- round PCRs were performed in 50 µL reactions containing 5 µL of 10× reaction buffer for Supreme NZYTaq II DNA polymerase (NZYTech, Lisbon, Portugal), 2.5 mM of MgCl2 (NZYTech, Lisbon, Portugal), 10 nmol of dNTP (NZYTech, Lisbon, Portugal), 10 pmol of each primer (Stabvida, Caparica, Portugal), 1.5 units of Supreme NZYTaq II DNA polymerase (NZYTech, Lisbon, Portugal), and approximately 100–150 ng of genomic DNA, made up to the final volume with ultrapure sterilized water. In the first round of the nested PCRs, the universal primers ERIB1 and ERIB10 were used, with cycling conditions as follows: initial denaturation at 95 °C for 3 min; 30 cycles at 95 °C for 1 min, 48 °C for 1 min, and 72 °C for 1 min 45 s; and final extension at 72 °C for 10 min. For the second round of the nested PCRs, other eukaryotic universal and myxosporean specific primers were used (Table 1), employing the following cycling conditions: initial denaturation at 95 °C for 3 min; 35 cycles at 95 °C for 45 s, 53 °C for 45 s, and 72 °C for 1 min 30 s; and final extension at 72 °C for 7 min. Reactions were run on a Hybaid PxE Thermocycler (Thermo Electron Corporation, Milford, MA, USA). Electrophoresis of the PCR products was performed in a 1% agarose 1× Tris–acetate–EDTA buffer gel stained with GreenSafe Premium (NZYTech, Lisbon, Portugal) (Figure S1). Positive amplicons were purified using the ExoFast method [34] and sequenced directly by Stabvida (Caparica, Portugal).
Table 1.
Primers used for amplification of the 18S rDNA.
2.3. Sequence Assembly and Phylogenetic Analysis
A consensus 18S rDNA sequence of each isolate was assembled by aligning corresponding forward and reverse sequence segments using ClustalW in MEGA 11 [40]. Assembled sequences were submitted to the Basic Local Alignment Search Tool (BLASTn) to determine the closest relatives in the National Centre for Biotechnology Information database. These were included in the 18S rDNA dataset generated for phylogenetic analyses and corresponded to marine urinary bladder and gallbladder species, including B. lusitanica (MF538777). The 18S rDNA sequences of B. vetusta (KM267557) and other representatives of the polychaete-infecting (marine) lineage were also added to the dataset, as were a few species of the oligochaete-infecting (freshwater) lineage to be used as outgroup. Alignments were performed using the E-INS-i refinement method in MAFFT version 7 [41] available online, and ambiguous characters were removed using Gblocks v0.91b with less stringent parameters [42,43]. Maximum likelihood (ML) was performed using the general time-reversible (GTR) model chosen based on the lowest score of the Bayesian information criterion and corrected Akaike information criterion. The analysis was run on the PhyML 3.0 program [42,44], available at https://www.phylogeny.fr/ (accessed on 2 July 2025), with bootstrap confidence values calculated from 1000 replicates. Bayesian inference (BI) analysis was performed in MrBayes v.3.2.6 [45], with the GTR model with gamma-shaped rate variations across sites (Invgamma) (GTR + I + G). Posterior probabilities were determined using the Markov chain Monte Carlo method, with 4 chains running simultaneously for 1 million generations, burn-in set at 25%, and trees sampled every 500 generations.
3. Results
The microscopic survey conducted in this study allowed for the detection of myxosporean infections in several organs of D. vulgaris, in which myxospores were observed within plasmodia or isolated. Of the 12 specimens examined, 10 were infected by this parasite group, resulting in an overall prevalence of infection of 83.3%.
Infection by myxospores resembling the Kentmoseria morphotype was detected in the urinary bladder and kidney interstitial tissue of three specimens (specimens 3, 4, and 9) (Table 2). Cysts of Sphaerospora also occurred in the kidney of four specimens (specimens 4, 5, 7, and 11) (Table 2), while Myxobolus myxospores appeared dispersed in both the kidney and spleen tissues (specimens 1, 2, 6, and 7) (Table 2). Kidney co-infections were detected in two individuals: specimen 4 displayed both Kentmoseria and Sphaerospora myxospores, and specimen 7 showed Myxobolus and Sphaerospora myxospores (Table 2). Two Ceratomyxa morphotypes were observed in the gallbladder of a single individual (specimen 12) (Table 2). This study focuses on the description of the Kentmoseria isolates; the Sphaerospora, Myxobolus, and Ceratomyxa isolates are still under investigation and will be reported elsewhere.
Table 2.
Myxosporean infection in the organs of the 12 specimens of Diplodus vulgaris examined, as determined by light microscopic observations. Ks, Kentmoseria sirinensis n. sp.; Kl, Kentmoseria lusitanica n. comb.; Sp, Sphaerospora sp.; Mb, Myxobolus sp.; C1, Ceratomyxa sp. 1; C2, Ceratomyxa sp. 2.
Morphological analyses revealed the presence of two distinct Kentmoseria isolates in infected urinary bladder and kidney samples. Congruently, BLASTn search matched the isolates in specimens 3 and 4 to the 18S rDNA sequence of B. lusitanica (MF538777) but retrieved no significant similarity for the isolate infecting specimen 9. Thus, based on morphological and molecular data, the latter is herein described as a novel species, Kentmoseria sirinensis n. sp.
3.1. Species Characterisation of Kentmoseria sirinensis n. sp.
Light microscopy: Disporic plasmodia subspherical, 15.2 ± 1.2 (14.4–16.1) µm long and 13.9 ± 1.0 (13.2–14.6) µm wide (n = 2) (Figure 1A), and mature myxospores floating free in the urine (Figure 1B–I). Myxospores also observed dispersed in the interstitial tissue of the kidney. Mature myxospores triangular to inverse pyramidal in valvular view and ellipsoidal in sutural view, measuring 12.6 ± 0.9 (10.5–14.0) µm in length (n = 28), 9.7 ± 0.7 (8.6–10.8) µm in width (n = 11), and 9.1 ± 0.5 (8.3–10.0) µm in thickness (n = 12) (Figure 1B,C). Myxospores formed by two symmetric smooth valves united along a prominent and apparently straight suture line (Figure 1D). Each valve with a wing-like projection forming in the myxospore anterior end and extending beyond its posterior end (Figure 1E–G). Wing-like projections 16. 9 ± 1.2 (15.3–19.1) µm long (n = 21), each displaying a valvogenic nucleus located near the myxospore posterior end (Figure 1H). Two subspherical polar capsules, 4.1 ± 0.2 (3.7–4.7) µm long and 3.8 ± 0.3 (3.4–4.3) µm wide (n = 20), symmetric, located at the same level at the anterior end, and opening to opposite sides (Figure 1B,I). Polar tubule coiled in four turns (Figure 1I). Schematic drawings depicting the myxospores in valvular and sutural view are provided in Figure 2.
Figure 1.
Light micrographs of Kentmoseria sirinensis n. sp.: (A) disporic plasmodium evidencing two developing sporoblasts (*); (B) myxospore inversely pyramidal in valvular view, with two polar capsules (PC) opening to opposite sides at the anterior end; (C) myxospore ellipsoidal in sutural view, sowing each valve bearing a wing-like projection that extends from the posterior end (arrows); (D) myxospore evidencing the straight suture line (arrows) uniting the valves; (E,F) myxospore in sutural view evidencing the wing-like projections forming at the anterior end (these projections run the myxospore length and extend from its posterior end; notice the suture line (arrow)); (G) myxospore evidencing the appearance of the wing-like projections in valvular view; (H) a large valvogenic nucleus (arrow) observed at the anterior portion of each wing-like projection; (I) valvular view showing the two subspherical polar capsules positioned anteriorly and opening to opposite sides, each containing a coiled polar tubule. Scales in μm.
Figure 2.
Schematic drawing of Kentmoseria sirinensis n. sp. myxospores in valvular view (A) and sutural view (B). Scales in μm.
Type host: Common two-banded seabream Diplodus vulgaris (Geoffroy Saint-Hilaire, 1817).
Sites of infection: Urinary bladder and kidney interstitial tissue.
Type locality: Portuguese Atlantic coast off the city of Aveiro (40°38′39.37″ N, −8°38′43.94″ W).
Prevalence of infection: 1 infected out of 12 individuals examined (8.3%).
Material deposited: Series of phototypes of the hapantotype deposited together with a representative DNA sample in the Natural History and Science Museum of the University of Porto, Portugal, reference CIIMAR 2025.91.
Etymology: The specific epithet “sirinensis” is adopted in recognition of Dr. Caner Sirin, who first described Kentmoseria lusitanica n. comb. from D. sargus.
Molecular data: 18S rDNA sequence with 1925 bp (GenBank accession number PV617282).
Remarks: Comparison with K. alata revealed some morphometric similarities in myxospore dimensions. However, the polar capsules of K. sirinensis n. sp. are subspherical instead of spherical, and smaller overall. Additionally, these species differ in host specificity and geographic distribution [14]. Kentmoseria alata was reported to infect Chaetodon rainfordi (Chaetodontidae), a species restricted to the Great Barrier Reef, adjacent coastal areas, and Lord Howe Island [46]. In contrast, the host of K. sirinensis n. sp. is distributed along the Eastern Atlantic [47].
No significant morphological or morphometric similarities were observed with Bipteria spp. [16,17,18,19,20,21], primarily because Bipteria myxospores are inversely pyramidal in the sutural plane, unlike those of Kentmoseria, which are inversely pyramidal in the valvular plane [2]. Bipteria lusitanica is a notable exception, possessing myxospores that are inversely pyramidal in the valvular plane. Despite being morphologically similar to B. lusitanica and sharing the same host genus and tissue tropism [20], K. sirinensis n. sp. myxospores are smaller overall. In addition, the 18S rDNA sequence of K. sirinensis n. sp. differs from that of B. lusitanica (MF538777) by 7.6%, despite it being the closest match in the BLASTn search; all other hits showed genetic divergences greater than 15.0%.
3.2. Kentmoseria lusitanica n. comb. (Sirin, Santos and Rangel, 2018)
Two out of the twelve specimens analyzed (16.7%) presented infection by this species, which was co-infective with an unidentified Sphaerospora sp. in the kidney of specimen 4 (Table 2). Co-infection with K. sirinensis n. sp. was not detected either microscopically or molecularly. Species identification was based on myxospore morphometry, the organ of infection, and the molecular data of the 18S rDNA. Myxospores were triangular to inverse pyramidal in the valvular view, measuring 11.7 ± 0.8 (10.6–13.1) µm in length and 13.5 ± 0.9 (11.9–14.7) µm in width (n = 13). In the sutural view, myxospores were ellipsoidal, measuring 10.7 µm in thickness (n = 1). Myxospore wall composed of two smooth valves, each bearing a wing-like projection, which was 15.1 ± 1.5 (12.8–16.6) µm long (n = 7). These formed at the anterior end of the myxospores but extended beyond its posterior end. Two symmetrical subspherical polar capsules, 4.1 ± 0.3 (3.7–4.6) µm long and 3.8 ± 0.2 (3.5–4.3) µm wide (n = 12), were located at the same level at the anterior end and opened to opposite sides. The number of polar tubule coils could not be determined (Figure 3).
Figure 3.
Light micrographs of Kentmoseria lusitanica n. comb. (A,B) Myxospores in valvular view, inversely pyramidal, with two polar capsules (PC) widely set apart and opening to opposite sides at the anterior end. Notice the wing-like projections (arrow) covering the valves and extending from the myxospore posterior end. Scales in μm.
These morphological and morphometric features somewhat differ from those reported in the species original description, namely, in terms of myxospore width range [13.5 ± 0.9 (11.9–14.7) vs. 11.6 ± 0.4 (10.9–12.3)] and polar capsule shape and size [pyriform, 4.1 ± 0.3 (3.7–4.6) x 3.8 ± 0.2 (3.5–4.3) vs. spherical, 4.4 ± 0.2 (4.1–5.0)] [20]. Potential differences in myxospore thickness could not be evaluated given that this morphometric parameter was obtained from a single myxospore in our study. Despite these morphological differences, the partial 18S rDNA sequence obtained from the isolate in the urinary bladder of specimen 3 comprised 1452 bp that were identical to the sequence of K. lusitanica (MF538777) obtained from urinary bladder infections in white seabream D. sargus, previously captured from the same geographical location [20].
3.3. Phylogenetic Analysis
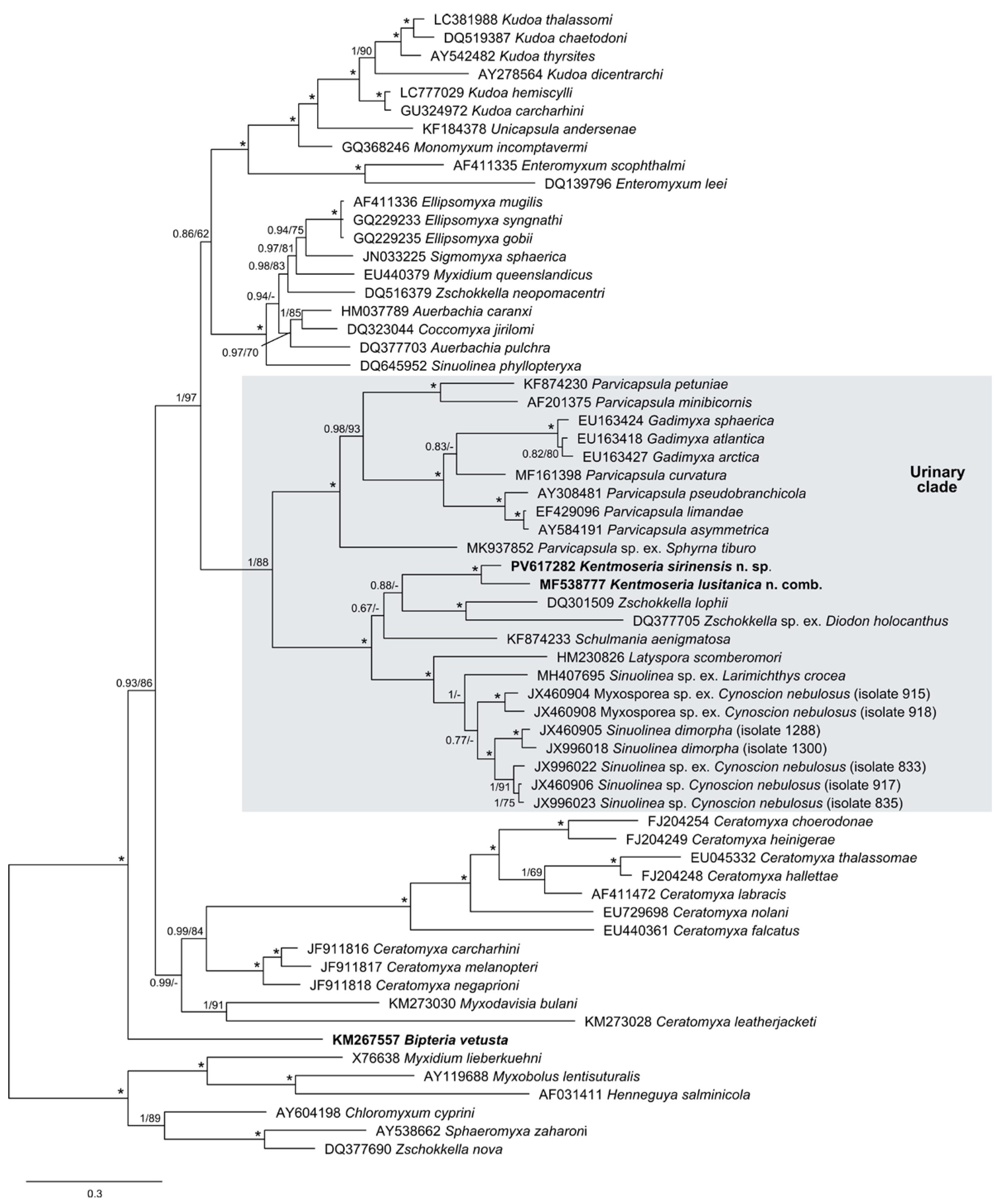
ML and BI phylogenetic analyses resulted in overall similar tree topologies (Figure 4). The 18S rDNA sequences of K. sirinensis n. sp. and K. lusitanica n. comb. cluster together within the well-supported urinary clade of the polychaete-infecting (marine) lineage. The urinary clade is highly heterogeneous, encompassing not only other species of the family Sinuolineidae, such as Latyspora, Sinuolinea, Schulmania, but also species of the families Parvicapsulidae (Parvicapsula), Gadimyxidae (Gadimyxa) and Myxidiidae (Zschokkella). Bipteria vetusta clusters distantly from its congeners, being positioned at the basis of the polychaete-infecting (marine) lineage.
Figure 4.
Bayesian inference tree topology of the 18S rDNA of Kentmoseria species and other representatives of the myxozoan polychaete-infecting (marine) lineage. Support values at branching points are BI probabilities/ML bootstrap values; asterisks (*) indicate above 95% support in both methodologies; a dash (-) is shown for values less than 50%. The sequences of Kentmoseria spp. and Bipteria vetusta are indicated in bold.
4. Discussion
The present study describes a novel myxosporean parasite found infecting the urinary bladder and kidney interstitial tissue of common two-banded seabream D. vulgaris. The taxonomic assignment of this species based on myxospore morphology and molecular data proved challenging. This highlights the absence of consistent morphological boundaries between distinct myxosporean genera and underscores discrepancies between phylogenetic relationships and traditional taxonomy based solely on myxospore morphology [1,7,8,9,10,11,12]. In fact, several myxosporean genera are known to have convergent morphotypes that hinder the correct identification of known and new species, e.g., Ellipsomyxa, Myxidium, Zschokkella, and Sigmomyxa [5,7,8,10,31,48,49]. Following the implementation of molecular tools, numerous taxonomic revisions have been performed in recent decades to resolve poly- or paraphyletic taxa. For instance, the families Pentacapsulidae, Hexacapsulidae, and Septemcapsulidae were suppressed, and their genera synonymized with Kudoa of the family Kudoidae, based on molecular evidence that the number of polar capsules constituted an artificial criterion for discriminating between these families [12]. The genus Polysporoplasma was suppressed due to the clustering of its type species within the Sphaerospora sensu stricto lineage [11], as was the genus Leptotheca, whose members were synonymized with Ceratomyxa and Sphaerospora [50]. On the other hand, the family Myxobilatidae was resurrected to encompass the genera Acauda, Hoferellus, and Myxobilatus, formerly ranked within different families [51]. Several new genera have also been erected to incorporate species that whilst being morphologically similar to the morphotypes of other genera, can be differentiated based on phylogenetic and biological data, e.g., Ceratonova and Paramyxidium [52,53]. Despite these advances, many myxozoan taxa remain poly- or paraphyletic, a situation that may progressively change on account of the exponential increase in available molecular data.
The myxospores analyzed in this study were triangular to inversely pyramidal in the valvular view, with each valve bearing a wing-like projection originating at the anterior end and extending beyond the posterior extremity of the myxospore. This configuration is largely consistent with the diagnostic features of the genus Kentmoseria [2,54], particularly with respect to the myxospore shape and the position of the suture line relative to the plane of the polar capsules. It differs in the morphology of the valve projections, which, in Kentmoseria, are described as extending backwards from the posterior half of the valves. In accordance with this definition, the schematic illustration of the type and only known species, K. alata, shows valve projections arising from the posterior half of the myxospore [14].
However, it is important to note that the study by Kent and Moser [14] includes only two low-quality myxospore photographs, limiting its ability to fully assess the morphological features. Similarly, in the present study, several light microscopy images failed to clearly depict the anterior origin of the valve projections, which could have hindered accurate morphological characterization. Furthermore, the site of the infection and the host type of the isolates analyzed are consistent with those described for Kentmoseria, as members of this genus are coelozoic parasites of the urinary tract in marine fishes [2,54]. Based on the combined morphological and biological data, the myxosporean isolates recovered from the urinary bladder of D. vulgaris can therefore be tentatively assigned to the genus Kentmoseria.
Molecular analyses revealed that the 18S rDNA sequences of the urinary bladder isolates from specimens 3 and 4 were identical to that of B. lusitanica (MF538777). The isolate from specimen 9 also exhibited the highest similarity (92.4%) to this species. Morphometric comparison between the isolates from specimens 3 and 4 and B. lusitanica original description from D. sargus revealed several significant morphometric differences indicative of intraspecific morphological variability. This is not rare among myxosporeans and usually correlates with adaptation to different hosts [55,56]. Examination of B. lusitanica myxospores—both from our observations and from the light microscopy images and schematic illustrations in the original species description by Sirin et al. [20]—further revealed notable morphological similarities with K. sirinensis n. sp., particularly regarding the position of the suture line, which lies parallel to the plane of the polar capsules. This contrasts with the defining morphological characteristics of the genus Bipteria, whose myxospores are triangular to inversely pyramidal in the sutural plane, meaning that the suture line is oriented perpendicular to the plane of the polar capsules [2].
In light of these findings, we propose the reclassification of B. lusitanica as Kentmoseria lusitanica n. comb. Although the suture line of this species was described as curved at the myxospore apex [20], rather than straight as in Kentmoseria [2,54], this feature may have been overlooked in K. alata and K. sirinensis n. sp. due to the difficulty of obtaining apical views of the myxospores. Nevertheless, in all three species, the suture line appears straight when viewed laterally (i.e., in sutural view). It is therefore plausible that the suture line in Kentmoseria is slightly curved apically but appears straight in the lateral view.
Regarding potential broader taxonomic implications, our findings highlight the tenuous distinction between the genera Bipteria and Kentmoseria, especially considering that the original description of the former only states that the suture line is sinuous, without specifying its position relative to the polar capsules plane [16]. Morphological similarities between the two genera were inclusively observed by Lom and Dyková [54], who noted that K. alata valve projections resembled those of the Bipteria type species-B. admiranda. These authors established the genus Kentmoseria to accommodate K. alata, which was originally classified within Ortholinea but differed from other members of that genus by having valvular projections. It can be inferred that the initial classification of K. alata influenced the establishment of Kentmoseria within the family Ortholineidae of the suborder Platysporina, despite its notable morphological resemblance to Bipteria, a genus within the suborder Variisporina. Thus, it is conceivable that these genera may eventually be synonymized, pending the availability of molecular data from their respective type species. Until such data are obtained, it remains premature to propose the suppression of Kentmoseria or to revise the definition of Bipteria, as this could exacerbate existing inconsistencies between myxozoan taxonomy and phylogeny.
This study provides the first molecular data for the genus Kentmoseria. Our phylogenetic analyses show that K. sirinensis n. sp. and K. lusitanica n. comb. cluster together among species from the family Sinuolineidae, namely, Sinuolinea, Latyspora, and Schulmania, rather than with other members of the family Ortholineidae. Notably, they cluster with Sinuolinea dimorpha (Davis, 1916) and Latyspora scomberomori Freeman et al., 2011, which are the type species to their respective genera. Previously published cladograms have consistently placed genera from Ortholineidae within other myxozoan families. The few available sequences of Triangula and Cardimyxobolus cluster within the Myxobolidae [10,57,58,59], while Ortholinea are positioned among the Myxobilatidae [57,60,61,62,63,64]. No molecular data are currently available for Neomyxobolus. Based on these observations, Karlsbakk et al. [57] proposed dismantling the family Ortholineidae, with Ortholinea transferred to Myxobilatidae, and Cardimyxobolus, Neomyxobolus and Triangula moved to the suborder Platysporina but kept as incertae sedis pending sequencing of their type species. In their proposal, Kentmoseria was retained in the suborder Variisporina within the family Sinuolineidae. Although this taxonomic setting has not been broadly adopted by taxonomists, our findings strengthen the notion that the family Ortholineidae is not supported by phylogenetic analyses, reinforcing the placement of the genus Kentmoseria within Sinuolineidae, as previously suggested by Karlsbakk et al. [57]. Thus, we propose that this taxonomic setting be adopted henceforth.
Following the taxonomic reclassification of K. lusitanica n. comb., B. vetusta remains the sole species within the Bipteria with available molecular data. Phylogenetic analyses have shown that this species clusters distantly from the Sinuolineidae and occupies the most basal position within the polychaete-infecting (marine) lineage, followed by Ceratomyxa [17,20]. This basal placement, coupled with morphological and tissue tropism similarities to Ceratomyxa, has been interpreted as indicative of a close evolutionary relationship between B. vetusta and Ceratomyxa, supporting the evolutionary ancestry of the Ceratomyxa morphotype [17]. In our view, this phylogenetic framework does not support B. vetusta as a member of the Sinuolineidae. It further suggests its taxonomic distinction from other genera for which molecular data exist.
Bipteria vetusta was described from a holocephalan host (Chondrichthyes), which evolutionary analyses reveal to be more ancient hosts of myxozoans than Teleostei [8,17,65,66,67]. Acknowledging this ancestral relationship, it is unlikely that future sequencing of other gallbladder-infecting Bipteria species will place them within the same clade as B. vetusta. As parasites of teleost hosts, B. indica and B. merluccii are expected to follow the general trend of myxosporeans to cluster based on tissue tropism [7,8,17,68] and group among other gallbladder-infecting species—likely within the Ceratomyxa clade, as previously proposed [17]. This hypothesis is further supported by previous findings on other Ceratomyxa-like, gallbladder-infecting myxosporeans with wing-like appendages, such as Pseudalatospora kovalevae Kalavati et al., 2013 and Palliatus indecorus Schulman et al., 1979, as members of the Ceratomyxa clade [7,9,69]. These issues emphasize the need to sequence more urinary system-infecting myxosporean species to improve our understanding of the evolutionary trajectories of these parasites.
Overall, our findings show that morphological boundaries between the Bipteria and other myxosporean genera are poorly defined. A similar conclusion was reached by Bartošová et al. [11], who reclassified Sphaerospora formosa (Kovaleva and Gaevskaya, 1979) based on congruent morphological and molecular evidence. Accordingly, we anticipate that the continued acquisition of molecular data from Bipteria, namely, from its type species, will prompt further taxonomic revisions, which are crucial for aligning myxosporean taxonomy with phylogenetic data.
Still regarding our phylogenetic analysis, the placement of K. sirinensis n. sp. and K. lusitanica n. comb. within the highly heterogenous marine urinary bladder clade reinforces the importance of tissue tropism as a key evolutionary character, essential for understanding host-parasite evolutionary interactions [7,8,68]. The occurrence of two closely related Kentmoseria congeners in D. vulgaris and D. sargus further suggests the significant coevolution and diversification of this myxosporean genus in Diplodus fish, and potentially among sparids in general, considering that B. admiranda was described parasitizing axillary seabream P. acarne (Sparidae) [16].
The detection of multiple myxosporeans in D. vulgaris underscores the importance of studying parasite biodiversity in this fish population within its natural environment, which would ultimately contribute to a better understanding of the potential risks to aquaculture.
Supplementary Materials
The following supporting information can be downloaded at https://www.mdpi.com/article/10.3390/jmse13081401/s1: Figure S1: Electrophoresis gels showing the amplified products with the primer pairs used, along with their corresponding molecular weights (bp).
Author Contributions
Conceptualization, S.R.; Validation, S.R.; Formal Analysis, T.A., L.F.R. and S.R.; Investigation, T.A., M.S., L.F.R., C.A. and S.R.; Resources, S.R. and M.J.S.; Data Curation, S.R.; Writing—Original Draft Preparation, T.A.; Writing—Review and Editing, S.R. and M.S.; Visualization, T.A., M.S., L.F.R., C.A., M.J.S. and S.R.; Supervision, S.R.; Project Administration, S.R.; Funding Acquisition, S.R., M.J.S. and L.F.R. All authors have read and agreed to the published version of the manuscript.
Funding
This research was funded by national funds through FCT—Foundation for Science and Technology: S.R., project PTDC/BIA-BMA/6363/2020 (https://doi.org/10.54499/PTDC/BIA-BMA/6363/2020) and employment contract 2022.06670.CEECIND/CP1735/CT0007 (https://doi.org/10.54499/2022.06670.CEECIND/CP1735/CT0007); L.F.R., employment contract CEECIND/03501/2017/CP1420/CT0010 (https://doi.org/10.54499/CEECIND/03501/2017/CP1420/CT0010); L.F.R. and M.J.S., grant numbers UIDB/04423/2020 and UIDP/04423/2020.
Data Availability Statement
The original contributions presented in this study are included in the article/Supplementary Materials. Further inquiries can be directed to the corresponding author.
Conflicts of Interest
The authors declare no conflicts of interest.
Correction Statement
This article has been republished with a minor correction to the title note. This change does not affect the scientific content of the article.
References
- Kent, M.L.; Andree, K.B.; Bartholomew, J.L.; El-Matbouli, M.; Desser, S.S.; Devlin, R.H.; Feist, S.W.; Hedrick, R.P.; Hoffmann, R.W.; Khattra, J.; et al. Recent advances in our knowledge of the Myxozoa. J. Eukaryot. Microbiol. 2001, 48, 395–413. [Google Scholar] [CrossRef]
- Lom, J.; Dyková, I. Myxozoan genera: Definition and notes on taxonomy, life-cycle terminology and pathogenic species. Folia Parasitol. 2006, 53, 1–36. [Google Scholar] [CrossRef]
- Eszterbauer, E.; Atkinson, S.; Diamant, A.; Morris, D.; El-Matbouli, M.; Hartikainen, H. Myxozoan life cycles: Practical approaches and insights. In Myxozoan Evolution, Ecology and Development; Okamura, B., Gruhl, A., Bartholomew, J.L., Eds.; Springer International Publishing: Cham, Switzerland, 2015; pp. 175–198. [Google Scholar]
- Yokoyama, H.; Grabner, D.S.; Shirakashi, S. Transmission Biology of the Myxozoa. In Health and Environment in Aquaculture; Carvalho, E., David, G.S., Silva, R.J., Eds.; IntechOpen: London, UK, 2012; pp. 3–42. [Google Scholar]
- Fiala, I.; Bartošová-Sojková, P.; Whipps, C.M. Classification and phylogenetics of Myxozoa. In Myxozoan Evolution, Ecology and Development; Okamura, B., Gruhl, A., Bartholomew, J.L., Eds.; Springer International Publishing: Cham, Switzerland, 2015; pp. 85–110. [Google Scholar]
- Okamura, B.; Hartigan, A.; Naldoni, J. Extensive Uncharted Biodiversity: The Parasite Dimension. Integr. Comp. Biol. 2018, 58, 1132–1145. [Google Scholar] [CrossRef] [PubMed]
- Fiala, I. The phylogeny of Myxosporea (Myxozoa) based on small subunit ribosomal RNA gene analysis. Int. J. Parasitol. 2006, 36, 1521–1534. [Google Scholar] [CrossRef] [PubMed]
- Fiala, I.; Bartošová, P. History of myxozoan character evolution on the basis of rDNA and EF-2 data. BMC Evol. Biol. 2010, 10, 228. [Google Scholar] [CrossRef]
- Fiala, I.; Hlavničková, M.; Kodádková, A.; Freeman, M.A.; Bartošová-Sojková, P.; Atkinson, S.D. Evolutionary origin of Ceratonova shasta and phylogeny of the marine myxosporean lineage. Mol. Phylogenet. Evol. 2015, 86, 75–89. [Google Scholar] [CrossRef]
- Liu, Y.; Lövy, A.; Gu, Z.; Fiala, I. Phylogeny of Myxobolidae (Myxozoa) and the evolution of myxospore appendages in the Myxobolus clade. Int. J. Parasitol. 2019, 49, 523–530. [Google Scholar] [CrossRef]
- Bartošová, P.; Fiala, I.; Jirků, M.; Cinková, M.; Caffara, M.; Fioravanti, M.L.; Atkinson, S.D.; Bartholomew, J.L.; Holzer, A.S. Sphaerospora sensu stricto: Taxonomy, diversity and evolution of a unique lineage of myxosporeans (Myxozoa). Mol. Phylogenet. Evol. 2013, 68, 93–105. [Google Scholar] [CrossRef]
- Whipps, C.M.; Grossel, G.; Adlard, R.D.; Yokoyama, H.; Bryant, M.S.; Munday, B.L.; Kent, M.L. Phylogeny of the multivalvulidae (Myxozoa: Myxosporea) based on comparative ribosomal DNA sequence analysis. J. Parasitol. 2004, 90, 618–622. [Google Scholar] [CrossRef]
- Lom, J.; Noble, E.R. Revised classification of the class Myxosporea Butschli, 1881. Folia Parasitol. 1984, 31, 193–205. [Google Scholar]
- Kent, M.L.; Moser, M. Ortholinea alata n. sp. (Myxosporea, Ortholineidae) in the Northern Butterfly fish Chaetodon rainfordi. J. Protozool. 1990, 37, 49–51. [Google Scholar] [CrossRef]
- Zhao, Y.; Song, W. Myxoproteus cheni sp n. and Sinuolinea mai sp n. (Myxosporea: Sinuolineidae) parasitic in the urinary bladder of marine fish (Thamnaconus septentrionalis Gunther, 1877) from the Yellow Sea, off the Qingdao coast of China. Acta Protozool. 2001, 40, 125–130. [Google Scholar]
- Kovaleva, A.A.; Zubchenko, A.V.; Krasin, V.K. Foundation of a new Myxosporidean family (Protozoa, Myxosporidia) with a description of two new genera. Parazitologiya 1983, 17, 195–202. [Google Scholar]
- Kodádková, A.; Bartošová-Sojková, P.; Holzer, A.S.; Fiala, I. Bipteria vetusta n. sp.—An old parasite in an old host: Tracing the origin of myxosporean parasitism in vertebrates. Int. J. Parasitol. 2015, 45, 269–276. [Google Scholar] [CrossRef] [PubMed]
- Kovaleva, A.A.; Velev, P.; Vladev, P. New data on myxosporidians (Cnidospora: Myxosporea) fauna from commercial fishes of the Atlantic coast of Africa. In Ecology and Resources of Commercial Fishes of the Eastern Atlantic; Bukatin, P.A., Ed.; AtlantNIRO: Kaliningrad, Russia, 1993; pp. 174–193. [Google Scholar]
- Kovaleva, A.A.; Rodjuk, G.N. New members of Myxosporidia (Cnidospora, Myxosporea) from fishes in the Falkland-Patagonian region. Parazitologiya 1991, 25, 549–551. [Google Scholar]
- Sirin, C.; Santos, M.J.; Rangel, L.F. Morphological and molecular analyses of Bipteria lusitanica n. sp. in wild white seabream, Diplodus sargus (Linnaeus, 1758) in Portugal. Parasitol. Res. 2018, 117, 2035–2041. [Google Scholar] [CrossRef]
- Kalavati, C.; Anuradha, I. A new myxosporean, Bipteria indica sp. n. (Myxospora: Sinuolineidae) from the gall bladder of the striped mullet, Mugil cephalus Linneaus. Acta Protozool. 1995, 34, 307–309. [Google Scholar]
- Geoffroy Saint-Hilaire, E. Poissons du Nil, de la mer Rouge et de la Méditerranée. In Description de l’Egypte ou Recueil des Observations et des Recherches qui ont été Faites en Égypte Pendant L’expedition de l’Armée Français, Publié par les Ordres de sa Majesté-L’Empereur Napoléon le Grand; Histoire Naturelle: Paris, France, 1817; Volume 1, pp. 18–27. [Google Scholar]
- FishStat: Global Capture Production 1950–2022. Available online: https://www.fao.org/fishery/en/collection/capture?lang=en (accessed on 18 March 2025).
- FishStat: Global Aquaculture Production 1950–2022. Available online: https://www.fao.org/fishery/en/collection/aquaculture?lang=en (accessed on 18 March 2025).
- Alama-Bermejo, G.; Raga, J.A.; Holzer, A.S. Host-parasite relationship of Ceratomyxa puntazzi n. sp. (Myxozoa: Myxosporea) and sharpsnout seabream Diplodus puntazzo (Walbaum, 1792) from the Mediterranean with first data on ceratomyxid host specificity in sparids. Vet. Parasitol. 2011, 182, 181–192. [Google Scholar] [CrossRef]
- Athanasopoulou, F.; Prapas, T.; Rodger, H. Diseases of Puntazzo puntazzo Cuvier in marine aquaculture systems in Greece. J. Fish Dis. 1999, 22, 215–218. [Google Scholar] [CrossRef]
- Golomazou, E.; Athanassopoulou, F.; Karagouni, E.; Tsagozis, P.; Tsantilas, H.; Vagianou, S. Experimental transmission of Enteromyxum leei Diamant, Lom and Dyková, 1994 in sharpsnout sea bream, Diplodus puntazzo C. and the effect on some innate immune parameters. Aquaculture 2006, 260, 44–53. [Google Scholar] [CrossRef]
- Lubat, J.; Radujkovic, B.; Marques, A.; Bouix, G. Parasites des poissons marins du Montenegro: Myxosporidies. Acta Adriat. 1989, 30, 31–50. [Google Scholar]
- Katharios, P.; Garaffo, M.; Sarter, K.; Athanasopoulou, F.; Mylonas, C. A case of high mortality due to heavy infestation of Ceratomyxa diplodae in sharpsnout sea bream (Diplodus puntazzo) treated with reproductive steroids. Bull. Eur. Assoc. Fish Pathol. 2007, 27, 43–47. [Google Scholar]
- Merella, P.; Cherchi, S.; Salati, F.; Garippa, G. Parasitological survey of sharpsnout seabream Diplodus puntazzo (Cetti, 1777) reared in sea cages in Sardinia (western Mediterranean). Bull. Eur. Assoc. Fish Pathol. 2005, 25, 140–147. [Google Scholar]
- Rocha, S.; Casal, G.; Rangel, L.; Severino, R.; Castro, R.; Azevedo, C.; Santos, M.J. Ultrastructural and phylogenetic description of Zschokkella auratis sp. nov. (Myxozoa), a parasite of the gilthead seabream Sparus aurata. Dis. Aquat. Org. 2013, 107, 19–30. [Google Scholar] [CrossRef] [PubMed]
- Rocha, S.; Filipe Rangel, L.; Casal, G.; Severino, R.; Soares, F.; Rodrigues, P.; Santos, M.J. Occurrence of two myxosporean parasites in the gall bladder of white seabream Diplodus sargus (L.) (Teleostei, Sparidae), with the morphological and molecular description of Ceratomyxa sargus n. sp. PeerJ 2023, 11, e14599. [Google Scholar] [CrossRef] [PubMed]
- Lom, J.; Arthur, J.R. A guideline for the preparation of species descriptions in Myxosporea. J. Fish Dis. 1989, 12, 151–156. [Google Scholar] [CrossRef]
- Werle, E.; Schneider, C.; Renner, M.; Völker, M.; Fiehn, W. Convenient single-step, one tube purification of PCR products for direct sequencing. Nucleic Acids Res. 1994, 22, 4354–4355. [Google Scholar] [CrossRef]
- Barta, J.R.; Martin, D.S.; Liberator, P.A.; Dashkevicz, M.; Anderson, J.W.; Feighner, S.D. Phylogenetic relationships among eight Eimeria species infecting domestic fowl inferred using complete small subunit ribosomal DNA sequences. J. Parasitol. 1997, 83, 262–271. [Google Scholar] [CrossRef]
- Hillis, D.M.; Dixon, M.T. Ribosomal DNA: Molecular evolution and phylogenetic inference. Q. Rev. Biol. 1991, 66, 411–453. [Google Scholar] [CrossRef]
- Hallett, S.L.; Diamant, A. Ultrastructure and small-subunit ribosomal DNA sequence of Henneguya lesteri n. sp. (Myxosporea), a parasite of sand whiting Sillago analis (Sillaginidae) from the coast of Queensland, Australia. Dis. Aquat. Org. 2001, 46, 197–212. [Google Scholar] [CrossRef]
- Kent, M.L.; Khattra, J.; Hedrick, R.P.; Devlin, R.H. Tetracapsula renicola n. sp. (Myxozoa: Saccosporidae); the PKX myxozoan—The cause of proliferative kidney disease of salmonid fishes. J. Parasitol. 2000, 86, 103–111. [Google Scholar]
- Whipps, C.M.; Adlard, R.D.; Bryant, M.S.; Lester, R.J.; Findlay, V.; Kent, M.L. First report of three Kudoa species from eastern Australia: Kudoa thyrsites from mahi mahi (Coryphaena hippurus), Kudoa amamiensis and Kudoa minithyrsites n. sp. from sweeper (Pempheris ypsilychnus). J. Eukaryot. Microbiol. 2003, 50, 215–219. [Google Scholar] [CrossRef] [PubMed]
- Tamura, K.; Stecher, G.; Kumar, S. MEGA11: Molecular Evolutionary Genetics Analysis Version 11. Mol. Biol. Evol. 2021, 38, 3022–3027. [Google Scholar] [CrossRef] [PubMed]
- Katoh, K.; Rozewicki, J.; Yamada, K.D. MAFFT online service: Multiple sequence alignment, interactive sequence choice and visualization. Brief. Bioinform. 2019, 20, 1160–1166. [Google Scholar] [CrossRef] [PubMed]
- Dereeper, A.; Guignon, V.; Blanc, G.; Audic, S.; Buffet, S.; Chevenet, F.; Dufayard, J.F.; Guindon, S.; Lefort, V.; Lescot, M.; et al. Phylogeny.fr: Robust phylogenetic analysis for the non-specialist. Nucleic Acids Res. 2008, 36, W465–W469. [Google Scholar] [CrossRef]
- Castresana, J. Selection of Conserved Blocks from Multiple Alignments for Their Use in Phylogenetic Analysis. Mol. Biol. Evol. 2000, 17, 540–552. [Google Scholar] [CrossRef]
- Guindon, S.; Dufayard, J.F.; Lefort, V.; Anisimova, M.; Hordijk, W.; Gascuel, O. New Algorithms and Methods to Estimate Maximum-Likelihood Phylogenies: Assessing the Performance of PhyML 3.0. Syst. Biol. 2010, 59, 307–321. [Google Scholar] [CrossRef]
- Ronquist, F.; Huelsenbeck, J.P. MrBayes 3: Bayesian phylogenetic inference under mixed models. Bioinformatics 2003, 19, 1572–1574. [Google Scholar] [CrossRef]
- Kuiter, R.H. Guide to Sea Fishes of Australia; New Holland Publishers: Sydney, Australia, 2023; p. 433. [Google Scholar]
- Bauchot, M.L.; Hureau, J.C. Sparidae. In Check-List of the Fishes of the Eastern Tropical Atlantic (CLOFETA); Quero, J.C., Hureau, J.C., Karrer, C., Post, A., Saldanha, L., Eds.; JNICT: Lisbon, Portugal; SEI: Paris, France; UNESCO: Paris, France, 1990; Volume 2. [Google Scholar]
- Fiala, I.; Bartošová-Sojková, P.; Okamura, B.; Hartikainen, H. Adaptive Radiation and Evolution Within the Myxozoa. In Myxozoan Evolution, Ecology and Development; Okamura, B., Gruhl, A., Bartholomew, J.L., Eds.; Springer International Publishing: Cham, Switzerland, 2015; pp. 69–84. [Google Scholar]
- Bartošová, P.; Fiala, I.; Hypša, V. Concatenated SSU and LSU rDNA data confirm the main evolutionary trends within myxosporeans (Myxozoa: Myxosporea) and provide an effective tool for their molecular phylogenetics. Mol. Phylogenet. Evol. 2009, 53, 81–93. [Google Scholar] [CrossRef]
- Gunter, N.; Adlard, R. The demise of Leptotheca Thélohan, 1895 (Myxozoa: Myxosporea: Ceratomyxidae) and assignment of its species to Ceratomyxa Thélohan, 1892 (Myxosporea: Ceratomyxidae), Ellipsomyxa Koie, 2003 (Myxosporea: Ceratomyxidae), Myxobolus Bütschli, 1882 and Sphaerospora Thélohan, 1892 (Myxosporea: Sphaerosporidae). Syst. Parasitol. 2010, 75, 81–104. [Google Scholar] [CrossRef]
- Whipps, C.M. Interrenal disease in bluegills (Lepomis macrochirus) caused by a new genus and species of Myxozoan. J. Parasitol. 2011, 97, 1159–1165. [Google Scholar] [CrossRef]
- Atkinson, S.D.; Foott, J.S.; Bartholomew, J.L. Erection of Ceratonova n. gen. (Myxosporea: Ceratomyxidae) to encompass freshwater species C. gasterostea n. sp. from threespine stickleback (Gasterosteus aculeatus) and C. shasta n. comb. from salmonid fishes. J. Parasitol. 2014, 100, 640–645. [Google Scholar] [CrossRef] [PubMed]
- Freeman, M.A.; Kristmundsson, A. Studies of Myxidium giardi Cépède, 1906 infections in Icelandic eels identifies a genetically diverse clade of myxosporeans that represents the Paramyxidium n. g. (Myxosporea: Myxidiidae). Parasit. Vectors 2018, 11, 551. [Google Scholar] [CrossRef] [PubMed]
- Lom, J.; Dyková, I. New species of the genera Zschokkella and Ortholinea (Myxozoa) from the Southeast Asian teleost fish, Tetraodon fluviatilis. Folia Parasitol. 1995, 42, 161–168. [Google Scholar]
- Guo, Q.; Huang, M.; Liu, Y.; Zhang, X.; Gu, Z. Morphological plasticity in Myxobolus Bütschli, 1882: A taxonomic dilemma case and renaming of a parasite species of the common carp. Parasit. Vectors 2018, 11, 399. [Google Scholar] [CrossRef]
- Zhai, Y.; Whipps, C.M.; Gu, Z.; Guo, Q.; Wu, Z.; Wang, H.; Liu, Y. Intraspecific morphometric variation in myxosporeans. Folia Parasitol. 2016, 63, 011. [Google Scholar] [CrossRef]
- Karlsbakk, E.; Kristmundsson, A.; Albano, M.; Brown, P.; Freeman, M.A. Redescription and phylogenetic position of Myxobolus aeglefini and Myxobolus platessae n. comb. (Myxosporea), parasites in the cartilage of some North Atlantic marine fishes, with notes on the phylogeny and classification of the Platysporina. Parasitol. Int. 2017, 66, 952–959. [Google Scholar] [CrossRef]
- Rocha, S.; Rocha, F.; Casal, G.; Mendonca, I.; Oliveira, E.; Al-Quraishy, S.; Azevedo, C. Supplemental diagnosis and phylogeny of Myxobolus absonus (Cnidaria, Myxozoa) from the eye of the freshwater fish Pimelodus maculatus (Siluriformes, Pimelodidae). Acta Trop. 2019, 191, 87–97. [Google Scholar] [CrossRef]
- Rocha, S.; Azevedo, C.; Oliveira, E.; Alves, A.; Antunes, C.; Rodrigues, P.; Casal, G. Phylogeny and comprehensive revision of mugiliform-infecting myxobolids (Myxozoa, Myxobolidae), with the morphological and molecular redescription of the cryptic species Myxobolus exiguus. Parasitology 2019, 146, 479–496. [Google Scholar] [CrossRef]
- Alama-Bermejo, G.; Jirků, M.; Kodádková, A.; Pecková, H.; Fiala, I.; Holzer, A.S. Species complexes and phylogenetic lineages of Hoferellus (Myxozoa, Cnidaria) including revision of the genus: A problematic case for taxonomy. Parasit. Vectors 2016, 9, 1–21. [Google Scholar] [CrossRef]
- Alama-Bermejo, G.; Viozzi, G.P.; Waicheim, M.A.; Flores, V.R.; Atkinson, S.D. Host-parasite relationship of Ortholinea lauquen sp. nov. (Cnidaria: Myxozoa) and the fish Galaxias maculatus in northwestern Patagonia, Argentina. Dis. Aquat. Org. 2019, 136, 163–174. [Google Scholar] [CrossRef]
- Chandran, A.; Zacharia, P.U.; Sanil, N.K. Ortholinea scatophagi (Myxosporea: Ortholineidae), a novel myxosporean infecting the spotted scat, Scatophagus argus (Linnaeus 1766) from southwest coast of India. Parasitol. Int. 2020, 75, 102020. [Google Scholar] [CrossRef] [PubMed]
- Shin, S.P.; Jin, C.N.; Sohn, H.; Kim, J.; Lee, J. Ortholinea nupchi n. sp. (Myxosporea: Ortholineidae) from the urinary bladder of the cultured olive flounder Paralichthys olivaceus, South Korea. Parasitol. Int. 2023, 94, 102734. [Google Scholar] [CrossRef] [PubMed]
- Rangel, L.F.; Rocha, S.; Casal, G.; Castro, R.; Severino, R.; Azevedo, C.; Cavaleiro, F.; Santos, M.J. Life cycle inference and phylogeny of Ortholinea labracis n. sp. (Myxosporea: Ortholineidae), a parasite of the European seabass Dicentrarchus labrax (Teleostei: Moronidae), in a Portuguese fish farm. J. Fish Dis. 2017, 40, 243–262. [Google Scholar] [CrossRef]
- Lisnerová, M.; Martinek, I.N.; Alama-Bermejo, G.; Bouberlová, K.; Schaeffner, B.C.; Nkabi, N.; Holzer, A.S.; Bartošová-Sojková, P. An ancient alliance: Matching evolutionary patterns of cartilaginous fishes (Elasmobranchii) and chloromyxid parasites (Myxozoa). Infect. Genet. Evol. 2022, 103, 105346. [Google Scholar] [CrossRef] [PubMed]
- Holzer, A.S.; Bartošová-Sojková, P.; Born-Torrijos, A.; Lovy, A.; Hartigan, A.; Fiala, I. The joint evolution of the Myxozoa and their alternate hosts: A cnidarian recipe for success and vast biodiversity. Mol. Ecol. 2018, 27, 1651–1666. [Google Scholar] [CrossRef]
- Lisnerová, M.; Fiala, I.; Cantatore, D.; Irigoitia, M.; Timi, J.; Pecková, H.; Bartošová-Sojková, P.; Sandoval, C.M.; Luer, C.; Morris, J.; et al. Mechanisms and Drivers for the Establishment of Life Cycle Complexity in Myxozoan Parasites. Biology 2020, 9, 10. [Google Scholar] [CrossRef]
- Kodádková, A.; Dyková, I.; Tyml, T.; Ditrich, O.; Fiala, I. Myxozoa in high Arctic: Survey on the central part of Svalbard archipelago. Int. J. Parasitol. Parasites Wildl. 2014, 3, 41–56. [Google Scholar] [CrossRef]
- Rocha, S.; Casal, G.; Rangel, L.; Castro, R.; Severino, R.; Azevedo, C.; Santos, M.J. Ultrastructure and phylogeny of Ceratomyxa auratae n. sp. (Myxosporea: Ceratomyxidae), a parasite infecting the gilthead seabream Sparus aurata (Teleostei: Sparidae). Parasitol. Int. 2015, 64, 305–313. [Google Scholar] [CrossRef]
Disclaimer/Publisher’s Note: The statements, opinions and data contained in all publications are solely those of the individual author(s) and contributor(s) and not of MDPI and/or the editor(s). MDPI and/or the editor(s) disclaim responsibility for any injury to people or property resulting from any ideas, methods, instructions or products referred to in the content. |
© 2025 by the authors. Licensee MDPI, Basel, Switzerland. This article is an open access article distributed under the terms and conditions of the Creative Commons Attribution (CC BY) license (https://creativecommons.org/licenses/by/4.0/).



