Cobalt-Incorporated Hydroxyapatite Conditioned Media Promotes In Vitro Scratch Wound Healing and Mesenchymal Stem Cell Migration
Abstract
1. Introduction
2. Materials and Methods
2.1. Material Fabrication and Conditioned Media Collection
2.2. Cell Culture and Scratch Wound Assay
2.3. Time-Lapse Imaging
2.4. Image Processing and Data Analysis
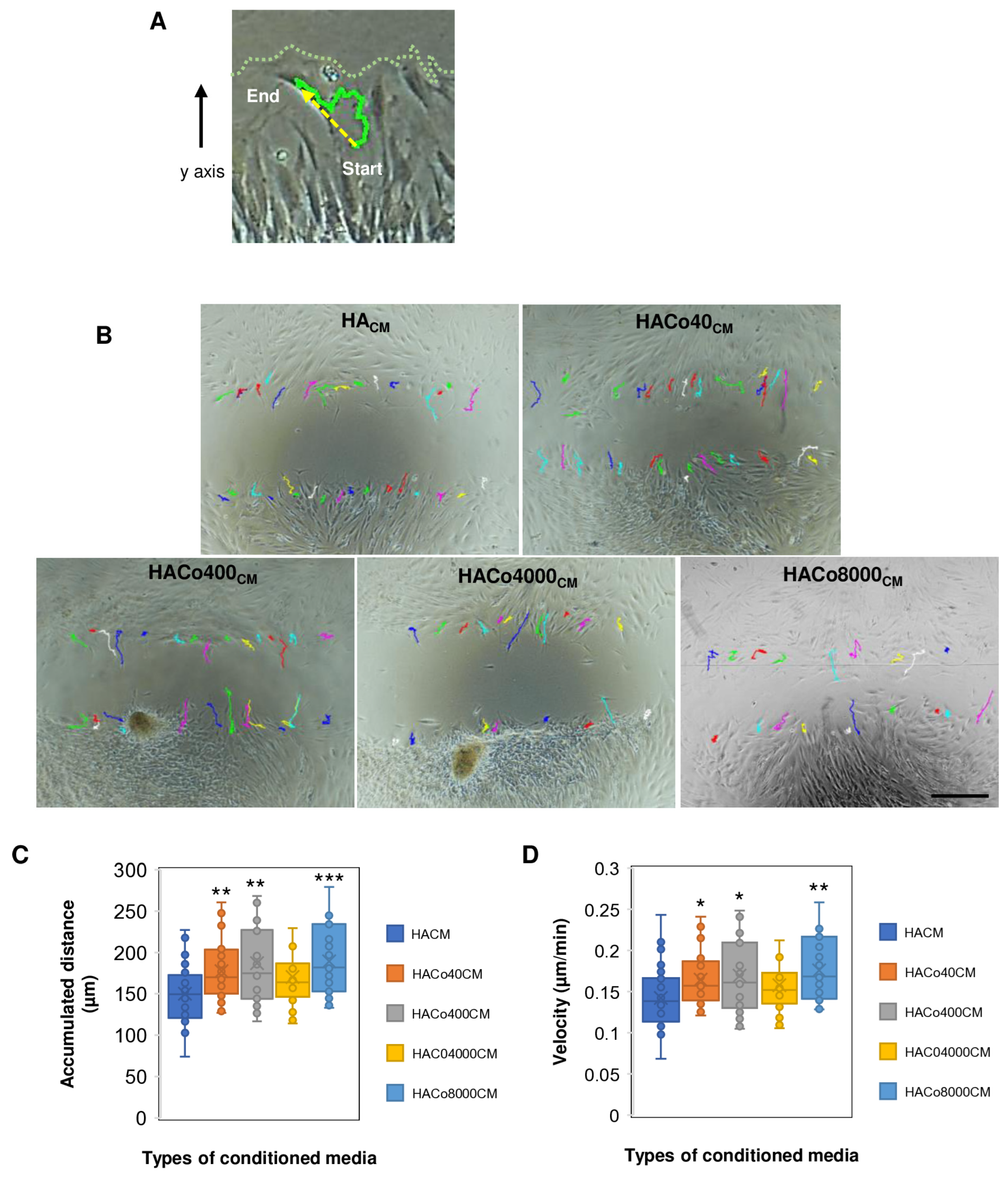
2.5. Cell Tracking, Generation of Trajectories, Displacement, and Directionality
2.6. Statistical Analysis
3. Results
3.1. Conditioned Media from HACo Affected Wound Closure In Vitro
3.2. HACo Conditioned Media Altered Single-Cell Migratory Behaviors
4. Discussion
5. Conclusions
Author Contributions
Funding
Data Availability Statement
Acknowledgments
Conflicts of Interest
References
- Te Boekhorst, V.; Preziosi, L.; Friedl, P. Plasticity of Cell Migration In Vivo and In Silico. Annu. Rev. Cell Dev. Biol. 2016, 32, 491–526. [Google Scholar] [CrossRef]
- Crane, J.L.; Cao, X. Bone marrow mesenchymal stem cells and TGF-beta signaling in bone remodeling. J. Clin. Investig. 2014, 124, 466–472. [Google Scholar] [CrossRef] [PubMed]
- Xian, L.; Wu, X.; Pang, L.; Lou, M.; Rosen, C.J.; Qiu, T.; Crane, J.; Frassica, F.; Zhang, L.; Rodriguez, J.P.; et al. Matrix IGF-1 maintains bone mass by activation of mTOR in mesenchymal stem cells. Nat. Med. 2012, 18, 1095–1101. [Google Scholar] [CrossRef] [PubMed]
- Aryal, A.C.S.; Miyai, K.; Izu, Y.; Hayata, T.; Notomi, T.; Noda, M.; Ezura, Y. Nck influences preosteoblastic/osteoblastic migration and bone mass. Proc. Natl. Acad. Sci. USA 2015, 112, 15432–15437. [Google Scholar] [CrossRef]
- Zhang, Z.; Hu, P.; Wang, Z.; Qiu, X.; Chen, Y. BDNF promoted osteoblast migration and fracture healing by up-regulating integrin β1 via TrkB-mediated ERK1/2 and AKT signalling. J. Cell Mol. Med. 2020, 24, 10792–10802. [Google Scholar] [CrossRef] [PubMed]
- Wickert, L.E.; Pomerenke, S.; Mitchell, I.; Masters, K.S.; Kreeger, P.K. Hierarchy of cellular decisions in collective behavior: Implications for wound healing. Sci. Rep. 2016, 6, 20139. [Google Scholar] [CrossRef] [PubMed]
- Tang, Y.; Wu, X.; Lei, W.; Pang, L.; Wan, C.; Shi, Z.; Zhao, L.; Nagy, T.R.; Peng, X.; Hu, J.; et al. TGF-beta1-induced migration of bone mesenchymal stem cells couples bone resorption with formation. Nat. Med. 2009, 15, 757–765. [Google Scholar] [CrossRef]
- Xu, W.; Xu, R.; Li, Z.; Wang, Y.; Hu, R. Hypoxia changes chemotaxis behaviour of mesenchymal stem cells via HIF-1α signalling. J. Cell Mol. Med. 2019, 23, 1899–1907. [Google Scholar] [CrossRef]
- Guo, M.; Cai, C.; Zhao, G.; Qiu, X.; Zhao, H.; Ma, Q.; Tian, L.; Li, X.; Hu, Y.; Liao, B.; et al. Hypoxia promotes migration and induces CXCR4 expression via HIF-1alpha activation in human osteosarcoma. PLoS ONE 2014, 9, e90518. [Google Scholar]
- Yu, X.; Lu, C.; Liu, H.; Rao, S.; Cai, J.; Liu, S.; Kriegel, A.J.; Greene, A.S.; Liang, M.; Ding, X. Hypoxic preconditioning with cobalt of bone marrow mesenchymal stem cells improves cell migration and enhances therapy for treatment of ischemic acute kidney injury. PLoS ONE 2013, 8, e62703. [Google Scholar] [CrossRef] [PubMed]
- Mohyeldin, A.; Garzon-Muvdi, T.; Quinones-Hinojosa, A. Oxygen in stem cell biology: A critical component of the stem cell niche. Cell Stem Cell 2010, 7, 150–161. [Google Scholar] [CrossRef]
- da Graça Cabreira, M.; Wang, X.; Critsinelis, A.; Setegne, M.; Lotfi, P.; Wan, Y.W.; Barrios, G.; Mei, Z.; Gee, A.P.; Buja, L.M.; et al. Environmental oxygen affects ex vivo growth and proliferation of mesenchymal progenitors by modulating mitogen-activated protein kinase and mammalian target of rapamycin signaling. Cytotherapy 2022, 24, 1201–1210. [Google Scholar] [CrossRef] [PubMed]
- Osman, D.; Cooke, A.; Young, T.R.; Deery, E.; Robinson, N.J.; Warren, M.J. The requirement for cobalt in vitamin B(12): A paradigm for protein metalation. Biochim. Biophys. Acta Mol. Cell Res. 2021, 1868, 118896. [Google Scholar] [CrossRef]
- Chen, Y.; Zhao, Q.; Yang, X.; Yu, X.; Yu, D.; Zhao, W. Effects of cobalt chloride on the stem cell marker expression and osteogenic differentiation of stem cells from human exfoliated deciduous teeth. Cell Stress. Chaperones 2019, 24, 527–538. [Google Scholar] [CrossRef] [PubMed]
- Battafarano, G.; Rossi, M.; De Martino, V.; Marampon, F.; Borro, L.; Secinaro, A.; Del Fattore, A. Strategies for Bone Regeneration: From Graft to Tissue Engineering. Int. J. Mol. Sci. 2021, 22, 1128. [Google Scholar] [CrossRef] [PubMed]
- Ielo, I.; Calabrese, G.; De Luca, G.; Conoci, S. Recent Advances in Hydroxyapatite-Based Biocomposites for Bone Tissue Regeneration in Orthopedics. Int. J. Mol. Sci. 2022, 23, 9721. [Google Scholar] [CrossRef] [PubMed]
- Uskoković, V. Ion-doped hydroxyapatite: An impasse or the road to follow? Ceram. Int. 2020, 46, 11443–11465. [Google Scholar] [CrossRef]
- Mukkayadachochai, T.; Suwanprateeb, J.; Patntirapong, S. Cobalt Incorporation into Hydroxyapatite by a Simple Ion Exchange Technique and Its Effect on Physical Properties. J. Int. Dent. Medical Res. 2023, 16, 69–74. [Google Scholar]
- Suarez-Arnedo, A.; Torres Figueroa, F.; Clavijo, C.; Arbelaez, P.; Cruz, J.C.; Munoz-Camargo, C. An image J plugin for the high throughput image analysis of in vitro scratch wound healing assays. PLoS ONE 2020, 15, e0232565. [Google Scholar] [CrossRef] [PubMed]
- Pijuan, J.; Barcelo, C.; Moreno, D.F.; Maiques, O.; Siso, P.; Marti, R.M.; Macia, A.; Panosa, A. In vitro Cell Migration. Invasion, and Adhesion Assays: From Cell Imaging to Data Analysis. Front. Cell Dev. Biol. 2019, 7, 107. [Google Scholar] [CrossRef]
- Chung, H.H.; Bellefeuille, S.D.; Miller, H.N.; Gaborski, T.R. Extended live-tracking and quantitative characterization of wound healing and cell migration with SiR-Hoechst. Exp. Cell Res. 2018, 373, 198–210. [Google Scholar] [CrossRef]
- Ng, M.R.; Besser, A.; Danuser, G.; Brugge, J.S. Substrate stiffness regulates cadherin-dependent collective migration through myosin-II contractility. J. Cell Biol. 2012, 199, 545–563. [Google Scholar] [CrossRef] [PubMed]
- Blanco-Mezquita, T.; Martinez-Garcia, C.; Proenca, R.; Zieske, J.D.; Bonini, S.; Lambiase, A.; Merayo-Lloves, J. Nerve growth factor promotes corneal epithelial migration by enhancing expression of matrix metalloprotease-9. Investig. Ophthalmol. Vis. Sci. 2013, 54, 3880–3890. [Google Scholar] [CrossRef] [PubMed]
- Su, P.; Tian, Y.; Yang, C.; Ma, X.; Wang, X.; Pei, J.; Qian, A. Mesenchymal Stem Cell Migration during Bone Formation and Bone Diseases Therapy. Int. J. Mol. Sci. 2018, 19, 2343. [Google Scholar] [CrossRef] [PubMed]
- Yu, X.; Wan, Q.; Cheng, G.; Cheng, X.; Zhang, J.; Pathak, J.L.; Li, Z. CoCl2, a mimic of hypoxia, enhances bone marrow mesenchymal stem cells migration and osteogenic differentiation via STAT3 signaling pathway. Cell Biol. Int. 2018, 42, 1321–1329. [Google Scholar] [CrossRef] [PubMed]
- Ascione, F.; Caserta, S.; Guido, S. The wound healing assay revisited: A transport phenomena approach. Chem. Eng. Sci. 2017, 160, 200–209. [Google Scholar] [CrossRef]
- Shellard, A.; Mayor, R. Supracellular migration-beyond collective cell migration. J. Cell Sci. 2019, 132, 226142. [Google Scholar] [CrossRef] [PubMed]
- Pourjafar, M.; Tiwari, V.K. Plasticity in cell migration modes across development, physiology, and disease. Front. Cell Dev. Biol. 2024, 12, 1363361. [Google Scholar] [CrossRef] [PubMed]
- Ge, L.; Yang, L.; Bron, R.; Burgess, J.K.; van Rijn, P. Topography-Mediated Fibroblast Cell Migration Is Influenced by Direction, Wavelength, and Amplitude. ACS Appl. Bio Mater. 2020, 3, 2104–2116. [Google Scholar] [CrossRef]
- Chen, X.; Xu, Y.; Cheng, Y.; Pang, S.W. Engineered barriers regulate osteoblast cell migration in vertical direction. Sci. Rep. 2022, 12, 4459. [Google Scholar] [CrossRef] [PubMed]
- Vaidziulyte, K.; Mace, A.S.; Battistella, A.; Beng, W.; Schauer, K.; Coppey, M. Persistent cell migration emerges from a coupling between protrusion dynamics and polarized trafficking. Elife 2022, 11, e69229. [Google Scholar] [CrossRef] [PubMed]
- Drynda, A.; Singh, G.; Buchhorn, G.H.; Awiszus, F.; Ruetschi, M.; Feuerstein, B.; Kliche, S.; Lohmann, C.H. Metallic wear debris may regulate CXCR4 expression in vitro and in vivo. J. Biomed. Mater. Res. A 2015, 103, 1940–1948. [Google Scholar] [CrossRef] [PubMed]
- Durand, M.; Collombet, J.M.; Frasca, S.; Begot, L.; Lataillade, J.J.; Le Bousse-Kerdiles, M.C.; Holy, X. In vivo hypobaric hypoxia performed during the remodeling process accelerates bone healing in mice. Stem Cells Transl. Med. 2014, 3, 958–968. [Google Scholar] [CrossRef]
- Zhao, H.; Yeersheng, R.; Xia, Y.; Kang, P.; Wang, W. Hypoxia Enhanced Bone Regeneration Through the HIF-1α/β-Catenin Pathway in Femoral Head Osteonecrosis. Am. J. Med. Sci. 2021, 362, 78–91. [Google Scholar] [CrossRef] [PubMed]







Disclaimer/Publisher’s Note: The statements, opinions and data contained in all publications are solely those of the individual author(s) and contributor(s) and not of MDPI and/or the editor(s). MDPI and/or the editor(s) disclaim responsibility for any injury to people or property resulting from any ideas, methods, instructions or products referred to in the content. |
© 2025 by the authors. Licensee MDPI, Basel, Switzerland. This article is an open access article distributed under the terms and conditions of the Creative Commons Attribution (CC BY) license (https://creativecommons.org/licenses/by/4.0/).
Share and Cite
Leelasangsai, W.; Thummachot, K.; Thammasarnsophon, P.; Srion, A.; Suwanprateeb, J.; Patntirapong, S. Cobalt-Incorporated Hydroxyapatite Conditioned Media Promotes In Vitro Scratch Wound Healing and Mesenchymal Stem Cell Migration. J. Funct. Biomater. 2025, 16, 72. https://doi.org/10.3390/jfb16030072
Leelasangsai W, Thummachot K, Thammasarnsophon P, Srion A, Suwanprateeb J, Patntirapong S. Cobalt-Incorporated Hydroxyapatite Conditioned Media Promotes In Vitro Scratch Wound Healing and Mesenchymal Stem Cell Migration. Journal of Functional Biomaterials. 2025; 16(3):72. https://doi.org/10.3390/jfb16030072
Chicago/Turabian StyleLeelasangsai, Weerapat, Krongrat Thummachot, Puttita Thammasarnsophon, Autcharaporn Srion, Jintamai Suwanprateeb, and Somying Patntirapong. 2025. "Cobalt-Incorporated Hydroxyapatite Conditioned Media Promotes In Vitro Scratch Wound Healing and Mesenchymal Stem Cell Migration" Journal of Functional Biomaterials 16, no. 3: 72. https://doi.org/10.3390/jfb16030072
APA StyleLeelasangsai, W., Thummachot, K., Thammasarnsophon, P., Srion, A., Suwanprateeb, J., & Patntirapong, S. (2025). Cobalt-Incorporated Hydroxyapatite Conditioned Media Promotes In Vitro Scratch Wound Healing and Mesenchymal Stem Cell Migration. Journal of Functional Biomaterials, 16(3), 72. https://doi.org/10.3390/jfb16030072

