Design and Reliability Analysis of a Tunnel-Detection AUV Based on a Heterogeneous Dual CPU Hot Redundancy System
Abstract
1. Introduction
2. Materials and Methods
2.1. Hardware Composition
2.2. Architecture Design
- (1)
- Data fusion.
- (2)
- Course correction.
- (3)
- Relative positioning.
- (4)
- Wall defect detection.
- (5)
- Autonomous obstacle avoidance.
- (6)
- Visual guidance.
- (7)
- Fault diagnosis and self-rescue.
- (8)
- Wall following.
- (9)
- Height control.
- (10)
- Energy and power.
3. Results
3.1. Multi CPU Hot Redundancy System Modeling
- (1)
- When the PC104 fails, the serial communication fails, or the network communication fails, it is considered that the module fails. When the module fails, it cannot recover by itself.
- (2)
- The working status of the system is divided into three types:
- ① Normal working state ( ): All modules are working normally, or the network line or serial line in one or more dual-communication fails (that is, there is no failure of both the network line and the serial line in a dual-communication line). At this time, normal communication can still be guaranteed between all CPUs, and the AUV performs tasks normally.
- ② Communication failure status (): One or more dual-communication lines fail (both the network line and serial line fail), or one of the CPU fails. At this time, although the AUV can accept control commands and work normally, some CPUs cannot perceive the status of each other. To ensure safety, the AUV-T should exit the tunnel nearby. After exiting the tunnel, a manually check and fault restoring is needed.
- ③ Fatal failure status (): As long as the CPU can start the nearby exit program, it is considered that the system has no fatal failure. Only when all the CPUs fail is it considered that the entire system has a fatal failure. At this time, the AUV loses control and sails in an unknown state. The failure of this mission may cause the AUV to fail to recover or even cause damage to the AUV.
3.2. Modeling of Heterogeneous Dual-Line Dual-CPU Hot Redundancy System
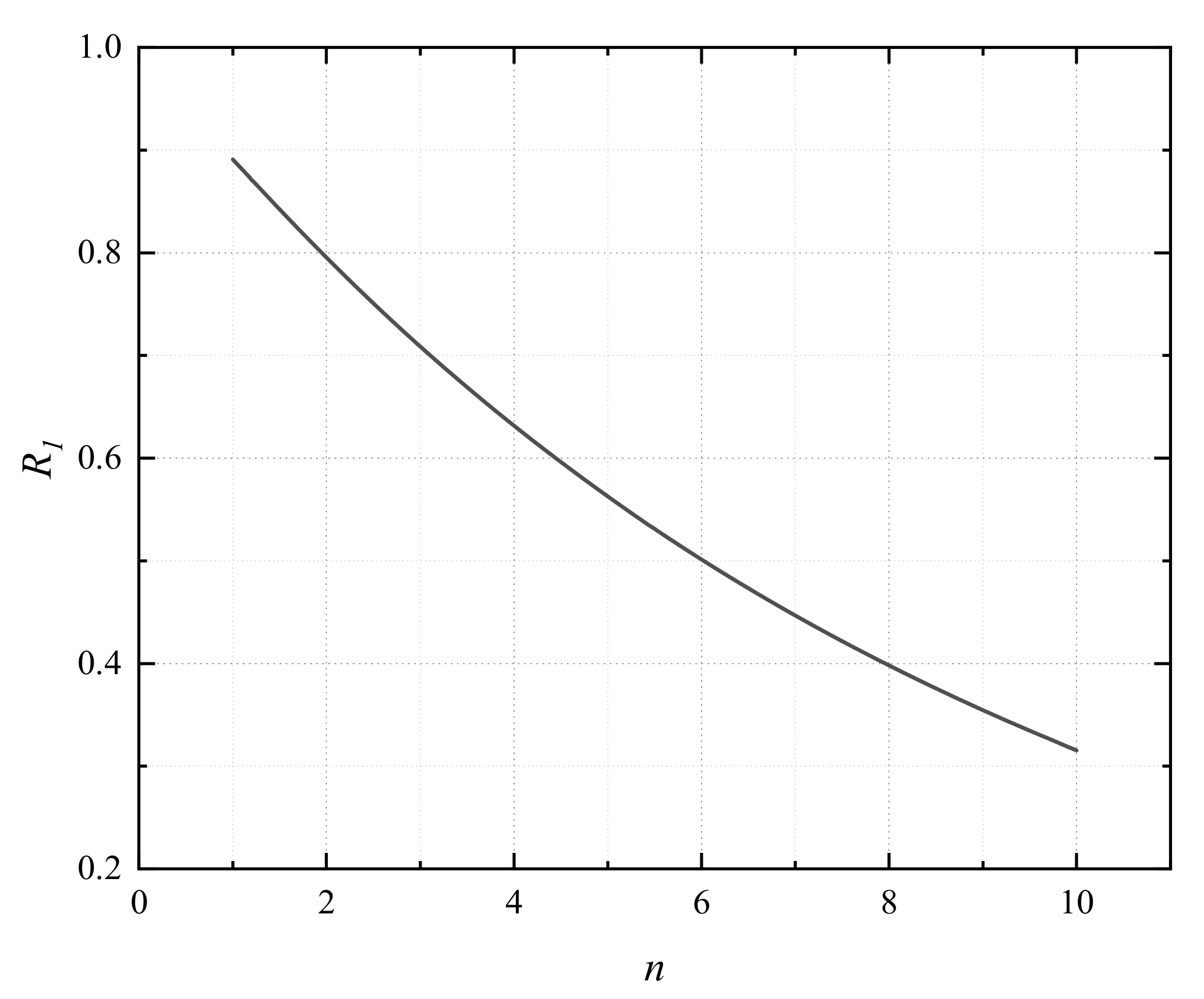
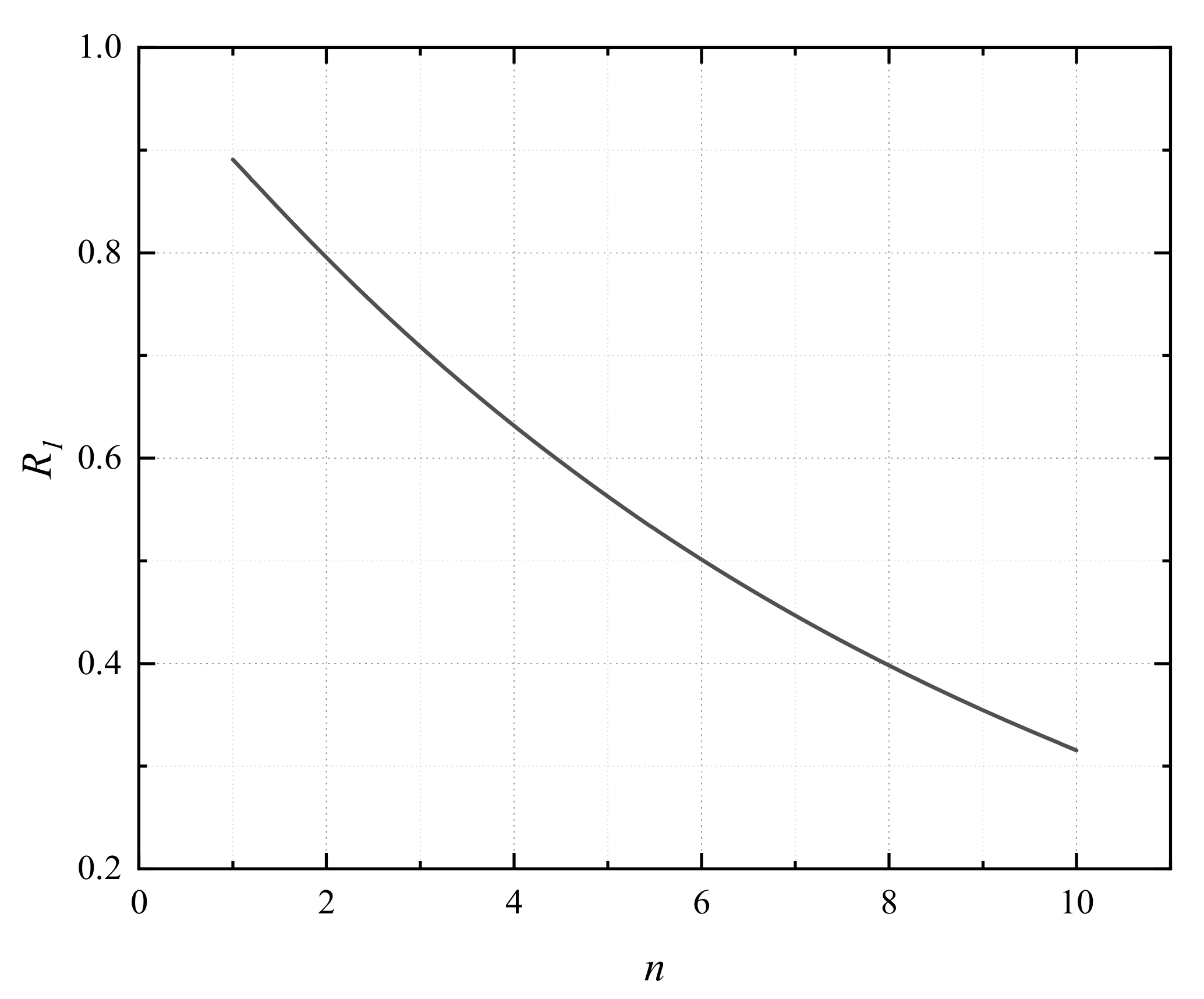
3.3. Reliability Analysis
4. Discussion
5. Conclusions
- (1)
- This paper designed a system structure suitable for a water conveyance tunnel inspection AUV. The task layer includes ten task modules: data fusion, course correction, relative positioning, wall defect detection, autonomous obstacle avoidance, visual guidance, fault diagnosis and self-rescue, wall following, height control, and energy and power. It can adapt to the harsh environment in a water conveyance tunnel and realize the detection of the tunnel.
- (2)
- The heterogeneous dual-line dual-CPU hot redundancy system was proposed and its reliability was analyzed under different failure rates and different working hours.
- (3)
- A stability analysis showed that the dual-CPU hot redundancy system proposed in this paper can significantly improve the reliability of the system, and the probability of maintaining a reliable working state can reach more than 99%. In addition, the tunnel experiment showed that an AUV-T with the architecture designed in this paper can successfully and effectively complete an autonomous inspection of a water conveyance tunnel.
- (4)
- In the next step, the data collected this time will be compared with known tunnel data to evaluate the detection effect and provide a basis for water conveyance tunnel detection. In the not-too-distant future, the AUV-T will be used to conduct longer-distance autonomous inspections on more water tunnels.
Author Contributions
Funding
Conflicts of Interest
References
- Wang, X.; Zhang, G.; Sun, Y.-S.; Wan, L.; Cao, J. Research on autonomous underwater vehicle wall following based on reinforcement learning and multi-sonar weighted round robin mode. Int. J. Adv. Robot. Syst. 2020, 17, 10. [Google Scholar] [CrossRef]
- Glushko, I.; Olenew, E.; Komar, M.; Kniese, L.; Sokolovskyi, R.; Kebkal, O.; Bannasch, R.; Kebkal, K. Software Control Architecture for the BOSS Manta Ray AUV Actuation System. In Proceedings of the IEEE/OES Autonomous Underwater Vehicle Workshop (AUV), Porto, Portugal, 6–9 November 2018. [Google Scholar] [CrossRef]
- Tipsuwan, Y.; Hoonsuwan, P. Design and implementation of an AUV for petroleum pipeline inspection. In Proceedings of the 2015 7th International Conference on Information Technology and Electrical Engineering (ICITEE), Chiang Mai, Thailand, 29–30 October 2015. [Google Scholar] [CrossRef]
- Pidić, A.; Aasbøe, E.; Almankaas, J.S.; Wulvik, A.S.; Steinert, M. Low-Cost Autonomous Underwater Vehicle (AUV) for Inspection of Water-Filled Tunnels During Operation. In Proceedings of the Volume 5B: 42nd Mechanisms and Robotics Conference, Quebec, QC, Canada, 26–29 August 2018. [Google Scholar] [CrossRef]
- Jia, C.; Chen, Z.; Zhang, G.-C.; Shi, L.; Sun, Y.; Pang, S. AUV Tunnel Tracking Method Based on Adaptive Model Predictive Control. IOP Conf. Ser. 2018, 428, 012070. [Google Scholar] [CrossRef]
- Freire, L.O.; Oliveira, L.M.; Vale, R.T.; Medeiros, M.; Diana, R.E.; Lopes, R.M.; Pellini, E.L.; De Barros, E.A. Development of an AUV control architecture based on systems engineering concepts. Ocean Eng. 2018, 151, 157–169. [Google Scholar] [CrossRef]
- Das, S.K.; Pal, D.; Nandy, S.; Kumar, V.; Shome, S.N.; Mahanti, B. Control Architecture for AUV-150: A Systems Approach. In Trends in Intelligent Robotics, Proceedings of 13th FIRA Robot World Congress, FIRA 2010, Bangalore, India, 15–17 September 2010; Springer: Heidelberg/Berlin, Germany, 2010; Volume 103, pp. 41–48. [Google Scholar]
- Wang, F.; Wan, L.; Jiang, D.-P.; Xu, Y.-R. Design and reliability analysis of DP-3 dynamic positioning control architecture. China Ocean Eng. 2011, 25, 709–720. [Google Scholar] [CrossRef]
- Wang, F.; Lv, M.; Xu, F. Design and implementation of a triple-redundant dynamic positioning control system for deepwater drilling rigs. Appl. Ocean Res. 2016, 57, 140–151. [Google Scholar] [CrossRef]
- Palomeras, N.; Carreras, M.; Ridao, P.; Hernandez, E. Mission control system for dam inspection with an AUV. In Proceedings of the 2006 IEEE/RSJ International Conference on Intelligent Robots and Systems, Beijing, China, 9–15 October 2006. [Google Scholar] [CrossRef][Green Version]
- Singh, R.; Katyal, A.; Kumar, M.; Singh, K.; Bhola, D. Removal of sonar wave interference in multi-robot system for the efficient SLAM by randomized triggering time technique. World J. Eng. 2020, 17, 535–542. [Google Scholar] [CrossRef]
- Liu, J.-H.; Li, R.-C. Analysis of thermal drift in high performance interferometric fiber-optic gyroscopes. Chin. Opt. 2020, 13, 333–343. [Google Scholar]
- Sun, Y.; Ran, X.; Zhang, G.; Wang, X.; Xu, H. AUV path following controlled by modified Deep Deterministic Policy Gradient. Ocean Eng. 2020, 210, 107360. [Google Scholar] [CrossRef]
- Sun, Y.-S.; Ran, X.; Zhang, G.; Xu, H.; Wang, X. AUV 3D Path Planning Based on the Improved Hierarchical Deep Q Network. J. Mar. Sci. Eng. 2020, 8, 145. [Google Scholar] [CrossRef]
- He, B.; Sha, Q.; Luo, J. Self-rescue system based on behavior decision-making and computed torque control for AUV. In Proceedings of the 2nd International Asia Conference on Informatics in Control, Automation and Robotics, Wuhan, China, 6–7 March 2010. [Google Scholar] [CrossRef]
- Yen, W.-K.; Guo, J. Wall following control of a robotic fish using dynamic pressure. Proceedings of OCEANS 2016—Shanghai, Shanghai, China, 10–13 April 2016; pp. 1–7. [Google Scholar]
- Wang, X.; Zhang, G.; Sun, Y.-S.; Cao, J.; Wan, L.; Sheng, M.; Liu, Y. AUV near-wall-following control based on adaptive disturbance observer. Ocean Eng. 2019, 190, 106429. [Google Scholar] [CrossRef]
- Xu, H.; Zhang, G.-C.; Cao, J.; Pang, S.; Sun, Y.-S. Underactuated AUV Nonlinear Finite-Time Tracking Control Based on Command Filter and Disturbance Observer. Sensors 2019, 19, 4987. [Google Scholar] [CrossRef] [PubMed]
- Park, J.; Rhee, S.H.; Yoon, H.K.; Lee, S.; Seo, J. Effects of a propulsor on the maneuverability of an autonomous underwater vehicle in vertical planar motion mechanism tests. Appl. Ocean Res. 2020, 103, 102340. [Google Scholar] [CrossRef]
- Xu, H.; Zhang, G.-C.; Sun, Y.-S.; Pang, S.; Ran, X.; Wang, X. Design and Experiment of a Plateau Data-Gathering AUV. J. Mar. Sci. Eng. 2019, 7, 376. [Google Scholar] [CrossRef]
- Lei, Z.; Yongjie, P.; Ye, L.; Lei, W. Motion control of AUV based on embedded operation system. In Proceedings of the 2009 4th IEEE Conference on Industrial Electronics and Applications, Xi’an, China, 25–27 May 2009; pp. 1167–1172. [Google Scholar]















| Parameters | Value |
|---|---|
| Length | 2060 mm |
| Maximum Diameter | 400 mm |
| Weight | 174.6 kg |
| Maximum Depth | 200 m |
| Cruising Speed | ≤2 m/s |
| Endurance Time | 8 h |
| Video Storage Time (1080 p/30 fps) | ≥10 h |
| Sensors | Fiber Optic Gyroscope (FOG) |
| TCM5 magnetic compass | |
| Water Leak Sensor | |
| Power Supply Monitoring | |
| Ranging Sonar | |
| Depth Sensor | |
| Video Camera | |
| Operating System | VxWorks5.5 (bottom layer) (Wind River Systems Inc., Alameda, CA, USA) |
| Windows 7 (surface layer) (Microsoft Corporation, One Microsoft Way Redmond, WA, USA) |
| Failure Rate | |||||
|---|---|---|---|---|---|
| 0.0841 | 0.3999 | 0.9051 | 0.9993 | ||
| 0.4756 | 0.1062 | 0.0005 | 1 × 10−10 | ||
| 0.4403 | 0.4939 | 0.0944 | 0.0007 | ||
| 0.9159 | 0.6001 | 0.0949 | 0.0007 | ||
| 0.0011 | 0.0094 | 0.0816 | 0.3925 | ||
| 0.9303 | 0.8050 | 0.4845 | 0.1122 | ||
| 0.0685 | 0.1856 | 0.4340 | 0.4953 | ||
| 0.9989 | 0.9906 | 0.9184 | 0.6075 | ||
| 1 × 10−5 | 0.0001 | 0.0011 | 0.0093 | ||
| 0.9928 | 0.9786 | 0.9305 | 0.8055 | ||
| 0.0072 | 0.0213 | 0.0684 | 0.1852 | ||
| 0.99999 | 0.9999 | 0.9989 | 0.9907 |
| Time/Failure Rate | |||||
|---|---|---|---|---|---|
| 27 | 90 | 236 | |||
| 272 | 908 | 2380 | |||
| 2721 | 9086 | 23,827 | |||
Publisher’s Note: MDPI stays neutral with regard to jurisdictional claims in published maps and institutional affiliations. |
© 2020 by the authors. Licensee MDPI, Basel, Switzerland. This article is an open access article distributed under the terms and conditions of the Creative Commons Attribution (CC BY) license (http://creativecommons.org/licenses/by/4.0/).
Share and Cite
Wang, X.; Sun, Y.; Wan, L.; Bian, H.; Ran, X. Design and Reliability Analysis of a Tunnel-Detection AUV Based on a Heterogeneous Dual CPU Hot Redundancy System. Electronics 2021, 10, 22. https://doi.org/10.3390/electronics10010022
Wang X, Sun Y, Wan L, Bian H, Ran X. Design and Reliability Analysis of a Tunnel-Detection AUV Based on a Heterogeneous Dual CPU Hot Redundancy System. Electronics. 2021; 10(1):22. https://doi.org/10.3390/electronics10010022
Chicago/Turabian StyleWang, Xiangbin, Yushan Sun, Lei Wan, Hongyu Bian, and Xiangrui Ran. 2021. "Design and Reliability Analysis of a Tunnel-Detection AUV Based on a Heterogeneous Dual CPU Hot Redundancy System" Electronics 10, no. 1: 22. https://doi.org/10.3390/electronics10010022
APA StyleWang, X., Sun, Y., Wan, L., Bian, H., & Ran, X. (2021). Design and Reliability Analysis of a Tunnel-Detection AUV Based on a Heterogeneous Dual CPU Hot Redundancy System. Electronics, 10(1), 22. https://doi.org/10.3390/electronics10010022

