A 33 MHz Fast-Locking PLL with Programmable VCO and Automatic Band Selection for Clock Generator Application
Abstract
:1. Introduction
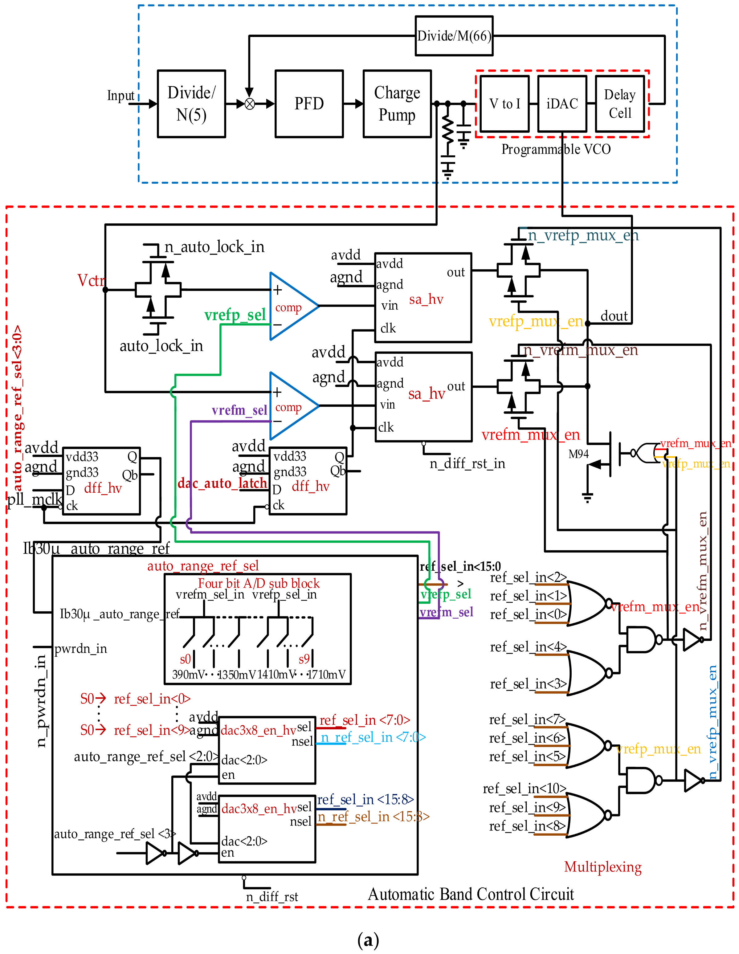
2. Proposed PLL Architecture
2.1. PLL Automatic Band Selection Circuit Block
2.2. Band Selection Procedure
2.3. Programmable VCO Circuit
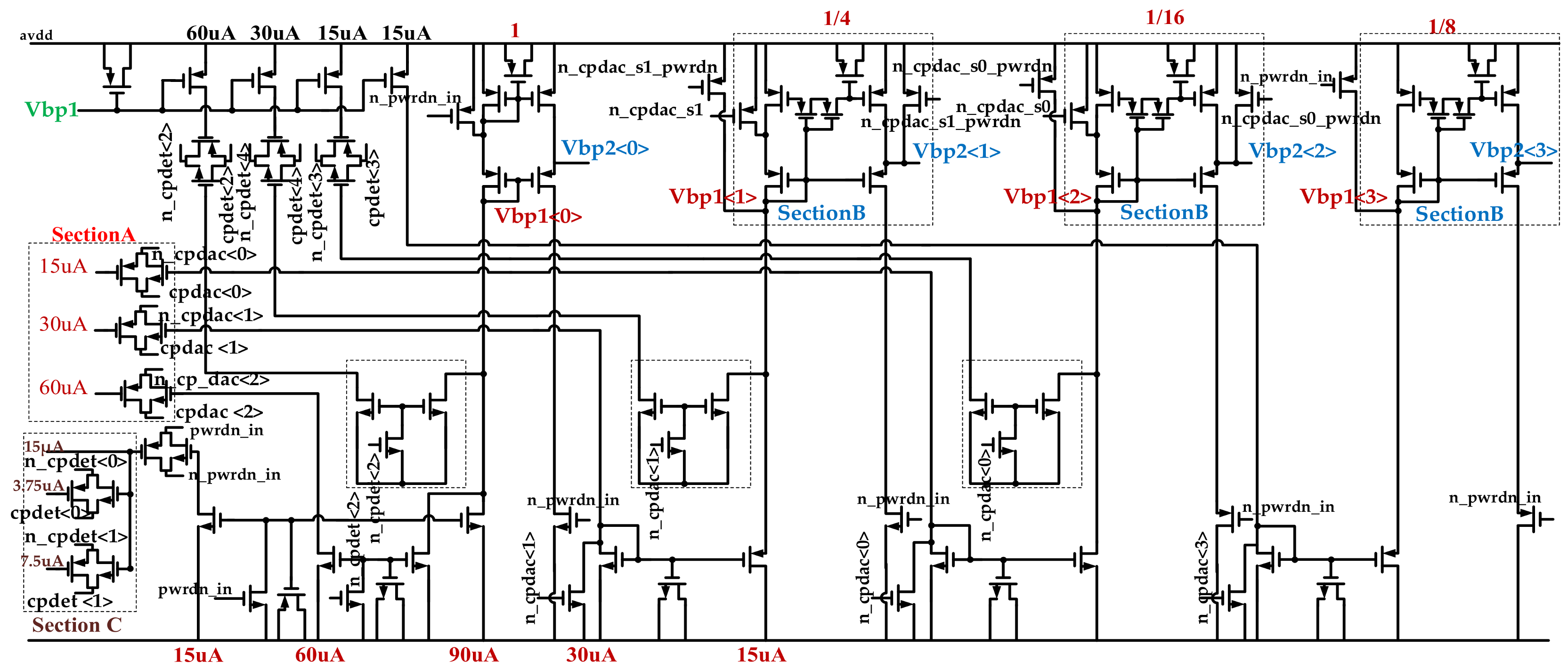
2.4. Programmable Current DAC for Wide Frequency Range Selection
2.5. Four-Stage Differential Ring Oscillator and Delay Cell
2.6. s-Domain Analysis
- Open loop gain:
2.7. Programmable Prescaler for 32/33 Divider Ratio
2.8. Phase Frequency Detector (PFD)
2.9. PLL Locking Operation Sequence Waveform
3. Simulation Results
Chip Layout and Results
4. Measurement
4.1. Printed Circuit Board for Measurement
4.2. Measurement Results
5. Conclusions
Author Contributions
Funding
Acknowledgments
Conflicts of Interest
Abbreviations
| PLL | Phase-locked loop |
| Kvco | Voltage-controlled oscillator gain |
| DAC | Digital-to-analog converter |
| Phase frequency detector | |
| PVT Variation | Process, voltage and temperature variation |
| ADC | Analog-to-digital converter |
| V to I | Voltage-to-current converter |
| Vctr | VCO control voltage |
| PCB | Printed circuit board |
| DC | Direct current |
| Fin | Input reference frequency |
| MHz | Mega hertz |
| N | Reference frequency divider ratio |
| M | Feedback frequency divider ratio |
| Fvco | Voltage-controlled oscillator frequency |
| Fout | Output frequency |
| C | Capacitor |
| R | Resistor |
| f | Frequency |
| Icp | Charge pump current |
| Kvco | Voltage-controlled oscillator gain |
| BW | Band width |
| PM | Phase margin |
| Rj | Random jitter |
| rms | Root mean square |
| BER | Bit error ratio |
| TIE | Time interval error |
References
- Razavi, B. Design of Analog CMOS Integrated Circuits, 1st ed.; McGraw-Hill: New York, NY, USA, 2005. [Google Scholar]
- Best, R.E. Phase-Locked Loops, Theory Design, and Applications, 4th ed.; McGraw-Hill: New York, NY, USA, 1999. [Google Scholar]
- Razavi, B. Phase-Locked Loops, Design of Analog CMOS Integrated Circuit, 2nd ed.; McGraw Hill Education Private Limited: New York, NY, USA, 2002; pp. 532–576. [Google Scholar]
- Herzel, F.; Razavi, B. A study of oscillator jitter due to supply and substrate noise. IEEE Trans. Circuits Syst. II Analog Digit. Signal Process. 1999, 46, 56–62. [Google Scholar] [CrossRef]
- Best, R.E. Phase-Locked Loops, 1st ed.; McGraw Hill: New York, NY, USA, 2003. [Google Scholar]
- Chen, Z.; Wang, M.; Chen, J.X.; Liang, W.F.; Yan, P.P.; Zhai, J.F.; Hong, W. Linear CMOS LC-VCO Based on Triple-Coupled Inductors and Its Application to 40-GHz Phase-Locked Loop. IEEE Trans. Microw. Theory Tech. 2017, 65, 2977–2989. [Google Scholar] [CrossRef]
- Buonomo, A.; Lo Schiavo, A. A Study of Injection Locking in Dual-Band CMOS Frequency Dividers. IEEE Trans. Circuits Syst. I Regul. Pap. 2017, 64, 1225–1234. [Google Scholar] [CrossRef]
- Abidi, A.A. Phase noise and jitter in CMOS ring oscillators. IEEE J. Solid-State Circuits 2006, 41, 1803–1816. [Google Scholar] [CrossRef]
- Homayoun, A.; Razavi, B. Analysis of phase noise in phase/frequency detectors. IEEE Trans. Circ. Syst. I Regul. Pap. 2013, 63, 529–539. [Google Scholar] [CrossRef] [Green Version]
- Lanza, P.T., II; Shtessel, Y.B.; Stensby, J.L. Improved acquisition in a phase-locked loop using sliding mode control techniques. J. Franklin Inst. 2015, 352, 4188–4204. [Google Scholar] [CrossRef]
- Yang, C.Y.; Liu, S.I. Fast-switching frequency synthesizer with a discriminator-aided phase detector. IEEE J. Solid-State Circuits 2000, 35, 1445–1452. [Google Scholar] [CrossRef]
- Shin, S.; Lee, K.; Kang, S.-M. 4.2 mW CMOS frequency synthesizer for 2.4 GHz ZigBee application with fast settling time performance. In Proceedings of the 2006 IEEE MTT-S International Microwave Symposium Digest, San Francisco, CA, USA, 11–16 June 2006; pp. 411–414. [Google Scholar]
- Woo, K.; Liu, Y.; Nam, E.; Ham, D. Fast-lock hybrid PLL combining fractional-N and integer-N modes of differing bandwidths. IEEE J. Solid-State Circuits 2008, 43, 379–389. [Google Scholar] [CrossRef]
- Nonis, R.; Palumbo, E.; Palestri, P.; Selmi, L. A Design Methodology for MOS Current-Mode Logic Frequency Dividers. IEEE Trans. Circuits Syst. I Regul. Pap. 2007, 54, 245–254. [Google Scholar] [CrossRef]
- Chen, C.-C.; Tsao, H.-W.; Wang, H. Design and Analysis of CMOS Frequency Dividers With Wide Input Locking Ranges. IEEE Trans. Microw. Theory Tech. 2009, 57, 3060–3069. [Google Scholar] [CrossRef]
- Levantino, S.; Marzin, G.; Samori, C.; Lacaita, A.L. A Wideband Fractional-N PLL With Suppressed Charge-Pump Noise and Automatic Loop Filter Calibration. IEEE J. Solid-State Circuits 2013, 48, 2419–2429. [Google Scholar] [CrossRef]
- Kong, L.; Razavi, B. A 2.4 GHz 4 mW Integer-N Inductorless RF Synthesizer. IEEE J. Solid-State Circuits 2016, 51, 626–635. [Google Scholar] [CrossRef]
- Venerus, C.; Galton, I. A TDC-free mostly-digital FDC-PLL frequency synthesizer with a 2.8–3.5 GHz DCO. IEEE J. Solid-State Circuits 2015, 50, 450–463. [Google Scholar] [CrossRef]
- Rajeshwari, D.S.; Rao, P.V.; Homayoun, A.; Razavi, B. On the stability of charge-pump phase-locked loops. IEEE Trans. Circuits Syst. I Regul. Pap. 2016, 63, 741–750. [Google Scholar]
- Lei, F.; White, M.H. Reference injected phase-locked loops (PLL-RIs). IEEE Trans. Circ. Syst. I Regul. Pap. 2017, 64, 1652–1660. [Google Scholar] [CrossRef]
- Wang, S.-F.; Hwang, T.-S.; Wang, J.-J. Phase-locked locked design with fast-digital-calibration charge pump. Int. J. Electron. 2018, 104, 898–912. [Google Scholar] [CrossRef]
- Jang, T.; Jeong, S.; Jeon, D.; Choo, K.D.; Sylvester, D.; Blaauw, D. A noise reconfigurable all-digital phase-locked loop using a switched capacitor-based frequency-locked loop and a noise detector. IEEE J. Solid-State Circuits 2018, 53, 50–65. [Google Scholar] [CrossRef]
- Ge, X.; Chen, Y.; Zhao, X.; Mak, P.-I.; Martins, R.P. Analysis and verification of jitter in bang-bang clock and data recovery circuit with a second-order loop filter. IEEE Trans. Very Large Scale Integr. VLSI Syst. 2019, 27, 2223–2236. [Google Scholar] [CrossRef]
- Nian, H.; Hu, B.; Wu, C.; Chen, L.; Xu, Y.; Blaabjerg, F. Analysis and reshaping on impedance characteristic of DFIG system based on symmetrical PLL. IEEE Trans. Power Electron. 2020, 35, 11729–11730. [Google Scholar] [CrossRef]























| Post_Simulation@TT_50 °C | |
|---|---|
| Fin (MHz) | 25 |
| N | 5 |
| M | 66 |
| Fvco (MHz) | 330 |
| Fout (MHz) | 33 |
| C (pF) | 600 |
| Cx (pF) | 42 |
| R (kΩ) | 24.3 |
| Icp (μA) | 30 |
| Kvco (MHz/V) | 23 |
| BW | 18.1 KHz |
| PM (°) | 60 |
| RJrms Jitter (ps) | 25 |
| Process Technology | 180 nm |
| Power Supply | 1.8 V |
| Center Frequency | 330 MHz |
| VCO Tuning Range | 0.84 V |
| Range of Control Voltage | 0.4–2.1 V |
| Kvco | 23 MHz/V |
| Modulus of Divider | 66 |
| Reference Frequency | 25 MHz |
| Lock-in Time | 40 μs |
| VCO Gain | 23 MHz/V |
| Bandwidth | 18.1 KHz |
| Power Consumption | 2 mW |
| PLL Layout Area | 1.325115 × 0.379765 mm |
| Measurement | Current | Mean | Min | Max | Range | Std Dev | Count |
|---|---|---|---|---|---|---|---|
| Duty Cycle (1) | 50.10% | 50.00% | 49.80% | 50.30% | 450 m% | 62.6 m% | 235,276 |
| Frequency (1) | 32.995145 MHz | 32.997494 MHz | 32.845768 MHz | 33.132852 MHz | 287.08341 KHz | 43.579266 KHz | 235,276 |
| Frequency (3) | 33.016368 MHz | 32.997502 MHz | 32.821353 MHz | 33.161631 MHz | 340.27749 KHz | 46.565005 KHz | 325,269 |
| Duty cycle (3) | 50.00% | 50.00% | 49.80% | 50.30% | 510 m% | 66.3 m% | 235,269 |
| 1 Period (3) | 32.28801 ns | 30.3053842 ns | 30.15533 ns | 30.46797 ns | 312.64 ps | 42.7670 ps | 235,269 |
| 1 Per-Per (3) | 4.22 ps | −2.0 fs | −2.97.72 ps | 230.76 ps | 528.48 ps | 82.1440 ps | 235,235 |
| 1 Per-Per (1) | 7.92 ps | −2.2 fs | −243.87 ps | 211.33 ps | 455.20 ps | 77.7530 ps | 235,242 |
| 1 Period (1) | 30.30749 ns | 30.3053838 ns | 30.18152 ns | 30.44532 ns | 263.80 ps | 40.0235 ps | 235,276 |
| Measurement | Value |
| Source | Channel 1 |
| RJ Method | Spectral |
| Data Rate | 197.9856 Mb/s |
| Pattern Length | 6 bits |
| TJ(1E-12) | 347.43 ps |
| RJrms,narrow | 19.10 ps |
| DJδδ | 77.70 ps |
| Transitions | 376.002 k |
| PJrms | 21.35 ps |
| PJδδ | 77.70 ps |
| DDJpp | 0.0 s |
| DCD | 11.50 ps |
| ISIpp | 0.0 s |
| DDPWS | n/a |
| F/2 (Even/Odd) | n/a |
| Clock Recovery | Second Order |
| Edge Direction | Rising |
| Measurement | TIE (Phase) |
Publisher’s Note: MDPI stays neutral with regard to jurisdictional claims in published maps and institutional affiliations. |
© 2021 by the authors. Licensee MDPI, Basel, Switzerland. This article is an open access article distributed under the terms and conditions of the Creative Commons Attribution (CC BY) license (https://creativecommons.org/licenses/by/4.0/).
Share and Cite
Agarwal, N.; Agarwal, N.; Lu, C.-W.; Oh-e, M. A 33 MHz Fast-Locking PLL with Programmable VCO and Automatic Band Selection for Clock Generator Application. Electronics 2021, 10, 1743. https://doi.org/10.3390/electronics10141743
Agarwal N, Agarwal N, Lu C-W, Oh-e M. A 33 MHz Fast-Locking PLL with Programmable VCO and Automatic Band Selection for Clock Generator Application. Electronics. 2021; 10(14):1743. https://doi.org/10.3390/electronics10141743
Chicago/Turabian StyleAgarwal, Neeraj, Neeru Agarwal, Chih-Wen Lu, and Masahito Oh-e. 2021. "A 33 MHz Fast-Locking PLL with Programmable VCO and Automatic Band Selection for Clock Generator Application" Electronics 10, no. 14: 1743. https://doi.org/10.3390/electronics10141743
APA StyleAgarwal, N., Agarwal, N., Lu, C.-W., & Oh-e, M. (2021). A 33 MHz Fast-Locking PLL with Programmable VCO and Automatic Band Selection for Clock Generator Application. Electronics, 10(14), 1743. https://doi.org/10.3390/electronics10141743

