Abstract
The increasing expansion of digital technologies has significantly changed most economic activities and professions. As a result of the scientific and technological revolution 4.0, organizational structures and business models have changed, and new ones have emerged. Consequently, the accounting activities that record operations and provide the necessary information to managers for decision making have faced threats, challenges, and opportunities, which have changed and will change the DNA of managerial accounting, determining a reinventing of it. As a result of the evolution of data collection and processing technologies, managerial accounting activities have become increasingly complex, encompassing increasing volumes of data. Resistance to change, organizational culture, lack of trust, and the high price of technology are the most critical barriers that interfere with adopting artificial intelligence technology in managerial accounting. This study aimed to assess the acceptance of artificial intelligence technology among accountants in Romanian organizations in the context of the modernization and digitization of managerial accounting. This research was quantitative, carried out through a survey based on a questionnaire. In total, 396 specialists in managerial accounting from Romanian organizations filled and returned the questionnaire. Using structural equation modeling, we tested the model of accepting artificial intelligence technology in managerial accounting. The results show that implementing artificial intelligence solutions in managerial accounting offers multiple options to managers through innovation and shortening processes, improves the use of accounting information, and is relatively easy to use, given the high degree of automation and customization.
1. Introduction
Due to the increasing complexity of economic processes, their digitization has led to the more efficient development of activities. Managerial accounting (MA) has even been affected by this process, which began almost a century and a half ago, according to [1], as a result of which, in an early stage, information technologies simplify accounting processes and reduce the effort required to keep records.
The impact of implementing artificial intelligence in managerial accounting (AIMA), given the opportunities offered by technologies such as distributed registers (blockchain), big data, and open cloud is still unclear, given the early stage of using these technologies in MA. One issue that many researchers [2,3,4,5,6] agree on concerns the automation and facilitation of large-scale decision making. The multiplicity of information generates an increase in complexity [7]. Automation offers an increase in the speed of data collection, processing, and interpretation, which may have the effect of reducing the quality of information due to a lack of credibility in the absence of human factor monitoring [8].
From the perspective of the MA profession, adopting AIMA processes can be a threat due to taking over a large volume of IT solutions equipped with artificial intelligence. Additionally, adopting AIMA processes can be an opportunity, as it minimizes routine data collection and processing activities, providing the time needed to verify the correctness of the resulting information and the sustainability of decision making. AIMA can deliver a substantial competitive advantage by refining the quality of decisions.
Implementing new information technologies, including MA, is a desideratum whose realization has accelerated, especially after the crisis generated by COVID-19. In recent years, the technological advancement generated by artificial intelligence (AI), blockchain (BC), big data (BD), and cloud computing (CC) was the core of the global scientific and technological revolution 4.0. These emerging technologies have already been implemented in various areas of activity [9,10,11,12] and have addressed various topics dealing with areas of the industrial revolution. Therefore, the implementation of new information technologies has also affected the processes and activities of MA.
This study aimed to assess the acceptance degree of AI technologies among accountants in Romanian organizations in the context of the modernization and digitization of MA that underlies the decision-making process. The originality of our research derives from the introduction of the modified TAM model concerning the acceptance of AI technologies among accountants in Romanian organizations. Accountants’ reluctance to implement AIMA stems from the belief that adopting these technologies will lead to the disappearance of their jobs. Thus, knowing the degree of acceptance can give clues as to how organizations can integrate new emerging technologies into MA.
After introducing the research topic, Section 2 provides a review of the literature. Section 3 presents the design of the research. Section 4 presents the study results, and Section 5 discusses these results in line with other research findings. Finally, the last section provides conclusions containing theoretical and empirical implications, research limitations, and future research opportunities.
2. Literature Review
Following the research of the specialized literature, we found multiple papers concerning the accounting techniques that will be redefined and reinvented following the implementation of the new information technologies. The joint report released by two major accounting regulators, the Association of Chartered Certified Accountants (ACCA) and the Institute of Management Accounting (IMA), entitled “Digital Darwinism,” outlined the technological trends that could affect the field of MA: mobile technologies, BD, AI, CC, digital payment and delivery systems, and virtual and augmented reality [13]. In Forbes, Chandi [14] reviewed the leading technologies that can influence the future of MA: CC, accelerating automation, and BC. The advantages of using cloud technology in accounting are simplifying accounting documents, their immediate availability to users, and reducing operating costs [15]. Digital technologies could increase the quality of decision making, increase transparency and the speed of intra- and inter-organizational communication, and eliminate asynchronous data [14,15]. AI technology enables accountants to focus on higher-added-value activities such as analysis and problem solving, decision making, strategy development, and leadership. AI improves productivity, accuracy, and efficiency, and reduces costs and operating time. AIMA will generate more relevant information through machine learning by providing reliable accounting information [16,17,18,19,20].
The technological changes in MA have been extensively studied, especially in the last 10 years [21,22,23,24], with researchers focusing on the challenges of AI solutions. Technologies determine the need for a new generation of professional accountants with the skills to operate in the new virtual environment, generating significant changes in the role of accounting specialists [25,26,27]. The accounting profession has always been open to innovations in information technology [28], but the maximum potential of accounting techniques can be fully realized only through a revolution involving AIMA solution implementation. Technologies based on AI dramatically change the activity and role of specialists in MA [4], requiring new paradigms to generate an understanding of new realities [29,30].
Professional bodies in accounting have responded to these challenges by developing competency frameworks enriched with the digital skills needed in the future for accounting professionals [31,32,33]. The accounting activity of all organizations will undergo dramatic changes due to the use of integrated AI solutions, introducing disruptions but opening many opportunities [34].
Yoon [35] studied the effects of adopting new information technologies in accounting, stating that only if accounting integrates technological changes can it meet the challenges posed by the large volumes of information and their complexity. The introduction of new information technologies that facilitate the automation of accounting processes increases the speed of access to information, the security of this information, and the degree of transparency, eliminating the weakness of the human factor in certain activities [36]. Many organizations have begun integrating modern MA tools associated with the digital transformation into their decision-making information system [37]. Therefore, MA is an essential component of an organizational information system from an integrated perspective [38]. AI facilitates the computerization and automation of managerial accounting processes through speed, fast feedback, and improved efficiency of accounting labor.
Many MA activities will become hybrid and performed by accounting managers based on information provided by AIMA solutions, which leads to an expansion of the mix of skills of accountants [4]. For example, besides basic knowledge in accounting and management, analysis, synthesis, problem solving, and communication [39], technological and IT skills are also needed [40,41].
AI represents a technology that permits predictions based on historical or real-time data and improves machine learning models. AIMA technology is already used to perform complex financial statement analyses, detect fraud, and predict. The preparation and amendment of accounting records, data analysis, and decision support are tasks that AIMA technologies can take over while strengthening internal controls for fraud detection. However, accountants fear that AIMA would replace the human factor in financial and managerial accounting. On the contrary, AIMA will increase the ability to explore complex data in real time and help decision making.
The accounting literature has explored the issue of implementing new information technologies by addressing topics related to the application of specific technologies such as BC [25,26,42,43,44,45,46], BD [3,47], AI [48,49], or the role of specialists in MA after the implementation of technological changes [30,50,51,52]. AIMA solutions can integrate various modules: automated data collection, cost management, budget management, flexible allocation among responsibility centers, outputs management, and financial reporting.
Researching new information technologies in accounting in recent decades, Abad-Segura et al. [53] associated the new concepts of social media, BC, BD, and AI with new digital technologies. Burns and Igou [54] discussed the advantages and disadvantages of an intelligent virtual assistant manager, while Zhang [55] addressed intelligent process automation, which combines intelligent automation by incorporating AI and other computerized technologies into traditional robotic processes. Finally, Huang and Vasarhelyi [56] proposed a framework for automating robotic processes that allow accountants and auditors to focus on tasks that require professional judgment.
3. Materials and Methods
3.1. Research Design
To study the acceptance of AI technology among accountants in Romanian organizations in the context of the modernization and digitization of MA, we conducted quantitative research by distributing a survey among Romanian accountants. Figure 1 illustrates the research process.
Figure 1.
Research process. Source: own construction.
The questionnaire used in this research is built based on the technology acceptance model (TAM). The TAM uses a behavioral theory approach to explain the process and assess the adoption of information technology [57]. In this research, we studied behavioral accounting [58], which investigates perceptions and behavioral characteristics using AIMA solutions by accountants in Romanian organizations. The TAM, through its indicators, evaluates the acceptance of technological solutions in a given area. In addition, it evaluates the influences of some variables on other variables. We used structural equation modeling (SEM) in the partial least square version available in the SmartPLS v.3.0 software (SmartPLS GmbH, Oststeinbek, Germany).
3.2. Methods
Path analysis allows for testing hypotheses formulated based on the literature. SEM involves defining latent, unobservable variables based on exogenous, and observable variables, which are items of the questionnaire used in the survey. Latent variables have the observable variables (questionnaire items) as antecedents. Within an SEM model, the formula used is [59]:
where
- —endogenous and exogenous latent variables’ vectors;
- —the matrix of regression coefficients relating the latent endogenous variables to each other;
- —the matrix of regression coefficients relating the endogenous variables to exogenous variables;
- —disturbance;
- —cases in the sample.
The latent variables are linked to observable variables as follows:
where
- Λy, Λx—matrices of factor loadings;
- ε, δ—vectors of uniqueness.
The SEM model allows quantifying the influences between latent variables. In this study, we analyzed the influence of the perceived ease of use and perceived usefulness on behavioral intent to use in the case of AIMA solutions.
3.3. Hypotheses
The TAM was proposed by Davis [60] in 1985 to assess user acceptance of information systems. According to [61], this model assesses the influence of internal and external factors on user perception. The two basic concepts of the TAM, improved by [60], are the perceived ease of use (PEU) and perceived usefulness (PU). These two primary constructs formed the basis of later improved models by adding antecedent variables to the two constructs [62,63]. Both constructs influence the behavioral intention to use AIMA solutions and, ultimately, the actual use. For example, Venkatesh and Bala [63] incorporated the TAM’s intrinsic and extrinsic factors associated with user perception as antecedents of the perceived ease of use (PEU) and perceived usefulness (PU).
Consequently, we formulated the following hypothesis concerning the influences on the behavioral intention to use AIMA solutions:
H1.
There is a significant, positive influence of PEU and PU on the behavioral intention to use AIMA solutions.
PEU is an individual’s perception of the lack of effort in introducing and using AIMA solutions. PEU leads to a positive behavioral intention regarding the AIMA use, positively influencing the perceived usefulness. In a modified TAM that was adapted to MA, we used the following antecedents of PEU: flexibility, rapidity, customization, and enjoyment.
PU is the perception of the degree of performance improvement. PEU also leads to a positive behavioral intention concerning AIMA, a significant construct influencing users’ perceptions [61,62,63]. In our modified TAM adapted to MA, we used the following antecedents of PU: innovation, convenience, cost, and informativeness.
Accordingly, we formulated the following hypothesis regarding the influences on PEU and PU:
H2.
Among the antecedents of PEU and PU, the most important determinants are rapidity and innovation.
Behavioral attitude toward use assesses the user’s interest in using AIMA solutions [60]. The behavioral intention to use AIMA solutions describes the MA specialists’ desire to perform activities and processes with the help of these AIMA solutions. The behavioral attitude toward the use and the behavioral intention to use these solutions positively influence behavioral intentions [57]. Actual use assesses the extent of AIMA solutions used. The behavioral intentions of the users influence actual use. In addition to the classic model, we added the declared user satisfaction. This satisfaction arises from the use of AIMA solutions and influences the continued use of these technologies and the future behavioral intention of users.
Consequently, we formulated the following hypotheses concerning the influences on behavioral intention, actual use, and users’ satisfaction:
H3.
There is a significant, positive influence of behavioral intention to use AIMA solutions on the actual use of AIMA solutions.
H4.
There is a significant, positive influence of users’ satisfaction on the future behavioral intention and use of AIMA solutions.
Figure 2 illustrates the theoretical research model. The TAM involves evaluating the behavioral intention to use AI technologies in MA, starting from antecedents (characteristics of the AI technologies used in MA). These antecedents determine two latent variables, PU and PEU, influencing the behavioral intention to use AIMA. In addition, the model introduces the influence of user satisfaction on the behavioral intention to use the technology, which influences the actual use.
Figure 2.
Theoretical model. Source: author’s construction based on [57,59,60,61,62].
3.4. Questionnaire
We collected accountants’ perceptions from Romanian organizations implementing AIMA solutions using a structured questionnaire to test the proposed theoretical model and the four hypotheses. The questionnaire contains the external variables of the modified TAM as items. The questionnaire was completed online by 396 accountants working in MA. We used a Likert scale with five levels, to facilitate data generalization. Table 1 shows the structure of the questionnaire, the items, and the scales.
Table 1.
Questionnaire design (constructs and items).
PU, PEU, behavioral intention, actual use, and users’ satisfaction are latent variables in the modified TAM. Table 2 presents the descriptive statistics that characterize the exogenous variables used in the questionnaire.
Table 2.
Descriptive statistics.
4. Results
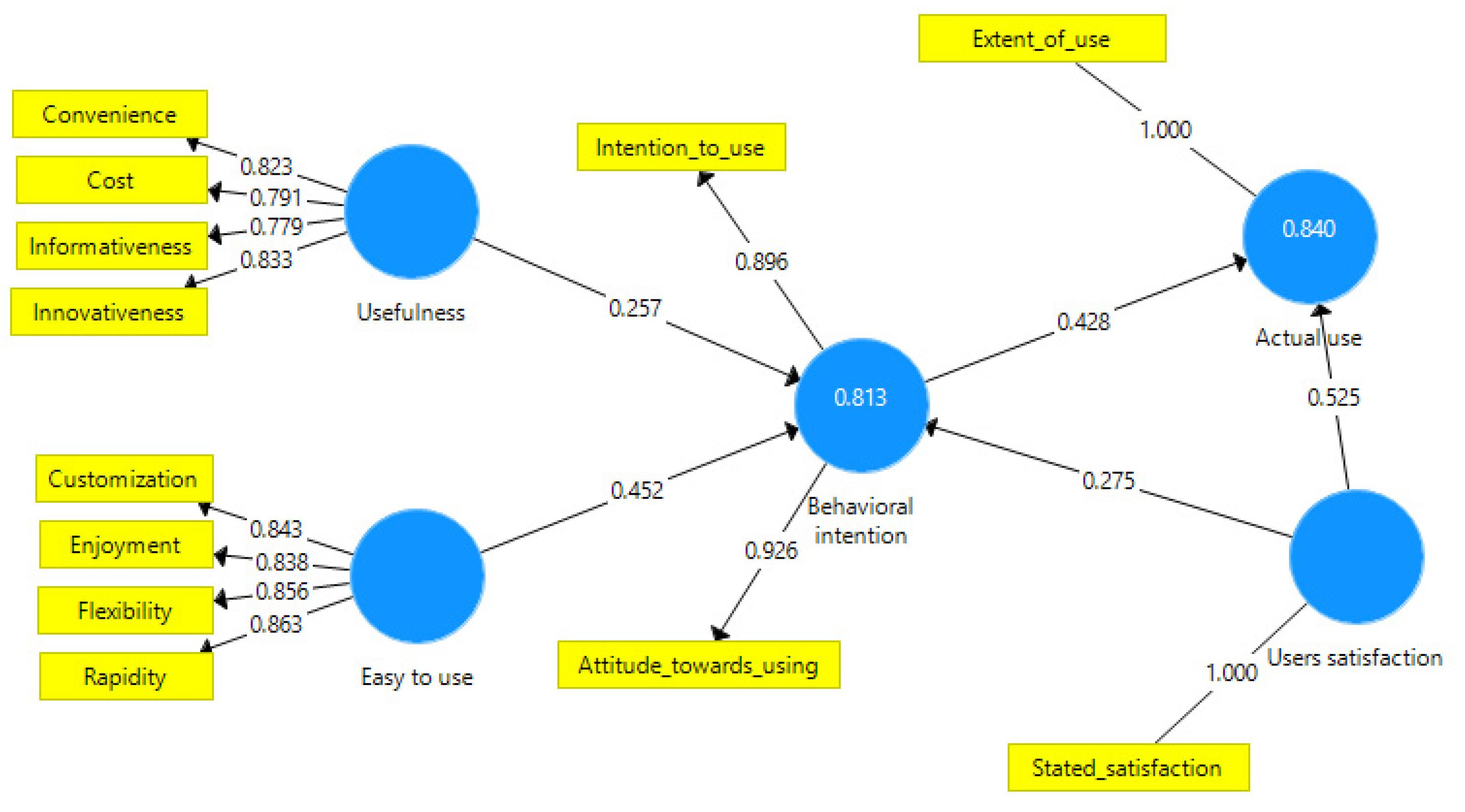
To test the theoretical model, we used the SmartPLS v3.0 software (SmartPLS GmbH, Oststeinbek, Germany), which allows the application of SEM in a partial least square variant on the model variables. The first research stage within SEM is the verification of the loadings of the exogenous variables that underlie the construction of the latent variables, which must meet the criterion of loading over 0.7 [59]. Figure 3 shows the applied theoretical model obtained from the application of SEM. The latent variables, the perceived usefulness and the perceived ease of use (which have antecedent features of the AIMA solutions), influence accountants’ behavioral intention of using AIMA. The model emphasizes the influence of the behavioral intention of using AIMA on the actual use and the influence of user satisfaction on behavioral intention.
Figure 3.
Empirical model. Source: author’s construction using SmartPLS v3.0 (SmartPLS GmbH, Oststeinbek, Germany).
The model had excellent validity and reliability, with Cronbach’s alpha and composite reliability coefficients recording values above 0.8. In addition, average-variance-extracted (AVE) coefficients recorded values above 0.6 (Table 3).
Table 3.
Validity and reliability.
For actual use and users’ satisfaction, the reliability and validity indicators had values of 1.000 because these two latent variables had only one exogenous variable as antecedent.
Investigating the discriminant validity considering the Fornell–Larcker criterion (Table 4), we found that the model is valid [63]. Additionally, the fit model was excellent, with SRMR being 0.072 and NFI 0.928.
Table 4.
Discriminant validity.
Analyzing the loading indicators of the antecedents of PU and PEU, as shown in Figure 2, the most important determinants were rapidity (with a load of 0.863) and innovation (with a load of 0.833), which validated the H2 hypothesis.
Running a bootstrapping procedure in SmartPLS 3.0 (SmartPLS GmbH, Oststeinbek, Germany), we determined the path coefficients in the modified TAM for AIMA (Table 5).
Table 5.
Path coefficients.
Following the analysis of path coefficients (with values above 0.2), t statistics (with values above 6), and p values (with the value of 0.000), we concluded that hypotheses H1, H3, and H4 were validated. PEU and PU significantly influenced the behavioral intention to use AIMA solutions, which significantly positively influenced actual use. Users’ satisfaction had an average influence on behavioral intention and a significant, positive influence on the future use of AIMA solutions. The indicator that reflects size effects (F square) also had a significant value for all studied relationships (over 0.15 according to [58]).
5. Discussion
The opportunities created by emerging new information technologies offer multiple potential benefits in the conformity assessment, analysis, and presentation of decision-making information [29]. Technologies such as BD, BC, and AI also create many opportunities, freeing professionals in MA from routine activities and allowing them to carry out activities with high added value [49]. For example, Liu et al. [64] identified many BC technology opportunities, including accountants acting as planners and coordinators of potential BC participants or acting as administrators.
One of the risks posed by implementing new information technologies in MA identified by many researchers [54,65] is the availability of human resources to adapt to new accounting techniques. Therefore, evaluating the perception of users on these AIMA solutions is crucial. To assess user perception regarding the acceptance of AIMA solutions, we built a theoretical model based on the TAM and formulated four hypotheses, using the SEM partial least square variant for their testing.
Following our investigation, hypothesis H1 was validated. The more positive the perception of the PEU, the stronger the behavioral intention to use AIMA solutions. PU had a significant effect on behavioral intention to use AIMA solutions. Hypothesis H2 was confirmed to be valid. Rapidity and innovation exerted the most substantial influence among the antecedents of PEU and PU. Among the antecedents of PU, innovation, convenience, cost, and informativeness exerted the most significant influence. Among the antecedents of PEU, the rapidity of operations performed using AIMA solutions, followed by flexibility, customization, and enjoyment, exerted the most significant influence.
The testing of the H3 hypothesis led to its validation. Following the SEM analysis, we found a significant effect of the behavioral intention to use AIMA solutions on the actual use. A high behavioral intention corresponded to a high degree of actual use. The initial perception formed during the use led to more intensive use of AIMA solutions. The satisfaction felt by MA specialists following their use resulted in an increase in future use and an increased behavioral intention to use AIMA solutions.
Based on the results of our research, we affirmed that the innovation of AI technology changes the MA working environment. AI can be used for simple and repetitive tasks, ensuring faster tasks. Activities that involve a large volume of data and are time-consuming have been facilitated by automation. Given that MA is not included in the mandatory accounting system, there is greater availability for implementing AIMA solutions. AI can improve the quality of an organization’s capital or resource allocation decisions by enabling predictions based on multiple and complex scenarios [66]. AIMA has already generated considerable tangible benefits in raising the accountants’ skills to collect, process, and interpret complex data. However, until AI has comparable features to human intelligence, AI decisions must be transparent and controlled by the human factor to ensure accuracy and fairness.
While financial accounting and auditing are concerned with analyzing historical data, management accounting is future-oriented, providing the information needed to adopt decisions. These features facilitate AI, BD, and BC use for MA to manage rapid changes in the global competitive environment and uncertainty. In the future, managerial accountants must become familiar with interface information technologies. Disadvantages of using AIMA include extending decision-making processes due to exploring a broader set of data, the very high cost of AIMA solutions, and the IT skills required to update and maintain the software.
Agrawal et al. [67] showed that the information provided by AIMA solutions reduces uncertainty, allowing the human factor to make value judgments. However, new information technologies cannot replace MA-specific human resource characteristics. For example, creative intelligence and new ideas are difficult to replace by AI technologies, at least in the current state. AI is an emerging technology used mainly for routine, repetitive activities that do not require human innovation [48]. Together with other technologies (e.g., BC, BD, CC), AI can help automate activities in the accounting profession [49].
6. Conclusions
The technological revolution 4.0 has accentuated the need for collaboration between humans and machines to improve the speed and quality of decisions [68]. These developments have led to the implementation of AIMA solutions, given that MA is the primary support for internal control and decision making in an organization.
Implementing AIMA solutions is an unavoidable process that will significantly impact the information systems of MA, accounting techniques, and the skills required of specialists in MA. This study aimed to analyze and evaluate the acceptance of artificial intelligence technology among accountants in Romanian organizations in the context of the modernization and digitization of MA. To achieve the purpose of the research, we conducted quantitative research through a survey based on a questionnaire. Using the model of acceptance of AIMA, we tested four hypotheses formulated using structural equation modeling.
6.1. Empirical and Managerial Implications
We found a favorable attitude and a high intention to use these technologies in MA after applying a modified TAM regarding AIMA solutions. The offered advantages (innovation, rapidity, customization) exceed the disadvantages (the need to increase the level of IT skills, the disappearance of jobs for human resources in MA, high initial cost), which makes AIMA solutions expand an increasing number of activities and processes of MA. Furthermore, satisfaction among management accounting specialists positively impacts future use and behavioral intentions to use these technologies on a large scale.
Our research results have profound managerial implications. Knowing the acceptance of new technologies by professional accountants can help managers establish strategies for integrating emerging technologies in MA. The TAM allows managers to know those characteristics they need to convince accountants to accept the integration of AI into MA more easily.
6.2. Theoretical Implications
The accelerated development of AI-based technologies has led to many changes in accounting. First, solutions based on AIMA allow eliminating all repetitive tasks, giving more time to specialists for activities with high added value. In addition to providing the information needed to support management decisions, AIMA solutions provide decision alternatives or make decisions if they are operational or repetitive. The human factor’s role is to control these decisions’ reliability based on programming for diagnosis [69] and machine learning [70]. As AI technologies develop, higher-level decisions (tactical or even strategic) are made based on the solutions offered by AI-based technology.
This study showed that implementing digital AIMA solutions offers multiple options to managers, improves the use of accounting information, and is relatively easy to use. Automating routine activities and reducing errors are the undoubted advantages of using AIMA. These benefits generate additional time for accounting managers to evaluate the efficiency and effectiveness of decisions, allowing them to provide more added-value services. In addition, AIMA can perform a large part of accounting operations (mainly routine) and generate a competitive advantage for the organization. Therefore, the digital skills of managers in MA must intertwine with accounting and managerial skills. AI contributes to the democratization of accounting expertise, providing accountants tools to conduct in-depth accounting analyses, even if their practice is limited.
6.3. Limitations and Further Research
One of the main limitations of our research is that the sample cannot be generalized to a larger population. For the sampling strategy, we used a random method, with the target population composed of specialists in MA who currently use a specific application of AI in their activity. Although this transversal research strategy encourages replicability and comparability in future studies, we did not capture changes in users’ perceptions over time as a longitudinal study. Subsequent interdisciplinary research with different samples (accountants, analysts, managers) could provide valuable information on AIMA use. Additionally, as the AI implementation in the MA research expands, the model can incorporate other antecedent variables. Therefore, the antecedents considered in the TAM can be customizable according to the features of the AI technologies used in MA.
Funding
This research received no external funding.
Institutional Review Board Statement
Not applicable.
Informed Consent Statement
Not applicable.
Data Availability Statement
Not applicable.
Conflicts of Interest
The author declares no conflict of interest.
References
- Jasim, Y.A.; Raewf, M.B. Information Technology’s Impact on the Accounting System. Cihan Univ. J. Humanit. Soc. Sci. 2020, 4, 50–57. [Google Scholar] [CrossRef]
- Quattrone, P. Management accounting goes digital: Will the move make it wiser? Manag. Account. Res. 2016, 31, 118–122. [Google Scholar] [CrossRef] [Green Version]
- Richins, G.; Stapleton, A.; Stratopoulos, T.; Wong, C. Big Data Analytics: Opportunity or Threat for the Accounting Profession? J. Inf. Syst. 2017, 31, 63–79. [Google Scholar] [CrossRef]
- Moll, J.; Yigitbasioglu, O. The role of internet-related technologies in shaping the work of accountants: New directions for accounting research. Br. Account. Rev. 2019, 51, 100833. [Google Scholar] [CrossRef]
- Damerji, H.; Salimi, A. Mediating effect of use perceptions on technology readiness and adoption of artificial intelligence in accounting. Account. Educ. 2021, 30, 107–130. [Google Scholar] [CrossRef]
- Gonçalves, M.J.A.; da Silva, A.C.F.; Ferreira, C.G. The Future of Accounting: How Will Digital Transformation Impact the Sector? Informatics 2022, 9, 19. [Google Scholar] [CrossRef]
- Korhonen, T.; Selos, E.; Laine, T.; Suomala, P. Exploring the programmability of management accounting work for increasing automation: An interventionist case study. Account. Audit. Account. J. 2020, 34, 253–280. [Google Scholar] [CrossRef]
- Bromwicha, M.; Scapens, R.W. Management Accounting Research: 25 years on. Manag. Account. Res. 2016, 31, 1–9. [Google Scholar] [CrossRef]
- Piccarozzi, M.; Aquilani, B.; Gatti, C. Industry 4.0 in management studies: A systematic literature review. Sustainability 2018, 10, 3821. [Google Scholar] [CrossRef] [Green Version]
- Milian, E.Z.; Spinola, M.D.M.; De Carvalho, M.M. Fintech: A literature review and research agenda. Electron. Commer. Res. Appl. 2019, 34, 100833. [Google Scholar] [CrossRef]
- Arundel, A.; Bloch, C.; Ferguson, B. Advancing innovation in the public sector: Aligning innovation measurement with policy goals. Res. Policy 2019, 48, 789–798. [Google Scholar] [CrossRef]
- Rikhardsson, P.; Yigitbasioglu, O. Business intelligence & analytics in management accounting research: Status and future focus. Int. J. Account. Inf. Syst. 2018, 29, 37–58. [Google Scholar] [CrossRef] [Green Version]
- ACCA/IMA. Digital Darwinism: Thriving in the Face of Technology Change. Available online: https://www.accaglobal.com/in/en/technical-activities/technical-resources-search/2013/october/digital-darwinism.html (accessed on 28 March 2022).
- Chandi, N. Accounting trends of tomorrow: What You Need to Know. Forbes, 2018, 13A. Available online: https://www.forbes.com/sites/forbestechcouncil/2018/09/13/accounting-trends-of-tomorrow-what-you-need-to-know/?sh=34f5fb94283b (accessed on 28 March 2022).
- Ionescu, B.; Ionescu, I.; Bendovschi, A.; Tudoran, L. Traditional accounting vs. cloud accounting. In Proceedings of the 8th International Conference Accounting and Management Informational Systems, Bucharest, Romania, 12–13 June 2013; pp. 106–125. [Google Scholar]
- Christauskas, C.; Misevicience, R. Cloud computing-based accounting for small to medium-sized business. Inz. Ekon. Eng. Econ. 2012, 23, 14–21. [Google Scholar] [CrossRef]
- Phillips, B.A. How Cloud Computing Will Change Accounting Forever. 2012. Available online: https://docplayer.net/2537016-How-the-cloud-will-change-accounting-forever.html (accessed on 16 February 2022).
- Ahn, S.; Jung, H.R. A study on the role of public officials in local governmental accounting. Korean Gov. Account. Rev. 2018, 16, 67–91. [Google Scholar] [CrossRef]
- Bauguess, S. The role of big data, machine learning, and AI in assessing risks: A regulatory perspective. In Champagne Keynote Speech; Securities and Exchange Commission: New York, NY, USA, 2017. Available online: https://www.sec.gov/news/speech/bauguess-big-data-ai (accessed on 21 April 2022).
- Cho, J.S.; Ahn, S.; Jung, W. The impact of artificial intelligence on the audit market. Korean Account. J. 2018, 27, 289–330. [Google Scholar] [CrossRef]
- Belfo, F.P.; Trigo, A. Accounting Information Systems: Tradition and Future Directions. Procedía Technol. 2013, 9, 536–546. [Google Scholar] [CrossRef] [Green Version]
- Taipaleenmäki, J.; Ikäheimo, S. On the convergence of management accounting and financial accounting—The role of information technology in accounting change. Int. J. Account. Inf. Syst. 2013, 14, 321–348. [Google Scholar] [CrossRef]
- Arnold, V. The changing technological environment and the future of behavioral research in accounting. Account. Fínanc. 2018, 58, 315–339. [Google Scholar] [CrossRef]
- Dos Santos, B.L.; Suave, R.; Ferreira, M.M.; Altoé, S.M.L. Profissäo contábil em tempos de mudança: Implicaçôes do avanço tecnológico nas atividades em um escritorio de contabilidade. Rev. Contab. Control. 2020, 11, 113–133. [Google Scholar] [CrossRef]
- Schmitz, J.; Leoni, G. Accounting and Auditing at the Time of Blockchain Technology: A Research Agenda. Aust. Account. Rev. 2019, 29, 331–342. [Google Scholar] [CrossRef]
- George, K.; Patatoukas, P.N. The Blockchain Evolution and Revolution of Accounting. 2020. Available online: https://ssrn.com/abstract=3681654 (accessed on 7 April 2022).
- Secinaro, S.; Calandra, D.; Biancone, P. Blockchain, trust, and trust accounting: Can blockchain technology substitute trust created by intermediaries in trust accounting? A theoretical examination. Int. J. Manag. Pract. 2021, 14, 129–145. [Google Scholar] [CrossRef]
- Carlin, T. Blockchain and the Journey Beyond Double Entry. Aust. Account. Rev. 2019, 29, 305–311. [Google Scholar] [CrossRef]
- Marrone, M.; Hazelton, J. The disruptive and transformative potential of new technologies for accounting, accountants, and accountability: A review of current literature and call for further research. Med. Account. Res. 2019, 27, 677–694. [Google Scholar] [CrossRef]
- Kroon, N.; Alves, M.d.C.; Martins, I. The Impacts of Emerging Technologies on Accountants’ Role and Skills: Connecting to Open Innovation—A Systematic Literature Review. J. Open Innov. Technol. Mark. Complex. 2021, 7, 163. [Google Scholar] [CrossRef]
- International Federation of Accountants; Association of Accounting Technicians. An Illustrative Competency Framework for Accounting Technicians; International Federation of Accountants: New York, NY, USA; Association of Accounting Technicians: London, UK, 2019. [Google Scholar]
- Institute of Management Accounting. IMA Management Accounting Competency Framework; Institute of Management Accounting: Buffalo, NY, USA, 2019; pp. 1–48. [Google Scholar]
- Association of Chartered Certified Accountants. Future Ready: Accountancy Careers in the 2020s; Association of Chartered Certified Accountants: London, UK, 2020; pp. 1–72. [Google Scholar]
- Demirkan, S.; Demirkan, I.; McKee, A. Blockchain technology in the future of business cyber security and accounting. J. Manag. Anal. 2020, 7, 189–208. [Google Scholar] [CrossRef]
- Yoon, S. A Study on the Transformation of Accounting Based on New Technologies: Evidence from Korea. Sustainability 2020, 12, 8669. [Google Scholar] [CrossRef]
- Yùksel, F. Sustainability in Accounting Curriculum of Turkey Higher Education Institutions. Turk. Online J. Qual. Inq. 2020, 11, 393M16. [Google Scholar] [CrossRef]
- Berikol, B.Z.; Killi, M. The Effects of Digital Transformation Process on Accounting Profession and Accounting Education. In Ethics and Sustainability in Accounting and Finance; Çaliyurt, K.T., Ed.; Springer: Singapore, 2021; Volume II, pp. 219–231. [Google Scholar] [CrossRef]
- Stoica, O.C.; Ionescu-Feleagă, L. Digitalization in Accounting: A Structured Literature Review. In Proceedings of the 4th Inter-national Conference on Economics and Social Sciences: Resilience and Economic Intelligence through Digitalization and Big Data Analytics, Sciendo, Bucharest, Romania, 10–11 June 2021; pp. 453–464. [Google Scholar] [CrossRef]
- Howieson, B. Accounting practice in the new millennium: Is accounting education ready to meet the challenge? Br. Account. Rev. 2003, 35, 69–103. [Google Scholar] [CrossRef]
- Pan, G.; Seow, P.-S. Preparing accounting graduates for digital revolution: A critical review of information technology competencies and skills development. J. Educ. Bus. 2016, 91, 166–175. [Google Scholar] [CrossRef]
- Schmidt, P.J.; Riley, J.; Church, K.S. Investigating Accountants’ Resistance to Move beyond Excel and Adopt New Data Analytics Technology. Account. Horiz. 2020, 34, 165–180. [Google Scholar] [CrossRef]
- Fullana, O.; Ruiz, J. Accounting Information Systems in the Blockchain Era. 2020. Available online: https://ssrn.com/abstract=3517142 (accessed on 17 April 2022).
- Kokina, J.; Mancha, R.; Pachamanova, D. Blockchain: Emergent Industry Adoption and Implications for Accounting. J. Emerg. Technol. Account. 2017, 14, 91–100. [Google Scholar] [CrossRef]
- Yu, T.; Lin, Z.; Tang, Q. Blockchain: The Introduction and Its Application in Financial Accounting. J. Corp. Account. Financ. 2018, 29, 37–47. [Google Scholar] [CrossRef]
- Karajovic, M.; Kim, H.M.; Laskowski, M. Thinking Outside the Block: Projected Phases of Blockchain Integration in the Accounting Industry. Aust. Account. Rev. 2019, 29, 319–330. [Google Scholar] [CrossRef]
- Fuller, S.H.; Markelevich, A. Should accountants care about blockchain? J. Corp. Account. Financ. 2020, 31, 34–46. [Google Scholar] [CrossRef]
- Al-Htaybat, K.; Von Alberti-Alhtaybat, L. Big Data, and corporate reporting: Impacts and paradoxes. Account. Audit. Account. J. 2017, 30, 850–873. [Google Scholar] [CrossRef]
- Kokina, J.; Davenport, T.H. The Emergence of Artificial Intelligence: How Automation is Changing Auditing. J. Emerg. Technol. Account. 2017, 14, 115–122. [Google Scholar] [CrossRef]
- Marshall, T.E.; Lambert, S.L. Cloud-Based Intelligent Accounting Applications: Accounting Task Automation Using IBM Watson Cognitive Computing. J. Emerg. Technol. Account. 2018, 15, 199–215. [Google Scholar] [CrossRef]
- Lombardi, R.; Secundo, G. The digital transformation of corporate reporting—A systematic literature review and avenues for future research. Med. Account. Res. 2020, 29, 1179–1208. [Google Scholar] [CrossRef]
- Lamboglia, R.; Lavorato, D.; Scornavacca, E.; Za, S. Exploring the relationship between audit and technology. A bibliometric analysis. Med. Account. Res. 2020, 29, 1233–1260. [Google Scholar] [CrossRef]
- Wolf, T.; Kuttner, M.; Feldbauer-Durstmüller, B.; Mitter, C. What we know about management accountants’ changing identities and roles—A systematic literature review. J. Account. Organ. Chang. 2020, 16, 311–347. [Google Scholar] [CrossRef]
- Abad-Segura, E.; González-Zamar, M.-D. Research Analysis on Emerging Technologies in Corporate Accounting. Mathematics 2020, 8, 1589. [Google Scholar] [CrossRef]
- Burns, M.B.; Igou, A. “Alexa, Write an Audit Opinion”: Adopting Intelligent Virtual Assistants in Accounting Workplaces. J. Emerg. Technol. Account. 2019, 16, 81–92. [Google Scholar] [CrossRef]
- Zhang, C. Intelligent Process Automation in Audit. J. Emerg. Technol. Account. 2019, 16, 69–88. [Google Scholar] [CrossRef]
- Huang, F.; Vasarhelyi, M.A. Applying robotic process automation (RPA) in auditing: A framework. Int. J. Account. Inf. Syst. 2019, 35, 100433. [Google Scholar] [CrossRef]
- Permatasari, C.L.; Prajanti, S.D.W. Acceptance of Financial Accounting Information System at Schools: Technology Acceptance Model. J. Econ. Educ. 2018, 7, 109–120. [Google Scholar]
- Binberg, G.J.; Shields, J.F. Three Decades of Behavioral Accounting Research: A Search for Order. Behav. Res. Account. 1989, 1, 23–74. [Google Scholar] [CrossRef]
- Davis, F.D. A Technology Acceptance Model for Empirically Testing New End-User Information Systems: Theory and Results. Diss. Massachusetts Institute of Technology. Available online: https://dspace.mit.edu/bitstream/handle/1721.1/15192/14927137-MIT.pdf?sequence=2&isAllowed=y (accessed on 9 May 2022).
- Davis, F.D.; Bagozzi, R.P.; Warshaw, P.R. User Acceptance of Computer Technology: A Comparison of Two Theoretical Models. Manag. Sci. 1989, 35, 982–1003. [Google Scholar] [CrossRef] [Green Version]
- Venkatesh, V.; Davis, F.D. A Theoretical Extension of the Technology Acceptance Model: Four Longitudinal Field Studies. Manag. Sci. 2000, 46, 186–204. [Google Scholar] [CrossRef] [Green Version]
- Venkatesh, V.; Bala, H. Technology Acceptance Model 3 and a Research Agenda on Interventions. Decis. Sci. 2008, 39, 273–315. [Google Scholar] [CrossRef] [Green Version]
- Hair, J.F.; Hult, G.T.M.; Ringle, C.M.; Sarstedt, M.A. Primer on Partial Least Squares Structural Equation Modeling (PLS-SEM), 2nd ed.; Sage: Thousand Oaks, CA, USA, 2017. [Google Scholar]
- Liu, M.; Wu, K.; Xu, J.J. How Will Blockchain Technology Impact Auditing and Accounting: Permissionless versus Permissioned Blockchain. Curr. Issues Audit. 2019, 13, A19–A29. [Google Scholar] [CrossRef] [Green Version]
- Feung, J.L.C.; Thiruchelvam, I.V. A framework model for continuous auditing in financial statement audits using big data analytics. Int. J. Sci. Technol. Res. 2020, 9, 3416–3434. [Google Scholar]
- Marr, B. Data Strategy: How to Profit from a World of Big Data, Analytics and the Internet of Things; Kogan Page: London, UK, 2017. [Google Scholar]
- Agrawal, A.; Gans, J.; Goldfarb, A. Prediction Machines: The Simple Economics of Artificial Intelligence; Harvard Business Review Press: Brighton, MA, USA, 2018; ISBN 978-1-633695672. [Google Scholar]
- Davenport, T.; Guszcza, J.; Smith, T.; Stiller, B. Analytics and AI-Driven Enterprises Thrive in the Age of with- the Culture Catalyst. 2019. Available online: https://www2.deloitte.com/content/dam/Deloitte/ec/Documents/technology-media-telecommunications/DI_Becoming-an-Insight-Driven-organization(2).pdf (accessed on 9 May 2022).
- D’Angelo, G.; Palmieri, F. Knowledge elicitation based on genetic programming for non destructive testing of critical aerospace systems. Future Gener. Comput. Syst. 2020, 102, 633–642. [Google Scholar] [CrossRef]
- D’Angelo, G.; Palmieri, F. Network traffic classification using deep convolutional recurrent autoencoder neural networks for spatial-temporal features extraction. J. Netw. Comput. Appl. 2021, 173, 102890. [Google Scholar] [CrossRef]
Publisher’s Note: MDPI stays neutral with regard to jurisdictional claims in published maps and institutional affiliations. |
© 2022 by the author. Licensee MDPI, Basel, Switzerland. This article is an open access article distributed under the terms and conditions of the Creative Commons Attribution (CC BY) license (https://creativecommons.org/licenses/by/4.0/).


