A Low-Power, Fully Integrated SC DC–DC Step-Up Converter with Phase-Reduced Soft-Charging Technique for Fully Implantable Neural Interfaces
Abstract
1. Introduction
2. Soft-Charging Technique
2.1. Conventional Soft-Charging Technique
2.2. Phase Reduction in Soft-Charging Technique
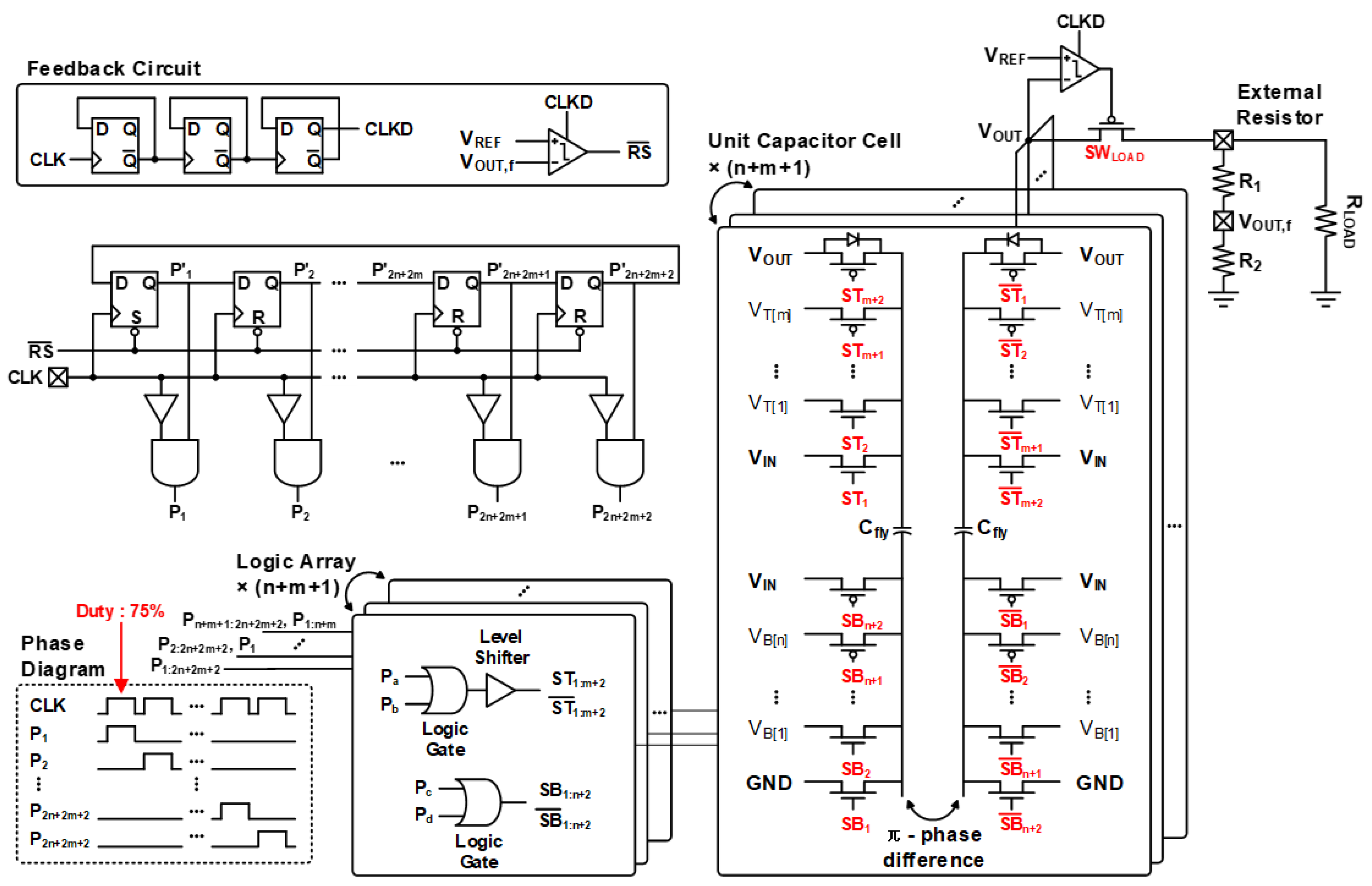
3. Overall Circuit Implementation
4. Measurement Results
5. Conclusions
Author Contributions
Funding
Institutional Review Board Statement
Informed Consent Statement
Data Availability Statement
Conflicts of Interest
References
- Harrison, R.R.; Charles, C. A low-power low-noise CMOS amplifier for neural recording applications. IEEE J. Solid-State Circuits 2003, 38, 958–965. [Google Scholar] [CrossRef]
- Harrison, R.R.; Watkins, P.T.; Kier, R.J. A Low-Power Integrated Circuit for a Wireless 100-Electrode Neural Recording System. IEEE J. Solid-State Circuits 2006, 42, 123–133. [Google Scholar] [CrossRef]
- Holleman, J.; Zhang, F.; Otis, B. Ultra Low-Power Integrated Circuit Design for Wireless Neural Interfaces, 1st ed.; Springer: New York, NY, USA, 2011. [Google Scholar]
- Mendrela, A.E.; Cho, J.; Fredenburg, J.A.; Nagaraj, V.; Netoff, T.I.; Flynn, M.P.; Yoon, E. A Bidirectional Neural Interface Circuit with Active Stimulation Artifact Cancellation and Cross-Channel Common-Mode Noise Suppression. IEEE J. Solid-State Circuits 2016, 51, 955–965. [Google Scholar]
- Park, S.-Y.; Cho, J.; Na, K. Modular 128-channel Δ-ΔƩ analog front-end architecture using spectrum equalization scheme for 1024-Channel 3-D neural recording microsystems. IEEE J. Solid-State Circuits 2017, 53, 501–514. [Google Scholar] [CrossRef]
- Chang, S.-I.; Park, S.-Y.; Yoon, E. Low-Power Low-Noise Pseudo-Open-Loop Preamplifier for Neural Interfaces. IEEE Sens. J. 2017, 17, 4843–4852. [Google Scholar] [CrossRef]
- Park, S.-Y.; Cho, J.; Lee, K. Dynamic Power Reduction in Scalable Neural Recording Interface Using Spatiotemporal Correlation and Temporal Sparsity of Neural Signals. IEEE J. Solid-State Circuits 2018, 53, 1102–1114. [Google Scholar] [CrossRef]
- Atzeni, G.; Novello, A.; Cristiano, G.; Liao, J.; Jang, T. A 0.45/0.2-NEF/PEF 12-nV/√ Hz Highly Configurable Discrete-Time Low-Noise Amplifier. IEEE Solid. State Circuits Lett. 2020, 3, 486–489. [Google Scholar] [CrossRef]
- Lee, C.; Jeon, T.; Jang, M.; Park, S.; Kim, J.; Lim, J.; Ahn, J.H.; Huh, Y.; Chae, Y. A 6.5-µW 10-kHz BW 80.4-dB SNDR Gm-C-Based CT ∆Σ Modulator with a Feedback-Assisted G-m Linearization for Artifact-Tolerant Neural Recording. IEEE J. Solid-State Circuits 2020, 55, 2889–2901. [Google Scholar] [CrossRef]
- Mondal, S.; Hall, D.A. A 13.9-nA ECG Amplifier Achieving 0.86/0.99 NEF/PEF Using AC-Coupled OTA-Stacking. IEEE J. Solid-State Circuits 2020, 55, 414–425. [Google Scholar] [CrossRef]
- Samiei, A.; Hashemi, H. A Bidirectional Neural Interface SoC with Adaptive IIR Stimulation Artifact Cancelers. IEEE J. Solid-State Circuits 2021, 56, 2142–2157. [Google Scholar] [CrossRef]
- Pochet, C.; Huang, J.; Mercier, P.; Hall, D.A. A 174.7-dB FoM, 2nd-Order VCO-Based ExG-to-Digital Front-End Using a Multi-Phase Gated-Inverted-Ring Oscillator Quantizer. IEEE Trans. Biomed. Circuits Syst. 2021, 15, 1283–1294. [Google Scholar] [CrossRef] [PubMed]
- Kwak, J.Y.; Park, S.-Y. Compact Continuous Time Common-Mode Feedback Circuit for Low-Power, Area-Constrained Neural Recording Amplifiers. Electronics 2021, 10, 145. [Google Scholar] [CrossRef]
- Kim, H.-J.; Park, Y.; Eom, K.; Park, S.-Y. An Area- and Energy-Efficient 16-Channel, AC-Coupled Neural Recording Analog Frontend for High-Density Multichannel Neural Recordings. Electronics 2021, 10, 1972. [Google Scholar] [CrossRef]
- Park, S.-Y.; Na, K.; Vöröslakos, M.; Song, H.; Slager, N.; Oh, S.; Seymour, J.P.; Buzsáki, G.; Yoon, E. A Miniaturized 256-Channel Neural Recording Interface with Area-Efficient Hybrid Integration of Flexible Probes and CMOS Integrated Circuits. IEEE Trans. Biomed. Eng. 2022, 69, 334–346. [Google Scholar] [CrossRef] [PubMed]
- Lin, Y.-J.; Song, H.; Oh, S.; Vöröslakos, M.; Kim, K.; Chen, X.; Wentzloff, D.D.; Buzsáki, G.; Park, S.-Y.; Yoon, E. A 3.1-5.2 GHz, Energy-Efficient Single Antenna, Cancellation-Free, Bitwise Time-Division Duplex Transceiver for High Channel Count Optogenetic Neural Interface. IEEE Trans. Biomed. Circuits Syst. 2022, 16, 52–63. [Google Scholar] [CrossRef]
- Wendler, D.; Dorigo, D.D.; Mohammad, A.; Bleitner, A.; Marx, M.; Willaredt, R.; Manoli, Y. A 0.0046-mm2 Two-Step Incremental Delta–Sigma Analog-to-Digital Converter Neuronal Recording Front End With 120-mVpp Offset Compensation. IEEE J. Solid-State Circuits Access. 2022. [Google Scholar] [CrossRef]
- Yun, S.; Koh, C.S.; Jeong, J.; Seo, J.; Ahn, S.-H.; Choi, G.J.; Shim, S.; Shin, J.; Jung, H.H.; Chang, J.W.; et al. Remote-Controlled Fully Implantable Neural Stimulator for Freely Moving Small Animal. Electronics 2019, 8, 706. [Google Scholar] [CrossRef]
- Kim, C.; Park, J.; Ha, S.; Akinin, A.; Kubendran, R.; Mercier, P.P.; Cauwenberghs, G. A 3 mm × 3 mm Fully Integrated Wireless Power Receiver and Neural Interface System-on-Chip. IEEE Trans. Biomed. Circuits Syst. 2019, 13, 1736–1746. [Google Scholar] [CrossRef]
- Lee, B.; Jia, Y.; Mirbozorgi, A.; Connolly, M.; Tong, X.; Zeng, Z.; Mahmoudi, B.; Ghovanloo, M. An Inductively-Powered Wireless Neural Recording and Stimulation System for Freely-Behaving Animals. IEEE Trans. Biomed. Circuits Syst. 2019, 13, 413–424. [Google Scholar] [CrossRef]
- He, Z.; Jiang, Y.; Kim, I.; Jin, H.; Dong, C.; Li, J.; Zou, Z.; Zheng, L.-R.; Qin, Y. A wireless powered implantable and flexible neural recording and stimulating system based on NFC protocol. In Proceedings of the IEEE International Conference on Integrated Circuits, Technologies and Applications, Beijing, China, 21–23 November 2018. [Google Scholar]
- Haerinia, M.; Shadid, R. Wireless Power Transfer Approaches for Medical Implants: A Review. Sensors 2020, 20, 3487. [Google Scholar] [CrossRef]
- Cai, L.; Gutruf, P. Soft, wireless and subdermally implantable recording and neuromodulation tools. J. Neural Eng. 2021, 18, 041001. [Google Scholar] [CrossRef]
- Poon, A.S.; O’Driscoll, S.; Meng, T.H. Optimal Frequency for Wireless Power Transmission Into Dispersive Tissue. IEEE Trans. Antennas Propag. 2010, 58, 1739–1750. [Google Scholar] [CrossRef]
- Su, Y.; Routhu, S.; Moon, K.S.; Lee, S.Q.; Youm, W.; Ozturk, Y. A Wireless 32-Channel Implantable Bidirectional Brain Machine Interface. Sensors 2016, 16, 1582. [Google Scholar] [CrossRef] [PubMed]
- Moon, E.; Blaauw, D.; Phillips, J.D. Infrared Energy Harvesting in Millimeter-Scale GaAs Photovoltaics. IEEE Trans. Electron. Devices 2017, 64, 4554–4560. [Google Scholar] [CrossRef] [PubMed]
- Ballo, A.; Grasso, A.D.; Palumbo, G. A Subthreshold Cross-Coupled Hybrid Charge Pump for 50-mV Cold-Start. IEEE Access 2020, 8, 188959–188969. [Google Scholar] [CrossRef]
- Ballo, A.; Grasso, A.D.; Palumbo, G. A Bulk Current Regulation Technique for Dual-Branch Cross-Coupled Charge Pumps. IEEE Trans. Circuits Syst. II Exp. Briefs 2022, 69, 4128–4132. [Google Scholar] [CrossRef]
- Ballo, A.; Bottaro, M.; Grasso, A.D. A Review of Power Management Integrated Circuits for Ultrasound-Based Energy Harvesting in Implantable Medical Devices. Appl. Sci. 2021, 11, 2487. [Google Scholar] [CrossRef]
- Smith, A.M.; Mancini, M.C.; Nie, S. Second window for in vivo imaging. Nat. Nanotechnol. 2009, 4, 710–711. [Google Scholar] [CrossRef]
- Weissleder, R. A clearer vision for in vivo imaging. Nat. Biotechnol. 2001, 19, 316–317. [Google Scholar] [CrossRef]
- Butzen, N.; Steyaert, M.S.J. Design of Soft-Charging Switched-Capacitor DC–DC Converters Using Stage Outphasing and Multiphase Soft-Charging. IEEE J. Solid-State Circuits 2017, 52, 3132–3141. [Google Scholar] [CrossRef]
- Kim, H.; Maeng, J.; Park, I.; Jeon, J.; Choi, Y.; Kim, C. A Dual-Mode Continuously Scalable-Conversion-Ratio SC Energy Harvesting Interface With SC-Based PFM MPPT and Flying Capacitor Sharing Scheme. IEEE J. Solid-State Circuits 2021, 56, 2724–2735. [Google Scholar] [CrossRef]
- Gi, H.; Park, J.; Yoon, Y.; Jung, S.; Kim, S.J.; Lee, Y. A Soft-Charging-Based SC DC–DC Boost Converter with Conversion-Ratio-Insensitive High Efficiency for Energy Harvesting in Miniature Sensor Systems. IEEE Trans. Circuits Syst. I Regul. Pap. 2020, 67, 3601–3612. [Google Scholar] [CrossRef]
- Jiang, Y.; Law, M.-K.; Mak, P.-I.; Martins, R.P. A 0.22-to-2.4V-input fine-grained fully integrated rational buck-boost sc dc-dc converter using algorithmic voltage-feed-in (AVFI) topology achieving 84.1% peak efficiency at 13.2 mW/mm2. In Proceedings of the IEEE Int’l Solid-State Circuit Conference (ISSCC), San Francisco, CA, USA, 11–15 February 2018; pp. 422–424. [Google Scholar]
- Talkhooncheh, A.H.; Yu, Y.; Agarwal, A.; Kuo, W.W.-T.; Chen, K.-C.; Wang, M.; Hoskuldsdottir, G.; Gao, W.; Emami, A. A Biofuel-Cell-Based Energy Harvester With 86% Peak Efficiency and 0.25-V Minimum Input Voltage Using Source-Adaptive MPPT. IEEE J. Solid-State Circuits 2021, 56, 715–728. [Google Scholar] [CrossRef]










| [32] | [33] | 1 [34] | [35] | [36] | This Work | |
|---|---|---|---|---|---|---|
| Technology | 28 nm | 180 nm | 180 nm | 65 nm | 65 nm | 180 nm |
| Topology | Out- phasing | Soft- Charging | Soft- Charging | Buck + Boost | Buck + BoostSCPC | Phase-Reduced Soft-Charging |
| VIN (V) | 3.2 | 0.1–0.5 | 0.95–1.8 | 0.22–2.4 | 0.25–1 | 0.5–1.2 |
| VOUT (V) | 0.95 | 0.75 | 1.8 | 0.85–1.2 | 0.9–1.5 | 1.2–1.8 |
| VCR | 0.33 | 1.5–7.5 | 1–1.89 | 0.5–7 (#24) | 0.9–6 | 1.5–2.4 |
| PCEpeak (%) | 82.0 | 85.4 | 85.3 | 84.1 | 86.0 | 82.6 |
| 2 VCR Sensitivity (%/VCR) | - | - | 3 | 34.22 | 20 | 3 1/2.9 |
| Area (mm2) | 0.117 | 3.89 | 1.75 | 2.4 | 1.4 | 4.9 |
Publisher’s Note: MDPI stays neutral with regard to jurisdictional claims in published maps and institutional affiliations. |
© 2022 by the authors. Licensee MDPI, Basel, Switzerland. This article is an open access article distributed under the terms and conditions of the Creative Commons Attribution (CC BY) license (https://creativecommons.org/licenses/by/4.0/).
Share and Cite
Song, S.; Kim, M.; Park, S.-Y. A Low-Power, Fully Integrated SC DC–DC Step-Up Converter with Phase-Reduced Soft-Charging Technique for Fully Implantable Neural Interfaces. Electronics 2022, 11, 3659. https://doi.org/10.3390/electronics11223659
Song S, Kim M, Park S-Y. A Low-Power, Fully Integrated SC DC–DC Step-Up Converter with Phase-Reduced Soft-Charging Technique for Fully Implantable Neural Interfaces. Electronics. 2022; 11(22):3659. https://doi.org/10.3390/electronics11223659
Chicago/Turabian StyleSong, Sangmin, Minsung Kim, and Sung-Yun Park. 2022. "A Low-Power, Fully Integrated SC DC–DC Step-Up Converter with Phase-Reduced Soft-Charging Technique for Fully Implantable Neural Interfaces" Electronics 11, no. 22: 3659. https://doi.org/10.3390/electronics11223659
APA StyleSong, S., Kim, M., & Park, S.-Y. (2022). A Low-Power, Fully Integrated SC DC–DC Step-Up Converter with Phase-Reduced Soft-Charging Technique for Fully Implantable Neural Interfaces. Electronics, 11(22), 3659. https://doi.org/10.3390/electronics11223659

