NDN-Based Coded Caching Strategy for Satellite Networks
Abstract
:1. Introduction
2. Satellite Network Model and Cluster
- In the initial stage, the node calculates its degree of connection according to the formula, periodically broadcasts the hello package to exchange information with neighbor nodes, obtains the degree of connection of neighbor nodes and the distance between nodes, and adds the above information to the node’s neighbor list; the list is sorted in the ascending order of the distance between nodes.
- Each node compares the connection degree with its neighbor nodes; if it finds that its connection degree is the largest among the one-hop neighbors, and it is an unclustered node, it will become a cluster head node and broadcast a clustering message.
- All nodes listen to the message. If the node is not the cluster head and receives the clustering message, it sends a joining request to the cluster head node with the highest connection degree. The cluster head node selects nodes to join the cluster from top to bottom according to the neighbor list nodes. The node that successfully joins the cluster broadcasts the joining message. If nodes with higher connection degrees among the neighboring nodes have broadcast the joining message, then the current node is designated as the cluster head node and proceeds to broadcast the clustering message
- The above process is iterated multiple times until all nodes are classified into the cluster structure. When a node enters a cluster, the head node of the cluster will randomly assign the identity of the node (Node ID) to this node.
3. Coded Packages Naming Lookup and Cache Placement
3.1. Naming and Finding Coded Packages
3.2. Quantity Decisions for Coded Packages
| Algorithm 1 Chart of the coded package number decision algorithm based on request probability matching. |
|
3.3. The Location of the Coded Packages
3.4. Solving Multi-Objective Optimization Problems Based on the Multi-Colony Ant Colony Algorithm
| Algorithm 2 Algorithm for solving the satellite’s coded package placement based on the multi-colony ant colony. |
|
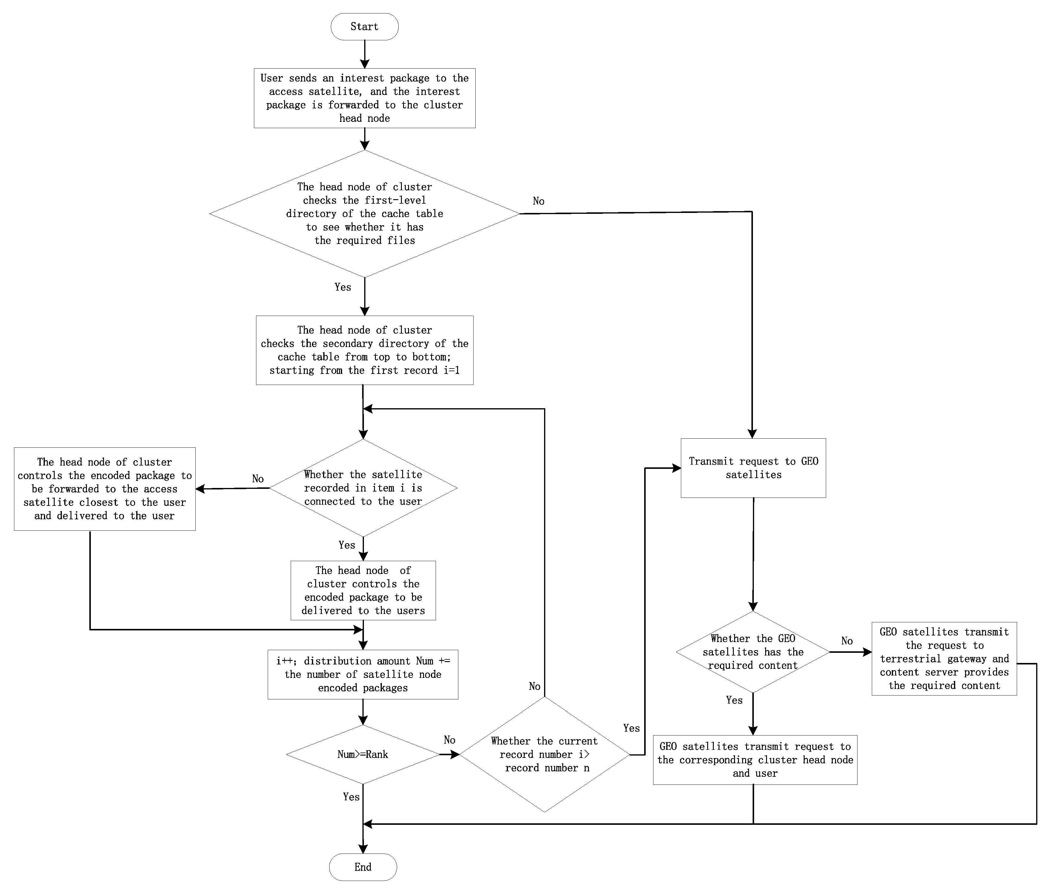
4. Coordinated Distribution of Coded Packages
5. Results
5.1. Simulation Parameters
5.2. Performance Analysis of the Simulation
6. Conclusions
Author Contributions
Funding
Data Availability Statement
Conflicts of Interest
Appendix A

References
- Jia, X.; Lv, T.; He, F.; Huang, H. Collaborative Data Downloading by Using Inter-Satellite Links in LEO Satellite Networks. IEEE Trans. Wirel. Commun. 2017, 16, 1523–1532. [Google Scholar] [CrossRef]
- Li, J.; Lu, H.; Xue, K.; Zhang, Y. Temporal Netgrid Model-Based Dynamic Routing in Large-Scale Small Satellite Networks. IEEE Trans. Veh. Technol. 2019, 68, 6009–6021. [Google Scholar] [CrossRef]
- Li, J.; Xue, K.; Wei, D.S.L.; Liu, J.; Zhang, Y. Energy Efficiency and Traffic Offloading Optimization in Integrated Satellite/Terrestrial Radio Access Networks. IEEE Trans. Wirel. Commun. 2020, 19, 2367–2381. [Google Scholar] [CrossRef]
- Chi, L.; Lin, C.; Lin, W.; Liu, Z. Research on development of Space-ground integration information network. In Proceedings of the 2020 International Conference on Urban Engineering and Management Science (ICUEMS), Zhuhai, China, 24–26 April 2020; pp. 29–32. [Google Scholar]
- Zhu, X.; Jiang, C.; Yin, L.; Kuang, L.; Ge, N.; Lu, J. Cooperative Multigroup Multicast Transmission in Integrated Terrestrial-Satellite Networks. IEEE J. Sel. Areas Commun. 2018, 36, 981–992. [Google Scholar] [CrossRef]
- D’oro, S.; Galluccio, L.; Morabito, G.; Palazzo, S. SatCache: A profile-aware caching strategy for information-centric satellite networks. Trans. Emerg. Telecommun. Technol. 2014, 25, 436–444. [Google Scholar] [CrossRef]
- Wu, H.; Li, J.; Lu, H.; Hong, P. A Two-Layer Caching Model for Content Delivery Services in Satellite-Terrestrial Networks. In Proceedings of the 2016 IEEE Global Communications Conference (GLOBECOM), Washington, DC, USA, 4–8 December 2016; pp. 1–6. [Google Scholar]
- Liu, S.; Hu, X.; Wang, Y.; Cui, G.; Wang, W. Distributed Caching Based on Matching Game in LEO Satellite Constellation Networks. IEEE Commun. Lett. 2018, 22, 300–303. [Google Scholar] [CrossRef]
- Wang, E.; Li, H.; Zhang, S. Load Balancing Based on Cache Resource Allocation in Satellite Networks. IEEE Access 2019, 7, 56864–56879. [Google Scholar] [CrossRef]
- Maddah-ali, M.A.; Niesen, U. Fundamental limits of caching. In Proceedings of the 2013 IEEE International Symposium on Information Theory, Istanbul, Turkey, 7–12 July 2012; pp. 1077–1081. [Google Scholar]
- Gu, S.; Sun, X.; Yang, Z.; Huang, T.; Xiang, W.; Yu, K. Energy-Aware Coded Caching Strategy Design with Resource Optimization for Satellite-UAV-Vehicle-Integrated Networks. IEEE Internet Things J. 2021, 9, 5799–5811. [Google Scholar] [CrossRef]
- Li, J.; Xue, K.; Liu, J.; Zhang, Y.; Fang, Y. An ICN/SDN-Based Network Architecture and Efficient Content Retrieval for Future Satellite-Terrestrial Integrated Networks. IEEE Netw. 2020, 34, 188–195. [Google Scholar] [CrossRef]
- Liu, L.; Garcia, V.; Tian, L.; Pan, Z.; Shi, J. Joint clustering and inter-cell resource allocation for CoMP in ultra dense cellular networks. In Proceedings of the 2015 IEEE International Conference on Communications (ICC), London, UK, 8–12 June 2015; pp. 2560–2564. [Google Scholar]
- Zhao, G.; Chen, S.; Zhao, L.; Hanzo, L.H. Joint Energy-Spectral-Efficiency Optimization of CoMP and BS Deployment in Dense Large-Scale Cellular Networks. IEEE Trans. Wirel. Commun. 2017, 16, 4832–4847. [Google Scholar] [CrossRef]
- Liu, L.; Zhang, S.; Zhang, R. CoMP in the Sky: UAV Placement and Movement Optimization for Multi-User Communications. IEEE Trans. Commun. 2018, 67, 5645–5658. [Google Scholar] [CrossRef]
- Tang, J.; Shojaeifard, A.; So, D.K.C.; Wong, K.; Zhao, N. Energy Efficiency Optimization for CoMP-SWIPT Heterogeneous Networks. IEEE Trans. Commun. 2018, 66, 6368–6383. [Google Scholar] [CrossRef]
- Paul, R.; Selvan, M.P. A Study On Naming and Caching in Named Data Networking. In Proceedings of the 2021 Fifth International Conference on I-SMAC (IoT in Social, Mobile, Analytics and Cloud) (I-SMAC), Palladam, India, 11–13 November 2021; pp. 1387–1395. [Google Scholar]
- Twomey, C.R.; Stützle, T.; Dorigo, M.; Manfrin, M.; Birattari, M. An analysis of communication policies for homogeneous multi-colony ACO algorithms. Inf. Sci. 2010, 180, 2390–2404. [Google Scholar] [CrossRef]
- King, D.; Rotsos, C.; Aguado, A.; Georgalas, N.; Lopez, V. The Software Defined Transport Network: Fundamentals, findings and futures. In Proceedings of the 2016 18th International Conference on Transparent Optical Networks (ICTON), Trento, Italy, 10–14 July 2016; pp. 1–4. [Google Scholar]
- P1930.1/D1 December 2021; IEEE Draft Recommended Practice for Software Defined Networking (SDN) Based Middleware for Control and Management of Wireless Networks. IEEE: New York, NY, USA, 2022; pp. 1–136.
- Gao, S.; Dong, P.; Pan, Z.; Li, G.Y. Reinforcement Learning Based Cooperative Coded Caching Under Dynamic Popularities in Ultra-Dense Networks. IEEE Trans. Veh. Technol. 2020, 69, 5442–5456. [Google Scholar] [CrossRef]
- Qin, J.; Mao, X.; Mcnair, J. Weight based dominating set clustering algorithm for small satellite networks. In Proceedings of the 2012 IEEE International Conference on Communications (ICC), Ottawa, ON, Canada, 10–15 June 2012; pp. 3195–3199. [Google Scholar]
- Liang, T.; Shi, J.; Wang, Y.; Zhang, B. On the Prefix Granularity Problem in NDN Adaptive Forwarding. IEEE/ACM Trans. Netw. 2020, 29, 2820–2833. [Google Scholar] [CrossRef]
- Kim, J.; Ko, M.C.; Shin, M.S.; Kim, J. Scalable Name Lookup for NDN Using Hierarchical Hashing and Patricia Trie. Appl. Sci. 2020, 10, 1023. [Google Scholar] [CrossRef]
- Li, M.; Yang, S.; Liu, X. Pareto or Non-Pareto: Bi-Criterion Evolution in Multiobjective Optimization. IEEE Trans. Evol. Comput. 2016, 20, 645–665. [Google Scholar] [CrossRef]
- Fossa, C.; Raines, R.; Gunsch, G.; Temple, M. An overview of the IRIDIUM (R) low earth orbit (LEO) satellite system. In Proceedings of the IEEE 1998 National Aerospace and Electronics Conference. NAECON 1998. Celebrating 50 Years (Cat. No.98CH36185), Dayton, OH, USA, 17 July 1998; pp. 152–159. [Google Scholar]
- Zhu, X.; Jiang, C.; Kuang, L.; Zhao, Z. Cooperative Multilayer Edge Caching in Integrated Satellite-Terrestrial Networks. IEEE Trans. Wirel. Commun. 2022, 21, 2924–2937. [Google Scholar] [CrossRef]
- Hachem, J.; Karamchandani, N.; Moharir, S.; Diggavi, S. Caching with partial matching under Zipf demands. In Proceedings of the 2017 IEEE Information Theory Workshop (ITW), Solstrand, Norway, 1–6 July 2017; pp. 61–65. [Google Scholar]
- Wei, X.; Li, Z. Research on Parameters Optimization and Simulation of the Ant Colony Algorithm. In Proceedings of the International Conference on Cyberspace Technology (CCT 2014), Beijing, China, 8–10 November 2014. [Google Scholar]
- Shrivastava, K.; Kumar, S. The Effectiveness of Parameter Tuning on Ant Colony Optimization for Solving the Travelling Salesman Problem. In Proceedings of the 2018 8th International Conference on Communication Systems and Network Technologies (CSNT), Bhopal, India, 24–26 November 2018; pp. 78–83. [Google Scholar]









Disclaimer/Publisher’s Note: The statements, opinions and data contained in all publications are solely those of the individual author(s) and contributor(s) and not of MDPI and/or the editor(s). MDPI and/or the editor(s) disclaim responsibility for any injury to people or property resulting from any ideas, methods, instructions or products referred to in the content. |
© 2023 by the authors. Licensee MDPI, Basel, Switzerland. This article is an open access article distributed under the terms and conditions of the Creative Commons Attribution (CC BY) license (https://creativecommons.org/licenses/by/4.0/).
Share and Cite
Liu, Z.; Jin, X.; Li, Y.; Zhang, L. NDN-Based Coded Caching Strategy for Satellite Networks. Electronics 2023, 12, 3756. https://doi.org/10.3390/electronics12183756
Liu Z, Jin X, Li Y, Zhang L. NDN-Based Coded Caching Strategy for Satellite Networks. Electronics. 2023; 12(18):3756. https://doi.org/10.3390/electronics12183756
Chicago/Turabian StyleLiu, Zhiguo, Xiaoyong Jin, Yifan Li, and Luxi Zhang. 2023. "NDN-Based Coded Caching Strategy for Satellite Networks" Electronics 12, no. 18: 3756. https://doi.org/10.3390/electronics12183756
APA StyleLiu, Z., Jin, X., Li, Y., & Zhang, L. (2023). NDN-Based Coded Caching Strategy for Satellite Networks. Electronics, 12(18), 3756. https://doi.org/10.3390/electronics12183756

