Abstract
Studies have shown that in today’s urban areas, drivers lose a significant amount of time searching for available on-street parking spaces. Cruising drivers cause numerous problems, such as wasting gasoline and emitting gasses that lead to air pollution. To solve this issue, the parking industry and academia have made great efforts to lessen cruising drivers’ problems by providing on-street parking management solutions that can help enhance the efficient use of limited free on-street parking spaces. However, these solutions have two main limitations, scalability and privacy. This paper proposes a systematic literature review that examines the on-street parking management solutions that are currently in use, with a particular focus on their scalability and privacy limitations. According to the findings, there is a growing interest in on-street parking management solutions; however, the scalability of the systems used is a significant challenge since the servers that collect and manage parking availability have to perform intensive computation and communication with the drivers. Additionally, privacy concerns are a major issue, as the solutions often collect and store personal information such as drivers’ locations. The review concludes with recommendations for future research and development of these solutions to address both limitations and promote their widespread adoption.
1. Introduction
Many cities rely on free on-street parking to supplement their limited paid parking options, and many people prefer on-street parking to save money. However, it can cause several problems related to: (i) congestion: Free on-street parking can lead to an oversupply of parked cars, which can contribute to traffic congestion. This can make it difficult for emergency vehicles, public transit, and cyclists to navigate the roads. A study of Brisbane’s Southbank showed that drivers spend more than fourteen minutes searching for available parking, with 98% of drivers preferring on-street parking [1]. Further, the statistics show that big cities, such as San Francisco and Los Angeles, heavily rely on on-street parking, making up 75.5% and 63%, respectively, of total parking spaces [2,3]. Although 31% of land use is dedicated to on-street parking, the problem is still present [4]. (ii) Inefficient use of space: On-street parking can lead to an inefficient use of space, since drivers may park their cars for extended periods of time, reducing the availability of parking spaces. This can also lead to a mismatch between the supply and demand for parking spaces in certain areas. (iii) Environmental impact: cruising for open on-street parking can contribute to increased greenhouse gas emissions by augmenting vehicle miles traveled and can cause frustration among drivers.
To address these problems, Parking Management Systems (PMSs) are the backbone of a modern parking operation. PMS is a software solution that provides real-time parking availability information, which can help drivers find parking spaces more quickly and reduce the amount of time spent searching for parking. This, in turn, can help reduce the amount of pollution caused by cruising for parking.
Previous research has categorized parking management solutions into two primary types: off-street and on-street [5,6]. Off-street parking includes garages and closed parking spaces, which could be outdoors or indoors. Fortunately, the problem in off-street is easy to solve, because tracking the number of vehicles entering and exiting a garage makes it simple to determine the number of available spaces. Due to its easier problem and data availability, off-street parking management has been handled pretty efficiently [7]. Managing on-street parking, however, can be challenging due to the limited number of entry points and the varying occupancy rates as vehicles enter and exit the parking spaces. As on-street parking has a direct impact on traffic congestion and pollution levels, it is essential to implement effective on-street parking management solutions. These solutions are particularly critical in densely populated areas with limited off-street parking options, since they can help reduce congestion, improve traffic flow, and ensure the availability and accessibility of parking spaces.
To manage free on-street parking availability spaces, different solutions have been proposed, each of which has its own unique set of benefits and drawbacks. For instance, the parking guidance information (PGI) system is one of the popular solutions that can dynamically provide drivers with vacant parking spaces and direct them toward those spaces [8]. The precise operation of PGI systems depends on the employment of sensors that are able to detect the presence of vehicles to monitor parking spaces. SFpark, ParkNet, and SmartStandered are PGI solutions that utilize sensors to collect parking availability in real-time [9,10,11]. In their defense, all of them have introduced practical improvements in the field of parking management. Unfortunately, such solutions (i) cannot guarantee the availability of such a parking space when the driver actually arrives at the parking facility; and (ii) can only show the same map of available parking spaces to all drivers, as they are not designed to provide individual guidance to a specific parking space for each driver. These solutions may lead to parking space contention and traffic congestion. Additionally, the high initial and maintenance costs inhibit widespread deployment.
Targeting these problems, mobile crowdsensing is an alternative solution that relies on drivers’ smartphones to collect and maintain on-street parking availability [12,13,14]. The solution is cost-effective, as it does not rely on any sensing infrastructure. However, there are significant issues that have to be considered:
First, the existing parking availability processing schemes are usually centralized and suffer from several limitations as follows [14,15]: (i) Processing the parking availability information requires substantial computation (to manage free parking spaces) and communication with the drivers (to receive requests and send responses with vacant parking spaces information to drivers) in real-time. Thus, servers can become a bottleneck for urban areas with many parking requests as well as prone to an inherent single point of failure problems. (ii) They are vulnerable to different types of attacks (e.g., distributed denial of service (DDoS) attacks and remote hijacking attacks), which could make the parking services unavailable.
Second, the parking guidance procedure can pose a privacy violation. Certain parking guidance systems may require drivers to disclose their destination information to a central server to provide more accurate guidance on parking availability. This raises concerns about privacy, as the disclosure of destination information could potentially reveal sensitive personal information about individuals [16,17,18].
On-street parking management solutions can be profitable when they are well-positioned and properly scaled. The goal of this paper is to present a Systematic Literature Review (SLR) to address both scalability and privacy problems related to on-street parking management solutions by answering the following research questions:
- RQ1: what are the benefits and limitations of on-street parking management strategies that aim to collect, process, and disseminate parking availability information to drivers?
- RQ2: what are the recent on-street parking solutions that are able to address the following problems: (1) scalability limitation, (2) privacy limitation, and (3) both scalability and privacy limitations?
- RQ3: what are the research gaps and future directions within on-street parking management solutions that can satisfy both scalability and privacy limitations?
In regard to the aforementioned research questions, the contributions of SLR are as follows:
- Analyze and evaluate on-street parking management solutions while addressing new emerging technologies that could enhance the current solutions;
- Categorize on-street parking management solutions based on their objectives: (i) providing real-time information to drivers about the availability of parking spaces; (ii) assigning parking spaces to specific vehicles; (iii) reserving a parking space in advance; and (iv) predicting the availability of parking spaces in a particular area at a given time using data analytic and machine learning techniques;
- Demonstrate how on-street parking management solutions can provide drivers with the best possible services while safeguarding their privacy through privacy-preserving mechanisms;
- Aid researchers to explore new future directions that address both scalability and privacy concerns. This can involve the development of new technologies that can handle large volumes of data while preserving drivers’ privacy.
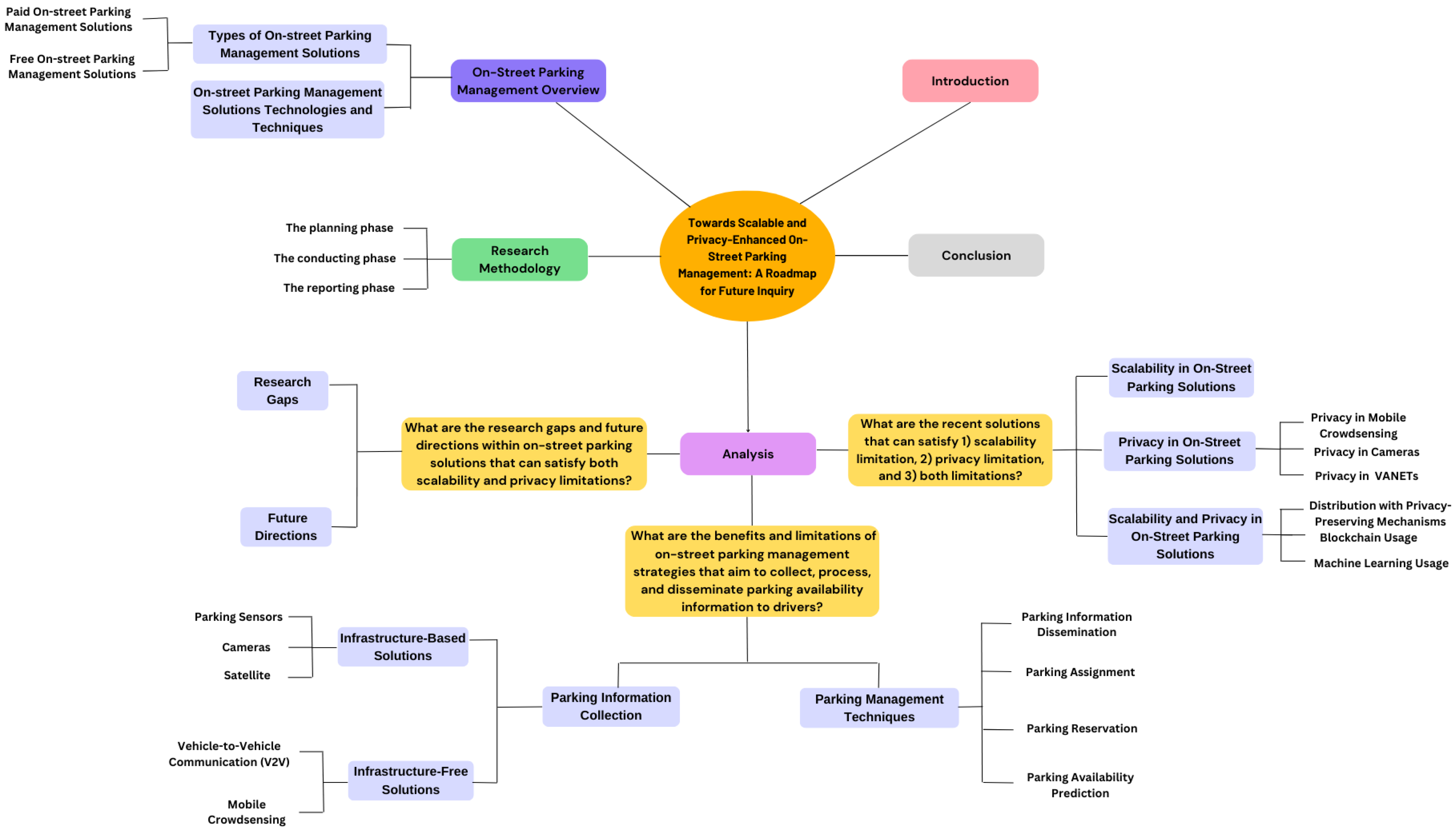
The paper’s organization is structured around the ontology presented in Figure 1. Section 2 provides an overview of parking solutions and highlights the current used mechanisms in these solutions. Section 3 shows the procedure used for finding the research papers related to smart parking solutions and extracting relevant information to our search domain. Section 4 presents the analysis. Finally, we conclude this paper in Section 5.
Figure 1.
Ontological workflow and its levels.
2. On-Street Parking Management Overview
Efficient management of on-street parking is crucial in urban areas where parking resources are limited. To enhance the accessibility and management of these spaces, a range of technologies and techniques have been developed. These methods aim to optimize the utilization of available parking spaces and vary based on their types. By adopting a multidisciplinary approach to managing on-street parking, researchers and practitioners can develop more effective and sustainable parking management strategies. Here is an overview of types, technologies, and techniques of on-street parking management solutions.
2.1. Types of On-Street Parking Management Solutions
On-street parking management solutions come in two types: paid and free [19]. Each type differs in terms of objective, cost, technologies, and techniques. Here is an overview of each type.
2.1.1. Paid On-Street Parking Management Solutions
Paid on-street parking management solutions have the primary objective of effectively managing paid on-street parking spaces, while also generating revenue for the city. The fees for parking spaces are subject to variation based on factors such as location, time, and duration of parking. When it comes to parking enforcement, paid on-street parking is more strict in regard to time limits and payment requirements, which can be completed through parking meters or mobile apps. Moreover, it provides added convenience with regard to electronic payment options and mobile apps, as well as better upkeep of parking spaces.
2.1.2. Free On-Street Parking Management Solutions
Free on-street parking management solutions tend to focus on minimizing congestion while benefiting drivers, residents, and businesses. Free on-street parking implements more lenient parking enforcement in regard to time limits, which may result in occasional violations and significantly impact the availability of parking spaces.
2.2. On-Street Parking Management Solutions Technologies and Techniques
On-street parking management solutions can use various technologies and techniques to influence the manner, location, timing, cost, and duration of parking along streets to ensure that such parking is used efficiently and is consistent with wider goals for the street (e.g., the area and the transport system).
On-street parking management technologies generally include a combination of hardware and software components that work together to manage the use of available parking spaces (see Figure 2). They can also vary depending on the specific needs and characteristics of the technologies, but parking management solutions typically include some or all of the following components:
Figure 2.
On-street parking management technologies.
Parking sensors: These are hardware devices that are installed in individual parking spaces to detect when a vehicle is parked in the space. The sensors can transmit data in real-time to a central server, allowing the system to monitor parking occupancy and availability in real-time [9].
Parking meters: These are devices installed on parking spaces that accept payment for parking within a designated time limit. It is estimated that there are over 95% of on-street paid parking spaces that are managed by parking meters. Parking meters are usually used in conjunction with parking sensors to act as transceivers [20].
Parking automated enforcement technologies: Enforcement technologies, such as license plate recognition cameras and satellites, can be used to detect when a parking space is occupied. This information can be transmitted in real-time to a central server, allowing the system to monitor parking occupancy and availability in real-time [21].
Smart vehicles’ onboard sensors: Thanks to advanced technology, smart vehicles can now detect occupied parking spaces through in-vehicle devices such as ultrasonic sensors, GPS, and cameras. This information is then shared in real-time with other smart vehicles in the area using Vehicle-to-Vehicle Communication (V2V) or by communicating with parking sensors through Sensor-to-Vehicle communication (S2V) [22].
Communication network: A communication network is used to transmit data between parking sensors and the central server. This can include wireless technologies such as WiFi, Bluetooth, or cellular networks [9,23].
Central server: The central server is the backbone of the parking system and is responsible for receiving and processing data from parking sensors and other components. It can also provide real-time information to drivers about parking availability and rates [10].
Mobile apps and user interfaces: Mobile apps and other user interfaces can be used to provide drivers with real-time information about parking availability, rates, and time limits. This can help drivers find available parking spaces more quickly and make informed decisions about where to park [24,25,26].
Once on-street parking availability information has been collected from the hardware devices, it can then be processed using various techniques to enable different parking management functionalities. Here are some examples.
Parking assignment: Assignment techniques are used by parking managers to allocate parking spaces to drivers in an efficient and fair way. Systems include the use of hardware devices (e.g., sensors) or machine learning algorithms to predict parking demand and availability and to optimize the assignment of parking spaces based on factors like distance, cost, and availability. These systems can be integrated into digital platforms that allow users to apply for parking permits or request specific parking spots. Once a user has been assigned a parking space, the system can track usage and enforce parking regulations to ensure that the space is being used appropriately [26,27].
Parking reservation: Reservation techniques allow drivers to reserve parking spaces in advance. This can be particularly useful in high-traffic areas or during events when parking is in high demand. These systems can be integrated with mobile apps or digital platforms that allow drivers to find and reserve available parking spaces in real-time. Some systems also allow drivers to prepay for parking, which can help reduce congestion and streamline the parking process [28,29].
Real-time parking information dissemination: This process provides real-time information about available parking spaces to drivers. This information can be disseminated through various channels such as mobile applications, dynamic message signs, or parking guidance systems. When drivers are provided with real-time information about available parking spaces, they can make informed decisions about where to park, thus reducing the time and effort required to find a parking space and improving the overall user experience of transportation [30].
Parking availability prediction: The collected information from sensing devices, such as sensors or cameras, can be used to predict future parking availability and occupancy, using various techniques such as machine learning algorithms or statistical models. This information can be used to optimize parking management solutions and provide insights into parking patterns and trends [7].
Overall, the technologies and techniques used for on-street parking solutions may vary depending on a city’s specific objectives, whether they prioritize revenue generation, traffic management, or a combination of both. Paid and free on-street parking management solutions leverage different technologies and techniques to achieve their objectives and provide a distinct user experience. Table 1 presents a comparison of the technologies and techniques used in paid and free on-street parking management solutions. Parking sensors, automated enforcement technologies, and parking meters are frequently utilized in paid on-street parking to monitor the occupancy of parking spaces and ensure the collection of parking fees, which generates revenue for deploying and maintaining these technologies. While smart vehicles and mobile apps can be utilized in both types of parking management, their purposes differ. In paid on-street parking, these technologies allow drivers to check the availability of parking spaces and make payments for their use via mobile apps or smart vehicles that communicate with parking sensors or parking meters. In free on-street parking, these technologies can offer a more cost-effective solution for managing free on-street parking by providing drivers with information regarding parking availability, parking regulations, and time limits. While the level of detail may not be as comprehensive as in paid on-street parking, it can be accessed through a mobile app or by smart vehicles informing other vehicles in the area about their parking events. In the case of on-street parking management techniques, parking reservations are commonly used in paid on-street parking. This enables drivers to book and pay for a parking space in advance, ensuring they have a guaranteed parking space at their desired location and time. Parking assignment, real-time parking information dissemination, and parking availability prediction can be employed in both paid and free on-street parking. However, paid on-street parking usually provides more up-to-date parking availability information and a higher level of parking enforcement. Additionally, parking availability prediction in free on-street parking usually relies on historical data or general knowledge of parking patterns due to the limited sensor infrastructure.
Table 1.
Comparison between paid and free on-street parking management solutions.
3. Research Methodology
The research methodology employed in this SLR is based on the recommendation of Kitchenham and Charters [31], which involves the three following main phases: planning, conducting, and reporting, as shown in Figure 3:
Figure 3.
The steps of SLR.
- The planning phase includes the following:
- Identifying the needs for SLR;
- Determining the research questions.
- The conducting phase includes the following:
- Search strategy;
- Study selection criteria;
- Study selection process;
- Data extraction and synthesis;
- Quality assessment.
- The reporting phase includes the following:
- Defining the dissemination strategy;
- Formatting the report;
- Evaluating the report.
3.1. Planning Phase
3.1.1. Identify the Need for SLR
Our SLR aims to (i) determine how other researchers solved the scalability and privacy issues in on-street parking management systems; and (ii) evaluate and analyze the researchers’ proposed solutions to provide a direction that can solve current on-street parking management limitations (i.e., scalability and privacy).
3.1.2. Determining the Research Questions
Based on our motivation, we established clear research questions to precisely define the issues that SLR seeks to address. Table 2 shows the three main research questions (RQs).
Table 2.
The research questions and motivations.
3.2. Conducting Phase
This phase describes the methodology used to perform our SLR in detail. The conducting phase consists of a search strategy, study selection criteria, and search process. Furthermore, this section provides extracting and synthesizing relevant data to this paper and will assess the quality of the studies that will be reviewed in this paper based on specific metrics.
3.2.1. Search Strategy
In this step, we applied the following search strategy to retrieve the relevant studies that fulfill the research objectives.
- First, selecting four online libraries: Institute of Electrical and Electronics Engineers (IEEE), ScienceDirect, Association for Computing Machinery (ACM) Digital Library, and Multidisciplinary Digital Publishing Institute (MDPI).
- Second, applying an automatic search and snowballing techniques sequentially. An automatic search is the use of search strings or keywords to find related studies. The snowballing search techniques proposed by Wohlin were also used to find other studies in the article reference list [32]. This method is used to search for studies that may have been ignored by the automatic search.
- Third, determining the following search keywords in accordance to the previously mentioned research questions: on-street parking, roadside parking, privacy, scalability, sensors, crowdsensing, roadside parking, dissemination, assignment, reservation, on-street parking availability prediction. Alternative spellings were also considered when applied to the chosen libraries. Additionally, the boolean operators, OR and AND, were used in these libraries. The OR operator was used between the terms within each group of keywords, while the AND operator was used between the keywords of different groups. This approach helped to ensure that the search results were comprehensive, and included all relevant articles that contained any of the specified keywords.
3.2.2. Study Selection Criteria
The aim of this step is to refine and reduce the number of research papers obtained from the search process to a smaller set of studies that are thematically relevant and have the potential to provide solutions or answers to the research questions. Table 3 presents the inclusion and exclusion criteria list. The selection and filtration process for this Systematic Literature Review (SLR) involved the following steps:
Table 3.
Inclusion and exclusion selection criteria.
- Establishing inclusion and exclusion criteria: The first step in the selection and filtration process is to establish a set of criteria for including or excluding research papers from the review. These criteria typically take into account factors such as the relevance of the paper’s topic to the research questions, the quality of the research methodology, and the publication date;
- Removing duplicates: Any duplicate articles that were identified in multiple libraries were removed. This helps to ensure that each research paper is counted only once in the review;
- Searching references: conducting a search through the references of the articles to uncover any additional related articles.
Once all of the above steps have been completed, the final set of research papers for the SLR is selected. These papers are thematically relevant and have been identified as having the potential to answer the primary research questions.
3.2.3. Study Selection Process
Following the implementation of the steps involved in the research method, Table 4 shows the results of 44 primary studies that were published between January 2015 and December 2022, after excluding duplicate studies. Table 5 depicts the search steps that were applied at each stage and their results. The detailed steps are as follows:
Table 4.
The selected studies in the field of on-street parking ordered by year of publication.
Table 5.
Total number of selected studies at each step.
- The first step is an automatic search using the keywords in the chosen libraries to obtain the first primary studies. A total of 1995 studies were obtained from all libraries combined. Out of this total, 819 studies were obtained from IEEE, 1013 from ScienceDirect, 129 from ACM, and 34 from MDPI;
- The second step is an analysis of the studies’ titles and duplicate studies in libraries. Additionally, the inclusion and exclusion criteria defined previously were applied, resulting in the exclusion of a total of 1494 studies that have titles not related to the topic, books or theses, duplicates from other libraries, or solutions that are not recent. A total of 501 studies were selected from this step;
- The third step is the analysis of the abstract and keywords in each study for selection criteria compliance, resulting in 79 studies;
- The fourth step is a full-text analysis to produce a more meticulous examination of criteria compliance. A total of 31 studies were selected from this step;
- The last step is the snowballing technique to cover more related studies that comply with the selection criteria, resulting in 13 studies that were added by snowballing technique.
Finally, the search concluded with 44 primary studies that were used to extract relevant information for this SLR. Figure 4 illustrates the results of the search process.
Figure 4.
Number of studies in each library.
3.2.4. Data Extraction and Synthesis
Data extraction and synthesis is an important step in the process of collecting and analyzing data for parking management solutions. This step involves the collection of data from various research studies based on different characteristics (see Table 6). The following are the defined characteristics:
Table 6.
The data extracted from selected studies.
- Hardware technologies: on-street parking management technology refers to the various technological solutions that can be used to improve the efficiency and effectiveness of on-street parking management (i.e., sensors, cameras, satellites, etc.);
- Parking management techniques: Types of strategies and solutions provided by a parking system, such as parking detection, parking dissemination, parking reservation, parking assignment, and parking availability prediction. The abbreviated forms for each technique are as follows: Det for Detection, Dissem for Dissemination, Assign for Assignment, Resv for Reservation, and Pred for Prediction;
- Cost-effectiveness: on-street parking management solutions can be more cost-effective than other solutions, such as not relying on sensing infrastructure to provide information about parking availability;
- Prediction technique: to predict current and future parking availability and occupancy, using various techniques such as machine learning algorithms or statistical models;
- Scalability: to illustrate if the proposed solution in the research study scales well;
- Privacy: to illustrate if the proposed solution in the research study addresses privacy concerns to ensure that driver privacy is preserved.
Based on the information presented in Table 6, it shows that the majority of on-street parking management solutions utilize technologies such as crowdsensing and in-vehicle sensors to detect and disseminate parking availability. These technologies are more cost-effective compared to deploying parking sensors, ultrasonic sensors, or satellites, since they do not incur deployment and maintenance costs. However, they introduce scalability and privacy limitations due to the inherited nature of the centralized processing scheme and the collection of sensitive information, such as drivers’ location. Therefore, many solutions that utilize these technologies propose scalable solutions that are easy to implement and maintain, while others implement privacy-preserving techniques to address privacy limitations effectively. However, only a few solutions tackle both scalability and privacy limitations.
3.2.5. Quality Assessment
After collecting the studies and extracting relevant data, we defined a set of metrics of ideal studies in the field of on-street parking. The metrics were evaluated based on the studies’ claim to contribute to each metric. The goal of this step is to assess the selected studies in relation to show how effectively they address the research questions. The following are the defined metrics:
- Cost-effective: on-street parking management solutions can be more cost-effective than other solutions, such as not relying on sensing infrastructure to provide information about parking availability;
- Scalability: the ability to have a solution that can scale well and a faster processing of parking events;
- Automation: the use of a Machine Learning Algorithm for faster processing;
- Privacy preserving: able to protect the individual’s information from any disclosure;
- Adaptability: the ability to grow and adapt to changes over time.
The selected studies were evaluated based on the defined metrics, where each metric was worth one mark out of the five metrics. Table 7 shows the detailed scoring results of each study and the calculated average. According to the table, the primary focus has been on finding cost-effective solutions, which scored 28 points in that metric from the total studies of 44. Automation and privacy-preserving metrics scored 16 and 13, respectively. However, scalability and adaptability have a comparatively low score of 6 and 5. Finally, the calculated average is 1.54 out of 5, where studies that solve both scalability and privacy limitations obtained higher scores than studies that solve either the scalability or privacy limitation. This proves the effectiveness of addressing both limitations in on-street parking management solutions.
Table 7.
Quality assessment (fulfilled = 1, not fulfilled = 0).
3.3. Reporting Phase
This section encompasses the three following main steps for reporting the review:
- Define the dissemination strategy;
- Format the report according to established guidelines;
- Evaluate the report to ensure its accuracy and quality.
The last step is a report of the results that were obtained with the objective of developing an analysis of on-street parking solutions and their contribution, which are presented in Section 4 of this study.
4. Analysis
As shown in Table 4, the selected studies (i.e., S1–S44) are analyzed according to the aforementioned research questions in introduction (Section 1).
4.1. RQ1: What Are the Benefits and Limitations of On-Street Parking Management Strategies That Aim to Collect, Process, and Disseminate Parking Availability Information to Drivers?
According to RQ1, the goal of on-street parking management strategies is to improve the overall flow of traffic and reduce congestion, while making it easier for drivers to find available parking spaces. By collecting, processing, and disseminating on-street parking availability information, cities and municipalities can make better use of their available parking resources and make their streets safer and more efficient for everyone. However, there are also some potential problems and challenges associated with the proposed solutions-based strategies. The following subsections illustrate how on-street parking management techniques can be used and categorized under different strategies.
4.1.1. Parking Information Collection
On-street parking space availability can be collected using two approaches, namely infrastructure-based or infrastructure-free. In both approaches, we perform a comparison between the proposed solutions-based technology according to the following parameters:
- Accuracy: to show how the proposed solution in the research study is accurate compared to actual results;
- Sensitivity: To show how the proposed solution in the research study is sensitive to the outside environment. For instance, data collected from sensors may display a range of characteristics that may change depending on factors such as poor weather conditions, nearby construction, or time of day;
- Scalability: To illustrate if the proposed solution in the research study scales well. For instance, having low scalability is undesirable;
- Costs: On-street parking management solutions can deploy various sensors, from expensive to low-cost sensors, which can have a negative or positive effect on the overall total costs of installation and maintenance. For instance, deploying low-cost sensors is more cost-effective;
- Privacy-preserving: to illustrate if the proposed solution in the research study addresses privacy concerns to ensure that driver privacy is preserved;
- Incentive: to show how the proposed solution in the research study applies incentive mechanism to encourage drivers to participate in contributing parking availability information;
- Participants rate: To show how the proposed solution in the research study is sensitive to the required number of participants. For instance, is the number of participants can collect enough parking information for the success of the system.
- Infrastructure-Based Solutions:
The solutions in this section involve the installation of physical equipment and systems in the parking environment, such as parking sensors or cameras. The sensors or cameras can detect the presence of vehicles in parking spaces and transmit this information to a central system. These data can be used to determine the availability of parking spaces in real-time.
- Parking sensors:
There are two types of parking sensors, namely embedded and ultrasonic sensors. The embedded sensors are small electronic devices that are deployed on streets. They are designed to detect and measure various physical parameters, such as the presence or absence of a vehicle in a parking space. The SFPark project in San Francisco is one of the famous projects that uses embedded sensors (S1) [9]. The SFPark project deployed sensors on 7700 on-street parking spaces. The collected parking availability information is sent to a data warehouse via a wireless sensor network. Another similar project was deployed in Melbourne, Australia, with almost 5500 parking sensors [63]. Santander, Spain also deployed 400 on-street parking sensors in the city center [11]. GEOmii deployed a number of parking sensors in London, England (S5) [36]. The Integrated Smart Parking Solution in Berlin, Germany also uses similar sensors which, instead of being embedded on the ground, are mounted on street lamps to cover a larger area (S4) [35]. These types of sensors offer great detection accuracy and do not require human involvement. However, one of their major issues is their high cost. The cost of each sensor is approximately USD 2500 per space, achieving a cost of up to USD 46 million for the whole covered area.
MePark is another parking management system that uses parking transaction data from the already deployed paid parking meters (S43) [61]. Parking transaction data contains information about when, how long, and where a driver occupies a parking space. Nevertheless, transaction data are not enough to estimate when a driver actually leaves a parking space, as many drivers add extra time. To solve this issue, the system combines the transaction data from parking meters with a limited number of the already installed embedded sensors in the city of Shenzhen, China. This system proposes an iterative deep learning-based model that integrates inflow and outflow predictors. The inflow predictor forecasts the aggregated inflow in the next interval for each street block. The outflow notes each individual driver’s arrival time independently and predicts their departure time based on a parking duration prediction model.
On the other hand, ultrasonic sensors are a type of embedded sensor mounted on the vehicle’s side with a GPS receiver that notes the corresponding location. Ultrasonic sensors are widely used in robotics and industrial applications as range finders or position estimators. To sense available parking spaces, ParkNet, a mobile sensor network consisting of vehicles, collects and disseminates real-time information about the availability of parking spaces in urban areas [10]. ParkNet leverages vehicles that regularly roam a city, such as taxis, buses, parking enforcement vehicles, or police vehicles. The parking availability information is sent to a central server to create a real-time parking availability map. It uses a detection algorithm that translates the dips in sensor readings as a way to count the available parking spaces. ParkNet provides 95% accuracy of parking space counts and 90% accuracy of the parking availability map. It also calculates the required number of sensing units to reach adequate city coverage by comparing their solution with embedded sensors. Apparently, the proposed solution uses fewer sensors; however, ParkNet costs USD 400 for each vehicle.
Another similar solution uses ultrasonic sensors attached to the side of vehicles together with GPS coordinates, vehicle speed, and timestamps, to create a parking availability map (S22) [30]. It uses a more sophisticated technique of classifying the presence of parked vehicles in sensor readings by developing its supervised learning algorithm. The results show the overall accuracy of this solution is 76%, and can reach 94% when using more advanced localization techniques. According to the study by CrowdTaxi [47], ultrasonic sensors have been found to be more scalable than embedded sensors in terms of achieving sensing coverage for city-wide scale (S25). This study first compared the quality of parking availability information collected from embedded sensors on the ground with that collected from different sizes of taxi fleets (50, 100, 200, 300, 400, and 486). Then, it used two public datasets: (1) GPS traces from over 500 taxis; and (2) data from the SFPark project. Afterward, it analyzed the misdetection errors in the collected parking availability information for each fleet size and used an unsupervised online machine-learning technique called Kalman filters to address misdetection. Kalman filters are used on two levels: one for filling in missing data and another for misdetection recovery. The results showed that 300 taxis are sufficient to achieve the desired coverage, comparable to that of expensive sensors in-ground with only a 10% error. However, the use of Kalman filters did not significantly improve the presence of misdetection.
Nonetheless, there are two drawbacks associated with such solutions. Firstly, the installation and maintenance of the sensor infrastructure can be quite expensive. Secondly, the parking availability map provided to all drivers is uniform, and therefore, multiple drivers may end up competing for the same parking space, thereby causing congestion and frustration among drivers. This is due to the fact that the application does not offer personalized guidance to drivers to specific parking spaces, which could have helped in reducing parking space contention.
- Cameras:
A camera is an important technology in on-street parking management systems since it can provide real-time information about parking availability and occupancy and help enforce parking regulations. Cameras are typically used in conjunction with other technologies, such as sensors or license plate recognition systems, to provide real-time availability information. This information can be transmitted to a central system for processing.
Some parking occupancy systems use cameras from Road-Side Unit (RSU) that are deployed in smart cities. A RSU is a wireless communication device that is typically equipped with cameras or sensors as part of its overall functionality and located on the roadside. The primary purpose of an RSU is to facilitate vehicle-to-infrastructure communication and support a wide range of intelligent transportation applications, including on-street parking management, real-time traffic monitoring, and connected vehicle technologies. The RSU is connected to passing vehicles to provide information about safety warnings, traffic conditions, and parking activities. One system uses images from RSU cameras and applies two methods on the same image: object detection and road segmentation [58] (S38). Object detection provides a bounding box coordinate of objects in the image. Since it is inadequate to only detect parking spaces without knowing the road coordinates, road segmentation classifies the pixels of the road in the image. They also developed an algorithm called road boundaries to detect the road polygons’ boundaries in flowing traffic and separate them from the parking space area. Using both object detection and road segmentation, the system achieves 83% detection accuracy with flowing traffic and 92% accuracy with no flowing traffic.
Overall, cameras are less costly than embedded or ultrasonic sensors as they can be used to capture larger areas and help enforce parking regulations. However, there are mainly two drawbacks with camera-based solutions. First, to detect objects accurately, the images must be of good quality and not be affected by factors like surrounding objects, weather conditions, or low lighting at night. Second, there may be privacy concerns associated with the use of cameras, and it is important to balance the benefits of parking management with individual privacy rights, which will be discussed in more detail in Section 4.2.2.
- Satellites:
Satellites are another technology that are used to detect the availability of parking spaces. For instance, the remote sense system uses high-resolution stereo satellite images to recognize vehicles and detect parked vehicles from moving vehicles by the time interval between consecutive images (S34) [54]. The system provides multiple images of the same location from different viewing angles. Satellite-based systems can cover large areas of parking spaces; however, they can require high processing time because a large amount of data must be transmitted through a communication network. Furthermore, satellite-based on-street parking management solutions can present privacy issues, because they rely on the use of GPS technology to track the movement and location of vehicles. While GPS data can be an effective tool for managing on-street parking, it can also raise concerns about privacy and data security [64].
To summarize, Table 8 lists comparisons of various infrastructure-based technologies. According to the information provided in the table, it can be concluded that ultrasonic sensors with GPS have high accuracy and sensitivity levels and moderate scalability and costs, making them a strong option for on-street parking management. Embedded sensors were also found to have good accuracy levels, but limited scalability and higher costs. Roadside cameras have high sensitivity levels, but lower accuracy and scalability compared with ultrasonic sensors with GPS. Satellite-based systems have high costs and the lowest accuracy levels among the technologies presented in the table, but they have high sensitivity, scalability, and costs. Overall, the choice of technology for on-street parking management will depend on the specific needs and requirements of the project, including accuracy, sensitivity, scalability, and costs.
Table 8.
Summary of infrastructure-based information collection in on-street parking management solutions.
- Infrastructure-Free Solutions:
While infrastructure-based solutions for monitoring on-street parking availability exist, they are extremely expensive. Since smartphones have become ubiquitous, multiple apps and research projects have attempted to harness their capabilities to aid the parking process. However, while app marketplaces, such as the Google Play Store, offer a wide variety of parking-related apps, many of these apps do not provide real-time parking availability or simply display the publicly available information. Thus, many parking-related apps rely on crowdsensing data or V2V communication to provide drivers with information on parking availability, as discussed in the following subsections.
- Vehicle-to-Vehicle Communication (V2V):
Vehicle-to-vehicle communication is a technology that allows smart vehicles to communicate with each other using wireless communication protocols. In on-street parking management, V2V technology can be used to improve the efficiency of parking and reduce congestion. One way in which V2V technology can be used in on-street parking management is to allow vehicles to communicate information about available parking spaces to other nearby vehicles. For example, a vehicle leaving a parking space could transmit a signal to other nearby vehicles, indicating that the parking space is now available. This information could be displayed on the dashboard or navigation system of other vehicles, allowing drivers to quickly and easily find open parking spaces.
Vehicles in Vehicular Ad Hoc Networks (VANETs) share information about their parking events or current availability through sensing the occupancy of parking spaces as they drive past them with vehicles’ onboard sensors [28]. There is a study on the impact of providing current on-street parking availability between two methods, namely sensor to vehicle (S2V) and vehicle to vehicle (V2V) [22]. The S2V uses parking sensors embedded in the ground that are able to communicate with vehicles, while the vehicles in V2V are able to communicate together to broadcast their parking/deparking events (S9). The study concludes that while the employment of V2V technology only improves walking distance in full occupancy parking areas, S2V technology outperforms V2V in improving parking search efficiency under all conditions.
Community-based parking uses smart vehicles equipped with sensors to collect and transmit parking availability information to a cloud server (S40) [27]. This information can then be used to provide real-time updates on parking availability to drivers in the area. Parking Spotter is a similar work by Ford and Georgia Tech (S3) [34]. It uses in-vehicle sensors that are deployed in Ford vehicles to detect available parking spaces and send them to a server that collects parking availability to be displayed to other Ford vehicle drivers. Another proposed system uses moving in-vehicle cameras to capture images of the surrounding environment as a vehicle moves through a parking area (S20) [44]. The images are then processed by Convolutional Neural Networks (CNN) to detect open parking spaces and provide real-time information on parking availability. This information can be used by drivers to quickly and efficiently locate available parking spaces, reducing congestion and improving traffic flow. However, there are still some challenges associated with the use of this approach, including the need for high-quality image data and careful calibration of the camera and CNN to ensure accurate detection of parking spaces. Additionally, it is not scalable, as the information has to be processed at a central server. Further, there may be privacy concerns related to the use of in-vehicle cameras that should be carefully addressed.
- Mobile crowdsensing:
Mobile crowdsensing is a technique that leverages the power of mobile devices and crowdsourcing to collect and process data from the environment. Mobile crowdsensing can be a valuable tool in on-street parking management as it allows real-time data collection and processing of parking availability information. It also enables large-scale data collection since many individuals can participate in the data collection process at the same time, providing a more comprehensive view of the parking availability [13]. Most solutions that uses crowdsourcing, which focuses on drivers’ interaction in submitting current availability, are proven to be an unsuccessful solution due to drivers’ laziness. Google’s open spot experiment is an example of drivers neglecting to inform the system about available spaces (S2) [33]. Instead of drivers’ manual input about current availability, current parking availability solutions were inspired by the idea of deploying mobile crowdsensing for a cost-effective, scalable, and no-human-interaction solution [12]. Mobile crowdsensing uses mobile devices to collect, process, and transmit data to a central platform through participatory or opportunistic sensing [13]. Drivers can install an application responsible for collecting parking availability data. An application can extract features from rich sensors in smartphones (i.e., Accelerometer, Gyroscope, GPS, Magnetometer, etc.) to detect when a driver parks/deparks a parking space and sends it to a central server for processing.
Mobile crowdsensing consists of a four-stage life cycle: task creation, task assignment, task execution, and data integration [65]. The creation of tasks happens in the first stage, including the time, location, the number of data samples, and the type of task (taking photos, mobility, noise). The second stage is task assignment to participants (drivers). There are two types of task assignments: server-assigned tasks (SAT) and worker-selected tasks (WST). WST allows each driver to select their tasks to protect their information while sacrificing the overall utility of crowdsensing due to greedy driver selection [41]. The third stage refers to each driver executing the tasks individually. The final stage is integrating sensing data from drivers to obtain the final results.
Mobile crowdsensing is a more scalable solution than embedded sensors. Wenjen’s theory studies the relationship between the required number of sensing units, their detection accuracy, and update time in crowdsensing techniques using an analytical model based on historical parking data (S24) [46]. It deployed ultrasonic sensors in buses and taxis that wandered the whole city to test its theory that mobile crowdsensing is a scalable solution. It shows that when the update time for detection is shorter, the detection accuracy is higher, and the detection accuracy is 90% when the required number of sensors is around 3296. Moreover, the authors prove that applying crowdsensing to monitor on-street parking for the whole city utilizes fewer sensing units than embedded sensors.
Chen et al. propose a smart parking system to collect the status of parking spaces and guide a driver to available parking spaces by utilizing crowdsensing (S11) [14]. The system uses an application to extract features from smartphone sensor data, like GPS location and velocity, to detect when a driver parks/deparks a parking space and guide a driver to their assigned parking space. It assumes all parking status are unknown. Once a driver manually submits answers at the start and end of their trip, the status changes to available or occupied by manual input or automatically. It sets a timer for the status expiration to avoid outdated status. Drivers could also notify about observed available parking spaces near the area.
MagnoPark presents a similar crowdsourcing solution of using smartphone sensors of pedestrians walking on the sidewalk to detect available on-street parking spaces (S14) [39]. It collects accelerometer, magnetometer, gyroscope, and GPS data to classify current availability of on-street parking spaces. The main idea of using magnetometer readings is to detect parked vehicles. The solution achieves a 95% detection accuracy for the current availability of parking spaces. Parkmaster is an app that uses drivers’ smartphone cameras to estimate on-street parking availability on each road segment (S15) [25]. To obtain the exact location of each parked vehicle, it uses a localization algorithm that is extracted from the driver’s camera, GPS, accelerometer, magnetometer, and gyroscope. The localization algorithm helps with accurately counting the number of parked vehicles due to the possibility of it detecting the same vehicle in subsequent frames of a video. It estimates each detected vehicle’s latitude–longitude position from extracted sensors and makes a decision as to whether the two detected vehicles are the same based on their computed coordinates. Parkmaster consists of two components, namely an app that runs on a driver’s smartphone to perform real-time visual analytics and a cloud server for maintaining a real-time database of parking space availability and the number of parking spaces per road.
Relying on GPS can quickly drain a smartphone battery, hence preventing the wide adoption rate from drivers. SmartPark addresses the issue of impacting smartphone battery by extracting features from multiple sensors such as accelerometer, magnetometer, gyroscope, orientation, luminosity, atmospheric pressure, and microphone (S19) [43]. It uses a supervised machine learning technique called Random Forest (RF) to classify sensor reading. For location matching, it uses WiFi and a cellular base station. SmartPark also provides an analytical model that uses information from a small fraction of drivers to estimate the probability that drivers without the proposed solution are parked on a given parking space, thus avoiding the need for a wide adoption rate from drivers. SmartPark provides a high detection accuracy of 97% with adopting rate as little as only 20% and little impact on battery life. ParkCar also presents an on-street parking solution that addresses the challenges related to having a crowdsensing-based system (S13) [24]. The system consists of three entities, namely requesters, participants, and crowdsensing platforms. Users download a ParkCar application to sign up for the system. Participants choose to participate in tasks to collect sensing data and answers about parking availability based on their current location. The platform is responsible for managing requests, aggregating and processing the sensing data, and rewarding participants in virtual currency. ParkCar mitigates low data quality and accuracy due to malicious users and avoids duplicate answers by checking their current location and the distance of indicated parking space position. To encourage the participants, the system rewards them with virtual currency for their contribution.
While mobile crowdsensing can be a valuable tool in on-street parking management, there are also some potential disadvantages and challenges that must be considered. First, crowdsensing relies on individuals to actively participate in data collection and reporting. This means that the effectiveness of crowdsensing depends on the willingness and availability of users to participate. If there are not enough users participating, the data collected may not be representative or comprehensive enough to be useful.
Table 9 concludes that different technologies and sensors can be used to develop parking management solutions, each of which has its own advantages and limitations. In-vehicle sensors and cameras can provide accurate data on parking availability, while smartphone sensors can offer a convenient and cost-effective solution. However, privacy-preserving and incentives for drivers to participate in data collection are important considerations to ensure the ethical and responsible use of parking management systems. Ultimately, the choice of technology and sensors used in a parking management solution will depend on the specific needs and requirements of the system (i.e., cost-effectiveness). However, it can potentially raise privacy concerns for drivers.
Table 9.
Summary of infrastructure-free information collection in on-street parking management solutions.
4.1.2. Parking Management Techniques
Parking management techniques aim to improve the efficiency and effectiveness of parking management while addressing issues like congestion, pollution, and traffic safety. The most effective techniques will depend on the specific needs and characteristics of the parking environment, as well as the goals of the parking management program. In the following subsections, we discuss parking availability dissemination, parking assignment, parking reservation, and prediction in detail.
- Parking Information Dissemination
Generally, parking information dissemination involves sharing information on parking availability, pricing, and other relevant data with drivers or other stakeholders. This can be done through various channels such as mobile apps, websites, or digital signage. This technique can be useful for ensuring data accuracy and consistency [10,30].
The ParkCrowd system proposes a centralized parking dissemination system that collects and disseminates parking information, including prices, location, current availability status, and future availability estimation based on crowd worker scores (S21) [45]. The system uses an incentive mechanism to ensure reliable and accurate information is obtained, with crowd workers being asked to score the popularity level of nearby Point of Interest (POI) and answer location-dependent control questions. The reliable information is combined to rank crowd workers’ expertise levels, which are then used to estimate future availability. The information is disseminated through a mobile app, with a map of nearby parking spaces shown by location proximity and a list of expert-ranked answers for other parking information. In [58], the authors propose a system that uses an app for drivers to make a search request for parking spaces (S38). To find an available parking space near a driver’s location, it uses a radius of a selected distance around it and shows the closest available parking space. Rosario et al. utilize drivers to collect and disseminate parking availability (S7) [15]. The system uses smartphone sensors, such as accelerometers, gyroscopes, and Bluetooth, to detect parking events. It deploys an adaptive dissemination technique to select either global or local dissemination based on context information. For global dissemination, it uses a city database through a mobile internet connection. On the contrary, it uses Device-to-Device (D2D) communication when drivers are in local dissemination.
However, there are still many shortcomings. First, there is no guarantee that the parking space will be available upon arrival. Second, there could be a limited number of available parking spaces in urban areas, especially during peak hours, resulting in drivers heading for available spaces once they obtain parking information. In the study presented in [48], the impact of different strategies of parking dissemination information was investigated in various traffic conditions (S26). Two settings were used, namely real-world SFpark data and altered SFpark data, to simulate a more competitive parking environment. Three scenarios were considered when a driver could not find a parking spot at their destination and had to choose which road to take next. The study measured the rate of unsuccessful choices made by drivers and the average cruising distance. The baseline, without guidance, resulted in drivers not finding parking in about 17% of cases in the first setting and 54% in the second setting. Providing guidance with only information about parking prohibitions reduced the rate of unsuccessful cases to 13% in the first setting and 52% in the second setting. Guidance with information about parking prohibitions and capacity further reduced the rate to 8% in the first setting and 48% in the second setting. Finally, guidance with real-time parking availability resulted in the lowest rate of unsuccessful cases, at 6% in the first setting and 30% in the second setting. The authors concluded that using real-time parking availability could reduce the average cruising distance by approximately 90%.
- Parking Assignment
Assignment involves assigning specific parking spaces to specific drivers. This can help to ensure that parking spaces are available for assigned drivers while reducing congestion and traffic in parking areas.
Community-based parking system makes a smart vehicle send a parking assignment request to a cloud server (S40) [27]. When a server receives a parking assignment request, it evaluates the availability records in the server and makes a guidance decision based on the estimated driving time from the driver’s current location to the assigned parking space. Once a driver occupies the assigned parking space, the status is updated on the server. In the case of parking space being occupied at the arrival time, the driver sends another request to the server. Hakeem et al. propose a cost-effective centralized parking system that assigns drivers to a parking space using a free parking assignment algorithm (S10) [26]. The algorithm minimizes drivers’ total travel time by having a modified compound laxity algorithm to determine how long a request can be delayed before it can be assigned.
Overall, parking assignments are proven to have significant benefits in terms of better utilization of parking spaces and a decrease in search time and walking distance for drivers. However, there are still privacy concerns about drivers sending their current location and destination for the system to calculate the distance to make assignments and guide them to the assigned parking space.
- Parking Reservation
Reservation allows drivers to reserve a parking space for a duration of time before reaching their final destination and paying for the parking. There are mainly two types of parking reservations: long periods of time (e.g., daily) and short periods of time (e.g., hourly). The long-period reservation systems are already in use thanks to their easier parking management enforcement. For instance, the parking for long-period reservations is typically off-street and is, therefore, easier to monitor. It is also easier to enforce parking regulations in case a driver overstays their reserved duration. However, the short-period reservation systems are typically on-street. As a result, it can be more complex to manage such systems and to enforce parking regulations due to continuous drivers’ arrival and departure in a large urban area. In the study presented in [23], the impact of applying reservation systems in on-street parking was investigated (S12). They propose a system that uses V2V and S2V communication to reserve a parking space. The parking sensors are able to manage the reservation process and can communicate about their status in the form of messages (e.g., vacancy timestamp of parking space or location of parking space) with the smart vehicles. The messages are ranked by their usefulness and stored in the two following different databases by vehicles: public and private. Public databases store all incoming messages that are frequently shared with other smart vehicles, while the private database is used for only storing useful messages. The smart vehicles that want to reserve a parking space send a request and receive confirmation from sensors within the maximum allowed response time according to the “first come, first served” notion. The reserved sensor broadcasts its reservation confirmation to close-by smart vehicles till the requesting vehicle parks or the response time has expired. Finally, they compared the different impacts of smart vehicle drivers who are using their system against regular vehicle drivers who do not use it. The results show that smart vehicles have higher chances of finding an available parking space within ten minutes and reserving it. Additionally, the results are especially beneficial in terms of search time and walking distance to only early adopters of the system. In other words, the benefits decrease when the number of smart vehicles increases and the amount of information sharing increases. Chen et al. propose a parking reservation system that allows drivers to submit their destination while the system collects their current location from their smartphone in order to make a parking reservation (S6) [37]. They designed a simple reservation technique that takes multiple drivers’ reservation requests and creates a planning horizon. The horizon makes a reservation decision by calculating the parking cost, which is the weighted sum of cruising time for a parking space and walking time to the final destination of a driver. The technique minimizes the total parking costs for all drivers.
Such approaches, however, have failed to address two problems. First, they all assume perfect enforcement of the reservation which does not happen in reality. For instance, drivers may not behave according to their reservations and not depart on time, resulting in a reservation failure. Second, there is a scalability limitation in deploying a system in a large-scale urban area.
One study addresses these two problems and offers a flexible reservation strategy that is based on tolerance in detour distance or waiting time with an exchange of price discount (S32) [52]. Specifically, the system proposes a technique to control the demand side and supply side. For the demand side, the system asks the driver to wait for a short period of time until the occupied parking space is available again. To supply the drivers who found their reserved parking space was still occupied upon their arrival, the system will relocate them to a nearby parking space. The results show that the proposed system facilitates the utilization of parking resources while assuring service success in case of uncertainty in drivers’ departing time and that the proposed system is efficient enough to be applied in a large-scale urban area.
Overall, parking reservations are proven to have great benefits in terms of reducing search time and walking distance. However, there are still issues of drivers preferring free parking and the difficulty of full parking enforcement. Given the large-scale on-street parking area, there can be significant additional costs related to mentoring all the parking spaces.
- Parking Availability Prediction
After collecting parking availability information, many solutions utilize this information to forecast the occupancy of parking spaces. This allows drivers to plan their trips ahead based on a certain time or day. Current state-of-the-art solutions use statistical models or machine learning algorithms to predict parking availability [66]. In the field of machine learning, there are mainly three kinds of prediction algorithms, namely regression, classification, or clustering. Regression helps to predict a continuous quantity such as the time or day on which a parking space will be available or the duration of its availability. Classification helps in predicting a known discrete class label such as to predict if the driver is currently parked or unparked. Clustering helps in identifying similarities in data in order to group them together.
One solution analyzes and compares four statistical models for on-street parking availability prediction using real sensor data from the city of Los Angeles, California (S23) [7]. It uses two methods that rely on historical parking information and other two methods on real-time information. The first method uses availability mean and standard deviation without distribution to predict availability using the data of previous days. The predictions for a weekday are made using only information from that same day in the previous week. For instance, one only has to look at the previous Saturday’s parking space availability to predict the one for the current Saturday. The second method uses normal distributed availability to assume that availability is distributed. The third method uses normally distributed availability variation using real-time availability. The last method also uses real-time availability, but instead estimates vehicle arrival and departure time. Authors conclude that using real-time availability information improves the performance of prediction but only to a certain horizon.
Another solution uses and compares three machine learning algorithms that yield the best performance for prediction (S8) [38]. It uses Neural Networks, Regression Trees, and Support Vector Regression (SVR) on two parking data from the SFPark project in San Francisco and Melbourne in Australia. The algorithms are trained using three different input features, namely historical data, current availability, and the union of both. The authors revealed that using a regression tree with historical data performs better in terms of the least computational complexity and in parking availability prediction.
Additionally, many parking availability prediction algorithms rely on raw parking data collected from sensors to make parking availability predictions. This raw parking data suffers from a notably high percentage of misreadings. For instance, current on-street solutions, such as SFPark (S1) [9], ParkNet [10], and Parkmaster (S15) [25], suffer from at least 10% misreading due to noise present in raw data. Noise happens when there is an abrupt and frequent change from one sampling instance to another. Thus, the general trend is masked in underlying measurement, which is the real information. This noise heavily affects the quality of parking availability prediction, especially when there are many parking availability prediction solutions that are regression algorithms since this noise presents a problem during model training and evaluation. One solution emphasizes the importance of improving the quality of parking availability prediction by filtering out the noise that comes with raw data from sensors (S18) [42]. They present a two-step approach using machine learning techniques to filter out noise. This approach extracts and uses the underlying trends from raw data to train and test a supervised regression model. In the first step, it uses SVR and a specifically defined technique to set SVR parameters for smoothing raw parking data, which are the extracted trends. In the second step, it trains a multidimensional SVR model using the previously extracted trends to compute parking availability predictions. The authors used real sensor data from the SFPark project under multiple settings such as different prediction horizons and different amounts of historical data. They proved that their proposed solution outperforms other works, such as the study conducted by Yanxu et al. that directly trains machine learning algorithms on raw parking data (S8) [38]. Furthermore, using a model trained on trends instead of raw data helps to reduce the size of parking availability data by around 60%. Another solution provides noise filtering in real-time while reducing computation overhead as an extension to this work (S31) [51]. Instead of using SVR in the first step, it uses Kalman filters, which is a fast smoothing technique that can be applied online for filtering out noise.
4.2. RQ2: What Are the Recent Solutions That Can Satisfy (1) the Scalability Limitation, (2) the Privacy Limitation, and (3) Both Limitations?
With respect to this research question, this section provides different on-street parking approaches that can satisfy scalability, privacy, and both. Here, is an overview of scalability satisfying solutions, privacy satisfying solutions, and both scalability and privacy satisfying solutions:
4.2.1. Scalability in On-Street Parking Solutions
On-street parking solutions require substitute computational resources to manage the massive amount of data being produced by parking/deparking events. Additionally, the high demand for receiving and answering parking requests imposes an overload on the central server. One of the solutions to addressing scalability limitations is by distributing the workload among several geographically distributed servers that communicate together through a network instead of relying on one single server has effects like faster processing time, high response time, and high security (S44) [62]. Another similar example of this approach is through V2V communication, as the parking information collection and dissemination are performed by local entities (e.g., vehicles) (S12) [23].
Another solution to solve complex problems such as scalability involves the use of multi-agent systems, where distributed intelligent agents interact with one another to solve problems that cannot be solved by a single agent alone. This approach can offer a powerful tool for solving large-scale problems such as on-street parking. One solution proposes to deploy this approach by modeling the interaction between multiple agents that are each responsible for roles such as displaying parking information, identifying vehicles, controlling the parking/deparking of a parking space, communicating between distributed agents, making final decisions, updating parking prices, prediction of occupancy based on real-time and historical data, calculating the cost to each parking space, reservation of parking space, manage payments, displaying of available parking spaces within the search radius, and receiving requests through a user interface (S33) [53]. Another solution leverages recurring patterns found in the dataset of parking availability prediction systems (S39) [59]. Specifically, the solution proposes a pre-processing pipeline that uses hierarchical clustering to group road segments with similar parking availability trends, which minimizes prediction models and training examples. Then, the solution maintains the most representative examples by using the Kennard-Stone algorithm to shorten the training set. Finally, the solution trains the dataset by a regressor algorithm such as SVR or DNN. As a result, the solution reduces the computational load that comes with predicting parking availability. This allows for large-scale deployment.
4.2.2. Privacy in On-Street Parking Solutions
Most on-street parking solutions collect parking availability information through low-power sensors to detect vehicles, which do not impose privacy concerns since the collected data are not easily connected to a specific vehicle. On the other hand, crowdsensing and V2V communication violate a driver’s privacy by requiring a driver to send their real-time location data (i.e., current location and destination) to a server for processing. One of the severe consequences of disclosing a driver’s private information is tracking a driver’s daily routine. Camera-based solutions also raise privacy concerns regarding the people captured in the images. Here is an overview of the current privacy-preserving mechanisms that deal with privacy violations regarding each on-street parking management solution.
- Privacy in mobile crowdsensing:
Current state-of-the-art crowdsensing privacy-preserving mechanisms have difficulties in applying existing solutions to on-street parking due to parking solutions’ nature of the need to have fine-grained location information of a parking space. This requires knowing the exact location and time of drivers parking/deparking a parking space to make predictions about parking availability. Additionally, many ways can disclose a driver’s location. First, when sensing tasks are assigned to drivers, the location at which they start and end the sensing task should be known. Second, after drivers collect sensing data, these data are sent to a server for aggregation. Finally, based on the level of contribution, drivers are rewarded. Thus, it is important to note that there are multiple privacy levels to consider in the crowdsensing stages, including privacy-preserving task assignment, privacy-preserving incentive mechanism, and privacy-preserving data aggregation and storage stage in the server.
In data aggregation, current privacy-preserving mechanisms often involve changing drivers’ current location through cloaking [67] or obfuscation (S36) [56], resulting in a loss of detection accuracy. Zhang et al. propose a similar approach by proposing an auction framework in which the platform acts as an auctioneer that recruits users for sensing tasks (S41) [60]. Users are allowed to upload a noisy version of the sensing data. One solution mitigates the problem of quality loss by allowing a driver to control data collection and submission and storing only the last location to avoid inferring the driver’s mobility pattern (S13) [24]. This mechanism is called selective sensing, and it cannot protect drivers’ privacy, as criminals could access drivers’ data during system usage. A current solution uses anonymization to protect drivers’ privacy in on-street parking (S42) [16]. Anonymization disassociates the private sensing data from the identity of the contributor. Anonymization does achieve data privacy. However, criminals could infer private data through statistical analysis in aggregated data which is called a re-identification attack.
One of the important reasons for successful mobile crowdsensing-based solution is to encourage drivers to actively contribute their sensing data. The sensing data are privacy sensitive, and this suppresses drivers’ willingness to share these data. Additionally, if a crowdsensing solution applies a privacy-preserving mechanism, such as encryption, it makes it difficult to reward drivers based on their contribution due to the data being encrypted. Thus, providing a privacy-preserving mechanism in the crowdsensing solution while incentivizing drivers is an important issue to discuss. Mihui et al. propose a privacy-preserving mechanism for protecting the identity and location of drivers by group signature and an on-demand incentive payment (S29) [18]. Drivers who perform data collection register on a provisioning server to obtain key materials for an anonymous group signature. Instead of having actual IDs, the provision server hands out a temporary ID that uses a hash chain and does the authentication for members in the group. Based on the stored amount of collected data from each temporary ID, the server then provides incentive payments when a driver demands them.
Another emerging problem in crowdsensing techniques is the protection of drivers’ privacy while recruiting drivers for a task based on their GPS location. Ni et al. proposed Proxy re-encryption and BBS+ signature to recruit mobile users based on their locations and select proper sensing reports according to their trust levels without invading user privacy (S28) [49].
These privacy-preserving mechanisms only consider one or two of the multiple privacy levels at crowdsensing as there are different ways of disclosing a driver’s location. Wang et al. address this issue of needing a privacy-preserving mechanism throughout the user involvement in crowdsensing and proposes a new framework (S30) [50]. For task assignment, it uses a pseudonym instead of real names to protect the identity of drivers and utilizes a calculated probability of the closest obfuscated location instead of the real location. In a privacy-preserving incentive mechanism, the framework uses multiple rounds of data collection based on obfuscated location and provides a payment budget to achieve more scalability. Finally, it deploys a personalized local differential privacy that distorts actual data in data collection and publishing.
- Privacy in cameras:
Many on-street parking solutions that use cameras to detect parking space availability also raise privacy concerns due to holding too much personal information. Cameras capture people’s identity, appearance, location, and license plates. Some efforts use encryption to extract features from images [68]. Encryption algorithms impose high computation overhead, making its application to real-time systems, such as on-street parking, a significant issue. Better mechanisms use a method based on a machine learning technique called Mask-RCNN to automatically detect sensitive information and mosaic it (S37) [57].
- Privacy in vehicular ad hoc networks (VANETs):
The location and identity of a vehicle are considered privacy-sensitive, as on-street parking solutions that are based on VANETs disclose this information. Safi et al. mitigate this issue by proposing a VANET-oriented cloud framework that deploys a novel security and privacy-conscious service called Parking Information as a Service (PlaaS) (S16) [40]. The framework utilizes V2V and V2I communication in VANETs and consists of Parking Side Units (PSU) that exist in parking facilities coupled with Road Side Units (RSU). RSU and vehicular nodes perform as Communication Terminals (CT) for the dissemination of parking information as combined immobile and mobile CTs. CT controls all the communication between them with cloud-based infrastructure. To ensure the safety of vehicular nodes, the Traffic Management Bureau (TMB) issues a security certificate that is used by cloud and PSU for authentication. PSU updates the parking information in the cloud through CTs. Then, authenticated VANET-based nodes share their unsophisticated information as beacon messages which are termed as Parking Mobility Vectors (PMVs) with vehicular nodes and cloud-based infrastructure through CT. To preserve the identity of vehicular nodes, PMVs are disseminated in an anonymous form. Cloud-based infrastructure also provides a more sophisticated version of parking information to vehicular nodes based on their physical location. Finally, the framework also addresses the location privacy of vehicular nodes by proposing a location-based parking lock encryption that encrypts vehicular nodes’ and PSU’s GPS coordinates with multiple-level security keys.
Privacy needs to be considered throughout the user’s involvement in collecting and disseminating parking information. Figure 5 shows the different privacy-preserving mechanisms among the selected studies where anonymization and cloaking or obfuscation are the most used mechanisms. In contrast to other mechanisms, anonymization does not change the driver’s location, hence preserving the accuracy of parking availability prediction.
Figure 5.
Privacy-preserving mechanisms involved among selected studies.
4.2.3. Scalability and Privacy in On-Street Parking Solutions
Current on-street parking management solutions lack a defined approach to solve both scalability and privacy limitations. Here is an overview of each approach.
- Distribution with privacy-preserving mechanisms:
To satisfy both limitations, some studies apply a distributed approach with a privacy-preserving mechanism. Hakeem et al. propose a distributed version of their parking assignment system to increase the processing speed of new parking requests and solve the scalability problem of centralized approach (S44) [62]. In this distributed version, parked drivers are structured in a K-D tree where a node plays two roles, either a region manager that forwards parking requests or a parking manager that assigns parking spaces within the region associated with the node. It also protects drivers’ privacy by submitting a concealed destination instead of a real destination. The technique uses an entropy-based cloaking where each real destination selects the nearest neighboring destinations to construct a cloaked region that satisfies k-anonymity requirement and at least another k−1 possible undetectable destinations from the real destination. Finally, to ensure that an attacker cannot exploit the driver’s destination, an entropy method is used when constructing a region to avoid the clustering of multiple destinations.
- Blockchain usage:
Blockchain is the most popular privacy and decentralization technology that is proven to be an effective solution to scalability and privacy concerns [69]. It is a cryptographic distributed algorithm that contains securely linked blocks. Each block contains information such as a cryptographic hash of the previous block, a timestamp, and transaction data, where blocks form a chain of peer-to-peer (P2P) networks that can solve the privacy violation. Blockchain also helps with scalability as nodes are scattered across a wide range of geographical locations. There are two types of blockchain structures: public and private. A Public blockchain is where any node can participate and create a block. Meanwhile, private blockchains impose restrictions on which nodes can participate. Mihui et al. propose a crowdsensing smart parking system that deploys a multi-blockchain structure to preserve drivers’ privacy (S35) [55]. It uses a public blockchain for collecting sensing data from drivers and incentivizing them by giving rewards based on participation. The private blockchain is intended for the processing and storage of sensing data among service providers in real-time and for providing parking information. To connect between public and private blockchains and relay information, it uses a bridge node. Blockchain was also used by Yang et al. to protect location privacy during the rewarding process in crowdsensing (S27) [17]. It also addresses the problem of re-identification by deploying a private blockchain for distributing users’ rewards transaction records across multiple different networks.
- Machine learning usage:
Machine learning is an artificial intelligence (AI) tool that allows machines to learn from given data and to improve its performance with the learning experience, instead of explicit programming [66]. One of the characteristics of machine learning is that it can provide a powerful processing tool for on-street parking solutions. The sensors that collect parking availability information generate a massive amount of data that needs to be processed quickly. Another characteristic of machine learning is the ability to provide accurate data analysis, which is important in the field of on-street parking due to its dynamic nature of parking/deparking events that depend on rush hours and weekdays. Figure 6 shows the existing on-street parking solutions based on two categories, namely machine learning-based solutions and conventional-based solutions. Conventional-based solutions are more commonly used and do not utilize machine learning algorithms [70].
Figure 6.
Number of on-street parking solutions based on two categories.
The results of our comprehensive study can be classified into four categories: scalability, privacy, both scalability and privacy, and non-scalability and non-privacy. Figure 7 shows the existing solutions based on the four categories where a significant number of solutions do not satisfy either of the two limitations.
Figure 7.
Number of publications based on each category per year.
4.3. RQ3: What Are the Research Gaps and Future Directions within On-Street Parking Solutions That Can Satisfy Both Scalability and Privacy Limitations?
In this section, we define the research gaps of the recent on-street parking management solutions that can satisfy both scalability and privacy limitations. Subsequently, we determine the future areas in on-street parking management solutions, including the trend of research and future directions.
4.3.1. The Research Gaps
Although current on-street parking management solutions try to lessen the impact of cruising drivers’ problem by improving the efficient use of limited free on-street parking spaces, they are still lacking in terms of satisfying both scalability and privacy limitations, since most recent solutions focus on satisfying only one of the limitations separately.
Therefore, this section presents the strengths and weaknesses of addressing each of the scalability and privacy limitations to highlight that each concern has irreplaceable benefits and that addressing both limitations can create a solution that is cost-effective, scales well, and preserves the drivers’ privacy. Table 10 presents the strengths and weaknesses of recent scalability satisfying solutions. Table 11 shows the strength-points and weaknesses of recent privacy satisfying solutions.
Table 10.
Scalability satisfying solutions review summary.
Table 11.
Privacy satisfying solutions review summary.
4.3.2. Future Directions
Based on our comprehensive study, this section discusses various vital issues that need more investigation to prove their abilities. Here is an overview of each issue.
- Integrating mobile crowdsensing with machine learning algorithms and privacy-preserving mechanisms:
Although there are many crowdsensing on-street parking solutions that deploy machine learning algorithms to enable faster processing of parking availability information, there is still a need to deploy separate privacy-preserving mechanisms, which introduce additional overhead and solution complexity. In addition, privacy-preserving mechanisms have two main issues. Firstly, they are vulnerable to multiple attacks. Secondly, the parking availability information they provide may be unreliable due to a decrease in the accuracy of location prediction. To address these concerns, recent studies have suggested and utilized machine learning algorithms that uphold privacy while minimizing the impact on the quality of crowdsensing information. However, this technique is still in the formative phase and under investigation, and its application in on-street parking solutions faces several challenges due to the cost of computation and storage constraints of mobile devices. Nevertheless, it needs more attention to provide a lightweight solution. Having more experiments that employ this approach would lead to the next wave of revolution in on-street parking management solutions.
- Integrating mobile crowdsensing with blockchain:
Although blockchain offers a privacy-preserving and decentralized approach, it can still suffer from scalability issues when it reaches a certain degree of decentralization. There can be a spectrum of decentralization in a solution, and it can exhibit a trade-off between privacy and scalability as only two can be achieved, and not all three. A fully decentralized method could potentially not work well in a large-scale urban area with many vehicles. In fact, drivers communicate with each other in the same area and act as their own central entities that collect and exchange parking space availability without prior information on the parking spaces and without central storage of information. This could lead to drivers making their own greedy decisions to select the best parking space that is closest to their destination. Therefore, blockchain needs further investigation in terms of the best level of decentralization that can achieve both scalability and privacy. Additionally, the integration of blockchain and machine learning into mobile crowdsensing can build a new powerful technology that complements each other. If designed correctly, there are potential solutions to address both scalability and privacy concerns using blockchain technology. Meanwhile, machine learning has the power to build a more accurate and faster analysis of information in on-street parking. Therefore, an in-depth study is necessary to explore how these two technologies can be integrated to bridge the gap and enable mobile crowdsensing to function to its full potential.
- Combining multiple technologies to build a solution:
On-street parking management solutions that leverage multiple technologies are becoming increasingly important in urban areas. The use of multiple technologies can allow the accurate detection of available parking spaces, cover more parking areas, and enhance efficiency. However, the implementation of such solutions can be costly, raise privacy concerns, and require complex data collection and processing from multiple technologies. To ensure the long-term effectiveness of these solutions, careful planning and addressing potential problems and challenges associated with these solutions-based strategies is crucial.
5. Conclusions
This study presents a systematic review of current proposed on-street parking management solutions, focusing on two main limitations, namely scalability and privacy, which already exist in studies, and the way in which they have been addressed. We provided a brief overview of on-street parking management solutions, which included the types of solutions available, the technologies used to collect information on parking availability, and their management techniques. We utilized a structured approach to search and select research papers, resulting in a collection of 44 studies that were published from January 2015 to December 2022. These studies were analyzed and evaluated using a set of metrics. We also divided the on-street parking solutions-based technologies in terms of their information collection into two approaches, namely infrastructure-based solutions and infrastructure-free solutions, provided a detailed explanation of each approach, and performed a comparison with a set of defined parameters. Then, we discussed parking management techniques that include parking availability dissemination, parking assignment, parking reservation, and prediction in more detail. Moreover, we addressed the strengths and weaknesses of information collection approaches and parking management techniques. Crowdsensing-based on-street parking solutions have been proven to be cost-effective solutions. However, they can still be lacking in terms of satisfying both scalability and privacy limitations. Hence, we presented the currently used and proposed solutions that can satisfy scalability and privacy limitations separately or collectively. The results show that solutions that address both limitations can create a cost-effective solution that scales well and preserves drivers’ privacy. Finally, several research questions are raised, and our review does not claim to answer all the questions. Instead, we aimed to contribute to bridging the gap between scalability and privacy limitations. Additionally, an overview of the associated research gaps and future directions in scalability and privacy satisfying solutions has been discussed. In future work, we aim to further investigate the application of crowdsensing-based on-street parking solutions while alleviating privacy shortcomings without reducing location prediction quality by applying a privacy-preserving machine learning algorithm.
Author Contributions
Conceptualization, S.A., A.H., A.A., B.A. and L.M.; methodology, S.A., A.H., A.A., B.A. and L.M.; validation, S.A., A.H., A.A., B.A. and L.M.; formal analysis, S.A., A.H., A.A., B.A. and L.M.; investigation, S.A., A.H., A.A., B.A. and L.M.; writing—original draft preparation, S.A.; writing—reviewing and editing, S.A., A.H., A.A., B.A. and L.M.; supervision, L.M., A.H., A.A. and B.A.; project administration, L.M., A.H., A.A. and B.A. All authors have read and agreed to the published version of the manuscript.
Funding
This research received no external funding.
Data Availability Statement
Not applicable.
Conflicts of Interest
The authors declare that they have no known competing financial interest or personal relationship that could have appeared to influence the work reported in this paper.
References
- Lee, J.B.; Agdas, D.; Baker, D. Cruising for parking: New empirical evidence and influential factors on cruising time. J. Transp. Land Use 2017, 10, 931–943. [Google Scholar] [CrossRef]
- SFpark: Putting Theory Into Practice: Post-Launch Implementation Summary and Lessons Learned; SFMTA, Municipal Transportation Agency: San Francisco, CA, USA, 2011.
- Conduent. La Express Park™. 2022. Available online: https://www.laexpresspark.org/ (accessed on 26 February 2023).
- Lin, T.; Rivano, H.; Le Mouël, F. A Survey of Smart Parking Solutions. IEEE Trans. Intell. Transp. Syst. 2017, 18, 3229–3253. [Google Scholar] [CrossRef]
- Liu, K.S.; Gao, J.; Wu, X.; Lin, S. On-Street Parking Guidance with Real-Time Sensing Data for Smart Cities. In Proceedings of the 2018 15th Annual IEEE International Conference on Sensing, Communication, and Networking (SECON), Hong Kong, China, 11–13 June 2018; pp. 1–9. [Google Scholar] [CrossRef]
- Rajabioun, T.; Ioannou, P. On-Street and Off-Street Parking Availability Prediction Using Multivariate Spatiotemporal Models. IEEE Trans. Intell. Transp. Syst. 2015, 16, 2913–2924. [Google Scholar] [CrossRef]
- Monteiro, F.; Ioannou, P. On-Street Parking Prediction Using Real-Time Data. In Proceedings of the 2018 21st International Conference on Intelligent Transportation Systems (ITSC), Maui, HI, USA, 4–7 November 2018; pp. 2478–2483. [Google Scholar] [CrossRef]
- Geng, Y.; Cassandras, C. A new “Smart Parking” System Infrastructure and Implementation. Procedia-Soc. Behav. Sci. 2012, 54, 1278–1287. [Google Scholar] [CrossRef]
- Shoup, D. SFpark: Pricing Parking by Demand. ACCESS, 1 October 2013; 20–28. [Google Scholar]
- Mathur, S.; Jin, T.; Kasturirangan, N.; Chandrasekaran, J.; Xue, W.; Gruteser, M.; Trappe, W. ParkNet: Drive-by Sensing of Road-Side Parking Statistics. In Proceedings of the 8th International Conference on Mobile Systems, Applications, and Services, San Francisco, CA, USA, 15–18 June 2010; pp. 123–136. [Google Scholar] [CrossRef]
- Hernández-Muñoz, J.; Muñoz, L. The SmartSantander Project; Springer: Berlin/Heidelberg, Germany, 2013; pp. 361–362. [Google Scholar] [CrossRef]
- Capponi, A.; Fiandrino, C.; Kantarci, B.; Foschini, L.; Kliazovich, D.; Bouvry, P. A Survey on Mobile Crowdsensing Systems: Challenges, Solutions and Opportunities. IEEE Commun. Surv. Tutor. 2019, 21, 2419–2465. [Google Scholar] [CrossRef]
- Khan, W.; Xiang, Y.; Aalsalem, M.; Arshad, Q. Mobile Phone Sensing Systems: A Survey. IEEE Commun. Surv. Tutor. 2013, 15, 402–427. [Google Scholar] [CrossRef]
- Chen, X.; Liu, N. Smart Parking by Mobile Crowdsensing. Int. J. Smart Home 2016, 10, 219–234. [Google Scholar] [CrossRef]
- Salpietro, R.; Bedogni, L.; Felice, M.; Bononi, L. Park Here! a smart parking system based on smartphones’ embedded sensors and short range Communication Technologies. In Proceedings of the 2015 IEEE 2nd World Forum on Internet of Things (WF-IoT), Milan, Italy, 14–16 December 2015; pp. 18–23. [Google Scholar] [CrossRef]
- Ho, J.; Lin, C.Y. An Anonymous On-Street Parking Authentication Scheme via Zero-Knowledge Set Membership Proof. arXiv 2021, arXiv:2108.03629. [Google Scholar]
- Yang, M.; Zhu, T.; Liang, K.; Zhou, W.; Deng, R.H. A blockchain-based location privacy-preserving crowdsensing system. Future Gener. Comput. Syst. 2019, 94, 408–418. [Google Scholar] [CrossRef]
- Kim, M.; Park, Y.; Dighe, P.B. Privacy-preservation using group signature for incentive mechanisms in mobile crowd sensing. J. Inf. Process. Syst. 2019, 15, 1036–1054. [Google Scholar]
- Ibeas, A.; Dell’Olio, L.; Bordagaray, M.; Ortúzar, J.d.D. Modelling parking choices considering user heterogeneity. Transp. Res. Part A Policy Pract. 2014, 70, 41–49. [Google Scholar] [CrossRef]
- Ottosson, D.B.; Chen, C.; Wang, T.; Lin, H. The sensitivity of on-street parking demand in response to price changes: A case study in Seattle, WA. Transp. Policy 2013, 25, 222–232. [Google Scholar] [CrossRef]
- Darapaneni, N.; Mogeraya, K.; Mandal, S.; Narayanan, A.; Siva, P.; Paduri, A.R.; Khan, F.; Agadi, P.M. Computer Vision based License Plate Detection for Automated Vehicle Parking Management System. In Proceedings of the 2020 11th IEEE Annual Ubiquitous Computing, Electronics & Mobile Communication Conference (UEMCON), New York City, NY, USA, 28–31 October 2020; pp. 800–805. [Google Scholar] [CrossRef]
- Tasseron, G.; Martens, K.; Heijden, R. The Potential Impact of Vehicle-to-Vehicle Communication on On-Street Parking Under Heterogeneous Conditions. IEEE Intell. Transp. Syst. Mag. 2016, 8, 33–42. [Google Scholar] [CrossRef]
- Tasseron, G.; Martens, K. Urban parking space reservation through bottom-up information provision: An agent-based analysis. Comput. Environ. Urban Syst. 2017, 64, 30–41. [Google Scholar] [CrossRef]
- Banti, K.; Louta, M.; Karetsos, G. ParkCar: A smart roadside parking application exploiting the mobile crowdsensing paradigm. In Proceedings of the 2017 8th International Conference on Information, Intelligence, Systems & Applications (IISA), Larnaca, Cyprus, 27–30 August 2017; pp. 1–6. [Google Scholar] [CrossRef]
- Grassi, G.; Jamieson, K.; Bahl, P.; Pau, G. Parkmaster: An in-vehicle, edge-based video analytics service for detecting open parking spaces in urban environments. In Proceedings of the Second ACM/IEEE Symposium on Edge Computing, San Jose, CA, USA, 12–14 October 2017; pp. 1–14. [Google Scholar] [CrossRef]
- Hakeem, A.; Gehani, N.; Ding, X.; Curtmola, R.; Borcea, C. On-The-Fly Curbside Parking Assignment. MobiCASE 2016, 16, 1–10. [Google Scholar] [CrossRef][Green Version]
- Li, B.; Hou, F.; Ding, H.; Wu, H. Community based parking: Finding and predicting available parking spaces based on the Internet of Things and crowdsensing. Comput. Ind. Eng. 2021, 162, 107755. [Google Scholar] [CrossRef]
- Delot, T.; Ilarri, S.; Lecomte, S.; Cenerario, N. Sharing with Caution: Managing Parking Spaces in Vehicular Networks. Mob. Inf. Syst. 2013, 9, 69–98. [Google Scholar] [CrossRef]
- Alhammad, A.; Siewe, F.; Al-Bayatti, A. An InfoStation-based context-aware on-street parking system. In Proceedings of the 2012 International Conference on Computer Systems and Industrial Informatics, Sharjah, United Arab Emirates, 18–20 December 2012; pp. 1–6. [Google Scholar] [CrossRef]
- Roman, C.; Liao, R.; Ball, P.; Ou, S.; De heaver, M. Detecting On-Street Parking Spaces in Smart Cities: Performance Evaluation of Fixed and Mobile Sensing Systems. IEEE Trans. Intell. Transp. Syst. 2018, 19, 2234–2245. [Google Scholar] [CrossRef]
- Kitchenham, B.; Charters, S. Guidelines for Performing Systematic Literature Reviews in Software Engineering; EBSE Technical Report; EBSE: Keele, UK, 2007. [Google Scholar]
- Wohlin, C. Guidelines for snowballing in systematic literature studies and a replication in software engineering. In Proceedings of the 18th International Conference on Evaluation and Assessment in Software Engineering, London, UK, 13–14 May 2014. [Google Scholar] [CrossRef]
- Goodwin, A. Open Spot App Helps Android Users Find Parking. 2010. Available online: https://www.cnet.com/roadshow/news/open-spot-app-helps-android-users-find-parking/ (accessed on 27 February 2023).
- Center, F.M. Parking Spotter. 2015. Available online: https://media.ford.com/content/fordmedia/fna/us/en/news/2015/01/06/mobility-experiment-parking-spotter-atlanta.html (accessed on 26 February 2023).
- Siemens. Integrated Smart Parking Solution. 2015. Available online: www.mobility.siemens.com/mobility/global/en/urban-mobility/road-solutions/integrated-smart-parkingsolution/Pages/integrated-smart-parking-solution.aspx (accessed on 26 February 2023).
- Ethos, V.O. Case Study: Guildford. 2015. Available online: http://geomii.co/case-study-1-guildford/ (accessed on 26 February 2023).
- Chen, Z.; Yin, Y.; He, F.; Lin, J. Parking Reservation for Managing Downtown Curbside Parking. Transp. Res. Rec. J. Transp. Res. Board 2015, 2498, 12–18. [Google Scholar] [CrossRef]
- Zheng, Y.; Rajasegarar, S.; Leckie, C. Parking availability prediction for sensor-enabled car parks in smart cities. In Proceedings of the 2015 IEEE Tenth International Conference on Intelligent Sensors, Sensor Networks and Information Processing (ISSNIP), Singapore, 7–9 April 2015; pp. 1–6. [Google Scholar] [CrossRef]
- Arab, M.; Nadeem, T. MagnoPark-Locating On-Street Parking Spaces Using Magnetometer-Based Pedestrians’ Smartphones. In Proceedings of the 2017 14th Annual IEEE International Conference on Sensing, Communication, and Networking (SECON), San Diego, CA, USA, 12–14 June 2017; pp. 1–9. [Google Scholar] [CrossRef]
- Gul, Q.; Luo, S.; Wei, C.; Pan, L.; Chen, Q. PIaaS: Cloud-oriented secure and privacy-conscious parking information as a service using VANETs. Comput. Netw. 2017, 124, 33–45. [Google Scholar] [CrossRef]
- Wang, L.; Yang, D.; Han, X.; Tianben, W.; Zhang, D.; Ma, X. Location Privacy-Preserving Task Allocation for Mobile Crowdsensing with Differential Geo-Obfuscation. In Proceedings of the 26th International Conference on World Wide Web, Perth, Australia, 3–7 April 2017; pp. 627–636. [Google Scholar] [CrossRef]
- Bock, F.; Di Martino, S.; Origlia, A. A 2-Step Approach to Improve Data-driven Parking Availability Predictions. In Proceedings of the 10th ACM SIGSPATIAL Workshop on Computational Transportation Science, Redondo Beach, CA, USA, 7 November 2017; pp. 13–18. [Google Scholar] [CrossRef]
- Krieg, J.G.; Jakllari, G.; Toma, H.; Beylot, A.L. Unlocking the Smartphone’s Sensors for Smart City Parking. Pervasive Mob. Comput. 2017, 43, 78–95. [Google Scholar] [CrossRef]
- Gkolias, K.; Vlahogianni, E. Convolutional Neural Networks for On-Street Parking Space Detection in Urban Networks. IEEE Trans. Intell. Transp. Syst. 2018, 20, 4318–4327. [Google Scholar] [CrossRef]
- Shi, F.; Wu, D.; Arkhipov, D.; Liu, Q.; Regan, A.; McCann, J. ParkCrowd: Reliable Crowdsensing for Aggregation and Dissemination of Parking Space Information. IEEE Trans. Intell. Transp. Syst. 2018, 20, 4032–4044. [Google Scholar] [CrossRef]
- Zheng, W.; Liao, R.; Zeng, J. An Analytical Model for Crowdsensing On-street Parking Spaces. In Proceedings of the 2019 International Conference on Internet of Things, Embedded Systems and Communications (IINTEC), Tunis, Tunisia, 20–22 December 2019; pp. 56–61. [Google Scholar] [CrossRef]
- Bock, F.; Di Martino, S.; Origlia, A. Smart Parking: Using a Crowd of Taxis to Sense On-Street Parking Space Availability. IEEE Trans. Intell. Transp. Syst. 2019, 21, 496–508. [Google Scholar] [CrossRef]
- Di Martino, S.; Vitale, V.; Bock, F. Comparing Different On-Street Parking Information for Parking Guidance and Information Systems. In Proceedings of the 2019 IEEE Intelligent Vehicles Symposium (IV), Paris, France, 9–12 June 2019; pp. 1093–1098. [Google Scholar] [CrossRef]
- Ni, J.; Zhang, K.; Xia, Q.; Lin, X.; Shen, X. Enabling Strong Privacy Preservation and Accurate Task Allocation for Mobile Crowdsensing. IEEE Trans. Mob. Comput. 2019, 19, 1317–1331. [Google Scholar] [CrossRef]
- Wang, Z.; Pang, X.; Hu, J.; Liu, W.; Wang, Q.; Li, Y.; Chen, H. When Mobile Crowdsensing Meets Privacy. IEEE Commun. Mag. 2019, 57, 72–78. [Google Scholar] [CrossRef]
- Origlia, A.; Di Martino, S.; Attanasio, Y. On-Line Filtering of On-Street Parking Data to Improve Availability Predictions. In Proceedings of the 2019 6th International Conference on Models and Technologies for Intelligent Transportation Systems (MT-ITS), Cracow, Poland, 5–7 June 2019; pp. 1–7. [Google Scholar] [CrossRef]
- Wang, X.; Wang, X. Flexible parking reservation system and pricing: A continuum approximation approach. Transp. Res. Part B Methodol. 2019, 128, 408–434. [Google Scholar] [CrossRef]
- Jioudi, B.; Amari, A.; Moutaouakkil, F.; Medromi, H. e-Parking: Multi-agent Smart Parking Platform for Dynamic Pricing and Reservation Sharing Service. Int. J. Adv. Comput. Sci. Appl. 2019, 10, 342–351. [Google Scholar] [CrossRef]
- Zambanini, S.; Loghin, A.M.; Pfeifer, N.; Màrmol Soley, E.; Sablatnig, R. Detection of Parking Cars in Stereo Satellite Images. Remote Sens. 2020, 12, 2170. [Google Scholar] [CrossRef]
- Kim, M.; Kim, Y. Multi-Blockchain Structure for a Crowdsensing-Based Smart Parking System. Future Internet 2020, 12, 90. [Google Scholar] [CrossRef]
- Wang, L.; Zhang, D.; Yang, D.; Lim, B.Y.; Han, X.; Ma, X. Sparse Mobile Crowdsensing with Differential and Distortion Location Privacy. IEEE Trans. Inf. Forensics Secur. 2020, 15, 2735–2749. [Google Scholar] [CrossRef]
- Yu, J.; Wu, M.; Li, C.; Zhu, S. A Street View Image Privacy Detection and Protection method based on Mask-RCNN. In Proceedings of the 2020 IEEE 9th Joint International Information Technology and Artificial Intelligence Conference (ITAIC), Chongqing, China, 11–13 December 2020; pp. 2184–2188. [Google Scholar] [CrossRef]
- Çiçek, E.; Goren, S. Fully automated roadside parking spot detection in real time with deep learning. Concurr. Comput. Pract. Exp. 2020, 33, e6006. [Google Scholar] [CrossRef]
- Di Martino, S.; Origlia, A. Exploiting Recurring Patterns to Improve Scalability of Parking Availability Prediction Systems. Electronics 2020, 9, 838. [Google Scholar] [CrossRef]
- Zhang, M.; Yang, L.; He, S.; Li, M.; Zhang, J. Privacy-Preserving Data Aggregation for Mobile Crowdsensing with Externality: An Auction Approach. IEEE/ACM Trans. Netw. 2021, 29, 1046–1059. [Google Scholar] [CrossRef]
- Zhao, D.; Ju, C.; Zhu, G.; Ning, J.; Luo, D.; Zhang, D.; Ma, H. MePark: Using Meters as Sensors for Citywide On-Street Parking Availability Prediction. IEEE Trans. Intell. Transp. Syst. 2022, 23, 7244–7257. [Google Scholar] [CrossRef]
- Hakeem, A.; Curtmola, R.; Ding, X.; Borcea, C. DFPS: A Distributed Mobile System for Free Parking Assignment. IEEE Trans. Mob. Comput. 2022, 21, 4279–4295. [Google Scholar] [CrossRef]
- City of Melbourne. On-Street Parking Data City of Melbourne. 2014. Available online: https://www.melbourne.vic.gov.au/about-council/governance-transparency/open-data/Pages/on-street-parking-data.aspx (accessed on 27 February 2023).
- Coffer, M. Balancing Privacy Rights and the Production of High-Quality Satellite Imagery. Environ. Sci. Technol. 2020, 54, 6453–6455. [Google Scholar] [CrossRef]
- Xiong, H. Near-Optimal Mobile Crowdsensing: Design Framework and Algorithms. Ph.D. Thesis, Université Pierre et Marie CURIE, Paris, France, 2015. [Google Scholar]
- Sarker, I. Machine Learning: Algorithms, Real-World Applications and Research Directions. SN Comput. Sci. 2021, 2, 160. [Google Scholar] [CrossRef]
- Pournajaf, L.; Xiong, L.; Sunderam, V.; Goryczka, S. Spatial Task Assignment for Crowd Sensing with Cloaked Locations. In Proceedings of the 2014 IEEE 15th International Conference on Mobile Data Management, Brisbane, QLD, Australia, 14–18 July 2014. [Google Scholar] [CrossRef]
- Bai, Y.; Zhuo, L.; Cheng, B.; Peng, Y.F. Surf feature extraction in encrypted domain. In Proceedings of the 2014 IEEE International Conference on Multimedia and Expo (ICME), Chengdu, China, 14–18 July 2014; pp. 1–6. [Google Scholar] [CrossRef]
- Nguyen, T.; Kim, K. A survey about consensus algorithms used in Blockchain. J. Inf. Process. Syst. 2018, 14, 101–128. [Google Scholar] [CrossRef]
- Michael, N. Artificial Intelligence: A Guide to Intelligent Systems; Pearson Education: Singapore, 2005. [Google Scholar]
Disclaimer/Publisher’s Note: The statements, opinions and data contained in all publications are solely those of the individual author(s) and contributor(s) and not of MDPI and/or the editor(s). MDPI and/or the editor(s) disclaim responsibility for any injury to people or property resulting from any ideas, methods, instructions or products referred to in the content. |
© 2023 by the authors. Licensee MDPI, Basel, Switzerland. This article is an open access article distributed under the terms and conditions of the Creative Commons Attribution (CC BY) license (https://creativecommons.org/licenses/by/4.0/).






