Next Article in Journal
Lightweight Deep Learning Model for Real-Time Colorectal Polyp Segmentation
Previous Article in Journal
A Fast VVC Intra Prediction Based on Gradient Analysis and Multi-Feature Fusion CNN
 
 
Font Type:
Arial Georgia Verdana
Font Size:
Aa Aa Aa
Line Spacing:
Column Width:
Background:
Article

Remanufacturing of Industrial Electronics: A Case Study from the GCC Region

1
College of Technological Studies, Public Authority for Applied Education and Training (PAAET), Kuwait City 70654, Kuwait
2
Technical Solution Limited, Jeddah 22535, Saudi Arabia
*
Author to whom correspondence should be addressed.
Electronics 2023, 12(9), 1960; https://doi.org/10.3390/electronics12091960
Submission received: 4 March 2023 / Revised: 15 April 2023 / Accepted: 21 April 2023 / Published: 23 April 2023
(This article belongs to the Section Industrial Electronics)

Abstract

The Gulf Cooperation Council (GCC) region has witnessed significant growth in the global electrical and electronic equipment (EEE) market, especially in the industrial field due to the high demand from oil and gas and other related sectors. However, the lifespan of these end-of-life (EoL) products has become shorter, leading to electronic failure and generating electronic waste (e-waste). Disposing of such waste in recycling centers and landfills poses a challenge for policymakers and waste management officials due to its environmental impact. However, it is imperative to implement new management practices to overcome e-waste from landfills; thus, we propose the remanufacturing process as a viable and economic strategy for e-waste management. The process of industrial remanufacturing has the potential to decrease e-waste and promote the reuse of obsolete EEE and industrial devices., including those used in the Oil and Gas sector. This paper advocates for industrial remanufacturing as a solution to e-waste, aiming to increase the reusability of EoL EEE products. The authors provide a detailed analysis of the troubleshooting process and the tools employed, emphasizing the requirements for adopting this crucial remanufacturing solution. Moreover, the benefits of remanufacturing to industries and stakeholders are highlighted by offering a cost-effective alternative to replacing equipment, increasing the reusability of obsolete products, and reducing e-waste. By addressing the challenges of adopting remanufacturing, limitations and areas for future focus to enhance sustainability can be identified. Additionally, a comprehensive technical survey of the most common reasons for electronic failure at the board level demonstrates the feasibility and practicality of remanufacturing processes. These valuable insights reveal the possibility of realizing remanufacturing and guide technicians and stakeholders in implementing remanufacturing practices in various sectors, including oil and gas, petrochemicals, power generation, and factories. Lastly, by showcasing an example of a GCC region facility specializing in remanufacturing industrial electronic equipment, the potential contribution to a more sustainable future is emphasized,; this makes it easier to advocate for the adoption of remanufacturing as a more sustainable and economically viable approach in the industrial sector, particularly in oil and gas, for effective e-waste management.

1. Introduction

Over the last 20 years, global electronics industry demand has been phenomenal in the Gulf Cooperation Council (GCC) region. Consequently, industrial electric and electronic equipment (EEE) require consideration because of their short lifespan, stylistic obsolescence, and significant production volumes. In addition, these types of discarded equipment generate vast quantities of discarded and obsolete devices referred to as electronic waste (e-waste) [1,2,3]. Thus, EEE includes many toxic materials, such as cadmium, mercury, lead, and scarce precious materials, including palladium and gold [4].
Most industrial EEE encounter electronic failures and are considered end-of-life (EoL) devices that are no longer in use and need an urgent replacement. Therefore, the client must change the entire machine or production line due to obsolescence. However, during the replacement period the industrial EEE is no longer available or the new product may take time to receive, which is a time-consuming and costly choice.
Consequently, industrial EoL devices are thrown out in recycling centers and dumped in landfills, leading to an enormous environmental challenge to waste management officials, especially in countries’ with an absence of recycling facilities. In addition, the actual e-waste management strategies are unsustainable due to environmental challenges. Therefore, many industrial leaders consider that industrial EEE recovery strategies are a promising alternative to reduce environmental pollution, maximizing reusability and decreasing the amount of waste dumped in landfills by recovering industrial devices at their EoL.
Product recovery strategies often involve recycling, remanufacturing, and energy extraction via waste-to-energy facilities [1]. Industrial EEE recovery has positive social and economic effects and can induce profitable business opportunities and ecological profits. Therefore, product remanufacturing aims to retain the geometrical shape of the worn-out device and reuse it with the same original functionality [1].
This research paper primarily focuses on the potential of remanufacturing as a cost-effective and sustainable solution for increasing the reuse of industrial products, minimizing e-waste generation, and reducing operational downtime across various sectors, including the oil and gas industry in the GCC region. The rapid consumption of electronic devices has led to a significant challenge in waste management and environmental protection, with total e-waste production estimated to reach between 947 and 1090 thousand tons by 2040, primarily resulting from discarded electronic products. This issue is particularly relevant in the GCC region, where the industrial sector’s high demand for EEE contributes substantially to the problem of sustainable disposal [5].
Among the various EoL management strategies for electronic devices, remanufacturing emerges as a promising solution due to its potential to reduce e-waste, conserve resources, and foster a circular economy. Unlike retrofitting, which focuses on upgrading existing equipment with new technology, and refurbishing or reconditioning, which generally center on repairing or restoring devices to their initial performance, remanufacturing involves a more comprehensive process that includes disassembling, cleaning, repairing, and replacing components to produce a product that meets or surpasses the original equipment’s performance [6].
Our research aims to encourage industries to adopt remanufacturing as a cost-effective solution by highlighting its benefits and demonstrating its potential to create sustainable and economically viable practices for managing e-waste and promoting the reuse of obsolete electronic devices. This approach addresses the issue of e-waste in the GCC region’s oil and gas sector and has the potential to impact other industries, paving the way for a more environmentally friendly and resource-efficient future. To achieve this aim, the authors also emphasize the need for regulatory reforms, requirements, and tools that facilitate adopting remanufacturing practices across various sectors.
The strategies used in industrial equipment recovery at their EoL are initially discussed. Moreover, the vital role of remanufacturing in realizing sustainability in different sectors is shown.
The remaining sections of this paper are structured as follows. In the third section, the remanufacturing operation and process are presented by outlining the requirements, advantages, challenges, and limitations in the industrial field of EoL EEE. Additionally, the results of a technical survey that classifies the causes of electronic failure are shown. The fourth section illustrates the e-waste situation in the GCC countries and provides an example of a remanufacturing facility operating in various regional sectors. Section five focuses on the implementation of remanufacturing in the GCC region’s oil and Gas sector. Finally, the outcomes and conclusions are drawn in the last section.

2. Recovering EoL Electronic Devices Strategies

Most industrial users buy new EEE when the controller or equipment reaches its EoL or becomes worn out if it is available; otherwise, they have to replace the controlling system or the full machine in case of obsoleteness. However, most EEE can be restored with the technical know-how, tools, and the correct parts. This process is known as “Product recovery,” which includes activities to retrieve value from a device at EoL [7]. Furthermore, product recovery encompasses essential strategies such as recycling, reusing, refurbishing, recovering, or remanufacturing products nearing the end of their life cycle.
The five strategies for EoL product recovery are repair, refurbishment, remanufacturing, cannibalization, and recycling [8], as depicted in Table 1. Restoration and reuse of EEE i complex and demanding options but offer more benefits than incineration or dumping electronic products in landfill [9].
Many factors and parameters, such as optimal disassembly level, return flow volume, labor availability, cost, and time, should be considered to determine the viable recovery process [10]. Generally, industrial product recovery has three advantageous effects:
  • It decreases the economic and environmental costs;
  • It lessens the fees of processing and purchasing new resources as repairing EoL products and reusing parts from worn-out devices ensure that original performance and cosmetic aspects are retained;
  • Companies can use it as an eco-friendly marketing solution for product and service classification to differentiate themselves from competitors and emphasize their commitment to sustainability.
On the other hand, collecting, sorting, refurbishing, repairing, and remanufacturing are essential mechanisms for reducing e-waste. However, their inadequate development and implementation pose sustainability challenges [1].
Consequently, implementing sustainable practices to manage EoL industrial electronics is crucial for balancing environmental and economic considerations. By adopting such an approach, e-waste can be managed environmentally and precious materials can be conserved. Furthermore, such practices can play a crucial role in minimizing the impact of e-waste on the natural environment while fostering the adoption of sustainable resource management approaches [11].
The legal regulations RoHS and WEEE are, respectively, designed to restrict the use of hazardous substances and regulate the disposal of waste electrical and electronic equipment within the European Union. They represent legislation affecting electronic device design for environmental protection and sustainable development balance. Sustainable product design must integrate and consider engineering, economic, societal, and ecological science models. In addition, these two directives are the central driving forces in e-waste control [12]. As a result, electronic producers adopt remanufacturing as a suitable strategy to recover industrial products.
Remanufacturing is a process that restores used products to like-new condition, resulting in high-quality products with extended lifespans [13]. This approach is more energy-saving and cost-effective than other end-of-life processes; however, it requires products to be durable, contain high-value parts, and have strong market demand. As a result, remanufactured products often have equal or better performance and come with full warranties and guarantees [14]. Therefore, remanufacturing EoL products promotes manufacturing growth and sustainable economics. The life cycle of these products starts with their production and development, followed by their use and maintenance, and ends with either their reuse or recycling. Remanufacturing these products can extend their useful life and conserve valuable resources, creating a more sustainable and circular economy. However, when remanufacturing is impossible, recycling is preferred over product dumping in a landfill or incineration. Consequently, initiating clean remanufacturing solutions is necessary to overcome e-waste and destructive environmental impacts at the returned product’s origin [15].
Lastly, remanufacturing conserves resources and saves raw and precious materials, such as steel, glass, and plastics. Furthermore, this preferred solution for product reuse avoids greenhouse gas emissions related to material manufacturing and production and water and air pollution.
Despite its advantages, remanufacturing faces several challenges according to past literature ([16,17,18,19]), such as the need for a consistent flow of incoming products [20], products in varying conditions, designs not intended for remanufacturing, infrastructure for collection, consumer mistrust, legal and regulatory obstacles, market cannibalization, and potential hindrances to adopting more energy-efficient products.

3. Industrial Product Remanufacturing

3.1. Industrial Remanufacturing: An Overview

The core purpose of industrial remanufacturing is restoring the original function and condition of non-functional, worn down, or old products to functional products that meet the original equipment manufacturer (OEM) specified standards.
To achieve this goal, experts perform essential operations such as disassembling, as depicted in Figure 1, as well as troubleshooting, reprocessing, and substituting electronic components that do not meet standards with a hardware or software solution from used EEEs [21].
In contrast, the term “cores” is commonly used in the literature to describe broken, worn-out, or used units undergoing remanufacturing. According to Lindahl et al. [22], remanufacturing involves restoring these cores to a functional state through an industrial process. This process includes multiple steps, such as inspection, disassembly, cleaning, troubleshooting (as shown in Figure 2), component replacement or refurbishment, reassembly, and testing to ensure that the remanufactured unit meets the OEM standards [22].
Remanufacturing industrial devices typically demand lower capital investments compared to manufacturing operations. This process is low cost because remanufacturing involves refurbishing pre-existing electronic components, printed circuit boards (PCB), designs, and software programming that OEM has already produced.
Thus, industrial remanufacturing allows clients to recover their products, including discontinued units, without significant financial investment, such as purchasing a new product or replacing the controller or the entire machine. As a result, the fees associated with the industrial remanufacturing process are typically 20 to 50% of the price of a new product. This process is low cost because raw materials, such as modules and peripherals, are already mounted in their final form in the PCB.

3.2. Uncovering the Causes of Industrial PCB Problems

Modern industrial machines are commonly outfitted with embedded electronic motherboards that serve multiple purposes. These motherboards provide power to the machine’s controller, such as through switched mode power supply (SMPS) and inverters, while also managing various industrial processes. For instance, the operations performed by the controller in industrial machines include temperature control, monitoring of digital I/O data flow via programmable logic controllers (PLCs), regulation of the speed of three-phase asynchronous motors through variable frequency drives (VFDs), and display of essential process parameters through human–machine interfaces (HMIs). Examples of industrial EoL products are shown in Figure 3.
On the other hand, there are several reasons why controllers in industrial machines often fail, resulting in different symptoms and signs. These reasons include:
  • Manufacturers use bad quality parts, such as electrolytic capacitors, with short lifetimes that lose their capacitance and internal series resistors over time;
  • Controllers are poorly designed and do not have sufficient protection components, such as metal oxide varistors (MOV), transient voltage suppressor (TVS) diodes, Zener diodes, fuses, thermistors, etc., which are vulnerable to damage caused by voltage surges and spikes resulting from electrical fluctuations. Such damage can impact electronic components severely;
  • Operators manipulate the controller without taking safety precautions, damaging many ICs and some field-effect transistors, such as metal oxide semiconductor field effect transistor (MOSFET), due to external phenomena such as static electricity;
  • The corrupted software or program of the controller is generally stored in embedded micro-controllers and programmable ICs, which sometimes need an upgrade;
  • Industrial environmental conditions, such as temperature, dust, water, rain, moisture, exposure to various chemicals and gases, including H2S, and electro magnetic interference (EMI) influence the PCB and affect the product and components’ lifespan;
  • Damage caused by stress, mechanical shock, and vibration to the electronic board and plastic enclosures, leading to broken PCB traces and causing an open or a short circuit while powering on;
  • Animals such as rats and cockroaches, as well as their eggs and faeces, can cause harm to the internal electrical components of the product, leading to costly repairs. In particular, cockroaches are known to be attracted to the warmth of electronic motherboards and may inadvertently touch high-voltage parts, causing a short circuit and further damage.

3.2.1. Questionnaire Survey

An online survey was conducted using a 5-point Likert scale to gather more information and better understand the primary and prevalent reasons for industrial PCB failure and defects with the active goal of promoting remanufacturing as a sustainable alternative to disposal. Thus, 25 industrial electronics repair technicians from GCC countries with experience ranging from 1 to 32 years in industrial electronic repair (averaging 11 years of experience) were asked to rate 11 potential causes of PCB failure on a scale of 1 to 5. This rating scale allowed the technicians to indicate the relevance of each reason, with one showing the least common cause and five displaying the most common cause. Moreover, the Likert scale allowed us to collect quantitative data on how the repair technicians perceived each potential cause of PCB failure.
Consequently, the survey provides essential implications for remanufacturing. By understanding the underlying reasons for PCB failure, remanufacturer groups can focus on addressing these issues, enhancing the quality and reliability of the products they remanufacture, and creating a more sustainable and environmentally friendly future.

3.2.2. Survey Analysis

The authors analyzed the quantitative data collected from professionals using SPSS version 27.0 and applied descriptive statistical techniques, such as frequency and percentage. In addition, inferential statistics and critical analysis techniques, such as the independent sample t-test, were used to observe significant differences between unrelated PCB failure causes.
To summarize and organize the results of this survey on PCB failure reasons, a bottom-up approach was used, sorting them from the most common cause (at the bottom) to the least common. This method is represented in Figure 4, which shows the Tower of Hanoi with 11 disks, with each disk representing a motherboard failure reason. In addition, Figure 5 displays the histogram representing the survey results.
As a result, the survey revealed active components (shown in Figure 6) based on semiconductors, such as various types of diodes (Zener, TVS, Schottckey, Varicap, etc.), transistors (MOSFET, BJT, IGBT), thyristor, and TRIAC, were the most frequently damaged components.
Therefore, passive components, which are essential elements of analog electronics, tend to fail and require replacement during remanufacturing. Conversely, external factors, such as electrical supply, environmental conditions (such as dust and humidity), product misuse, and electrostatic discharge (ESD), are common causes of product failure due to wear and tear.
Moreover, industrial EoL products are susceptible to trace problems, such as misaligning electronic components and improper solder joints, which can disrupt the current flow and disconnect subsequent board stages. Therefore, inspecting the PCB during remanufacturing is strongly recommended to ensure minimal defects.
In addition, the failure of analog and digital ICs is common and can be detected through various testing methods during troubleshooting. For instance, technicians can use an IC tester to check the integrated circuits, while an oscilloscope can display the signals’ waveform graphically and a logic analyzer can analyze the data frame.
Furthermore, customized and complex integrated circuits (ICs) are also susceptible to damage. In particular, microcontrollers (MCU) and microprocessors (MPU), also known as system-on-chip (SOC), can be vulnerable if they are not adequately protected by drivers and voltage regulators that include over-temperature (OTP), over-current (OCP), and over-voltage protection (OVP). Such protection is necessary to prevent external peaks from damaging these crucial components, which are responsible for handling the primary software of the machine.
The challenge for technicians lies in dealing with programmable ICs prone to damage or corruption of software due to drained storage battery cells. These ICs require a software base self-test (SBST) to check the memories responsible for running the entire program of the motherboard, as well as input and output modules (I/O) and other microcontroller components.
Finally, it is worth noting that external mechanical forces, such as vibration and shocks, can cause cosmetic damage to the motherboard. However, this type of damage is relatively rare. To minimize the risk, many OEMs opt to protect the PCB by encasing it in a sturdy package with adequate ingress protection (IP) to prevent the entry of solid particles, liquids, and dust.
In conclusion, this study highlights the challenges in remanufacturing industrial EoL devices at the motherboard level and provides valuable insights for technicians in identifying the most commonly damaged components. As a result, more effective repair techniques can be developed, ultimately increasing the longevity of these valuable products. Furthermore, this contributes to a more sustainable approach to industrial remanufacturing and e-waste management.

3.3. Industrial Remanufacturing Operation

3.3.1. Remanufacturing Process

The critical area of focus for remanufacturing is industrial electronic equipment, which encompasses a range of items such as PLCs, drives, meters, controllers, displays, industrial computers, and machine controllers. Accordingly, industries in diverse sectors utilize these devices, such as oil and gas, petrochemical, factories, power generation, agriculture, snimal breeding facilities, and a wide range of small- and large-scale manufacturing operations.
Therefore, the remanufacturing process for industrial products commences when faulty devices are received. Upon arrival, the products are registered based on their brand and model; they then undergo testing, disassembly, and evaluation by qualified professionals and service personnel. These experts identify the problematic function block before troubleshooting it with appropriate tools and instruments.
Once the technicians have completed the evaluation process to assess the cosmetics and functionality of the product, they determine whether it is faulty or cannot be repaired for various reasons. These reasons may include an utterly burnt motherboard, erased part numbers of specific ICs, or unavailability of spare parts, such as modules and ICs, in the market. Sometimes, the technicians may require a similar product to compare with the faulty equivalent. Consequently, technicians who cannot repair the product will return it to the customer.
The products can be directly repaired using spare parts to replace the worn parts, as shown in Figure 7, or without new electronic components by performing software upgrading, such as wiping user data or setting the parameters and shipping to the client. The entire process is described by the flowchart represented in Figure 8.
Hence, the technicians can repair the defective products by replacing worn-out components or upgrading software, as shown in Figure 9, if the issue is related to the software. Moreover, software upgrades may include wiping user data or setting specific parameters depending on the problem detected. Once the repair process is complete, the products are shipped back to the client.

3.3.2. Essential Testing Equipment and Tools for Industrial Remanufacturing

To locate and detect faults in an industrial product’s controller, technicians require specific and professional testing equipment and tools. These tools are essential for troubleshooting and identifying issues among numerous electronic components in the PCB. Table 2 and Figure 10 detail the necessary testing equipment and tools for industrial remanufacturing. Thus, access to these tools is crucial in ensuring that the remanufactured devices are fully functional and meet the required standards.
Therefore, using professional testing equipment and tools is essential in accelerating the troubleshooting process and allowing for a maximum number of worn-out products to be recovered, ultimately satisfying the clients. In addition, a service technician or engineer requires various equipment and tools to effectively diagnose and repair faulty electronic components, ranging from basic screwdrivers to sophisticated instruments, such as digital storage oscilloscopes (DSOs). Consequently, essential tools are sufficient for repairing simple faults. Nonetheless, specialized equipment is necessary for addressing more complex issues, such as dedicated test benches for servicing and testing servo drives, as well as PLCs, VFDs, and other components.
For this purpose, many remanufacturing companies invest in general and specialized testing equipment to ensure their technicians have the necessary tools to produce high-quality remanufactured products.

3.3.3. Troubleshooting Process

Today’s industrial motherboards are becoming increasingly intricate, featuring single- or double-sided or multilayer PCBs with small line circuits and delicate parts, such as surface-mounted devices (SMD) and ball grid array (BGA) components. These components have solder joints beneath the IC packages, making them challenging to inspect. The difficulty in inspection is well-known in the industry [5].
Analyzing and troubleshooting a faulty motherboard requires a strong understanding of theory and analytical thinking as it depends on factors such as symptoms, circuit complexity, and personal experience. In addition to theoretical knowledge, specific and professional tools are necessary for effective PCB troubleshooting, as depicted in Figure 11. For instance, a tracker and high-accuracy multimeter are essential tools for performing various measurements.
Technicians typically begin troubleshooting by utilizing simple techniques, such as visual inspection and power off/on methods with instruments including DMMs and oscilloscopes. They may also use a forward-looking infrared (FLIR) camera to view the thermal heatmap of components and speed up the identification of faults.
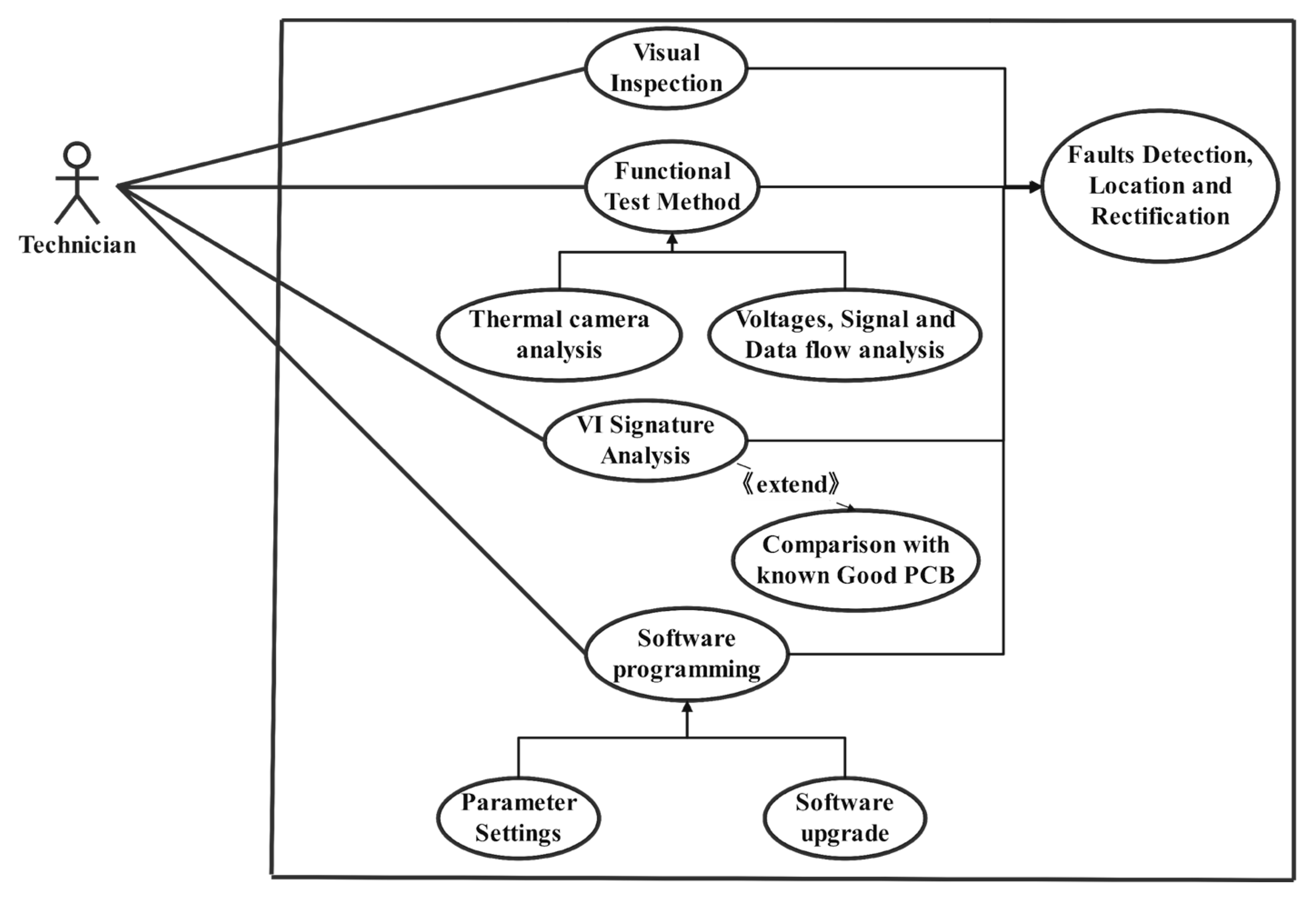
Therefore, engineers and individuals trained in electronics repair typically rely on three primary techniques to troubleshoot faulty PCBs: visual inspection, as shown in Figure 12, voltage-current curve (V/I) analysis, and functional testing. Moreover, these approaches aid in pinpointing the worn-out components and affected areas. The maintenance process is depicted in a unified modelling language (UML) use case diagram, as seen in Figure 13, which outlines various scenarios that technicians can employ to address hardware and software issues.
Generally, the visual inspection technique involves examining PCBs for any signs of damage, such as burnt components or broken wires, using a digital microscope or magnifying glass.
The V/I analysis technique is a powerful diagnostic tool that can be used to diagnose and repair defective motherboards quickly. The unique V/I signature clearly represents the state of the device under test, indicating whether it is in good, bad, or marginal condition. Compared to a known good PCB, the method provides a more comprehensive view of the PCB’s electrical behavior.
On the other hand, functional testing involves testing the motherboard’s performance by applying various input signals and measuring the output signals. This scheme helps technicians identify any issues with the functionality of the PCB.
In addition to the previously mentioned techniques, experienced technicians may use advanced diagnostic tools and software to analyze and troubleshoot complex issues. These tools include signal generators, spectrum analyzers, logic analyzers, and boundary scan tools. They help technicians identify and isolate faults in complex electronic circuits and systems.

3.4. Remanufacturing Requirements

Industries and companies prioritize numerous requirements before and during the remanufacturing process of an EoL product. As a result, they can complete the process efficiently and to the client’s satisfaction. Timeliness is crucial for industrial operations because any machine failure can halt the entire production line.
Therefore, highly qualified technicians with specialized skills and expertise must remanufacturer motherboards to prevent additional costs and increase the probability of repairing industrial products.
Next, accessing the user and service manuals offered by OEM for any machine, including VFDs and servo drives, is crucial for successful remanufacturing, minimizing downtime, and reducing costs for the client. Furthermore, wiring diagrams can provide valuable insights into the location of spots, enabling technicians to diagnose and repair issues more efficiently.
Therefore, identifying electronic components with a precise part number at the motherboard level is crucial for successful remanufacturing.
In addition to precisely identifying components, having access to datasheets for each part is another essential requirement for successfully remanufacturing motherboards and other electronics products. Furthermore, the availability of spare parts is critical for successful remanufacturing, especially for obsolete products. Remanufacturers rely on existing stock or OEM-provided components for repairs. Reliable sources of spare parts, such as modules and components, are essential for ensuring effective repairs, increasing the likelihood of successful remanufacturing and customer satisfaction.
Finally, software is essential to any electronic product. It can be corrupted or lost for various reasons, such as power surges or physical damage. In addition, technicians need access to the original software or an unlocked version offered by OEM to repair or remanufacture a product. Therefore, technicians need the proper tools and expertise to extract the software from components such as MCU, EEPROM, flash, and eMMC memories. For instance, they may use a joint test action group (JTAG) to achieve the task [23]. Sometimes, the extracted software may require modifications to ensure the product operates correctly.
Finally, remanufacturing requires a diverse skill set, including knowledge of electronics, mechanics, automation, and electrical and practical troubleshooting. Consequently, professionals with such expertise and skills are in high demand for this task.

3.5. Challenges and Constraints in Industrial Remanufacturing

The reasons and obstacles to achieving successful industrial remanufacturing for EoL products have technical and economic aspects [6].
Firstly, remanufacturing can be challenging when dealing with end-of-life electronic equipment that includes motherboards because the equipment may be obsolete. Finding replacement modules in the market can be difficult due to OEM policies. In such cases, technicians may attempt to replace worn-out components with current equivalent parts, which can lead to the loss of critical product features. The quality and condition of the used products can also vary, making it hard to achieve consistent results.
One of the significant technical challenges in the remanufacturing process is the lack of PCB schematics, which can help troubleshoot faulty equipment. Consequently, without PCB schematics professional technicians often rely on their knowledge and expertise to troubleshoot the equipment. This process requires significant effort and time as the technicians must reverse-engineer the equipment to fully understand its design and operation.
Furthermore, some industrial motherboards or onboard microprocessor PCBs, such as PLCs, use custom-made and complex integrated circuits without datasheets. This issue can make diagnosing and repairing faulty equipment challenging as limited information about the components is available. In addition, some ICs may have an erased or missing part number, further complicating the diagnosis process. Therefore, proper documentation and knowledge sharing between the OEMs and the remanufacturing industry is essential to facilitate the repair and maintenance of such equipment.
On the other hand, remanufacturer groups can require significant investment in specialized equipment, technologies, and software. These tools must be capable of handling various products and materials and the costs of acquiring and maintaining them can be high.
Hence, ensuring consistent quality across different products and batches is a significant challenge. In addition, there is always a risk that remanufactured products may not meet the required standards and may have to be scrapped or reworked. However, industrial remanufacturing must comply with strict health, safety, and environmental standards and regulations.
Lastly, consumers may perceive remanufactured devices negatively, considering them inferior to new products. This perception can make market and selling remanufactured products difficult, reducing demand and profitability. For that reason, making remanufacturing economically viable is challenging for businesses, especially when competing with cheaper imported products.
Overcoming these challenges and constraints requires significant time, resources, and expertise. Nevertheless, remanufacturing can offer considerable benefits, including reduced environmental impact, improved resource efficiency, and increased profitability.

3.6. Advantages and Benefits of Industrial Remanufacturing

Remanufacturing has become increasingly popular in several industries, including the oil and gas, power generation, and petrochemical sectors. This innovative solution offers a way to reduce machine downtime, save costs, and recover EoLproducts rather than dispose of them in landfills, contributing to the growing e-waste problem. Hence, the demand for remanufacturing has grown due to its ability to extend the life of existing equipment, reduce waste, minimize greenhouse gas emissions, and save resources. Furthermore, instead of replacing worn-out devices with new ones, remanufacturing allows companies to reuse and refurbish these products, reducing their environmental impact and promoting sustainability.
Secondly, remanufacturing can be a cost-effective solution compared to manufacturing new products. By reusing existing components, stakeholders can efficiently save on raw material costs, energy consumption, and waste management fees. Therefore, technicians allow for greater control over the quality of the product because each part is thoroughly inspected, repaired, replaced, and tested to ensure it meets or exceeds the original specifications. As a result, remanufactured products can be as good as new or even surpass their original quality in some instances.
In addition to the environmental and economic benefits, industrial remanufacturing can lead to technicians and maintenance engineers acquiring new skills and knowledge. By disassembling, repairing, and reassembling used products, technicians gain a deeper understanding of product design, functionality, and performance. However, this knowledge and expertise can be used to identify areas for improvement in product design and develop new products through reverse engineering.

4. GCC Region a Case Study

4.1. The Issue of e-Waste in the GCC Region

The GCC region has experienced a notable expansion in its oil and gas, petrochemical, and manufacturing industries and remarkable economic growth in recent years, leading to high living standards and affluence. However, this growth has also resulted in higher per-capita production of EoL electronic products, posing a considerable challenge to waste management systems in the region [5]. The primary sources of e-waste in this region include industrial and medical equipment. However, improper management of discarded electronic products containing toxic substances, including lead, mercury, and cadmium, can severely threaten the environment and human health [24].
Due to improper disposal methods, electronic waste in the GCC countries is often mixed with other types of waste before being deposited in landfills. Consequently, this has generated a substantial amount of e-waste in the region, estimated to be approximately 641,000 tons in 2014 [5].
Saudi Arabia generates the highest amount of e-waste among the GCC countries, with a total of 378 thousand tons, which can be attributed to its large population of 30 million as it has a relatively lower per-capita e-waste generation of 12.5 kg. The United Arab Emirates (UAE) and Kuwait have the highest per-capita e-waste generation rates of 17.2 kg, likely due to higher economic development, disposable income, and consumption of electronic products in these countries [5]. For example, Kuwait produces a substantial amount of waste, with an estimated per-capita production of 1.5 kg per person daily, resulting in approximately 68.8 million tons of waste being generated annually [24]. E-waste is also a significant contributor to this waste stream, with an estimated 17.2 kg per person per year [5]. However, the recycling of e-waste in the country is unregulated, with some recycling companies relying on manual labor for sorting and lacking modern e-waste recycling facilities [24]. With a population of 3.3 million, Oman generates 46 thousand of tons of e-waste. In contrast, with a smaller population of 2 million, Qatar generates 32 thousand tons, indicating that population size plays a significant role in determining total e-waste generation. Bahrain has the lowest total e-waste generation among the GCC countries, at 15 thousand tons, which is attributed to its smaller population of 1.2 million and per-capita e-waste generation of 12.9 kg.

4.2. Industrial Remanufacturing for Sustainable e-Waste Practices in GCC Region

One potential strategy to tackle the problem of e-waste in the GCC area is to encourage and provide incentives for remanufacturing. Industrial remanufacturing aims to refurbish and repair electronic products to their original condition, extending their useful lives and reducing waste generated. Therefore, by promoting and encouraging the adoption of remanufacturing practices, GCC can reduce its reliance on manual labor for sorting and create jobs in the remanufacturing industry. Furthermore, remanufacturing can also contribute to reducing the country’s carbon footprint by reducing the amount of energy and resources needed to produce new electronic industrial products. With the proper support and investment, remanufacturing could be a sustainable solution to minimize e-waste in the GCC region.
For instance, we consider an industrial remanufacturing facility in a GCC region that specialized in refurbishing and repairing EoL industrial equipment across various sectors. This Facility receives equipment for remanufacturing from multiple customers, including oil and gas, petrochemical, manufacturing, power generation, and other industries. Once the equipment is collected, the facility disassembles it into individual parts, inspects each component thoroughly, and replaces or repairs any damaged or faulty components to restore the equipment to its original condition using professional tools.
Moreover, this industrial remanufacturing facility maintains a database of successfully remanufactured industrial products, which allows it to track and analyze the performance of remanufactured equipment over time. For each remanufactured product, the database contains detailed information, such as the date of remanufacture, the parts that were repaired or replaced, and the quality control measures that were used. Therefore, they use this information to identify areas that need improvements in remanufacturing and demonstrate the excellence and reliability of remanufactured products to potential customers. Additionally, the database helps the facility monitor the environmental benefits of remanufacturing, such as the amount of waste diverted from landfills and the reduction in greenhouse gas emissions associated with producing new equipment.
According to the database of successfully remanufactured equipment over several years, as depicted in Figure 14, it can be seen that more than 6500 units were successfully remanufactured, ranging from motors to electronic controllers, including VFDs, PLCs, HMIs, and PCBs. As a result, establishing this facility has decreased the harmful effects of industrial activities on the environment in the region and provided cost-effective solutions for businesses looking to replace their aging equipment.
On the other hand, remanufacturing industrial products can be a cost-effective alternative to purchasing new equipment as the price range could be between $2000 and $3000, while a new machine could cost between $30,000 and $100,000. Moreover, according to the database the average price of remanufacturing, including labor and spare parts, is around $300 to $600, almost half the price a customer would pay for a remanufactured product, which ranged from $600 to $900. Consequently, this finding indicates that remanufacturing has the potential to reduce waste, save resources, and cut costs, making it an attractive option for both businesses and the environment in the GCC region.
According to the database, Table 3 compares the cost of remanufacturing EoL EEE and the cost of new units, highlighting the financial benefits of remanufacturing in terms of savings. The remanufacturing cost includes labor and spare electronic parts, which generally do not carry a high price tag. In the GCC region, labor costs tend to remain relatively stable.
The data in the table confirms that remanufacturing equipment can lead to significant savings compared to purchasing new units. The percentage of savings ranges from 50% for AC controllers and electronic obsolete boards to as high as 70% for shaft encoders and smoke detectors. With even the lowest percentage of savings being 50%, it is evident that opting for remanufactured equipment can be a cost-effective choice for businesses and organizations. Generally, the cost of remanufacturing falls between 30 and 50% of the price of new EEE products.
In conclusion, Table 3 highlights the potential financial advantages of choosing remanufactured equipment over new products. Remanufacturing can offer considerable savings, often resulting in a 50% or more cost reduction. As a result, stakeholders should consider integrating remanufactured equipment into their operations to maximize cost-efficiency and optimize their financial resources.

5. Revitalizing the Oil and Gas Sector in GCC through Remanufacturing

Remanufacturing electronics products in the GCC region’s oil and gas and petrochemicals sectors is another way companies can reduce costs, improve sustainability, and reduce downtime. Furthermore, electronics are widely used in the oil and gas sector, according to [25], while remanufacturing can help extend the life of these EoL products and reduce the need to buy new ones. Here are some examples of electronic products that can be remanufactured in the oil and gas sector:
  • Control systems: Oil and gas facilities use control systems to monitor and control various processes. For instance, they help to detect and display system faults, input alarms, and indications through distributed control systems (DCS) screens. Therefore, these systems can be remanufactured by replacing outdated components, upgrading software, and conducting thorough testing to meet industry standards.
  • Sensors: Sensors are used to measure various parameters in oil and gas facilities, such as temperature, pressure, and flow rate. Hence, highly hazardous plants are using smart transmitters in their safety systems [26]. In Figure 15, a remanufactured oil rig camera is depicted, which involves refurbishing sensors to endure explosive conditions due to flammable materials, by cleaning and replacing worn or damaged components.
  • Communication Eequipment: Communication equipment transmits data and information between different oil and gas facility parts through cables, local area networks, fiber optics, radio, or satellite. Remanufacturing communication equipment involves cleaning and testing the equipment, replacing damaged components, and upgrading software.
  • Power systems: Power systems are used to provide electricity to oil and gas facilities. Remanufacturing power systems involves replacing worn or damaged components, upgrading software, and conducting thorough testing to ensure the design meets industry standards.
Remanufacturing metallic parts has become a popular cost-saving measure in the oil and gas industry. As a result, stakeholders increasingly use remanufactured components in various equipment, such as drilling and production equipment, pipelines, and storage tanks. By remanufacturing metallic parts, such as engines, gearboxes, and hydraulic systems, oil and gas facilities can achieve comparable reliability and performance to new products while significantly reducing costs. Here are some specific examples of metallic parts commonly remanufactured in the industry [27]:
  • Valves: Valves are used to control the flow of fluids in pipelines, wellheads, and other equipment [28]. Remanufacturing valves involves cleaning, inspecting, and repairing any damage or wear on the valve and replacing any worn or damaged components.
  • Pumps: Pumps are used to move fluids in oil and gas facilities, such as in drilling, production, and transportation systems [28]. Remanufacturing pumps involves disassembling the pump, cleaning and repairing any damage or wear, and replacing worn or damaged components.
  • Gearboxes: Gearboxes are used to transfer power from one part of a machine to another. In the oil and gas industry, they are used in various equipment, including drilling rigs and compressors. Remanufacturing gearboxes involves disassembling, cleaning and repairing any damage or wear, and replacing worn or damaged parts.
  • Connectors and fittings: Connectors and fittings are used to join pipes and other components in oil and gas facilities. Remanufacturing connectors and fittings involves cleaning and repairing any damage or wear and replacing worn or damaged parts.
Consequently, remanufacturing electronics and mechanical products in the oil and gas, petrochemical, and power generation sectors can be cost-effective and sustainable to extend equipment life and reduce waste. Furthermore, incorporating new technologies such as RFID, digital twins, and machine learning can significantly enhance the remanufacturing process, ensuring that it meets industry standards and that the remanufactured products are reliable and safe [26].
Radio frequency identification (RFID) technology can track and monitor components throughout remanufacturing, ensuring traceability and accurate inventory management [26]. In addition, RFID tags can store crucial information, such as part numbers, manufacturing dates, and maintenance history, allowing for efficient and streamlined remanufacturing operations.
Digital twins, which are virtual representations of physical assets, can simulate the behavior and performance of remanufactured equipment in the oil and gas, petrochemical, and power generation sectors. By creating a digital replica of the remanufactured product, engineers can identify potential issues, optimize the design, and validate the product’s performance before it is reintroduced into service.
Machine learning (ML) algorithms can be utilized to analyze large amounts of data generated during the remanufacturing process, enabling predictive maintenance [28] and improving the overall efficiency of the process. In addition, ML can identify patterns and trends that may indicate potential issues or areas for optimization, allowing for proactive measures to be taken to ensure the quality, reliability, and safety of the remanufactured products.
Despite the benefits of remanufacturing in the oil and gas industry, some limitations exist. One limitation is the availability of spare parts, as some components may be obsolete or difficult to source. This can lead to increased lead times and higher costs for remanufactured equipment. Another limitation is the potential for regulatory and compliance challenges as remanufactured equipment must meet stringent safety and environmental standards set by industry regulators. Furthermore, remanufacturing processes can be complex and the required expertise and knowledge may be lacking in some cases, resulting in sub-par quality and performance of the remanufactured products.
In summary, integrating RFID, digital twins, and machine learning can significantly enhance the remanufacturing process in the oil and gas sector, ensuring that the remanufactured products are reliable, safe, and meet industry standards. However, it is essential to be aware of the limitations, such as spare part availability, regulatory compliance, and the complexity of the remanufacturing process.

6. Conclusions

In conclusion, industrial remanufacturing is becoming increasingly popular in various sectors, including the oil and gas industry. Therefore, remanufacturing offers significant benefits, including cost savings, reduced waste, and improved sustainability. Furthermore, with the advancement of technology and increasing environmental concerns, remanufacturing is becoming an essential strategy for industries to remain competitive and responsible. The oil and gas sector can reduce its environmental impact by embracing remanufacturing while increasing efficiency and profitability and reducing downtime. Overall, industrial remanufacturing has a promising future in the oil and gas industry as more stakeholders recognize its benefits.
Furthermore, stakeholders must thoroughly understand the process and equipment they plan to remanufacture to implement remanufacturing in the industrial sector successfully. This requires specialized knowledge, skills, and access to the necessary tools and equipment. Therefore, investing in training programs and partnerships with experienced remanufacturing facilities can help in effectively integrating remanufacturing into ongoing operations. By taking this action, stakeholders can maximize the benefits of remanufacturing and contribute to a more sustainable and responsible industrial ecosystem.

Author Contributions

Conceptualization, A.A.; methodology, A.A. and S.A.; validation, A.A. and S.A.; formal analysis, A.A. and K.A.K.; investigation, K.A.K. and S.A.; resources, A.A. and K.A.K.; data curation, A.A., K.A.K. and S.A.; writing—original draft preparation, A.A. and K.A.K.; writing—review and editing, A.A., S.A. and K.A.K.; visualization, A.A. and K.A.K.; supervision, A.A.; project administration, A.A. and S.A. All authors have read and agreed to the published version of the manuscript.

Funding

This research received no external funding.

Conflicts of Interest

The authors declare no conflict of interest.

References

  1. Nnorom, I.C.; Osibanjo, O. Overview of prospects in adopting remanufacturing of end-of-life electronic products in the developing countries. Int. J. Innov. Manag. Technol. 2010, 1, 328. [Google Scholar]
  2. Parlikad, A.K.; McFarlane, D. Investigating the role of product information in end-of-life decision making. IFAC Proc. Vol. 2004, 37, 413–418. [Google Scholar] [CrossRef]
  3. Georgiadis, P.; Besiou, M. Environmental strategies for electrical and electronic equipment supply chains: Which to choose? Sustainability 2009, 1, 722–733. [Google Scholar] [CrossRef]
  4. Gregory, J. E-Waste Take-Back System Design and Policy Approaches; StEP Initiative, United Nations University: Tokyo, Japan, 2009. [Google Scholar]
  5. Alghazo, J.; Ouda, O.K.M.; el Hassan, A. E-waste environmental and information security threat: GCC countries vulnerabilities. Euro-Mediterr. J. Environ. Integr. 2018, 3, 13. [Google Scholar] [CrossRef]
  6. Wei, S.; Cheng, D.; Sundin, E.; Tang, O. Motives and barriers of the remanufacturing industry in China. J. Clean. Prod. 2015, 94, 340–351. [Google Scholar] [CrossRef]
  7. White, C.D.; Masanet, E.; Rosen, C.M.; Beckman, S.L. Product recovery with some byte: An overview of management challenges and environmental consequences in reverse manufacturing for the computer industry. J. Clean. Prod. 2003, 11, 445–458. [Google Scholar] [CrossRef]
  8. Nnorom, I.C.; Osibanjo, O.; Nnorom, S.O. Achieving resource conservation in electronic waste management: A review of options available to developing countries. J. Appl. Sci. 2007, 7, 2918–2933. [Google Scholar] [CrossRef]
  9. Knoth, R.; Brandstotter, M.; Kopacek, B.; Kopacek, P. Case study: Getting most value out of used IT equipment. In Proceedings of the 2002 IEEE International Symposium on Electronics and the Environment (Cat. No. 02CH37273), San Francisco, CA, USA, 6–9 May 2002; pp. 280–283. [Google Scholar]
  10. Ritchey, J.; Mahmoodi, F.; Frascatore, M.; Zander, A. Assessing the technical and economic feasibility of remanufacturing. In Proceedings of the Twelfth Annual Conference of the Production and Operations Management Society (POM-2001), Orlando, FL, USA, 30 March–2 April 2001. [Google Scholar]
  11. Abalansa, S.; el Mahrad, B.; Icely, J.; Newton, A. Electronic waste, an environmental problem exported to developing countries: The GOOD, the BAD and the UGLY. Sustainability 2021, 13, 5302. [Google Scholar] [CrossRef]
  12. Selin, H.; VanDeveer, S.D. Raising global standards: Hazardous substances and e-waste management in the European Union. Environ. Sci. Policy Sustain. Dev. 2006, 48, 6–18. [Google Scholar] [CrossRef]
  13. Hatcher, G.D.; Ijomah, W.L.; Windmill, J.F.C. Design for remanufacturing in China: A case study of electrical and electronic equipment. J. Remanufacturing 2013, 3, 3. [Google Scholar] [CrossRef]
  14. Brent, A.C.; Steinhilper, R. Opportunities for remanufactured electronic products from developing countries: Hypotheses to characterise the perspectives of a global remanufacturing industry. In Proceedings of the 2004 IEEE Africon. 7th Africon Conference in Africa (IEEE Cat. No. 04CH37590), Gaborone, Botswana, 15–17 September 2004; pp. 891–896. [Google Scholar]
  15. Kernbaum, S.; Franke, C.; Seliger, G. Flat screen monitor disassembly and testing for remanufacturing. Int. J. Sustain. Manuf. 2009, 1, 347–360. [Google Scholar] [CrossRef]
  16. Shao, J.; Huang, S.; Lemus-Aguilar, I.; Ünal, E. Circular business models generation for automobile remanufacturing industry in China: Barriers and opportunities. J. Manuf. Technol. Manag. 2020, 31, 542–571. [Google Scholar] [CrossRef]
  17. Shahbazi, S.; Wiktorsson, M.; Kurdve, M.; Jönsson, C.; Bjelkemyr, M. Material efficiency in manufacturing: Swedish evidence on potential, barriers and strategies. J. Clean. Prod. 2016, 127, 438–450. [Google Scholar] [CrossRef]
  18. Gunasekara, H.; Gamage, J.; Punchihewa, H. Remanufacture for sustainability: Barriers and solutions to promote automotive remanufacturing. Procedia Manuf. 2020, 43, 606–613. [Google Scholar] [CrossRef]
  19. Shahbazi, S.; Johansen, K.; Sundin, E. Product design for automated remanufacturing—A case study of electric and electronic equipment in Sweden. Sustainability 2021, 13, 9039. [Google Scholar] [CrossRef]
  20. Nakashima, K. Markov analysis of an environmental conscious manufacturing system with stochastic variability. Int. J. Glob. Logist. Supply Chain. Manag. 2006, 1, 17–24. [Google Scholar]
  21. Klenk, F.; Gallei, M.; Wurster, M.; Wagner, M.; Peukert, S.; Lanza, G. Potential assessment of an increased exchange of core information for remanufacturing in automotive reverse supply chains. Procedia CIRP 2022, 105, 446–451. [Google Scholar] [CrossRef]
  22. Robinson, G.D. Why 1149.1 (JTAG) really works. In Proceedings of the ELECTRO’94, Boston, MA, USA, 10–12 May 1994; pp. 749–754. [Google Scholar]
  23. Alajmi, S.; Altaweel, B. Challenges and Proposed Solutions toward Successful Dealing with E-Waste in Kuwait. Int. J. Energy Environ. Eng. 2023, 17, 6–12. [Google Scholar]
  24. Elijah, O.; LING, P.A.; Rahim, S.K.A.; Geok, T.K.; Kadir, E.A.; Junin, R.; Agi, A.; Abdulfatah, M.Y. A survey on industry 4.0 for the oil and gas industry: Upstream sector. IEEE Access 2021, 9, 144438–144468. [Google Scholar] [CrossRef]
  25. Yang, S.; Mr, A.R.; Kaminski, J.; Pepin, H. Opportunities for industry 4.0 to support remanufacturing. Appl. Sci. 2018, 8, 1177. [Google Scholar] [CrossRef]
  26. Gutjahr, J.; Gutjahr, J.; Sousa, J.M.S.; Teixeira, M.F.; Cunha, D.B.D.; Bloemer, P.R.A.; Veiga, M.T.; Pacheco, J.; Filho, O.M.; Meura, V.; et al. Remanufacturing procedure focused on the oil and gas industry. Rio Oil Gas Expo Conf. 2022, 22, 428–429. [Google Scholar] [CrossRef]
  27. Sotoodeh, K. A Practical Guide to Piping and Valves for the Oil and Gas Industry; Gulf Professional Publishing: Houston, TX, USA, 2021. [Google Scholar]
  28. Syed, F.I.; Alshamsi, M.; Dahaghi, A.K.; Neghabhan, S. Artificial lift system optimization using machine learning applications. Petroleum 2022, 8, 219–226. [Google Scholar] [CrossRef]
Figure 1. Disassembly of EoL EEE.
Figure 1. Disassembly of EoL EEE.
Electronics 12 01960 g001
Figure 2. Troubleshooting of Faulty PCB.
Figure 2. Troubleshooting of Faulty PCB.
Electronics 12 01960 g002
Figure 3. Industrial EoL Products for oil and gas and others.
Figure 3. Industrial EoL Products for oil and gas and others.
Electronics 12 01960 g003
Figure 4. Sorted PCB failure causes.
Figure 4. Sorted PCB failure causes.
Electronics 12 01960 g004
Figure 5. Histogram of PCB failure causes depicting survey results from 25 technicians.
Figure 5. Histogram of PCB failure causes depicting survey results from 25 technicians.
Electronics 12 01960 g005
Figure 6. Active Components.
Figure 6. Active Components.
Electronics 12 01960 g006
Figure 7. Replacing damaged components.
Figure 7. Replacing damaged components.
Electronics 12 01960 g007
Figure 8. Workflow of the remanufacturing process.
Figure 8. Workflow of the remanufacturing process.
Electronics 12 01960 g008
Figure 9. Performing software solution for a drilling rig unit.
Figure 9. Performing software solution for a drilling rig unit.
Electronics 12 01960 g009
Figure 10. Tools and test equipment for remanufacturing facility.
Figure 10. Tools and test equipment for remanufacturing facility.
Electronics 12 01960 g010
Figure 11. Troubleshooting PCB using multimeter.
Figure 11. Troubleshooting PCB using multimeter.
Electronics 12 01960 g011
Figure 12. PCB visual inspection using digital microscope.
Figure 12. PCB visual inspection using digital microscope.
Electronics 12 01960 g012
Figure 13. Industrial PCB troubleshooting process UML use case diagram.
Figure 13. Industrial PCB troubleshooting process UML use case diagram.
Electronics 12 01960 g013
Figure 14. Number of successfully remanufactured products over few years.
Figure 14. Number of successfully remanufactured products over few years.
Electronics 12 01960 g014
Figure 15. Remanufactured oil rig camera system.
Figure 15. Remanufactured oil rig camera system.
Electronics 12 01960 g015
Table 1. Strategies for material recovery from end-of-life electronic products [1].
Table 1. Strategies for material recovery from end-of-life electronic products [1].
StrategiesProcess
RepairThe original device is employed again after fixing or replacing faulty components.
RefurbishingThe primary device is dismantled and repaired by replacing the faulty modules.
RemanufacturingA new product is manufactured from an EoL product using new spare parts. Software upgrading may also be performed.
CannibalizationReusable components are recovered from EoL devices to complete any of the three previous strategies.
RecyclingRobust dissociation processes recover materials and parts from the EoL device without conserving any device structure.
Energy recoveryProduct parts could be incinerated for electricity generation or in cement kilns and smelters as an energy source.
Table 2. Tools and test equipment.
Table 2. Tools and test equipment.
Equipment NameNote
TrackerAnalysis of the signature.
DC Power SupplyPower and test of the PCB
Soldering StationSoldering work
Digital Multimeter (DMM)Measurement
Digital Microscope CameraMagnify the tiny parts
IC ProgrammerProgram ICs
IC TesterTesting the common ICs
LED Backlight TesterTesting the backlight
Table 3. Cost comparison between remanufacturing EoL EEE and purchasing new units, highlighting potential savings.
Table 3. Cost comparison between remanufacturing EoL EEE and purchasing new units, highlighting potential savings.
Equipment NameNew Unit Price ($)Cost of Remanufacturing ($)Percentage of Savings (%)
AC controller3000150050
Electronic obsolete board30015050
Controller112053852
Electrical pump67527060
Insulation tester6000210065
Flow management unit59018968
Power module232072069
Shaft encoder138041570
Smoke detector2607870
Disclaimer/Publisher’s Note: The statements, opinions and data contained in all publications are solely those of the individual author(s) and contributor(s) and not of MDPI and/or the editor(s). MDPI and/or the editor(s) disclaim responsibility for any injury to people or property resulting from any ideas, methods, instructions or products referred to in the content.

Share and Cite

MDPI and ACS Style

Alkouh, A.; Keddar, K.A.; Alatefi, S. Remanufacturing of Industrial Electronics: A Case Study from the GCC Region. Electronics 2023, 12, 1960. https://doi.org/10.3390/electronics12091960

AMA Style

Alkouh A, Keddar KA, Alatefi S. Remanufacturing of Industrial Electronics: A Case Study from the GCC Region. Electronics. 2023; 12(9):1960. https://doi.org/10.3390/electronics12091960

Chicago/Turabian Style

Alkouh, Ahmad, Kamel Abderrazak Keddar, and Saad Alatefi. 2023. "Remanufacturing of Industrial Electronics: A Case Study from the GCC Region" Electronics 12, no. 9: 1960. https://doi.org/10.3390/electronics12091960

APA Style

Alkouh, A., Keddar, K. A., & Alatefi, S. (2023). Remanufacturing of Industrial Electronics: A Case Study from the GCC Region. Electronics, 12(9), 1960. https://doi.org/10.3390/electronics12091960

Note that from the first issue of 2016, this journal uses article numbers instead of page numbers. See further details here.

Article Metrics

Back to TopTop