Abstract
In recent years, the frequency of forced oscillation events due to control system malfunctions or improper parameter settings has increased. Tuning the parameters of exciters and governor models is crucial for maintaining power system stability. Traditional simulation studies typically involve small transient disturbances or step changes to find optimal parameter sets, but existing optimization algorithms often fall short in fine-tuning for forced oscillations. Identifying the sensitive parameters within these control models is essential for ensuring stability during large, sustained disturbances. This study focuses on identifying these critical exciter and governor model parameters by analyzing their influence on sustained forced oscillations. Using Kundur’s two-area system, we analyze common exciter models such as SCRX, ESST1A, and AC7B, along with governor models like GAST, HYGOV, and GGOV1, utilizing PSS®E software version 34. Sustained forced oscillations are injected at generator-1 of area-1, with individual parameter changes dynamically simulated. By considering a local oscillation frequency of 1.4 Hz and an inter-area oscillation mode of 0.25 Hz, we analyze the impact of each parameter change on the magnitude and frequency of forced oscillations as well as on active and reactive power outputs. This novel approach highlights the most influential parameters of each tested model—such as exciter, governor, and turbine gains, as well as time constant parameters—on the impact of forced oscillations. Based on our findings, the sensitive parameters of each tested model are ranked. These would provide valuable insights for industry operators to fine-tune control settings during oscillation events, ultimately enhancing system stability.
1. Introduction
The physical power system is divided into mechanical and electrical subsystems, as shown in Figure 1 [1]. The mechanical subsystem includes handling the fuel source, furnace, boiler, and turbine to generate and control steam flow. Using the fuel source, the furnace and boiler produce high-pressure steam, which the turbine converts into mechanical energy to drive the synchronous generator. The generator then converts this energy into electrical power. The governor control system regulates the generator’s speed using droop speed control, adjusting the fuel supply based on grid frequency. An exciter, a type of DC generator, controls the field voltage (Efd) and current (Ifd) by supplying DC current to the generator’s field winding to maintain a constant system voltage [2]. Exciters typically include an excitation power unit, excitation regulator, automatic voltage regulator (AVR), and power system stabilizer (PSS). The excitation power unit provides current to the generator rotor, while the excitation regulator adjusts the output. The AVR and PSS enhance system stability during disturbances [2].
Figure 1.
Block diagram of dynamic models in the physical power system structure.
For a generator exciter, certain parameters like limits, exciter time constant, voltage sensing time constant, and saturation value are fixed by the manufacturer. However, voltage regulator gains, time constants, reactive compensation, and limit level values are tunable by the operator. Similarly, in the governor control system, parameters like water starting time, no-load gate, full load gate, turbine power fractions, maximum power, dead band, and turbine damping are fixed in the design, while droop, time constant, gains, and rate limits are tunable by the plant operator [3].
Before commissioning a new unit into the grid, power system planning and operational studies analyze the grid’s stability and reliability with the changes. These studies use detailed models of synchronous machines and their control systems to simulate real-world performance [3]. Sometimes, hardware-in-the-loop simulations are used to model and pre-tune synchronous generator controls [4]. During commissioning, extensive testing, including off-line, open-circuit, and online tests, tunes the governor and exciter parameters to ensure optimal performance and stability. Once set, these parameters maintain stable operation under various conditions, minimizing the need for frequent adjustments. Real-time manual adjustments to governor or exciter parameters are rare, typically occurring only in response to system disturbances or significant operational changes, with re-tuning performed during scheduled maintenance. However, specific oscillation events like low-frequency forced oscillations in nuclear or steam power plants require immediate attention for modal analysis and parameter fine-tuning.
Forced oscillations in power systems are typically triggered by external periodic disturbances from cyclic loads, equipment malfunctions, inadequate control design or parameter settings, mechanical oscillations of a generator under unusual conditions, or adverse interactions within the power system [5,6]. Growing forced oscillations within the low-frequency oscillations (LFO) or ultra-low-frequency oscillations (ULFO) range are increasingly serious and can damage equipment, restrict the ability to transfer power, and degrade the power quality. Additionally, resonance of a forced oscillation with weakly damped local or inter-area system modes can also result in high-magnitude oscillations. [7]. There have been numerous forced oscillation events that lasted for minutes to hours that have occurred around the world [8]. On 11 January 2019, the U.S. Eastern Interconnection experienced a forced oscillation event as a result of a defective input to a generator’s steam turbine controller. The forced oscillation occurred for 18 min at a frequency of 0.25 Hz [9]. Bonneville Power Administration (BPA) reports several sustained oscillations due to interactions between the PSS and under-excitation limiter (UEL) of a hydropower plant. Also in 2016, active power erratic behavior was noticed due to problems with the interaction between a plant controller and the governor of a generating unit [10]. Several oscillation events across the U.S. summarizing generator equipment failures and the improper setting of system components like the governor, PSS, exciter, etc. rather than inaccurate modeling are discussed in [11,12]. Detecting and identifying the source of forced oscillations within the sub-control level of a generator remains an unsolved problem. However, analyzing oscillation trends and adjusting sub-control system parameters are crucial to restoring system stability in a short timeframe.
In the literature, several studies focus on tuning the AVR and PSS of the excitation system, using online tuning algorithms to adjust gain and time constant parameters to maintain system stability in real time [13,14,15,16,17,18,19,20]. However, the obtained parameters are acceptable for steady-state and small transient disturbance events and sometimes require an engineer’s judgement for a few cases such as the wrong value of AVR gain, incorrect values of the PSS, bad turbine-governor data, wrong generator inertia and time constants, etc. [21]. These optimization algorithms are not suitable for tuning parameters during sustained forced oscillation events. Also, the level of accuracy of the algorithms depends on the field measurement transducers, which might not be available in all locations or may have inaccuracies. The authors of [22] studied the influence of excitation system PID control parameters of the power system using 5% step response dynamic characteristics. This study’s results showed the parameters’ impact on the transient response of the power system. In [23], the fault analysis was performed to find the root causes of the rectifier bridge filter and the excitation system’s 24 V power supply failure causing two downtime accidents. These failures require a deep investigation of component analysis. But few oscillation events, which appear due to dynamic control model parameter inconsistencies in nuclear or steam plants, need immediate oscillation event re-creation and model parameters’ re-tuning. However, in the literature, less attention was drawn towards the exciter parameters’ tuning during large, forced oscillation events.
Similarly, most studies focus on tuning the PID parameters of a few governor models. Recent works [24,25,26,27,28] summarize the latest optimal algorithms for PID controllers for a hydro-turbine-based governor control. The importance of hydro power plant controller settings for suppressing frequency oscillations in the Turkish power system is highlighted in [29]. In [30], the authors discuss optimal techniques for tuning diesel governor parameters in hybrid renewable power systems using an exhaustive search approach. However, the tuning governor parameters described in [29,30] are for islanded mode operations. In [31], low-frequency oscillation events related to governor control are presented, including a special case scenario that analyzes how governor control parameters influence the damping characteristics of inter-area oscillations and introduce a special ultra-low-frequency model into the power system. A few case studies in [32,33,34] examined the impact of hydro-turbine and governor parameters on power systems with low- and ultra-low- frequency oscillations, focusing on isolated grid and single machine infinite bus system analyses. The work in [35] discusses the impact of governor and hydraulic model parameters on grid stability through eigenvalue analysis but does not address the influence of model parameters during fault and low-frequency oscillation scenarios.
The literature shows a scarcity of research on the impact of exciter and governor parameters on persistent forced oscillations. Few historical low-frequency oscillation events related to governor control have been studied, but there is limited focus on exciter parameters and their relation to oscillations. Moreover, the literature focuses on optimizing a few parameters of the control system all at a time for a new steady-state and/or small transient disturbance. The novelty of this paper lies in bridging this gap by analyzing how changes in tuning for each single governor and exciter parameter will affect the persisting forced oscillations on the system. The findings will equip power plant operators and planning engineers with the knowledge to adjust control system parameters effectively.
The major contributions of this paper are summarized as follows. It (1) considers the influence of tuning each excitor and governor model parameter one at a time on the forced oscillations for an oscillation frequency in the 0.25 Hz and 1.4 Hz modes using a PSS/E dynamic simulation, (2) identifies and ranks the most sensitive model parameters of the SCRX, ESST1A, and AC7B excitors models, (3) obtains and ranks the sensitive parameters of HYGOV, GAST, and GGOV1 models, and (4) examines the time domain and frequency domain analysis of the model parameters.
The rest of the paper is organized as follows: the process of forced oscillation injection and oscillation frequency modes are specified in Section 2; chosen exciter models, their standard parameters, and their tested range are described in Section 3 and Appendix A; selected governor models and their parameters are specified in Section 4 and Appendix B; the simulation results of sensitive excitor and governor model parameters are discussed in Section 5; and the conclusions of the study are drawn in Section 6.
2. Methodology
This study was conducted on Kundur’s two-area multi-machine system using PSS/E dynamic simulation tools. The system’s schematic diagram and default synchronous machine models are shown in Figure 2 and Table 1, respectively.
Figure 2.
Schematic diagram of Kundur’s two-area system. Reprinted from [16].
Table 1.
Default models of Kundur’s system.
The literature indicates that forced oscillation events associated with the governor control system typically occur at frequencies ranging from 0.1 to 0.38 Hz, with most at 0.25 Hz involving inter-area oscillations. Forced oscillation events caused by the exciter, AVR, and PSS generally range between 1 to 1.8 Hz, with most at 1.4 Hz involving local oscillations. To address both inter-area and local oscillation frequencies, this study selected oscillation frequencies of 0.25 Hz and 1.4 Hz. In this study, the forced oscillations were injected at the Gen-1 of Kundur’s system using a sinusoidal signal with a fixed frequency introduced to the governor model’s reference setpoint (GREF) or the exciter model’s voltage reference setpoint (VREF) [2] as defined by:
where ‘f’ is the selected frequency of the forced oscillation (0.25 Hz or 1.4 Hz), ‘A’ is the sinusoidal wave amplitude, and ‘P(t)’ is the active power added to the governor reference setpoint. There were 10 MW peak-to-peak active power oscillations injected into the governor models and 10 MVAR peak-to-peak reactive power oscillations injected into the exciter models starting from 2 s. The forced oscillation disturbance magnitude and frequency were maintained constant. At 2 s, each tunable exciter or governor parameter was individually changed in the dynamic simulation to study its impact on forced oscillations. The impact on the frequency, voltage response, exciter/governor output, and active/reactive power output responses of Gen-1 were recorded as outputs. For the exciter models, analyses on the frequency, voltage, and reactive power changes were performed to study the influence of exciter parameter change. Similarly, for the governor model, frequency and active power responses were analyzed to study the influence of governor parameters. The sensitive parameters of the tested models were identified and ranked accordingly. In this study, fast Fourier transform (FFT) was used to analyze and to identify the parameter change influence on the dominant frequency as well as the magnitude. The frequency data were sampled at a frequency of 120 Hz. For both the oscillation modes, the changes in the oscillation magnitude were plotted with respect to the parameter changes. The key parameter values that changed the oscillation frequency were specified.
∆P(t) = A ∗ sin(2πft)
3. Exciter Models
Traditionally, low-frequency oscillations in power systems are thought to be primarily connected to the high gain and quick reactions of excitation systems [34]. The use of the appropriate excitation system model and parameters in the power system stability calculation has a significant impact on the calculation results. Excitation system parameters including the excitation time constant, the excitation system static gain, the PID time constant, the open circuit time constant of the generator excitation windings, and so on may affect the output during disturbance simulations of a generator [22]. As a result, it is critical to the plant operator to investigate the influence of important excitation system parameters on generator transient characteristics. To provide a foundation for the identification, verification, and optimization of generator excitation parameters in real time, each of the model’s selected exciter parameters were tested in this study.
A simple excitation control system called SCRX, a modified IEEE ST1A static excitation system, and an AC7B exciter model were selected to study their impact on the forced oscillations. The selected model block diagram, its associated parameters, and their tested parameters are specified in the following subsections. The ESST1A exciter of generator Gen-1 was replaced with the selected exciter model with the parameters specified in the respective tables. To study the parameters’ impact, forced oscillations of magnitude 10 MVAR peak to peak with a frequency of 0.25 Hz and 1.4 Hz were injected into the VREF of a selected exciter model. At 2 s, each of the individual exciter model parameters was varied within the specified range of the respective model (see table in Appendix A).
3.1. SCRX Exciter
The SCRX is a basic excitation system model that represents the generic properties of many different excitation systems. The block diagram of the SCRX excitation system is shown in Figure 3 [36]. The standard values of the model and the parameters tested range are given in Table A1 in Appendix A.
Figure 3.
Block diagram of SCRX exciter model [36].
The voltage regulator reference voltage setpoint is denoted by VREF. The input voltage (Vs)to the SCRX is obtained by adding three signals: the PSS signal (i.e., VOTHSG signal), the under-excitation input limit (VUEL), and the VOEL signal (which is the difference between the reference voltage setpoint and the generator terminal voltage). EC is the compensated terminal voltage. The tunable parameters in the SCRX exciter include the lead–lag block parameters TA and TB, exciter gain K, and time constant TE parameters. The EFDMIN and EFDMAX parameters represent the minimum and maximum field voltage outputs. These parameters are tuned based on the steady-state and transient characteristics of the power system, which were studied in this model. CSWITCH parameter distinguishes between systems (bus fed) in which the ac supply is proportional to the generator terminal bus voltage and systems (solid fed) in which the supply is independent of the generator terminal voltage. More details of the SCRX excitation system can be found in [37].
3.2. ESST1A Exciter
The ESST1A exciter is a modified IEEE ST1A static excitation system without an over-excitation limiter (VOEL) and under-excitation limiter (VUEL). The block diagram of ESST1A is shown below in Figure 4. The standard values of the model and the parameters tested range are given in Table A2 in Appendix A.
Figure 4.
Block diagram of ESST1A exciter model [36].
Model ESST1A, a potential source-controlled rectifier-excitation system, is meant to simulate systems in which excitation power is provided from the generator terminals (or the unit’s auxiliary bus) via a transformer and is regulated by a controlled rectifier. The maximum exciter voltage available from such systems is proportional to the voltage at the generator terminals [37]. Most of the ESST1A models employ fully controlled bridges. The inherent exciter time constants in this sort of system are quite modest; hence, exciter stabilization is typically not necessary. On the other hand, it may be beneficial to lower the transient gain of such devices for various reasons. The model given is adaptable enough to reflect transient gain reduction applied either in the forward path via time constants, TB and TC (in which case KF would generally be set to zero), or in the feedback path via an appropriate choice of rate feedback parameters, KF and TF [38]. The second lead–lag block’s time constants, TC1 and TB1, indicate a representation of transient gain increase, in which case TC1 would be larger than TB1. KA and TA reflect the voltage regulator gain and exciter time constants [37].
The internal limiter following the summing junction can be ignored in many cases, but the field voltage limits, which are functions of both terminal voltage (except when the exciter is supplied from an auxiliary bus, which is not supplied from the generator terminals) and generator field current, must be modeled. It is feasible to describe the field voltage limitations as linear functions of the generator field current. Furthermore, for most transformer-fed systems, KC is fairly small, allowing the term to be ignored in many studies. The ESST1A model simulates a field current limiter to safeguard the generator rotor and exciter from damage that might occasionally occur because of these systems’ extremely high forcing capabilities. KLR and an ILR start setting serve as the limit’s gain indicators [38].
3.3. AC7B Exciter
The AC7B exciter is applied to ac/dc rotating exciters. To create the required dc fields, this excitation system combines a stationary or rotating rectifier with an ac alternator. The AC7B model is the result of advancements to previous ac excitation systems, which simply replaced the controls while preserving the ac alternator and diode rectifier bridge. Some of the characteristics of this excitation system are a quick exciter current limit (VFEMAX) to protect the ac alternator’s field, a high bandwidth inner loop regulating generator field voltage or exciter current (VA, KF1, KF2), and the PID generator voltage regulator (VR). If the VR lacks a derivative term, a separate rate feedback loop (KF3, TF) is used to stabilize it [38]. The block diagram and the parameters of the AC7B excitation system are shown in Figure 5 [36]. The notations, standard values, and the tested range of the AC7B model parameters are given in Table A3 in Appendix A.
Figure 5.
Block diagram of AC7B exciter model [36].
As shown in Figure 5, EC is the compensated generator terminal voltage filtered through a filter block with a filter time constant denoted as TR. The AC7B exciter consists of a regulator designed with PID control with proportional (KPR), integral (KIR), and derivative (KDR) gains. The voltage regulator has proportional and integral gains represented as KPA, KIA, respectively. The brushless exciter is represented by TE, KE, SE, KC, and KD parameters. The limits of VE are used to represent the effects of a feedback limiter operation. This excitation system model includes the power source for the controlled rectifier. The user can set the logic switch to determine if the rectifier’s power source is from terminal voltage (position “A”) or independent of it (position “B”). More details about this model can be found in [38].
4. Parameters’ Testing of Governor Models
The turbine-governor modeling is critical for transient rotor angle stability, frequency control, and, to a lesser extent, small-signal stability. A crucial component of the turbine-governor dynamics is fast-valving, which is the governor’s quick response in the first couple of seconds after a grid disturbance. This control is distinguished by the quick closing of the intercept valves on a steam turbine in response to a nearby fault to reduce mechanical power on the generator shaft and, hence, limit shaft acceleration and the risk of rotor angle instability. Any such controls that will abruptly influence the mechanical output of the turbine as a result of a nearby grid fault must be modeled for transient stability studies [39]. An example is the installation of acceleration controls on gas turbines, which may be activated in some situations during a nearby catastrophic grid failure. However, acceleration controls are not available on all gas turbines. Also, where droop is implemented via electrical power feedback and the use of a proportional integral (PI) or proportional integral derivative (PID) controller in the turbine-governor controls can influence transient stability and should be modeled accordingly [39]. In the frequency range of electromechanical modes of rotor oscillation, the turbine governor may have a little negative dampening impact for small-signal stability concerns.
In this work, a simple gas turbine-governor model called GAST, a hydro-turbine-based HYGOV governor model, and a most used GGOV1 governor model were selected to study their influence on forced oscillations. Each model block diagram, its associated parameters, and their tested parameters range are provided in the following subsections. The TGOV1 model of generator Gen-1 was replaced with the selected governor model with standard parameters. There were 10 MW peak-to-peak active power oscillations injected at the PREF of the selected governor models. Each governor model parameters were changed one at a time to test their impact on the forced oscillations after 2 s. The parameters’ change and their influence on the forced oscillations are discussed in the results section.
4.1. GAST Governor
This is the simplest basic illustration of a gas turbine. It assumes a simple droop control, a constant load limit (turbine rating), and three-time constants, one for the fuel valve response (T1), one for the turbine response (T2), and one for the load limit response (T3). This model entirely disregards all aspects of a heavy-duty gas turbine’s mechanics [17]. Figure 6 depicts the GAST gas turbine block diagram referred from PowerWorld [40].
Figure 6.
Block diagram of GAST governor model [38].
In the GAST model, the permanent droop is denoted by R. AT denotes the ambient temperature load limit, and VMIN and VMAX are the minimum and maximum turbine power set limits. Dturb denotes the turbine damping factor. During commissioning of the unit, the speed governor parameters are obtained from gas injection setpoint change tests and load rejection tests, with damping factors and time constants tuned from load rejection; operational limits and permanent droop parameters are usually defined from steady-state tests [41]. In this work, the tunable parameters such as R, T1, T2, T3, KT, Dturb, VMAX, and VMIN parameters were examined within the tested range specified in Table A4 in Appendix B.
4.2. HYGOV Governor
HYGOV is a basic non-linear hydroelectric-plant governor with a simple hydraulic representation of the penstock, unconstrained head, and tail race and no surge tank. Figure 7 shows the block diagram of the HYGOV governor model. The speed deviation from nominal to the actual speed (∆f) and the gate position (GV) in per unit are the inputs to the model, and Pmech is the output parameter. R and r are called the permanent and temporary droop parameters specified in per unit. The time constants of filter time constant (Tf), governor time constant (Tr), servo time constant (Tg), and water starting time constant (Tw) are the important parameters [42]. Velm is the velocity limit, which is reciprocal to the time taken for the wicket gates to move from fully open to fully closed. H represents the per unit head. The qNL represents the no-load power flow rate required to maintain the rated speed while off-line. AT is the turbine gain that tunes the turbine flow. Dturb is the turbine damping factor. These are the tunable parameters that can influence the performance of the HYGOV during transient studies. Each of the individual parameters were tested to find the influence on the forced oscillations.
Figure 7.
Block diagram of HYGOV governor model [38].
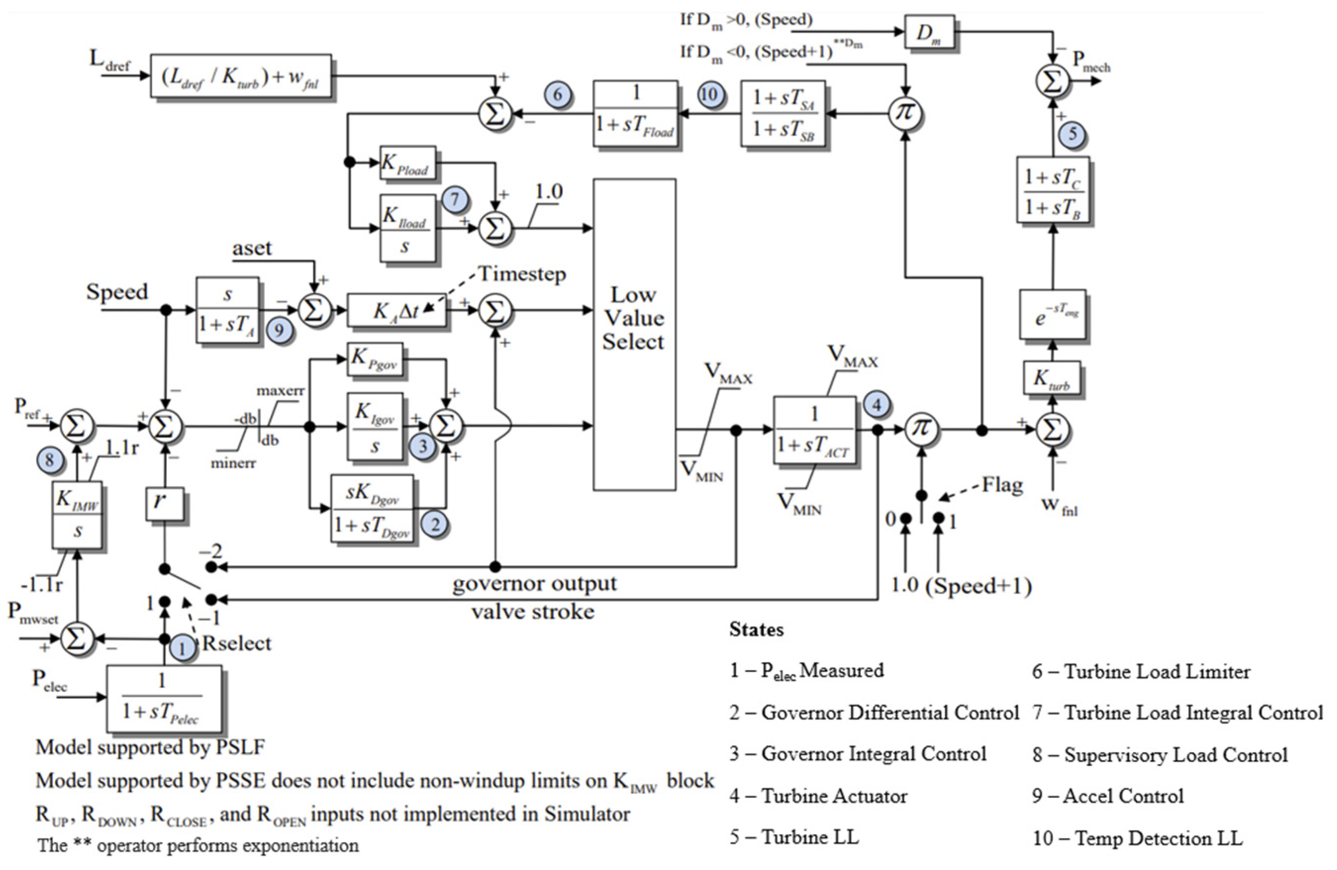
4.3. GGOV1 Governor
The GGOV1 model can be used to depict a wide range of prime movers that are controlled by PID governors and are often used in conjunction with a combustion turbine. Figure 8 shows the block diagram of the GGOV1 model. The notations of the model parameters, standard values, and the tested parameter range of the model are given in Table A6 in Appendix B.
Figure 8.
Block diagram of GGOV1 governor model [39].
Control blocks are also included in the model to simulate valve position and actuation, fuel system dynamics, a load limiter for exhaust temperature controls, a load controller for plant-level or outer loop controls, an acceleration limiter, and a governor deadband. More details about the modeling of the GGOV1 governor can be found in [43].
5. Results and Discussion
This section discusses the sensitive parameters of the selected exciter and governor models based on the influence of each parameter change on forced oscillations. For both the local oscillation frequency of 1.4 Hz and inter-area frequency of 0.25 Hz, the deviation of the forced oscillation magnitude, frequency response, change in active/reactive power magnitude from the fixed frequency, and magnitude were used to rank the sensitive parameters. The analysis of individual parameter influence on the active power magnitude in governors and the reactive power characteristics in the exciter helped to understand and find the dominant parameters to see how each of these can alter the sustained forced oscillations. The parameters of the models were tested over a wide range to see if they have an impact on the forced oscillations and may cause instability in the system response or not. The specific results of each model are discussed in the respective subsections below.
5.1. SCRX Exciter
According to each parameter change, the impact on the forced oscillations’ frequency, magnitude, reactive power output, the SCRX model parameters, and their respective ranks are shown in Table 2 below. Among the exciter models, the exciter gain was the most important parameter. The SCRX exciter gain (K) was changed from 10 to 1000 value, and the corresponding frequency and voltage responses are shown in Figure 9. The very low value of K = 10 caused instability in the system response. The value of K = 100 had around 10 MVAR of forced oscillation magnitude. Increasing the K value from 100 to 1000 in steps of 100 increased the oscillation magnitude of 10 MVAR to 21.436 MVAR and 86.422 MVAR for the 0.25 Hz and 1.4 Hz modes, respectively. Similarly, the gain reduction ratio (TA/TB) changed from 0.05 to 1.0 in steps of 0.1. The frequency and voltage responses of Gen-1 for the TA/TB change are shown in Figure 10.
Table 2.
Sensitive parameters of SCRX exciter with respect to reactive power change.
Figure 9.
Response of SCRX exciter gain (K) changed from 10 to 1000 value in steps of 100.
Figure 10.
Response of gain reduction ratio (TA/TB) changing from 0.1 to 1.0 in steps of 0.1.
The increase in the TA/TB parameter value from 0.1 to 1.0 increased the oscillation magnitude to 20.986 MVAR and 74.193 MVAR for the 0.25 Hz and 1.4 Hz modes, respectively. In contrast, the time constants TE and TB values increased, reducing the oscillation magnitude for both oscillation modes, as shown in Table 2. The FFT analyses of the SCRX model parameters are shown in Figure 11. The increase in the K and TA/TB values increased the oscillation magnitude linearly for the 1.4 Hz local oscillation mode, and, for the low-frequency 0.25 Hz mode, a very small oscillation magnitude change was observed. The exciter time constant TE significantly affected the system’s dynamic response. At lower K values (K = 10, 50), the system’s sensitivity to TE ≥ 7 was higher, resulting in a noticeable change in the oscillation frequency to 0.11719 Hz.
Figure 11.
FFT response of the SCRX parameters.
5.2. ESST1A Exciter
The ESST1A exciter model plays a critical role in maintaining the stability of power systems by regulating voltage. To understand how changes in the ESST1A parameters influence forced oscillations, we conducted a comprehensive analysis by varying key parameters and measuring the resulting reactive power output (MVAR) at oscillation frequencies of 0.25 Hz and 1.4 Hz.
Our study focused on several parameters, including the voltage regulator gain (KA), regulator time constant (TA), voltage regulator time constant (TC), filter time constant (TR), and voltage regulator time constants (TB and TB1). The results, summarized in Table 3, indicated that changes in these parameters significantly impact the oscillation magnitudes and frequencies.
Table 3.
Sensitive parameters of ESST1A exciter with respect to reactive power change.
The voltage regulator gain (KA) parameter was changed from 10 to 1000 in steps of 100. The low value of K = 50 had around a 0.5 MVAR forced oscillation magnitude. As shown in Table 3, increasing the exciter gain value from 50 to 1000 increased the oscillation magnitude to 20.012 MVAR and 117.101 MVAR for the 0.25 Hz and 1.4 Hz modes, respectively. The FFT response of KA for the 1.4 Hz oscillation mode is shown in Figure 12. The low values of KA from 50 to 400 showed a linear increase and, from 500 to 1000, the oscillation magnitude remained constant. Tuning extremely low values of KA ≤ 50 caused instability in the system. The regulator time constant (TA) value was changed from 0 to 1 in steps of 0.1. As shown in Figure 13, for TA values below 0.3 and above 0.5, the system appeared more stable with lower oscillation magnitudes. The middle range of TA (0.3 to 0.5) led to higher oscillation magnitudes specifically for the 1.4 Hz mode, indicating potential instability with an oscillation frequency of 1.298 Hz in both modes.
Figure 12.
FFT response of the ESST1A model: KA parameter change.
Figure 13.
FFT response of the ESST1A model parameters.
Similarly, the rise in the voltage regulator time constant (TC) parameter value increased the oscillation magnitude to 110.137 MVAR. For both oscillation modes, the increase in TC > 8 caused the change in oscillation frequency to 13.33 Hz. Likewise, the filter time constant (TR) increased the forced oscillation magnitude from 10 MVAR to 24 MVAR with a TR value increase from 0 to 1. In contrast, the increase in voltage regulator time constants TB and TB1 values reduced the oscillation magnitude. As shown in Figure 13, the time constants TA, TC, TR, TB, TC1, and TB1 had a large influence on the system stability for the 1.4 Hz mode. The ESST1A parameters KLR, TF, and TC1 showed no impact on the forced oscillations. The low values of the parameters ILR ≤ 2, KA ≤ 40, VAMAX ≤ 2, VRMAX ≤ 2, VIMAX ≤ 0, and VREF ≤ 0.6 can make the system became unstable. The higher values of these parameters KF ≥ 0.1, KC ≥ 0.6, VAMIN ≥ 0.2, VRMIN ≥ 0.2, and VIMIN ≥ 0.2 can also make the system become unstable. KA, TC, TR, TB1, and TB were the sensitive parameters of the ESST1A exciter model.
5.3. AC7B Exciter
The sensitive parameters of the AC7B exciter model were identified based on the impact of the parameter change response on forced reactive power oscillations and were ranked, as shown in Table 4, as follows.
Table 4.
AC7B exciter sensitive parameters and their associated ranks.
The voltage regulator gain (KPA) parameter was changed from 0 to 50 in steps of 5.0, as shown in Figure 14. The low values of KPA of 0 to 5 had around a 174 MVAR forced oscillation magnitude. Increasing the KPA value from 10 to 50 maintained the oscillation magnitude to 10 MVAR for both oscillation frequency modes. For both the oscillation modes, the oscillation magnitude of the KPA, KPR, KE, and TR parameters from the FFT analysis is shown in Figure 15.
Figure 14.
Response of voltage regulator proportional gain (KPA) changing from 0.0 to 50.0.
Figure 15.
FFT response of AC7B model parameters.
Similarly, the rise in the excitor constant (KE) parameter value from 0 to 1.4 decreased the oscillation magnitude to 2.51 MVAR and 5.68 MVAR for the 0.25 Hz and 1.4 Hz modes, respectively, as shown in Figure 15. In contrast, the increased values of the potential circuit gain coefficient (KP), regulator proportional gain (KPR), and filter time constant (TR) increased the forced oscillation magnitude, as shown in Figure 15. The excitation control stabilizer gain KF1 oscillation magnitude response from the FFT analysis is shown in Figure 16. The KF1, KF2, and KF3 values between 0.5 to 1.0 had a stable response. The higher values of the parameters KE ≥ 1.6, KF1 ≥ 1.5, KF2 ≥ 2.5, and KF3 ≥ 1.5 can cause the system to become unstable. The lower values of VAMAX ≤ 0, VRMAX ≤ 2, and VFEMAX ≤ 2 can also make the system unstable. The AC7B exciter parameters Kc, KIR, KDR, KIA, KL, TDR, TF3, VEMIN, VPSS, E1, E2, S(E1), S(E2), VR, and VA did not show any influence on the forced oscillations. The regulator gains KPA, KPR, KIR, KE, KP, and TR and the excitation control system stabilizer gains KF1 and KF2 were the sensitive parameters of the AC7B exciter model.
Figure 16.
FFT response of excitation control system stabilizer gain KF1 change.
5.4. GAST Governor
The sensitivity of the GAST governor parameters was analyzed based on their influence on the forced oscillation magnitude, oscillation frequency, and active power oscillations of Gen-1. A forced oscillation magnitude of 10 MW peak to peak was applied at the GAST governor’s PREF input to assess these effects. The sensitive parameters of the GAST governor and their associated ranks are given in Table 5, as follows.
Table 5.
GAST governor sensitive parameters and their associated ranks.
The speed droop (R) parameter was changed from 0 to 1. The low value of R = 0 had distorted oscillations with an oscillation frequency of 2.695 Hz for both oscillation frequency modes. As shown in Figure 17, increasing the speed droop value from 0.1 to 1 produced an oscillation magnitude of around 13.33 MW and 10.08 MW for the 0.25 Hz and 1.4 Hz modes, respectively. Likewise, the increase in time constants T1 and T2 values had a very small impact on the forced oscillation magnitude. However, the T2 = 0 made the system become unstable. Its value should always be greater than 0, i.e., T2 ≥ 0.1. The minimum turbine power VMIN ≥ 2 made the system unstable. The graphs presented in Figure 18 show the FFT response of the GAST model parameters R, T1, T2, and T3 changes. Each graph depicts the oscillation magnitude for two different oscillation frequencies, 0.25 Hz and 1.4 Hz, as the respective parameters were varied. Notably, the 0.25 Hz oscillations tended to exhibit higher magnitudes compared to the 1.4 Hz oscillations across all parameter changes.
Figure 17.
Response of speed droop (R) changing from 0.0 to 1.0 in steps of 0.1.
Figure 18.
FFT response of GAST model parameters change.
The GAST parameters R, T1, T2, VMAX, and VMIN were the sensitive parameters of the model. The speed droop R = 0 and minimum turbine power VMIN ≥ 2 had distorted oscillations. The turbine damping factor (Dturb), temperature limiter gain (KT), and the exhaust temperature time constant (T3) of the GAST governor model did not show any influence on the forced oscillations.
5.5. HYGOV Governor
The sensitivity of the HYGOV governor parameters was analyzed based on their influence on the forced oscillation magnitude, oscillation frequency, and active power oscillations of Gen-1. The sensitive parameters of the HYGOV governor model were identified and ranked, as shown in Table 6, as follows.
Table 6.
HYGOV governor model sensitive parameters and their associated ranks.
The turbine gain (AT) was the most sensitive parameter of the HYGOV model. The AT values, AT < 0 and AT ≥ 1.5, made the system unstable and had around 390 MW oscillations. AT values between 0 to 1 showed damped oscillations for both oscillation modes, as shown in Figure 19. The temporary droop (r) parameter was changed from 0 to 2, and the corresponding frequency and voltage responses are shown in Figure 20. The low value of r = 0 had high 105 MW oscillations for both frequency modes. Increasing the temporary droop value from 0.2 to 2 reduced the oscillation magnitude to 2.9 MW and 5.709 MW for the 0.25 Hz and 1.4 Hz modes, respectively.
Figure 19.
Response of turbine gain (AT) changing from −1.0 to 4.0 in steps of 0.5.
Figure 20.
Response of temporary droop (r) changing from 0.0 to 2.0 in steps of 0.2.
Figure 21 presents the effect of varying four different parameters of the HYGOV model on the oscillation magnitude for two different oscillation frequencies (0.25 Hz and 1.4 Hz). Each subplot illustrates the oscillation magnitude in response to changes in specific parameters: R, temporary droop (r), TG, and Tw. The speed droop R and TG showed a significant increase in the oscillation magnitude as their values increased. Conversely, the temporary droop (r) parameter significantly reduced the oscillation magnitude with increasing values. The water inertia time constant (Tw) had a comparatively minor effect on the oscillation magnitude.
Figure 21.
FFT response of HYGOV model parameters’ change.
The higher values of permanent droop and no power flow had damped oscillations. The minimum and maximum gate limit values, GMIN ≥ 2 and GMAX ≤ 0, made the system unstable. The turbine gain was the most sensitive parameter, and AT < 0 and AT > 1.5 can make the system unstable. The permanent droop (R), temporary droop (r), servo time constant (TG), and water time constant (TW) were the sensitive parameters of the HYGOV model and had a more pronounced effect on the 0.25 Hz oscillation mode. Changing the maximum and minimum gate limits below or above these values of GMAX ≤ 0 and GMIN ≥ 2 can make the system become unstable.
5.6. GGOV1 Governor
The analysis focused on the sensitivity of various GGOV1 model parameters; specifically, their impacts on the reactive power output (MW) at two oscillation modes are discussed in this section. The parameters were ranked based on their influence on the system stability and oscillation magnitude, as summarized in Table 7.
Table 7.
GGOV1 governor-sensitive parameters and their associated ranks.
The turbine gain (Kturb) was the most sensitive parameter of the GGOV1 model. The Kturb change response from 0 to 4 in steps of 1 is shown in Figure 22. The Kturb < 0 and Kturb ≥ 4 made the system unstable and had around 316 MW of oscillations. The Kturb values increasing from 1 to 3 increased the oscillation magnitude for both oscillation frequency modes. The permanent droop (R) parameter was changed from 0 to 1. The low value of R = 0 had damped oscillations for both frequency modes. Increasing the R value from 0.1 to 1 increased the oscillation magnitude to 116.04 MW and 157.059 MW for the 0.25 Hz and 1.4 Hz modes, respectively. The FFT response of R and actuator time constant (TACT) parameters are shown in Figure 23. The high values of TACT and turbine lag time constant (TB) parameters also impacted the forced oscillation magnitude. In contrast, the increase in the governor proportional gain (KPgov) value increased the oscillation magnitude. Likewise, the high values of the turbine lead time constant (TC ≥ 1) and no-load fuel flow (WFNL ≥ 1) can cause the system to become unstable.
Figure 22.
Time domain and FFT response of turbine gain (Kturb).
Figure 23.
FFT response of R and Tact parameters’ change.
The higher values of the parameters VMIN ≥1.2, Kturb ≥ 4, WFNL ≥ 1.0, and TC ≥ 1 made the system unstable. The permanent droop R > 0.1, KIgov, TDgov, Tpelec, and LDREF = 0 delayed the system’s response. The turbine gain (Kturb), permanent droop (R), turbine lead and lag time constants (TC and TB), actuator time constant (TACT), and no-load fuel flow (WFNL) were the sensitive parameters of the GGOV1 governor model.
6. Conclusions
This study utilized Kundur’s two-area system in PSS/E to investigate the impact of exciter and governor parameters on forced oscillations, presenting a comprehensive analysis that highlights the novelty of our approach. By examining widely used exciter models such as SCRX, ESST1A, and AC7B, alongside governor models like HYGOV, GAST, and GGOV1, we systematically injected forced oscillations and altered model parameters to assess their influence on frequency, voltage response, and oscillation magnitudes at 0.25 Hz and 1.4 Hz. This dual-frequency analysis encompasses both inter-area and local oscillation modes, providing a thorough understanding of parameter sensitivity.
The following key findings identify and rank the sensitive parameters of each model according to their impact on forced oscillations:
- SCRX Model: Parameters K, TA/TB, TE, and TB are the sensitive parameters of the SCRX exciter model. The oscillation magnitude for the 1.4 Hz mode increases linearly with K and TA/TB values, while the 0.25 Hz mode remains largely unaffected. The exciter time constant TE significantly influences the oscillation frequency at lower values.
- ESST1A Model: Parameters KA, TC, TR, TB1, and TB are highly sensitive, crucial for dynamic response and system stability. These parameters help to control forced oscillations. The parameters KLR, TF, and TC1 show no impact on the forced oscillations.
- AC7B Model: Sensitive parameters of this model include regulator proportional gains KPA, KPR, KIR, KE, KP, TR, KF1, and KF2. Other parameters, such as Kc, KIR, KDR, KIA, KL, TDR, TF3, VEMIN, E1, E2, S(E1), S(E2), VR, and VA, do not show any influence on the forced oscillations’ stability.
- GAST Model: The speed droop parameter R significantly affects oscillation magnitudes and system stability. Parameters T1, T2, VMAX, and VMIN also influence oscillation characteristics.
- HYGOV Model: Sensitive parameters of this model include permanent droop R, temporary droop r, servo time constant TG, and water time constant TW, especially impacting the 0.25 Hz oscillation mode.
- GGOV1 Model: The most sensitive parameters are turbine gain Kturb, permanent droop R, turbine lead and lag time constants TC and TB, actuator time constant TACT, and no-load fuel flow WFNL. The other parameters, R > 0.1, KIgov, TDgov, and Tpelec, delayed the response of the system.
The ranking and identification of these sensitive parameters provides a novel approach to understanding and mitigating forced oscillations in power systems. This research offers practical insights for plant operators, enabling them to fine-tune control settings and improve system stability, thereby contributing to more resilient and reliable power system operations.
Author Contributions
Conceptualization, Y.L. and C.R.B.; methodology, N.L.T. and Y.L.; software, N.L.T. and Y.L.; validation, N.L.T., Y.L. and C.R.B.; formal analysis, N.L.T., Y.L. and C.R.B.; investigation, N.L.T. and Y.L.; resources, N.L.T.; data curation, N.L.T.; writing—original draft preparation, N.L.T.; writing—review and editing, N.L.T., Y.L. and C.R.B.; visualization, N.L.T. and Y.L.; supervision, Y.L. and C.R.B.; project administration, Y.L. and C.R.B.; funding acquisition, Y.L. All authors have read and agreed to the published version of the manuscript.
Funding
This work was supported by TVA via the CURENT industry partnership program and also made use of DOE AGM program funding.
Data Availability Statement
The original contributions presented in the study are included in the article, further inquiries can be directed to the corresponding author.
Conflicts of Interest
The authors declare no conflicts of interest.
Appendix A
The parameters of the tested SCRX, ESST1A, and AC7B exciter models, their standard values according to the NERC, PowerWorld, and PSSE documentation, and their tested parameter ranges for these models are specified in this section.
Table A1.
Parameters of SCRX exciter model [36].
Table A1.
Parameters of SCRX exciter model [36].
| Name | Description | Parameters of Gen-1 SCRX Exciter | Parameter Range Tested |
|---|---|---|---|
| TA/TB | Gain reduction ratio | 0.1 | 0.05 < TA/TB < 1.0 |
| TB | Time constant (s) | 10.01 | 1 < TB < 50 |
| K | Exciter gain | 100 | 10 < K < 1000 |
| TE | Time constant (s) | 0.01 | 0 ≤ TE < 1 |
| EMAX | Maximum field voltage output (pu) | 5 | 2 < EMAX < 10 |
| EMIN | Minimum field voltage output (pu) | −4 | −5 < EMIN ≤ 0 |
| CSWITCH | Voltage source switch Bus fed = 0, Solid fed = 1 | 0 | CSWITCH = 0 or 1 |
| rc/rfd | Ratio of the crowbar resistance to the field winding resistance | 0 | 0 ≤ rc/rfd ≤ 10 |
| VREF | Voltage regulator reference voltage (pu) | - | 0 < VREF < 2.0 |
| VS | Output voltage of a PSS (pu) | - | Off and ON |
| VUEL | Under-excitation limiter | ||
| VOEL | Over-excitation limiter | ||
| IFD | Synchronous machine field current (pu) |
Table A2.
Parameters of ESST1A exciter model [36].
Table A2.
Parameters of ESST1A exciter model [36].
| Name | Description | Parameters of Gen-1 ESST1A Exciter | Parameter Range Tested |
|---|---|---|---|
| TR | Filter time constant (s) | 0.0167 | 0 < TR < 1 |
| VIMAX | Maximum voltage regulator input limit | 0.092 | 0 < VIMAX < 2 |
| VIMIN | Minimum voltage regulator input limit | −0.083 | −1 < VIMIN < 1 |
| TC | Voltage regulator time constant (s) | 1.2 | 0 < TC < 10 |
| TB | Voltage regulator time constant (s) | 2.5 | 0 < TB < 20 |
| TC1 | Voltage regulator time constant (s) | 0 | 0 < TC1 < 10 |
| TB1 | Voltage regulator time constant (s) | 0 | 0 < TB1 < 20 |
| KA | Voltage regulator gain | 600 | 10 < KA ≤ 1000 |
| TA | Voltage regulator time constant (s) | 0 | 0 ≤ TA < 1 |
| VAMAX | Maximum voltage regulator output limit | 4.14 | 0 < VAMAX < 10 |
| VAMIN | Minimum voltage regulator output limit | −3.71 | −10 < VAMIN < 0 |
| VRMAX | Maximum voltage regulator output limit | 4.14 | 0 < VRMAX < 10 |
| VRMIN | Minimum voltage regulator output limit | −3.71 | −10 < VRMIN < 0 |
| KC | Rectifier loading factor proportional to commutating reactance (pu) | 0.041 | 0 < KC < 0.6 |
| KF | Excitation control system stabilizer gains (pu) | 0 | 0 < KF < 1 |
| TF | Excitation control system stabilizer time constant (TF > 0) (s) | 1 | 0.1 < TF < 2.1 |
| KLR | Exciter output current limiter gain (pu) | 18 | 0 < KLR < 50 |
| ILR | Exciter output current limiter reference (pu) | 3.953 | 0 < ILR < 10 |
Table A3.
Parameters of AC7B exciter model [36].
Table A3.
Parameters of AC7B exciter model [36].
| Name | Description | Parameters of Gen-1 AC7B Exciter | Parameter Range Tested |
|---|---|---|---|
| TR | Regulator input filter time constant (s) | 0.0167 | 0.0 < TR< 1 |
| KPR | Regulator proportional gain (pu) | 22.5 | 0 < KPR < 50 |
| KIR | Regulator integral gain (pu) | 22.5 | 0 < KIR < 50 |
| KDR | Regulator derivative gain (pu) | 0 | 0 < KDR < 40 |
| TDR | Regulator derivative block lag time constant (s) | 0 | 0 < TDR < 1 |
| VRMAX | Regulator output maximum limit (pu) | 4.52 | 0 < VRMAX < 10 |
| VRMIN | Regulator output minimum limit (pu) | 0 | −5 < VRMIN < 5 |
| KPA | Voltage regulator proportional gain (pu) | 25 | 0 < KPA ≤ 50 |
| KIA | Voltage regulator integral gain (pu) | 50 | 0 < KIA ≤ 100 |
| VAMAX | Regulator output maximum limit (pu) | 31 | 0 < VAMAX < 50 |
| VAMIN | Regulator output minimum limit (pu) | −31 | −10 < VAMIN < 40 |
| KP | Potential circuit gain coefficient (multiplier) (pu) | 0 | 0 < KP < 50 |
| KL | Exciter field voltage lower limit parameter (multiplier) (pu) | 999 | 0 < KL < 20 |
| KF1 | Excitation control system stabilizer gain (pu) | 0 | 0 ≤ KF1 < 5 |
| KF2 | Excitation control system stabilizer gain (pu) | 1 | 0 < KF2 ≤ 5 |
| KF3 | Excitation control system stabilizer gain (pu) | 0 | 0 < KF3 ≤ 5 |
| TF3 | Excitation control system stabilizer time constant (>0) (s) | 1 | 0.1 < TF3 ≤ 2.1 |
| KC | Rectifier loading factor proportional to commutating reactance (pu) | 0 | 0 < KC ≤ 1 |
| KD | Demagnetizing factor, a function of AC exciter reactances (pu) | 0.5 | 0 < KD ≤ 2 |
| KE | Exciter constant related to self-excited field (pu) | 0.5 | 0 < KE ≤ 2 |
| TE | Exciter time constant (>0) integration rate associated with exciter control (s) | 0.33 | 0.1 < TE ≤ 2.1 |
| VFEMAX | Exciter field current limit reference (> 0) (pu) | 999 | 0 < VFEMAX < 10 |
| VEMIN | Minimum exciter voltage output (pu) | 0 | −5 < VEMIN < 5 |
| E1 | Exciter alternator output voltages back of commutating reactance at which saturation is defined (pu) | 3.51 | 0 < E1 ≤ 10 |
| S(E1) | Exciter saturation function value at the corresponding exciter voltage, E1, back of commutating reactance (pu) | 0.01 | 0 < S(E1) ≤ 2 |
| E2 | Exciter alternator output voltages back of commutating reactance at which saturation is defined (pu) | 4.68 | 0 < E2 ≤ 10 |
| S(E2) | Exciter saturation function value at the corresponding exciter voltage, E2, back of commutating reactance (pu) | 0.05 | 0 < S(E2) ≤ 2 |
Appendix B
Similarly, the parameters of the tested HYGOV, GAST, and GGOV1 governor models, their standard values according to the NERC, PowerWorld, and PSSE documentation, and their tested parameter ranges for these models are specified in this section.
Table A4.
Parameters of GAST governor model [38].
Table A4.
Parameters of GAST governor model [38].
| Name | Description | Parameters of Gen-1—GAST Governor | Parameter Range Tested |
|---|---|---|---|
| R | Speed droop | 0.05 | 0 < R < 1 |
| T1 (>0) | Governor mechanism time constant (s) | 0.1 | 0 < T1 < 2 |
| T2 (>0) | Turbine power time constant (s) | 1.0 | 0.1 < T2 < 2.1 |
| T3 (>0) | Turbine exhaust temperature time constant (s) | 5.0 | 0 < T3 < 10 |
| AT | Ambient temperature load limit | 999.0 | 0 < AT < 10 |
| KT | Temperature limiter gain | 0.0 | 0 < KT < 10 |
| VMAX | Maximum turbine power | 1.0 | 0 < VMAX < 5 |
| VMIN | Minimum turbine power | −0.05 | −4 < VMIN < 2 |
| Dturb | Turbine damping factor | 0.1 | 0 < Dturb < 5 |
Table A5.
Parameters of HYGOV governor model [38].
Table A5.
Parameters of HYGOV governor model [38].
| Name | Description | Parameters of Gen-1 HYGOV Governor | Parameter Range Tested |
|---|---|---|---|
| R | Permanent droop (R < r) | 0.07 | 0 < R ≤ 1 |
| r | Temporary droop | 0.56 | 0 < r ≤ 2 |
| TR (>0) | Governor time constant (s) | 9.0 | 0 < TR ≤ 50 |
| TF (>0) | Filter time constant (s) | 0.4 | 0 < TF ≤ 0.5 |
| TG (>0) | Servo time constant (s) | 0.33 | 0.1 < TG ≤ 5 |
| ±VELM | Gate velocity limit | 0.07 | 0 < VELM ≤ 1 |
| GMAX | Maximum gate limit (GMIN < GMAX) | 1.0 | 0 < GMAX ≤ 10 |
| GMIN | Minimum gate limit | 0.0 | −5 ≤ GMIN < 5 |
| TW (>0) | Water time constant | 1.0 | 0 < TW < 10 |
| AT | Turbine gain | 1.25 | −1 < AT < 4 |
| Dturb | Turbine damping | 1.0 | 0 ≤ Dturb < 10 |
| qNL | No power flow | 0.07 | 0 ≤ qNL < 0.5 |
Table A6.
Parameters of GGOV1 governor model [38].
Table A6.
Parameters of GGOV1 governor model [38].
| Name | Description | Parameters of Gen-1 GGOV1 Governor | Tested Parameter Range |
|---|---|---|---|
| R | Permanent droop (pu) | 0.04 | 0 < R ≤ 1 |
| Tpelec | Electrical power transducer time constant (s) | 1.0 | 0 < Tpelec ≤ 10 |
| MAXERR | Maximum value for a speed error signal | 0.05 | |
| MINERR | Minimum value for a speed error signal | −0.05 | |
| KPgov | Governor proportional gain | 10 | 0 < KPgov ≤ 40 |
| KIgov | Governor integral gain | 2 | 0 < KIgov ≤ 10 |
| KDgov | Governor derivative gain | 0 | 0 < KDgov ≤ 10 |
| TDgov | Governor derivative controller time constant (s) | 1 | 0 < TDgov ≤ 5 |
| VMAX | Maximum valve position limit | 1 | 0 < VMAX ≤ 10 |
| VMIN | Minimum valve position limit | 0.15 | −2 ≤ VMIN < 2 |
| Tact | Actuator time constant (s) | 0.5 | 0 < Tact ≤ 5 |
| Kturb | Turbine gain | 1.5 | 0 < Kturb ≤ 5 |
| Wfnl | No-load fuel flow (pu) | 0.2 | 0 < Wfnl ≤ 1 |
| TB | Turbine lag time constant (s) | 0.1 | 0.1 < TB ≤ 5 |
| TC | Turbine lead time constant (s) | 0 | 0 < TC ≤ 2.5 |
| Teng | Transport lag time constant for diesel engine (s) | 0 | 0 < Teng ≤ 5 |
| Tfload | Load limiter time constant (s) | 3 | 0 < Tfload ≤ 10 |
| Kpload | Load limiter proportional gain for PI controller | 2 | 0 < Kpload ≤ 10 |
| KIload | Load limiter integral gain for PI controller | 0.67 | 0 < KIload ≤ 10 |
| Ldref | Load limiter reference value (pu) | 1 | 0 < Ldref ≤ 10 |
| Dm | Mechanical damping coefficient (pu) | 0 | 0 < Dm ≤ 10 |
| Ropen | Maximum valve opening rate (pu/s) | 0.1 | |
| Rclose | Maximum valve closing rate (pu/s) | −0.1 | |
| KImw | Power controller (reset) gain | 0 | 0 < KImw ≤ 10 |
| ASET | Acceleration limiter setpoint (pu/s) | 0.01 | 0 < ASET ≤ 10 |
| KA | Acceleration limiter gain | 10 | 0 < KA ≤ 50 |
| TA | Acceleration limiter time constant (s) | 0.1 | 0 < TA ≤ 10 |
| Trate | Turbine rating (MW) | 800.0 | |
| db | Speed governor deadband | 0.0 | 0 < db ≤ 1 |
| Tsa | Temperature detection lead time constant (s) | 4.0 | 0 < Tsa ≤ 10 |
| Tsb | Temperature detection lag time constant (s) | 5.0 | 0 < Tsb ≤ 10 |
| Rup | Maximum rate of load limit increase | 99 | |
| Rdown | Maximum rate of load limit decrease | −99 |
References
- Sauer, P.W.; Pai, M.A.; Chow, J.H. Power System Dynamics and Stability: With Synchrophasor Measurement and Power System Toolbox; John Wiley & Sons: Hoboken, NJ, USA, 2017. [Google Scholar]
- Kundur, P.; Malik, O.P. Power System Stability and Control; McGraw-Hill Education: Cambridge, MA, USA, 2022; ISBN 9781260473544. [Google Scholar]
- Hajagos, L.; Barton, J.; Berube, R.; Coultes, M.; Feltes, J.; Lanier, G.; Patterson, S.; Pereira, L.; Pourbeik, P.; Schneider, A.; et al. Guidelines for generator stability model validation testing. In Proceedings of the 2007 IEEE Power Engineering Society General Meeting, Tampa, FL, USA, 24–28 June 2007; pp. 1–16. [Google Scholar]
- Mohammad, A.; Upreti, A. Modeling and Pre-Tuning Governor and Exciter through Hardware-in-the-Loop Simulation; Schweitzer Engineering Laboratories, Inc.: Washington, DC, USA, 2022. [Google Scholar]
- Alshuaibi, K.; Zhao, Y.; Zhu, L.; Farantatos, E.; Ramasubramanian, D.; Yu, W.; Liu, Y.; Alshuaibi, K.; Zhao, Y.; Zhu, L.; et al. Forced Oscillation Grid Vulnerability Analysis and Mitigation Using Inverter-Based Resources: Texas Grid Case Study. Energies 2022, 15, 2819. [Google Scholar] [CrossRef]
- Trudnowski, D.J.; Guttromson, R. A Strategy for Forced Oscillation Suppression. IEEE Trans. Power Syst. 2020, 35, 4699–4708. [Google Scholar] [CrossRef]
- Zhi, Y.; Venkatasubramanian, V. Analysis of Energy Flow Method for Oscillation Source Location. IEEE Trans. Power Syst. 2021, 36, 1338–1349. [Google Scholar] [CrossRef]
- Ghorbaniparvar, M. Survey on Forced Oscillations in Power System. J. Mod. Power Syst. Clean Energy 2017, 5, 671–682. [Google Scholar] [CrossRef]
- Eastern Interconnection Oscillation Disturbance January 11, 2019, Forced Oscillation Event. 2019. Available online: https://www.nerc.com/pa/rrm/ea/Documents/January_11_Oscillation_Event_Report.pdf (accessed on 1 September 2022).
- Kosterev, D.; Burns, J.; Leitschuh, N.; Anasis, J.; Donahoo, A.; Power, B.; Trudnowski, U.D.; Donnelly, M.; Pierre, J. Implementation and Operating Experience with Oscillation Detection Application at Bonneville Power Administration 2016 Grid of the Future Symposium. Available online: https://naspi.org/sites/default/files/2017-03/01_bpa_donnelly_NASPI_presentation.pdf (accessed on 20 November 2022).
- Using Synchrophasor Data to Diagnose Equipment Health and Mis-Operations Event Summary Table Description. Available online: https://www.naspi.org/sites/default/files/reference_documents/13.pdf (accessed on 1 August 2022).
- Silverstein, A. Diagnosing Equipment Health and Mis-Operations with PMU Data. 2015. Available online: https://www.naspi.org/sites/default/files/reference_documents/14.pdf (accessed on 1 August 2022).
- Moshref, A.; Wooster, N.; Massey, N. Optimal Tuning of the Automatic Voltage Regulator-A General Approach. Available online: https://cigreconference.ca/papers/2022/paper_478.pdf (accessed on 3 April 2023).
- Viveros, E.R.C.; Taranto, G.N.; Falcao, D.M. Tuning of generator excitation systems using meta-heuristics. In Proceedings of the 2006 IEEE Power Engineering Society General Meeting, Montreal, QC, Canada, 18–22 June 2006; p. 6. [Google Scholar]
- Sambariya, D.K.; Nath, V. Optimal control of automatic generation with automatic voltage regulator using particle swarm optimization. Univers. J. Control Autom. 2015, 3, 63–71. [Google Scholar] [CrossRef]
- Furat, M.; Cücü, G.G. Design, implementation, and optimization of sliding mode controller for automatic voltage regulator system. IEEE Access 2022, 10, 55650–55674. [Google Scholar] [CrossRef]
- Sikander, A.; Thakur, P. A new control design strategy for automatic voltage regulator in power system. ISA Trans. 2020, 100, 235–243. [Google Scholar] [CrossRef] [PubMed]
- Rais, M.C.; Dekhandji, F.Z.; Recioui, A.; Rechid, M.S.; Djedi, L. Comparative study of optimization techniques based pid tuning for automatic voltage regulator system. Eng. Proc. 2022, 14, 21. [Google Scholar] [CrossRef]
- Tang, B.X. Parameter Tuning and Experimental Results of Power System Stabilizer. Master’s Thesis, Louisiana State University and Agricultural and Mechanical College, Baton Rouge, LO, USA, 2011. [Google Scholar]
- Abdel-Magid, Y.L.; Abido, M.A.; Mantaway, A.H. Robust tuning of power system stabilizers in multimachine power systems. IEEE Trans. Power Syst. 2000, 15, 735–740. [Google Scholar] [CrossRef]
- Reliability Guideline, NERC, Power Plant Dynamic Model Verification Using PMUs. 2016. Available online: https://naspi.org/sites/default/files/2017-03/nerc_quint_power_plant_model_20160324.pdf (accessed on 3 November 2022).
- Chen, Q.; He, J.; Huang, W.; Shu, X.; Li, W. Study on Influence of Excitation System Parameters on Transient Characteristics of Power Units. 2015. Available online: https://www.atlantis-press.com/article/25845095.pdf (accessed on 1 August 2022).
- Zhu, Y.; Zhang, Y.; Xie, X. Analysis and Preventive Measures of Excitation System Failure Leading to Two Downtime Accidents. IOP Conf. Ser. Earth Environ. Sci. 2020, 512, 012171. [Google Scholar]
- Niasse, M.; Zheng, Q.; Xin, A.; Quan, F.F.; Saleem, A.; Iqbal, A. Improved accuracy optimal tuning method for hydropower units’ governor controller. IOP Conf. Ser. Earth Environ. Sci. 2020, 508, 012187. [Google Scholar] [CrossRef]
- Andrade, J.G.P.; Júnior, E.L.; Ribeiro, L.C.L.J. Using genetic algorithm to define the governor parameters of a hydraulic turbine. IOP Conf. Ser. Earth Environ. Sci. 2010, 12, 012020. [Google Scholar] [CrossRef]
- Singh, M.K.; Naresh, R.; Gupta, D.K. Optimal tuning of temporary droop governor of hydro power plant using genetic algorithm. In Proceedings of the 2013 International Conference on Energy Efficient Technologies for Sustainability, Nagercoil, India, 10–12 April 2013; pp. 1132–1137. [Google Scholar]
- Perng, J.W.; Kuo, Y.C.; Lu, K.C. Design of the PID controller for hydro-turbines based on optimization algorithms. Int. J. Control Autom. Syst. 2020, 18, 1758–1770. [Google Scholar] [CrossRef]
- Huang, Q.S.; Zhai, X.J.; Zheng, Y.; Xu, G.W.; Wang, H. Study on Stability of Hydroelectric Generating Set Influenced by the Governor Parameters under Isolated Grid. Adv. Mat. Res. 2014, 875–877, 1799–1803. [Google Scholar] [CrossRef]
- Cebeci, M.E. The Effects of Hydro Power Plants’ Governor Settings on the Turkish Power System Frequency. Master’s Thesis, Middle East Technical University, Ankara, Turkey, 2008. [Google Scholar]
- Asad, M.; Martinez, S.; Sanchez-Fernandez, J.A. Diesel Governor Tuning for Isolated Hybrid Power Systems. Electronics 2023, 12, 2487. [Google Scholar] [CrossRef]
- Liu, Z.; Yao, W.; Wen, J.; Cheng, S. Effect analysis of generator governor system and its frequency mode on inter-area oscillations in power systems. Int. J. Electr. Power Energy Syst. 2018, 96, 1–10. [Google Scholar] [CrossRef]
- Chen, L.; Lu, X.; Min, Y.; Zhang, Y.; Chen, Q.; Zhao, Y.; Ben, C. Optimization of governor parameters to prevent frequency oscillations in power systems. IEEE Trans. Power Syst. 2017, 33, 4466–4474. [Google Scholar] [CrossRef]
- Hasan, A.; Wei, M.; Rui, X.; Zhu, W.; Yan, W.; Sun, Y.; Power, Q.X.; Bureau, S. Research on Governor Parameter Optimization to Suppress Ultra-Low Frequency Oscillation of Power System Caused by Hydropower Unit. J. Phys. Conf. Ser. 2021, 9, 2087. [Google Scholar]
- Li, X.; Zhang, C.; Zhu, J.; Hu, X. The Effect of Hydro Turbines and Governors on Power System Low Frequency Oscillations. In Proceedings of the 2006 International Conference on Power System Technology, POWERCON2006, Chongqing, China, 22–26 October 2006. [Google Scholar]
- Zangmo, G.; Om, K.; Uhlen, K. Impact of Hydro-Turbine and Governor Parameters on Stability of Grid Connected Power System. Int. J. Electr. Eng. Inform. 2017, 9, 1–12. [Google Scholar]
- Block Diagrams, PowerWorld Corporation. Available online: https://www.powerworld.com/files/Block-Diagrams-17.pdf (accessed on 1 January 2024).
- PSS®E 34.9.6, Program Application Guide Volume 2, August 2023, Siemens Industry, Inc. Siemens Power Technologies International. Available online: https://www.siemens.com/global/en/products/energy/grid-software/planning/pss-software/pss-e.html (accessed on 1 August 2022).
- IEEE Std 421.5-2016; IEEE Recommended Practice for Excitation System Models for Power System Stability Studies. 2006. Available online: https://home.engineering.iastate.edu/~jdm/ee554/IEEEstd421.5-2016RecPracExSysModsPwrSysStabStudies.pdf (accessed on 25 August 2022).
- IEEE PES Task Force, Dynamic Models for Turbine-Governors in Power System Studies, January 2013. Available online: https://resourcecenter.ieee-pes.org/publications/technical-reports/PESTR1.html (accessed on 30 December 2022).
- Turbine-Governor Models, NEPLAN. 2015. Available online: https://www.neplan.ch/wp-content/uploads/2015/08/Nep_TURBINES_GOV.pdf (accessed on 1 January 2024).
- Mugarra, A.; Guerrero, J.M.; Mahtani, K.; Platero, C.A. Synchronous Generator Stability Characterization for Gas Power Plants Using Load Rejection Tests. Appl. Sci. 2023, 13, 11168. [Google Scholar] [CrossRef]
- Feltes, J.; Koritarov, V.; Guzowski, L.; Kazachkov, Y.; Lam, B.; Grande-Moran, C.; Thomann, G.; Eng, L.; Trouille, B.; Donalek, P. Review of Existing Hydroelectric Turbine-Governor Simulation Models; (No. ANL/DIS-13/05); Argonne National Lab (ANL): Argonne, IL, USA, 2013. [Google Scholar]
- NERC, Modeling Notification Gas Turbine Governor Modeling, August 2017. Available online: https://www.nerc.com/comm/PC/NERCModelingNotifications/Gas_Turbine_Governor_Modeling.pdf (accessed on 5 September 2022).
Disclaimer/Publisher’s Note: The statements, opinions and data contained in all publications are solely those of the individual author(s) and contributor(s) and not of MDPI and/or the editor(s). MDPI and/or the editor(s) disclaim responsibility for any injury to people or property resulting from any ideas, methods, instructions or products referred to in the content. |
© 2024 by the authors. Licensee MDPI, Basel, Switzerland. This article is an open access article distributed under the terms and conditions of the Creative Commons Attribution (CC BY) license (https://creativecommons.org/licenses/by/4.0/).






















