Abstract
In recent years, the delivery of medical supplies has faced significant challenges due to natural disasters and recurrent public health emergencies. Addressing the need for improved logistics operations during such crises, this article presents an innovative approach, namely integrating vehicle and unmanned aerial vehicle (UAV) logistics to enhance the efficiency and resilience of medical supply chains. Our study introduces a dual-mode distribution framework which employs the density-based spatial clustering of applications with noise (DBSCAN) algorithm for efficiently clustering demand zones unreachable by conventional vehicles, thereby identifying areas requiring UAV delivery. Furthermore, we categorize the demand for medical supplies into two distinct sets based on vehicle accessibility, optimizing distribution routes via both UAVs and vehicles. Through comparative analysis, our findings reveal that the artificial bee colony (ABC) algorithm significantly outperforms the genetic algorithm in terms of solving efficiency, iteration counts, and delivery speed. However, the ABC algorithm’s tendency toward early local optimization and rapid convergence leads to potential stagnation in local optima. To mitigate this issue, we incorporate a simulated annealing technique into the ABC framework, culminating in a refined optimization approach which successfully overcomes the limitations of premature local optima convergence. The experimental results validate the efficacy of our enhanced algorithm, demonstrating reduced iteration counts, shorter computation times, and substantially improved solution quality over traditional logistic models. The proposed method holds promise for significantly improving the operational efficiency and service quality of the healthcare system’s logistics during critical situations.
1. Introduction
The integration of technology within the healthcare sector has experienced pronounced advancement, mainly through the adoption of unmanned aerial vehicles (UAVs) for the distribution of medical supplies to geographically isolated or inaccessible regions. Initially designed for military purposes, UAVs have gradually become part of civilian life, including in healthcare, due to their adaptability, affordability, and ability to navigate complex terrains. Early applications of UAVs focused on aerial reconnaissance and surveillance. However, as technology has improved, they have found new roles in various sectors, especially delivering medical supplies to remote or disaster-stricken areas. Traditional medical supply chains face various challenges, particularly in regions with inadequate infrastructure or resource constraints. These challenges include long delivery times, limited access to remote areas, transportation delays due to traffic congestion or adverse weather conditions, and the risk of damage or loss of perishable medical supplies. Such inefficiencies can significantly impact healthcare delivery, leading to delayed treatment, compromised patient outcomes, and increased healthcare costs.
Within the domain of emergency system planning, the imperative for a multifaceted and dependable transportation infrastructure capable of disseminating emergency supplies is accentuated. This infrastructure endeavors to harness the distinct benefits offered by various modes of transport in terms of experience and extensive coverage [1]. The evolution of 5G, big data analytics, and the Internet of Things has facilitated the transition of UAVs from exclusively military utilization to civilian applications, endowing them with unique distributional benefits such as no-contact delivery, extended range capabilities, and utility in disaster-stricken contexts [2].
Empirical research has yielded optimized distribution schemes for UAV-based logistics, underscoring the pivotal role these systems play within emergency logistics by enabling rapid and precise supply distribution during crises [3]. The endeavor to integrate vehicle-UAV routing systems principally targets reducing delivery times from healthcare facilities to strategically positioned vehicles within road networks, thereby ensuring efficacious coordination with terrestrial vehicle convoys [4]. This methodology seeks to mitigate a substantial fraction of healthcare facilities’ operational expenditures, with the objective of reallocating saved resources toward the amplification of patient care services [5].
The practical deployment of UAVs within the logistics sector has witnessed considerable advancement. In 2013, Amazon announced its UAV delivery service, a major milestone, and by 2016, it had successfully completed GPS-guided deliveries [6]. In 2015, France Post demonstrated the potential of UAV technology by achieving a fully autonomous package delivery over a 9 mile distance [7]. After receiving certification for UAV operations beyond visual line of sight (BVLOS), UPS expanded the possibilities for autonomous deliveries over large areas [8,9]. Alphabet’s Wing has been leading UAV delivery system innovations, focusing on increasing efficiency, speed, and environmental sustainability in the United States, Australia, and Finland. Wing’s operations cover a wide range of consumer needs, including food and pharmacy deliveries [10]. Zipline specializes in healthcare, using UAVs to deliver essential medical supplies to remote areas. Operating in Rwanda and Ghana, Zipline has transformed medical supply logistics by ensuring timely deliveries of blood, vaccines, and other critical supplies [11]. DHL’s Parcel-copter project further highlights how UAV technology can be integrated with traditional logistics to overcome geographical and infrastructural challenges in delivery services [12]. These advancements show the potential of UAVs to improve healthcare logistics and create a reliable and efficient transport system for both emergency and routine medical supplies. This article explores the details of integrated vehicle-UAV delivery systems, aiming to enhance healthcare access through timely and efficient distribution of essential medical resources. The focus on developing a routing system which reduces delivery times and costs while improving the efficiency and resilience of healthcare logistics adds valuable insight to the academic discussion on UAV-to-ground vehicle network routing [13].
2. Literature Review
2.1. Current Research Status of Emergency Material Distribution
Various provinces and cities have issued multiple guidelines on emergency material support, and both domestic and international scholars are actively researching this field. In 2024, M. Supriya et al. [14] highlighted the role of drones in healthcare logistics, demonstrating their ability to quickly and efficiently deliver medical supplies. In 2022, Jung and Kim [15] designed decision variables like the operation sequence and current battery level to optimize UAV transport of emergency packages to remote islands, considering wind direction and speed. Tian, Z. et al. [16] introduced a highly efficient pruning-based algorithm for UAV path planning, which guarantees finding the best solution, marking a significant advancement in UAV navigation. Zhu, L. et al. [17] studied the dynamic allocation of emergency supplies in 2020 and proposed a post-disaster plan for allocating supplies and determining vehicle routes. In 2023, Qin Jin [18] focused on emergency support for essential supplies during major crises. Yu et al. [19] addressed the problem of optimizing emergency material distribution routes to minimize the total time, despite not knowing the rescue demand sequences in advance. They proposed three online strategies and their competitive ratios. Wu et al. [20] proposed an online strategy and established the lower bound of the competition ratio for optimizing emergency material distribution when time costs are incurred due to a lack of immediate service. Su et al. [21] developed an online model for selecting emergency material distribution paths, addressing the challenge of responding to unpredictable requests for service from various locations on a network.
2.2. Current Research Status of Vehicle-UAV Integrated Delivery Path Optimization
In 2014, AMP Company introduced their research on a joint delivery system using “electronic delivery vehicles and UAVs”. Wohlsen [22] explained AMP’s idea of using trucks for deliveries while UAVs operate independently, with trucks supporting UAVs for charging and landing. Yurek and Ozmutlu [23] looked into logistics companies using UAVs to enhance efficiency and reduce delivery times. They explored integrating a UAV on the roof of a vehicle as a supplement, modeling this scenario as a variant of the traveling salesman problem (TSP) with UAVs. Freitas et al. [24] expanded on the TSP by adding constraints like UAV flight time limits and payload capacities. Sacramento [25] described a vehicle routing problem (VRP) where two trucks each carry a UAV which delivers directly to customers. This model aims to reduce fuel consumption by minimizing the truck operation time. Cavani [26] focused on synchronizing trucks and multiple UAVs to find the shortest delivery path. He developed a compact mixed-integer linear programming model for this. Murray [27] studied using multiple UAVs from trucks for long-distance deliveries, where trucks can launch UAVs from different points and recycle them at various service locations to minimize the total delivery time.
Liu Wusheng [28] proposed a model under the “vehicle and multi-UAV” distribution system, where UAVs plan routes in three stages to minimize delivery distance. Leibo et al. [29] explored combining truck and UAV distribution during the COVID-19 pandemic, examining how this model affects logistics in epidemic areas. Tamke [30] developed a mixed integer problem considering speed-dependent energy consumption, suggesting varying UAV speeds instead of operating at maximum speed to balance the range, delivery speed, and operational costs. Mohammad et al. [31] introduced a mixed-integer linear programming (MILP) model to optimize truck and UAV allocation and the route order and UAV deployment positions [32]. Their model aims to enhance distribution planning by reducing customer waiting times in a multimodal system, where each UAV delivers goods one at a time [33].
2.3. Current Research on Solving Methods for Routing Optimization Problem
Various methods are used to solve optimization problems, including exact algorithms, heuristic algorithms, and intelligent algorithms. Exact algorithms are crucial for solving complex problems by providing optimal solutions. They rely on rigorous mathematical models to ensure accurate solutions while keeping computational complexity manageable. For example, the branch and bound method, developed by Stephen and Jacob [34], uses a tree-like structure to find the optimal solution iteratively and is effective for delivery problems with up to 65 customers. Dynamic programming algorithms, used by Li Yufeng et al. [35] and Ouwei et al. [36], manage temporal complexity and provide better solutions than traditional methods like the nearest neighbor approach. These algorithms are essential for efficiently tackling large-scale optimization challenges, even with significant complexity. Heuristic algorithms [37] are practical for real-world large-scale problems. While they may not be as precise as exact algorithms, they offer several advantages. There are two main types of heuristic algorithms: constructive and two-stage. Constructive algorithms, such as saving algorithms and Solomon’s [38] insertion method, build solutions step by step. Two-stage algorithms, like Lin’s [39] three-opt algorithm and Vigo’s [40] clustering design path algorithm, first generate feasible solutions and then optimize them. One notable heuristic algorithm is the taboo search algorithm, which mimics human problem solving by refining solutions iteratively and focusing the search on promising areas. Researchers have documented the diversity and evolution of VRP models, highlighting the differences and developments in these approaches.
3. Research Methodology
The distribution model of UAVs and vehicles differs greatly from the problem of single agent distribution and existing research on dual agent distribution in terms of optimization objectives and constraints. Therefore, the models constructed in the past are no longer applicable to current problems. On the basis of previous research, we further clarify important factors such as constraints and objective functions, consider the constraints under which UAVs can deliver in parallel in a distribution area and a single UAV can deliver to multiple customers with material needs, and establish a model with the shortest total completion time and the highest customer satisfaction.
3.1. Modeling Ideas
The modeling problem central to integrating unmanned aerial vehicles (UAVs) with ground vehicles for medical supply delivery aims to address intrinsic deficiencies in healthcare delivery mechanisms.
Given a transport vehicle equipped with a set of isomorphic UAVs , K is the number of UAVs. The task which needs to be executed is to distribute emergency supplies from a starting point warehouse (set as ) to a set of customers with given material needs, represented by C = {1, 2... n}, and return to the destination warehouse (set as ) after completing the distribution task. The demand for each material demand customer is expressed as g, with vehicles traveling at an average speed of and UAVs flying at an average speed of . In our problem setting, the customers of the material demand points are divided into two main parts: the UAV delivery customer set and the vehicle delivery customer set. We establish a path optimization model for this type of dual-subject delivery problem based on meeting the corresponding constraint conditions, optimize the total completion time and customer satisfaction objectives, and seek the optimal integrated delivery path, as shown in Figure 1.
Figure 1.
Delivery sketch map.
3.1.1. Objective Functions
Our article has two main objectives: minimize the delivery time and maximize customer satisfaction.
Objective 1: Minimizing the Delivery Time
The driving plan of a vehicle is actually an orderly arrangement of customers in the vehicle delivery customer set ; that is, the vehicle delivery route is marked as . To ensure that vehicles complete emergency supply distribution and return to the warehouse in the shortest possible time, the optimal sequence for vehicle delivery to customers is determined. We introduce a variable , where i, j ∈ , indicating whether the vehicle is traveling from material demand point to point . If it is, then ; otherwise, it is zero. The time taken for the vehicle to travel from point to point is
The time for vehicle delivery to customers can be expressed as follows:
In this issue, if the customer’s demand for UAV delivery involves parallel delivery, the completion time of a delivery is the longest time for the UAV to return to the truck among all UAV delivery paths. Due to the use of homogeneous UAVs, the payload of the UAV is set to . Considering the battery capacity of the UAV, the maximum distance for a single flight of the UAV is L, and represents the Euclidean distance between customer points and in the context of UAV delivery. and represent the coordinates (such as x coordinates) of customers and in a two-dimensional plane, respectively. and represent the coordinates (such as y coordinates) of customers and in a two-dimensional plane, respectively, and represents the set of all customers who are eligible for delivery from the UAVs:
The distance from the UAV take-off point to the material demand point is , and the flight route (i.e., the number of UAV flights) is defined using the path set . The element in the route represents the order of customer being delivered by the UAV in route . If the customer of the UAV is set to ( = 0, which means that the customer has not been delivered, and represents the launch and recovery points of the UAV, then the completion time of one operation flight for the UAV delivery group is
In our case, the landing time and take-off time for each flight were assumed to be negligible.
The completion time for UAV delivery to discrete customers is
Therefore, the total time to complete all grouping and discrete delivery customers is
The main objective of healthcare material distribution is to deliver emergency materials to demanding customers faster. The equivalent form of the optimization objective function is as follows:
Objective 2: Maximizing Customer Satisfaction
When a public event occurs, the requirements of the delivered customers, especially their satisfaction with the delivery time, also need to be taken seriously.
The time satisfaction is represented by a number between 0 and 1. Zero represents the time when the vehicle or UAV reaches the customer’s demand point as highly dissatisfied, while one represents the time when the vehicle or UAV reaches the customer’s demand point as highly satisfied. Assuming that the latest expected time point for vehicles or UAVs to arrive at a material demand customer is , and the maximum acceptance time range for the material demand customer is , the time satisfaction is shown in Figure 2.
Figure 2.
Time satisfaction graph.
The time satisfaction equation can be expressed as follows:
From the perspective of distribution material quantity, satisfaction is positively correlated with the satisfaction rate of distribution material quantity. Using zero indicates that the number of materials delivered by UAVs or vehicles to customers in need completely does not meet the demand, and the demanding customers are highly dissatisfied. Using one indicates that the number of materials delivered to customers in need completely meets the demand, and the demanding customers are highly satisfied. The satisfaction chart regarding the satisfaction rate of the material delivery volume is as follows (Figure 3).
Figure 3.
Satisfaction rate of material delivery volume.
The relationship expression is as follows:
The optimal objective function for customer satisfaction obtained by combining the time satisfaction sector and the quantity satisfaction is
The demand and time are equally important. Here, is related to taking a mean of 0.5. The constraint in Equation (27) indicates that the number of materials delivered by vehicles or UAVs to the material demand point cannot exceed the customer’s demand, and the constraint in Equation (28) indicates that the time for delivery to the material demand point cannot exceed the maximum tolerance time.
3.1.2. Constraints
The outlined constraints are in place to ensure that the material supply process is efficient and effective in an integrated delivery system between vehicles and UAVs. These constraints dictate the behavior of the vehicles and UAVs, optimizing the delivery process and enhancing overall system efficiency:
Constraint (13) ensures that a single vehicle departs from the warehouse to complete the delivery requirements and ultimately returns to the warehouse.
Constraint (14) ensures the flow balance of the vehicle distribution.
Constraint (15) guarantees that clients who require materials but are inaccessible or not served by vehicles are taken care of.
Constraint (16) indicates the constraint of the vehicle load.
Constraint (17) ensures that each material demand point must be delivered once by UAVs or vehicles.
Constraint (18) ensures that UAV delivery to customers also follows traffic balance.
Constraint (19) ensures that the UAV cannot exceed its own limit distance in the flight path.
Constraint (20) ensures that the takeoff and retrieval points of the UAV cannot be warehouses.
Constraint (21) indicates that the UAV can deliver multiple material demand customers at a time.
Constraint (22) indicates that the UAV can simultaneously deliver to multiple customers from the launch point.
Constraint (23) indicates that the UAV takes off and recovers from the material demand point of vehicle delivery.
Constraint (24) is the payload constraint for unmanned aerial vehicles.
Constraint (25) removes the sub-loop constraints for the vehicle’s path.
Constraint (26) is the sub loop constraint for the path of the UAV.
Constraint (27) is a non-repeatable flight constraint for unmanned aerial vehicles.
Constraint (28) is the time constraint for vehicles to reach the material demand point.
Constraint (3.29) is the time constraint for the UAV to reach the material demand point.
4. Results and Discussions
Optimization problems have always been characterized by high complexity and difficulty in their solution. With the in-depth research on algorithms, intelligent heuristic algorithms have gradually become a new method for solving optimization problems. This section, we first preprocesses the clustering of UAV delivery sets and then design artificial bee colony algorithms to optimize vehicle delivery paths and UAV delivery paths, respectively.
4.1. Data Preprocessing for UAV Delivery to Customers
Due to the characteristics of large quantities and clustering when public events occur, this article adopts the DBSCAN algorithm to cluster the unmanned aerial vehicle (UAV) delivery material demand customers which cannot be reached by vehicles according to the density. Density-based spatial clustering of applications with noise (DBSCAN) is a density-based data clustering method proposed by Martin Ester et al. [41] in 1996. This algorithm has certain advantages over many clustering algorithms.
It can divide high-density areas into clusters and can also divide clusters of different shapes in noisy data.
Compared with the K-MEANS clustering method, there is no need to input the number of clusters to be divided in advance.
Parameters can be input to filter noise when needed.
After clustering, the material demand customers are divided into different groups and individual discrete customers, and each discrete customer is treated as a separate category. At the same time, the closest vehicle delivery customer point to the clustered customer is identified as the density corresponding customer, which is used as the location for the launch and recovery of the vehicle mounted UAV.
4.1.1. UAV Customer Clustering Processing Based on DBSCAN Algorithm
The specific steps of the DBSCAN algorithm for clustering UAV delivery customers are as follows.
Read the coordinate data of material demand customer points from the dataset.
Input the required parameters into the DBSCAN algorithm.
Output the results of clustering and the number of clusters.
Determine the coordinates of the closest distance between the vehicle delivery customers and customers in each category after clustering.
Determine the position coordinate point of the vehicle as the location for UAV launch and retrieval.
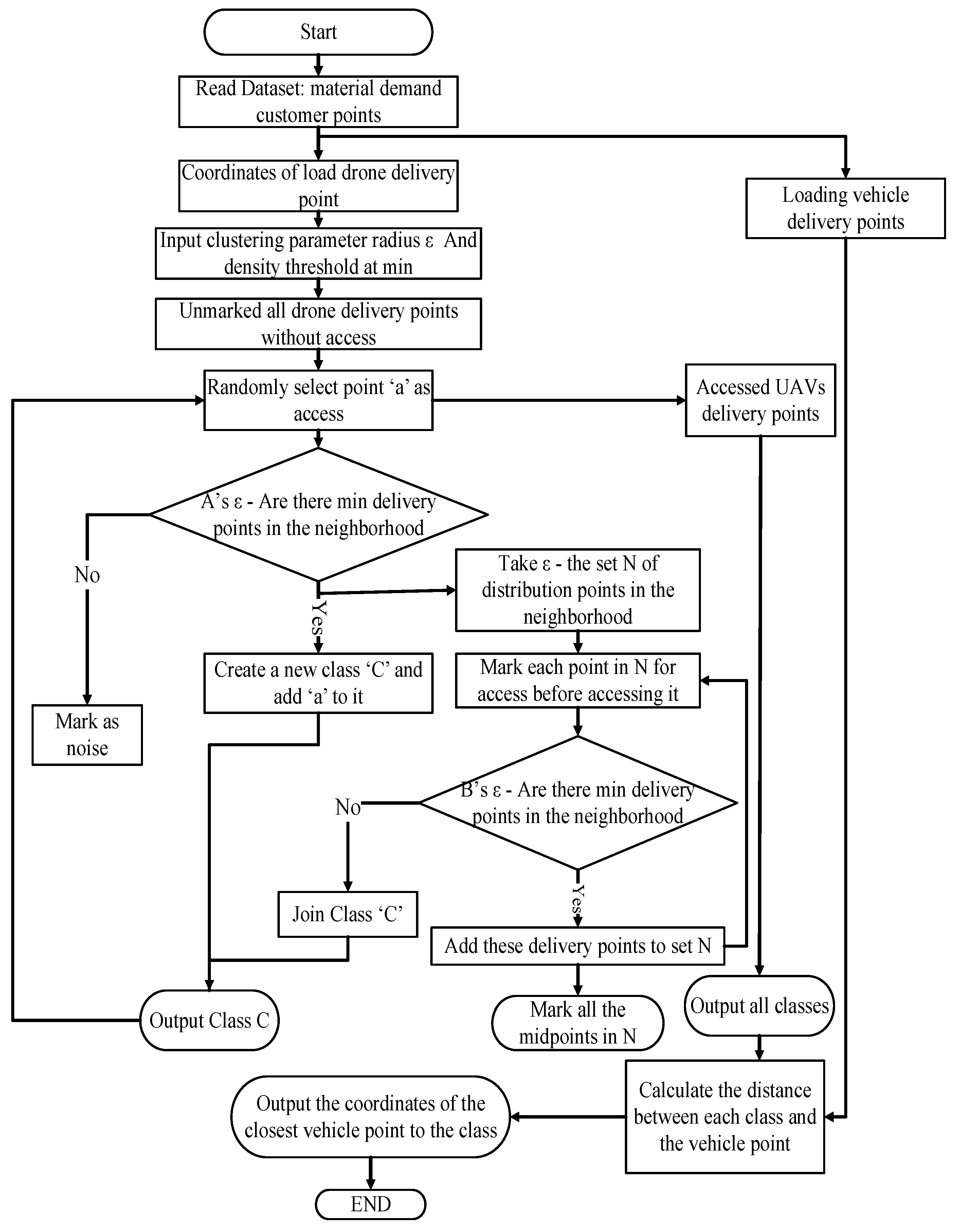
The DBSCAN algorithm flow for customer clustering processing in UAV delivery is shown in Figure 4.
Figure 4.
Flowchart of DBSCAN algorithm.
As shown in Figure 4, after the “START” block, the diagram follows a sequence of steps to determine the path forward.
The process begins by loading a dataset of customer demand points and determining the coordinates for drone delivery points. Clustering parameters like the radius and density threshold are set, and all drone delivery points without access are initially unmarked.
A random delivery point, labelled , is then selected for evaluation. The first decision point checks if there are enough delivery points (at least the minimum required) within the radius around .
- If “No”, then is marked as noise, and the process loops back to select another random point.
- If “Yes”, then a new class will be created, and will be added to this class.
Next, the process examines a set of nearby distribution points, marking each one before proceeding. The second decision point checks if there are enough delivery points in the neighborhood of these marked points.
- If “No”, then the current points are added to the class C.
- If “Yes”, then the delivery points are added to the set , all midpoints are marked, and the classes are outputted.
Finally, the distances between each class and the vehicle point are calculated, and the closest vehicle point to each class is identified and outputted.
4.1.2. Dual Objective Processing in the Model
The model constructed in this article includes two objectives: (1) the shortest total delivery time and (2) the highest customer satisfaction. Based on the high complexity of the dual-objective function in the optimization process, the dual-objective function model is transformed into a single-objective function optimization model for solution. Given that the approach and operation of adding penalty factors are both easy, this method is adopted in this article to handle the dual objectives in the model. The specific processing steps are as follows.
Step 1: Since the highest customer satisfaction is a maximum problem, directly adding a penalty factor will not match the total delivery time of the minimum problem and does not conform to logical reasoning. Therefore, this will result in taking a negative customer satisfaction value and adding a time penalty factor. Then, this is added linearly to the total delivery time.
Step 2: Taking a negative value for customer satisfaction may lead to an imbalance between the two objective functions, resulting in a negative total objective function value. Therefore, it is necessary to select an appropriate time penalty factor . In the text, the average satisfaction value is set to 0.5. When the satisfaction is greater than takes a value of 0.25. When satisfaction is less than takes a value of 0.75. This helps both objectives achieve good results in optimization. However, the optimization direction of the dual-objective function is different, and the optimization of objective F1 will inevitably affect the optimization of objective F2. In the end, a satisfactory solution can only be obtained according to the actual requirements.
The final optimization objective function after processing is , where F is the transformed objective function.
The rate of return is positively correlated with the probability of selecting a food source, and thus the probability of bees being recruited to whichever food source is also positively correlated with the rate of return on the food source [42]. The process of the artificial bee colony algorithm is shown in Figure 5.
Figure 5.
Flowchart of ABC algorithm.
The ABC algorithm has the characteristics of fewer parameters, simplicity, and easy implementation [43]. In the past decade, the ABC algorithm has been successfully applied to solve TSP problems, and its powerful optimization capabilities and outstanding search advantages in the TSP and VRP have been tested. The traveling salesman problem in Multiple directions (TSP-MD) is an extension of the TSP, and the close relationship between the TSP and TSP-MD lays the foundation for handling the TSP-MD.
4.1.3. Artificial Bee Colony Algorithm Initialization and Neighborhood Search Strategy
The UAV road section is the path generated by dividing the number of UAVs into individual units in a group. The optimal solution of the vehicle and the optimal solution of the UAV are combined using cross-chain coding to form a joint delivery path, as shown in Figure 6.
Figure 6.
Encoding diagram.
When the artificial bee colony algorithm executes a process, initialization is the first crucial step, which includes the population size , the number of iterations required, and the maximum search limit. The initial solution is generated through a random method, which is the path sequence from the starting warehouse to the visiting customer and then back to the warehouse. SN is the number of food sources that need to be delivered to a customer. In the search process, neighborhood search strategies are divided into three methods—exchange, insertion, and reverse order—as shown in Figure 7.
Figure 7.
Diagram for neighborhood search technique.
4.1.4. Decoding Strategy for UAV Path
The initial solution is constructed using a UAV insertion path strategy. If UAVs simultaneously deliver customers, then the decoding diagram of element in the obtained solution is shown in Figure 8.
Figure 8.
Decoding diagram.
Note that for three UAVs delivering to 10 customers, one path was , a second path was , and another path was .
4.1.5. Adaptive Probability Design for Following Bees
This section describes the design of adaptive probability for following bees in the artificial bee colony algorithms. The common feature of heuristic algorithms is that they are selected according to a certain probability, and how the selected probability is allocated has a significant impact on the optimization efficiency of the algorithm. Optimizing randomness is one of the characteristics of artificial bee colony algorithms, and the follower bees in the algorithm rely heavily on probability to choose the optimal process. In the ABC algorithm, the follower bee adopts a roulette wheel method to select the leader bee. Its characteristic is that as the fitness value increases, the probability of being selected increases, which is basic probability selection, as shown in Figure 9. This method will make bees quickly gather toward food sources with high nectar values, making it difficult to ensure diversity in the food sources. To some extent, it will abandon many potential high-value food sources and prematurely fall into local optima. In order to improve the optimization effect of the algorithm and increase the diversity of food sources, an adaptive probability selection strategy is proposed. The strategy based on adaptive probability is based on the fitness probability of the population, and the selection probability is allocated according to changes in the number of iterations in order to achieve the goal of selecting the probabilities of food sources even when the fitness value is small, as shown in Figure 10. The design of the adaptive process requires calculating the fitness probability of the food source, and the probability of the food source being selected is calculated with Equation (30):
Figure 9.
Basic probability graph.
Figure 10.
Adaptive probability graph.
Here, is the probability of food source fitness, and is the number of iterations.
By comparing the results of basic probability selection in Figure 9 with the adaptive probability selection in Figure 10, it can be seen that the adaptive probability can exhibit a parabolic shape, allowing for a high chance of being selected even when the initial fitness value is small. This not only improves the probability of food sources being selected when the initial fitness value is small before improvement but also takes into account the probability of being selected when the fitness value is large, achieving the goal of diverse populations.
Based on the above design process, the detailed steps for solving the model using the artificial bee colony algorithm are obtained.
Order 1: The coordinate point information of the delivery demand customer is read. The first allocation is the collection of demanding customers who can receive delivery services from vehicles and cannot receive delivery from vehicles after departing from the distribution center. The number of demanding customers is n. Each material-demanding customer is coded, and then the expected delivery time, demand, and vehicle and UAV load characteristics of each material-demanding customer are obtained.
Order 2: The distance between each customer is calculated to form a distance matrix.
Order 3: This includes the population size, number of leading bees, number of following bees, maximum number of leading bee searches, number of reconnaissance bees, number of iterations, number of customers, and number of UAVs.
Order 4: The population is initialized based on the method used in the algorithm’s design to generate initial solutions, and the fitness values of each solution are calculated based on the objective function and fitness function.
Order 5: The algorithm is run, beginning the iteration process while repeating orders 6–12.
Order 6: The bee phase is led to execute all solutions once and continue searching for new solutions within the neighborhood of the solutions. Then, the solution is updated with a higher fitness value than the original solution based on the principle of greed.
Order 7: If the state of the solution in Order 7 has not been updated, then the number of local searches corresponding to the solution is limited to limit + 1. If the solution is updated, then the corresponding search frequency variable limit is zero.
Order 8: The basic fitness probability is obtained based on the fitness values of all solutions, and then the adaptive probability values of each solution being selected by the following bee are calculated.
Order 9: The bee is followed to select all solutions according to the selected probability value calculated in Order 8. The search for new solutions locally continues near the current solution, evaluating the fitness of the found new solutions and still following the greedy principle of selecting the optimal solution from the new solutions while saving the original solution. If the current solution has not been updated, then the local search frequency variable corresponding to the current solution is also limited (limit + 1). If the solution is updated, then the limit is zero.
Order 10: If there is no updated solution within the limit, then the solution is discarded before switching to the reconnaissance bee stage to find a regenerated solution to replace it.
Order 11: The current optimal solution is recorded.
Order 12: Whether the global maximum cycle of iterations has been reached is determined. If it has, then this indicates the end of the algorithm. Otherwise, then the process returns to Order 6 and Order 11, where the recorded solution is the global optimal solution.
4.2. A Demonstrative Case
The ABC algorithm program in this chapter was written using Matlab 2016b software, and the PC parameter configuration for running the algorithm was an Intel (R) Core i5 CPU T6600@2.23 GHz with 8 GB RAM on the Windows 10 operating system. The basic instance data for validating the algorithm was sourced from the Solomon case study and literature dataset, and all results were obtained using the same configuration parameters. The various parameters of vehicles and UAVs, as well as the basic parameter settings of the artificial bee colony algorithm, are shown in Table 1. Using a 60 point case study as the experimental data for the customer set of emergency material distribution demand, the solution was studied, as shown in Table 2. We clustered the customer set for UAV delivery as shown in Figure 11. The UAV delivery customers were divided into three categories and two independent delivery points. The maximum number of iterations and limit values within the algorithm were set to 1500 and 100, respectively. The artificial bee colony algorithm designed in this paper and commonly used genetic algorithms were compared when solving for the optimal delivery paths of the vehicles and UAVs, as shown in Figure 12, Figure 13, Figure 14, Figure 15, Figure 16 and Figure 17. The paths of each UAV in Figure 12, Figure 13, Figure 14, Figure 15 and Figure 16 are represented in different colors.
Table 1.
Parameter set-up.
Table 2.
Customer dataset.
Figure 11.
Customer clustering results for UAV delivery.
Figure 12.
Vehicle delivery path solved by genetic algorithm.
Figure 13.
Vehicle delivery path solved by artificial bee colony algorithm.
Figure 14.
Comparison between genetic algorithm and artificial bee colony algorithm for optimizing vehicle path iteration.
Figure 15.
Path optimization of three different classes of UAV delivery customers using genetic algorithm.
Figure 16.
Path optimization of three different classes of UAV delivery to customers using artificial bee colony algorithm.
Figure 17.
Comparison of iterative solutions between artificial bee colony algorithm and genetic algorithm for all classes of UAV customers.
In the aforementioned comparison between the genetic algorithm (GA) and the artificial bee colony (ABC) algorithm, the GA was set up with a population size of 60 individuals, each representing a potential solution to the optimization problem. The fitness function aimed to minimize the total path time, directly correlating with the solution’s efficiency. To maintain population diversity, a tournament selection method was used to ensure that fitter individuals were more likely to reproduce. A crossover rate of 80% was implemented with a single-point crossover technique, and a mutation rate of 5% was applied using the bit-flip strategy. Through a generational replacement strategy, the entire population was replaced in each iteration to encourage exploration of the solution space. The algorithm was programmed to terminate after 500 generations or if no significant fitness improvement was observed for 50 consecutive generations, thereby ensuring convergence to an optimal or near-optimal solution.
The optimization results for solving the example using the genetic algorithm and artificial bee colony algorithm are shown in Table 3.
Table 3.
Solution results.
4.3. Discussions
The comparison between the artificial bee colony algorithm and genetic algorithm for optimizing vehicle-UAV integrated paths shows that the artificial bee colony algorithm reduced the algorithm’s running time by 41.7% and total delivery time by 62.4%. this verifies the effectiveness of the artificial bee colony algorithm. In Figure 17, it can be seen that the convergence of the artificial bee colony algorithm in solving the examples in this paper was better than that of the genetic algorithm. However, the artificial bee colony algorithm also has some limitations. The artificial bee colony algorithm demonstrates strong local optimization and fast convergence. However, it tends to become trapped in local optima, which makes it challenging to achieve a global optimal solution. For achieving a global optimal solution, we need to further improve the algorithm.
5. Improved Artificial Bee Colony
In basic artificial bee colony algorithms, optimization is carried out based on the foraging behavior of leading bees, following bees, and scouting bees [44,45]. In the early stage, the local optimization effect is obvious, and the convergence speed is fast, but in the later stage, it is easy to fall into local optima, and it is difficult to obtain a global optimal solution. Therefore, based on the artificial bee colony algorithm, a simulated annealing strategy is introduced into the algorithm.
- (1)
- Simulated annealing strategy designThe percentage difference between the new route and the current memory route is
- (2)
- This section focuses on improving the local search process of the basic artificial bee colony algorithm. When following the bee to select a neighborhood, the preservation of the solution should be combined with the Metropolis [46] rule of simulated annealing. When , the current solution is updated. When , concepts such as “probability” and “cooling temperature” are proposed to determine acceptable solutions. The algorithm’s improvement is shown in Figure 18.
Figure 18. Flowchart of improved bee colony algorithm. - (3)
- The detailed steps and process for improving the algorithm are as follows:
Process 1: For the initial parameter settings, the maximum number of iterations after reaching , annealing coefficient , iteration to the current , and the initial temperature value are set.
Process 2: The bee is led to perform a random neighborhood search operation on the current honey source location , obtain a new honey source , and calculate the objective function value for that location. The position is accepted by judging the size of the function value. If is less than , then the new honey source position is adopted; otherwise, the honey source at that location is abandoned.
Process 3: The bee is followed to select the hired bee through adaptive probability, and search in the vicinity of the honey source where the selected hired bee is located. When a new honey source is found, one can calculate the objective function value for that location. The position is accepted by judging the size of the function value. If is less than , then the new honey source position is adopted; otherwise, according to the designed annealing strategy, the probability will accept the honey source at the new location.
Process 4: Reconnaissance bees follow the original criteria of the algorithm to determine and search for the honey source.
Process 5: is updated according to the temperature change method with an attenuation coefficient, calculated using the temperature calculation formula.
Process 6: Process 2, Process 3, and Process 4 are repeated until the maximum number of iterations is set. In Process 3, following the simulated annealing strategy embedded with bees improves the execution efficiency of the artificial basic bee colony algorithm. At the same time, by accepting a probability , it is easy to know that in the early stage, if the temperature is set to be high, then the algorithm will have a higher acceptance probability for slightly worse solutions, making it easier for the algorithm to jump out of local optima. In this case, the level of development ability of the bee colony is extremely high. At the later stage of the algorithm, as the temperature drops to a relatively low value, the probability of accepting non-optimal solutions gradually decreases, which better ensures the local search ability of the bee colony at low temperatures and can better find the optimal solution.
Results Analysis
This section follows the same example and uses the improved bee colony algorithm to optimize the paths for vehicle and UAV delivery to customers, as shown in Figure 19. The indicators for solving vehicle paths using the improved bee colony algorithm and the classical artificial bee colony algorithm are compared, as shown in Table 4. At the same time, we provide a comparison chart of the iterative optimization curves of the algorithm, as shown in Figure 20.
Figure 19.
Improved bee colony algorithm for path optimization.
Table 4.
Comparison of vehicle path solution results.
Figure 20.
Comparison of iterative optimization curves for solving vehicle paths.
Based on the above figures (Figure 21 and Figure 22), it is evident that as the number of iterations increased, the flight time decreased gradually. This result proves that the enhanced algorithm proposed in this article effectively optimizes the path and reduces the time for vehicle-UAV integrated delivery. Moreover, our model is cost-effective, making it suitable for real-time applications.
Figure 21.
Solving path optimization for three different classes of UAV delivery customers using the improved bee colony algorithm.
Figure 22.
Comparison chart of iterative optimization curves between improved bee colony algorithm and artificial bee colony algorithm for solving all classes of UAV customers.
The results of improving the bee colony algorithm compared with the artificial bee colony algorithm for solving vehicles and UAVs are shown in Table 5.
Table 5.
Obtained results.
By comparing and analyzing the results in Table 5, the improved bee colony algorithm using the simulated annealing strategy reduced the number of optimization iterations by 47% compared with the artificial bee colony algorithm and also reduces the running time by 45%. This indicates that the improved bee colony algorithm can obtain the optimal solution with fewer iterations and a shorter running time. The total path time obtained in the solution also decreased by 14.7%, indicating that the improved bee colony algorithm can effectively jump out of the local optimal solution in midterm, reflecting the superiority of the improved bee colony algorithm.
6. Conclusions and Discussion
6.1. Conclusions
This study established a mathematical model for distributing emergency supplies using vehicles and UAVs and developed a solution model based on the artificial bee colony (ABC) algorithm. An improved ABC algorithm, incorporating a simulated annealing strategy, was introduced to tackle large-scale optimization problems effectively. This research explored various delivery methods and operational modes for integrated vehicle-UAV distribution, focusing on optimizing the traveling salesman problem (TSP) and vehicle routing problem (VRP) paths. The goal was to establish a robust path model and design algorithms to solve it, ensuring time-optimal delivery paths which satisfy customer demands. The effectiveness of the classic ABC algorithm was validated against genetic algorithms, demonstrating superior performance in terms of the average running time, iteration optimization times, and solution quality. Despite the ABC algorithm’s fast early convergence, it showed limitations in its local search capabilities during later stages. To address this, a simulated annealing strategy was introduced, leading to an improved artificial bee colony algorithm. In tests with 60 customer examples, the improved algorithm achieved a 14.7% reduction in the total path time, effectively escaping local optima during later stages. Compared with the classic ABC algorithm, it reduced optimization iterations by 47% and algorithm running times by 45%, highlighting the superiority of the improved bee colony algorithm.
6.2. Future Work
Our study focused specifically on the integration of UAVs and vehicles in emergency supply distribution. While this provides valuable insights, the model may only partially capture some of the complexities of real-world logistics, such as the interaction with existing supply chain infrastructures or the impact of regulatory constraints on UAV operations. Future research could broaden the scope to include these factors, thereby offering a more holistic view of the distribution challenges. The model assumes ideal operating conditions without accounting for geographical and environmental variables such as weather, terrain, and urban density. These factors can significantly influence the performance of UAVs and the feasibility of their integration into logistics systems. Addressing these variables in future studies could enhance the practical applicability of the model. Additionally, UAV docking operations need to be more flexible. Allowing UAVs to unload vehicles anytime and park delivery vehicles as needed, which can help ensure timely deliveries and optimize flight times. Future studies could use the artificial bee colony algorithm to generate initial solutions and then apply hybrid algorithms to further refine and optimize UAV paths for better efficiency.
Author Contributions
M.A.G. wrote the original manuscript. M.A.G., M.U.A. and M.A. conducted the experiments and prepared the figures; L.P. and S.D. revised the draft; M.A.G. revised the manuscript. All authors have read and agreed to the published version of the manuscript.
Funding
This work was funded by the Key Areas R&D Program of Guangdong Province (Grant No. 2024B0101020004). Major Program of Science and Technology of Shenzhen (Grant No. KJZD20231023100304010, KJZD20231023100509018).
Data Availability Statement
Dataset available on request from the authors.
Conflicts of Interest
The authors declare that they have no conflicts of interest for this work. We declare that we do not have any commercial or associative interest which represents a conflict of interest in connection with the work submitted.
References
- Li, X.F. Analysis of Implementing the National Emergency System Plan for the 14th Five Year Plan. Labor Prot. 2022, 4, 30–32. [Google Scholar]
- Lee, M.; Choi, M.; Yang, T.; Kim, J.; Kim, J.; Kwon, O.; Cho, N. A Study on the Advancement of Intelligent Military UAVs: Focusing on Reconnaissance Operations. IEEE Access 2024, 12, 55964–55975. [Google Scholar] [CrossRef]
- Deng, T.; Xu, X.; Zou, Z.; Liu, W.; Wang, D.; Hu, M. Multi-Drone Parcel Delivery via Public Vehicles: A Joint Optimization Approach. IEEE Internet Things J. 2023, 11, 9312–9323. [Google Scholar] [CrossRef]
- Jasim, A.N.; Fourati, L.C. Guided Genetic Algorithm for Solving Capacitated Vehicle Routing Problem with Unmanned-Aerial-Vehicles. IEEE Access 2024, 12, 106333–106358. [Google Scholar] [CrossRef]
- Elghitani, F. Dynamic UAV routing for multi-access edge computing. IEEE Trans. Veh. Technol. 2024, 73, 8878–8888. [Google Scholar] [CrossRef]
- Maharana, A.; Amutorine, M.; Sengeh, M.D.; Nsoesie, E.O. COVID-19 and beyond: Use of digital technology for pandemic response in Africa. Sci. Afr. 2021, 14, e01041. [Google Scholar] [CrossRef]
- Sudbury, A.W.; Hutchinson, E.B. A cost analysis of amazon prime air (UAV delivery). J. Econ. Educ. 2016, 16, 1–12. [Google Scholar]
- UPS Pressroom. UPS Flight Forward, CVS To Launch Residential UAV Delivery Service in Florida Retirement Community to Assist in Coronavirus Response; UPS Pressroom: Atlanta, GA, USA, 2020. [Google Scholar]
- Bamburry, D. UAVs: Designed for product delivery. Des. Manag. Rev. 2015, 26, 40–48. [Google Scholar]
- Ahmed, J.U.; Islam, Q.T.; Islam, S.; Ahmed, A.; Mim, K.P. Last-Mile UAV Delivery: Is Wing’s Business Model Sustainable? SAGE Business Cases Originals; SAGE Publications: Thousand Oaks, CA, USA, 2022. [Google Scholar]
- Demuyakor, J. Ghana go digital Agenda: The impact of zipline UAV technology on digital emergency health delivery in Ghana. Humanities 2020, 8, 242–253. [Google Scholar] [CrossRef]
- Reddy, T.B.S.; Teja, P.H.; Teja, R.P.; Praneeth, T. Adaptive Autonomous Technology in Unmanned Aerial Vehicles for Parcel Delivery. Int. J. Sci. Res. Comput. Sci. Eng. Inf. Technol. 2019, 5, 7–12. [Google Scholar] [CrossRef]
- Liu, Y.; Liu, Z.; Shi, J.; Wu, G.; Pedrycz, W. Two-echelon routing problem for parcel delivery by cooperated truck and UAV. IEEE Trans. Syst. Man Cybern. Syst. 2020, 51, 7450–7465. [Google Scholar] [CrossRef]
- Supriya, M.; Jeevitha, S.; Pranathi, S.K.; Lokeshkumar, M. The Wings of Wellness: Autonomous Medical Delivery Drones Enhancing Patient Care and Accessibility. In Proceedings of the 2024 Ninth International Conference on Science Technology Engineering and Mathematics (ICONSTEM), Chennai, India, 4–5 April 2024; pp. 1–6. [Google Scholar]
- Jung, H.; Kim, J. UAV scheduling model for delivering small parcels to remote islands considering wind direction and speed. Comput. Ind. Eng. 2022, 163, 107784. [Google Scholar] [CrossRef]
- Tian, Z.; Haas, Z.J.; Shinde, S. Routing in solar-powered UAV delivery system. Drones 2022, 6, 282. [Google Scholar] [CrossRef]
- Zhu, L.; Cao, J.; Gu, J.; Zheng, Y. Dynamic emergency supply distribution considering fair mitigation of victim suffering. Syst. Eng. Theory Pract. 2020, 40, 2427–2437. [Google Scholar]
- Qin, J.; Xu, J.L. Research on Optimization of Emergency Support Service Network for Livelihood Materials under the Background of Sudden Infectious Disease Epidemic. J. Railw. Sci. Eng. 2023, 20, 1–11. [Google Scholar]
- Yu, G.H. Research on the Occupying Path Problem of Unconventional Disaster Emergency Logistics Based on Complex Networks. Master’s Thesis, South China University of Technology, Guangzhou, China, 2012. [Google Scholar]
- Wu, T.; He, L.; Yu, H. Online traveling salesman problem with time cost and non-zealous server. J. Comb. Optim. 2022, 44, 2143–2166. [Google Scholar] [CrossRef]
- Su, B.; Geng, X.Y. Research on the unpredictable emergency material distribution path selection for service requests at demand points. Chin. Manag. Sci. 2022, 30, 1–10. [Google Scholar]
- Wohlsen, M. The Next Big Thing You Missed: Amazon’s Delivery UAVs Could Work—They Just Need Trucks; Wired Business: London, UK, 2014. [Google Scholar]
- Yurek, E.E.; Ozmutlu, H.C. A decomposition-based iterative optimization algorithm for traveling salesman problem with UAV. Transp. Res. Part C Emerg. Technol. 2018, 91, 249–262. [Google Scholar] [CrossRef]
- de Freitas, J.C.; Penna, P.H.V. A randomized variable neighborhood descent heuristic to solve the flying sidekick traveling salesman problem. Electron. Notes Discret. Math. 2018, 66, 95–102. [Google Scholar] [CrossRef]
- Sacramento, D.; Pisinger, D.; Ropke, S. An adaptive large neighborhood search metaheuristic for the vehicle routing problem with UAVs. Transp. Res. Part C Emerg. Technol. 2019, 102, 289–315. [Google Scholar] [CrossRef]
- Cavani, S.; Iori, M.; Roberti, R. Exact methods for the traveling salesman problem with multiple UAVs. Transp. Res. Part C Emerg. Technol. 2021, 130, 103280. [Google Scholar] [CrossRef]
- Murray, C.C.; Raj, R. The multiple flying sidekicks traveling salesman problem: Parcel delivery with multiple UAVs. Transp. Res. Part C Emerg. Technol. 2020, 110, 368–398. [Google Scholar] [CrossRef]
- Liu, W.S.; Li, W.; Zhou, Q. Optimization model and algorithm for “UAV-vehicle” delivery path. Dep. Transp. Unified Eng. Inf. 2021, 21, 176–186. [Google Scholar]
- Yang, L.; Zhou, J. Research on Distribution Path Problem of Truck Combined with UAV in Restricted Area. J. Comput. Eng. Appl. 2023, 59, 326. [Google Scholar]
- Tamke, F.; Buscher, U. The vehicle routing problem with UAVs and UAV speed selection. Comput. Oper. Res. 2023, 152, 106112. [Google Scholar] [CrossRef]
- Moshref-Javadi, M.; Hemmati, A.; Winkenbach, M. A truck and UAVs model for last-mile delivery: A mathematical model and heuristic approach. Appl. Math. Model. 2020, 80, 290–318. [Google Scholar] [CrossRef]
- Lin, M.; Lyu, J.Y.; Gao, J.J.; Li, L.Y. Model and hybrid algorithm of integrated distribution system with multiple UAVs and a truck. Sci. Program. 2020, 2020, 8887057. [Google Scholar]
- Zhang, R.; Dou, L.; Xin, B.; Chen, C.; Deng, F.; Chen, J. A review on the truck and UAV cooperative delivery problem. Unmanned Syst. 2023, 12, 823–847. [Google Scholar] [CrossRef]
- Boyd, S.; Mattingley, J. Branch and Bound Methods; Notes for EE364b; Stanford University: Stanford, CA, USA, 2007. [Google Scholar]
- Li, Y.; Li, J. Dynamic programming heuristic algorithm for solving time-varying vehicle scheduling problems. Syst. Eng. Theory Pract. 2012, 32, 1712–1718. [Google Scholar]
- Ou, W.; Jiao, L. A dynamic planning algorithm for the vehicle path problem under Ping contingency. Comput. Simul. 2011, 28, 354–358. [Google Scholar]
- Lin, S.; Kernighan, B.W. An effective heuristic algorithm for the traveling-salesman problem. Oper. Res. 1973, 21, 498–516. [Google Scholar] [CrossRef]
- Solomon, M.M. Algorithms for the vehicle routing and scheduling problems with time window constraints. Oper. Res. 1987, 35, 254–265. [Google Scholar] [CrossRef]
- Lin, S. Computer solutions of the traveling salesman problem. Bell Syst. Tech. J. 1965, 44, 2245–2269. [Google Scholar]
- Vigo, D. A heuristic algorithm for the asymmetric capacitated vehicle routing problem. Eur. J. Oper. Res. 1996, 89, 108–126. [Google Scholar]
- Ester, M.; Kriegel, H.P.; Sander, J.; Xu, X. Density-based spatial clustering of applications with noise. In Proceedings of the International Conference on Knowledge Discovery and Data Mining, Portland, OR, USA, 2–4 August 1996; Volume 240. [Google Scholar]
- Zhang, J.H. Application of simulated annealing ant colony algorithm in optimal path selection. J. Huaihua Coll. 2022, 41, 68–75. [Google Scholar]
- Kirkpatrick, S.; Vecchi, M.P. Optimization by simulated annealing. In Readings in Computer Vision: Issues, Problems, Principles, and Paradigms; Morgan Kaufmann Publishers Inc.: Burlington, MA, USA, 1987; pp. 339–348. [Google Scholar]
- Wang, Y.; Shin, H.-k.; Zhou, Y.; Lin, H. An artificial bee colony algorithm for solving the shortest path problem in transportation networks. J. Jilin Univ. 2021, 59, 1144–1150. [Google Scholar]
- Jiang, M.Y.; Yuan, D.F. Artificial Bee Colony Algorithm and Its Application; Science Press: Beijing, China, 2014. [Google Scholar]
- Metropolis, N.; Rosenbluth, A.W.; Rosenbluth, M.N. Equation of State Calculations by Fast Computing Machines. J. Chem. Phys. 2004, 21, 1087–1092. [Google Scholar] [CrossRef]
Disclaimer/Publisher’s Note: The statements, opinions and data contained in all publications are solely those of the individual author(s) and contributor(s) and not of MDPI and/or the editor(s). MDPI and/or the editor(s) disclaim responsibility for any injury to people or property resulting from any ideas, methods, instructions or products referred to in the content. |
© 2024 by the authors. Licensee MDPI, Basel, Switzerland. This article is an open access article distributed under the terms and conditions of the Creative Commons Attribution (CC BY) license (https://creativecommons.org/licenses/by/4.0/).





















