A Novel Portable Solar Powered Wireless Charging Device
Abstract
1. Introduction
2. Charging Algorithm Design
2.1. 18,650 Li-ion Battery Charging Algorithm
2.2. MPPT (Maximum Power Point Tracking) Algorithm
2.3. Merged MPPT and 18,650 Battery Charging Algorithm
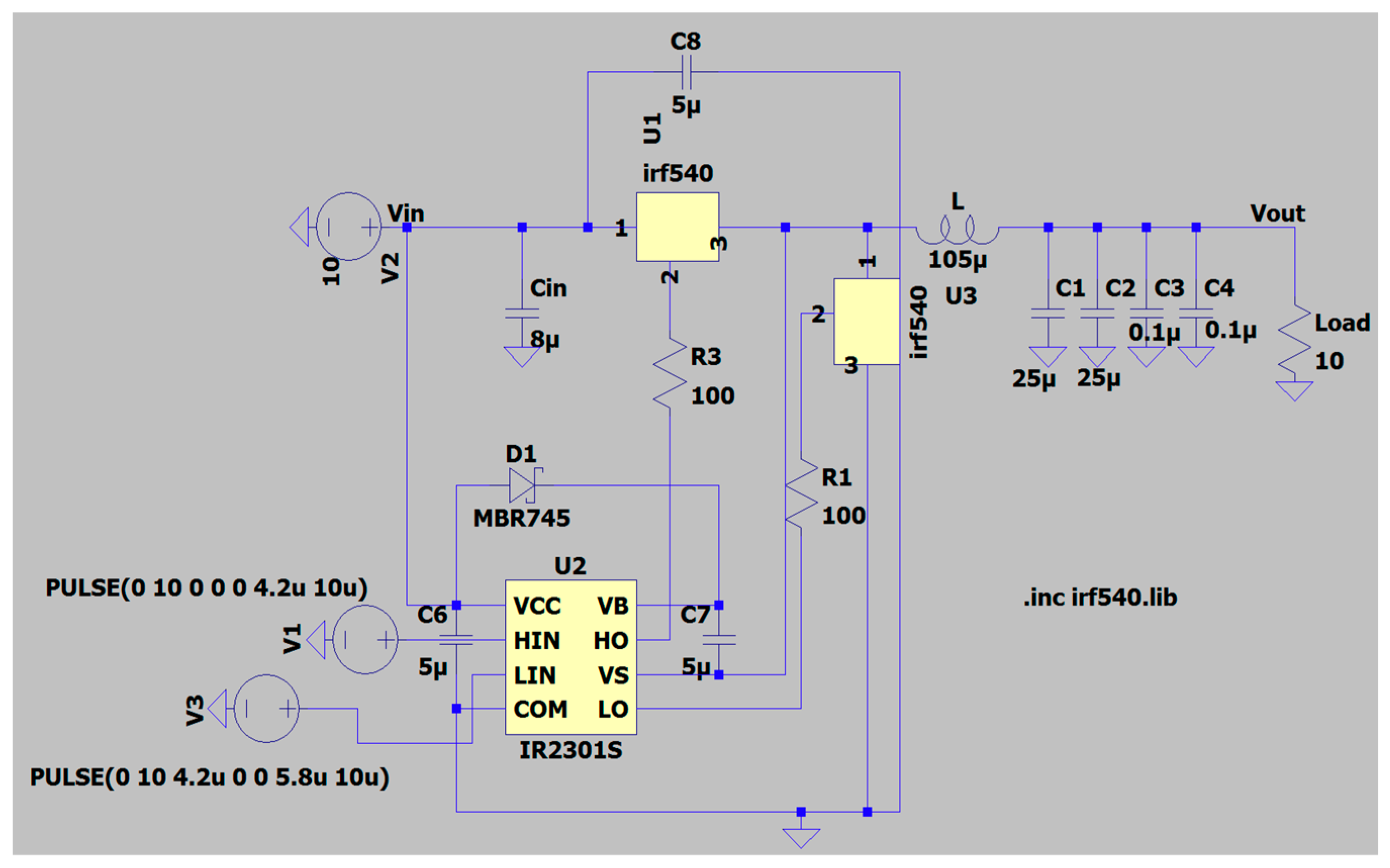
3. Relevant Circuits Design
3.1. Buck Converter Circuit
3.2. Boost Converter Circuit
3.3. Class AB Amplifier Circuit
3.4. Colpitts Oscillator Circuit
4. Implementation
4.1. Laboratory Test Circuit Output Result
4.2. Overall Prototype Output Result
4.3. Improved Buck/Boost Converter Circuit Using PCB Board
5. Conclusions
Author Contributions
Funding
Data Availability Statement
Acknowledgments
Conflicts of Interest
References
- Bari, M.F.; Chowdhury, M.R.; Sen, S. Is Broken Cable Breaking Your Security? In Proceedings of the 2023 IEEE International Symposium on Circuits and Systems (ISCAS), Monterey, CA, USA, 21–25 May 2023; pp. 1–5. [Google Scholar]
- Muhseen, Z.; Sundar, V.; Balakrishnan, M.; Ravi, V.; Prathibha, S.; Ganesh, D.; Sathiyanarayanan, M. Portable Smart Solar Panel for Consumer Electronics. In Proceedings of the 2020 International Conference on Smart Technologies in Computing, Electrical and Electronics (ICSTCEE), Bengaluru, India, 9–10 October 2020; pp. 494–499. [Google Scholar]
- Sutar, A.V.; Dighe, V.; Karavkar, P.; Mhatre, P.; Tandel, V. Solar Energy based Mobile Charger Using Inductive Coupling Transmission. In Proceedings of the 2020 4th International Conference on Intelligent Computing and Control Systems (ICICCS), Madurai, India, 13–15 May 2020; pp. 995–1000. [Google Scholar]
- Thomson, S.J.; Thomas, P.; Anjali, R.; Rajan, E. Design and Prototype Modelling of a CC/CV Electric Vehicle Battery Charging Circuit. In Proceedings of the 2018 International Conference on Circuits and Systems in Digital Enterprise Technology (ICCSDET), Kottayam, India, 21–22 December 2018; pp. 1–5. [Google Scholar]
- Weixiang, S.; Thanh Tu, V.; Kapoor, A. Charging algorithms of lithium-ion batteries: An overview. In Proceedings of the 2012 7th IEEE Conference on Industrial Electronics and Applications (ICIEA), Singapore, 18–20 July 2012; pp. 1567–1572. [Google Scholar]
- Alrubaie, A.J.; Al-Khaykan, A.; Malik, R.Q.; Talib, S.H.; Mousa, M.I.; Kadhim, A.M. Review on MPPT Techniques in Solar System. In Proceedings of the 2022 8th International Engineering Conference on Sustainable Technology and Development (IEC), Erbil, Iraq, 23–24 February 2022; pp. 123–128. [Google Scholar]
- Yang, Y.; Blaabjerg, F. A modified P&O MPPT algorithm for single-phase PV systems based on deadbeat control. In Proceedings of the 6th IET International Conference on Power Electronics, Machines and Drives (PEMD 2012), Bristol, UK, 27–29 March 2012; pp. 1–5. [Google Scholar]
- Madhu, G.M.; Vyjayanthi, C.; Modi, C. Change in Power based P&O Algorithm for Maximum Power Extraction in Solar Energy Conversion System. In Proceedings of the 2021 9th IEEE International Conference on Power Systems (ICPS), Kharagpur, India, 16–18 December 2021; pp. 1–6. [Google Scholar]
- Munisekhar, S.; Marutheswar, G.V.; Sujatha, P. The Fastest MPPT Tracking Algorithm for a PV array fed BLDC Motor Driven Air Conditioning system. In Proceedings of the 2019 5th International Conference on Electrical Energy Systems (ICEES), Chennai, India, 21–22 February 2019; pp. 1–5. [Google Scholar]
- Latif, T.; Hussain, S.R. Design of a charge controller based on SEPIC and buck topology using modified Incremental Conductance MPPT. In Proceedings of the 8th International Conference on Electrical and Computer Engineering, Dhaka, Bangladesh, 20–22 December 2014; pp. 824–827. [Google Scholar]
- Takimoto, T.; Kuchii, S. Control of DC-DC converters with pulse width modulation inputs. In Proceedings of the 2009 ICCAS-SICE, Fukuoka, Japa, 18–21 August 2009; pp. 896–898. [Google Scholar]
- Eraydin, H.; Bakan, A.F. Efficiency Comparison of Asynchronous and Synchronous Buck Converter. In Proceedings of the 2020 6th International Conference on Electric Power and Energy Conversion Systems (EPECS), Istanbul, Turkey, 5–7 October 2020; pp. 30–33. [Google Scholar]
- Palanidoss, S.; Vishnu, T.V.S. Experimental analysis of conventional buck and boost converter with integrated dual output converter. In Proceedings of the 2017 International Conference on Electrical, Electronics, Communication, Computer, and Optimization Techniques (ICEECCOT), Mysuru, India, 15–16 December 2017; pp. 323–329. [Google Scholar]
- Visalakshi, S.; Raj, R.I.; Aswin, M.; Santhosh, R.; Yuwaraj, A. Performance Improvement of Solar Cell using Modified Boost Converter. In Proceedings of the 2023 4th International Conference on Signal Processing and Communication (ICSPC), Coimbatore, India, 23–24 March 2023; pp. 412–416. [Google Scholar]
- Shukla, S.; Pandey, B.; Srivastava, S. New circuit models of Complementary-Symmetry Class-AB and Class-B Push-Pull Amplifiers. In Proceedings of the 2012 10th IEEE International Conference on Semiconductor Electronics (ICSE), Kuala Lumpur, Malaysia, 19–21 September 2012; pp. 538–542. [Google Scholar]
- Imani, A.; Hashemi, H. Frequency and Power Scaling in mm-Wave Colpitts Oscillators. IEEE J. Solid-State Circuits 2018, 53, 1338–1347. [Google Scholar] [CrossRef]
- Chung, C.; Chao, S. Robust Colpitts and Hartley oscillator design. In Proceedings of the 2014 IEEE International Frequency Control Symposium (FCS), Tampa, FL, USA, 19–22 May 2014; pp. 1–6. [Google Scholar]
- Lu, X.; Wang, P.; Niyato, D.; Kim, D.I.; Han, Z. Wireless Charging Technologies: Fundamentals, Standards, and Network Applications. IEEE Commun. Surv. Tutor. 2016, 18, 1413–1452. [Google Scholar] [CrossRef]


















| Parameters | Values |
|---|---|
| Solar Panel | 20 W (10 V at 2 A) |
| Battery Voltage | 3.7 V Li-ion battery |
| Charging Battery Voltage | 4.2 V |
| Charging Battery Current | 2 A ± 0.2 A |
| Discharging Battery Current | 1 A, Maximum 3 A |
| Battery Capacity | 6500 mAh |
| Wireless Charging Unit Specification | 5 V at 2 A |
Disclaimer/Publisher’s Note: The statements, opinions and data contained in all publications are solely those of the individual author(s) and contributor(s) and not of MDPI and/or the editor(s). MDPI and/or the editor(s) disclaim responsibility for any injury to people or property resulting from any ideas, methods, instructions or products referred to in the content. |
© 2024 by the authors. Licensee MDPI, Basel, Switzerland. This article is an open access article distributed under the terms and conditions of the Creative Commons Attribution (CC BY) license (https://creativecommons.org/licenses/by/4.0/).
Share and Cite
Kok, C.L.; Fu, X.; Koh, Y.Y.; Teo, T.H. A Novel Portable Solar Powered Wireless Charging Device. Electronics 2024, 13, 403. https://doi.org/10.3390/electronics13020403
Kok CL, Fu X, Koh YY, Teo TH. A Novel Portable Solar Powered Wireless Charging Device. Electronics. 2024; 13(2):403. https://doi.org/10.3390/electronics13020403
Chicago/Turabian StyleKok, Chiang Liang, Xuanyao Fu, Yit Yan Koh, and Tee Hui Teo. 2024. "A Novel Portable Solar Powered Wireless Charging Device" Electronics 13, no. 2: 403. https://doi.org/10.3390/electronics13020403
APA StyleKok, C. L., Fu, X., Koh, Y. Y., & Teo, T. H. (2024). A Novel Portable Solar Powered Wireless Charging Device. Electronics, 13(2), 403. https://doi.org/10.3390/electronics13020403

