Hazardous and Toxic Material Decontamination Facility Training in Virtual Reality
Abstract
1. Introduction
- A modularized user-centric design. The system includes a learning module and an assessment module. The learning module also has four tutorial levels to facilitate users based on their competencies. The assessment module has various automatic mistake tracking capabilities. Think-aloud evaluations and software refinement were conducted iteratively to enhance the user experience.
- A novel scanning simulation and a high-fidelity virtual environment and workflow. The system models the scanning procedure while providing image results for easy assessment. The system simulates both the environment and the workflow with high levels of realism.
- A pilot study was conducted to evaluate the usefulness of the proposed approach. The findings indicate that new users attained a substantial level of proficiency in VR training, compared to those who received conventional training. However, VR cannot and does not need to be a substitute for traditional training.
2. Related Work
2.1. Virtual Reality for Medical Training
2.2. Virtual Reality for Decontamination Training
3. Virtual Reality Implementation for Chemical Hazard Decontamination Training
3.1. Overview
3.2. User Experience Enhancement
3.3. Virtual Reality-Based Learning Module
3.3.1. Virtual Reality Basics (Level 1)
3.3.2. Scanner Setup (Level 2)
- The replacement of the caps is done through a snap-on and snap-off interaction. This is done by holding the protective inlet cap, which detaches the cap from the scanner body, then proceeding to attach both the monitoring cap and the probe by bringing them close to the top of the scanner. This twisting motion simulation to remove caps is simplified compared to the exact real-life twisting motion, as it is not easy to perform exact twisting using VR controllers. This aligns with the design goal, which is to help users to understand the steps to assemble the scanner device and not necessarily how to screw using a controller. Assembling the scanner can only be done in one way and the already finished parts cannot be reverted (e.g., the removed cap cannot be put on). This emphasizes how the proper procedure should be done.
- Turning on the scanner is done by hovering the hand over the right button for 3 s to simulate holding down the button. Because it can be confusing and distracting to map the scanner button onto one of the buttons on the controller, the more direct interaction approach was chosen, having users directly point and hover.
- The start-up screens of the scanner are replicated as closely to the real-life screens as possible to provide a glimpse of how the real device would turn on.
3.3.3. Scanning and Sending (Level 3)
- For simulating the scanning of casualties, some guidelines from the existing training were referred to. The guidelines state that the nozzle of the scanner has to be pointed towards the casualty and the scan pattern should be similar to Figure 6. The scanner nozzle also has to be held close to the casualty for the device to detect contaminants properly, but without touching the casualty. This is simulated by having an area extending out from the nozzle that detects if a user has met the conditions needed for scanning.
- The trainees are required to scan the casualties following the pattern as shown in Figure 6; they also need to turn the casualties to scan their backs, by grabbing the sides of the casualty, which are clearly shown, and pulling up. This process is simplified as the casualty model rotates on a fixed axis.
- Another important feature is allowing users to move the casualty trolleys. By grabbing the handlebars next to the head or feet, users are able to practice moving the casualties to one of the end destinations after scanning. Casualties have to be brought to their respective destinations. The VR trolley implementation tries to follow the hand movement and can rotate on the spot, replicating real-life trolleys. The Unity cylinders and hinge joints are utilized to simulate wheels and allow the trolley to roll. Due to the limited playing area, users need to teleport around the environment while holding onto the trolleys.
- Tagging casualties with the red slap bands is also implemented, which should be done if the scanner device detects the presence of chemicals. Users need to pick and label accordingly and recognise the casualty that has to shower again by the red bands.
3.3.4. Prioritisation (Level 4)



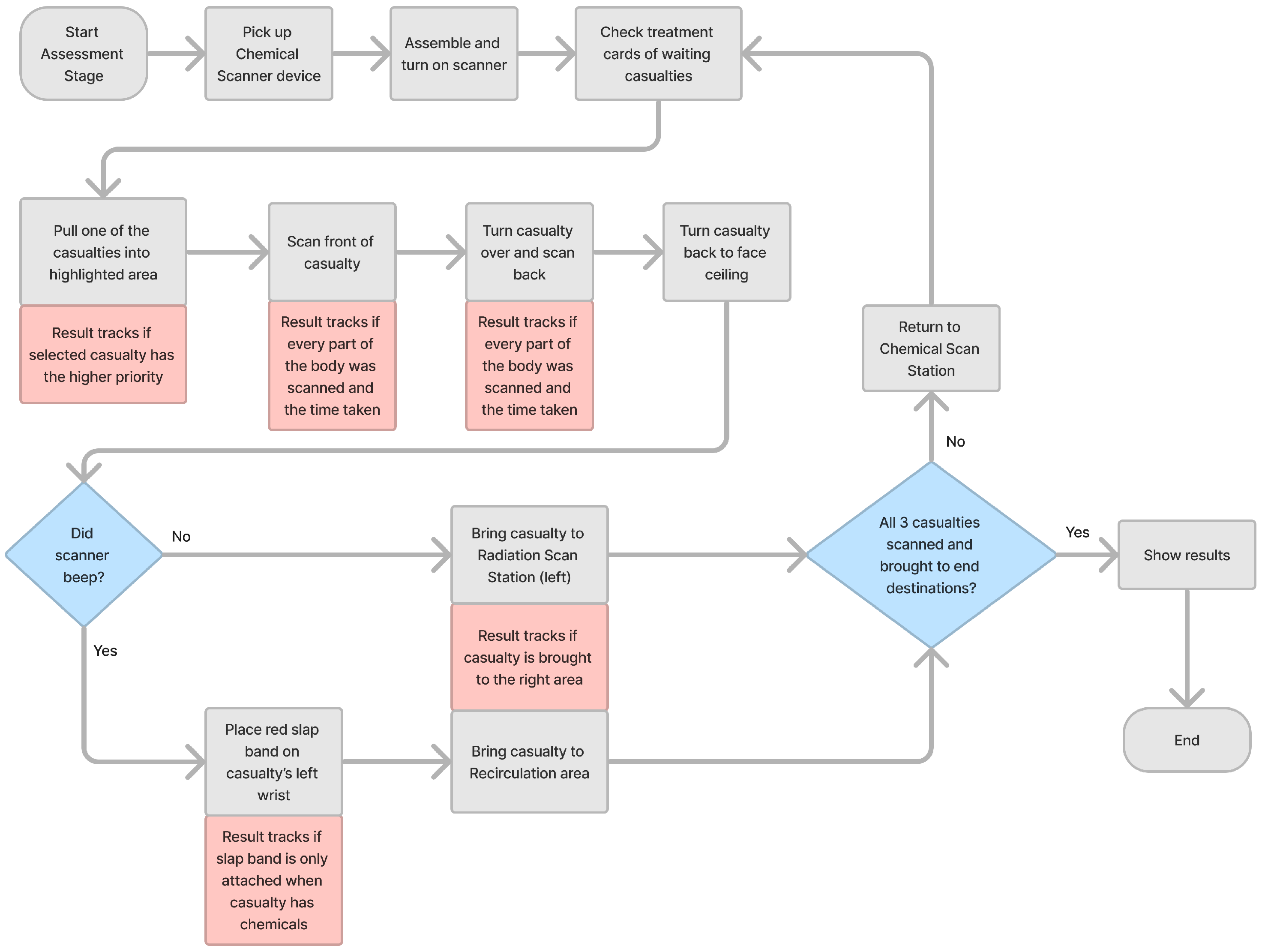
3.4. Virtual Reality-Based Assessment Module
| Algorithm 1: Assessment procedure. |
![]() |
4. Pilot Study and Discussion
5. Conclusions and Future Work
Supplementary Materials
Author Contributions
Funding
Data Availability Statement
Conflicts of Interest
Appendix A. Sample Post-Training Quiz



References
- Cox, R.D. Decontamination and Management of Hazardous Materials Exposure Victims in the Emergency Department. Ann. Emerg. Med. 1994, 23, 761–770. [Google Scholar] [CrossRef] [PubMed]
- Ghilarducci, D.P.; Pirrallo, R.G.; Hegmann, K.T. Hazardous materials readiness of United States level 1 trauma centers. J. Occup. Environ. Med. 2000, 42, 683–692. [Google Scholar] [CrossRef] [PubMed]
- Selamat, S. Developing a HazMat Decontamination Training Program for a Hospital in Singapore for National Emergency Preparedness. Prehospital Disaster Med. 2023, 38, s31. [Google Scholar] [CrossRef]
- Jensen, L.; Konradsen, F. A review of the use of virtual reality head-mounted displays in education and training. Educ. Inf. Technol. 2018, 23, 1515–1529. [Google Scholar] [CrossRef]
- Farra, S.; Miller, E.T. Integrative review: Virtual disaster training. J. Nurs. Educ. Pract. 2013, 3, 93. [Google Scholar] [CrossRef]
- Kardong-Edgren, S.; Breitkreuz, K.; Werb, M.; Foreman, S.; Ellertson, A. Evaluating the usability of a second-generation virtual reality game for refreshing sterile urinary catheterization skills. Nurse Educ. 2019, 44, 137–141. [Google Scholar] [CrossRef]
- Koutitas, G.; Smith, S.; Lawrence, G. Performance evaluation of AR/VR training technologies for EMS first responders. Virtual Real. 2021, 25, 83–94. [Google Scholar] [CrossRef]
- Harrington, C.M.; Kavanagh, D.O.; Quinlan, J.F.; Ryan, D.; Dicker, P.; O’Keeffe, D.; Traynor, O.; Tierney, S. Development and evaluation of a trauma decision-making simulator in Oculus virtual reality. Am. J. Surg. 2018, 215, 42–47. [Google Scholar] [CrossRef]
- Jung, Y. Virtual reality simulation for disaster preparedness training in hospitals: Integrated review. J. Med. Internet Res. 2022, 24, e30600. [Google Scholar] [CrossRef]
- Zhu, J.; Wang, H.; Zhang, Z.; Ren, Z.; Shi, Q.; Liu, W.; Lee, C. Continuous direct current by charge transportation for next-generation IoT and real-time virtual reality applications. Nano Energy 2020, 73, 104760. [Google Scholar] [CrossRef]
- Kerruish, E. Arranging sensations: Smell and taste in augmented and virtual reality. Sens. Soc. 2019, 14, 31–45. [Google Scholar] [CrossRef]
- Lerner, D.; Mohr, S.; Schild, J.; Göring, M.; Luiz, T. An immersive multi-user virtual reality for emergency simulation training: Usability study. JMIR Serious Games 2020, 8, e18822. [Google Scholar] [CrossRef] [PubMed]
- Kanat, I.E.; Siloju, S.; Raghu, T.; Vinze, A.S. Gamification of emergency response training: A public health example. In Proceedings of the 2013 IEEE International Conference on Intelligence and Security Informatics, Seattle, WA, USA, 4–7 June 2013; pp. 134–136. [Google Scholar]
- Gue, S.; Ray, J.; Ganti, L. Gamification of graduate medical education in an emergency medicine residency program. Int. J. Emerg. Med. 2022, 15, 1–7. [Google Scholar] [CrossRef] [PubMed]
- Tan, A.J.Q.; Lee, C.C.S.; Lin, P.Y.; Cooper, S.; Lau, L.S.T.; Chua, W.L.; Liaw, S.Y. Designing and evaluating the effectiveness of a serious game for safe administration of blood transfusion: A randomized controlled trial. Nurse Educ. Today 2017, 55, 38–44. [Google Scholar] [CrossRef] [PubMed]
- Mills, B.; Dykstra, P.; Hansen, S.; Miles, A.; Rankin, T.; Hopper, L.; Brook, L.; Bartlett, D. Virtual reality triage training can provide comparable simulation efficacy for paramedicine students compared to live simulation-based scenarios. Prehospital Emerg. Care 2020, 24, 525–536. [Google Scholar] [CrossRef] [PubMed]
- Zhu, Y.; Li, N. Virtual and augmented reality technologies for emergency management in the built environments: A state-of-the-art review. J. Saf. Sci. Resil. 2021, 2, 1–10. [Google Scholar] [CrossRef]
- Heinrichs, W.L.; Youngblood, P.; Harter, P.; Kusumoto, L.; Dev, P. Training healthcare personnel for mass-casualty incidents in a virtual emergency department: VED II. Prehospital Disaster Med. 2010, 25, 424–432. [Google Scholar] [CrossRef]
- Altan, B.; Gürer, S.; Alsamarei, A.; Demir, D.K.; Düzgün, H.Ş.; Erkayaoğlu, M.; Surer, E. Developing serious games for CBRN-e training in mixed reality, virtual reality, and computer-based environments. Int. J. Disaster Risk Reduct. 2022, 77, 103022. [Google Scholar] [CrossRef]
- Ulrich, D.; Farra, S.; Smith, S.; Hodgson, E. The student experience using virtual reality simulation to teach decontamination. Clin. Simul. Nurs. 2014, 10, 546–553. [Google Scholar] [CrossRef]
- Farra, S.L.; Smith, S.; Gillespie, G.L.; Nicely, S.; Ulrich, D.L.; Hodgson, E.; French, D. Decontamination training: With and without virtual reality simulation. Adv. Emerg. Nurs. J. 2015, 37, 125–133. [Google Scholar] [CrossRef]
- Smith, S.J.; Farra, S.; Ulrich, D.L.; Hodgson, E.; Nicely, S.; Matcham, W. Learning and retention using virtual reality in a decontamination simulation. Nurs. Educ. Perspect. 2016, 37, 210–214. [Google Scholar] [CrossRef] [PubMed]
- Nam, H.; Kim, J.; Cho, M. Developing Contents of Practical Training for Decontamination of Radiation-contaminated Patients Using VR Training Simulator. Prehospital Disaster Med. 2023, 38, s128–s129. [Google Scholar] [CrossRef]
- Farra, S.; Smith, S.; French, D.; Gillespie, G. Development of an assessment instrument to evaluate performance of the skill of decontamination. Nurse Educ. Today 2015, 35, 1016–1022. [Google Scholar] [CrossRef] [PubMed]
- Lamberti, F.; De Lorenzis, F.; Pratticò, F.G.; Migliorini, M. An immersive virtual reality platform for training CBRN operators. In Proceedings of the 2021 IEEE 45th Annual Computers, Software, and Applications Conference (COMPSAC), Madrid, Spain, 12–16 July 2021; pp. 133–137. [Google Scholar]
- An, S.; Kim, Y.; Jung, G.; Jang, H.; Song, C.; Ma, B. Development of chemical incident response training program by applying virtual reality technology. In Proceedings of the 2019 3rd International Conference on Virtual and Augmented Reality Simulations, Perth, WN, Australia, 23–25 February 2019; pp. 6–10. [Google Scholar]








| Level | Name | Scope |
|---|---|---|
| 1 | VR basics | Users learn how to grab objects, how to move around using teleportation, and how objects are moved around in the environment |
| 2 | Scanner setup | Users learn how to assemble the scanner and turn it on |
| 3 | Scanning and sending | Users learn how to properly scan a casualty, where the casualty should be brought to post-scan, and what to do if they detect chemicals on a casualty |
| 4 | Prioritisation | Users learn how casualties should be prioritised if there are multiple casualties waiting |
| Type | First Group Average Score | Second Group Average Score | Percentage Difference |
|---|---|---|---|
| Theory | 5.46 | 3.62 | 40.67% |
| Practical | 7.23 | 6.38 | 12.43% |
| All | 12.69 | 10.00 | 23.73% |
Disclaimer/Publisher’s Note: The statements, opinions and data contained in all publications are solely those of the individual author(s) and contributor(s) and not of MDPI and/or the editor(s). MDPI and/or the editor(s) disclaim responsibility for any injury to people or property resulting from any ideas, methods, instructions or products referred to in the content. |
© 2024 by the authors. Licensee MDPI, Basel, Switzerland. This article is an open access article distributed under the terms and conditions of the Creative Commons Attribution (CC BY) license (https://creativecommons.org/licenses/by/4.0/).
Share and Cite
Lee, J.S.A.; Tan, T.J.; Teng, D.K.P.; Ng, Y.Y.; Chen, K. Hazardous and Toxic Material Decontamination Facility Training in Virtual Reality. Electronics 2024, 13, 465. https://doi.org/10.3390/electronics13020465
Lee JSA, Tan TJ, Teng DKP, Ng YY, Chen K. Hazardous and Toxic Material Decontamination Facility Training in Virtual Reality. Electronics. 2024; 13(2):465. https://doi.org/10.3390/electronics13020465
Chicago/Turabian StyleLee, Jeannie S. A., Teck Jun Tan, David Kuan Peng Teng, Yih Yng Ng, and Kan Chen. 2024. "Hazardous and Toxic Material Decontamination Facility Training in Virtual Reality" Electronics 13, no. 2: 465. https://doi.org/10.3390/electronics13020465
APA StyleLee, J. S. A., Tan, T. J., Teng, D. K. P., Ng, Y. Y., & Chen, K. (2024). Hazardous and Toxic Material Decontamination Facility Training in Virtual Reality. Electronics, 13(2), 465. https://doi.org/10.3390/electronics13020465


