Comparison of Advanced Flexible Alternating Current Transmission System (FACTS) Devices with Conventional Technologies for Power System Stability Enhancement: An Updated Review †
Abstract
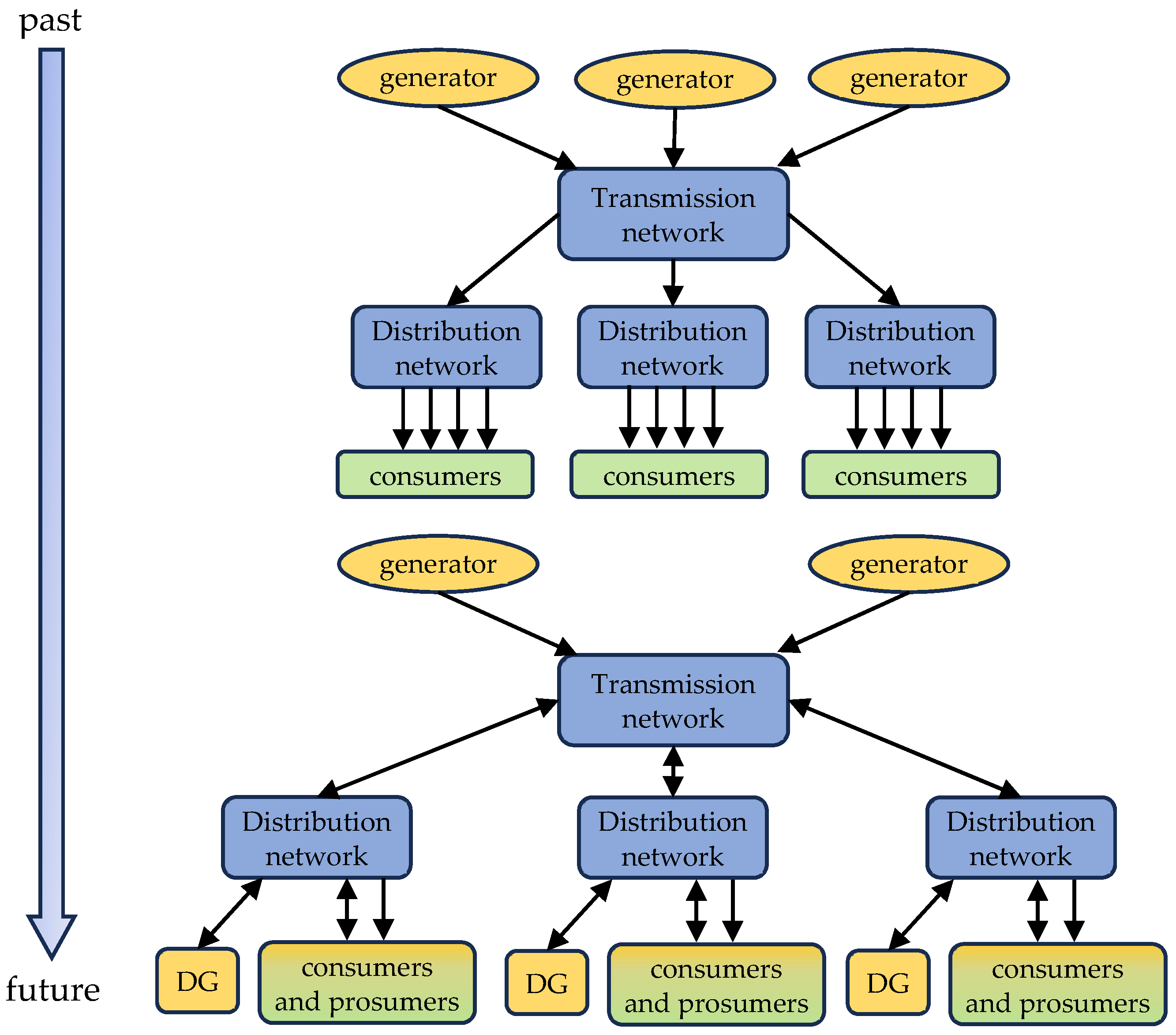
1. Introduction
- A progressive reduction in the regulating power and of inertia, for the modification of the operating structure of the generation park, with less and less presence in service of programmable rotating capacity;
- An increase in network congestion related to non-homogeneous development of RESs;
- A strong tightening of the voltage regulation problems (overvoltages and voltage dips) and instability of frequency (fluctuations and uncontrolled grid separations), already experienced in recent years.
2. Recall on the Role of Inertia in the Frequency Regulation Process
- J the moment of inertia of the rotor;
- the angular speed;
- the apparent power of the machine;
- the kinetic energy stored in the turbine and generator [8].
- the total generation capacity;
- N the number of synchronous machines connected to the network;
- the nominal apparent power of the ith synchronous machine;
- the constant of inertia of the ith synchronous machine.
- Δf the frequency deviation from its nominal value f0;
- 0+ the moment immediately after disconnection of the electric load or generation;
- Pk the lost electric generation or load (the machine carrying the index );
- Hi constant of inertia:
- Si the apparent power rating of the synchronous machine i, where i varies from 1 to N.
- Systems which present a high level of ROCOF are characterized by a low value of inertia, making it necessary to adopt fast frequency regulation systems to avoid critical situations.
- The minimum frequency reached after a disturbance event in systems with a low inertia value, i.e., the nadir of the system, is lower compared to systems with a higher inertia level. This means that a low level of inertia makes it easier to reach critically low levels of frequency, which could compromise the power system stability [5].
- Primary control is based on automatic actions that act from the first seconds following the variation in the frequency by means of automatic regulators on board the electric generators (automatic regulation device able to modulate the delivered power). This regulation aims to give an initial response to the imbalance between generated and absorbed powers and to stop the consequent variation in the frequency, but not to restore the frequency to its nominal value, due to the drop in the regulators.
- Secondary control is based on automatic actions and has the purpose of bringing the frequency back to its nominal value; it intervenes with slower times of the order of tens of seconds.
- Tertiary control, unlike the previous ones, is carried out at Terna’s request (no automatic actions are envisaged), to restore reserves.
3. Conventional and FACTS Devices for Improving Network Inertia
3.1. Synchronous Condenser with Flywheel (SCF)
- Solid-rotor 3000 rpm units;
- A rated power of +250/−125 MVAr, with a 19 kV rated voltage;
- Temporary overload up to 375 MVAr for 30 s and 500 MVAr for 10 s;
- Inertia constant H = 7 s, corresponding to a 35,500 moment of inertia, thanks to an attached flywheel installed in a vacuum chamber;
- Subtransient reactance equal to 14% (unsaturated)/10% (saturated);
- 400 kV/19 kV step-up transformers with a size of 290 MVA.
3.2. Virtual Synchronous Machine (VSM)
- Enable stable operation with high penetration of RES;
- Provide synthetic inertia for the power system frequency regulation;
- Minimize the frequency nadir and the ROCOF of the system.
- Enhance the stability control for low-inertia and weak grid connections;
3.3. VSC STATCOM
3.4. STATCOM with Supercapacitors
- STATCOM with power electronics-based modular multilevel converter with cascaded IGBT H-bridges—employed for supplying reactive power (voltage support);
- SCESS—utilized for injecting/absorbing active power to provide frequency support.
- Footprint: approx. 2700 ;
- Active power: = +/−50 MW;
- Reactive power: Q = +/−70 MVAR;
- = 0.2 Hz;
- Typical frequency deviation range: 0.5 Hz to 1.5 Hz, triggering the ROCOF control mode where the SVC PLUS FS injects or absorbs maximum power from the grid.
- Reaction time: typically 200 ms for measuring time, calculation time and acting time.
4. HVDC Interconnection Improvement with FACTS
5. Key Applications in Europe
5.1. SC/SCF in Italy
5.2. STATCOMs in Italy
5.3. STATCOMs in Europe
5.4. Hybrid Synchronous Compensator
6. Techno-Economic Overview
6.1. Costs
6.2. Reliability/Availability
7. Final Comparison
8. Conclusions
- System inertia improvement;
- Frequency stability;
- Voltage stability.
Author Contributions
Funding
Data Availability Statement
Acknowledgments
Conflicts of Interest
References
- Carbonara, A.; Dambone Sessa, S.; Sanniti, F.; Benato, R.; Chiumeo, R.; Gandolfi, C.; L’Abbate, A. Screening Advanced FACTS and State-of-the-Art Technologies to Improve Power Systems Stability with High RES Penetration. In Proceedings of the AEIT 2023 International Annual Conference (AEIT 2023), Rome, Italy, 5–7 October 2023. [Google Scholar]
- Battistelli, C.; Monti, A. Dynamics of modern power systems. In Converter-Based Dynamics and Control of Modern Power Systems; Elsevier: Amsterdam, The Netherlands, 2021; pp. 91–124. [Google Scholar]
- Benato, R.; Dambone Sessa, S.; Sanniti, F. Lessons Learnt from Modelling and Simulating the Bottom-Up Power System Restoration Processes. Energies 2022, 15, 4145. [Google Scholar] [CrossRef]
- Sanniti, F.; Benato, R.; Milano, F. Participation of DERs to the Bottom-Up Power System Frequency Restoration Processes. IEEE Trans. Power Syst. 2023, 38, 2630–2640. [Google Scholar] [CrossRef]
- Terna. Contesto ed Evoluzione del Sistema Elettrico; Terna: Rome, Italy, 2019. (In Italian) [Google Scholar]
- Carbonara, A. Synergy Between Synchronous Condensers, STATCOM and Supercapacitors to Increase Power System Stability in High Renewable Energy Penetration Scenarios. Master’s Thesis, University of Padova, Padova, Italy, 2022. [Google Scholar]
- Nguyen, H.T.; Yang, G.; Nielsen, A.H.; Jensen, P.H. Combination of Synchronous Condenser and Synthetic Inertia for Frequency Stability Enhancement in Low-Inertia Systems. IEEE Trans. Sustain. Energy 2019, 10, 997–1005. [Google Scholar] [CrossRef]
- Watanabe, E.H.; Aredes, M.; Barbosa, P.G.; de Araújo Lima, F.K.; da Silva Dias, R.F.; Santos, G. Flexible AC transmission systems. In Power Electronics Handbook, 3rd ed.; Elsevier: Amsterdam, The Netherlands, 2011; pp. 851–877. [Google Scholar]
- ENTSO-E. Rate of Change of Frequency (ROCOF) Withstand Capability; ENTSO-E: Brussels, Belgium, 2017. [Google Scholar]
- Hoffmann, M.; Chamorro, H.R.; Lotz, M.R.; Maestre, J.M.; Rouzbehi, K.; Gonzalez-Longatt, F.; Kurrat, M.; Alvarado Barrios, L.; Sood, V.K. Grid Code-Dependent Frequency Control Optimization in Multi-Terminal DC Networks. Energies 2020, 13, 6485. [Google Scholar] [CrossRef]
- Bovera, F.; Rancilio, G.; Falabretti, D.; Merlo, M. Data-Driven Evaluation of Secondary- and Tertiary-Reserve Needs with High Renewables Penetration: The Italian Case. Energies 2021, 14, 2157. [Google Scholar] [CrossRef]
- Rebolini, M.; Buono, L.; Gemelli, G.; Palone, F.; Pepe, F.M.; Valant, A.; Oldrati, A.; Raciti, M.; Schenone, M.; Roveta, G.; et al. Technical Challenges and Solutions for the New Terna’s Standardized Synchronous Condensers/Flywheel Systems. In CIGRE 2020 Session; CIGRE: Paris, France, 2020; paper A1-304. [Google Scholar]
- Palone, F.; Gatta, F.M.; Geri, A.; Lauria, S.; Maccioni, M. New Synchronous Condenser—Flywheel Systems for a Decarbonized Sardinian Power System. In IEEE Milan PowerTech 2019; IEEE: New York, NY, USA, 2019; pp. 1–6. [Google Scholar]
- Heydari, R.; Savaghebi, M.; Blaabjerg, F. Virtual inertia operation of renewables. In Control of Power Electronic Converters and Systems; Elsevier: Amsterdam, The Netherlands, 2021; pp. 523–540. [Google Scholar]
- Tielens, P.; Van Hertem, D. The relevance of inertia in power systems. In Renewable and Sustainable Energy Reviews; Elsevier: Amsterdam, The Netherlands, 2016; Volume 55, pp. 999–1009. [Google Scholar]
- Liu, Y.; Yang, S.; Zhang, S.; Peng, F.Z. Comparison of synchronous condenser and STATCOM for inertial response support. In IEEE Energy Conversion Congress and Exposition 2014; IEEE: New York, NY, USA, 2014; pp. 2684–2690. [Google Scholar]
- Srithorn, P. Control of a STATCOM with Supercapacitor Energy Storage. Ph.D. Thesis, University of Nottingham, Nottingham, UK, 2009. [Google Scholar]
- Srithorn, P.; Sumner, M.; Yao, L.; Parashar, R. A STATCOM with supercapacitors for enhanced power system stability. In Proceedings of the 4th IET Conference on Power Electronics, Machines and Drives 2008, York, UK, 2–4 April 2008; pp. 96–100. [Google Scholar]
- Agbedahunsi, A.; Sumner, M.; Christopher, E.; Watson, A.; Costabeber, A.; Parashar, R. Frequency control improvement within a microgrid, using enhanced STATCOM with energy storage. In Proceedings of the 6th IET International Conference on Power Electronics, Machines and Drives 2012, Bristol, UK, 27–29 March 2012; pp. 1–6. [Google Scholar]
- Srithorn, P.; Sumner, M.; Yao, L.; Parashar, R. Power System Stabilisation Using STATCOM with Supercapacitors. In IEEE Industry Applications Society Annual Meeting 2008; IEEE: New York, NY, USA, 2008; pp. 1–8. [Google Scholar]
- Soong, T.; Bessegato, L.; Meng, L.; Wu, T.; Hasler, J.-P.; Ingeström, G.; Kheir, J. Capability and Flexibility of Energy Storage Enhanced STATCOMs in Low Inertia Power Grids. In CIGRE 2020 Session; CIGRE: Paris, France, 2020; paper B4-304. [Google Scholar]
- Meng, L.; Heydari, R.; Bai, H.; Hasler, J.-P.; Ingeström, G.; Kheir, J.; Owens, A.; Svensson, J.R. Energy Storage Enhanced STATCOM for Secure and Stable Power Grids. In CIGRE 2022 Session; CIGRE: Paris, France, 2022; paper 10518. [Google Scholar]
- Spahic, E.; Susai Sakkanna Reddy, C.P.; Pieschel, M.; Alvarez, R. Multilevel STATCOM with power intensive energy storage for dynamic grid stability—Frequency and voltage support. In Proceedings of the IEEE Electrical Power and Energy Conference (EPEC) 2015, London, ON, Canada, 26–28 October 2015; pp. 73–80. [Google Scholar]
- Spahic, E.; Frey, K.; Beck, G.; Hild, V. Inertia in the System and First Swing Frequency-Description and Mitigation Possibilities. In Proceedings of the IEEE/PES Transmission and Distribution Conference and Exposition (T&D) 2018, Denver, CO, USA, 16–19 April 2018; pp. 1–9. [Google Scholar]
- Frey, K.; Garg, M.; Morgenstern, R.; Platt, N.; Spahic, E. Provision of fast frequency response by SVC plus frequency stabilizer. In Proceedings of the 15th IET International Conference on AC and DC Power Transmission 2019 (ACDC 2019), Coventry, UK, 5–7 February 2019; pp. 1–6. [Google Scholar]
- Spahic, E.; Varma, D.; Beck, G.; Kuhn, G.; Hild, V. Impact of reduced system inertia on stable power system operation and an overview of possible solutions. In IEEE Power and Energy Society General Meeting (PESGM) 2016; IEEE: New York, NY, USA, 2016; pp. 1–5. [Google Scholar]
- Alvarez, R.; Pieschel, M.; Gambach, H.; Spahic, E. Modular multilevel converter with short-time power intensive electrical energy storage capability. In IEEE Electrical Power and Energy Conference (EPEC) 2015; IEEE: New York, NY, USA, 2015; pp. 131–137. [Google Scholar]
- Hitachi Energy, Brochure SVC Light Enhanced. 2022. Available online: https://publisher.hitachienergy.com/preview?DocumentID=9AKK107992A6600&LanguageCode=en&DocumentPartId=&Action=Launch (accessed on 18 October 2024).
- Spahic, E.; Varma, D.; Beck, G.; Kuhn, G.; Hild, V. Frequency Stability in Case of Interconnectors (AC and DC) and the Impact of Frequency Stabilizer. In CIGRE Colloquium; Winnipeg: Winnipeg, MB, Canada, 2017; paper B4–056. [Google Scholar]
- Palone, F.; Marzinotto, M.; Rebolini, M.; Gentili, S.; Giannuzzi, G.M.; Schembari, M.; Lauria, S. Impact of renewable generation on commutation failures in multiinfeed HVDC systems: A real case study. In Proceedings of the 11th IET International Conference on AC and DC Power Transmission 2015 (ACDC2015), Birmingham, UK, 10–12 February 2015; pp. 1–7. [Google Scholar]
- Benato, R.; Gardan, G. A Novel AC/DC Power Flow: HVDC-LCC/VSC Inclusion Into the PFPD Bus Admittance Matrix. IEEE Access 2022, 10, 38123–38136. [Google Scholar] [CrossRef]
- Dambone Sessa, S.; Chiarelli, A.; Benato, R. Availability analysis of HVDC-VSC systems: A review. Energies 2019, 12, 2703. [Google Scholar] [CrossRef]
- Benato, R.; Dambone Sessa, S.; Gardan, G.; L’Abbate, A. Converting Overhead Lines from HVAC to HVDC: An Overview Analysis. In Proceedings of the AEIT HVDC International Conference 2021, Online, 27–28 May 2021; pp. 1–6. [Google Scholar]
- Lei, Y.; Li, T.; Tang, Q.; Wang, Y.; Yuan, C.; Yang, X.; Yang Liu, A. Comparison of UPFC, SVC and STATCOM in Improving Commutation Failure Immunity of LCC-HVDC Systems. IEEE Access 2020, 8, 135298–135307. [Google Scholar] [CrossRef]
- Burr, J.; Finney, S.; Booth, C. Comparison of Different Technologies for Improving Commutation Failure Immunity Index for LCC HVDC in Weak AC Systems. In Proceedings of the 11th IET International Conference on AC and DC Power Transmission 2015 (ACDC2015), Birmingham, UK, 10–12 February 2015; pp. 1–7. [Google Scholar]
- Hamlaoui, H.; Francois, B. Interest of storage based STATCOM systems to the power quality enhancement of thyristors based LCC HVDC links for offshore wind farm. In IEEE International Conference on Industrial Technology (ICIT) 2018; IEEE: New York, NY, USA, 2018; pp. 1702–1707. [Google Scholar]
- Terna. Network Development Plan 2021; Terna: Rome, Italy, 2021. (In Italian) [Google Scholar]
- Terna. Network Development Plan 2023; Terna: Rome, Italy, 2023. (In Italian) [Google Scholar]
- Unareti. Network Development Plan 2023; Unareti: Brescia, Italy, 2023. (In Italian) [Google Scholar]
- Sandrini, L.; Bosisio, A.; Cirocco, A.; Turrisi, M.; Pasetti, C.; Morotti, A.; Cavalletto, L. A comparative analysis of reactive power compensation using reactors and STATCOMs in primary substations: A case study in Milan, Italy. In Proceedings of the AEIT 2023 International Annual Conference (AEIT 2023), Rome, Italy, 5–7 October 2023. [Google Scholar]
- Bartzsch, C.; Huang, H.; Westerweller, T.; Davies, M. HVDC PLUS and SVC PLUS: Reliable and Cost-effective Power Transmission Solutions with Modular Multilevel Converters. In Siemens Brochure; Siemens AG: Munich, Germany, 2011. [Google Scholar]
- Thunder Said Energy. FACTS: Costs of STATCOMs and SVCs. 2022. Available online: https://thundersaidenergy.com/downloads/facts-costs-of-statcoms-and-svcs/ (accessed on 18 October 2024).
- GE. GE Energizes the Largest and First-of-Its-Kind STATCOM Scheme in Europe for UK’s National Grid. Press Release. 2020. Available online: https://www.ge.com/news/press-releases/ge-energizes-the-largest-and-first-of-its-kind-statcom-scheme-in-europe-for-uks (accessed on 18 October 2024).
- ENTSO-E. Static Synchronous Compensator (STATCOM). ENTSO-E Technopedia. Available online: https://www.entsoe.eu/Technopedia/techsheets/static-synchronous-compensator-statcom (accessed on 18 October 2024).
- Hitachi Energy (former ABB Power Grids). Hybrid STATCOM for Borken Substation, Germany. Available online: https://www.hitachienergy.com/news-and-events/customer-success-stories/borken-statcom (accessed on 18 October 2024).
- German TSOs. Need to Develop Grid-Forming STATCOM Systems. Position Study, 2020. Netztransparenz.de. Available online: https://www.netztransparenz.de/en/About-us/Studies-and-position-studys/Position-study-Demand-for-the-development-of-grid-forming-STATCOM-systems-08122020 (accessed on 18 October 2024).
- Hitachi Energy (former ABB Power Grids). Hitachi ABB Power Grids to Deliver Power Quality Solutions for Germany’s Energy Transition. Press Release, 2021. Hitachi. Available online: https://www.hitachienergy.com/news-and-events/press-releases/2021/04/hitachi-abb-power-grids-to-deliver-power-quality-solutions-for-germany-s-energy-transition (accessed on 18 October 2024).
- Baig, Q. A Promising Year for the STATCOM Market. Available online: https://ptr.inc/a-promising-year-for-the-statcom-market (accessed on 18 October 2024).
- GE. GE’s STATCOM System to Improve Grid Stability in Germany. Press Release, 2022. GE Vernova. Available online: https://www.gevernova.com/news/press-releases/ge-statcom-system-to-improve-grid-stability-in-germany (accessed on 18 October 2024).
- Mittelstaedt, M. First Grid-Forming 300 MVAr STATCOM in Germany. ESIG News, 2024. ESIG. Available online: https://www.esig.energy/first-grid-forming-300-mvar-statcom-in-germany/ (accessed on 18 October 2024).
- Stiger, A.; Rivas, A.; Halonen, M. Synchronous Condensers Contribution to Inertia and Short Circuit Current in Cooperation with STATCOM. In Proceedings of the IEEE PES GTD Grand International Conference and Exposition Asia (GTD Asia) 2019, Bangkok, Thailand, 19–23 March 2019; pp. 955–959. [Google Scholar]
- CIGRE AG B4-04. Static Var Compensator/STATCOM performance Survey Results–2017 and 2019. In CIGRE Technical Brochure n. 872; CIGRE: Paris, France, 2022. [Google Scholar]
- National Grid. The FMEA Studies and Risk-Based Maintenance for Emerging Power Electronics Assets Within GB Power Networks. National Grid project, 2020. ENA. Available online: https://smarter.energynetworks.org/projects/NIA_NGTO008 (accessed on 18 October 2024).





















| Characteristics | SC | CMI-STATCOM |
|---|---|---|
| Reactive Power Capability | Inductive output ~60% of capacitive output | Same inductive and capacitive output |
| Overload Capability | Very good capacitive overload | Limited by time and amount |
| Response Time to sudden voltage changes (s) | Immediately | 0.03–0.04 |
| Response Time to control actions (s) | 1–3 | 0.03–0.04 |
| H (s) | ~1.25–2 | ~0.01–0.02 |
| Contribution to system short-circuit power | Yes | Negligible |
| 50 MVA Solution | Supercapacitor | Battery Storage |
|---|---|---|
| Investment (p.u.) | 1 | 3–7 |
| Footprint (p.u.) | 1 | 7–10 |
| Node/Substation | Zone | Voltage | Rating |
|---|---|---|---|
| Villanova | Centre | 380 kV | ±125 Mvar |
| Latina | Centre | 380 kV | ±125 Mvar |
| Galatina | South | 380 kV | ±125 Mvar |
| Aurelia | Centre | 380 kV | ±125 Mvar |
| Montalto | Centre | 380 kV | ±125 Mvar |
| Grid Stabilizing Service | SVC | STATCOM | SC | SCF | E-STATCOM |
|---|---|---|---|---|---|
| Voltage regulation | Yes (++) | Yes (+++) | Yes (++) | Yes (++) | Yes (+++) |
| Inertia | No | Negligible | Yes (+++) | Yes (+++) | Yes (+++) |
| H(s) | / | ~0.01–0.02 if CMI | ~1.25–2 | 7 | 8 |
| Short circuit contribution | No | No | Yes (+++) | Yes (+++) | Yes (++) |
| Modularity | No | Yes (++) | No | No | Yes (++) |
| Controllability | Low | Medium | Low | Low | High |
| Operating regions | Asymmetric | Symmetric | Asymmetric | Asymmetric | Symmetric |
| Overload capability | Limited by time and amount | Limited by time and amount | Very good capacitive overload | Very good capacitive overload | Limited by time and amount |
Disclaimer/Publisher’s Note: The statements, opinions and data contained in all publications are solely those of the individual author(s) and contributor(s) and not of MDPI and/or the editor(s). MDPI and/or the editor(s) disclaim responsibility for any injury to people or property resulting from any ideas, methods, instructions or products referred to in the content. |
© 2024 by the authors. Licensee MDPI, Basel, Switzerland. This article is an open access article distributed under the terms and conditions of the Creative Commons Attribution (CC BY) license (https://creativecommons.org/licenses/by/4.0/).
Share and Cite
Carbonara, A.; Dambone Sessa, S.; L’Abbate, A.; Sanniti, F.; Chiumeo, R. Comparison of Advanced Flexible Alternating Current Transmission System (FACTS) Devices with Conventional Technologies for Power System Stability Enhancement: An Updated Review. Electronics 2024, 13, 4262. https://doi.org/10.3390/electronics13214262
Carbonara A, Dambone Sessa S, L’Abbate A, Sanniti F, Chiumeo R. Comparison of Advanced Flexible Alternating Current Transmission System (FACTS) Devices with Conventional Technologies for Power System Stability Enhancement: An Updated Review. Electronics. 2024; 13(21):4262. https://doi.org/10.3390/electronics13214262
Chicago/Turabian StyleCarbonara, Andrea, Sebastian Dambone Sessa, Angelo L’Abbate, Francesco Sanniti, and Riccardo Chiumeo. 2024. "Comparison of Advanced Flexible Alternating Current Transmission System (FACTS) Devices with Conventional Technologies for Power System Stability Enhancement: An Updated Review" Electronics 13, no. 21: 4262. https://doi.org/10.3390/electronics13214262
APA StyleCarbonara, A., Dambone Sessa, S., L’Abbate, A., Sanniti, F., & Chiumeo, R. (2024). Comparison of Advanced Flexible Alternating Current Transmission System (FACTS) Devices with Conventional Technologies for Power System Stability Enhancement: An Updated Review. Electronics, 13(21), 4262. https://doi.org/10.3390/electronics13214262

