Optimal Control for On-Load Tap-Changers and Inverters in Photovoltaic Plants Applying Teaching Learning Based Optimization
Abstract
1. Introduction
- Formulating the governing equations for inverter P/Q control and DC-link dynamics;
- Deriving the corresponding equations for EMS;
- Embedding both subsystems into a unified optimization framework.
1.1. State of the Art and Research Gap
1.2. Comparative Analysis of Control Strategies
- Integrated OLTC-inverter optimization: An optimal EMS using a new Teaching Learning-Based Optimization (TLBO) algorithm determines optimal tap positions and active/reactive power setpoints, reducing mechanical wear on OLTCs.
- Enhanced MPPT with dynamic active power limiting: The main novelty of the proposed MPPT algorithm lies in the incorporation of an active power reference loop directly into the incremental maximum power tracking logic, allowing a smooth transition between MPP operation and power limiting according to the needs of the network. Additionally, filtering blocks are used to smooth the measurements and avoid excessive oscillations in the duty cycle calculation, guaranteeing more robust and stable control.
- Optimized TLBO for dynamic EMS: The proposed TLBO introduces adaptive learning rates and feasibility correction mechanisms, achieving faster convergence (0.0040 s average runtime) and superior solution quality compared to traditional methods and the base line incorporated with the sensitivity analysis from Monte Carlo.
- Priority-based multi-loop inverter control: A dq-axis current controller prioritizes active power dispatch while dynamically allocating residual capacity for reactive support, ensuring compliance with PV inverter’s PQ capability curves.
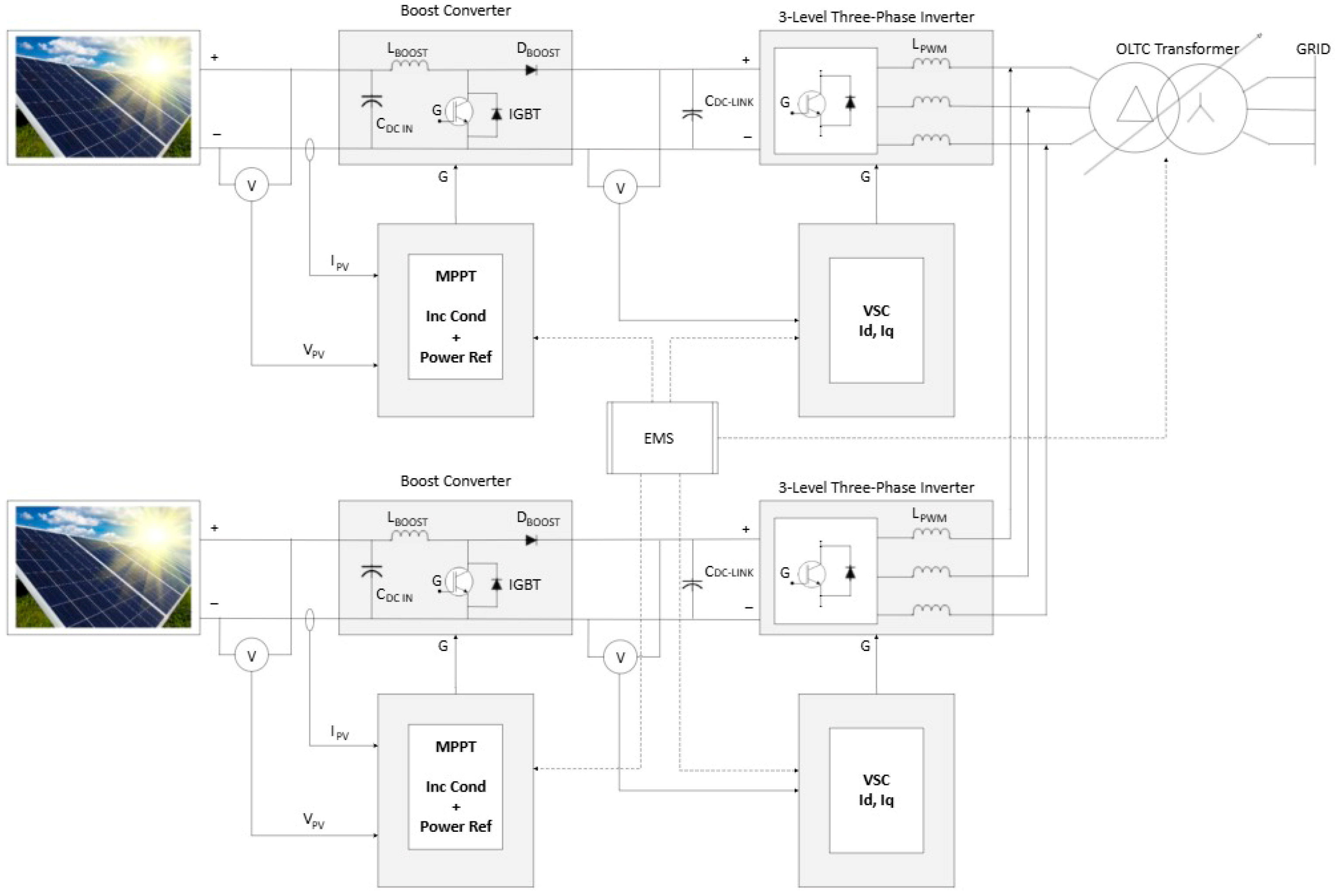
2. System Under Study
2.1. PV Power Plants
2.2. OLTC
3. Control System
3.1. Control of PV Power Plants
3.2. OLTC Control
- Indices and horizon:
- Term 1—Voltage regulation:
- Term 2—OLTC operation penalty:
- Term 3—Inverter loading/thermal margin:
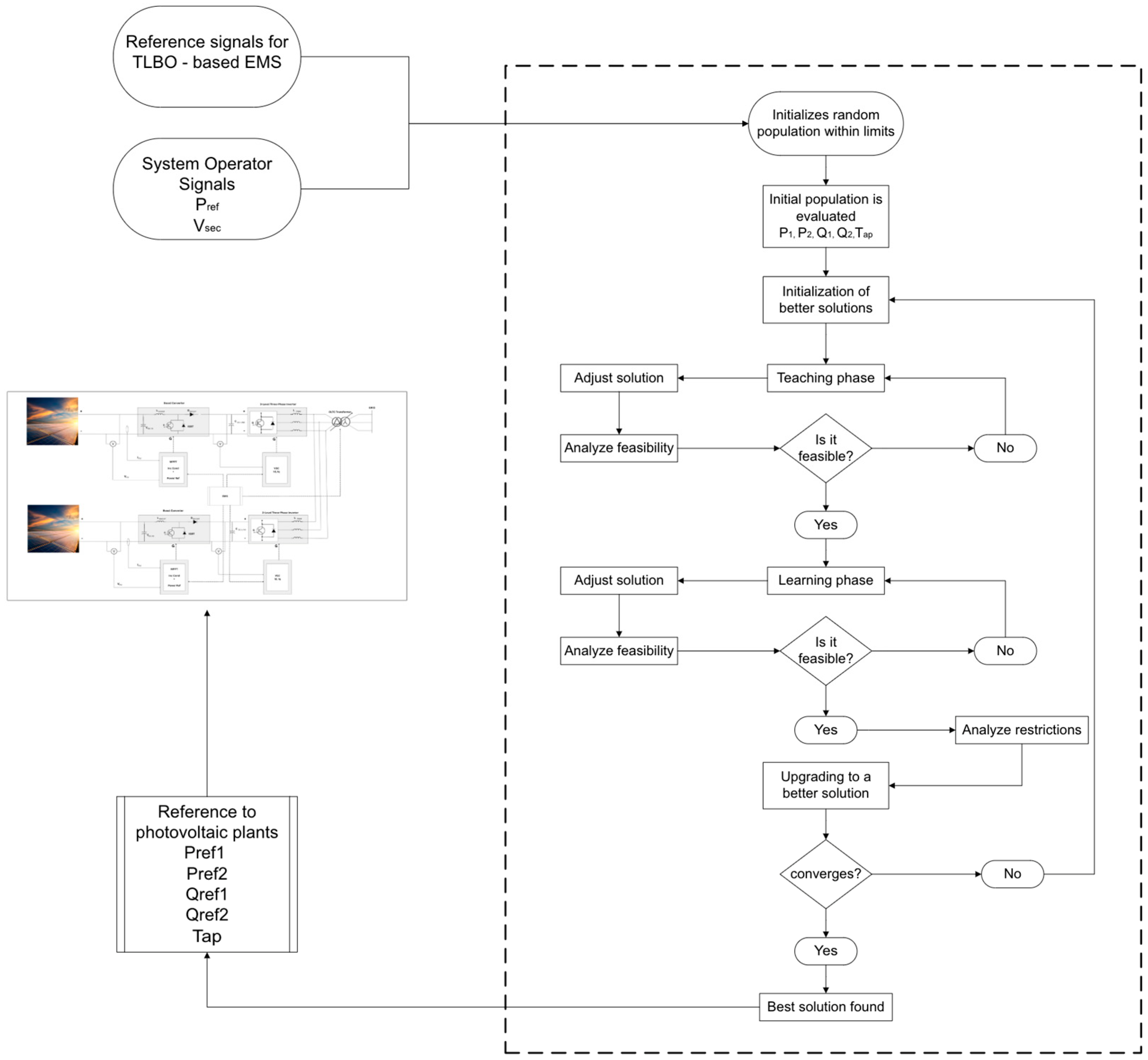
4. Energy Management System
4.1. Optimization Problem Description
- : Cost of injecting real power into the grid.
- : Cost of injecting reactive power into the grid.
- : Real power from each PV power plant.
- models’ performance dependent on active power.
- : Efficiency of each inverter.
- : Reactive power from PV power plant 1.
- : Reactive power from PV power plant 2.
- : Models the cost for tap changes.
- : Number of tap changes.
- : Panel acquisition cost.
- : Panel lifespan.
- : Nominal power of the panel.
- : Aging and cooling modelling, as defined in Equation (3).
4.2. Monte Carlo Algorithm
4.3. fmincon Nonlinear Optimization Algorithm
4.4. Traditional TLBO Algorithm
4.5. Optimized TLBO Algorithm
- Adaptive learning rates: These rates vary dynamically with the number of iterations, reinforcing exploration in early stages and intensification (exploitation) in later stages.
- Fast feasibility correction: Projections and iterative adjustments are included to satisfy nonlinear and equality constraints, ensuring the population remains within the feasible region without excessive penalties.
- Balance between teacher phase and learner phase: The teacher’s contribution is regulated based on the iteration and the relative performance of the learners, preventing stagnation.
5. Results and Discussion
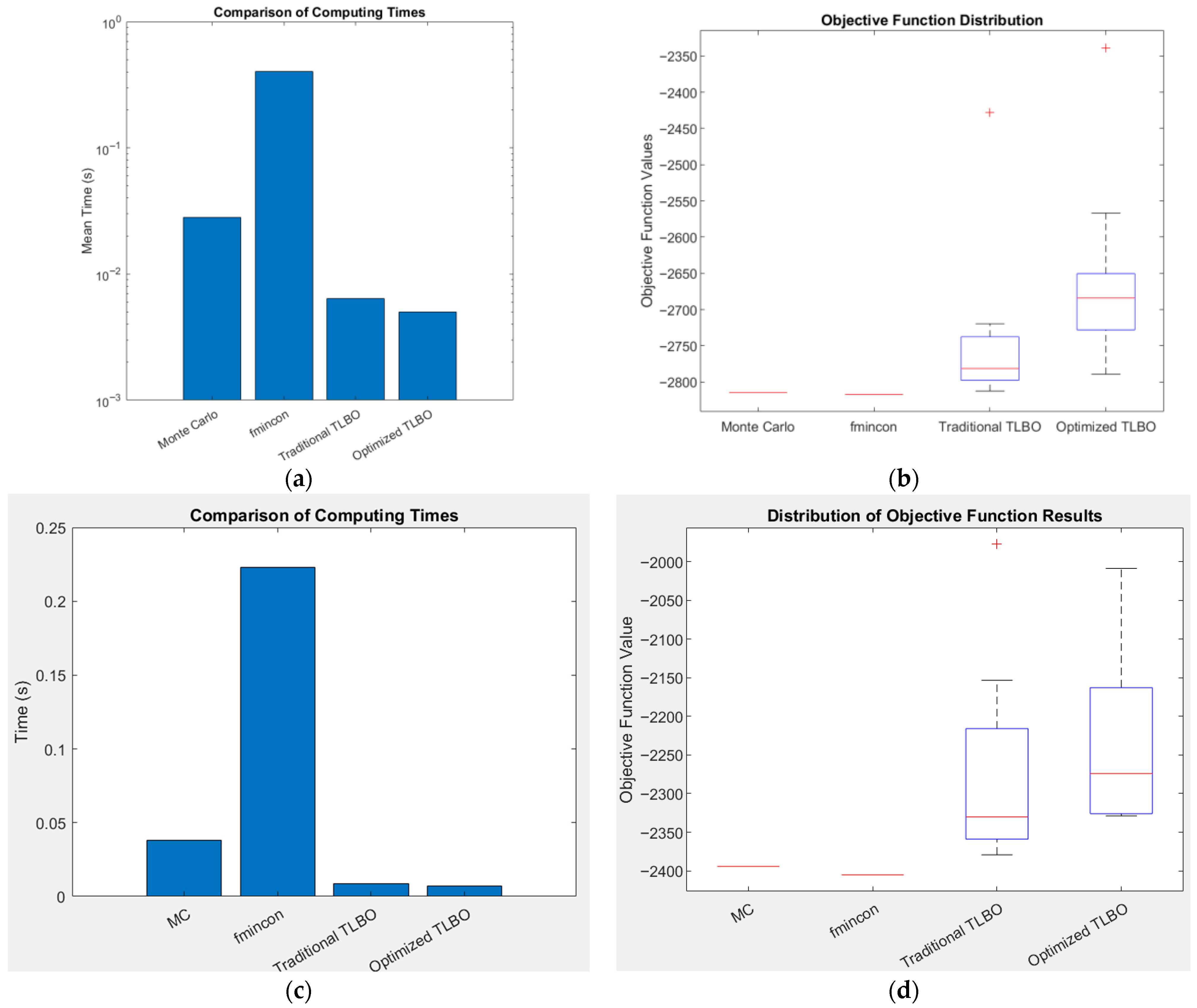
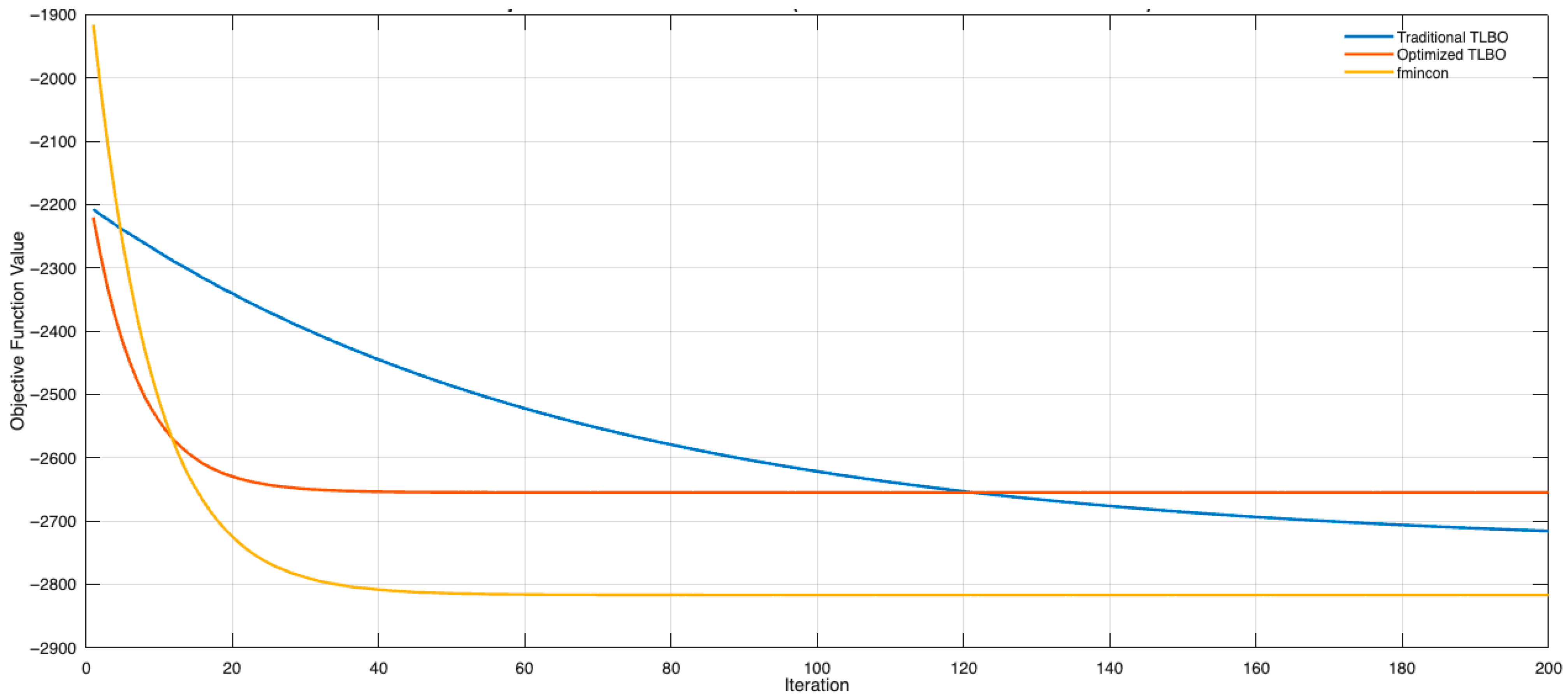
5.1. Comparative Study of Solution Methods
5.2. Statistical Validation and Sensitivity Analysis
5.3. Dynamic Performance of PV Power Plants and OLTC
- Scenario 1—Rapid irradiance change (“cloud-edge”)
- Scenario 2—Grid voltage fault (system disturbance)
5.4. Experimental Results
5.5. Discussion
6. Conclusions
Author Contributions
Funding
Data Availability Statement
Conflicts of Interest
Abbreviations
| PV Plant | Photovoltaic Plant |
| OLTC | On-Load Tap-Changer |
| MPPT | Maximum Power Point Tracking |
| TLBO | Teaching Learning-Based Optimization |
| VSC | Voltage Source Controller |
| GA | Genetic Algorithm |
| PSO | Particle Swarm Optimization |
| P&O | Perturb and Observe |
| IncCond | Incremental Conductance |
| CV | Constant Voltage |
References
- Pandey, S.K.; Natarajan, K.; Kumar, H.S. Analysis of Solar Photovoltaic Systems for Optimum Utilization in Microgrid Applications. In Proceedings of the IEEE ICT-PEP 2021—International Conference on Technology and Policy in Energy and Electric Power: Emerging Energy Sustainability, Smart Grid, and Microgrid Technologies for Future Power System, Jakarta, Indonesia, 29–30 September 2021; pp. 186–191. [Google Scholar]
- Arefifar, S.A.; Paz, F.; Ordonez, M. Improving Solar Power PV Plants Using Multivariate Design Optimization. IEEE J. Emerg. Sel. Top. Power Electron. 2017, 5, 638–650. [Google Scholar] [CrossRef]
- Azeem, I.; Baig, M.M.A.; Uddin, M.H. A Strategy to Evaluate MPPT Techniques. In Proceedings of the 2018 IEEE Asian Conference on Energy, Power and Transportation Electrification, ACEPT 2018, Singapore, 30 October–2 November 2018; pp. 1–4. [Google Scholar]
- Soumana, R.A.; Saulo, M.J.; Muriithi, C.M. Comparison of MPPT Techniques on THD Current in a Grid-Connected Photovoltaic System. In Proceedings of the 2022 IEEE 4th Global Power, Energy and Communication Conference, GPECOM 2022, Cappadocia, Turkey, 14–17 June 2022; pp. 95–100. [Google Scholar]
- Tewari, T.; Mohapatra, A.; Anand, S. Coordinated Control of OLTC and Energy Storage for Voltage Regulation in Distribution Network with High PV Penetration. IEEE Trans. Sustain. Energy 2021, 12, 262–272. [Google Scholar] [CrossRef]
- Wang, K.; Song, Z.; Guo, H.; Ma, J.; Song, B.; Hu, Y.; Xu, M. Voltage Control Strategy of OLTC-Inverter in Distribution Transformer Area with High-Proportion Residential Photovoltaics. In Proceedings of the 2022 Power System and Green Energy Conference, Shanghai, China, 25–27 August 2022; pp. 18–22. [Google Scholar]
- Elrayyah, A. Autonomous Control Strategy for Reliable OLTC Operation under PV Power Fluctuation with Effective Voltage Regulation. In Proceedings of the 2020 IEEE Energy Conversion Congress and Exposition (ECCE), Detroit, MI, USA, 11–15 October 2020; pp. 2766–2772. [Google Scholar]
- Saw, B.K.; Bohre, A.K. Multi DG Planning with Impact of Mixed-Load Models Using Intelligent Methodologies: BF-PSO, PSO and GA. In Proceedings of the 2023 IEEE 3rd International Conference on Smart Technologies for Power, Energy and Control, STPEC 2023, Bhubaneswar, India, 10–13 December 2023; pp. 1–5. [Google Scholar]
- Popa, D.L.; Nicolae, M.S.; Nicolae, P.M.; Popescu, M. Design and Simulation of a 10 MW Photovoltaic Power Plant Using MATLAB and Simulink. In Proceedings of the 2016 IEEE International Power Electronics and Motion Control Conference, PEMC 2016, Varna, Bulgaria, 25–28 September 2016; pp. 378–383. [Google Scholar]
- Colak, I.; Kabalci, E.; Bal, G. Parallel DC-AC Conversion System Based on Separate Solar Farms with MPPT Control. In Proceedings of the 8th International Conference on Power Electronics—ECCE Asia: “Green World with Power Electronics”, ICPE 2011-ECCE Asia, Jeju, Republic of Korea, 30 May–3 June 2011; pp. 1469–1475. [Google Scholar]
- El-fawair, A.B.; Al-aubidy, K.M.; Al-khawaldeh, M.A. Energy Management in Microgrids with Renewable Energy Sources and Energy Storage System. In Proceedings of the 2023 20th International Multi-Conference on Systems, Signals & Devices (SSD), Mahdia, Tunisia, 20–23 February 2023; pp. 801–806. [Google Scholar]
- Liu, C.; Li, B.; Zhang, Y.; Jiang, Q.; Liu, T. The LCC Type DC Grids Forming Method and Fault Ride-through Strategy Based on Fault Current Limiters. Int. J. Electr. Power Energy Syst. 2025, 170, 11. [Google Scholar] [CrossRef]
- Yang, X.; Li, S.; Kang, Y.; Dou, L. Understanding the Effects of Electrical Sliding Speed on Contact Characteristics of On-Load Tap Changers. In Proceedings of the 2022 3rd International Conference on Advanced Electrical and Energy Systems (AEES), Lanzhou, China, 23–25 September 2022; pp. 201–206. [Google Scholar]
- Li, Z.; Li, S.; Kang, Y.; Li, Z.; Li, H. Erosion Characteristics of Oil-Immersed On-Load Tap Changer Contacts Under Varying Contact Speeds and Pressures. Chin. J. Electr. Eng. 2024, 10, 6. [Google Scholar] [CrossRef]
- Qiu, Y.; Lin, J.; Chen, X.; Liu, F.; Songy, Y. Fast Monte Carlo Simulation of Dynamic Power Systems Under Continuous Random Disturbances. In Proceedings of the 2020 IEEE Power & Energy Society General Meeting (PESGM), Montreal, QC, Canada, 2–6 August 2020; p. 5. [Google Scholar]
- Liu, J.; Shen, H.; Electric, S.; Supply, P.; Yang, F. Reliability Evaluation of Distribution Network Power Supply Based on Improved Sampling Monte Carlo Method. In Proceedings of the 2020 5th Asia Conference on Power and Electrical Engineering (ACPEE), Chengdu, China, 4–7 June 2020; pp. 1725–1729. [Google Scholar]
- Satpathy, S.; Roy, K. Performance Analysis Of PV Module With Hybrid MPPT And Conventional MPPT Technique. In Proceedings of the 2024 IEEE International Conference on Smart Power Control and Renewable Energy, ICSPCRE 2024, Rourkela, India, 19–21 July 2024; pp. 1–6. [Google Scholar]
- Sahay, K.B.; Yadav, A. Implementation of MPPT Technique in PV Array for a Varying Load by Modeling and Simulation. In Proceedings of the iEECON 2018—6th International Electrical Engineering Congress, Krabi, Thailand, 7–9 March 2018; pp. 1–4. [Google Scholar]
- Vlachogiannis, J.G.; Lee, K.Y. Coordinated Aggregation Particle Swarm Optimization Applied in Reactive Power and Voltage Control. In Proceedings of the 2006 IEEE Power Engineering Society General Meeting, Montreal, QC, Canada, 18–22 June 2006; Volume 1, p. 6. [Google Scholar] [CrossRef]
- Shi, Q.; Qie, Z.; Li, Z.; Shi, M.; Hao, Y.; Lv, Z. Energy Storage Active and Reactive Power Coordinated Control Considering DC Commutation Failue Voltage Recovery and Restraining AC Line Active Power Fluctuation. In Proceedings of the 2022 7th Asia Conference on Power and Electrical Engineering, ACPEE 2022, Hangzhou, China, 15–17 April 2022; pp. 1163–1168. [Google Scholar]
- Giroux, P.; Sybille, G.; Hydro-Quebec, IREQ; Carlos Osorio, S.C. The M. Detailed Model of a 100-kW Grid-Connected PV Array. Available online: https://la.mathworks.com/help/sps/ug/detailed-model-of-a-100-kw-grid-connected-pv-array.html#d126e74614 (accessed on 3 March 2025).
- Ramasamy, V.; Zuboy, J.; Woodhouse, M.; O’Shaughnessy, E.; Feldman, D.; Desai, J.; Walker, A.; Margolis, R.; Basore, P.U.S. Solar Photovoltaic System and Energy Storage Cost Benchmarks, With Minimum Sustainable Price Analysis: Q1 2023; National Renewable Energy Laboratory (NREL): Golden, CO, USA, 2023.
- Tan, Y.; Wang, Y.; Zhang, J. Study on Centralized Photovoltaic Array Output Characteristics. In Proceedings of the IEEE 28th Chinese Control and Decision Conference, CCDC 2016, Yinchuan, China, 28–30 May 2016; pp. 2038–2042. [Google Scholar]
- Shi, Q.; Qie, Z.; Li, Z.; Hao, Y.; Zhao, J.; Lei, Z. Reactive Power and Voltage Coordinated Optimal Control with Energy Storage and Synchronous Condenser to Suppress DC Subsequent Commutation Failure. In Proceedings of the 2022 7th Asia Conference on Power and Electrical Engineering, ACPEE 2022, Hangzhou, China, 15–17 April 2022; pp. 1169–1173. [Google Scholar]
- Mei, H.; Yongjun, Z.; Xitian, Z.; Zexiang, C. Reactive Power Coordinated Control at the Gateway between Provincial and Regional Power Grids. In Proceedings of the IEEE Asia-Pacific Power and Energy Engineering Conference, APPEEC, Hong Kong, China, 8–11 December 2013; pp. 1–6. [Google Scholar]
- Dai, J.; Tang, Y.; Xu, Y.; Yan, Q. Reactive Power Optimization Coordinated Control Strategy of the Large-Scale PV Power Station. In Proceedings of the 2018 International Conference on Power System Technology, POWERCON 2018—Proceedings, Guangzhou, China, 6–8 November 2018; pp. 1632–1637. [Google Scholar]
- Behnam Feizifar On-Load Tap-Changer (OLTC) Condition Monitoring. Available online: https://www.eeslab.itu.edu.tr/pages/oltc.html (accessed on 15 March 2025).
- Maschinenfabrik Reinhausen GmbH On-Load Tap-Changer OILTAP® V. Available online: https://www.reinhausen.com/fileadmin/downloadcenter/products/oltc/oiltap_v/ba/4427476_en.pdf (accessed on 15 March 2025).
- MathWorks Fmincon. Available online: https://la.mathworks.com/help/optim/ug/fmincon.html (accessed on 15 March 2025).
- Peng, S. Synthesis of TLBO Algorithm Research. In Proceedings of the 2021 IEEE International Conference on Consumer Electronics and Computer Engineering, ICCECE 2021, Guangzhou, China, 15–17 January 2021; pp. 413–416. [Google Scholar]
- Das, B.; Sengupta, T.K. Economic Load Dispatch Using PSO and TLBO. IET Conf. Publ. 2015, 2015, 212–219. [Google Scholar] [CrossRef]
- Singh, P.; Titare, L.S.; Arya, L.D. Mitigation of Transmission Losses with Voltage Stability Consideration Using TLBO. In Proceedings of the 2014 Power and Energy Systems Conference: Towards Sustainable Energy, PESTSE 2014, Bangalore, India, 13–15 March 2014; p. 5. [Google Scholar]
- Pandey, S.K.; Bera, C.; Dwivedi, S.S. Design of Robust Pid Controller for Dc Motor Using Tlbo Algorithm. In Proceedings of the 2020 IEEE International Conference on Advances and Developments in Electrical and Electronics Engineering, ICADEE 2020, Coimbatore, India, 10–11 December 2020; pp. 2–5. [Google Scholar]































| Strategy (Ref.) | Control Architecture | Optimization Regulation Technique | Advantages | Limitations |
|---|---|---|---|---|
| Fixed Volt-Var + OLTC [5] | Decentralized | Static Volt-Var control | Simple implementation: no communication links required | Lacks coordination; risk of over-compensation |
| Adaptive droop + OLTC [6,7] | Semi- decentralized | Droop control with slope tuning | Fast response; robust under irradiance swings | Gain-sensitive; needs periodic calibration |
| Centralized MPC [8,10] | Centralized | Finite-horizon Model Predictive Control | Handles multiple constraints; minimizes losses | High computational cost; relies on telemetry |
| Meta-heuristics (PSO/GA) + OLTC [9,13] | Centralized | Evolutionary algorithms (online/offline) | Global search capability; easy to hybridize | Slow convergence in real time; parameter tuning required |
| AI (ANN/ANFIS) + OLTC [11,14] | Hybrid | Neural networks/fuzzy inference | Captures nonlinearities; self-learning | Needs large training sets; risk of overfitting |
| Model-free reinforcement + OLTC [15] | Centralized | Deep Reinforcement Learning | Learns optimal policies without explicit model | Data-hungry; stability still under investigation |
| Distributed hierarchical control [16] | Distributed | Multi-agent consensus | Scalable; resilient to communication faults | Design complexity; multiple latencies |
| Robust control + OLTC [17] | Centralized | H∞/μ-synthesis | Guaranteed performance under uncertainty | Mathematically complex; high-precision sensors |
| Dynamic tap coordinated with ESS [18] | Hybrid | Heuristics + linear optimization | Cuts OLTC tap cycles; enhances voltage support | Requires battery storage; higher CAPEX |
| Hybrid inverter–OLTC–V2G control [19] | Multi-level | Heuristic + integer programming | Integrates EVs as ancillary support | High variability; depends on V2G participation |
| Variable-gain adaptive strategy [20] | Decentralized | Volt-Var regulation with adaptive K-droop | Low communication load; rapid local response | Limited under severe perturbations; manual tuning |
| FCL-assisted LCC + OLTC [12] | Centralized | Thyristor Fault-Current-Limiter control with ride-through logic | Limits commutation-failure currents; improves DC-fault ride-through; lower CAPEX than DC breakers | Requires additional FCL hardware; coordination complexity; limited field validation |
| Optimized TLBO (this work) | Centralized | Teaching–Learning-Based Optimization | Fast convergence; few parameters; increase active and reactive injection and reduce OLTC wear. | Tested with 2 PV plants + OLTC it is advisable to expand to ≥4 plants in future work. |
| PV1 Panel Characteristics | PV1 Array Characteristics | ||
| 400.221 (W) | 99.9 (kW) | ||
| 85.3 (V) | 6 | ||
| 5.85 (A) | 42 | ||
| 72.9 (V) | 1000 () | ||
| 5.49 (A) | 25 °C | ||
| PV2 panel characteristics | PV2 array characteristics | ||
| 450.229 (W) | 100 (kW) | ||
| 90.5 (V) | 6 | ||
| 6.26 (A) | 37 | ||
| 76.7 (V) | 1000 () | ||
| 5.87 (A) | 25 °C | ||
| Method | Algorithm Nature & Search Strategy | Constraint Handling Approach | Mean Comp Time * (s) | Key Strengths | Main Limitations |
|---|---|---|---|---|---|
| Monte Carlo [15,16] | Exhaustive random or systematic sampling of discretized (P,Q) space | Feasibility is checked a posteriori; infeasible points discarded | 0.028 | Very easy to implement; useful for sensitivity studies | Extremely high number of evaluations; no directed search ⇒ poor real-time suitability and scalability |
| fmincon [29] | Gradient-based nonlinear programming (interior-point solver) | Handles linear & nonlinear equalities/inequalities natively | 0.401 | High accuracy near a good initial guess; built-in constraint handling | Highest runtime; sensitive to starting point; risk of local minima in highly nonlinear landscapes |
| Traditional TLBO [30,31,32,33] | Parameter-free meta-heuristic with Teacher and Learner phases | Feasibility enforced at each iteration via solution repair | 0.0064 | Faster than MC & fmincon; no algorithm-specific tuning required; good global search | Greater variability in objective value; slower than Optimised TLBO |
| Optimised TLBO (this work) | TLBO enhanced with adaptive learning rates & fast feasibility correction | Explicit feasibility projection each phase; tap-change penalty embedded | 0.0036 | Best trade-off between speed and solution quality; robust convergence; minimizes tap changes and balances P/QP/Q | Requires EMS implementation and modest PLC/IPC hardware (≈US $500–2000) |
| fmincon | Monte Carlo | Traditional TLBO | Optimized TLBO | |||||||||||||
|---|---|---|---|---|---|---|---|---|---|---|---|---|---|---|---|---|
| Scenarios | #1 | #2 | #3 | #1 | #2 | #3 | #1 | #2 | #3 | #1 | #2 | #3 | ||||
| PV1 (W) | 30,000.00 | 40,000.00 | 0.000321 | 30,232.55 | 40,287.76 | 0 | 32,594.63 | 42,072.82 | 4820.71 | 35,233.13 | 46,491.24 | 1264.48 | ||||
| PV2 (W) | 99,999.99 | 99,999.99 | 99,999.99 | 99,767.44 | 99,712.23 | 100,000 | 97,405.36 | 97,927.17 | 95,179.28 | 94,766.86 | 93,508.75 | 98,735.51 | ||||
| Q1 (VAr) | 79,982.31 | 39,993.57 | 59,999.88 | 73,924.05 | 32,820.51 | 60,000 | 61,042.75 | 22,376.70 | 30,274.41 | 61,971.59 | 39,311.52 | 44,953.02 | ||||
| Q2 (VAr) | 17.68186 | 6.429896 | 0.118149 | 6075.94 | 7179.48 | 0 | 18,957.24 | 17,623.29 | 29,725.58 | 18,028.40 | 688.47 | 15,046.97 | ||||
| S1 (VA) | 85,423.48 | 56,563.99 | 59,999.88 | 79,867.22 | 51,964.31 | 60,000 | 69,199.90 | 47,653.32 | 30,655.82 | 71,287.10 | 60,883.76 | 44,970.80 | ||||
| S2 (VA) | 99,999.99 | 99,999.99 | 99,999.99 | 99,952.28 | 99,970.36 | 100,000 | 99,232.97 | 99,500.31 | 99,713.12 | 96,466.48 | 93,511.28 | 99,875.48 | ||||
| Tap | −2 | −2 | −1 | −2 | −2 | −1 | −2 | −2 | −1 | −2 | −2 | −1 | ||||
| Processing time (s) | 0.095755 | 0.096992 | 0.093005 | 0.674186 | 0.240232 | 0.484907 | 0.0056015 | 0.006816 | 0.008710 | 0.004663 | 0.005614 | 0.003653 | ||||
| Obj Function | −2817.23 | −2943.46 | −2418.95 | −2814.69 | −2940.32 | −2418.95 | −2590.47 | −2491.19 | −1729.58 | −2359.54 | −2141.65 | −1614.43 | ||||
| Total Processing Time & Obj Function | 0.285752 segs | −8179.64 U | 1.399325 segs | −8173.96 U | 0.021127 segs | −6811.24 U | 0.01393 segs | −6115.62 U | ||||||||
| Scenario P = 130 kW and Q = 80 kVAr | ||||
| Method | Convergence | Mean Fun Obj | Std Dev | Mean Time (s) |
| Monte Carlo | 100% | −2814.6988 | 0 | 0.02800602 |
| fmincon | 100% | −2817.2379 | 4.793 × 10−13 | 0.40130034 |
| Traditional TLBO | 100% | −2743.1773 | 81.0809 | 0.00639659 |
| Optimized TLBO | 100% | −2655.2824 | 75.8300 | 0.00362205 |
| Scenario P = 100 kW and Q = 120 kVAr | ||||
| Method | Convergence | Mean Fun Obj | Std Dev | Mean Time (s) |
| Monte Carlo | 100% | −2394.2518 | 4.793 × 10−13 | 0.0383021 |
| fmincon | 100% | −2405.2366 | 4.793 × 10−13 | 0.22283676 |
| Traditional TLBO | 100% | −2269.6364 | 127.1299 | 0.00884271 |
| Optimized TLBO | 100% | −2229.2308 | 120.3994 | 0.00714089 |
| Scenario P = 130 kW and Q = 80 kVAr | ||||||||
| Methods | PV1 (W) | PV2(W) | Q1(VAr) | Q2(VAr) | S1(VA) | S2(VA) | Tap Pos | Tap Changes |
| Monte Carlo | 30,232.558 | 99,767.442 | 73,924.051 | 6075.949 | 79,867.220 | 99,952.286 | −2 | 1 |
| fmincon | 30,000.001 | 99,999.999 | 79,982.318 | 17.682 | 85,423.482 | 99,999.998 | −2 | 1 |
| Trad_TLBO | 30,448.255 | 99,551.745 | 70,687.901 | 9312.099 | 76,966.717 | 99,986.325 | −2 | 1 |
| Opt_TLBO | 32,022.166 | 97,977.834 | 68,434.279 | 11,565.720 | 75,555.739 | 98,658.106 | −2 | 1 |
| Scenario P = 100 kW and Q = 120 kVAr | ||||||||
| Methods | PV1 (W) | PV2(W) | Q1(VAr) | Q2(VAr) | S1(VA) | S2(VA) | Tap Pos | Tap Changes |
| Monte Carlo | 3030.30 | 96,969.69 | 95,798.31 | 24,201.68 | 95,846.23 | 99,944.20 | −3 | 2 |
| fmincon | 2024.59 | 97,975.40 | 99,979.50 | 20,020.49 | 99,999.99 | 99,999.99 | −3 | 2 |
| Trad_TLBO | 4395.75 | 95,604.24 | 99,471.07 | 20,528.92 | 99,568.15 | 97,783.48 | −3 | 2 |
| Opt_TLBO | 9017.50 | 90,982.49 | 81,880.47 | 38,119.52 | 82,375.53 | 98,645.38 | −3 | 2 |
| Scenarios | #1 P_Total = 40 kW Q_Total = 90 kVAr 0 s < t < 30.0 s | #2 P_Total = 153 kW Q_Total = 128 kVAr 30.0 s < t < 60.0 s | #3 P_Total = 65 kW Q_Total = 76 kVAr 60.0 s < t < 90.0 s |
|---|---|---|---|
| PV1 (kW) | 0.097105 | 71.88634 | 3.61781 |
| PV2 (kW) | 39.90289 | 81.11365 | 61.38218 |
| Q1 (kVAr) | 43.96548 | 69.51512 | 69.13130 |
| Q2 (kVAr) | 46.03451 | 58.48487 | 6.86869 |
| S1 (kVA) | 43.69559 | 100 | 69.22590 |
| S2 (kVA) | 60.92140 | 99.9 | 61.76529 |
| Tap Position | 0 | −1 | 0 |
| Scenarios | #1 P_Total = 120 kW Q_Total = 20 kVAr 0 s < t < 30.0 s | #2 P_Total = 40 kW Q_Total = 150 kVAr 30.0 s < t < 60.0 s | #3 P_Total = 140 kW Q_Total = 40 kVAr 60.0 s < t < 90 s |
|---|---|---|---|
| PV1 (kW) | 21.58892 | 0.0569696 | 41.07821 |
| PV2 (kW) | 98.41108 | 39.94303 | 98.92179 |
| Q1 (kVAr) | 5.26193 | 99.99998 | 26.84401 |
| Q2 (kVAr) | 14.73806 | 50.00002 | 13.15598 |
| S1 (kVA) | 22.22092 | 100.00 | 49.07158 |
| S2 (kVA) | 99.50855 | 63.99568 | 99.79279 |
| Tap Position | 0 | −1 | −1 |
| Scenarios | #1 P_Total = 80 kW 0 s < t < 30.0 s | #2 P_Total = 160 kW 30.0 s < t < 60.0 s | #3 P_Total = 100 kW 60.0 s < t < 90 s |
|---|---|---|---|
| 0 | 62.678 | 12.367 | |
| 80 | 97.322 | 87.632 | |
| 4.22 | 0.65674 | 4.062 | |
| 0 | 0 | 0 | |
| 4.22 | 62,681.78 | 13.023 | |
| 80 | 97,321.65 | 87.632 | |
| 80.11 | 160.001 | 100.082 | |
| 260 | 260 | 260 |
| Scenarios | #1 P_Total = 80 kW 0 s < t < 30.0 s | #2 P_Total = 160 kW 30.0 s < t < 60.0 s | #3 P_Total = 100 kW 60.0 s < t < 90 s |
|---|---|---|---|
| 0 | 62.678 | 12.367 | |
| 80 | 97.322 | 87.632 | |
| 25.122 | 21.408 | 24.977 | |
| 19.058 | 16.123 | 17.838 | |
| 25.122 | 66.233 | 27.872 | |
| 82.238 | 98.648 | 89.429 | |
| 91.389 | 164.343 | 108.78 | |
| 249.6 | 249.6 | 249.6 | |
| Tap | 0 | −1 | −1 |
| Scenarios | #1 P_Total = 120 kW Q_Total = 20 kVAr 0 s < t < 30.0 s | #2 P_Total = 40 kW Q_Total = 150 kVAr 30.0 s < t < 60.0 s | #3 P_Total = 140 kW Q_Total = 40 kVAr 60.0 s < t < 90 s |
|---|---|---|---|
| PV1 (kW) | 21.58347 | 0.05814 | 41.07483 |
| PV2 (kW) | 98.41629 | 39.94186 | 98.92514 |
| Q1 (kVAr) | 5.26391 | 99.99872 | 26.84243 |
| Q2 (kVAr) | 14.73628 | 50.00191 | 13.15758 |
| S1 (kVA) | 22.21610 | 99.99874 | 49.06789 |
| S2 (kVA) | 99.51344 | 63.99643 | 99.79632 |
| Tap Position | 0 | −1 | −2 |
Disclaimer/Publisher’s Note: The statements, opinions and data contained in all publications are solely those of the individual author(s) and contributor(s) and not of MDPI and/or the editor(s). MDPI and/or the editor(s) disclaim responsibility for any injury to people or property resulting from any ideas, methods, instructions or products referred to in the content. |
© 2025 by the authors. Licensee MDPI, Basel, Switzerland. This article is an open access article distributed under the terms and conditions of the Creative Commons Attribution (CC BY) license (https://creativecommons.org/licenses/by/4.0/).
Share and Cite
Silva-Quiñonez, R.A.; Sánchez-Sainz, H.; Garcia-Triviño, P.; Sarrias-Mena, R.; Carrasco-González, D.; Fernández-Ramírez, L.M. Optimal Control for On-Load Tap-Changers and Inverters in Photovoltaic Plants Applying Teaching Learning Based Optimization. Electronics 2025, 14, 3989. https://doi.org/10.3390/electronics14203989
Silva-Quiñonez RA, Sánchez-Sainz H, Garcia-Triviño P, Sarrias-Mena R, Carrasco-González D, Fernández-Ramírez LM. Optimal Control for On-Load Tap-Changers and Inverters in Photovoltaic Plants Applying Teaching Learning Based Optimization. Electronics. 2025; 14(20):3989. https://doi.org/10.3390/electronics14203989
Chicago/Turabian StyleSilva-Quiñonez, Rolando A., Higinio Sánchez-Sainz, Pablo Garcia-Triviño, Raúl Sarrias-Mena, David Carrasco-González, and Luis M. Fernández-Ramírez. 2025. "Optimal Control for On-Load Tap-Changers and Inverters in Photovoltaic Plants Applying Teaching Learning Based Optimization" Electronics 14, no. 20: 3989. https://doi.org/10.3390/electronics14203989
APA StyleSilva-Quiñonez, R. A., Sánchez-Sainz, H., Garcia-Triviño, P., Sarrias-Mena, R., Carrasco-González, D., & Fernández-Ramírez, L. M. (2025). Optimal Control for On-Load Tap-Changers and Inverters in Photovoltaic Plants Applying Teaching Learning Based Optimization. Electronics, 14(20), 3989. https://doi.org/10.3390/electronics14203989

