Abstract
We present i-Light, a cyber-physical platform that aims to help older adults to live safely within their own homes. The system is the result of an international research project funded by the European Union and is comprised of a custom developed wireless sensor network together with software services that provide continuous monitoring, reporting and real-time alerting capabilities. The principal innovation proposed within the project regards implementation of the hardware components in the form of intelligent luminaires with inbuilt sensing and communication capabilities. Custom luminaires provide indoor localisation and environment sensing, are cost-effective and are designed to replace the lighting infrastructure of the deployment location without prior mapping or fingerprinting. We evaluate the system within a home and show that it achieves localisation accuracy sufficient for room-level detection. We present the communication infrastructure, and detail how the software services can be configured and used for visualisation, reporting and real-time alerting.
1. Introduction
Ambient Assisted Living (AAL) systems are designed to offer support for people with various diseases or disabilities, or older adults, thus enabling them to live as independently as possible in their own homes. Such systems create intelligent environments in people’s personal residences and are able to monitor the indoor ambient, people’s activities, behaviour and even health status. They were conceived to adapt independently to the needs of their users and to offer timely assistance in case of emergency or problematic situations, thus improving the quality of life [1].
AAL systems appeared in recent years, in the current context of profound demographic transformations. As shown by the 2012 European Commission report on ageing [2], the ratio between the inactive population aged 65 to active persons (aged 15–64) will “rise significantly from around 39% in 2010 to 71% in 2060” [2]. Similar transformations are expected to take place in the rest of the world: in wide areas of Asia and North America, more than 30% of the population will be 60 or older by 2050 [3]. While members of the geriatric population can opt to live at home or in nursing homes, the favoured choice for most of them is to continue living autonomously in their own homes and communities, with support from family, friends and caregivers.
Depending on their functionality and design, AAL systems can be used for various purposes: monitoring at home, intervention in case of emergency, or telehealth services. They all have the same goal of allowing older adults to maintain an autonomous lifestyle in safety and with optimised costs by discarding the need for constant caregiver supervision. To provide the required features, the majority of systems comprise wireless sensor networks, medical devices and software applications for monitoring and reporting. However, in many cases, these systems are cumbersome to deploy and maintain, leave an unwanted visual footprint in the monitored person’s home and can be a source of frustration or stress through the visible indicators of the person being constantly monitored.
This paper describes the first prototype of i-Light, a pervasive cyber-physical system targeted toward older adult supervision and home monitoring [4,5]. The system is being developed under the umbrella of European Union research funding. One of its innovative aspects, as described in the present paper, is that all system components are embedded in unobtrusive luminaires, providing the following capabilities:
- Continuous supervision of the monitored person’s indoor whereabouts and activities through localisation.
- Constant monitoring of indoor ambient conditions in order to ensure the safety of monitored persons.
- Real-time alerts and notifications provided to the monitored person and selected caregivers in case of emergency situations.
- Interoperability with third-party medical devices for telehealth purposes.
To achieve all these, the system is composed of a wireless network of sensors and a suite of multi-platform software applications for indoor localisation, ambient data monitoring and analysis, reporting and real-time alerting. In addition, an important innovation brought by i-Light is that the nodes of the wireless network are custom developed energy-efficient luminaire devices embedded with sensing, localisation and communication capabilities. As such, system deployment is simple and inexpensive, requiring only the replacement of existing electrical illumination devices in the household with the intelligent luminaires. This creates a pervasive and complete home monitoring scheme, while removing current adoption barriers related to deployment complexity and associated costs. Nevertheless, the system’s main advantage remains that it ensures timely assistance from family members, friends and caregivers in case of emergency.
The present work details the intelligent luminaires embedded with lighting and sensor modules, the system’s software components, its communication capabilities and hardware-software integration. Luminaires can be either smart or dummy, depending on their purpose. Both types are described within the present paper. Software applications were conceived for indoor localisation, sensor data collection, aggregation and analysis, as well as creation and visualisation of reports. Furthermore, the system can create and send real-time alerts to monitored persons and designated caregivers in case of emergency or undesired ambient conditions.
2. State of the Art
Research required for the presented system spans several topics including ambient assisted living, interior localisation and intelligent luminaires. We provide a concise account of the current state of the art related to all three research directions, with particular emphasis on state of the art AAL systems.
2.1. Ambient Assisted Living
Current technological solutions are targeted towards monitoring and offering support for several vulnerable categories including people in nursing homes, people suffering from disease or disability, or older adults living in their own homes.
Of these systems, we find the most relevant to be those designed for residential homes. The electronic Medication Administration Record system (eMAR), a product of Extended Care Pro company [6], provides alerts and reminders for taking prescribed medication, signalling medication errors or missed follow-ups, performs various analyses and synchronises medication changes with an associated pharmacy. Carevium Assisted Living Software [7] provides features for medication administration, activity tracking, alerts and progress notes, appointments, physician communications, pharmacy interactions and others. Yardi offers a senior living suite of solutions, among which the Yardi EHR [8] and the Yardi eMAR [9] are of interest. The first one, an electronic health record system enables senior living providers to enhance operations and care, to manage medication and streamline caregivers’ tasks, while the second one helps improving resident care by ensuring safe medication intake, enabling connections with pharmacies and consolidating medication management.
Further, we focus on systems that target users living in their personal homes and who need supervision due to specific conditions such as disease, disability or old age. The Necessity intelligent system [10] includes an adaptive mechanism that considers the monitored person’s routines and detects abnormal situations. Lynx [11] uses a wireless network of heterogeneous sensors to collect data about the monitored person’s environment and daily activities. The data are used to infer activities and identify behaviour patterns, which are subsequently employed by an expert knowledge system to detect dangerous situations and send real-time alerts to caregivers. Considering these solutions, Lynx is similar to the system we are proposing in regards to the provided features. However, its deployment necessitates the installation of a multitude of heterogeneous sensors, while our system’s deployment is easy, as existing light bulbs must only be replaced by the system’s intelligent luminaires. This also reduces the supervised person’s mental discomfort, given that they will not feel constantly observed. Another advantage of i-Light is given by its location detection algorithms that run uninterruptedly, while in Lynx indoor positioning is achieved using presence sensors and sensors detecting door opening. Finally, from a medical point of view, the two systems are quite different: while Lynx extracts information from medical records to find correlations between the patient’s diagnosis, disease and treatment, i-Light provides communication with third-party medical devices for monitoring the person’s health status.
Other systems which aim to determine a person’s activities for behavioural pattern identification are described in [12,13,14]. These use either acoustic wireless sensor networks, comprised of audio and ultrasound receivers, or video data. Acoustic features extracted from data allow the identification of the monitored person’s current activity with a high degree of accuracy [12], automatic assessment of the risk of falling (a serious threat to older adults’ well-being) [13] and the detection of gait related parameters [14], which can be employed to determine user activity. From the point of view of the final goal (person supervision and risk reduction), these systems are similar to the one we are proposing. However, they achieve it by inferring current activities from several parameters measured via acoustic or video devices, which should be installed within the residence, while our system uses the embedded intelligent luminaires, which replace the existing light bulbs. Furthermore, i-Light is more complex, as it monitors the environment for an increased level of safety and it communicates with standards-compliant third-party medical devices to transmit data to a server, where it can be accessed by caregivers and health professionals.
In the area of home monitoring of neurological patients suffering from conditions such as epilepsy, Parkinson’s and Alzheimer’s, the literature provides examples of solutions comprising sensors and decision support systems for assisting both patients and doctors. Accelerometers attached to the supervised person’s extremities and an unsupervised learning method contribute to seizure detection in epileptic children [15,16]. Behavioural patterns of Alzheimer’s patients are identified via a probabilistic approach [17], while hardware devices with pressure sensors and accelerometers that measure tremor and a screening system including data analysis using feature selection and artificial neural networks classification are used to provide decision support in case of Parkinson’s patients [18]. A proof of concept for a digital assistant which provides clinical support to patients and facilitates medical and caregiver intervention via smart voice recognition is presented in [19]. Considering patient self-assessment provided using voice, the system provides feedback in the form of advice or warnings and can trigger interventions in case of risk detection.
There are also a few commercially available solutions. Healthsense [20] offers a service for monitoring senior persons’ behaviour and activities via sensor networks and remotely alerts caregivers about changes in routine, which could mean potentially dangerous situations. Although not present in the current version, our system will also include an intelligent component, for which we have already started research [21], to analyse activity patterns and to detect any deviations from them. Additionally, the advantage of i-Light compared to Healthsense is represented by the intelligent luminaires, which involve reduced deployment costs and by the supplementary feature of ambient monitoring. Philips’ in-home monitoring devices [22] allow patients to take and transmit their own vital signs and measurements to a server. Medtronic CareLink Network [23] uses specific devices such as the Medtronic CareLink Home Monitor to allow sending data over a standard phone line or the Internet to the clinic, connecting cardiac device patients with their clinician. The aforementioned devices are focused on health monitoring, which is also one of i-Light features. This will be achieved within the system via communication between the intelligent luminaires and medical standards compliant devices that send data to the bulbs, which further forward them to the platform’s server.
2.2. Indoor Positioning
The standard positioning service used for outdoor localisation is the well known Global Positioning System (GPS), developed within the United States, and available globally. Competing systems are the Russian GLONASS and the European Union developed Galileo system, expected to become fully functional in 2019. A common limitation of these systems is that none work reliably when indoors, due to interference caused by buildings and surrounding objects. While indoor positioning systems have been developed, none of them are regarded as standard.
The i-Light system uses well established wireless technologies to enable indoor localisation, and therefore our focus in this section falls on similar efforts. However, we briskly mention other types of indoor localisation techniques that have been proposed. One alternative to using wireless technology is visible light communication using LED or OLED-based lighting [24], employed in systems such as those offered by GE Lighting [25] or Acuity Brands [26]. In [27], the positions of laser points shot by an unmanned aerial vehicle, in an indoor environment, are used to compute the vehicle’s location. Acoustic background fingerprinting [28] or user movement [29] are other techniques proposed for indoor positioning.
The main difference between these systems and ours remains that wireless signal, unlike light, is in most implementations omni-directional and it passes through walls and other obstacles. There are two techniques exploited for this type of localisation: triangulation, i.e. angle calculation between node and anchor points; and trilateration, i.e. distance measurement. Trilateration is usually preferred, as it is less complex and less expensive. Most systems employ trilateration via the received strength signal index (RSSI) [30], time of arrival (ToA) [31] or time difference of arrival, which can achieve precision of up to a few centimetres [32]. Our choice for indoor localisation is trilateration, considering its benefits mentioned above. Compared to the work in [32], our positioning algorithms obtain a higher error (Section 6), but the aforementioned paper uses mobile nodes embedded in the person’s clothes. As opposed to this method, our approach is less interfering, as the monitored persons do not need to wear “smart” clothes and will not feel constantly observed given that our nodes are embedded within the light bulbs. Therefore, we consider this error—guinea pig effect trade-off—advantageous for our system. “Fingerprinting” is an approach that can be used with both Wi-Fi and Bluetooth technology and which involves recording the RSSI in multiple locations within the indoor environment and later the user’s location is computed using a prerecorded map [33]. The effectiveness of the newer Bluetooth Low Energy (BLE) standard for indoor positioning has also been studied [34]. By exploring a variety of algorithms and approaches, Dahlgren [34] concluded that BLE is suitable for indoor localisation, offering reasonable accuracy and inexpensive deployment. Wi-Fi based fingerprinting and trilateration have been experimented with for indoor localisation in [35]. Other methods based on trilateration, using both Wi-Fi and BLE technologies with RSSI measurements are presented in [36,37,38], together with means for noise and bias elimination, as well as for obtaining a good trade-off between accuracy, deployment cost and effort.
Finally, we also mention a few commercially available solutions. Zonith’s real time location system [39] is capable of locating persons, as long as they always wear a discoverable Bluetooth device. Similar systems, based on Bluetooth or Wi-Fi beacons, or even ultra-wideband technology [40] are provided by many companies, such as BlooLoc [41], Senion [42], Estimote [43], Pozyx [40] or Infsoft [44].
2.3. Intelligent Luminaires
Light emitting diodes (LEDs) have revolutionised illumination technology, becoming the most suitable candidates for new, intelligent illumination devices. Intelligent luminaires are relatively new products and so far research and development have mostly been oriented towards somewhat basic tasks, such as controlling light intensity. There are several bulbs on the market that allow remote control of light intensity and colour. Using Wi-Fi technology, the Lifx bulb [45] can be controlled using a smart phone, can change its colors and allows creating lighting schedules. The Lumen Smart Bulb [46] is energy efficient, can create light in a spectrum of 16 million colours and can be controlled from a mobile application using Bluetooth. Philips [47] and Elgato [48] offer similar products: as opposed to other smart lights, Elgato Avea can also be controlled by Apple Watch via Bluetooth, while Philips Hue provides lighting for security and the possibility of setting up timers and geofences. Additional sensing is integrated in the iLumi smart bulb [49], which can detect presence and automatically light users’ path inside their homes.
Luminaires presented in [50] address the next level of complexity. Using incorporated photosensors, they respond to daylight changes in the indoor environment, by dimming or increasing light levels. Furthermore, these devices also have built-in occupancy sensors which allow them to determine when a person is in the room and fade or switch off whenever necessary, leading to significant energy savings.
The group of applications presented above is characterised by lighting control with smartphones for security or energy-saving purposes, but not more. Our solution has a clear, innovative advantage over the aforementioned existing solutions by: harnessing the current electrical and lighting infrastructure to decrease the cost of the product and deployment; pervasive individual monitoring to provide timely assistance to family members, friends, and informal and formal carers; and interoperability with third-party devices. The intelligent luminaires composing the hardware element of our platform include three main parts: an illumination module, a sensing module and a processing unit (for more details, we refer the reader to Section 4). These components, together with the software system of the i-Light platform, collaborate to achieve its final purpose: home monitoring, assisted living and ensuring the safety of the monitored older adults.
3. Platform Overview
The high-level architecture of the cyber-physical system is illustrated in Figure 1. This section presents the general overview of the platform, while details about its hardware and software components are provided in Section 4 and Section 5. The i-Light system [5] has two main components:
Figure 1.
High-level architecture of the system.
- Ambient tracking network: Sensors and hardware devices that perform ambient monitoring and interior localisation of supervised persons.
- Multiplatform software applications: A software suite that includes Android and web applications for ambient data monitoring, indoor localisation, analysis, reporting and real time alerting.
The system employs two types of luminaires dubbed dummy and smart. Together, they create an area-wide coverage in which the signal strength from BLE emitting devices such as smartphones, smart bracelets or Bluetooth beacons are recorded and used for positioning. As opposed to dummy bulbs, which are simply used for light dimming and, indirectly, for indoor localisation purposes, smart luminaires are also capable of environment sensing through an incorporated module, as well as receiving data from medical devices. The luminaires are described in more detail in Section 4.
The system also includes all the required software components to leverage the available hardware. The server web application is responsible for securely storing user profile data including the deployment location’s layout, user preferences, notification settings and designated caregiver permissions. The server also houses the data store, as well as data acquisition and client facing subsystems which expose a web interface for customising preferences and managing smart bulbs. Other substantial capabilities worth mentioning are the visualisation and reporting functionalities available over the same web interface. Notifications and real time alerts can be received via short message service or a smartphone application.
Our method of choice for indoor localisation is trilateration [36,37,38]. Our system uses at least three nodes with known positions and the user’s coordinates are trilaterated using the received signal strength indices. With regard to the technology employed, our experiments have shown that Bluetooth appears more accurate for short distances, while Wi-Fi signal is better suited once the distance is increased or when obstacles are added [37].
Smart nodes contain a sensor module, which includes sensors for monitoring various conditions. For complex measurements, several physical measurements are aggregated. Abnormal values are first validated with data acquired from the closest smart nodes, to rule out the possibility of errors. There are three types of sensors in the module: environmental, presence and location. All readings are sent to the server which stores them for creating alerts or for further analyses.
An essential component of the system is the real time alerting module. It continuously verifies data received from sensors and checks them against a number of predefined system rules, as well as user defined rules. In case readings are outside the permitted range, an additional reading is taken to rule out the possibility of errors. If the reading is confirmed, an alert is generated by the system, and transmitted according to preferences recorded within the system.
4. Wireless Network of Intelligent Luminaires
This section details the most significant hardware components of the i-Light system. To ensure the system is cost-effective, it consists of two kinds of luminaires: dummy bulbs and smart bulbs. Both device types share the capability of dimming the LEDs, but they differ with regard to CPU power, available communication interfaces and installed sensor array.
4.1. Dummy Bulbs
Dummy bulbs are built around a Bluegiga BLE112 Bluetooth Low Energy module [51] which is used to establish connection with smart bulbs and accept commands from them. Dummy bulbs have the capability of managing the intensity of their LEDs according to a value provided by the smart bulb they are connected to. In addition, dummy bulbs perform Bluetooth scans in order to detect other nearby devices and report their physical addresses and signal strength. Thus, these types of luminaires are employed for indoor localisation, but only indirectly, by collecting RSSI values and sending them to a smart bulb over Bluetooth.
4.2. Smart Bulbs
Smart bulbs are built around a single Raspberry Pi 3 board [52]. They share the capabilities for LED intensity management with the dummy bulbs, as well as the capability of performing BLE scans for detecting signal strength. In addition, they incorporate several sensing stages to sense temperature, humidity, CO2, dust and volatile organic compound (VOC) gases, as well as ambient light intensity. Furthermore, smart bulbs incorporate a passive infrared sensor for detecting movement. Smart bulbs can establish communication with the software server using both Wi-Fi and Ethernet connection. Signal strength recorded by several bulbs is forwarded using a smart bulb to the software server, which runs the localisation algorithm. Finally, an important functionality of smart bulbs is that, when connected over BLE with a medical device implementing Bluetooth medical protocols or ISO/IEEE 11073 [53], measured data are captured, aggregated and forwarded to the designated software endpoint over a secure connection.
4.3. Lighting Module
Both smart and dummy bulbs contain an LED-based lighting module. LEDs were chosen due to their efficacy, low energy consumption, reduction of electronic waste and suitability for being controlled via software. Our project aims to advance the state of the art by augmenting these bulbs with computing and communication resources to make them more useful, without significant additional expense. To achieve this, the considered LED will employ a constant current driver that provides longer operating life and less wasted heat than an alternative constant voltage driver.
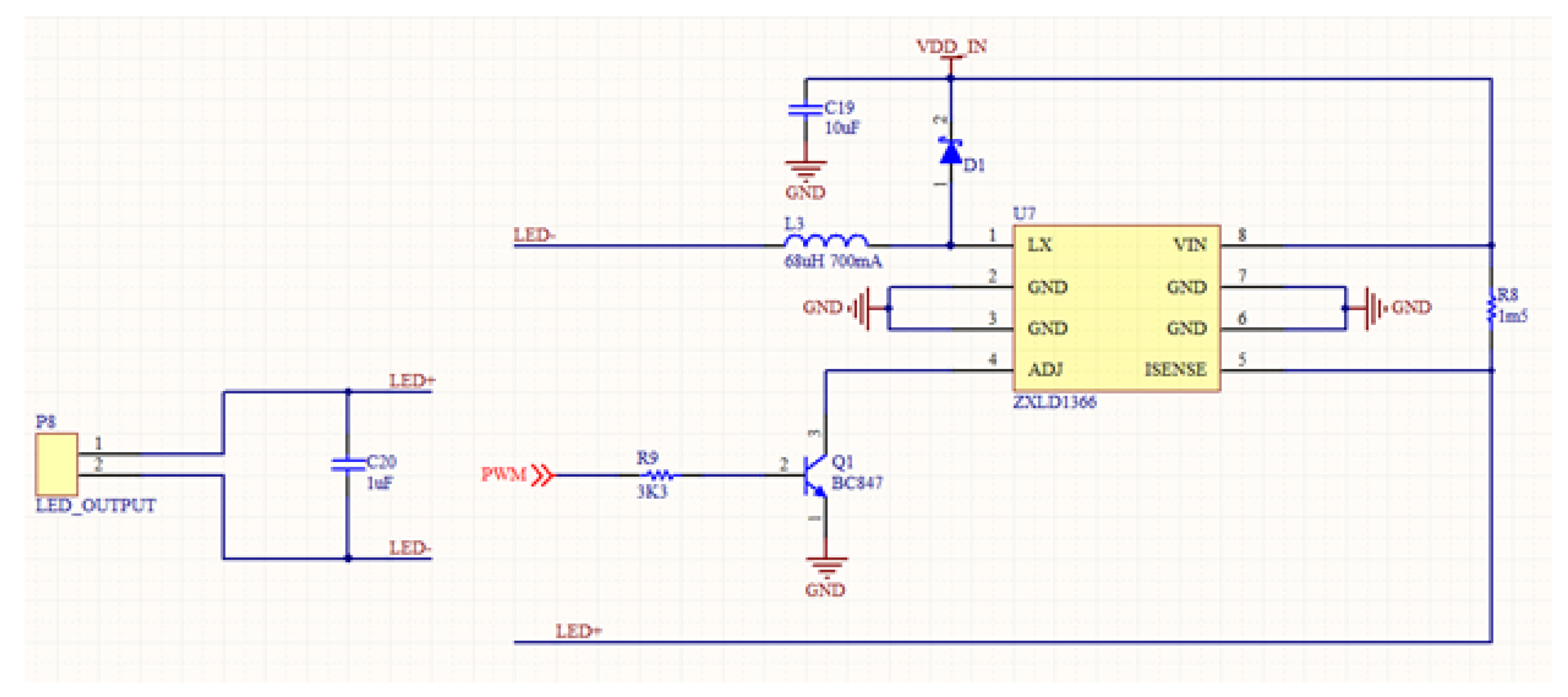
The LED management stage is built around the Zetex ZXLD1366 [54] integrated circuit. It is designed for driving single or multiple series connected LEDs with great efficiency from a voltage source higher than the LED voltage. The device operates using an input between 6 V and 60 V. This voltage range allows for the creation of several kinds of luminaires, in different sizes and number of LEDs. Figure 2 shows the schematic of this LED dimming stage. The different elements of the circuit are:
Figure 2.
Schematic of the LED dimming stage.
- P8 is a screw connection used to connect the LED set.
- VDD_IN is the power signal provided by the LED driver. The LED driver output can be up to 60 V and it is obtained from the mains. This signal is introduced to the PCB board using a screw connection.
- R8 is a resistor that sets the nominal current provided to the LEDs.
- PWM is the signal provided by the BLE module that sets the desired dimming applied to the LED set.
- C19, L3 and D1 are electronic components required for proper operation of the ZXLD1366 circuit.
To achieve the LED dimming stage in both dummy and smart bulbs, the components are placed both at the top and at the bottom of the printed circuit board to meet placement constraints required for the proper operation of the ZXLD1366 and to reduce the board size, thus facilitating the printed circuit board’s integration into different luminaire designs.
4.4. Sensor Module
Smart nodes are endowed with a sensor module containing sensors that can be classified in three main categories: environmental, presence and location. The module senses ambient light, temperature, humidity, dust, volatile organic compounds and carbon dioxide gas. Furthermore, it also senses the presence of people as well as nearby BLE devices. Sensor data formats and interfaces are different. There are sensors that offer an analog output that must be digitally converted, while others allow connection and internal register readings using serial communication protocols. In terms of power supply, most sensors accept a specific range of voltages, so two power supply levels are required: 3.3 V and 5 V. Table 1 illustrates all implemented sensor types together with their characteristics.
Table 1.
Sensors and their characteristics.
4.5. Communication Interface
As illustrated in Figure 1, data flow in the direction of smart nodes, and from smart nodes to the software server. Inter-node communication is achieved via Bluetooth, while smart node to server communication is achieved using Wi-Fi or Ethernet, depending on deployment location.
4.5.1. Communication between Smart and Dummy Luminaires
Bluetooth Low Energy (BLE) is the chosen technology for inter-bulb communication. Its suitability is proven by its reduced power and cost requirements, as well as proper range and transmission speed. The dependable range for BLE is up to 50 m line of sight, but this requires increased transmission power and affects battery life. An effective range for BLE that provides good balance with battery life is between 2 and 5 m. This also depends on device and antenna design, as well as the presence of obstacles between and around communicating devices [62].
To establish a BLE connection, one device must act as a master and the other device as a slave. Typically, the dummy bulb advertises itself and the smart bulb performs a scan to detect dummy bulbs nearby. Once detected, the pairing process occurs and the connection is established, so the smart bulb acts as master and the dummy bulb as slave. The master device cannot emit advertising packets as it has no sense in this role. This limitation is a problem as one of the dummy bulb’s tasks is to scan the environment and maintain information regarding other nearby devices. To achieve this, dummy bulbs need to act as master but, in parallel, they need to accept connections from smart bulbs. The adopted solution has been to change the dummy bulb role in time, defining a period to act as master and a period to act as slave. During its master period it scans the environment searching for nearby devices, after which it advertises itself in order to establish a connection with a smart bulb and act as data producer. This mechanism adds complexity to the dummy bulb firmware as there is a software timer and a counter that controls when the scans take place, when they are stopped, and when device role must change. Moreover, when changing device role, several actions must be performed to make the gathered information available.
The Bluetooth SIG defines the Attributes Protocol [63] for BLE devices, a client/server protocol where attributes are configured and grouped into services using the Generic Attribute Profile (GATT) [63]. The profile describes a use case, roles and general behaviours based on the GATT functionality. Services are collections of characteristics and relationships to other services that encapsulate the behaviour of part of a device. Profiles and services that describe node capabilities are developed and customised as part of the project to enable power-efficient data transfer. The GATT database is defined using an XML file. The GATT structure implements one or more profiles, each profile consists of one or more services and each service has of one or more characteristics. Some examples of services that have been defined are: the LED dimming control, which has only one characteristic that corresponds to the PWM value; the BLE devices detected nearby (see Figure 3)—this service has ten characteristics, one for each device in the list, all characteristics are readable and each one occupies 6 bytes; the RSSI level of the BLE devices, which has ten characteristics, one for each device in the list; and a service that offers a counter for each detected BLE device in the list.
Figure 3.
Sample from ten position service list storing detected BLE devices.
Dummy nodes will be installed within range of a smart node to ensure accurate tracking as well as suitable battery life. Additional consideration will be given to trilateration to ensure that the signal coverage is adequate for obtaining the desired precision. This is facilitated by the fact that dummy nodes are powered using long-life batteries, which allows their deployment to be less constrained by location.
4.5.2. Communication between Smart Bulbs and the Server
The sensor network communicates with the software server over Wi-Fi. In opposition to BLE, Wi-Fi is long-range and has much higher data rate. Conversely, it also presents high power consumption [64,65]. Wi-Fi equipped smart luminaires are socketed and replace the lighting system within the deployment location. Considering its relatively high transmission power, and operation in the 2.4 Ghz band, Wi-Fi networks can cause interference with other wireless technologies, including BLE. Our project addresses this issue by ensuring that enough physical separation exists between nodes, while on-site testing the deployment. Most luminaires are ceiling-mounted, therefore we expect low interference for smart node Wi-Fi. In addition, given that smart nodes are also BLE enabled, interferences within a node are addressed using software. As dummy nodes are small size and battery operated, they can be located out of the Wi-Fi interference range.
Communication between smart nodes and the software server is neither bandwidth nor power limited, thus data are transferred using the JavaScript Object Notation (JSON) format [66]. Each message includes the sender’s unique identifier, timestamp, the reading value and unit of measurement. An example JSON for temperature reading is shown in Figure 4. Similar messages are used for humidity, smoke, dust, air quality, CO2 level, ambient light and presence.
Figure 4.
Smart bulb reading in JSON format
Given the sensitive nature of transmitted data, security and privacy are paramount. This is especially important in light of the EU-level adoption of the General Data Protection Regulation [67], which represents a large reformation with regard to data protection and which aims to address privacy issues in the digital domain. While Wi-Fi provides data encryption, existing research demonstrates its insufficiency [68]. Our system addresses this by including an additional layer of application-level encryption over all transmitted data. Data sent between dummy and smart bulbs, as well as from the smart bulbs to the server, are encrypted using the Advanced Encryption Standard (AES) [69]. This prevents access of outside actors to transmitted data, and also prevents man-in-the-middle attacks. Furthermore, application level encryption provides greater flexibility for system deployment, as data remain safe even when transmitted over unencrypted networks.
4.6. Processing Unit
The processing unit within the smart bulbs was designed considering the following factors:
- Easy integration into an LED-based luminaire.
- Correct positioning of the sensor module in order to avoid interference generated by other luminaires, as well as to provide accurate readings.
- Metallic components of the luminaire must not provide interference with the processing unit’s wireless communication chip.
The processing unit’s current prototype is built around a Raspberry Pi 3 Model B [52] main board. Compared to other board types, the Raspberry Pi proved to be more powerful, complex, reliable and suitable to our requirements. Furthermore, it includes communication interfaces for Wi-Fi and Bluetooth.
Taking into account previously mentioned factors, the processing unit uses a modular design and consists of two main components. It incorporates three boards that can be connected using board to board connectors or just wires so that they can be adapted to almost any LED luminaire design. The first component is the Raspberry Pi board and the power management stage; the second integrates two printed circuit boards that comprise all available sensor types. Ensuring proper communication between smart and dummy bulbs, as well as between bulbs and other devices was one of the major reasons that drove us towards a two-component design. As such, the Raspberry Pi and antenna, which must be free of metallic parts that could cause signal shielding effects, are mounted upside down. This is done given that most luminaires are affixed to the ceiling and that devices they communicate with are located physically underneath them.
This modular approach provides the required flexibility for placing composing elements within the luminary design. In the case of a round luminaire, for instance, the sensor module could be placed in the centre and the main board at the periphery. Moreover, the modular design avoids situations in which the heat emitted by the Raspberry Pi unit would cause the temperature and humidity sensors to read distorted values.
The final prototype, illustrated in Figure 5 incorporates the required stage to get the appropriate power supply from the mains, as well as an AC/DC transformer that provides 5 V DC output. In this board, the Raspberry Pi is mounted upside down to facilitate the assembly process and to put the antenna upside down for maximum signal strength. The sensor module is comprised of two boards, one of which is mounted vertically and the other horizontally. The components of the device are connected to the Raspberry Pi using its expansion header. The pins in this connector can be grouped as follows:
Figure 5.
Printed circuit board and processing unit.
- Power and earth pins: The Raspberry Pi board outputs two different voltage levels: 3.3 V and 5 V. The first one is generated by an internal step-down regulator from the original 5 V level. Normally, the board is fed connecting an external power supply to the micro USB connector. However, this is not a suitable option in our case. Thus, we provide an external 5 V voltage level using this connector. Unfortunately, if done in this way, a protection stage is bypassed. Thus, this protection stage has been replicated and placed in the main board. Finally, there are several ground connections, all of them are routed to the main board earth.
- General purpose digital inputs and outputs: These can be used as common digital inputs or outputs or as a method to enable or disable certain stages.
- Universal Asynchronous Receiver/Transmitter: There are two pins dedicated to this. By default, this interface is used to provide a Unix shell. In this case, this feature is disabled and we use this interface to gather debugging data.
- I2C PORT: This port is used to communicate with the humidity, temperature and GridEye sensors.
- SPI PORT: The port is used to communicate with the analog to digital converter (for the sensor module).
Figure 6 shows how the different components of the design are connected. All components are connected to the Raspberry Pi using its expansion header. The processing unit executes a software application which currently provides the following features, with existing possibility for further extension:
Figure 6.
Connections between the different components of the design.
- Sensor module management. Each sensor has its own software library and the information must be accessed in different ways, using either digital interfaces or analog outputs.
- Dummy bulb management, and reception of the devices detected by the bulb.
- Room illumination management, according to the user’s configuration, for the bulb itself together with all connected dummy bulbs.
- Management of communication with devices following the IEEE 11073 standard.
5. Software Architecture
The general architecture of the system is shown in Figure 7. The system has a distributed architecture, with information gathered and processed across different system levels and components. The components are deployed on different devices: smart and dummy luminaires, the software server and client devices such as smartphones or other wearables. In the present section, we detail each component.
Figure 7.
Software architecture of the system [5] (IEEE 978-1-5386-3368-7/17/$31.00 © 2017).
5.1. Administration
The administration component is essential for all other elements of the software system, which are described subsequently in this section. Management of system users and their residences, as well as managing and configuring the intelligent luminaires are all centrally handled by this component. Entering a new residence involves entering user data and building a two-dimensional representation of their home. The system provides functionality for drawing walls, adding furniture, labeling rooms and generating a three-dimensional plan of the dwelling. A particular step in the process is adding the smart and dummy bulbs to the location plan. Luminaires can be placed and configured directly from within the application; both bulb types require providing a MAC address, and for smart bulbs available sensors must be selected from a list. Smart bulbs must also be configured in order to enable connecting them to the user’s home wireless network.
5.2. Geolocation
The Geolocation Component is responsible for indoor localisation of tracked persons or objects that have a Bluetooth emitter attached. A series of experiments have been performed to identify the best solution for indoor localisation [4,36,37,70,71]. Each of the luminaires captures Bluetooth signal strength from emitting devices together with their MAC address and timestamp. Dummy luminaires forward these data to the smart ones which aggregate signal strength readings and forward the information to the software server. The software server aggregates received data with the location layout and performs the trilateration to obtain the current position of the target, which is persisted in the system’s data store. For the trilateration algorithm, we have used a non-linear least squares optimisation, the Levenberg–Marquardt Optimiser, which finds a local minimum by interpolating between the Gauss–Newton algorithm and the method of gradient descent [72]. Running trilateration on the server-side allows fine-tuning the algorithm by setting individual correction constants per location in order to improve its accuracy.
5.3. Reporting
The Reporting subsystem is responsible with creating relevant and customisable reports based on administrative, sensor and alert data. The reports can be textual or visual, conveying optimal visualisation for better insight. Various filters can be applied to aggregate corresponding data for queries such as start and end dates, indoor location or ambient condition type. The system currently provides the following report types:
- User report. It includes administrative data such as user name, email, telephone number, age, and deployed device identifiers; this report can only be requested by the system administrator.
- Interior localisation report. The report displays indoor localisation information relevant for caregivers. It includes location, start and end times and total period spent in each particular location. This is available for caregivers and administrators.
- Environmental data report. It can be requested by all user types and shows data regarding ambient conditions such as temperature, humidity, smoke and gases.
- Alerts report. This report is available to administrators and caregivers and presents a summary about generated alerts and notifications, including alert type, source, destinations and alert time.
The reporting component is deployed on the software server and can be accessed by the client device application. Accessing the reports requires authentication and authorisation according to preset permissions.
5.4. Data Analysis
The data analysis component is responsible for collecting, processing, aggregating and analysing received sensor readings to generate alerts, notifications or infer behaviours. Any abnormal readings are first validated with data from other close-by smart nodes to check for sensor malfunction before issuing a real time alert. For example, in the case of an abnormal high temperature, an increased temperature should also be read from close-by sensors. Currently, the hardware provides the following data for analysis [5]:
- Environmental measurements:
- Temperature, measured in degrees Celsius.
- Relative humidity, measured as a percentage.
- Ambient light, measured as a percentage.
- Smoke presence, measured as a boolean value.
- Air quality, measured in parts per million by volume; this includes the concentration of carbon dioxide and volatile organic compounds.
- Presence is detected using the GridEye sensor, which produces a matrix of values. The raw sensor data must be processed to detect human presence based on the difference in detected infrared signature.
- Location is computed starting from RSSI combined with device MAC addresses.
Abnormal readings are identified using a predefined set of default rules, available for each measurement. System users can redefine these rules, or provide additional ones to customise the system. When data analysis reveals that sensor readings do not comply with at least one of the defined rules, an action is taken in real time. This can either be passive, i.e. setting a software flag that will be seen by the system administrator or a designated caregiver in the application, or active, in which case a real-time alert is generated and forwarded to the monitored person and their caregivers. While the default set of rules covers typical values for a residential building, additional rules can be created for each deployment location.
5.5. Real-Time Alerts
This component is responsible for sending real-time alerts to monitored persons as well as their registered caregivers. In the current implementation, alerts are created when sensor readings are outside the permitted range for at least one of the defined rules. Each alert is stored on the server as a record containing the device responsible for the reading, the measurement type and value, its severity and the timestamp of the reading.
To send alerts, a database listener is triggered every time an alert is stored. As mentioned in the previous section, the actions taken for an alert are specified within the rule(s) that were used to generate it. Alerts can either result in a software notification that can be consulted through the application’s web interface, or they are sent in the form of a text message to the monitored person as well as their designated caregivers. In addition, as part of the project, a prototype smartphone application that employs push notifications to receive alerts was implemented and is expected to be available in an upcoming system version.
6. System Validation
The current implementation of the cyber-physical system was deployed to a real environment. Intelligent luminaires were placed for evaluation in three rooms: one bedroom, a study room and a hallway.
The main objective of the deployment was to evaluate whether the most significant technical challenges were fully addressed within the technical work. These included ensuring that intelligent luminaire design and assembly does not interfere with data readings, that sensor readings are consistent and correct, interior localisation is accurate and that the hardware-software connection is reliable. This was achieved using a combination of real-life and simulated data transmitted over the Wi-Fi network.
6.1. System Integration
The experimental evaluation was undertaken within three rooms of a dwelling, namely a 2.50 m × 3.30 m bedroom, a 2.50 m × 1 m study room and a 2.40 m × 2.22 m hallway. The dwelling also includes a kitchen and bathroom, but these have not been considered in our evaluation. Both indoor and outdoor walls are brick and reinforced concrete. This is particularly significant for the positioning algorithm, as these materials strongly influence RSSI values.
The first step in installing the system is to set up a smart bulb to which dummy bulbs are associated. When first deployed, the smart bulb creates a wireless network through which the system exposes a web application where the user can set up the location and house plan. The location of all deployed bulbs must be entered for accurate indoor localisation, as illustrated in Figure 8. In addition, the web application allows providing the capabilities of smart and dummy bulbs as well as registering the monitored person and their designated caregivers. The final step is to configure the Wi-Fi network through which the system will connect to the cloud-based software server.
Figure 8.
Bulb placement.
After initial configuration the user can customise the system, ask for reports or obtain real-time status for the monitored buildings they have access rights to. Figure 9 illustrates the monitoring dashboard that provides information about current ambient conditions and past values.
Figure 9.
Example of daily ambient report for temperature, humidity and carbon dioxide.
The system also provides an option to show the evolution of ambient conditions over past weeks or months, as shown in Figure 10, using charts and tables. Reports are also available for existent users, person location and activities, as well as alerts.
Figure 10.
Monthly ambient report—temperature.
6.2. Positioning
Achieving accurate indoor positioning represents one of the most innovative parts of the system, with significant associated technical risk. As such, to reach a suitable implementation, experimentation with positioning algorithms and methods was performed using dedicated prototypes and testing scenarios from the first phases of the project. Experimentation results are detailed in [36,37,38]. The experiments used various settings, covering many real-world scenarios, including setting anchor points on different floors or in the corner of the rooms [37], performing the tests in locations with heavy wireless interferences [36] or choosing an asymmetric placement of anchor points [38]. These experiments used rudimentary versions of the system’s nodes, as they were targeted particularly towards indoor localisation, given that the goal was to improve the positioning algorithms to be used in the system prototype. Results showed that detection with room-level accuracy can be achieved using either Bluetooth or Wi-Fi, without prior location fingerprinting. In addition, we observed that the presence, configuration and materials walls are built from have a larger effect on localisation results than that of enclosure size. Therefore, we undertook our evaluation in a smaller physical location, but one having reinforced concrete and brick walls. Basic trilateration with one bulb per room was considered suitable for the project’s requirements. Improved accuracy is possible using a more refined algorithm that employs corrections, as presented in [38].
This article describes indoor localisation testing as a subsystem of the i-Light system, having tested the localisation independently as mentioned in the previous paragraph . We employed a complete workflow that includes installation, room and bulb setup, positioning feedback and reporting. A smart luminaire was set-up in each room and different positioning scenarios were tested. In the first three scenarios, the tracked person is in the middle of each room, close to the respective luminaire. In the fourth and fifth scenarios, the tracked person is in equal range of the three luminaires; in the fourth, the doors are opened, while, in the fifth, the doors are closed. The application’s real time output is illustrated in Figure 11 and Figure 12. For this test, we used direct trilateration. To obtain the distance from the strength of the signal, we used the RSSI lognormal model described in [73], in which the distance can be inferred as:
where n represents the path-loss exponent and ranges between 2 to 6 for indoor environments. We used for our experiments. A is the received signal strength expressed in dBm measured at one meter, and is known for each luminaire. Signal strength was recorded every 6 s over a 5 min interval, during three different intervals of time and then averaged. Outliers were discarded. The figures show luminaire placement, as well as both the correct and inferred positions of the monitored person.
Figure 11.
Localisation tests. Luminaires are represented using yellow circles with black border, the person’s real position is represented using the green cross shape and the detected position is shown using the red diamond.
Figure 12.
Open and closed-door localisation tests. Person at equal distance from all luminaires. Luminaires are represented using yellow circles with black border, the person’s real position is represented using the green cross shape and the detected position is shown using the red diamond.
Scenario 1 is illustrated in Figure 11 (left). The monitored person is sitting on the bed, and is detected with an average error of 64 cm.
In Scenario 2, illustrated using Figure 11 (middle), the average localisation error is of 85 cm, and provides correct room-level detection. Scenario 3 is illustrated in Figure 11 (right), with the person standing in the hallway, localised with an average error of 131 cm.
Scenarios 4 and 5 are shown in Figure 12. The person is at equal distance from all luminaires. In Scenario 4 (Figure 12, left), interior doors are open and the person is localised with an average error of 66 cm. Scenario 5 repeats Scenario 4, but with closed doors. Accuracy slightly decreases and the person is localised with an average error of 84 cm.
Table 2 summarises the obtained experimental results. As the results have shown, achieved positioning is correct for room-level localisation in most probable settings, without any a priori set up or signal fingerprinting.
Table 2.
Positioning details, for all analysed scenarios.
6.3. Alerting
Ambient condition information is periodically sampled by the smart bulbs and transmitted to the software server. At a predefined time interval (currently 15 s), all recorded values, for all types of environment conditions, are analysed and compared against the correct values defined by the default or custom business rules. Should any inadequacy be identified, an alert is immediately created and stored in the database. Each such alert contains information about: the timestamp when it was generated, the type, value and unit of measurement for the involved ambient condition, the MAC address of the smart node that recorded the abnormal value, and the room where this node is located. In addition to anomalous environment conditions, person presence in certain locations and for certain periods of time may also indicate a risky situation. For instance, if the monitored person spends more hours in the bathroom or in the bedroom, but not on the bed or on a chair, he/she might be in need of help. Such situations are also regulated by the system and new custom rules can be added to handle them. Person location is computed by the system in real time and, furthermore, verification is made at a predefined time interval (currently 15 s) to detect whether the position has unchanged. Alerts are then generated according to the rules and the modification in person position, in a similar manner to the environment conditions.
Alerts generated by the corresponding component are sent using short text message service by integrating a K4505 GSM broadband modem and the Gammu SMS Daemon [74] with the application server. Figure 13 illustrates two examples of alerts sent by the system. The first involves the temperature parameter, which exceeded the maximum allowed value. This was generated using simulated data, as during system testing there were no interior environment anomalies. The second alert involves the monitored person’s prolonged presence in the bathroom. This was generated as a consequence of an existing business rule which states that presence within such a room should not be longer than one hour.
Figure 13.
Received SMS alerts regarding the temperature parameter and prolonged presence in a room where presence time should be shorter (bathroom).
Along with sending the alerts via SMS, the system also shows these notifications within the application’s web interface, where they can be consulted at will. However, sending a real-time message to the user’s and the caregiver’s telephones is not only more effective, but even indispensable in the case of dangerous scenarios. In addition to these two types of communication, a prototype smartphone application to receive alerts is also being developed.
7. Conclusions
The current trend in population ageing, as well as increasing costs of geriatric healthcare require adaptive, intelligent, innovative technology to lessen the burden on both seniors and their primary caregivers. This paper presents the design and implementation of the i-Light system for ambient condition and indoor monitoring of older adults in their own residences. The system incorporates a wireless network of custom developed intelligent luminaires, a software server and a suite of mutiplatform software applications and its proper functioning relies on an impeccable cooperation between all these components.
i-Light is the product of collaboration between industry and academia under the framework of the Eureka Eurostars research funding program. The current system implementation provides ambient condition monitoring, room-accurate indoor localisation, configuration capabilities for alert generation and severity using customisable business rules together with generation and transmission of real-time alerts.
Compared to other ambient assisted living systems, i-Light’s innovation includes the design and implementation of novel, energy efficient luminaires, with embedded sensing, indoor localisation and communications electronic system that enable a pervasive, seamless, and inexpensive home monitoring scheme. Using these intelligent luminaires as network nodes allows harnessing the electrical infrastructure and decreases deployment costs. Furthermore, given that the network’s nodes replace existing light bulbs and are not mounted as separate devices, monitored persons will not feel constantly observed, reducing the level of mental discomfort. Another compelling advantage of i-Light is the real-time alerting feature: the system generates and sends alerts to caregivers for any detected potentially dangerous situations, whether this involves the indoor environment or the monitored person. Thus, it ensures timely assistance in case of emergency.
The system prototype has been deployed to a real environment, consisting in three rooms within an apartment. All the system’s features have been evaluated: configuration, indoor positioning, reporting and real-time alerts generation and transmission. This paper illustrates all obtained results in terms of person localisation and environment monitoring. Real-time alerting, a critical aspect of the platform, is also described and exemplified using simulated data that creates dangerous conditions.
Future work on the system will focus on developing an intelligent component for analysing human activity patterns to detect the onset and evolution of chronic diseases or conditions such as frailty. This component might use sensor collected location data to identify behavioural patterns and, more importantly, atypical activities of the monitored older adults, which might indicate early signs of disease.
Author Contributions
All authors contributed equally to this work. ”Conceptualization, A.V., A.-J.M., D.C.-F., M.I.B., N.G; Methodology, A.V., D.C.-F, N.G.; Software, A.V., A.M.-P., I.M.; Validation, A.-J.M., D.C.-F., M.I.B., I.M., N.G.; Formal Analysis, A.V., A.M.-P., I.M.; Investigation, A.V., A.M-P., A.-J.M., M.I.B., I.M.; Resources, A.M.-P., I.M.; Data Curation, A.M.-P., I.M.; Writing—Original Draft Preparation, A.V., A.M.-P., A.-J.M., M.I.B.; Writing—Review & Editing, A.V., A.M.-P., A.-J.M., D.C.-F., M.I.B., I.M., N.G.; Visualization, A.-J.M., M.I.B.; Supervision, D.C.-F., N.G.; Project Administration, D.C.-F., N.G.; Funding acquisition, D.C.-F., N.G.”
Funding
This work was funded by a grant of the Romanian National Authority for Scientific Research and Innovation, CCCDI- UEFISCDI, project number 46E/2015, i-Light—A pervasive home monitoring system based on intelligent luminaires.
Conflicts of Interest
The authors declare no conflict of interest.
References
- Darwish, M.; Senn, E.; Lohr, C.; Kermarrec, Y. A comparison between ambient assisted living systems. In Smart Homes and Health Telematics; Bodine, C., Helal, S., Gu, T., Mokhtari, M., Eds.; Lecture Notes in Computer Science; Springer: New York, NY, USA, 2015; Volume 8456, pp. 231–237. [Google Scholar]
- European Commission; Economic Policy Committee. The 2012 Ageing Report. Economic and Budgetary Projections for the 27 EU Member States (2010–2060); European Economy: Brussels, Belgium, 2012. [Google Scholar]
- World Health Organization. World Report on Ageing and Health. 2015. Available online: http://apps.who.int/iris/bitstream/10665/186463/1/9789240694811_eng.pdf?ua=1 (accessed on 28 August 2018).
- Draghici, I.C.; Mihailescu, M.N.; Guta, L.I.; Vasilateanu, A.; Pavaloiu, B.; Bocicor, I.; Molnar, A.; Goga, N. A quantitative research to decide the user requirements for the i-Light System. In Proceedings of the 21st International Conference on Control Systems and Computer Science (CSCS21), Bucharest, Romania, 29–31 May 2017. [Google Scholar]
- Bocicor, M.I.; Cuesta Frau, D.; Draghici, I.C.; Goga, N.; Molnar, A.J.; Valor Perez, R.; Vasilateanu, A. Cyber-Physical System for Assisted Living and Home Monitoring. In Proceedings of the IEEE International Conference on Intelligent Computer Communication and Processing (ICCP2017), Cluj-Napoca, Romania, 7–9 Septemer 2017. [Google Scholar]
- ECP. ECP Makes Switching to eMAR Easy. 2017. Available online: http://extendedcarepro.com/products/ (accessed on 28 August 2018).
- Carevium. Carevium Assisted Living Software. 2017. Available online: http://www.carevium.com/carevium-assisted-living-software/ (accessed on 28 August 2018).
- Yardi. Yardi EHR. 2017. Available online: http://www.yardi.com/products/ehr-senior-care/ (accessed on 28 August 2018).
- Yardi. Yardi eMAR. 2015. Available online: http://www.yardi.com/products/emar/ (accessed on 28 August 2018).
- Botia, J.A.; Villa, A.; Palma, J. Ambient Assisted Living system for in-home monitoring of healthy independent elders. Expert Syst. Appl. 2102, 39, 8136–8148. [Google Scholar] [CrossRef]
- Lopez-Guede, J.M.; Moreno-Fernandez-de Leceta, A.; Martinez-Garcia, A.; Grana, M. Lynx: Automatic Elderly Behavior Prediction in Home Telecare. BioMed Res. Int. 2015, 2015, 201939. [Google Scholar] [CrossRef] [PubMed]
- Vuegen, L.; Van Den Broeck, B.; Karsmakers, P.; hamme, V.; Hugo Vanrumste, B. Automatic monitoring of activities of daily living based on real-life acoustic sensor data: A preliminary study. In Proceedings of the Workshop on Speech and Language Processing for Assistive Technologies (SLPAT-2013), Grenoble, France, 21–22 August 2013; pp. 113–118. [Google Scholar]
- Baldewijns, G.; Debard, G.; Mertens, M.; Devriendt, E.; Milisen, K.; Tournoy, J.; Croonenborghs, T.; Vanrumste, B. Semi-automated Video-based In-home Fall Risk Assessment. In Assistive Technology: From Research to Practice; Encarnação, P., Azevedo, L., Gelderblom, G., Newell, A., Mathiassen, N., Eds.; IOS Press: Amsterdam, The Netherlands, 2013; pp. 59–64. [Google Scholar]
- Van Den Broeck, B.; Vuegen, L.; Van hamme, H.; Moonen, M.; Karsmakers, P.; Vanrumste, B. Footstep Localization based on In-home Microphone-array Signals. In Assistive Technology: From Research to Practice; Encarnação, P., Azevedo, L., Gelderblom, G., Newell, A., Mathiassen, N., Eds.; IOS Press: Amsterdam, The Netherlands, 2013; pp. 90–94. [Google Scholar]
- Luca, S.; Karsmakers, P.; Cuppens, K.; Croonenborghs, T.; de Vel, A.V.; Ceulemans, B.; Lagae, L.; Huffel, S.V.; Vanrumste, B. Detecting rare events using extreme value statistics applied to epileptic convulsions in children. Artif. Intell. Med. 2014, 60, 89–96. [Google Scholar] [CrossRef] [PubMed]
- Cuppens, K. Detection of Epileptic Seizures based on Video and Accelerometer Recordings. Ph.D. Thesis, University of Leuven, Leuven, Belgium, 2012. [Google Scholar]
- Zhang, S.; McClean, S.; Scotney, B.; Hong, X.; Nugent, C.; Mulvenna, M. Decision Support for Alzheimer’s Patients in Smart Homes. In Proceedings of the 21st IEEE International Symposium on Computer-Based Medical Systems (CBMS ’08), Jyvaskyla, Finland, 17–19 June 2008. [Google Scholar]
- Chiuchisan, I.; Geman, O. An Approach of a Decision Support and Home Monitoring System for Patients with Neurological Disorders using Internet of Things Concepts. WSEAS Trans. Syst. 2014, 13, 460–469. [Google Scholar]
- Bafhtiar, G.; Bodinier, V.; Despotou, G.; Elliott, M.T.; Bryant, N.; Arvanitis, T.N. Providing Patient Home Clinical Decision Support using Off-the-shelf Cloud-based Smart Voice Recognition. In Proceedings of the WIN 2017 Conference CDS Stream, Coventry, UK, 24 January 2017. [Google Scholar]
- Healthsense. Better Health Assessments Every Day, for Better Everyday Living. 2017. Available online: http://healthsense.com/ (accessed on 18 June 2016).
- Bocicor, M.I.; Molnar, A.J.; Marin, I.; Goga, N.; Valor Perez, R.; Cuesta Frau, D. Intelligent Decision Support for Pervasive Home Monitoring and Assisted Living. In Proceedings of the IEEE International Conference on Intelligent Computer Communication and Processing (ICCP2018), Cluj-Napoca, Romania, 6–8 September 2018. [Google Scholar]
- Philips. Home Telehealth. 2017. Available online: https://www.usa.philips.com/healthcare/solutions/enterprise-telehealth/home-telehealth (accessed on 28 August 2018).
- Medtronik. The Carelink Network. 2017. Available online: http://www.medtronic.com/us-en/healthcare-professionals/products/cardiac-rhythm/managing-patients/information-systems/carelink-network.html (accessed on 28 August 2018).
- Haigh, P.A.; Bausi, F.; Ghassemlooy, Z.; Papakonstantinou, I.; Le Minh, H.; Flechon, C.; Cacialli, F. Visible light communications: real time 10 Mb/s link with a low bandwidth polymer light-emitting diode. Opt. Express 2014, 22, 2830–2838. [Google Scholar] [CrossRef] [PubMed]
- GE Lighting. Indoor Positioning System. 2017. Available online: http://www.gelighting.com/LightingWeb/na/solutions/control-systems/indoor-positioning-system.jsp (accessed on 28 August 2018).
- AcuityBrands. Indoor and Outdoor Lighting Solutions. 2017. Available online: http://www.acuitybrands.com/solutions/featured-spaces (accessed on 28 August 2018).
- Mohamed, M.K.; Patra, S.; Lanzon, A. Designing simple indoor navigation system for UAVs. In Proceedings of the 19th Mediterranean Conference on Control and Automation, Corfu, Greece, 20–23 June 2011; pp. 1223–1228. [Google Scholar]
- Tarzia, S.P.; Dinda, P.A.; Dick, R.P.; Memik, G. Indoor localization without infrastructure using the acoustic background spectrum. In Proceedings of the 9th International Conference on Mobile Systems, Applications, and Services, Bethesda, MD, USA, 28 June–1 July 2011; p. 155. [Google Scholar]
- Tarrio, P.; Cesana, M.; Tagliasacchi, M.; Redondi, A.; Borsani, L.; Casar, J.R. An energy-efficient strategy for combined RSS-PDR indoor localization. In Proceedings of the IEEE International Conference on Pervasive Computing and Communications Workshops (PERCOM Workshops), Seattle, WA, USA, 21–25 March 2011; pp. 619–624. [Google Scholar]
- Huang, C.N.; Chan, C.T. ZigBee-based indoor location system by k-nearest neighbor algorithm with weighted RSSI. Procedia Comput. Sci. 2011, 5, 58–65. [Google Scholar] [CrossRef]
- Ciurana, M.; Cugno, S.; Barcel-Arroyo, F. WLAN Indoor Positioning Based on TOA with Two Reference Points. In Proceedings of the 4th Workshop on Positioning, Hannover, Germany, 22–22 March 2007; pp. 23–28. [Google Scholar]
- Charlon, Y.; Fourty, N.; Campo, E. A telemetry system embedded in clothes for indoor localization and elderly health monitoring. Sensors 2013, 13, 11728–11749. [Google Scholar] [CrossRef] [PubMed]
- Chandrasekharapuram, R.H.; Gupta, S. Patient/Elderly Activity Monitoring Using WiFi-Based Indoor Localization. 2010. Available online: https://wiki.cc.gatech.edu/designcomp/images/3/3d/HHH_Report.pdf (accessed on 20 February 2016).
- Dahlgren, E. Evaluation of Indoor Positioning Based on Bluetooth Smart Technology. Master’s Thesis, Chalmers University of Technology, Göteborg, Sweden, 2014. [Google Scholar]
- Chan, S.; Sohn, G. Indoor Localization using Wi-Fi based Fingerprinting and Trilateration Techniques for LBS Applications. In Proceedings of the 7th International Conference on 3D Geoinformation, Quebec, QC, Canada, 16–17 May 2012. [Google Scholar]
- Goga, N.; Vasilateanu, A.; Mihailescu, M.N.; Guta, L.; Molnar, A.; Bocicor, I.; Bolea, L.; Stoica, D. Evaluating indoor localization using WiFi for patient tracking. In Proceedings of the International Symposium on Fundamentals of Electrical Engineering, Bucharest, Romania, 30 June–2 July 2016. [Google Scholar]
- Vasilateanu, A.; Goga, N.; Guta, L.; Mihailescu, M.N.; Pavaloiu, B. Testing Wi-Fi and Bluetooth Low Energy technologies for a hybrid indoor positioning system. In Proceedings of the IEEE International Symposium on Fundamentals of Electrical Engineering, Edinburgh, UK, 3–5 October 2016. [Google Scholar]
- Draghici, I.C.; Vasilateanu, A.; Goga, N.; Pavaloiu, B.; Guta, L.; Mihailescu, M.N.; Boiangiu, C.A. Indoor positioning system for location based healthcare using trilateration with corrections. In Proceedings of the International Conference on Engineering, Technology and Innovation (ICE), Funchal, Portugal, 27–29 June 2107. [Google Scholar]
- Zonith. Real Time Location System. 2017. Available online: http://zonith.com/products/rtls/ (accessed on 28 August 2018).
- Pozyx. Accurate Positioning. 2017. Available online: https://www.pozyx.io/ (accessed on 28 August 2018).
- Blooloc. yooBee System Overview. 2017. Available online: https://www.blooloc.com/over-yoobee (accessed on 28 August 2018).
- Senion. The Top Indoor Location Engine for Smart Apps. 2017. Available online: https://senion.com/ (accessed on 28 August 2018).
- Estimote. Locating People, Way-Finding, and Attendance Tracking. 2017. Available online: https://estimote.com/products/ (accessed on 28 August 2018).
- Infsoft. Indoor Navigation, Indoor Positioning, Indoor Analytics and Indoor Tracking. 2017. Available online: https://www.infsoft.com/ (accessed on 28 August 2018).
- Lifx. Lighting Reimagined. 2017. Available online: https://www.lifx.com/ (accessed on 28 August 2018).
- Tabu. Lumen. Simply Brighter. 2012. Available online: http://www.lumenbulb.net/ (accessed on 28 August 2018).
- Plilips. Philips Hue. 2017. Available online: http://www2.meethue.com/en-us (accessed on 28 August 2018).
- Elgato. Elgato Avea. 2017. Available online: https://www.elgato.com/en/avea (accessed on 28 August 2018).
- Indiegogo. iLumi—The World’s Most Intelligent Light Bulbs. 2017. Available online: hhttps://www.indiegogo.com/projects/ilumi-the-world-s-most-intelligent-light-bulbs--5#/ (accessed on 28 August 2018).
- Radetsky, L.C. Easily Commissioned Lighting Controls. A Report of BPA Energy Efficiency’s Emerging Technologies Initiative; Rensselaer Polytechnic Institute: Troy, NY, USA, 2015. [Google Scholar]
- Labs, S. Bluegiga BLE112 Bluetooth® Smart Module. 2017. Available online: http://www.silabs.com/products/wireless/bluetooth/bluetooth-low-energy-modules/ble112-bluetooth-smart-module (accessed on 28 August 2018).
- Halfacree, G.; Upton, E. Raspberry Pi User Guide; Wiley: Chichester, UK, 2012; ISBN 978-1118464465. [Google Scholar]
- International Organization for Standardization. ISO/IEEE 11073. 2016. Available online: https://www.iso.org/standard/67821.html (accessed on 28 August 2018).
- Diodes Incorporated. Description. 2016. Available online: https://www.diodes.com/assets/Datasheets/ZXLD1366.pdf (accessed on 28 August 2018).
- Sensirion—The Sensor Company. Digital Humidity Sensor SHT2x. 2017. Available online: https://www.sensirion.com/en/environmental-sensors/humidity-sensors/humidity-temperature-sensor-sht2x-digital-i2c-accurate/ (accessed on 28 August 2018).
- Panasonic. Photo IC Type High Sensitive Light Sensor. 2015. Available online: https://industrial.panasonic.com/cdbs/www-data/pdf/ADD8000/ADD8000CE2.pdf (accessed on 20 June 2017).
- Winsen. WSP2110 VOC Gas Sensor. 2017. Available online: http://www.winsen-sensor.com/products/flat-surfaced-gas-sensor/wsp2110.html (accessed on 28 August 2018).
- Winsen. Low Power-Consumption CO2 Sensor. 2016. Available online: http://www.winsen-sensor.com/d/files/PDF/Solid%20Electrolyte%20CO2%20Sensor/MG812%20CO2%20Manual%20V1.1.pdf (accessed on 28 August 2018).
- Sharp. GP2Y1010AU0F Compact Optical Dust Sensor. 2006. Available online: http://www.sharp-world.com/products/device/lineup/data/pdf/datasheet/gp2y1010au_e.pdf (accessed on 28 August 2018).
- Panasonic. EKMC (VZ) Series. 2017. Available online: http://www3.panasonic.biz/ac/e/control/sensor/human/vz/index.jsp (accessed on 28 August 2018).
- Panasonic. Sensors for Automotive & Industrial Applications: Grid-EYE Infrared Array Sensor. 2017. Available online: https://na.industrial.panasonic.com/products/sensors/sensors-automotive-industrial-applications/grid-eye-infrared-array-sensor (accessed on 28 August 2018).
- Shhedi, Z.A.; Moldoveanu, A.; Moldoveanu, F.; Taslitchi, C. Real-time hand hygiene monitoring system for HAI prevention. In Proceedings of the 2015 E-Health and Bioengineering Conference (EHB), Iasi, Romania, 19–21 November 2015; pp. 1–4. [Google Scholar] [CrossRef]
- Bluetooth. Generic Attributes. 2017. Available online: https://www.bluetooth.com/specifications/gatt (accessed on 28 August 2018).
- Coskun, V.; Ok, K.; Ozdenizci, B. Near Field Communication: From Theory to Practice; Wiley: Berlin/Heidelberg, Germany, 2012. [Google Scholar] [CrossRef]
- Matsuoka, H.; Wang, J.; Jing, L.; Zhou, Y.; Wu, Y.; Cheng, Z. Development of a control system for home appliances based on BLE technique. In Proceedings of the 2014 IEEE International Symposium on Independent Computing (ISIC), Orlando, FL, USA, 9–12 December 2014; pp. 1–5. [Google Scholar] [CrossRef]
- Ecma Intenational. Standard ECMA-404. The JSON Data Interchange Format. 2013. Available online: http://www.ecma-international.org/publications/files/ECMA-ST/ECMA-404.pdf (accessed on 28 August 2018).
- EU GDPR. The EU General Data Protection Regulation. 2017. Available online: http://www.eugdpr.org/ (accessed on 28 August 2018).
- Tews, E.; Beck, M. Practical Attacks against WEP and WPA. In Proceedings of the Second ACM Conference on Wireless Network Security (WiSec ’09), Zurich, Switzerland, 16–19 March 2009; ACM: New York, NY, USA, 2009; pp. 79–86. [Google Scholar] [CrossRef]
- Farooq, U.; Aslam, M. Comparative analysis of different AES implementation techniques for efficient resource usage and better performance of an FPGA. J. King Saud Univ. 2017, 29, 295–302. [Google Scholar] [CrossRef]
- Marin, I.; Goga, N.; Vasilateanu, A. A Novel Indoor Positioning using Smart Luminaires. In Proceedings of the 9th International Conference on Information, Intelligence, Systems and Applications, Zakynthos, Greece, 23–25 July 2018. [Google Scholar]
- Marin, I.; Goga, N.; Draghici, I.; Pavaloiu, I.; Nitu, M. Ambient Assisted Control using Smart Luminaires. In Proceedings of the Zooming Innovation in Consumer Electronics International Conference, Novi Sad, Serbia, 30–31 May 2018. [Google Scholar]
- Luo, X.L.; Liao, L.Z.; Tam, H.W. Convergence Analysis of the Levenberg-Marquardt Method. Optim. Methods Softw. 2007, 22, 659–678. [Google Scholar] [CrossRef]
- Dong, Q.; Dargie, W. Evaluation of the reliability of RSSI for indoor localization. In Proceedings of the IEEE International Conference on Wireless Communications in Unusual and Confined Areas (ICWCUCA), Clermont Ferrand, France, 28–30 August 2012; pp. 1–6. [Google Scholar]
- Gammu. Wammu. 2018. Available online: https://wammu.eu/gammu/ (accessed on 28 August 2018).
© 2018 by the authors. Licensee MDPI, Basel, Switzerland. This article is an open access article distributed under the terms and conditions of the Creative Commons Attribution (CC BY) license (http://creativecommons.org/licenses/by/4.0/).












