Abstract
In an advancing project-based global economy, the ability to leverage innovation, and the adoption of disruptive technologies are critical for product and process innovation success. This study makes the initial attempt to examine the effects of CEO transformational leadership (CTL), project management best practices (PMBP), and project management technology quotient (PMTQ) on multi-dimensional innovation success. Drawing on data of 261 practitioners in the information and communications technology industry in South Korea, the hypothesized relationships were tested using higher-order partial least squares structural equation modeling (PLS-SEM). The study finds supportive evidence on the positive effects of CTL, PMBP, and PMTQ on innovation success. Moreover, PMBP and PMTQ demonstrated a significant moderating influence on the relationship between CTL and innovation success. Besides the development and validation of a new PMTQ scale, the study findings offer novel theoretical predictions, methodological contributions, and implications for practitioners to mitigate the challenges of successful innovations.
1. Introduction
The rampant failures of innovation-based projects (e.g., Apple Newton, Microsoft’s Zune, and Amazon’s Fire Phone, etc.) haunt global companies when they undertake new project investment decisions [1,2]. While disruptive technologies revolutionize entire industries, business leaders exercise extreme caution in taking necessary risks to innovate their products and processes for global competitiveness. Innovation requires firms to explore new ways of operating and embracing best management practices [3,4], besides adopting emerging technologies that serve as a conduit for modern businesses [5]. The firm’s readiness to innovate and speed to market requires them to flesh out a technology-driven project charter in order to manage a highly dynamic and volatile business environment [1]. As the global economy continues to embrace project-based economies, the global demand for project professionals is projected to reach 88 million by 2027. However, global firms continue to significantly risk almost 12% of their valuable assets due to their underperforming projects that fail to adopt out-of-the-box management approaches, cutting edge skills, and disruptive technologies [5,6]. The way global firms coordinate and handle projects can fundamentally affect their strategic development, innovation preparedness, and innovation success [1,2].
There is a widening gap across global firms’ skill needs and availability of a matching workforce that poses notable risks for firms’ reliance on the innovative talent that drive successful product and process innovations [1,2]. It is extremely challenging for business leaders and managers to sustain technological advancements [5], in order to help upgrade and sustain their firm’s innovation [3,6]. Prior literature has extensively examined the role of transformational leadership in supporting a variety of innovative efforts and outcomes e.g., innovation climate [7], firm innovation [8], product and process innovation [9], as well as project team innovative performance [10]. Transformational leaders have been widely recognized for reinventing global markets with innovative products and services [9,11]. However, empirical studies on transformational leadership and its influence on multidimensional innovation success are extremely rare, especially in the context of temporary organizations [10].
Shenhar et al. [1] in their phenomenal study offered a single comprehensive framework of innovation success by introducing project management principles as an effective tool for successful execution and overcoming innovation failures. The authors argued that innovation success may be swindled by high risk and uncertain business environments, alongside disruptive technologies. Hence, project management best practices (PMBP) can significantly aid successful innovations by eliminating procedural inefficiencies, avoid surprises, and effectively mitigate risks [12]. In addition, project management technology quotient (PMTQ) innovators can foster a tech-savvy culture that can yield the multipurpose needs of the organization by effectively adapting, managing, and integrating emerging technologies [6]. PMTQ innovators better understand the twists and turns of disruptive technologies ahead of time. As technological disruptions have become inevitable in the workplace [5], PMTQ can maximize the advantages of emerging technologies and accelerating human-driven innovations [3,6]. Importantly, transformational leadership coupled with PMBP and PMTQ can convincingly guide a firm’s innovative talent, by exploiting various opportunities for successful product and process innovations [1,6,13]. Despite the significant number of attempts to analyze innovation success [1], prior research has completely overlooked transformational leadership, PMBP, and PMTQ applications in achieving innovation success [1,6]. To the best of the author’s knowledge, there has been no research so far that has ‘individually or collectively’ examined these factors to measure innovation success, especially in project-based environments. Addressing this potential research gap, the main purpose of this study is to examine the effects of CTL, PMBP, and PMTQ on innovation success in the information and communications technology (ICT) industry in South Korea. Moreover, the study also investigates whether PMBP and PMTQ significantly moderate CTL and multidimensional innovation success. In the next sections, the study focuses on the specific literature, methodologies, data analysis results, and discussion on the invaluable findings of the hypothesized relationships.
2. Literature Review
2.1. CEO Transformational Leadership
Transformational leadership is an innovative style of leadership that encourages intellectual stimulation, follower’s empowerment, creates idealized influence, exerts inspirational motivation, and stimulates innovative growth [11]. Transformational leadership style is a well-known and widely accepted leadership style. Such leaders are well respected, admired, and demonstrate high ethical standards and moral values. Transformational leaders are visionary, as they showcase future states and exhibit a high level of commitment towards their goals [14]. Transformation leadership focuses on getting performance from employees beyond expectations. Such leaders yield positive outcomes at personal and organizational levels such as better team composition and work effectiveness [15], high satisfaction levels, and performance among subordinates [16]. Transformational leaders drive at the strategic level to initiate reforms in an organization, inspire, and motivate people towards that change [17]. These leaders build organizational culture by putting more emphasis on a shared vision, prompting buy-in from their followers [18]. Özaralli [15] argued that transformational leaders play a key role and have a significant impact on organizational culture and values. Whereas employees who follow transformational leadership are more inclined to creativity and innovation [8].
One of the essential roles of the chief executive officers (CEOs) is to mobilize employees to effectively contribute to the firm’s strategic objectives. CTL not only increases employees’ commitment towards the organization but also makes them contribute to organizational innovation efforts. Makri and Scandura [19] argue that leaders exert emphasis and support innovative culture, whereas Carmeli, Gelbard, and Gefen [20] believe that innovation leadership creates an environment that drives individual initiatives by emphasizing trust and quality relationships. Transformational leaders encourage intrinsic motivation by instilling professional commitment in followers connecting towards their self-actualization and self-esteem which drives innovation and creativity at the workplace [21].
2.2. Project Management Best Practices
The complex and diverse nature of project management has made it challenging to reach a common and feasible understanding of PMBP [22]. Project management literature mainly focuses on practices used for a small and specific portfolio of projects. Most of the studies compare various project management practices in a specific context. Demonstrating the significance and business value is one of the major concerns today in practicing project management. This is a top priority concern for project practitioners, which has attracted specific research efforts to explore the best possible way and practices for project success [23]. The preeminent way to explore PMBP is to study the tools and techniques used by various project practitioners. These are tangible means used by project managers to execute the projects and ensure effectiveness. Project management practices effectively act as a strategic tool and a valuable asset in an organization. Business value is created when effective project management practices and measurement tools play a role in project success. Practitioners studying these techniques use such tools is a tangible way to explore PMBP. Project managers execute project management processes through these means to achieve success.
According to the project management body of knowledge (PMBOK), the project management practices refer to nine knowledge areas and five process groups. Essential components of knowledge areas include (i) defined lifecycle and milestones, (ii) project scope, (iii) human resource management, (iv) quality assurance (v) time management (vi) cost management, (vii) risk management, (viii) project communication, and (ix) procurement management. In contrast, the international project management association (IPMA) competence baseline provides well-established project management standards that constitute effective project management practices. Broadly, this is categorized into 46 elements grouped into technical (20 elements), contextual (11 elements), and behavioral (15 elements) competencies. Contextual competence comprises of the project and/or portfolio orientation and execution with corporate strategy. It also stands true for a permanent organization, products, systems, technology, legal, and financial aspects. Contextual competence defines the project’s importance within a broader organizational context. The project manager’s skills, knowledge, and attributes come under behavioral competence. These features include self-control, motivation, leadership, engagement, openness, efficiency gains, negotiation, rewards and recognition, reliability, ethics, and results in orientation. Technical competence comprises knowledge-based PM processes.
2.3. Project Management Technology Quotient
PMTQ has been defined as an ability to understand and adapt to technological change, manage, and integrate technology as part of professional life based on organizational needs [6]. Technology has a high influence in everyday life both at the personal and professional level. To perform at an optimum level as per business needs, it is vital to have the essential technology knowledge. Certain skills are required to implement and use the technology, hence requiring an in-depth understanding of technology. The project manager along with team members must have a broad understanding of system capabilities based on a sound knowledge of technology [5,24]. Sound tech knowledge enables project managers to communicate the system requirements effectively. Technology reduces the operational cost of businesses and improves productivity.
Essential Components of PMTQ
Always-on curiosity refers to the ability of project managers that challenge the status quo and looking for new approaches to project delivery. They formulate ideas, perspectives, and project execution strategy by fully leveraging technology [25]. PMTQ innovators are determined to shift their thought process and get beyond the traditional way of getting things done. Project managers with a high technology quotient are open-minded, possess healthy cynicism, and know when to assimilate emerging technologies rather than chasing every digital trend [6]. All-inclusive leadership approach manages people effectively but also technology; to create a culture and processes where people start managing technology in an efficient way to generate greater business value. The inclusive approach encourages the best out of the people by promoting and leveraging their digital knowledge and skills set. PMTQ is improved by creating a cadre of tech-savvy ambassadors that drive business projects in a robust way. High PMTQ project leads just not to manage people but serves as strong advocates of technology disruptions with a focus on building tech quotient across the board. A future-proof talent pool refers to recruiting, training, and retaining the right talent that possesses digital age skills, adaptive capabilities to changing digital trends, and sharing their tacit knowledge within PMTQ embed organizational culture [6].
2.4. Innovation Success
Innovation success is a framework to measure the organizational performance and results achieved through innovation strategy [26]. Considering this as a broad concept, innovation success would base on how this is inferred and defined by stakeholders. To define innovation success some research studies consider economic performance and achievement because of innovations such as sales, market share, and profits [27]. Conversely, other scholars have a broader view of successful innovation. Cabello-Medina et al. [26] and Avlonitis et al. [28] argue that some nonfinancial aspects such as organizations positive image towards innovative behavior, consumers maintenance, product profitability. Innovation success should be measurable in an objectively quantifiable in a standard manner. Economic results are easily quantifiable; however, measuring non-financial aspects are complicated. Both types of measures must be considered to measure the results of innovation projects objectively [29]. Cabello-Medina et al. [26] and Avlonitis et al. [28] have provided an approach to measure innovation success using both financial and non-financial indicators. Factors that determine the innovation success are diverse. According to Brentani [30] it is crucial to understand and differentiate each category of innovation type based on each category, the required operating mechanism can be substantially different to measure successful innovations. Zortea-Johnston et al. [31] highlighted that companies stimulate innovation based on technologies that are disruptive as well as incremental. Innovation success is considered essential in scenarios of new products or services that distinguish a firm from its competitors [32].
2.5. Research Framework and Research Hypotheses
2.5.1. CTL and Innovation Success
Innovation has become a buzzword for modern businesses as disruptive technologies revolutionize entire industries that strive for global competitiveness [1,5,6]. Starting from the most innovative companies (e.g., Apple, Microsoft, and Samsung, etc.) to technology-intensive successful startups (e.g., UBER, Airbnb, and Amazon, etc.), the transformational CEOs have always reflected indispensable leadership qualities [2]. Transformational CEOs remarkably set new and inspirational directions that foster revolutionary change and technological advancements across a range of industries (e.g., Bill Gates founded the world’s largest software business). Transformational CEOs of leading high-tech global firms (e.g., Huawei, SpaceX, Tesla, and Apple, etc.) encourage and nurture ideas that generate successful innovation breakthroughs (e.g., Apple’s iPhone, Tesla’s self-driving vehicles, and SpaceX reusable rockets). Besides enduring successful spin-offs, transformational CEOs also reflect strong and inspirational leadership capabilities (e.g., Steve Jobs, Jeff Bezos, and Elon Musk) to align the firm’s innovative talent, with the business strategy [1,2,4].
In response to the changing dynamics of the global and competitive marketplace, organizations are required to be more flexible, creative, and versatile. The relationship between transformational leadership and innovation performance has been explored in various studies. Sarros et al. [33] explained the impact of transformational leadership to drive a firm’s innovation success through innovation climate and culture. These characteristics of a workplace environment that is perceived by employees directly or indirectly drive motivation and positive work behavior [34] which is an essential component of innovation [35]. Such an environment encourages and incentivizes creativity and is also open to accepting mistakes that yield innovative results. Recent research suggests that CTL align strategies, define structures, and create conducive environments that drive innovation [10]. CEOs with transformational leadership abilities drive the culture of innovation which leads to strong innovation success. Organizations focusing only on processes and policies but ignoring to create a conducive culture and climate to innovation tend to develop unwanted outcomes [36,37]. Consequently, CTL builds cross-functional teams, empowers people, and creates a learning climate to foster innovation [38] and provide certain tools and framework to drive innovation projects [39,40].
Recent research on transformational leadership demonstrates a wide acceptance across industries especially some major implications for innovative firms. Transformational leadership has shown a positive influence on learning culture [41] and organizational performance using innovation [42]. Similarly, Sattayaraksa and Boon-itt [43] argue that CTL indirectly affects product innovation performance by cultivating an innovation culture in the context of manufacturing firms. Empirical results indicate that transformational leadership poses a positive influence on product innovation and a firm’s performance [44]. CTL reflects a strategic and innovative mindset that promotes product market innovations [45]. Further, Elenkov and Manev [46] reveal that such transformational leadership behavior strongly influences product innovation. Thus, we hypothesize that:
Hypothesis 1 (H1).
CTL has a significant and positive effect on innovation success.
2.5.2. Moderating Effects of PMBP
Technology intensive and project-oriented work has expanded exponentially across multiple industries, especially the information and communication technology industry (e.g., Samsung uses C-Lab innovation projects) to deliver high-quality and timely delivery of innovative products [3,5,6]. In a multi-project environment, the project management methodologies and best practices are being extensively used for successful adaptions of the latest market trends, and meeting global customers’ changing needs (e.g., South Korea’s recently launched the first smart city project in Sejong, costing USD 2.1 billion) [3].
CEOs being in a strategic position is responsible for managing a firm’s innovation projects, and hence play a key role to set up an environment, and align practices and processes to manage innovation [10]. CEOs plan and execute the company’s innovation strategy and can directly affect innovation success by providing a project management framework, tools, and resources [47]. According to the Project Management Institute [6], innovation success is dependent on components such as defining project scope, project lifecycle, documentation, and effective communication [48]. Alignment of human resources [47], risk management [49], project planning, and schedule [50], quality control, and cost-effectiveness are essential components to drive the performance of innovation success. Such activities are managed by the CEO of the firm who sets strategic innovation goals [51] and aligns functions to achieve innovation success. The CEO defines the rules and framework required to manage such projects [52]. All these components are considered as best practices in project management literature supported by PMBOK, IPMA, and ISO 9000 standards. Considering the strategic leadership role, the CEO is responsible for implementing best practices to achieve innovation success. Thus, we hypothesize that:
Hypothesis 2 (H2).
PMBP significantly moderates the effect of CTL on innovation success.
2.5.3. Moderating Effects of PMTQ
To embrace digital sustainability, an increasing number of global firms have swiftly moved towards disruptive technologies and upscaling their human capital with a high-technology quotient [3,5,6]. PMTQ innovators can successfully leverage technology at their firms’ advantage, by constantly adapting to the emerging technologies that fuel product and process innovation success (e.g., self-driving car technologies by Hyundai Mobis Co, in South Korea) [5,6]. Technology is constantly changing and hence the business leaders need to understand and build a technology quotient to make sound decisions about tech implementation and related investment.
Adoption theory explains the relationship between the choice of tools and systems to pursue innovation and how technology innovation is perceived to be accepted or rejected by individuals [24]. Research indicates that leaders with low technology quotient scores tend to make poor business decisions [53], which leads to innovation failures. Decisions made without technology-based knowledge and basic understanding result in developing poor technology systems and frameworks to pursue innovation success [54]. A study conducted by Kahveci and Meads [54] in the health sector reveals poor data availability and less understanding of technology trends leads to poor decision making by the leadership team. Managers leading new technology projects that lack the technology quotient are unable to make technologically sound decisions [54]. Kappelman et al. [55] found that lacking technology quotient cost more money to organizations while implementing systems in project management. Conversely, individuals with a profound understanding of technology deliver successful projects. Experts believe that the implementation of the right technology is an asset for an organization’s long-term strategy towards innovation success [55,56].
Transformational leadership style is considered to be supportive of innovation projects [57,58]. With compelling innovation vision, confidence, and effective decision making, transformational CEOs strive to achieve innovation success [59] by introducing innovative products and services to customers. Song and Noh [59] found that visionary leaders and inspirational motivators positively influence product innovation performance. Considering the importance of innovation and the ever-growing technology orientation of modern businesses, PMTQ can assist business leaders to stay ahead of the competition [6]. In light of the literature, we hypothesize that:
Hypothesis 3 (H3).
PMTQ significantly moderates the effect of CTL on innovation success.
Conceptual framework and study hypotheses are presented in this section, which describes the relationship between the study variables. The conceptual framework is provided in Figure 1. We argue that CTL plays a key role in innovation success in an organization whereas PMBP and PMTQ moderate this relationship.
Figure 1.
Conceptualized model of innovation success.
3. Methods
3.1. Sampling and Procedure
The present study used a deductive and quantitative approach to examine the conceptualized framework of innovation success, involving CTL, PMBP, and PMTQ, respectively. The study sampling frame included ICT industry practitioners in South Korea, including innovation-based project managers, and their associated teams. A structured online survey was shared through direct email communications, and virtual interactions using social media network services (i.e., KakaoTalk, WhatsApp, LinkedIn, and Facebook). Due to the language barriers (i.e., non-native English speakers) that caused accessibility difficulties to reach ICT industry practitioners, a minimum sample size (N > 200) was considered sufficient [60]. As the firms working outside the ICT industry were excluded from the sample, therefore, the study participants were encouraged to share the survey within their ICT firms to increase the number of responses. Various procedural remedies (e.g., assurances for confidentiality and anonymity of responses, shorter scales, respondents’ unawareness of conceptualized model, language simplicity, and no right or wrong answers) were applied to overcome any possible issues of common method bias [2,60,61,62,63]. Based on the recommended sample size for SEM [60,61,62], a total of 261 completed survey responses of ICT professionals were used for the empirical assessments of CTL, PMPB, PMTQ, and innovation success, through PLS-SEM [61,63].
3.2. Measures
Through an extensive literature search on the latent variables investigated in this study, the scales for measuring CTL, PMBP, and innovation success were adapted from prominent studies, whereas the PMTQ scale was developed for this study. Importantly, the measurement scales were referred to five project management-related academicians, as well as 12 professionals in the ICT industry to analyze the content validity and scale presentations. Based on their feedback, the measures were appropriately restructured and realigned. The survey instrument comprising of four construct measures reported adequate reliability and validity for each measure. Hence, reasonable assurance for the psychometric properties of the scales for the measurement model assessments facilitated to proceed ahead with the structural model assessments.
CTL was measured using the 12 items of the adapted scale from the study by [8]. The measure has been validated by Chen et al. [8] and has reported adequate reliability i.e., Cronbach’s alpha was 0.923. PMBP was measured using 8 items of the adapted scale from the study by Loo [64]. PMBP measure reported adequate reliability i.e., Cronbach’s alpha was 0.853. PMTQ was measured using a 19-item scale which was developed based on the PMTQ operationalization by the Project Management Institute in its Pulse of the Profession Report [6]. The PMTQ measure reported adequate reliability i.e., Cronbach’s alpha was 0.782. Innovation success was measured using 6 items of the adapted scale from the study by Ritter and Gemünden [65]. The innovation success measure reported adequate reliability i.e., Cronbach’s alpha was 0.729.
3.3. Data Analysis
The study used the partial least squares structural equation modeling (PLS-SEM) technique for empirical assessments of the conceptual model of innovation success involving its hypothesized relationships with CTL, PMBP, and PMTQ, respectively [61]. Smart PLS statistical software ver.3.2.7 provided the two-stage PLS-SEM evaluation of the measurement model, followed by the structural model [11,61,63]. PLS-SEM approach has established advantages over covariance-based SEM (aka CB-SEM), primarily due to its superior predictive capabilities (especially in exploratory studies), complex model assessments (e.g., higher-order formative constructs), and overcoming normality assumptions (i.e., handling non-normal distributions). PLS-SEM was best suited for this study due to the unique features of this research that includes the nature of surveyed data for an exploratory purpose, sample size and complex modeling involving two moderators (i.e., PMBP and PMTQ), as well as higher-order (formative) assessments for the multidimensional constructs (i.e., PMBP, PMTQ, and innovation success). The recommended guidelines by Hair et al. [61] for using the PLS-SEM bootstrapping procedure (by means of 5000 subsamples) facilitated when conducting calculations for the path coefficients of the hypothesized relationships and corresponding significance level reported by t-values and p-values [11,61,63].
4. Results
4.1. Exploratory Factor Analysis (EFA)
The principal axis factor method for EFA has been used to extract significant structures that are common to all items. The varimax–orthogonal rotation method provided a detailed examination of the factor structures. Likewise, to verify the data appropriateness for the sampling sufficiency the Kaiser–Meyer–Olkin method (KMO) was used, and to follow up the data sufficiency for further factor analysis Bartlett’s test was used.
According to Tabachnick and Fidell [66], the cut-off value for KMO factor analysis should be ≥0.60. Similarly, Hair et al. [61] have also confirmed that the KMO range should fall between 0 and 1. However, the KMO value ≥0.7 for the study sample size is considered to be sufficiently high. In the present study, the statistics of KMO for the total data remained 0.867 which is good enough for factor analysis [61]. As illustrated in Table 1 and Table 2, the requirement for factor analysis was fulfilled. Additionally, it was found that Bartlet’s sphericity test was significant (p < 0.01).
Table 1.
Kaiser–Meyer–Olkin (KMO) and Bartlett’s Test.
Table 2.
Rotated factor matrix.
4.2. Measurement Model
The study’s model of measurement included both second-order reflective and formative constructs. The PLS-SEM criteria for measurement model assessment involved reflective indicators for measuring formative constructs [11]. PLS-SEM is more appropriate for testing hypothesized relationships in complex models, especially where sample sizes are small and higher-order constructs (i.e., formative and reflective indicators) are involved [11,67]. The predicted relationships in reflective measuring models are factor loading and the absolute contribution of an item to its assigned structure [61]. The study findings showed that the PLS model of measurement satisfies minimum requirements for all items and first-order reflective structures. All reflective first-order constructs had standardized factor loadings greater than 0.70 except for a few. According to Hair et al. [61], if the factor loading of a scale item is lower than 0.40 then it should be eliminated from the model. He further claimed that if the loading factor for items varies from 0.40 to 0.70, it should be assumed to be deleted because the deletion leads to a rise of Cronbach’s alpha (α), average variance extracted (AVE), and composite reliability, greater than the threshold. The minimum threshold of reliability was met by all our constructs. Thus, the reflective items of all individual constructs with loading above 0.70 were considered to examine the proposed relationships among research variables.
In accordance with Fornell and Larcker, [68] to check the inner consistency (reliability) of each construct, composite reliability (CR) and Cronbach α were used. As can be seen in Table 3, the value of Cronbach’s α ranges from 0.766 to 0.923, greater than Nunnally’s (1978) threshold of 0.7. All CR values, at the same time, are higher than 0.8 which is above the Fornell and Larcker [67,68] benchmark of 0.7. Therefore, the measurement items had adequate reliability and stability. AVE provided a convergent validation assessment specifying the degree of variance in the variable items [61]. AVE value should be >0.50 as suggested by Fornell and Larcker [67,68]. This means that 50% or more of the variance in the indicator will be taken into account. Table 3 also shows, following this suggestion, all the values of AVE meet the criteria of threshold i.e., >0.50, which recommended an acceptable level of converging validity for each structure. However, discriminant validity assured that each construct in the study model is very distinct from the other, also showing the degree of interactions among items representing individual constructs [61].
Table 3.
Measurement model assessments (reflective-constructs).
The Heterotrait-Monotrait Ratio of Correlations (HTMT) approach was applied to evaluate the accurate correlations among the constructs. HTMT technique has been highly recommended for establishing discriminant validity, as it overcomes some of the drawbacks and ineffectiveness of the traditional Fornell–Larcker criterion [61]. According to Hair et al. [61], the ratio between-trait correlation to within-trait correlation is measured through HTMT. In all instances, the HTMT value, which lies over diagonal values, is below from threshold value i.e., 0.90, as shown in Table 4. Consequently, the discriminant validity of the research constructs was also verified in the measurement model. According to PLS recommendations for assessing formative modeled higher-ordered constructs [61], the initial examination requires reporting of the outer-weights and corresponding p-values of the first-order (reflective) dimensions. The significance of project success (measured as second-order formative construct) and its dimensions (measured by first-order reflective items) are depicted in Table 5 representing the outer-weights and corresponding p-values [11,61].
Table 4.
Discriminant validity HTMT.
Table 5.
Assessments of formative dimensions of project management best practices (PMBP), project management technology quotient (PMTQ), and innovation success.
The highest level of contribution to innovation success was made by its dimension which is product innovation success (β = 0.729; p < 0.01) as compared to another dimension which is process innovation success (β = 0.605; p < 0.01). Similarly, the significance of PMBP (second-order formative) and its dimensions (first-order reflective) are shown in Table 5. The result shows that PMBP dimension i.e., PMBP-technical has the highest contribution to PMBP (β = 0.552; p < 0.01) in contrast to PMBP-people (β = 0.538; p < 0.01). The significance of PMTQ (second-order formative) including its dimensions (first-order reflective) is also shown in Table 5. The result showed that PMTQ dimension i.e., future-proof talent pool has the highest contribution to PMTQ (β = 0.581; p < 0.01) followed by always-on curiosity (β = 0.537; p < 0.01) and all-inclusive leadership (β = 0.270; p < 0.05).
4.3. Structural Model
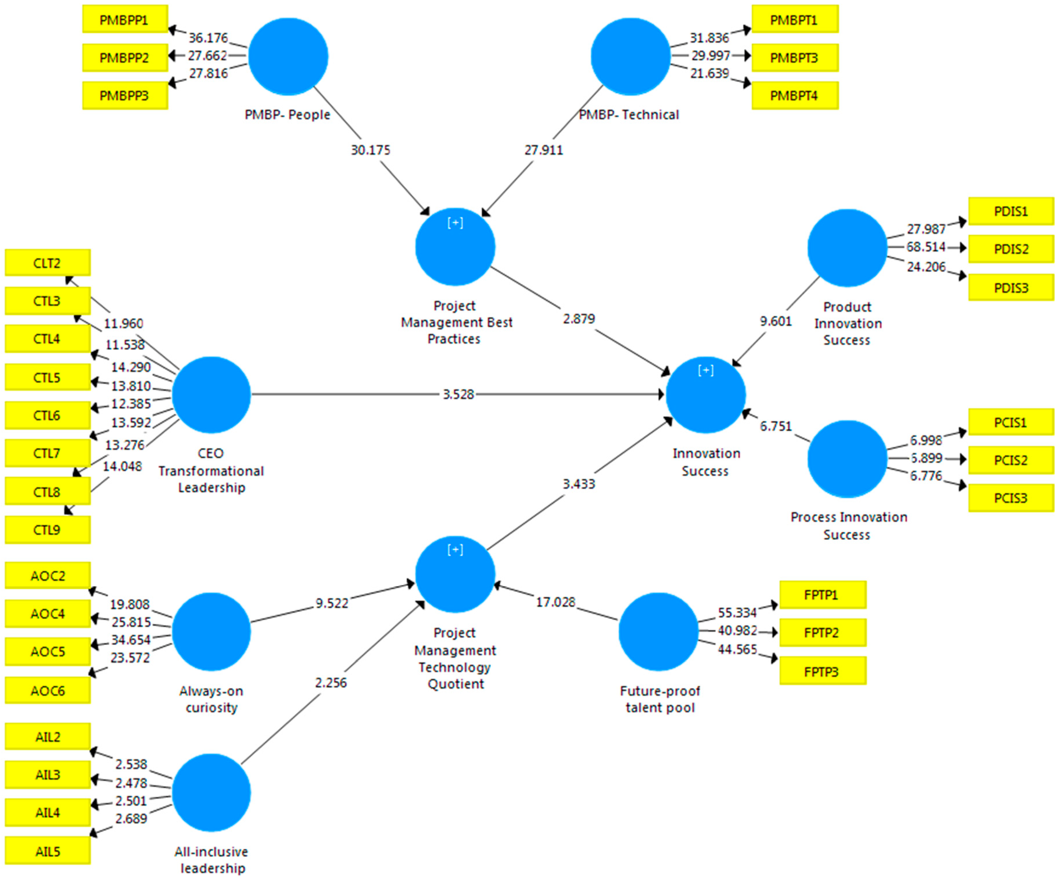
To test the hypothesis, structural equation modeling was used which is the second stage of the PLS-SEM technique [2]. The strength of the relationship is indicated by the path coefficient while the R2 shows the degree to which the independent variable can be predicted and for the evaluation of the significance of the model, bootstrapping was used to compute the t-values. According to specific recommendations, t-values should be higher than 1.64 [61]. Figure 2 illustrates the multidimensional structural model for innovation success, whereas the significance level, path coefficient, and t-value of variables of the study are shown in Table 6 [2]. The direct relationship of CTL, PMTQ, and PMBP with the formative construct of innovation success was revealed by PLS-SEM [11], without adding the interaction effect. Additionally, the determination coefficient (i.e., R2 value) was used to evaluate the major structural model evaluation.
Figure 2.
Structural model of innovation success.
Table 6.
Summary of the structural model.
As shown in Table 6, 42.7% variance in multidimensional innovation success is explained by CTL, PMTQ, and PMBP; collectively. The value of R2 indicated a higher statistical power in the parameter of estimation for the PLS model [61]. Furthermore, the PLS model’s predictive relevance was confirmed through the blindfolding procedure [69]. For this study, the calibrated value of Stone–Geisser (Q2 = 0.523) met the specified criteria (i.e., Q2 > 0) which showed the statistical validity for the PLS model [70]. PLS-SEM evaluation of standardized root means residual value (SRMR = 0.062) also confirmed the model’s fitness (SRMR < 0.08) as illustrated in Table 6.
The PLS-SEM bootstrapping technique provided evaluations based on the structural path model hypothesis of the study, as illustrated in Table 6. The direct effects of CTL, PMTQ, and PMBP on multidimensional innovation success is shown by the model. The results of the study showed that there is a significant and positive impact of CTL on multidimensional innovation success (β = 0.307; t = 3.528; p = 0.000). Therefore, H1 was accepted. In addition, a significantly positive effect of PMTQ (β = 0.227; t = 3.433; p = 0.038) and PMBP (β = 0.170; t = 3.879; p = 0.009) was also shown on multidimensional innovation success.
4.4. Moderation Effect
PLS-SEM bootstrapping technique examined the moderating effects of PMTQ and PMBP on the relationship between CTL and multidimensional innovation success, as depicted in Figure 3 and Figure 4, respectively. Table 6 shows that the relationship of CTL and innovation success is significantly and positively moderated by both PMTQ (β = 0.119; t = 2.262; p = 0.012) and PMBP (β = 0.128; t = 1.978; p = 0.038), respectively. Furthermore, in PLS-SEM, the strength of the dependent variable as predicted by independent variables is measured through effect size f2. Different categories of effect sizes are given by Aguinis and Beaty [70]. According to the author, if the value of f2 = 0.02 it means that the effect size is small, if the value of f2 = 0.15 it means that the effect size is medium and if the value of f2 = 0.35 it means that the effect size is substantial. The effect of CTL on innovation success was high (f2 = 0.113) whereas the effect size of PMTQ (f2 = 0.061) and PMBP (f2 = 0.034) on innovation success is medium. Further, interaction terms i.e., PMTQ (f2 = 0.060) and PMBP (f2 = 0.037) also showed a medium effect size on innovation success.
Figure 3.
Moderating effects of PMBP.
Figure 4.
Moderating effects of PMTQ.
5. Conclusions
The present study empirically examined the effects of CTL, PMBP, and PMTQ on innovation success in the ICT industry in South Korea. Although prior research has extensively explored transformational leadership and its effect on a variety of innovation-based outcomes, apart from innovation success, the current study provides empirical evidence that CTL, PMBP, and PMTQ have a significant positive effect on innovation success. In addition, the findings support that PMBP and PMTQ can significantly moderate CTL and innovation success [1,2,6]. Besides the development and validation of a new scale (i.e., PMTQ), the study findings provide practical insights for project practitioners, innovation managers, and organizations leaders to integrate PMBP and PMTQ in their work settings, especially in highly volatile and uncertain business environments. Study findings also suggest that PMBP and PMTQ can amplify the impact of CTL to create opportunities that break the barriers towards innovation success [1,2,6].
5.1. Discussion
The current study had two objectives. First, to extend and empirically examine a conceptual model that measures the impact of CTL, PMBP, and PMTQ on innovation success in the ICT industry in South Korea. Second, the study tests whether PMBP and PMTQ significantly moderate the relationship between CTL and innovation success. As hypothesized, the study findings confirmed a significant and positive effect of CTL on innovation success. The findings show consistency with previous literature that highlights transformational CEOs as inspirational and influential in empowering followers to generate optimal alternatives, afford risk acceptance, and foster innovative behaviors [11,14]. According to Moriano et al. [71], CTL has a positive impact on creativity and risk-taking, and these are the core elements that foster an innovative culture that leads to innovation success [2,72]. The findings of the first hypothesis illustrate that transformational CEOs can also support systematic capabilities [72] that help to foster an open innovation culture, entrepreneurial venture creation, and knowledge transfer in ICT-based innovation projects [2,73,74,75]. Moreover, transformational leadership can be crucial, especially in emerging economies to drive innovative performance for small and medium-sized enterprises (SMEs) [74]. Hence, the conclusive findings of the first hypothesis offer empirical evidence to support the theoretically grounded interface between the management of projects and innovation, as highlighted by limited studies [1,2]. Gaining advantages of the quadruple helix model and the multi-stakeholders perspective, transformational CEOs can lead open innovation both at the micro and macro level [75], especially, to ensure that innovation success is sustainable [1,2,68]. Moreover, the findings of the second hypothesis (i.e., moderating influence of PMBP on CEO transformational leadership and innovation success) extends to the theoretical and practical understanding of the possible interactions between transformational leadership and PMBP, as highlighted in prior studies [10,47,48]. Lastly, one of the novel contributions of this research is highlighted through the findings of the third hypothesis, showing empirical confirmation that PMTQ moderates CEOs’ transformational leadership and innovation success. The interaction between CEOs’ transformational leadership and PMTQ in the ICT industry can significantly influence product and process-focused innovation success. Besides setting new research directions, the current findings empirically validate the phenomenal applications of PMTQ and transformational leadership in project management, as highlighted by prominent studies and recent guidelines issued by the Project Management Institute [2,6,10,47].
5.2. Theoretical and Practical Implications
Innovation is crucial for global firms for survival as well as becoming successful [1]. The current research validates a holistic model of innovation success (measured by product innovation success and process innovation success) involving CTL, PMBP (measured by PMBP-technical and PMBP-people), and PMTQ (measured by always-on curiosity, all-inclusive leadership, and future proof talent pool), as its significant predictors. Besides invaluable contributions to the theoretical foundations, the present research offers a cross-pollination of ideas in project management and innovation management literature [1,2]. Importantly, this study is one of the initial attempts that examined the role of PMBP and PMTQ in accomplishing innovation success [1,2,3,4,5,6]. Moreover, the present research provides empirical support to the scarce literature that examines the effect of transformational leadership on innovation success [2,9,11,43]. In particular, the theoretical contributions of this study are also evident from direct and moderating effects of PMBP and PMTQ which have not been empirically examined in prior research. The study findings are enlightening for project professionals and innovation managers who may adapt PMBP and develop PMTQ to achieve new milestones of innovation success [1,3,6].
The study also assists CEOs to recognize the underlying mechanisms that flourish innovation within organizations. The findings show that CTL is vital for achieving innovation success, hence advising organizations to foster transformational leadership capabilities for innovation change [1,2]. Transformation leadership is also essential for the advancement of technological progress by individuals and organizations, as the findings indicate that transformational leadership is a significant determinant of innovation success [2]. The discretionary powers and CTL can remove barriers to innovation by steering organizational processes through PMBP and PMTQ. The findings also reinforce the notion that PMBP and PMTQ are essential components to achieve innovative outcomes [1,3,6]. As the theory of adoption suggests that the right choice of tools and methods leads to innovation, hence, organizations should strategically utilize PMBP and PMTQ as catalysts for product and process innovations [1,6]. PMBP alongside PMTQ can streamline managerial actions for innovation success, as well as creating invaluable resources for planning, executing, controlling, and evaluating innovative workflows, establishing better connectivity and effective communication with clients [3,6,13]. Lastly, there is a clear reaffirmation of the primacy of transformational leadership for C-suite executives, who act as a driver for innovative change [2]. Further, transformational CEOs can build organizational momentum towards innovation success through effective utilization of PMBP and PMTQ [3,6,11].
5.3. Limitations and Future Research
In addition to the rigorous methodology and invaluable findings, this research also has specific limitations. First, the study used a predominant method of cross-sectional research [11,68,73] which may to some extent draw inflated strength in the study relationships, that may generally vary over time [76,77]. Despite this limitation, the study constructed and hypothesized relationships that were derived from mainstream literature that supported the effects of CTL, PMBP, and PMTQ on innovation success, rather than vice versa. Hence, the study carefully addressed the issue of reverse causality, as it would be counterintuitive and unorthodox to suggest that innovation success leads to CTL, PMBP, and PMTQ respectively [2,68,77]. Nevertheless, a longitudinal approach and/or experimental research design may be utilized by prospective researchers to responsively validate the hypothesized relationships, overcome the possible issue of social desirability and/or common method bias, and offer more robust causal inferences [68,77]. Moreover, extending cross-sectional surveys across geographies, industries, and firms using comparative assessments and multilevel analysis can also help to overcome CMB issues [2,68]. Second, the study scope involved a survey of ICT industry professionals in South Korea, hence the findings may not be generalized to organizations in other industries and/or geographic regions.
The study used a theoretically grounded model and the findings may still show reasonable consistency in other contextual settings. Hence, future research in innovation success in project-based environments can be explored based on execution levels of transformational leadership and distinct project features such as types, complexities, and duration [11,78]. Moreover, the present study empirically examined the moderating influence of PMBP and PMTQ on the relationship between CTL and innovation success in the South Korean ICT industry. The findings can be contrasted with other research settings (e.g., organizational, industrial, cultural, and geographical) that may draw some interesting and supportive conclusions in future studies [2,68]. Lastly, the complexity surrounding the multidimensional nature of study constructs (i.e., CTL, PMBP, PMTQ, and innovation success) makes qualitative analysis methods more useful to deeply investigate the dynamics of each of those hypothesized relationships [11,77]. Future scholarly attempts should also aim to examine innovation success in a cross-country and/or multi-industry context, with a focus on understanding the impact of the varying degree of PMBP and PMTQ on innovation success across industries and nations [2,68].
Author Contributions
Conceptualization, U.Z. and S.N.; methodology, U.Z. and S.N.; software, U.Z. and S.N.; validation, U.Z. and S.N.; formal analysis, U.Z. and S.N.; investigation, U.Z. and S.N.; resources, U.Z., S.N. and R.D.N.; data curation, U.Z. and S.N.; writing—original draft preparation, U.Z., S.N. and R.D.N.; writing—review and editing, U.Z. and S.N.; project administration, U.Z. and S.N. All authors have read and agreed to the published version of the manuscript.
Funding
This research received no external funding.
Conflicts of Interest
The authors declare no conflict of interest.
References
- Shenhar, A.; Holzmann, V.; Dvir, D.; Shabtai, M.; Zonnenshain, A.; Orhof, O. If You Need Innovation Success, Make Sure You’ve Got the Right Project. IEEE Eng. Manag. Rev. 2020, 48, 113–126. [Google Scholar] [CrossRef]
- Zaman, U.; Nadeem, R.D.; Nawaz, S. Cross-country evidence on project portfolio success in the Asia-Pacific region: Role of CEO transformational leadership, portfolio governance and strategic innovation orientation. Cogent Bus. Manag. 2020, 7, 1727681. [Google Scholar] [CrossRef]
- Kerzner, H. Project Management Best Practices: Achieving Global Excellence; John Wiley & Sons: Hoboken, NJ, USA, 2018. [Google Scholar]
- Creasy, T.; Carnes, A. The effects of workplace bullying on team learning, innovation and project success as mediated through virtual and traditional team dynamics. Int. J. Proj. Manag. 2017, 35, 964–977. [Google Scholar] [CrossRef]
- Lientz, B.; Rea, K. Breakthrough Technology Project Management; Routledge: Abingdon, UK, 2016. [Google Scholar]
- Project Management Institute. Pulse of the Profession—The Future of Work: Leading the Way with PMTQ. 2019. Available online: https://www.pmi.org/-/media/pmi/documents/public/pdf/learning/thought-leadership/pulse/pulse-of-the-profession-2019.pdf?sc_lang_temp=en (accessed on 20 September 2019).
- Jaiswal, N.K.; Dhar, R.L. Transformational leadership, innovation climate, creative self-efficacy and employee creativity: A multilevel study. Int. J. Hosp. Manag. 2015, 51, 30–41. [Google Scholar] [CrossRef]
- Chen, J.; Sharma, P.; Zhan, W.; Liu, L. Demystifying the impact of CEO transformational leadership on firm performance: Interactive roles of exploratory innovation and environmental uncertainty. J. Bus. Res. 2019, 96, 85–96. [Google Scholar] [CrossRef]
- Al-Husseini, S.J.; Dosa, T.A. The Effects of Transformational Leadership on Process Innovation through Knowledge Sharing. Int. J. Econ. Manag. Eng. 2016, 10, 2752–2759. [Google Scholar]
- Jiang, Y.; Chen, C.C. Integrating knowledge activities for team innovation: Effects of transformational leadership. J. Manag. 2018, 44, 1819–1847. [Google Scholar] [CrossRef]
- Zaman, U.; Nawaz, S.; Tariq, S.; Humayoun, A.A. Linking transformational leadership and “multi-dimensions” of project success: Moderating effects of project flexibility and project visibility using PLS-SEM. Int. J. Manag. Proj. Bus. 2019, 13, 103–127. [Google Scholar] [CrossRef]
- Martinsuo, M. The Management of Values in Project Business: Adjusting Beliefs to Transform Project Practices and Outcomes. Proj. Manag. J. 2020, 51, 389–399. [Google Scholar] [CrossRef]
- Tereso, A.; Ribeiro, P.; Fernandes, G.; Loureiro, I.; Ferreira, M. Project management practices in private organizations. Proj. Manag. J. 2019, 50, 6–22. [Google Scholar] [CrossRef]
- Bass, B.M.; Avolio, B.J. Improving Organizational Effectiveness through Transformational Leadership; Sage: New York, NY, USA, 1994. [Google Scholar]
- Özaralli, N. Effects of transformational leadership on empowerment and team effectiveness. Leadersh. Organ. Dev. J. 2003, 24, 335–344. [Google Scholar] [CrossRef]
- Bass, B.M. Theory of transformational leadership redux. Leadersh. Q. 1995, 6, 463–478. [Google Scholar] [CrossRef]
- Yukl, G.A.; Yukl, G. Leadership in Organizations, 5th ed.; Prentice Hall: Upper Saddle River, NJ, USA, 2002. [Google Scholar]
- Dunne, T.C.; Aaron, J.R.; McDowell, W.C.; Urban, D.J.; Geho, P.R. The impact of leadership on small business innovativeness. J. Bus. Res. 2016, 69, 4876–4881. [Google Scholar] [CrossRef]
- Makri, M.; Scandura, T.A. Exploring the effects of creative CEO leadership on innovation in high-technology firms. Leadersh. Q. 2010, 21, 75–88. [Google Scholar] [CrossRef]
- Carmeli, A.; Gelbard, R.; Gefen, D. The importance of innovation leadership in cultivating strategic fit and enhancing firm performance. Leadersh. Q. 2010, 21, 339–349. [Google Scholar] [CrossRef]
- Jung, D.D.; Wu, A.; Chow, C.W. Towards understanding the direct and indirect effects of CEOs’ transformational leadership on firm innovation. Leadersh. Q. 2008, 19, 582–594. [Google Scholar] [CrossRef]
- Bresnen, M. Institutional development, divergence and change in the discipline of project management. Int. J. Proj. Manag. 2016, 34, 328–338. [Google Scholar] [CrossRef]
- Aubry, M.; Hobbs, B.; Thuillier, D. Organisational project management: An historical approach to the study of PMOs. Int. J. Proj. Manag. 2008, 26, 38–43. [Google Scholar] [CrossRef]
- Straub, E.T. Understanding technology adoption: Theory and future directions for informal learning. Rev. Educ. Res. 2009, 79, 625–649. [Google Scholar] [CrossRef]
- Lucas, H.C., Jr.; Spitler, V. Technology use and performance: A field study of broker workstations. Decis. Sci. 1999, 30, 291–311. [Google Scholar] [CrossRef]
- Cabello-Medina, C.; López-Cabrales, Á.; Valle-Cabrera, R. Leveraging the innovative performance of human capital through HRM and social capital in Spanish firms. Int. J. Hum. Resour. Manag. 2011, 22, 807–828. [Google Scholar] [CrossRef]
- Cooper, R.G.; Kleinschmidt, E.J. New products: What separates winners from losers? J. Prod. Innov. Manag. 1987, 4, 169–184. [Google Scholar] [CrossRef]
- Avlonitis, G.J.; Papastathopoulou, P.G.; Gounaris, S.P. An empirically-based typology of product innovativeness for new financial services: Success and failure scenarios. J. Prod. Innov. Manag. 2001, 18, 324–342. [Google Scholar] [CrossRef]
- Cozijnsen, A.J.; Vrakking, W.J.; van IJzerloo, M. Success and failure of 50 innovation projects in Dutch companies. Eur. J. Innov. Manag. 2000, 3, 150–159. [Google Scholar] [CrossRef]
- De Brentani, U. Innovative versus incremental new business services: Different keys for achieving success. J. Prod. Innov. Manag. 2001, 18, 169–187. [Google Scholar] [CrossRef]
- Zortea-Johnston, E.; Darroch, J.; Matear, S. Business orientations and innovation in small and medium sized enterprises. Int. Entrep. Manag. J. 2012, 8, 145–164. [Google Scholar] [CrossRef]
- Cantner, U.; Joel, K.; Schmidt, T. The effects of knowledge management on innovative success—An empirical analysis of German firms. Res. Policy 2011, 40, 1453–1462. [Google Scholar] [CrossRef]
- Sarros, J.C.; Cooper, B.K.; Santora, J.C. Leadership vision, organizational culture, and support for innovation in not-for-profit and for-profit organizations. Leadersh. Organ. Dev. J. 2011, 32, 291–309. [Google Scholar] [CrossRef]
- Ostroff, C.; Atwater, L.E. Does whom you work with matter? Effects of referent group gender and age composition on managers’ compensation. J. Appl. Psychol. 2003, 88, 725–740. [Google Scholar] [CrossRef]
- Ashforth, B.E. Climate formation: Issues and extensions. Acad. Manag. Rev. 1985, 10, 837–847. [Google Scholar] [CrossRef]
- Apekey, T.A.; McSorley, G.; Tilling, M.; Siriwardena, A.N. Room for improvement? Leadership, innovation culture and uptake of quality improvement methods in general practice. J. Eval. Clin. Pract. 2011, 17, 311–318. [Google Scholar] [CrossRef] [PubMed]
- Martins, E.C.; Terblanche, F. Building organisational culture that stimulates creativity and innovation. Eur. J. Innov. Manag. 2003, 6, 64–74. [Google Scholar] [CrossRef]
- Leavy, B. A leader’s guide to creating an innovation culture. Strategy Leadersh. 2005, 33, 38–45. [Google Scholar] [CrossRef]
- DeCusatis, C. Creating, growing and sustaining efficient innovation teams. Creat. Innov. Manag. 2008, 17, 155–164. [Google Scholar] [CrossRef]
- Zerfass, A. Innovation readiness. Innov. J. 2005, 2, 1–27. [Google Scholar]
- Imran, M.K.; Ilyas, M.; Aslam, U.; Rahman, U.U. Organizational learning through transformational leadership. Learn. Organ. 2016, 23, 232–248. [Google Scholar] [CrossRef]
- García-Morales, V.J.; Jiménez-Barrionuevo, M.M.; Gutiérrez-Gutiérrez, L. Transformational leadership influence on organizational performance through organizational learning and innovation. J. Bus. Res. 2012, 65, 1040–1050. [Google Scholar] [CrossRef]
- Sattayaraksa, T.; Boon-itt, S. The roles of CEO transformational leadership and organizational factors on product innovation performance. Eur. J. Innov. Manag. 2018, 21, 227–249. [Google Scholar] [CrossRef]
- Matzler, K.; Renzl, B.; Müller, J.; Herting, S.; Mooradian, T.A. Personality traits and knowledge sharing. J. Econ. Psychol. 2008, 29, 301–313. [Google Scholar] [CrossRef]
- Elenkov, D.S.; Judge, W.; Wright, P. Strategic leadership and executive innovation influence: An international multi-cluster comparative study. Strateg. Manag. J. 2005, 26, 665–682. [Google Scholar] [CrossRef]
- Elenkov, D.S.; Manev, I.M. Senior expatriate leadership’s effects on innovation and the role of cultural intelligence. J. World Bus. 2009, 44, 357–369. [Google Scholar] [CrossRef]
- Talke, K.; Salomo, S.; Kock, A. Top management team diversity and strategic innovation orientation: The relationship and consequences for innovativeness and performance. J. Prod. Innov. Manag. 2011, 28, 819–832. [Google Scholar] [CrossRef]
- Rose, K.H. A Guide to the Project Management Body of Knowledge (PMBOK® Guide)—Fifth Edition. Proj. Manag. J. 2013, 44, e1. [Google Scholar] [CrossRef]
- Sanderson, J. Risk, uncertainty and governance in megaprojects: A critical discussion of alternative explanations. Int. J. Proj. Manag. 2012, 30, 432–443. [Google Scholar] [CrossRef]
- Pinto, J.K.; Slevin, D.P. Critical factors in successful project implementation. IEEE Trans. Eng. Manag. 1987, 34, 22–27. [Google Scholar] [CrossRef]
- Zuraik, A.; Kelly, L. The role of CEO transformational leadership and innovation climate in exploration and exploitation. Eur. J. Innov. Manag. 2018, 22, 84–104. [Google Scholar] [CrossRef]
- Müller, R.; Zhai, L.; Wang, A. Governance and governmentality in projects: Pro fi les and relationships with success. Int. J. Proj. Manag. 2017, 35, 378–392. [Google Scholar] [CrossRef]
- Panko, R.R. IT employment prospects: Beyond the dotcom bubble. Eur. J. Inf. Syst. 2008, 17, 182–197. [Google Scholar] [CrossRef]
- Kahveci, R.; Meads, C. Analysis of strengths, weaknesses, opportunities, and threats in the development of a health technology assessment program in Turkey. Int. J. Technol. Assess. Health Care 2008, 24, 235–240. [Google Scholar] [CrossRef]
- Kappelman, L.A.; McKeeman, R.; Zhang, L. Early warning signs of IT project failure: The dominant dozen. J. Inf. Syst. Manag. 2006, 23, 31–36. [Google Scholar] [CrossRef]
- Bartels, L.M. What’s the Matter with What’s the Matter with Kansas? Q. J. Political Sci. 2006, 1, 201–226. [Google Scholar] [CrossRef]
- Bono, J.E.; Judge, T.A. Personality and transformational and transactional leadership: A meta-analysis. J. Appl. Psychol. 2004, 89, 901–910. [Google Scholar] [CrossRef] [PubMed]
- Judge, T.A.; Bono, J.E. Five-factor model of personality and transformational leadership. J. Appl. Psychol. 2000, 85, 751–765. [Google Scholar] [CrossRef] [PubMed]
- Song, M.; Noh, J. Best new product development and management practices in the Korean high-tech industry. Ind. Mark. Manag. 2006, 35, 262–278. [Google Scholar] [CrossRef]
- Chumney, F.L. Structural Equation Models with Small Samples: A Comparative Study of Four Approaches. Ph.D. Thesis, University of Nebraska-Lincoln, Lincoln, NE, USA, 2013. [Google Scholar]
- Hair, J.F., Jr.; Sarstedt, M.; Ringle, C.M.; Gudergan, S.P. Advanced Issues in Partial Least Squares Structural Equation Modeling; Sage Publications Inc.: New York, NY, USA, 2017. [Google Scholar]
- Kline, R.B. Principles and Practice of Structural Equation Modeling, 4th ed.; Guilford Publications: New York, NY, USA, 2015. [Google Scholar]
- Hair, J.F.; Ringle, C.M.; Sarstedt, M. PLS-SEM: Indeed a silver bullet. J. Mark. Theory Pract. 2011, 19, 139–152. [Google Scholar] [CrossRef]
- Loo, R. Working towards best practices in project management: A Canadian study. Int. J. Proj. Manag. 2002, 20, 93–98. [Google Scholar] [CrossRef]
- Ritter, T.; Gemünden, H.G. The impact of a company’s business strategy on its technological competence, network competence and innovation success. J. Bus. Res. 2004, 57, 548–556. [Google Scholar] [CrossRef]
- Tabachnick, B.G.; Fidell, L.S. Using Multivariate Statistics, 4th ed.; Allyn & Bacon: Boston, MA, USA, 2001. [Google Scholar]
- Fornell, C.; Larcker, D.F. Structural Equation Models with Unobservable Variables and Measurement Error: Algebra and Statistics; Sage Publications: Los Angeles, CA, USA, 1981. [Google Scholar]
- Zaman, U. Examining the effect of xenophobia on “transnational” mega construction project (MCP) success: Moderating role of transformational leadership and high-performance work (HPW) practices. Eng. Constr. Archit. Manag. 2020, 27, 1119–1143. [Google Scholar] [CrossRef]
- Chin, W.W. The partial least squares approach to structural equation modeling. Mod. Methods Bus. Res. 1998, 295, 295–336. [Google Scholar]
- Aguinis, H.; Beaty, J.C.; Boik, R.J.; Pierce, C.A. Effect size and power in assessing moderating effects of categorical variables using multiple regression: A 30-year review. J. Appl. Psychol. 2005, 90, 94–107. [Google Scholar] [CrossRef]
- Moriano, J.A.; Molero, F.; Topa, G.; Mangin, J.-P.L. The influence of transformational leadership and organizational identification on intrapreneurship. Int. Entrep. Manag. J. 2014, 10, 103–119. [Google Scholar] [CrossRef]
- Zaman, U.; Abbasi, M. Linking transformational leadership and individual learning behavior: Role of psychological safety and uncertainty avoidance. Pak. J. Commer. Soc. Sci. 2020, 14, 167–201. [Google Scholar]
- Khan, M.N.; Zaman, U. The effect of knowledge management practices on organizational innovation: Moderating role of management support. J. Public Aff. 2020. [Google Scholar] [CrossRef]
- De Melo, J.C.F.; Salerno, M.S.; Freitas, J.S.; Bagno, R.B.; Brasil, V.C. From open innovation projects to open innovation project management capabilities: A process-based approach. Int. J. Proj. Manag. 2020, 38, 278–290. [Google Scholar] [CrossRef]
- Yun, J.J.; Liu, Z. Micro- and Macro-Dynamics of Open Innovation with a Quadruple-Helix Model. Sustainability 2019, 11, 3301. [Google Scholar] [CrossRef]
- Ahmed, U.; Umrani, W.A.; Zaman, U.; Rajput, S.M.; Aziz, T. Corporate Entrepreneurship and Business Performance: The Mediating Role of Employee Engagement. SAGE Open. 2020, 10, 1–10. [Google Scholar] [CrossRef]
- Zaman, U.; Jabbar, Z.; Nawaz, S.; Abbas, M. Understanding the soft side of software projects: An empirical study on the interactive effects of social skills and political skills on complexity–performance relationship. Int. J. Proj. Manag. 2019, 37, 444–460. [Google Scholar] [CrossRef]
- Iqbal, S.M.J.; Zaman, U.; Siddiqui, S.H.; Imran, M.K. Influence of transformational leadership factors on project success. Pak. J. Commer. Soc. Sci. 2019, 13, 231–256. [Google Scholar]
Publisher’s Note: MDPI stays neutral with regard to jurisdictional claims in published maps and institutional affiliations. |
© 2020 by the authors. Licensee MDPI, Basel, Switzerland. This article is an open access article distributed under the terms and conditions of the Creative Commons Attribution (CC BY) license (http://creativecommons.org/licenses/by/4.0/).



