Integrated Metabolomic and Transcriptomic Analysis of Nitraria Berries Indicate the Role of Flavonoids in Adaptation to High Altitude
Abstract
1. Introduction
2. Materials and Methods
2.1. Plant Material
2.2. Chemicals and Reagents
2.3. Metabolomic Analysis
2.3.1. Samples Preparation
2.3.2. UHPLC–MS for Qualitative Analysis
2.3.3. UHPLC–MS Quantitative Analysis
2.3.4. Establishment of the In–House Database for Nitraria Berries
2.3.5. Procedure for the Identification of Unknown Constituents
2.4. Transcriptome Analysis
2.4.1. RNA Extraction, Library Construction and Sequencing
2.4.2. Filtering of Clean Reads
2.4.3. De Novo Assembly and Functional Annotation
2.4.4. Enrichment Analysis of Differentially Expressed Genes
2.5. Correlation Analysis of the Metabolomic and Transcriptomic
2.6. Statistical Analysis
3. Results
3.1. Metabolic Profiling
3.2. Pathway Enrichment of DAMs
3.3. Transcriptome Sequencing, Assembly, and Annotation
3.4. Comparison of Gene Expression
3.5. KEGG Pathway Enrichment Analysis of DEGs
3.6. Joint Analysis of Metabolomics and Transcriptomics
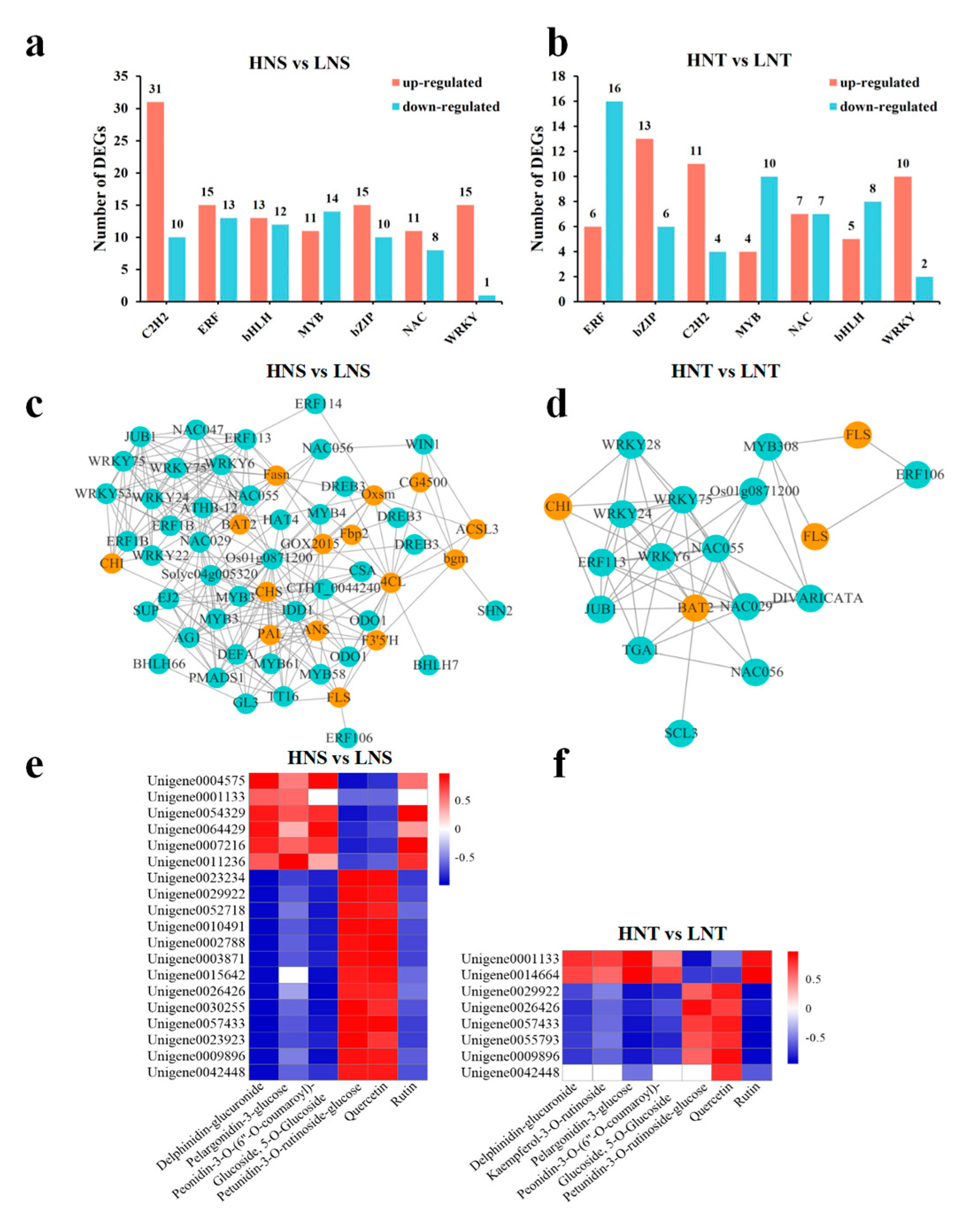
3.7. Transcription Factors Analysis
4. Discussion
Supplementary Materials
Author Contributions
Funding
Institutional Review Board Statement
Informed Consent Statement
Data Availability Statement
Conflicts of Interest
References
- Ma, Y.; Lu, M.; Chen, H.; Pan, M.; Hong, Y. Atmospheric moisture transport versus precipitation across the Tibetan Plateau: A mini–review and current challenges. Atmos. Res. 2018, 209, 50–58. [Google Scholar] [CrossRef]
- Jin, Y.; Zhang, X.; Wang, S.; Ge, J.; He, W.; Da, W.; Tan, Y.; Yang, Z.; Morgan, C.; Gao, X. The earliest evidence for a microblade adaptation in the remote, high altitude regions of the Tibetan Plateau. Sci. China Earth Sci. 2024, 67, 1561–1573. [Google Scholar] [CrossRef]
- Jia, Q.; Dong, Q.; Sang, Q.; Wang, M.; Zhang, H.; Zhou, Y.; Li, Y.; Xiao, T.; Hu, P.; Zhang, S. Rapid qualitative and quantitative analyses of anthocyanin composition in berries from the Tibetan Plateau with UPLC–quadruple–Orbitrap MS and their antioxidant activities. Eur. J. Mass Spectrom. 2020, 26, 301–308. [Google Scholar] [CrossRef] [PubMed]
- Kumari, M.; Joshi, R.; Kumar, R. Metabolic signatures provide novel insights to Picrorhiza kurroa adaptation along the altitude in Himalayan region. Metabolomics 2020, 16, 77–89. [Google Scholar] [CrossRef]
- Yatoo, M.I.; Dimri, U.; Gopalakrishnan, A.; Karthik, K.; Gopi, M.; Khandia, R.; Saminathan, M.; Saxena, A.; Alagawany, M.; Farag, M.R.; et al. Beneficial health applications and medicinal values of Pedicularis plants: A review. Biomed. Pharmacother. 2017, 95, 1301–1313. [Google Scholar] [CrossRef]
- Zhang, Y.; Zhang, R.; Song, Z.; Fu, W.; Yun, L.; Gao, J.; Hu, G.; Wang, Z.; Wu, H.; Zhang, G.; et al. Iris lactea var. chinensis plant drought tolerance depends on the response of proline metabolism, transcription factors, transporters and the ROS–scavenging system. BMC Plant Biol. 2023, 23, 17–30. [Google Scholar] [CrossRef]
- Atkinson, N.J.; Lilley, C.J.; Urwin, P.E. Identification of genes involved in the response of Arabidopsis to simultaneous biotic and abiotic stresses. Plant Physiol. 2013, 162, 2028–2041. [Google Scholar] [CrossRef]
- Patel, J.; Khandwal, D.; Choudhary, B.; Ardeshana, D.; Jha, R.K.; Tanna, B.; Yadav, S.; Mishra, A.; Varshney, R.K.; Siddique, K.H.M. Differential Physio–Biochemical and Metabolic Responses of Peanut (Arachis hypogaea L.) under Multiple Abiotic Stress Conditions. Int. J. Mol. Sci. 2022, 23, 660–669. [Google Scholar] [CrossRef]
- Patti, G.J.; Yanes, O.; Siuzdak, G. Innovation: Metabolomics: The apogee of the omics trilogy. Nat. Rev. Mol. Cell Biol. 2012, 13, 263–269. [Google Scholar] [CrossRef]
- Dong, X.; Guo, Y.; Xiong, C.; Sun, L. Evaluation of Two Major Rhodiola Species and the Systemic Changing Characteristics of Metabolites of Rhodiola crenulata in Different Altitudes by Chemical Methods Combined with UPLC–QqQ–MS–Based Metabolomics. Molecules 2020, 25, 4062. [Google Scholar] [CrossRef]
- Tang, X.; Li, J.; Liu, L.; Jing, H.; Zuo, W.; Zeng, Y. Transcriptome Analysis Provides Insights into Potentilla bifurca Adaptation to High Altitude. Life 2022, 12, 1337. [Google Scholar] [CrossRef] [PubMed]
- Liu, Y.; Li, Y.; Liu, Z.; Wang, L.; Bi, Z.; Sun, C.; Yao, P.; Zhang, J.; Bai, J.; Zeng, Y. Integrated transcriptomic and metabolomic analysis revealed altitude–related regulatory mechanisms on flavonoid accumulation in potato tubers. Food Res. Int. 2023, 170, 112997. [Google Scholar] [CrossRef] [PubMed]
- Sang, J.; Sang, J.; Ma, Q.; Hou, X.F.; Li, C.Q. Extraction optimization and identification of anthocyanins from Nitraria tangutorun Bobr. seed meal and establishment of a green analytical method of anthocyanins. Food Chem. 2017, 218, 386–395. [Google Scholar] [CrossRef] [PubMed]
- Zhou, W.; Wang, Y.; Yang, F.; Dong, Q.; Wang, H.; Hu, N. Rapid Determination of Amino Acids of Nitraria tangutorum Bobr. from the Qinghai–Tibet Plateau Using HPLC–FLD–MS/MS and a Highly Selective and Sensitive Pre–Column Derivatization Method. Molecules 2019, 24, 1665. [Google Scholar] [CrossRef] [PubMed]
- Tulyganov, T.; Ibragimov, A. Alkaloids of Nitraria komarovii synthesis of nitrarine and isonitrarine. Chem. Nat. Compd. 1993, 29, 512–515. [Google Scholar] [CrossRef]
- Liu, B.P.; Chong, E.Y.; Cheung, F.W.; Duan, J.A.; Che, C.T.; Liu, W.K. Tangutorine induces p21 expression and abnormal mitosis in human colon cancer HT–29 cells. Biochem. Pharmacol. 2005, 70, 287–299. [Google Scholar] [CrossRef]
- Gago, J.; Nadal, M.; Clemente–Moreno, M.J.; Figueroa, C.M.; Medeiros, D.B.; Cubo–Ribas, N.; Cavieres, L.A.; Gulías, J.; Fernie, A.R.; Flexas, J.; et al. Nutrient availability regulates Deschampsia antarctica photosynthetic and stress tolerance performance in Antarctica. J. Exp. Bot. 2023, 74, 2620–2637. [Google Scholar] [CrossRef]
- Zhang, M.; Ma, J.; Bi, H.; Song, J.; Yang, H.; Xia, Z.; Du, Y.; Gao, T.; Wei, L. Characterization and cardioprotective activity of anthocyanins from Nitraria tangutorum Bobr. by–products. Food Funct. 2017, 8, 2771–2782. [Google Scholar] [CrossRef]
- Jia, Q.Q.; Yang, Z.F.; Wang, Q.; Zhao, Q.; Jia, Y.J.; Guo, B.H.; Li, X.Y.; Wang, W. Chemical Profiling of Nitraria roborowskii Kom. by UPLC–Q–Orbitrap–MS and Their Hypolipidemic Effects in Vivo. Chem. Biodivers. 2023, 20, e202300683. [Google Scholar] [CrossRef]
- Wu, J.; Lv, S.; Zhao, L.; Gao, T.; Yu, C.; Hu, J.; Ma, F. Advances in the study of the function and mechanism of the action of flavonoids in plants under environmental stresses. Planta 2023, 257, 108–120. [Google Scholar] [CrossRef]
- Liu, S.; Gu, X.; Jiang, Y.; Wang, L.; Xiao, N.; Chen, Y.; Jin, B.; Wang, L.; Li, W. UV–B promotes flavonoid biosynthesis in Ginkgo biloba by inducing the GbHY5–GbMYB1–GbFLS module. Hortic. Res. 2023, 10, uhad118. [Google Scholar] [CrossRef] [PubMed]
- Chen, S.; Zhou, Y.; Chen, Y.; Gu, J. fastp: An ultra–fast all–in–one FASTQ preprocessor. Bioinformatics 2018, 34, 884–890. [Google Scholar] [CrossRef] [PubMed]
- Love, M.I.; Huber, W.; Anders, S. Moderated estimation of fold change and dispersion for RNA–seq data with DESeq2. Genome Biol. 2014, 15, 550–563. [Google Scholar] [CrossRef] [PubMed]
- Dietz, K.J.; Turkan, I.; Krieger–Liszkay, A. Redox– and Reactive Oxygen Species–Dependent Signaling into and out of the Photosynthesizing Chloroplast. Plant Physiol. 2016, 171, 1541–1550. [Google Scholar] [CrossRef] [PubMed]
- Huang, S.; Van Aken, O.; Schwarzländer, M.; Belt, K.; Millar, A.H. The Roles of Mitochondrial Reactive Oxygen Species in Cellular Signaling and Stress Response in Plants. Plant Physiol. 2016, 171, 1551–1559. [Google Scholar] [CrossRef]
- Sandalio, L.M.; Romero–Puertas, M.C. Peroxisomes sense and respond to environmental cues by regulating ROS and RNS signalling networks. Ann. Bot. 2015, 116, 475–485. [Google Scholar] [CrossRef]
- Kumar, A.; Guleria, S.; Ghosh, D.; Dogra, V.; Kumar, S. Managing reactive oxygen species—Some learnings from high altitude extremophytes. J. Environ. Exp. Bot. 2021, 189, 104525. [Google Scholar] [CrossRef]
- Steyn, W. Prevalence and functions of anthocyanins in fruits. Anthocyanins Biosynth. Funct. Appl. 2009, 20, 86–105. [Google Scholar]
- Mittler, R.; Vanderauwera, S.; Gollery, M.; Van Breusegem, F. Reactive oxygen gene network of plants. Trends Plant Sci. 2004, 9, 490–498. [Google Scholar] [CrossRef]
- Yamasaki, H.; Sakihama, Y.; Ikehara, N. Flavonoid–Peroxidase Reaction as a Detoxification Mechanism of Plant Cells against H2O2. Plant Physiol. 1997, 115, 1405–1412. [Google Scholar] [CrossRef]
- Ai, T.N.; Naing, A.H.; Yun, B.W.; Lim, S.H.; Kim, C.K. Overexpression of RsMYB1 Enhances Anthocyanin Accumulation and Heavy Metal Stress Tolerance in Transgenic Petunia. Front. Plant Sci. 2018, 9, 1388. [Google Scholar] [CrossRef] [PubMed]
- Naing, A.H.; Park, K.I.; Ai, T.N.; Chung, M.Y.; Han, J.S.; Kang, Y.W.; Lim, K.B.; Kim, C.K. Overexpression of snapdragon Delila (Del) gene in tobacco enhances anthocyanin accumulation and abiotic stress tolerance. BMC Plant Biol. 2017, 17, 65–81. [Google Scholar] [CrossRef] [PubMed]
- Naing, A.H.; Kim, C.K. Abiotic stress–induced anthocyanins in plants: Their role in tolerance to abiotic stresses. Physiol. Plant 2021, 172, 1711–1723. [Google Scholar] [CrossRef] [PubMed]
- Gould, K.; McKelvie, J.; Markham, K. Do anthocyanins function as antioxidants in leaves? Imaging of H2O2 in red and green leaves after mechanical injury. Plant Cell Environ. 2002, 25, 1261–1269. [Google Scholar] [CrossRef]
- Xu, Z.; Mahmood, K.; Rothstein, S.J. ROS Induces Anthocyanin Production Via Late Biosynthetic Genes and Anthocyanin Deficiency Confers the Hypersensitivity to ROS–Generating Stresses in Arabidopsis. Plant Cell Physiol. 2017, 58, 1364–1377. [Google Scholar] [CrossRef] [PubMed]
- Landi, M.; Guidi, L.; Pardossi, A.; Tattini, M.; Gould, K.S. Photoprotection by foliar anthocyanins mitigates effects of boron toxicity in sweet basil (Ocimum basilicum). Planta 2014, 240, 941–953. [Google Scholar] [CrossRef]
- Hichri, I.; Barrieu, F.; Bogs, J.; Kappel, C.; Delrot, S.; Lauvergeat, V. Recent advances in the transcriptional regulation of the flavonoid biosynthetic pathway. J. Exp. Bot. 2011, 62, 2465–2483. [Google Scholar] [CrossRef]
- Nemesio–Gorriz, M.; Blair, P.B.; Dalman, K.; Hammerbacher, A.; Arnerup, J.; Stenlid, J.; Mukhtar, S.M.; Elfstrand, M. Identification of Norway Spruce MYB–bHLH–WDR Transcription Factor Complex Members Linked to Regulation of the Flavonoid Pathway. Front. Plant Sci. 2017, 8, 305–316. [Google Scholar] [CrossRef]
- Zhang, X.; He, Y.; Li, L.; Liu, H.; Hong, G. Involvement of the R2R3–MYB transcription factor MYB21 and its homologs in regulating flavonol accumulation in Arabidopsis stamen. J. Exp. Bot. 2021, 72, 4319–4332. [Google Scholar] [CrossRef]
- Koes, R.; Verweij, W.; Quattrocchio, F. Flavonoids: A colorful model for the regulation and evolution of biochemical pathways. Trends Plant Sci. 2005, 10, 236–242. [Google Scholar] [CrossRef]
- Isah, T. Stress and defense responses in plant secondary metabolites production. Biol. Res. 2019, 52, 39–51. [Google Scholar] [CrossRef] [PubMed]
- Yang, L.; Wen, K.S.; Ruan, X.; Zhao, Y.X.; Wei, F.; Wang, Q. Response of Plant Secondary Metabolites to Environmental Factors. Molecules 2018, 23, 762. [Google Scholar] [CrossRef] [PubMed]
- Sun, W.; Yan, Y.; Muhammad, Z.; Zhang, G. Transcriptomic Analyses Reveal the Mechanism by Which Different Light Qualities and Light Duration Induce Anthocyanin Biosynthesis in ‘Kyoho’ Grapes. J. Hortic. 2024, 10, 791. [Google Scholar] [CrossRef]
- Tian, Z.; Aierken, A.; Pang, H.; Du, S.; Feng, M.; Ma, K.; Gao, S.; Bai, G.; Ma, C. Constituent analysis and quality control of anthocyanin constituents of dried Lycium ruthenicum Murray fruits by HPLC–MS and HPLC–DAD. J. Liq. Chromatogr. Relat. Technol. 2016, 39, 453–458. [Google Scholar] [CrossRef]
- Ancillotti, C.; Ciofi, L.; Rossini, D.; Chiuminatto, U.; Stahl-Zeng, J.; Orlandini, S.; Furlanetto, S.; Del Bubba, M. Liquid chromatographic/electrospray ionization quadrupole/time of flight tandem mass spectrometric study of polyphenolic composition of different Vaccinium berry species and their comparative evaluation. Anal. Bioanal. Chem. 2017, 409, 1347–1368. [Google Scholar] [CrossRef]
- Jin, H.; Zhao, J.; Zhou, W.; Shen, A.; Yang, F.; Liu, Y.; Guo, Z.; Zhang, X.; Tao, Y.; Peng, X. Preparative separation of a challenging anthocyanin from Lycium ruthenicum Murr. by two-dimensional reversed-phase liquid chromatography/hydrophilic interaction chromatography. RSC Adv. 2015, 5, 62134–62141. [Google Scholar] [CrossRef]
- Wu, T.; Lv, H.; Wang, F.; Wang, Y. Characterization of Polyphenols from Lycium ruthenicum Fruit by UPLC-Q-TOF/MS(E) and Their Antioxidant Activity in Caco-2 Cells. J. Agric. Food Chem. 2016, 64, 2280–2288. [Google Scholar] [CrossRef]
- Song, Q.; Xia, X.; Ji, C.; Chen, D.; Lu, Y. Optimized flash extraction and UPLC-MS analysis on antioxidant compositions of Nitraria sibirica fruit. J. Pharm. Biomed. Anal. 2019, 172, 379–387. [Google Scholar] [CrossRef]
- Zhao, J.-Q.; Wang, Y.-X.; Yang, Y.-L.; Zeng, Y.; Wang, Q.-L.; Shao, Y.; Mei, L.-J.; Shi, Y.-P.; Tao, Y.-D. Isolation and identification of antioxidant and α-glucosidase inhibitory compounds from fruit juice of Nitraria tangutorum. Food Chem. 2017, 227, 93–101. [Google Scholar] [CrossRef]
- Zhao, J.; Xu, F.; Ji, T.; Li, J. A New Spermidine from the Fruits of Lycium ruthenicum. Chem. Nat. Compd. 2014, 50, 880–883. [Google Scholar] [CrossRef]
- Turghun, C.; Bakri, M.; Abdulla, R.; Ma, Q.; Aisa, H.A. Comprehensive characterisation of phenolics from Nitraria sibirica leaf extracts by UHPLC-quadrupole-orbitrap- MS and evaluation of their anti-hypertensive activity. J. Ethnopharmacol. 2020, 261, 113019. [Google Scholar] [CrossRef]






Disclaimer/Publisher’s Note: The statements, opinions and data contained in all publications are solely those of the individual author(s) and contributor(s) and not of MDPI and/or the editor(s). MDPI and/or the editor(s) disclaim responsibility for any injury to people or property resulting from any ideas, methods, instructions or products referred to in the content. |
© 2024 by the authors. Licensee MDPI, Basel, Switzerland. This article is an open access article distributed under the terms and conditions of the Creative Commons Attribution (CC BY) license (https://creativecommons.org/licenses/by/4.0/).
Share and Cite
Zhao, Q.; Zhang, J.; Li, Y.; Yang, Z.; Wang, Q.; Jia, Q. Integrated Metabolomic and Transcriptomic Analysis of Nitraria Berries Indicate the Role of Flavonoids in Adaptation to High Altitude. Metabolites 2024, 14, 591. https://doi.org/10.3390/metabo14110591
Zhao Q, Zhang J, Li Y, Yang Z, Wang Q, Jia Q. Integrated Metabolomic and Transcriptomic Analysis of Nitraria Berries Indicate the Role of Flavonoids in Adaptation to High Altitude. Metabolites. 2024; 14(11):591. https://doi.org/10.3390/metabo14110591
Chicago/Turabian StyleZhao, Qing, Jie Zhang, Yanhong Li, Zufan Yang, Qian Wang, and Qiangqiang Jia. 2024. "Integrated Metabolomic and Transcriptomic Analysis of Nitraria Berries Indicate the Role of Flavonoids in Adaptation to High Altitude" Metabolites 14, no. 11: 591. https://doi.org/10.3390/metabo14110591
APA StyleZhao, Q., Zhang, J., Li, Y., Yang, Z., Wang, Q., & Jia, Q. (2024). Integrated Metabolomic and Transcriptomic Analysis of Nitraria Berries Indicate the Role of Flavonoids in Adaptation to High Altitude. Metabolites, 14(11), 591. https://doi.org/10.3390/metabo14110591
