String-Inspired Running Vacuum—The “Vacuumon”—And the Swampland Criteria
Abstract
1. Introduction: Embedding Effective Field Theory Models into Quantum Gravity and the Problems of Cosmology
2. The Swampland Conjectures
- (1)
- The Field-theory-space Distance Conjecture (DfsC) [36]If an effective low-energy field theory (EFT) of some string theory contains a scalar field , which changes by a “distance” (in field space) , from some initial value, then for the EFT to be valid one must havewhere is a positive constant of order , and is the gravitational constant in four space-time dimensions, with GeV the reduced Planck mass. Violation of the conjecture (1) implies the “contamination” of the EFT by towers of string states, not necessarily point-like, which become (ultra) light, as increases with time. Such a descent of “formerly massive” string states from the UV would jeopardise physical conclusions based only on the study of the local EFT.
- (2)
- The First Swampland Conjecture (FSC) [37]This conjecture provides restrictions on the scalar field(s) self interactions within the framework of a EFT stemming from some microscopic string theory. In particular, for the EFT to be valid, the gradient of the scalar potential V in field space must satisfy:where is a dimensionless (positive) constant of . The gradient in field space refers to the multicomponent space of scalar fields , the EFT contains.The FSC (2) rules out slow-roll inflation (implying that the standard slow-roll parameter is of order one), and with it several phenomenologically successful inflationary models.
- (3)
- This conjecture states that, if the scalar potential possesses a local maximum, then near that local maximum the minimum eigevalue of the theory-space Hessian , with denoting gradient of the potential with respect to the (scalar) field , should satisfy the following constraint:where is an appropriate, order , positive (dimensionless) constant. The condition (3) would be incompatible with the smallness in magnitude of the second of the slow roll parameters , as required for conventional slow-roll single-field inflationary models.We should stress at this point that in models for which the SSC applies but not the FSC, the entropy-bound-based derivation of FSC [38] still holds, but for a range of field values outside the regime for which the local maximum of the potential occurs. The critical value/range on the magnitude of the fields for the entropy-bound implementation of FSC depends on the details of the underlying microscopic model, as do the parameters appearing in (13).
- (4)
- Warm Inflation modified First Swampland Conjecture (WImFSC) [40]A slight modification of the SSC has been discussed in [40], for the case of warm inflation, that is, inflationary models for which there is an interaction of the inflaton field with, say, the radiation fields, of energy density , via:where some (small) positive constant. The analysis in [40] shows that the warm inflation paradigm is characterised by a slightly modified FSC boundwhere , with , are constants, whose meaning will become clear later on (cf. (7) and (8), below), and s denotes the entropy density of the Universe, which satisfies , where T is the temperature. As shown in [40], for the explicit models discussed, the deviations of the bound (5) from the one of FSC (2) are small.The aforementioned swampland conditions FSC, SSC and WImFSC, are all incompatible with slow-roll inflation, in the sense that in string theory de Sitter vacua seem to be excluded.
- (5)
- Non-Critical String Modification of the FSC [45]At this point we remark that in non-critical (supercritical) string cosmology models, where the target time is identified with the (world-sheet zero mode of the) (time-like) Liouville mode [46,47], the swampland criteria are severely relaxed, as a result of drastic modifications in the relevant Friedmann equation [45], arising from the non-criticality of the string.where is the (positive) canonically normalised dilaton of supercritical string cosmologies [46,47], which increases with cosmic time, and its potential, which is non trivial for non-critical strings [46,47,48,49,50]. Thus the constraint (6) is trivially satisfied for long times after an initial time, for which is large. For such (non-equilibrium, relaxation) cosmologies, slow-roll inflation is still valid.
3. The Weak Gravity Conjectures
4. The Running Vacuum Model (RVM): A Brief Review of Its Most Important Features
4.1. RVM Cosmic Evolution
4.2. Embedding RVM in String Theory
4.3. The “Vacuumon” Representation of the Running Vacuum Model: Early Eras
- (i)
- Rhe generic RVM, assuming relativistic matter,
- (ii)
5. String-Inspired RVM and the Swampland
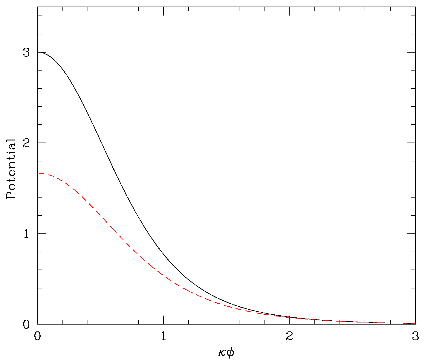
- (i)
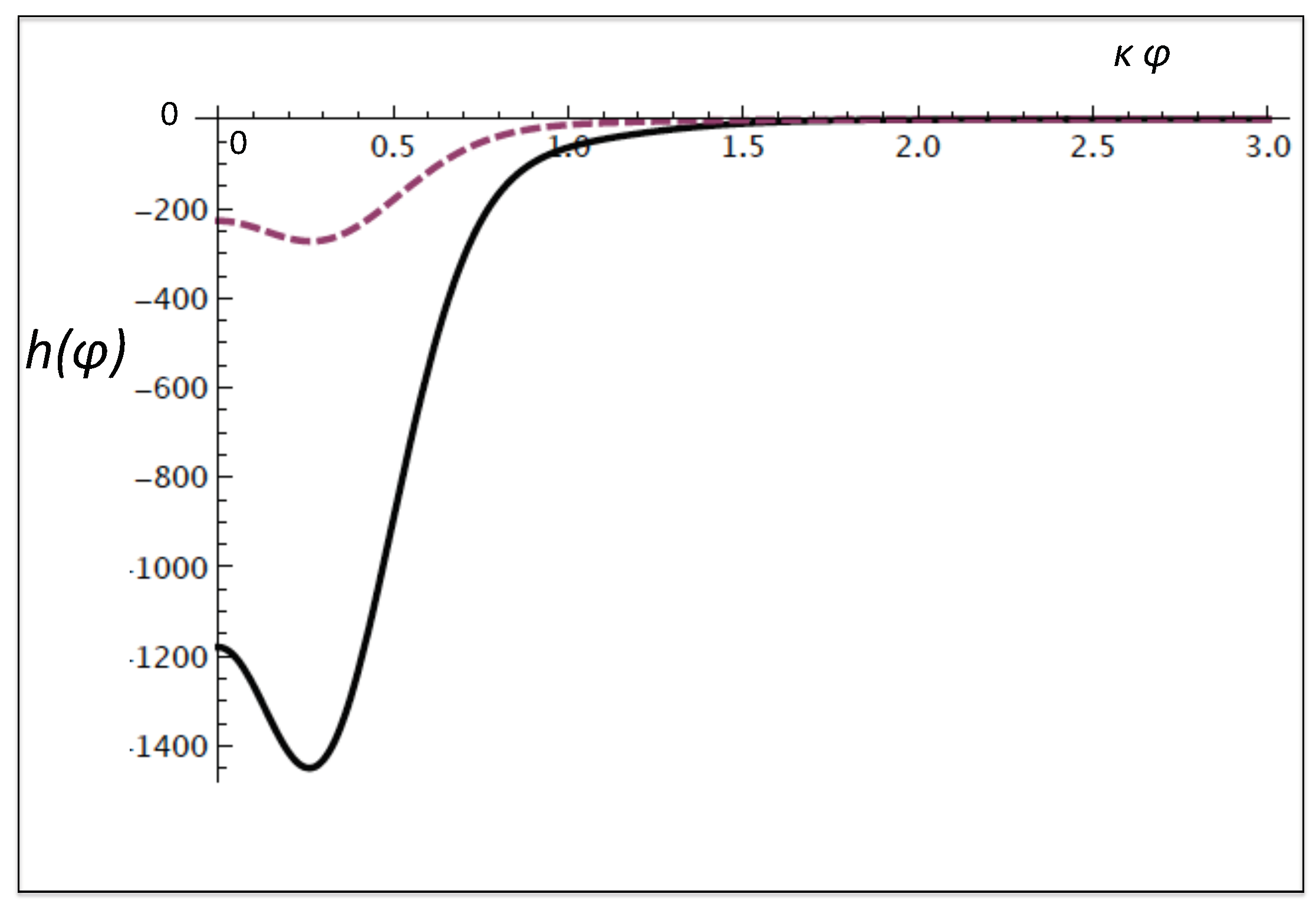
- On plotting the quantity versus the field , for positive values, as required by the vacuumon representation [34], we observe from Figure 2 (upper panels) that the SSC, (3), is satisfied () for small vacuumon field values in both cases (38) and (40). This range defines the bulk of the de Sitter (inflationary) phase for which or , in the generic and string-inspired RVM cases, respectively. We interpret this result as implying that in this range the vacuumon EFT are consistent with an UV completion from string theory.
- (ii)
- As the early-era vacuumon field continues to grow, exceeding a “critical range” range (see discussion in Section 1), towers of string states become light and affect the EFT (the “critical range”). This phase characterises the exit from inflation phase of the RVM, in which most of its entropy is generated due to such states. For we observe (Figure 2, lower panels) that the quantities approximate a constant value, for the generic RVM with radiation-type matter, and for the string-inspired RVM with “stiff” stringy matter.These values coincide with the value of in the regimethat is assumed to characterise the exit of inflation, corresponding to large vacuumon fields .Indeed, in this range, the entropy of the RVM, which is mainly due to the tower of string states that are becoming light (cf. (8)), saturates the Bousso upper bound (10) and becomes the Bekenstein–Gibbons–Hawking entropy of the RVM [52,53,54,55,56,57,58]. This is a standard property of the RVM [73], and we used it in [1,2] in order to connect smoothly the exit from inflation, corresponding to an almost constant (slowly varying) background axion field b, , with a temperature dependent configuration for this field during the radiation era, which leads to leptogenesis [91,92].Let us now demonstrate this. Consider the saturated from below (12) and saturate also the Bousso bound for the entropy (10), assuming that the tower of string states that descend from the UV are mainly point like, which implies . We have then:We now use the set of equations (23) together with (38), or (34) together with (40), depending on whether we consider generic RVM with relativistic matter [70,71] or the string-inspired RVM with stiff stringy b-axion matter of [1,2], respectively. We consider the range (43), appropriate for the exit-from-inflation phase. From (44), we then obtainwhich yieldsfor the generic RVM, andfor the string-inspired RVM.The reader can readily verify from the lower panels of Figure 2 that these are indeed the asymptotic limit of the function for large .
6. Conclusions, Vacuumon and the Weak Gravity Conjecture
Author Contributions
Funding
Acknowledgments
Conflicts of Interest
References
- Basilakos, S.; Mavromatos, N.E.; Solà Peracaula, J. Gravitational and Chiral Anomalies in the Running Vacuum Universe and Matter-Antimatter Asymmetry. Phys. Rev. D 2020, 101, 045001. [Google Scholar] [CrossRef]
- Basilakos, S.; Mavromatos, N.E.; Solà Peracaula, J. Quantum Anomalies in String-Inspired Running Vacuum Universe: Inflation and Axion Dark Matter. Phys. Lett. B 2020, 803, 135342. [Google Scholar] [CrossRef]
- Basilakos, S.; Mavromatos, N.E.; Solà Peracaula, J. Do we Come from a Quantum Anomaly? Int. J. Mod. Phys. 2019, 28, 1944002. [Google Scholar] [CrossRef]
- Green, M.B.; Schwarz, J.H.; Witten, E. Introduction. In Superstring Theory; Cambridge University Press: Cambridge, UK, 1987; Volume 2, 469p. [Google Scholar]
- Green, M.B.; Schwarz, J.H.; Witten, E. Loop Amplitudes, Anomalies And Phenomenology. In Superstring Theory; Cambridge University Press: Cambridge, UK, 1987; Volume 2, 596p. [Google Scholar]
- Polchinski, J. An introduction to the bosonic string. In String Theory; Cambridge University Press: Cambridge, UK, 1998; Volume 1. [Google Scholar] [CrossRef]
- Polchinski, J. Superstring theory and beyond. In String Theory; Cambridge University Press: Cambridge, UK, 1998; Volume 2. [Google Scholar] [CrossRef]
- Vafa, C. The String landscape and the swampland. arXiv 2005, arXiv:hep-th/0509212. [Google Scholar]
- Susskind, L. The Anthropic landscape of string theory. arXiv 2003, arXiv:hep-th/0302219. [Google Scholar]
- Akiyama, K.; Alberdi, A.; Alef, W.; Asada, K.; Azulay, R.; Baczko, A.; Ball, D.; Baloković, M.; Barrett, J.; Bintley, D.; et al. [Event Horizon Telescope]. First M87 Event Horizon Telescope Results. I. The Shadow of the Supermassive Black Hole. Astrophys. J. 2019, 875, 1. [Google Scholar] [CrossRef]
- Aghanim, N.; et al. [Planck Collaboration]. Planck 2018 results—VI. Cosmological parameters. A&A 2020, 641, A6. [Google Scholar] [CrossRef]
- Hellerman, S.; Kaloper, N.; Susskind, L. String theory and quintessence. JHEP 2001, 6, 003. [Google Scholar] [CrossRef]
- Fischler, W.; Kashani-Poor, A.; McNees, R.; Paban, S. The Acceleration of the universe, a challenge for string theory. JHEP 2001, 7, 003. [Google Scholar] [CrossRef]
- Witten, E. Quantum gravity in de Sitter space. arXiv 2001, arXiv:hep-th/0106109. [Google Scholar]
- Mazur, P.O.; Mottola, E. Weyl cohomology and the effective action for conformal anomalies. Phys. Rev. D 2001, 64, 104022. [Google Scholar] [CrossRef]
- Ellis, J.R.; Mavromatos, N.; Nanopoulos, D.V. Cosmic acceleration and the string coupling. Phys. Lett. B 2005, 619, 17–25. [Google Scholar] [CrossRef]
- Martin, J.; Ringeval, C.; Vennin, V. Encyclopædia Inflationaris. Phys. Dark Univ. 2014, 5–6, 75–235. [Google Scholar] [CrossRef]
- Tsujikawa, S. Quintessence: A Review. Class. Quant. Grav. 2013, 30, 214003. [Google Scholar] [CrossRef]
- Martin, J. Quintessence: A mini-review. Mod. Phys. Lett. A 2008, 23, 1252–1265. [Google Scholar] [CrossRef]
- Verde, L.; Treu, T.; Riess, A.G. Tensions between the Early and the Late Universe. Nat. Astron. 2019, 3, 891–895. [Google Scholar] [CrossRef]
- Di Valentino, E.; Anchordoqui, L.A.; Akarsu, O.; Ali-Haimoud, Y.; Amendola, L.; Arendse, N.; Asgari, M.; Ballardini, M.; Basilakos, S.; Battistelli, E. Cosmology Intertwined II: The Hubble Constant Tension. arXiv 2020, arXiv:2008.11284. [Google Scholar]
- Di Valentino, E.; Anchordoqui, L.A.; Akarsu, O.; Ali-Haimoud, Y.; Amendola, L.; Arendse, N.; Asgari, M.; Ballardini, M.; Basilakos, S.; Battistelli, E. Cosmology Intertwined III: fs8 and S8. arXiv 2020, arXiv:2008.11285. [Google Scholar]
- Joan Solà Peracaula, J. Cosmological constant and vacuum energy: Old and new ideas. J. Solà J. Phys. Conf. Ser. 2013, 453, 012015. [Google Scholar]
- Joan Solà Peracaula, J. Vacuum energy and cosmological evolution. AIP Conf. Proc. 2015, 1606, 19. [Google Scholar]
- Joan Solà Peracaula, J. Cosmologies with a time dependent vacuum. J. Phys. Conf. Ser. 2011, 283, 012033. [Google Scholar]
- Joan Solà Peracaula, J.; Gómez-Valent, A. The CDM cosmology: From inflation to dark energy through running Λ. Int. J. Mod. Phys. D 2015, 24, 1541003. [Google Scholar]
- Joan Solà Peracaula, J.; de Cruz Pérez, J.; Gómez-Valent, A. Dynamical dark energy vs. Λ = const in light of observations. EPL 2018, 121, 39001. [Google Scholar] [CrossRef]
- Joan Solà Peracaula, J.; de Cruz Pérez, J.; Gómez-Valent, A. Possible signals of vacuum dynamics in the Universe. Mon. Not. R. Astron. Soc. 2018, 478, 4357. [Google Scholar] [CrossRef]
- Gómez-Valent, A.; Joan Solà Peracaula, J. Density perturbations for running vacuum: A successful approach to structure formation and to the σ8-tension. Mon. Not. R. Astron. Soc. 2018, 478, 126. [Google Scholar] [CrossRef]
- Joan Solà Peracaula, J.; Gómez-Valent, A.; de Cruz Pérez, J. The H0 tension in light of vacuum dynamics in the Universe. Phys. Lett. B 2017, 774, 317. [Google Scholar] [CrossRef]
- Joan Solà Peracaula, J.; Gómez-Valent, A.; de Cruz Pérez, J. Dynamical dark energy: Scalar fields and running vacuum. Mod. Phys. Lett. A 2017, 32, 1750054. [Google Scholar]
- Rezaei, M.; Malekjani, M.; Joan Solà Peracaula, J. Can dark energy be expressed as a power series of the Hubble parameter? Phys. Rev. D 2019, 100, 023539. [Google Scholar] [CrossRef]
- Joan Solà Peracaula, J.; Gómez-Valent, A.; de Cruz Pérez, J.; Moreno-Pulido, C. Brans-Dicke gravity with a cosmological constant smoothes out ΛCDM tensions. Astrophys. J. 2019, 886, L6. [Google Scholar] [CrossRef]
- Basilakos, S.; Mavromatos, N.E.; Joan Solà Peracaula, J. Scalar Field Theory Description of the Running Vacuum Model: The Vacuumon. JCAP 2019, 12, 025. [Google Scholar] [CrossRef]
- Basilakos, S.; Mavromatos, N.E.; Joan Solà Peracaula, J. Starobinsky-like inflation and running vacuum in the context of Supergravity. Universe 2016, 2, 14. [Google Scholar] [CrossRef]
- Ooguri, H.; Vafa, C. On the Geometry of the String Landscape and the Swampland. Nucl. Phys. B 2007, 766, 21–33. [Google Scholar] [CrossRef]
- Obied, G.; Ooguri, H.; Spodyneiko, L.; Vafa, C. De Sitter Space and the Swampland. arXiv 2018, arXiv:1806.08362. [Google Scholar]
- Ooguri, H.; Palti, E.; Shiu, G.; Vafa, C. Distance and de Sitter Conjectures on the Swampland. Phys. Lett. B 2019, 788, 180–184. [Google Scholar] [CrossRef]
- Garg, S.K.; Krishnan, C. Bounds on Slow Roll and the de Sitter Swampland. JHEP 2019, 11, 075. [Google Scholar] [CrossRef]
- Brandenberger, R.; Kamali, V.; Ramos, R.O. Strengthening the de Sitter swampland conjecture in warm inflation. arXiv 2020, arXiv:2002.04925. [Google Scholar]
- Arkani-Hamed, N.; Motl, L.; Nicolis, A.; Vafa, C. The String landscape, black holes and gravity as the weakest force. JHEP 2007, 6, 060. [Google Scholar] [CrossRef]
- Palti, E. The Weak Gravity Conjecture and Scalar Fields. JHEP 2017, 8, 034. [Google Scholar] [CrossRef]
- Gonzalo, E.; Ibanez, L.E. A Strong Scalar Weak Gravity Conjecture and Some Implications. JHEP 2019, 8, 118. [Google Scholar] [CrossRef]
- Kusenko, A.; Takhistov, V.; Yamada, M.; Yamazaki, M. Fundamental Forces and Scalar Field Dynamics in the Early Universe. Phys. Lett. B 2020, 804, 135369. [Google Scholar] [CrossRef]
- Ellis, J.; Mavromatos, N.; Nanopoulos, D. Supercritical String Cosmology drains the Swampland. Phys. Rev. D 2020, 102. [Google Scholar] [CrossRef]
- Ellis, J.R.; Mavromatos, N.; Nanopoulos, D.V. A Microscopic Liouville arrow of time. Chaos Solitons Fractals 1999, 10, 345–363. [Google Scholar] [CrossRef]
- Diamandis, G.; Georgalas, B.; Lahanas, A.; Mavromatos, N.; Nanopoulos, D.V. Dissipative Liouville Cosmology: A Case Study. Phys. Lett. B 2006, 642, 179–186. [Google Scholar] [CrossRef]
- Antoniadis, I.; Bachas, C.; Ellis, J.R.; Nanopoulos, D.V. Cosmological String Theories And Discrete Inflation. Phys. Lett. B 1988, 211, 393. [Google Scholar] [CrossRef]
- Antoniadis, I.; Bachas, C.; Ellis, J.R.; Nanopoulos, D.V. An Expanding Universe In String Theory. Nucl. Phys. B 1989, 328, 117. [Google Scholar] [CrossRef]
- Antoniadis, I.; Bachas, C.; Ellis, J.R.; Nanopoulos, D.V. Comments On Cosmological String Solutions. Phys. Lett. B 1991, 257, 278. [Google Scholar] [CrossRef]
- Bousso, R. A Covariant entropy conjecture. JHEP 1999, 7, 004. [Google Scholar] [CrossRef]
- Bekenstein, J.D. Black holes and the second law. Lett. Nuov. Cim. 1972, 4, 737. [Google Scholar] [CrossRef]
- Bekenstein, J.D. Black Holes and Entropy. Phys. Rev. D 1973, 7, 2333. [Google Scholar] [CrossRef]
- Bekenstein, J.D. Generalized second law of thermodynamics in black-hole physics. Phys. Rev. 1974, 9, 3292. [Google Scholar] [CrossRef]
- Bekenstein, J.D. Universal upper bound on the entropy-to-energy ratio for bounded systems. Phys. Rev. D 1981, 23, 287. [Google Scholar] [CrossRef]
- Hawking, S.W. Black hole explosions? Nature 1974, 248, 30. [Google Scholar] [CrossRef]
- Hawking, S.W. Black holes and thermodynamics. Phys. Rev. D 1976, 13, 191. [Google Scholar] [CrossRef]
- Gibbons, G.; Hawking, S. Cosmological Event Horizons, Thermodynamics, and Particle Creation. Phys. Rev. D 1977, 15, 2738–2751. [Google Scholar] [CrossRef]
- Benakli, K.; Branchina, C.; Lafforgue-Marmet, G. Revisiting the Scalar Weak Gravity Conjecture. arXiv 2020, arXiv:2004.12476. [Google Scholar]
- Gonzalo, E.; Ibanez, L.E. Pair Production and Gravity as the Weakest Force. arXiv 2020, arXiv:2005.07720. [Google Scholar]
- Shapiro, I.L.; Solà Peracaula, J. The scaling evolution of cosmological constant. JHEP 2002, 202, 006. [Google Scholar] [CrossRef]
- Shapiro, I.L.; Solà Peracaula, J. On the scaling behavior of the cosmological constant and the possible existence of new forces and new light degrees of freedom. Phys. Lett. 2000, B475, 236. [Google Scholar] [CrossRef]
- Shapiro, I.L.; Solà Peracaula, J. Cosmological constant, renormalization group and Planck scale physics. Nucl. Phys. Proc. Suppl. 2004, 127, 71. [Google Scholar] [CrossRef]
- Shapiro, I.L.; Solà Peracaula, J. A Friedmann-Lemaitre-Robertson-Walker cosmological model with running Lambda. PoS AHEP 2003, 2003, 013. [Google Scholar]
- Solà Peracaula, J. Dark energy: A quantum fossil from the inflationary universe? J. Phys. A 2008, 41, 164066. [Google Scholar] [CrossRef]
- Shapiro, I.L.; Solà Peracaula, J. On the possible running of the cosmological “constant”. Phys. Lett. B 2009, 682, 105. [Google Scholar] [CrossRef]
- Shapiro, I.L.; Solà Peracaula, J. Can the cosmological ’constant’ run?—It may run. arXiv 2008, arXiv:0808.0315. [Google Scholar]
- Fritzsch, H.; Solà Peracaula, J. Matter non-conservation in the universe and dynamical dark energy. Class. Quant. Grav. 2012, 29, 215002. [Google Scholar] [CrossRef]
- Fritzsch, H.; Solà Peracaula, J. Fundamental constants and cosmic vacuum: The micro and macro connection. Mod. Phys. Lett. A 2015, 30, 1540034. [Google Scholar] [CrossRef]
- Basilakos, S.; Lima, J.A.S.; Solà Peracaula, J. Expansion History with Decaying Vacuum: A Complete Cosmological Scenario. Mon. Not. R. Astron. Soc. 2013, 431, 923. [Google Scholar]
- Perico, E.L.D.; Lima, J.A.S.; Basilakos, S.; Solà Peracaula, J. Complete Cosmic History with a dynamical Lambda(H) term. Phys. Rev. D 2013, 88, 063531. [Google Scholar] [CrossRef]
- Basilakos, S.; Lima, J.A.S.; Solà Peracaula, J. Nonsingular decaying vacuum cosmology and entropy production. Gen. Rel. Grav. 2015, 47, 40. [Google Scholar] [CrossRef]
- Solà Peracaula, J.; Yu, H. Particle and entropy production in the Running Vacuum Universe. Gen. Rel. Grav. 2020, 52. [Google Scholar] [CrossRef]
- Shapiro, I.L.; Solà Peracaula, J.; Stefancic, H. Running G and Λ at low energies from physics at MX: Possible cosmological and astrophysical implications. JCAP 2005, 501, 012. [Google Scholar] [CrossRef]
- Babic, A.; Guberina, B.; Horvat, R.; Stefancic, H. Renormalization-group running cosmologies: A scale-setting procedure. Phys. Rev. D 2005, 71, 124041. [Google Scholar] [CrossRef]
- Maggiore, M. Zero-point quantum fluctuations and dark energy. Phys. Rev. D 2011, 83, 063514. [Google Scholar] [CrossRef]
- Moreno-Pulido, C.; Solà Peracaula, J. Running vacuum in quantum field theory in curved spacetime: Renormalizing ρvac without ∼m4 terms. Eur. Phys. J. 2020, 80, 692. [Google Scholar] [CrossRef]
- Parker, L.E.; Toms, D.J. Quantum Field Theory in Curved Spacetime: Quantized Fields and Gravity; Cambridge University Press: Cambridge, UK, 2009. [Google Scholar] [CrossRef]
- Gross, D.J.; Sloan, J.H. The Quartic Effective Action for the Heterotic String. Nucl. Phys. B 1987, 291, 41. [Google Scholar] [CrossRef]
- Metsaev, R.R.; Tseytlin, A.A. Order alpha-prime (Two Loop) Equivalence of the String Equations of Motion and the Sigma Model Weyl Invariance Conditions: Dependence on the Dilaton and the Antisymmetric Tensor. Nucl. Phys. B 1987, 293, 385. [Google Scholar] [CrossRef]
- Bento, M.C.; Mavromatos, N.E. Ambiguities in the Low-energy Effective Actions of String Theories With the Inclusion of Antisymmetric Tensor and Dilaton Fields. Phys. Lett. B 1987, 190, 105. [Google Scholar] [CrossRef]
- Duncan, M.J.; Kaloper, N.; Olive, K.A. Axion hair and dynamical torsion from anomalies. Nucl. Phys. B 1992, 387, 215. [Google Scholar] [CrossRef]
- Alexander, S.H.S.; Peskin, M.E.; Sheikh-Jabbari, M.M. Leptogenesis from gravity waves in models of inflation. Phys. Rev. Lett. 2006, 96, 081301. [Google Scholar] [CrossRef]
- Alexander, S.H.S.; Peskin, M.E.; Sheikh-Jabbari, M.M. Gravi-Leptogenesis: Leptogenesis from Gravity Waves in Pseudo-scalar Driven Inflation Models. eConf 2006, C0605151, 0022. [Google Scholar]
- Zel’dovich, Y.B. The Equation of State at Ultrahigh Densities and Its Relativistic Limitations. Sov. Phys. JETP 1962, 14, 1143. [Google Scholar]
- Chavanis, P.H. Cosmology with a stiff matter era. Phys. Rev. D 2015, 92. [Google Scholar] [CrossRef]
- Antoniadis, I.; Rizos, J.; Tamvakis, K. Singularity—free cosmological solutions of the superstring effective action. Nucl. Phys. B 1994, 415, 497–514. [Google Scholar] [CrossRef]
- Mavromatos, N.E.; Solà Peracaula, J. Invited review contribution to EPJ-C Special Topics (eds. B. Ananthanarayan and Subhendra Mohanty), and references therein, to appear. in preparation.
- Starobinsky, A.A. A New Type of Isotropic Cosmological Models Without Singularity. Phys. Lett. B 1980, 91, 99–102. [Google Scholar] [CrossRef]
- Starobinsky, A.A. A New Type of Isotropic Cosmological Models Without Singularity. Adv. Ser. Astrophys. Cosmol. 1987, 3, 130–133. [Google Scholar] [CrossRef]
- Bossingham, T.; Mavromatos, N.E.; Sarkar, S. The role of temperature dependent string-inspired CPT violating backgrounds in leptogenesis and the chiral magnetic effect. Eur. Phys. J. C 2019, 79. [Google Scholar] [CrossRef]
- Mavromatos, N.E.; Sarkar, S. Spontaneous CPT Violation and Quantum Anomalies in a Model for Matter-Antimatter Asymmetry in the Cosmos. Universe 2018, 5, 5. [Google Scholar] [CrossRef]



Publisher’s Note: MDPI stays neutral with regard to jurisdictional claims in published maps and institutional affiliations. |
© 2020 by the authors. Licensee MDPI, Basel, Switzerland. This article is an open access article distributed under the terms and conditions of the Creative Commons Attribution (CC BY) license (http://creativecommons.org/licenses/by/4.0/).
Share and Cite
Mavromatos, N.E.; Solà Peracaula, J.; Basilakos, S. String-Inspired Running Vacuum—The “Vacuumon”—And the Swampland Criteria. Universe 2020, 6, 218. https://doi.org/10.3390/universe6110218
Mavromatos NE, Solà Peracaula J, Basilakos S. String-Inspired Running Vacuum—The “Vacuumon”—And the Swampland Criteria. Universe. 2020; 6(11):218. https://doi.org/10.3390/universe6110218
Chicago/Turabian StyleMavromatos, Nick E., Joan Solà Peracaula, and Spyros Basilakos. 2020. "String-Inspired Running Vacuum—The “Vacuumon”—And the Swampland Criteria" Universe 6, no. 11: 218. https://doi.org/10.3390/universe6110218
APA StyleMavromatos, N. E., Solà Peracaula, J., & Basilakos, S. (2020). String-Inspired Running Vacuum—The “Vacuumon”—And the Swampland Criteria. Universe, 6(11), 218. https://doi.org/10.3390/universe6110218

