Identification of Biological Functions and Prognostic Value of NNMT in Oral Squamous Cell Carcinoma
Abstract
1. Introduction
2. Materials and Methods
2.1. Patients and Samples
2.2. GC-MS Untargeted Analysis
2.3. Cell Culture and Reagents
2.4. RNA Extraction and Real-Time PCR Analyses
2.5. Western Blot
2.6. Plasmid Construction and Lentivirus Infection
2.7. Immunohistochemistry (IHC) and Quantification
2.8. CCK8 Assay
2.9. Three-Dimensional Cell Culture Assay
2.10. Wound Healing Assay
2.11. Migration Assays
2.12. Public Data Download and Processing
2.13. Statistical Analysis
3. Results
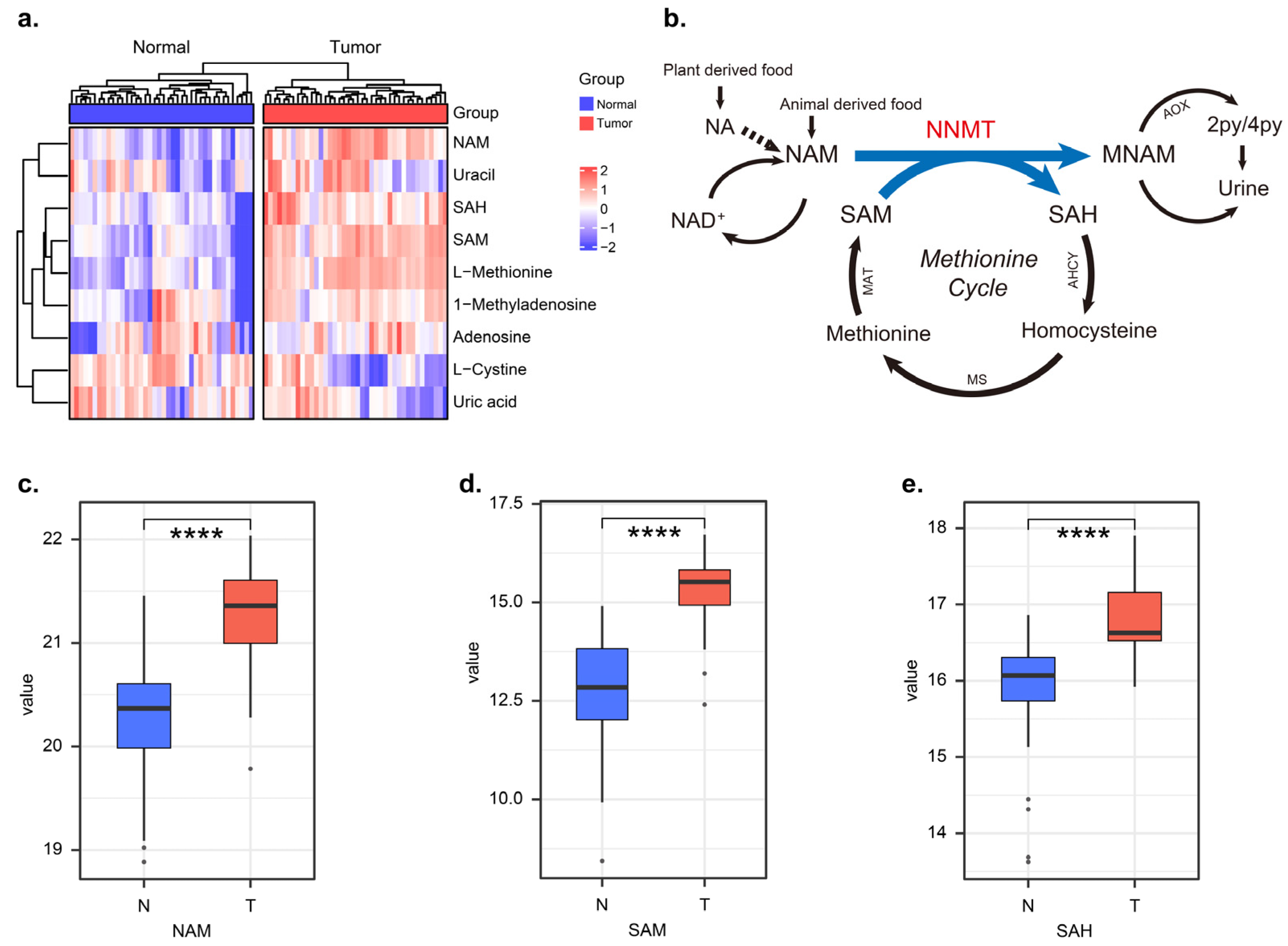
3.1. Aberrant Activation of Nicotinamide Metabolic Pathway in Tumor Tissues of OSCC Patients
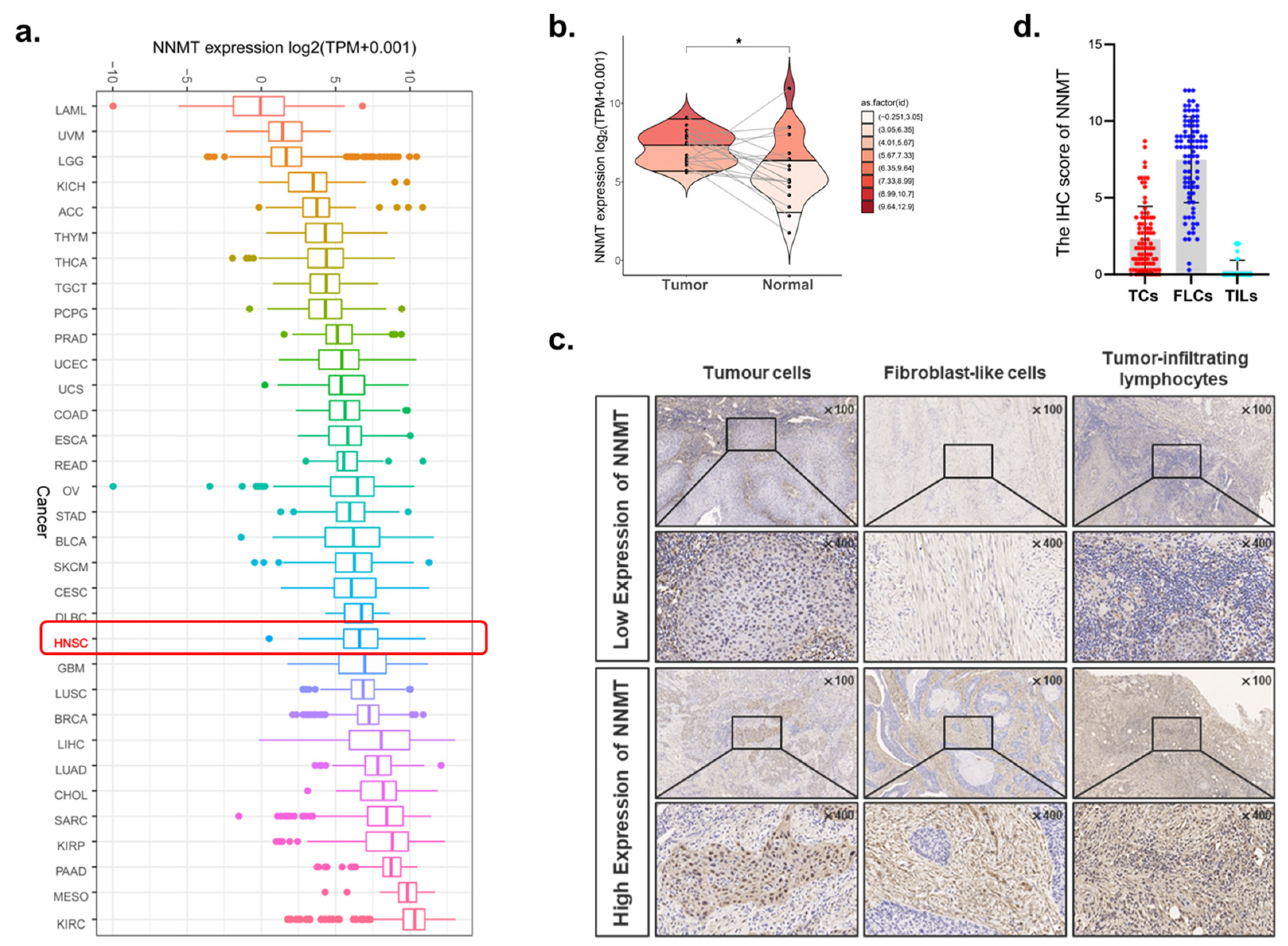
3.2. NNMT Was Widely Expressed in the TCs and FLCs of OSCC Tumor Microenvironment
3.3. Correlation between NNMT Expression and Clinicopathological Characteristics
3.4. Upregulated NNMTTCs Correlated with Post-Operative Recurrence and Poor Survival
3.5. Expression Level of NNMTTCs Was Independent Prognostic Factor for OSCC
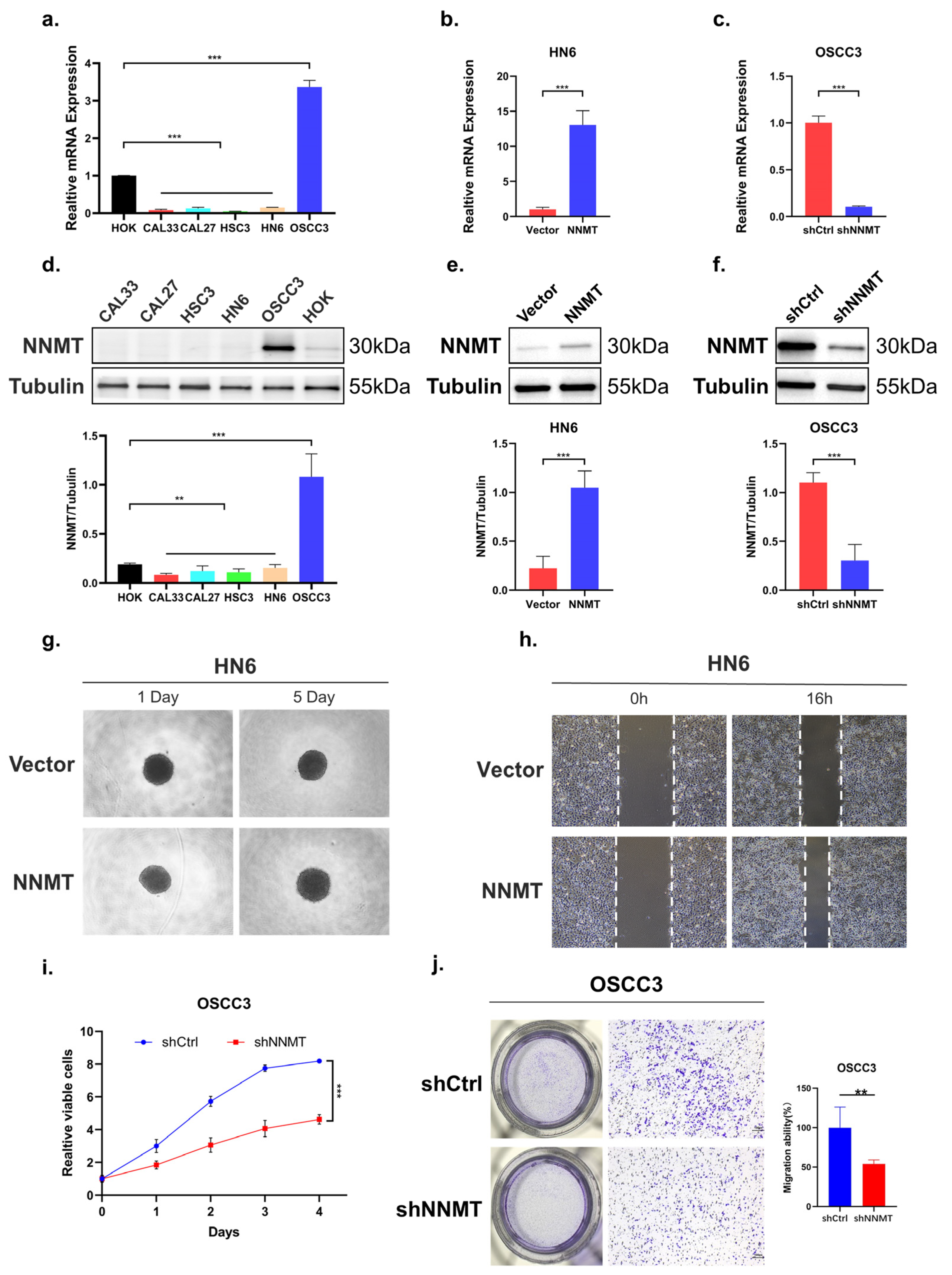
3.6. Upregulated NNMT Promoted Proliferation and Migration of OSCC Cells
3.7. Signaling Pathways Involved in NNMT Expression in OSCC
4. Discussion
5. Conclusions
Supplementary Materials
Author Contributions
Funding
Institutional Review Board Statement
Informed Consent Statement
Data Availability Statement
Conflicts of Interest
References
- Chow, L.Q.M. Head and Neck Cancer. N. Engl. J. Med. 2020, 382, 60–72. [Google Scholar] [CrossRef] [PubMed]
- Chai, A.W.Y.; Lim, K.P.; Cheong, S.C. Translational genomics and recent advances in oral squamous cell carcinoma. Semin. Cancer Biol. 2020, 61, 71–83. [Google Scholar] [CrossRef] [PubMed]
- Sung, H.; Ferlay, J.; Siegel, R.L.; Laversanne, M.; Soerjomataram, I.; Jemal, A.; Bray, F. Global Cancer Statistics 2020: GLOBOCAN Estimates of Incidence and Mortality Worldwide for 36 Cancers in 185 Countries. CA Cancer J. Clin. 2021, 71, 209–249. [Google Scholar] [CrossRef] [PubMed]
- Chi, A.C.; Day, T.A.; Neville, B.W. Oral cavity and oropharyngeal squamous cell carcinoma-an update. CA Cancer J. Clin. 2015, 65, 401–421. [Google Scholar] [CrossRef] [PubMed]
- Luo, X.; Jiang, Y.; Chen, F.; Wei, Z.; Qiu, Y.; Xu, H.; Tian, G.; Gong, W.; Yuan, Y.; Feng, H.; et al. Promotes OSCC Metastasis via the NF-κB-TNFα Loop. J. Dent. Res. 2021, 100, 858–867. [Google Scholar] [CrossRef] [PubMed]
- Wang, W.; Adeoye, J.; Thomson, P.; Choi, S.-W. Multiple tumour recurrence in oral, head and neck cancer: Characterising the patient journey. J. Oral Pathol. Med. 2021, 50, 979–984. [Google Scholar] [CrossRef]
- Mohapatra, P.; Shriwas, O.; Mohanty, S.; Ghosh, A.; Smita, S.; Kaushik, S.R.; Arya, R.; Rath, R.; Das Majumdar, S.K.; Muduly, D.K.; et al. CMTM6 drives cisplatin resistance by regulating Wnt signaling through the ENO-1/AKT/GSK3β axis. JCI Insight 2021, 6, e143643. [Google Scholar] [CrossRef]
- Colevas, A.D.; Yom, S.S.; Pfister, D.G.; Spancer, S.; Adelstein, D.; Adkins, D.; Brizel, D.M.; Burtness, B.; Busse, P.M.; Caudell, J.J.; et al. NCCN Guidelines Insights: Head and Neck Cancers, Version 1.2018. J. Natl. Compr. Cancer Netw. 2018, 16, 479–490. [Google Scholar] [CrossRef]
- Ganesh, D.; Sreenivasan, P.; Öhman, J.; Wallström, M.; Braz-Silva, P.H.; Giglio, D.; Kjeller, G.; Hasséus, B. Potentially Malignant Oral Disorders and Cancer Transformation. Anticancer. Res. 2018, 38, 3223–3229. [Google Scholar] [CrossRef]
- Lee, Y.T.; Tan, Y.J.; Oon, C.E. Molecular targeted therapy: Treating cancer with specificity. Eur. J. Pharmacol. 2018, 834, 188–196. [Google Scholar] [CrossRef]
- Pissios, P. Nicotinamide N-Methyltransferase: More Than a Vitamin B3 Clearance Enzyme. Trends Endocrinol. Metab. TEM 2017, 28, 340–353. [Google Scholar] [CrossRef] [PubMed]
- Ramsden, D.B.; Waring, R.H.; Parsons, R.B.; Barlow, D.J.; Williams, A.C. Nicotinamide N-Methyltransferase: Genomic Connection to Disease. Int. J. Tryptophan Res. 2020, 13, 1178646920919770. [Google Scholar] [CrossRef] [PubMed]
- Liu, W.; Gou, H.; Wang, X.; Li, X.; Hu, X.; Su, H.; Li, S.; Yu, J. TTPAL promotes gastric tumorigenesis by directly targeting NNMT to activate PI3K/AKT signaling. Oncogene 2021, 40, 6666–6679. [Google Scholar] [CrossRef] [PubMed]
- Cui, Y.; Zhang, L.; Wang, W.; Ma, S.; Liu, H.; Zang, X.; Zhang, Y.; Guan, F. Downregulation of nicotinamide N-methyltransferase inhibits migration and epithelial-mesenchymal transition of esophageal squamous cell carcinoma via Wnt/β-catenin pathway. Mol. Cell. Biochem. 2019, 460, 93–103. [Google Scholar] [CrossRef]
- Song, M.; Li, Y.; Miao, M.; Zhang, F.; Yuan, H.; Cao, F.; Chang, W.; Shi, H.; Song, C. High stromal nicotinamide N-methyltransferase (NNMT) indicates poor prognosis in colorectal cancer. Cancer Med. 2020, 9, 2030–2038. [Google Scholar] [CrossRef]
- Sartini, D.; Santarelli, A.; Rossi, V.; Goteri, G.; Rubini, C.; Ciavarella, D.; Muzio, L.L.; Emanuelli, M. Nicotinamide N-Methyltransferase Upregulation Inversely Correlates with Lymph Node Metastasis in Oral Squamous Cell Carcinoma. Mol. Med. 2007, 13, 415–421. [Google Scholar] [CrossRef]
- Wang, Y.; Jing, Y.; Ding, L.; Zhang, X.; Song, Y.; Chen, S.; Zhao, X.; Huang, X.; Pu, Y.; Wang, Z.; et al. Epiregulin reprograms cancer-associated fibroblasts and facilitates oral squamous cell carcinoma invasion via JAK2-STAT3 pathway. J. Exp. Clin. Cancer Res. 2019, 38, 274. [Google Scholar] [CrossRef]
- Yang, X.-H.; Zhang, X.-X.; Jing, Y.; Ding, L.; Fu, Y.; Wang, S.; Hu, S.-Q.; Zhang, L.; Huang, X.-F.; Ni, Y.-H.; et al. Amino acids signatures of distance-related surgical margins of oral squamous cell carcinoma. eBioMedicine 2019, 48, 81–91. [Google Scholar] [CrossRef]
- Tyler, M.; Tirosh, I. Decoupling epithelial-mesenchymal transitions from stromal profiles by integrative expression analysis. Nat. Commun. 2021, 12, 2595. [Google Scholar] [CrossRef]
- Almangush, A.; Bello, I.O.; Coletta, R.D.; Mäkitie, A.A.; Mäkinen, L.K.; Kauppila, J.H.; Pukkila, M.; Hagström, J.; Laranne, J.; Soini, Y.; et al. For early-stage oral tongue cancer, depth of invasion and worst pattern of invasion are the strongest pathological predictors for locoregional recurrence and mortality. Virchows Arch. 2015, 467, 39–46. [Google Scholar] [CrossRef]
- Alaeddini, M.; Etemad-Moghadam, S. Correlation between invasion mode and the histologic risk assessment model in oral squamous cell carcinoma. Oral Maxillofac. Surg. 2016, 20, 353–358. [Google Scholar] [CrossRef] [PubMed]
- Ulanovskaya, O.A.; Zuhl, A.M.; Cravatt, B.F. NNMT promotes epigenetic remodeling in cancer by creating a metabolic methylation sink. Nat. Chem. Biol. 2013, 9, 300–306. [Google Scholar] [CrossRef] [PubMed]
- Palanichamy, K.; Kanji, S.; Gordon, N.; Thirumoorthy, K.; Jacob, J.R.; Litzenberg, K.T.; Patel, D.; Chakravarti, A. NNMT Silencing Activates Tumor Suppressor PP2A, Inactivates Oncogenic STKs, and Inhibits Tumor Forming Ability. Clin. Cancer Res. 2017, 23, 2325–2334. [Google Scholar] [CrossRef] [PubMed]
- Pastushenko, I.; Blanpain, C. EMT Transition States during Tumor Progression and Metastasis. Trends Cell Biol. 2019, 29, 212–226. [Google Scholar] [CrossRef]
- Eckert, M.A.; Coscia, F.; Chryplewicz, A.; Chang, J.W.; Hernandez, K.M.; Pan, S.; Tienda, S.M.; Nahotko, D.A.; Li, G.; Blaženović, I.; et al. Proteomics reveals NNMT as a master metabolic regulator of cancer-associated fibroblasts. Nature 2019, 569, 723–728. [Google Scholar] [CrossRef]
- Kalluri, R. The biology and function of fibroblasts in cancer. Nat. Rev. Cancer 2016, 16, 582–598. [Google Scholar] [CrossRef]
- Su, S.; Chen, J.; Yao, H.; Liu, J.; Yu, S.; Lao, L.; Wang, M.; Luo, M.; Xing, Y.; Chen, F.; et al. CD10+GPR77+ Cancer-Associated Fibroblasts Promote Cancer Formation and Chemoresistance by Sustaining Cancer Stemness. Cell 2018, 172, 841–856.e16. [Google Scholar] [CrossRef]
- Okarvi, S.M.; AlJammaz, I. Development of the Tumor-Specific Antigen-Derived Synthetic Peptides as Potential Candidates for Targeting Breast and Other Possible Human Carcinomas. Molecules 2019, 24, 3142. [Google Scholar] [CrossRef]






| Clinical Variables | TCs | χ2 | p Value | |
|---|---|---|---|---|
| Low n (%) | High n (%) | |||
| Gender | ||||
| Male | 27 (60.0) | 18 (40.0) | 0.000 | 1.000 |
| Female | 27 (60.0) | 18 (40.0) | ||
| Age | ||||
| <60 | 16 (55.2) | 13 (44.8) | 0.415 | 0.519 |
| ≥60 | 38 (62.3) | 23 (37.7) | ||
| Smoking | ||||
| No | 40 (60.6) | 26 (39.4) | 0.038 | 0.846 |
| Yes | 14 (58.3) | 10 (41.7) | ||
| T stage | ||||
| I–II | 34 (60.7) | 22 (39.3) | 0.032 | 0.859 |
| III–IV | 20 (58.8) | 14 (41.2) | ||
| Lymph node metastasis | ||||
| No | 33 (70.2) | 14 (29.8) | 4.275 | 0.039* |
| Yes | 21 (48.8) | 22 (51.2) | ||
| Differentiation | ||||
| Well | 10 (62.5) | 6 (37.5) | 0.051 | 0.822 |
| Moderate/poor | 44 (59.5) | 30 (40.5) | ||
| DOI | ||||
| <5 mm | 24 (64.9) | 13 (35.1) | 0.620 | 0.431 |
| ≥5 mm | 30 (56.6) | 23 (43.4) | ||
| WPOI | ||||
| I–III | 32 (72.7) | 12 (27.3) | 5.810 | 0.016 * |
| IV–V | 22 (47.8) | 24 (52.2) | ||
| Variables | Univariate Analysis | Multivariate Analysis | ||||||||||
|---|---|---|---|---|---|---|---|---|---|---|---|---|
| Overall Survival | Recurrence Free Survival | Overall Survival | Recurrence Free Survival | |||||||||
| HR | 95%CI | p Value | HR | 95%CI | p Value | HR | 95%CI | p Value | HR | 95%CI | p Value | |
| Gender | ||||||||||||
| Male | 1 | 1 | ||||||||||
| Female | 0.578 | 0.280–1.194 | 0.139 | 0.601 | 0.282–1.282 | 0.188 | ||||||
| Age | ||||||||||||
| <60 | 1 | 1 | ||||||||||
| ≥60 | 1.019 | 0.479–2.167 | 0.961 | 0.946 | 0.452–1.981 | 0.884 | ||||||
| Smoking | ||||||||||||
| No | 1 | 1 | ||||||||||
| Yes | 1.412 | 0.675–2.952 | 0.359 | 0.533 | 0.210–1.456 | 0.231 | ||||||
| T stage | ||||||||||||
| I–II | 1 | 1 | ||||||||||
| III–IV | 1.299 | 0.636–2.652 | 0.473 | 0.805 | 0.378–1.716 | 0.575 | ||||||
| Lymph node metastasis | ||||||||||||
| No | 1 | 1 | ||||||||||
| Yes | 3.614 | 1.661–7.861 | 0.001 * | 1.391 | 0.684–2.829 | 0.363 | 2.198 | 0.945–5.116 | 0.068 | |||
| Chemoradiotherapy | ||||||||||||
| No | 1 | 1 | ||||||||||
| Yes | 1.798 | 0.886–3.647 | 0.104 | 1.218 | 0.600–2.473 | 0.585 | ||||||
| Differentiation | ||||||||||||
| Well | 1 | 1 | ||||||||||
| Moderate/poor | 1.196 | 0.459–3.120 | 0.714 | 1.374 | 0.479–3.940 | 0.554 | ||||||
| DOI | ||||||||||||
| <5 mm | 1 | 1 | ||||||||||
| ≥5 mm | 4.045 | 1.653–9.896 | 0.002 * | 2.236 | 1.039–4.816 | 0.040 * | 1.902 | 0.692–5.225 | 0.213 | 2.087 | 0.879–4.951 | 0.095 |
| WPOI | ||||||||||||
| I–III | 1 | 1 | ||||||||||
| IV–V | 4.311 | 1.851–10.040 | 0.001 * | 1.797 | 0.874–3.693 | 0.111 | 1.599 | 0.595–4.300 | 0.352 | |||
| NNMT in TCs | ||||||||||||
| Low | 1 | 1 | ||||||||||
| High | 3.234 | 1.546–6.764 | 0.002 * | 3.051 | 1.452–6.413 | 0.003 * | 1.960 | 0.908–4.229 | 0.086 | 2.896 | 1.314–6.379 | 0.008 * |
| Variables | Univariate Analysis | Multivariate Analysis | ||||||||||
|---|---|---|---|---|---|---|---|---|---|---|---|---|
| Disease-Free Survival | Metastasis Free Survival | Disease-Free Survival | Metastasis Free Survival | |||||||||
| HR | 95%CI | p Value | HR | 95%CI | p Value | HR | 95%CI | p Value | HR | 95%CI | p Value | |
| Gender | ||||||||||||
| Male | 1 | 1 | ||||||||||
| Female | 0.584 | 0.326–1.047 | 0.071 | 0.344 | 0.107–1.106 | 0.073 | ||||||
| Age | ||||||||||||
| <60 | 1 | 1 | ||||||||||
| ≥60 | 0.849 | 0.476–1.515 | 0.579 | 0.612 | 0.212–1.768 | 0.365 | ||||||
| Smoking | ||||||||||||
| No | 1 | 1 | ||||||||||
| Yes | 1.000 | 0.527–1.896 | 1.000 | 2.076 | 0.715–6.032 | 0.179 | ||||||
| T stage | ||||||||||||
| I–II | 1 | 1 | ||||||||||
| III–IV | 1.239 | 0.702–2.188 | 0.460 | 2.576 | 0.893–7.435 | 0.080 | ||||||
| Lymph node metastasis | ||||||||||||
| No | 1 | 1 | ||||||||||
| Yes | 2.335 | 1.321–4.129 | 0.004 * | 3.904 | 1.213–12.571 | 0.022 * | 1.556 | 0.821–2.949 | 0.176 | |||
| Chemoradiotherapy | ||||||||||||
| No | 1 | 1 | ||||||||||
| Yes | 1.866 | 1.069–3.258 | 0.028 * | 2.932 | 0.980–8.770 | 0.054 | 1.000 | 0.531–1.886 | 0.999 | |||
| Differentiation | ||||||||||||
| Well | 1 | 1 | ||||||||||
| Moderate/poor | 1.414 | 0.535–2.437 | 0.733 | 1.400 | 0.312–6.278 | 0.660 | ||||||
| DOI | ||||||||||||
| <5 mm | 1 | 1 | ||||||||||
| ≥5 mm | 2.735 | 1.464–5.111 | 0.002 * | 1.686 | 0.560–5.074 | 0.353 | 2.306 | 1.152–4.616 | 0.018 * | |||
| WPOI | ||||||||||||
| I–III | 1 | 1 | ||||||||||
| IV–V | 2.596 | 1.423–4.640 | 0.002 * | 2.245 | 0.745–6.765 | 0.151 | 1.344 | 0.657–2.750 | 0.419 | |||
| NNMT in TCs | ||||||||||||
| Low | 1 | 1 | ||||||||||
| High | 2.263 | 1.287–3.979 | 0.005 * | 2.221 | 0.767–6.427 | 0.141 | 2.104 | 1.155–3.833 | 0.015 * | |||
Publisher’s Note: MDPI stays neutral with regard to jurisdictional claims in published maps and institutional affiliations. |
© 2022 by the authors. Licensee MDPI, Basel, Switzerland. This article is an open access article distributed under the terms and conditions of the Creative Commons Attribution (CC BY) license (https://creativecommons.org/licenses/by/4.0/).
Share and Cite
Zhang, W.; Jing, Y.; Wang, S.; Wu, Y.; Sun, Y.; Zhuang, J.; Huang, X.; Chen, S.; Zhang, X.; Song, Y.; et al. Identification of Biological Functions and Prognostic Value of NNMT in Oral Squamous Cell Carcinoma. Biomolecules 2022, 12, 1487. https://doi.org/10.3390/biom12101487
Zhang W, Jing Y, Wang S, Wu Y, Sun Y, Zhuang J, Huang X, Chen S, Zhang X, Song Y, et al. Identification of Biological Functions and Prognostic Value of NNMT in Oral Squamous Cell Carcinoma. Biomolecules. 2022; 12(10):1487. https://doi.org/10.3390/biom12101487
Chicago/Turabian StyleZhang, Weixian, Yue Jing, Shuai Wang, Yan Wu, Yawei Sun, Jia Zhuang, Xiaofeng Huang, Sheng Chen, Xiaoxin Zhang, Yuxian Song, and et al. 2022. "Identification of Biological Functions and Prognostic Value of NNMT in Oral Squamous Cell Carcinoma" Biomolecules 12, no. 10: 1487. https://doi.org/10.3390/biom12101487
APA StyleZhang, W., Jing, Y., Wang, S., Wu, Y., Sun, Y., Zhuang, J., Huang, X., Chen, S., Zhang, X., Song, Y., Hu, Q., & Ni, Y. (2022). Identification of Biological Functions and Prognostic Value of NNMT in Oral Squamous Cell Carcinoma. Biomolecules, 12(10), 1487. https://doi.org/10.3390/biom12101487

