CNS-Sparing Histamine H3 Receptor Antagonist as a Candidate to Prevent the Diabetes-Associated Gastrointestinal Symptoms
Abstract
1. Introduction
2. Materials and Methods
2.1. Animals
2.2. Experimental Protocol
2.3. Histological Staining
2.4. Immunohistochemistry
2.5. Data Analysis and Statistical Tests
3. Results
3.1. Effects of PF0086087 on the Distal Colon Morphology
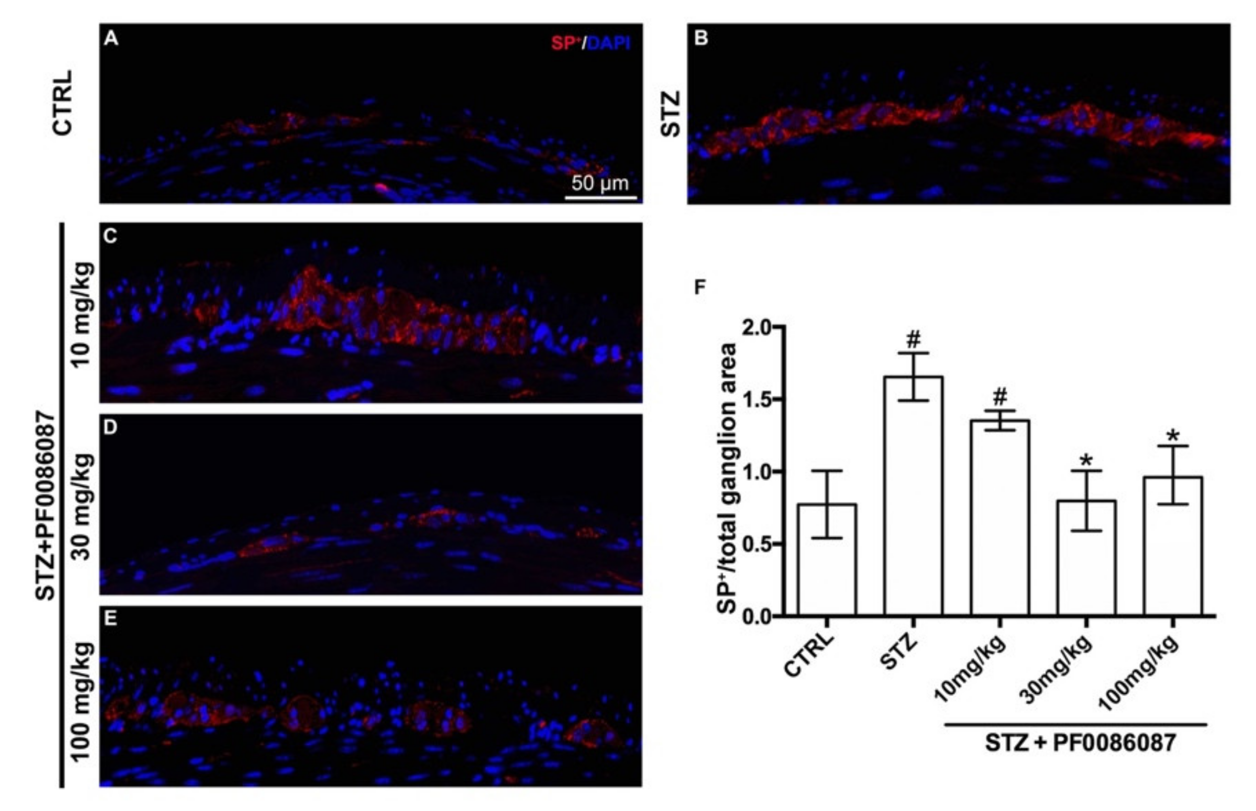
3.2. Effects of PF0086087 on the STZ-Induced Alteration of the Myenteric Plexus Neurons
4. Discussion
5. Conclusions
Author Contributions
Funding
Institutional Review Board Statement
Data Availability Statement
Acknowledgments
Conflicts of Interest
References
- Kuznik, E.; Dudkowiak, R.; Adamiec, R.; Poniewierka, E. Diabetic autonomic neuropathy of the gastrointestinal tract. Prz. Gastroenterol. 2020, 15, 89–93. [Google Scholar] [CrossRef] [PubMed]
- Pini, A.; Obara, I.; Battell, E.; Chazot, P.L.; Rosa, A.C. Histamine in diabetes: Is it time to reconsider? Pharmacol. Res. 2016, 111, 316–324. [Google Scholar] [CrossRef] [PubMed]
- Azpiroz, F.; Malagelada, C. Diabetic neuropathy in the gut: Pathogenesis and diagnosis. Diabetologia 2016, 59, 404–408. [Google Scholar] [CrossRef] [PubMed]
- Al-Shboul, O.A. The importance of interstitial cells of cajal in the gastrointestinal tract. Saudi. J. Gastroenterol 2013, 19, 3–15. [Google Scholar] [CrossRef]
- Sick, E.; Brehin, S.; Andre, P.; Coupin, G.; Landry, Y.; Takeda, K.; Gies, J.P. Advanced glycation end products (AGEs) activate mast cells. Br. J. Pharmacol. 2010, 161, 442–455. [Google Scholar] [CrossRef]
- Rosa, A.C.; Fantozzi, R. The role of histamine in neurogenic inflammation. Br. J. Pharmacol 2013, 170, 38–45. [Google Scholar] [CrossRef]
- Atencio, A.S.M.; de Manzo, F.A.P.; Velasco, M. Role of Histamine as a Peripheral Sympathetic Neuromediator and its Interrelation with Substance P. Curr. Pharm. Des. 2020, 26, 4486–4495. [Google Scholar] [CrossRef]
- Lovenberg, T.W.; Roland, B.L.; Wilson, S.J.; Jiang, X.; Pyati, J.; Huvar, A.; Jackson, M.R.; Erlander, M.G. Cloning and functional expression of the human histamine H3 receptor. Mol. Pharmacol. 1999, 55, 1101–1107. [Google Scholar] [CrossRef]
- Grandi, D.; Shenton, F.C.; Chazot, P.L.; Morini, G. Immunolocalization of histamine H3 receptors on endocrine cells in the rat gastrointestinal tract. Histol. Histopathol. 2008, 23, 789–798. [Google Scholar] [CrossRef]
- Chazot, P.; Shenton, F.; Schunack, W.; Grandi, D.; Morini, G. Influence of (R)-alpha-methylhistamine on the histamine H3 receptor in the rat gastrointestinal tract. Inflamm. Res. 2007, 56 (Suppl. S1), S19–S20. [Google Scholar] [CrossRef]
- Morini, G.; Becchi, G.; Shenton, F.C.; Chazot, P.L.; Grandi, D. Histamine H3 and H4 receptors are expressed on distinct endocrine cell types in the rat fundic mucosa. Inflamm. Res. 2008, 57 (Suppl. S1), S57–S58. [Google Scholar] [CrossRef]
- Obara, I.; Telezhkin, V.; Alrashdi, I.; Chazot, P.L. Histamine, histamine receptors, and neuropathic pain relief. Br. J. Pharmacol. 2020, 177, 580–599. [Google Scholar] [CrossRef]
- Arrang, J.M.; Garbarg, M.; Schwartz, J.C. Auto-inhibition of brain histamine release mediated by a novel class (H3) of histamine receptor. Nature 1983, 302, 832–837. [Google Scholar] [CrossRef]
- Hough, L.B.; Rice, F.L. H3 receptors and pain modulation: Peripheral, spinal, and brain interactions. J. Pharmacol. Exp. Ther. 2011, 336, 30–37. [Google Scholar] [CrossRef]
- Silver, R.B.; Mackins, C.J.; Smith, N.C.; Koritchneva, I.L.; Lefkowitz, K.; Lovenberg, T.W.; Levi, R. Coupling of histamine H3 receptors to neuronal Na+/H+ exchange: A novel protective mechanism in myocardial ischemia. Proc. Natl. Acad. Sci. USA 2001, 98, 2855–2859. [Google Scholar] [CrossRef]
- Erfanparast, A.; Tamaddonfard, E.; Farshid, A.A.; Khalilzadeh, E. Effect of microinjection of histamine into the dorsal hippocampus on the orofacial formalin-induced pain in rats. Eur. J. Pharmacol. 2010, 627, 119–123. [Google Scholar] [CrossRef]
- Tamaddonfard, E.; Hamzeh-Gooshchi, N. Effects of administration of histamine and its H1, H2, and H3 receptor antagonists into the primary somatosensory cortex on inflammatory pain in rats. Iran. J. Basic Med. Sci. 2014, 17, 55–61. [Google Scholar]
- Khalilzadeh, E.; Azarpey, F.; Hazrati, R.; Vafaei Saiah, G. Evaluation of different classes of histamine H1 and H2 receptor antagonist effects on neuropathic nociceptive behavior following tibial nerve transection in rats. Eur. J. Pharmacol. 2018, 834, 221–229. [Google Scholar] [CrossRef]
- Yoshimoto, R.; Miyamoto, Y.; Shimamura, K.; Ishihara, A.; Takahashi, K.; Kotani, H.; Chen, A.S.; Chen, H.Y.; Macneil, D.J.; Kanatani, A.; et al. Therapeutic potential of histamine H3 receptor agonist for the treatment of obesity and diabetes mellitus. Proc. Natl. Acad. Sci. USA 2006, 103, 13866–13871. [Google Scholar] [CrossRef]
- Henry, M.B.; Zheng, S.; Duan, C.; Patel, B.; Vassileva, G.; Sondey, C.; Lachowicz, J.; Hwa, J.J. Antidiabetic properties of the histamine H3 receptor protean agonist proxyfan. Endocrinology 2011, 152, 828–835. [Google Scholar] [CrossRef][Green Version]
- Kotanska, M.; Kuder, K.J.; Szczepanska, K.; Sapa, J.; Kiec-Kononowicz, K. The histamine H3 receptor inverse agonist pitolisant reduces body weight in obese mice. Naunyn. Schmiedebergs Arch. Pharmacol. 2018, 391, 875–881. [Google Scholar] [CrossRef]
- Tokita, S.; Takahashi, K.; Kotani, H. Recent advances in molecular pharmacology of the histamine systems: Physiology and pharmacology of histamine H3 receptor: Roles in feeding regulation and therapeutic potential for metabolic disorders. J. Pharmacol. Sci. 2006, 101, 12–18. [Google Scholar] [CrossRef]
- Rao, A.U.; Shao, N.; Aslanian, R.G.; Chan, T.Y.; Degrado, S.J.; Wang, L.; McKittrick, B.; Senior, M.; West, R.E., Jr.; Williams, S.M.; et al. Discovery of a potent thiadiazole class of histamine h3 receptor antagonist for the treatment of diabetes. ACS Med. Chem. Lett. 2012, 3, 198–202. [Google Scholar] [CrossRef][Green Version]
- Lunn, G.; Mowbray, C.E.; Liu, W.L.S.; Joynson, V.M.; Hayc, T.; Yeadonb, M. The discovery and profile of PF-0868087, a CNS-sparing histamine H3 receptor antagonist for the treatment of allergic rhinitis. Med. Chem. Commun. 2012, 3, 339–343. [Google Scholar] [CrossRef]
- O’Brien, P.D.; Sakowski, S.A.; Feldman, E.L. Mouse models of diabetic neuropathy. ILAR J. 2014, 54, 259–272. [Google Scholar] [CrossRef]
- Xu, X.; Lin, S.; Yang, Y.; Gong, X.; Tong, J.; Li, K.; Li, Y. Histological and ultrastructural changes of the colon in dextran sodium sulfate-induced mouse colitis. Exp. Ther. Med. 2020, 20, 1987–1994. [Google Scholar] [CrossRef]
- van Diest, S.A.; Stanisor, O.I.; Boeckxstaens, G.E.; de Jonge, W.J.; van den Wijngaard, R.M. Relevance of mast cell-nerve interactions in intestinal nociception. Biochim. Biophys. Acta 2012, 1822, 74–84. [Google Scholar] [CrossRef]
- Furness, J.B.; Callaghan, B.P.; Rivera, L.R.; Cho, H.J. The enteric nervous system and gastrointestinal innervation: Integrated local and central control. Adv. Exp. Med. Biol. 2014, 817, 39–71. [Google Scholar] [CrossRef]
- Meldgaard, T.; Olesen, S.S.; Farmer, A.D.; Krogh, K.; Wendel, A.A.; Brock, B.; Drewes, A.M.; Brock, C. Diabetic Enteropathy: From Molecule to Mechanism-Based Treatment. J. Diabetes Res. 2018, 2018, 3827301. [Google Scholar] [CrossRef]
- Schemann, M.; Michel, K.; Ceregrzyn, M.; Zeller, F.; Seidl, S.; Bischoff, S.C. Human mast cell mediator cocktail excites neurons in human and guinea-pig enteric nervous system. Neurogastroenterol. Motil. 2005, 17, 281–289. [Google Scholar] [CrossRef] [PubMed]
- Sander, L.E.; Lorentz, A.; Sellge, G.; Coeffier, M.; Neipp, M.; Veres, T.; Frieling, T.; Meier, P.N.; Manns, M.P.; Bischoff, S.C. Selective expression of histamine receptors H1R, H2R, and H4R, but not H3R, in the human intestinal tract. Gut 2006, 55, 498–504. [Google Scholar] [CrossRef] [PubMed]
- Breunig, E.; Michel, K.; Zeller, F.; Seidl, S.; Weyhern, C.W.; Schemann, M. Histamine excites neurones in the human submucous plexus through activation of H1, H2, H3 and H4 receptors. J. Physiol. 2007, 583, 731–742. [Google Scholar] [CrossRef] [PubMed]
- Wu, J.; Yan, L.J. Streptozotocin-induced type 1 diabetes in rodents as a model for studying mitochondrial mechanisms of diabetic beta cell glucotoxicity. Diabetes Metab. Syndr. Obes. 2015, 8, 181–188. [Google Scholar] [CrossRef] [PubMed]
- Gill, D.S.; Thompson, C.S.; Dandona, P. Increased histamine in plasma and tissues in diabetic rats. Diabetes Res. 1988, 7, 31–34. [Google Scholar]
- Gill, D.S.; Thompson, C.S.; Dandona, P. Histamine synthesis and catabolism in various tissues in diabetic rats. Metabolism 1990, 39, 815–818. [Google Scholar] [CrossRef]
- Fogel, W.A.; Chmielecki, C.; Gralek, M.; Maslinski, C. Histamine metabolism in diabetic rats. Agents Actions 1990, 30, 243–246. [Google Scholar] [CrossRef]
- Semra, Y.K.; Wang, M.; Peat, N.J.; Smith, N.C.; Shotton, H.R.; Lincoln, J. Selective susceptibility of different populations of sympathetic neurons to diabetic neuropathy in vivo is reflected by increased vulnerability to oxidative stress in vitro. Neurosci. Lett. 2006, 407, 199–204. [Google Scholar] [CrossRef]
- Mantle, M.; Thakore, E.; Mathison, R.; Davison, J.S. Intestinal mucin secretion in streptozotocin-diabetic rats: Lack of response to cholinergic stimulation and cholera toxin. Dig. Dis. Sci. 1991, 36, 1574–1581. [Google Scholar] [CrossRef]
- Domenech, A.; Pasquinelli, G.; De Giorgio, R.; Gori, A.; Bosch, F.; Pumarola, M.; Jimenez, M. Morphofunctional changes underlying intestinal dysmotility in diabetic RIP-I/hIFNbeta transgenic mice. Int. J. Exp. Pathol. 2011, 92, 400–412. [Google Scholar] [CrossRef]
- Vanormelingen, C.; Tack, J.; Andrews, C.N. Diabetic gastroparesis. Br. Med. Bull. 2013, 105, 213–230. [Google Scholar] [CrossRef]
- Gonkowski, S. Substance P as a neuronal factor in the enteric nervous system of the porcine descending colon in physiological conditions and during selected pathogenic processes. Biofactors 2013, 39, 542–551. [Google Scholar] [CrossRef]
- Mazumdar, S.; Das, K.M. Immunocytochemical localization of vasoactive intestinal peptide and substance P in the colon from normal subjects and patients with inflammatory bowel disease. Am. J. Gastroenterol. 1992, 87, 176–181. [Google Scholar]
- Watanabe, T.; Kubota, Y.; Muto, T. Substance P containing nerve fibers in rectal mucosa of ulcerative colitis. Dis. Colon. Rectum. 1997, 40, 718–725. [Google Scholar] [CrossRef]
- Koon, H.W.; Pothoulakis, C. Immunomodulatory properties of substance P: The gastrointestinal system as a model. Ann. N. Y. Acad. Sci. 2006, 1088, 23–40. [Google Scholar] [CrossRef]
- Lysy, J.; Karmeli, F.; Sestieri, M.; Yatzkan, Y.; Goldin, E. Decreased substance P content in the rectal mucosa of diabetics with diarrhea and constipation. Metabolism 1997, 46, 730–734. [Google Scholar] [CrossRef]
- Patel, M.; Valaiyaduppu Subas, S.; Ghani, M.R.; Busa, V.; Dardeir, A.; Marudhai, S.; Cancarevic, I. Role of Substance P in the Pathophysiology of Inflammatory Bowel Disease and Its Correlation with the Degree of Inflammation. Cureus 2020, 12, e11027. [Google Scholar] [CrossRef]
- Antonioli, L.; D’Antongiovanni, V.; Pellegrini, C.; Fornai, M.; Benvenuti, L.; di Carlo, A.; van den Wijngaard, R.; Caputi, V.; Cerantola, S.; Giron, M.C.; et al. Colonic dysmotility associated with high-fat diet-induced obesity: Role of enteric glia. FASEB J. 2020, 34, 5512–5524. [Google Scholar] [CrossRef]
- Medhurst, S.J.; Collins, S.D.; Billinton, A.; Bingham, S.; Dalziel, R.G.; Brass, A.; Roberts, J.C.; Medhurst, A.D.; Chessell, I.P. Novel histamine H3 receptor antagonists GSK189254 and GSK334429 are efficacious in surgically-induced and virally-induced rat models of neuropathic pain. Pain 2008, 138, 61–69. [Google Scholar] [CrossRef]
- Medhurst, A.D.; Briggs, M.A.; Bruton, G.; Calver, A.R.; Chessell, I.; Crook, B.; Davis, J.B.; Davis, R.P.; Foley, A.G.; Heslop, T.; et al. Structurally novel histamine H3 receptor antagonists GSK207040 and GSK334429 improve scopolamine-induced memory impairment and capsaicin-induced secondary allodynia in rats. Biochem. Pharmacol. 2007, 73, 1182–1194. [Google Scholar] [CrossRef]
- Hsieh, G.C.; Honore, P.; Pai, M.; Wensink, E.J.; Chandran, P.; Salyers, A.K.; Wetter, J.M.; Zhao, C.; Liu, H.; Decker, M.W.; et al. Antinociceptive effects of histamine H3 receptor antagonist in the preclinical models of pain in rats and the involvement of central noradrenergic systems. Brain Res. 2010, 1354, 74–84. [Google Scholar] [CrossRef]
- Teodoro, F.C.; Tronco Junior, M.F.; Zampronio, A.R.; Martini, A.C.; Rae, G.A.; Chichorro, J.G. Peripheral substance P and neurokinin-1 receptors have a role in inflammatory and neuropathic orofacial pain models. Neuropeptides 2013, 47, 199–206. [Google Scholar] [CrossRef]
- Mizuta, Y.; Takahashi, T.; Owyang, C. Nitrergic regulation of colonic transit in rats. Am. J. Physiol. 1999, 277, G275–G279. [Google Scholar] [CrossRef]
- Chandrasekharan, B.; Anitha, M.; Blatt, R.; Shahnavaz, N.; Kooby, D.; Staley, C.; Mwangi, S.; Jones, D.P.; Sitaraman, S.V.; Srinivasan, S. Colonic motor dysfunction in human diabetes is associated with enteric neuronal loss and increased oxidative stress. Neurogastroenterol. Motil. 2011, 23, 131–138. [Google Scholar] [CrossRef]
- Cellek, S.; Foxwell, N.A.; Moncada, S. Two phases of nitrergic neuropathy in streptozotocin-induced diabetic rats. Diabetes 2003, 52, 2353–2362. [Google Scholar] [CrossRef] [PubMed]









| Antigen | Species | Source | Concentration |
|---|---|---|---|
| Primary Antisera | |||
| nNOS | Rabbit | Millipore (Bedford, MA, USA) | 1:2000 |
| PGP9.5 | Mouse | Santa Cruz Biotech (Santa Cruz, CA, USA) | 1:500 |
| SP | Rat | Santa Cruz Biotech (Santa Cruz, CA, USA) | 1:500 |
| VIP | Mouse | Santa Cruz Biotech (Santa Cruz, CA, USA) | 1:200 |
| Secondary Antisera | |||
| Alexa Fluor 594 | Mouse | Jackson ImmunoResearch (Ely, Cambridgeshire, UK) | 1:175 |
| Alexa Fluor 488 | Rabbit | Jackson ImmunoResearch (Ely, Cambridgeshire, UK) | 1:175 |
Publisher’s Note: MDPI stays neutral with regard to jurisdictional claims in published maps and institutional affiliations. |
© 2022 by the authors. Licensee MDPI, Basel, Switzerland. This article is an open access article distributed under the terms and conditions of the Creative Commons Attribution (CC BY) license (https://creativecommons.org/licenses/by/4.0/).
Share and Cite
Rosa, A.C.; Nardini, P.; Sgambellone, S.; Gurrieri, M.; Spampinato, S.F.; Dell’Accio, A.; Chazot, P.L.; Obara, I.; Liu, W.L.; Pini, A. CNS-Sparing Histamine H3 Receptor Antagonist as a Candidate to Prevent the Diabetes-Associated Gastrointestinal Symptoms. Biomolecules 2022, 12, 184. https://doi.org/10.3390/biom12020184
Rosa AC, Nardini P, Sgambellone S, Gurrieri M, Spampinato SF, Dell’Accio A, Chazot PL, Obara I, Liu WL, Pini A. CNS-Sparing Histamine H3 Receptor Antagonist as a Candidate to Prevent the Diabetes-Associated Gastrointestinal Symptoms. Biomolecules. 2022; 12(2):184. https://doi.org/10.3390/biom12020184
Chicago/Turabian StyleRosa, Arianna Carolina, Patrizia Nardini, Silvia Sgambellone, Maura Gurrieri, Simona Federica Spampinato, Alfonso Dell’Accio, Paul L Chazot, Ilona Obara, Wai L Liu, and Alessandro Pini. 2022. "CNS-Sparing Histamine H3 Receptor Antagonist as a Candidate to Prevent the Diabetes-Associated Gastrointestinal Symptoms" Biomolecules 12, no. 2: 184. https://doi.org/10.3390/biom12020184
APA StyleRosa, A. C., Nardini, P., Sgambellone, S., Gurrieri, M., Spampinato, S. F., Dell’Accio, A., Chazot, P. L., Obara, I., Liu, W. L., & Pini, A. (2022). CNS-Sparing Histamine H3 Receptor Antagonist as a Candidate to Prevent the Diabetes-Associated Gastrointestinal Symptoms. Biomolecules, 12(2), 184. https://doi.org/10.3390/biom12020184

