First Evidence of the Expression and Localization of Prothymosin α in Human Testis and Its Involvement in Testicular Cancers
Abstract
1. Introduction
2. Materials and Methods
2.1. Tissue Samples
2.2. Total Protein Extraction and WB Analysis
2.3. Immunofluorescence (IF) Analysis and TUNEL Assay
2.4. Statistical Analysis
3. Results
3.1. PTMA and PCNA Expression and Localization in NP, CS and LCT Testicular Tissue
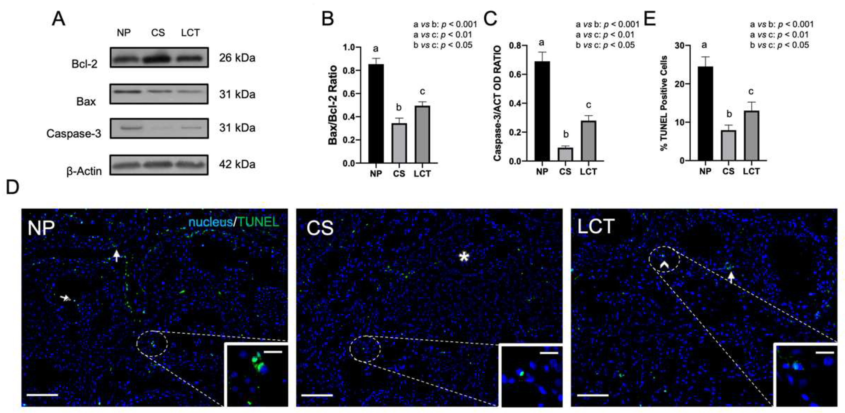
3.2. Apoptotic Rate in NP, CS and LCT Testicular Tissue
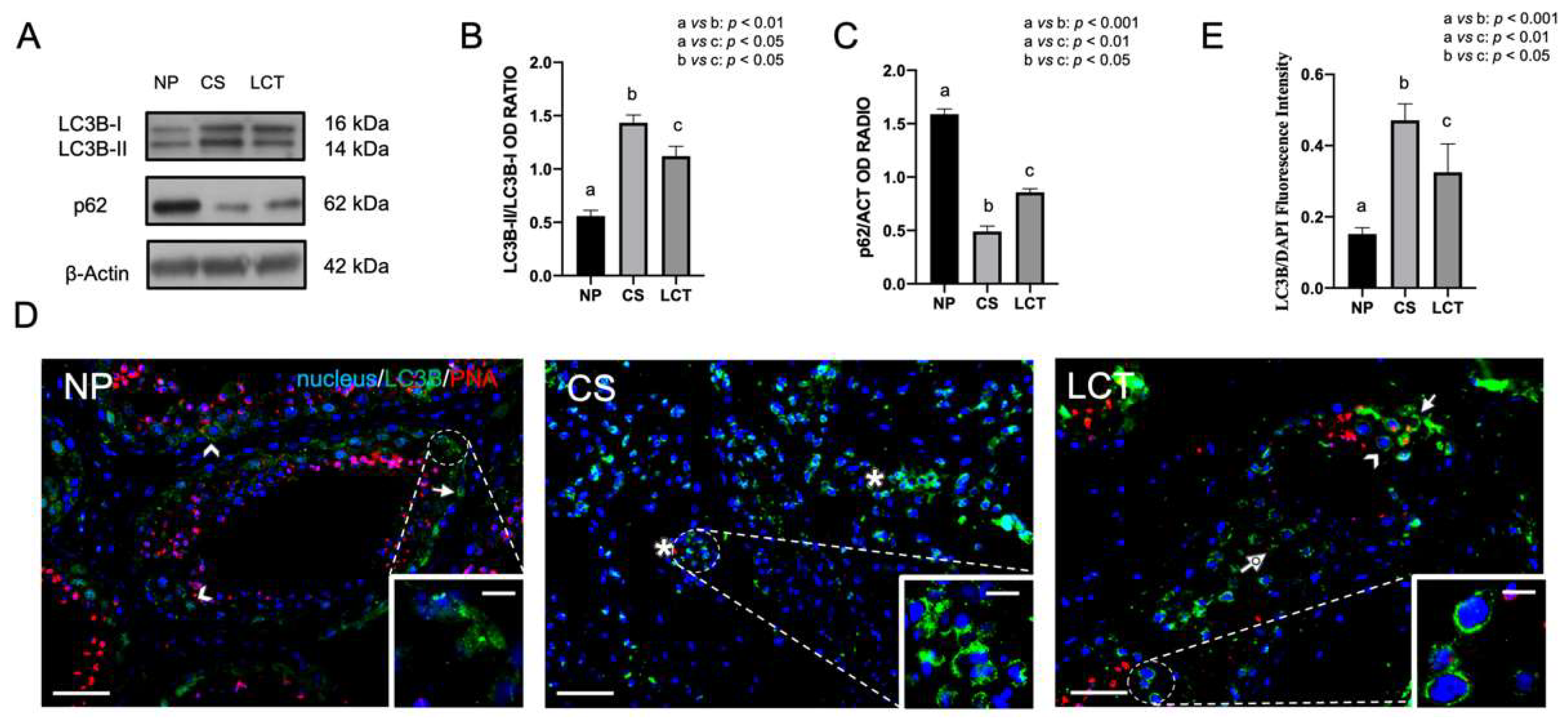
3.3. Autophagy in NP, CS and LCT Testicular Tissue
4. Discussion
5. Conclusions
Supplementary Materials
Author Contributions
Funding
Institutional Review Board Statement
Informed Consent Statement
Data Availability Statement
Conflicts of Interest
References
- Frangou-Lazaridis, M.; Clinton, M.; Goodall, G.J.; Horecker, B.L. Prothymosin alpha and parathymosin: Amino acid sequences deduced from the cloned rat spleen cDNAs. Arch. Biochem. Biophys. 1988, 263, 305–310. [Google Scholar] [CrossRef]
- Gast, K.; Damaschun, H.; Eckert, K.; Schulze-Forster, K.; Maurer, H.R.; Müller-Frohne, M.; Zirwer, D.; Czarnecki, J.; Damaschun, G. Prothymosin alpha: A biologically active protein with random coil conformation. Biochemistry 1995, 34, 13211–13218. [Google Scholar] [CrossRef] [PubMed]
- Enkemann, S.A.; Ward, R.D.; Berger, S.L. Mobility within the nucleus and neighboring cytosol is a key feature of prothymosin-alpha. J. Histochem. Cytochem. 2000, 48, 1341–1355. [Google Scholar] [CrossRef] [PubMed]
- Mosoian, A. Intracellular and extracellular cytokine-like functions of prothymosin α: Implications for the development of immunotherapies. Future Med. Chem. 2011, 3, 1199–1208. [Google Scholar] [CrossRef] [PubMed]
- Letsas, K.P.; Frangou-Lazaridis, M. Surfing on prothymosin alpha proliferation and anti-apoptotic properties. Neoplasma 2006, 53, 92–96. [Google Scholar]
- Karachaliou, C.E.; Kalbacher, H.; Voelter, W.; Tsitsilonis, O.E.; Livaniou, E. In Vitro Immunodetection of Prothymosin Alpha in Normal and Pathological Conditions. Curr. Med. Chem. 2020, 27, 4840–4854. [Google Scholar] [CrossRef]
- Magdalena, C.; Dominguez, F.; Loidi, L.; Puente, J.L. Tumour prothymosin alpha content, a potential prognostic marker for primary breast cancer. Br. J. Cancer 2000, 82, 584–590. [Google Scholar] [CrossRef]
- Tripathi, S.C.; Matta, A.; Kaur, J.; Grigull, J.; Chauhan, S.S.; Thakar, A.; Shukla, N.K.; Duggal, R.; Choudhary, A.R.; Dattagupta, S.; et al. Overexpression of prothymosin alpha predicts poor disease outcome in head and neck cancer. PLoS ONE 2011, 6, e19213. [Google Scholar] [CrossRef]
- Wu, C.G.; Habib, N.A.; Mitry, R.R.; Reitsma, P.H.; van Deventer, S.J.; Chamuleau, R.A. Overexpression of hepatic prothymosin alpha, a novel marker for human hepatocellular carcinoma. Br. J. Cancer 1997, 76, 1199–1204. [Google Scholar] [CrossRef]
- Ha, S.Y.; Song, D.H.; Hwang, S.H.; Cho, S.Y.; Park, C.K. Expression of prothymosin alpha predicts early recurrence and poor prognosis of hepatocellular carcinoma. Hepatobiliary Pancreat. Dis. Int. 2015, 14, 171–177. [Google Scholar] [CrossRef]
- Jiang, G.; Yu, H.; Li, Z.; Zhang, F. lncRNA cytoskeleton regulator reduces non-small cell lung cancer radiosensitivity by downregulating miRNA-206 and activating prothymosin α. Int. J. Oncol. 2021, 59, 88. [Google Scholar] [CrossRef] [PubMed]
- Kuo, Y.H.; Shiau, A.L.; Tung, C.L.; Su, Y.C.; Li, C.F.; Su, B.H.; Tsao, C.J.; Wu, C.L.; Feng, Y.H.; Wu, P. Expression of prothymosin α in lung cancer is associated with squamous cell carcinoma and smoking. Oncol. Lett. 2019, 17, 5740–5746. [Google Scholar] [CrossRef] [PubMed]
- Chen, K.; Xiong, L.; Yang, Z.; Huang, S.; Zeng, R.; Miao, X. Prothymosin-α and parathymosin expression predicts poor prognosis in squamous and adenosquamous carcinomas of the gallbladder. Oncol. Lett. 2018, 15, 4485–4494. [Google Scholar] [CrossRef]
- Zhang, M.; Cui, F.; Lu, S.; Lu, H.; Jiang, T.; Chen, J.; Zhang, X.; Jin, Y.; Peng, Z.; Tang, H. Increased expression of prothymosin-α, independently or combined with TP53, correlates with poor prognosis in colorectal cancer. Int. J. Clin. Exp. Pathol. 2014, 7, 4867–4876. [Google Scholar] [PubMed]
- Qi, X.; Wang, L.; Du, F. Novel small molecules relieve prothymosin alpha-mediated inhibition of apoptosome formation by blocking its interaction with Apaf-1. Biochemistry 2010, 49, 1923–1930. [Google Scholar] [CrossRef] [PubMed]
- Karetsou, Z.; Martic, G.; Tavoulari, S.; Christoforidis, S.; Wilm, M.; Gruss, C.; Papamarcaki, T. Prothymosin alpha associates with the oncoprotein SET and is involved in chromatin decondensation. FEBS Lett. 2004, 577, 496–500. [Google Scholar] [CrossRef] [PubMed]
- Covelo, G.; Sarandeses, C.S.; Díaz-Jullien, C.; Freire, M. Prothymosin alpha interacts with free core histones in the nucleus of dividing cells. J. Biochem. 2006, 140, 627–637. [Google Scholar] [CrossRef]
- George, E.M.; Brown, D.T. Prothymosin alpha is a component of a linker histone chaperone. FEBS Lett. 2010, 584, 2833–2836. [Google Scholar] [CrossRef] [PubMed]
- Boán, F.; Viñas, A.; Buceta, M.; Domínguez, F.; Sánchez, L.; Gómez-Márquez, J. Prothymosin alpha, a mammalian c-myc-regulated acidic nuclear protein, provokes the decondensation of human chromosomes in vitro. Cytogenet. Cell Genet. 2001, 93, 171–174. [Google Scholar] [CrossRef]
- Stępkowski, T.M.; Kruszewski, M.K. Molecular cross-talk between the NRF2/KEAP1 signaling pathway, autophagy, and apoptosis. Free Radic. Biol. Med. 2011, 50, 1186–1195. [Google Scholar] [CrossRef]
- Karapetian, R.N.; Evstafieva, A.G.; Abaeva, I.S.; Chichkova, N.V.; Filonov, G.S.; Rubtsov, Y.P.; Sukhacheva, E.A.; Melnikov, S.V.; Schneider, U.; Wanker, E.E.; et al. Nuclear oncoprotein prothymosin alpha is a partner of Keap1: Implications for expression of oxidative stress-protecting genes. Mol. Cell Biol. 2005, 25, 1089–1099. [Google Scholar] [CrossRef] [PubMed]
- Trumbore, M.W.; Manrow, R.E.; Berger, S.L. Prothymosin alpha is not found in yeast. Protein Expr. Purif. 1998, 13, 383–388. [Google Scholar] [CrossRef]
- Aniello, F.; Branno, M.; De Rienzo, G.; Ferrara, D.; Palmiero, C.; Minucci, S. First evidence of prothymosin alpha in a non-mammalian vertebrate and its involvement in the spermatogenesis of the frog Rana esculenta. Mech. Dev. 2002, 110, 213–217. [Google Scholar] [CrossRef]
- Ferrara, D.; Izzo, G.; Liguori, L.; d'Istria, M.; Aniello, F.; Minucci, S. Evidence for the involvement of prothymosin alpha in the spermatogenesis of the frog Rana esculenta. J. Exp. Zool. A Ecol. Genet. Physiol. 2009, 311, 1–10. [Google Scholar] [CrossRef]
- Venditti, M.; Minucci, S. Prothymosin alpha expression in the vertebrate testis: A comparative review. Zygote 2017, 25, 760–770. [Google Scholar] [CrossRef] [PubMed]
- Prisco, M.; Donizetti, A.; Aniello, F.; Locascio, A.; Del Giudice, G.; Agnese, M.; Angelini, F.; Andreuccetti, P. Expression of Prothymosin alpha during the spermatogenesis of the spotted ray Torpedo marmorata. Gen. Comp. Endocrinol. 2009, 164, 70–76. [Google Scholar] [CrossRef] [PubMed]
- Pariante, P.; Dotolo, R.; Venditti, M.; Ferrara, D.; Donizetti, A.; Aniello, F.; Minucci, S. Prothymosin alpha expression and localization during the spermatogenesis of Danio rerio. Zygote 2016, 24, 583–593. [Google Scholar] [CrossRef]
- Ferrara, D.; Izzo, G.; Pariante, P.; Donizetti, A.; d'Istria, M.; Aniello, F.; Minucci, S. Expression of prothymosin alpha in meiotic and post-meiotic germ cells during the first wave of rat spermatogenesis. J. Cell. Physiol. 2010, 224, 362–368. [Google Scholar] [CrossRef]
- Ferrara, D.; Pariante, P.; Di Matteo, L.; Serino, I.; Oko, R.; Minucci, S. First evidence of prothymosin α localization in the acrosome of mammalian male gametes. J. Cell. Physiol. 2013, 228, 1629–1637. [Google Scholar] [CrossRef]
- Minucci, S.; Venditti, M. New Insight on the In Vitro Effects of Melatonin in Preserving Human Sperm Quality. Int. J. Mol. Sci. 2022, 23, 5128. [Google Scholar] [CrossRef]
- Chieffi, P. Molecular Targets for the Treatment of Testicular Germ Cell Tumors. Mini Rev. Med. Chem. 2007, 7, 755–759. [Google Scholar] [CrossRef] [PubMed]
- Chieffi, P.; De Martino, M.; Esposito, F. New Anti-Cancer Strategies in Testicular Germ Cell Tumors. Recent Pat. Anti-Cancer Drug Discov. 2019, 14, 53–59. [Google Scholar] [CrossRef] [PubMed]
- De Martino, M.; Chieffi, P.; Esposito, F. miRNAs and Biomarkers in Testicular Germ Cell Tumors: An Update. Int. J. Mol. Sci. 2021, 22, 1380. [Google Scholar] [CrossRef]
- Chieffi, P. An up-date on novel molecular targets in testicular germ cell tumors subtypes. Intractable Rare Dis. Res. 2019, 8, 161–164. [Google Scholar] [CrossRef]
- Boccellino, M.; Vanacore, D.; Zappavigna, S.; Cavaliere, C.; Rossetti, S.; D’Aniello, C.; Chieffi, P.; Amler, E.; Buonerba, C.; Di Lorenzo, G.; et al. Testicular cancer from diagnosis to epigenetic factors. Oncotarget 2017, 8, 104654–104663. [Google Scholar] [CrossRef] [PubMed]
- McGlynn, K.A.; Quraishi, S.M.; Graubard, B.I.; Weber, J.-P.; Rubertone, M.V.; Erickson, R.L. Persistent Organochlorine Pesticides and Risk of Testicular Germ Cell Tumors. J. Natl. Cancer Inst. 2008, 100, 663–671. [Google Scholar] [CrossRef] [PubMed]
- Gorowska-Wojtowicz, E.; Duliban, M.; Kudrycka, M.; Dutka, P.; Pawlicki, P.; Milon, A.; Zarzycka, M.; Placha, W.; Kotula-Balak, M.; Ptak, A.; et al. Leydig cell tumorigenesis—Implication of G-protein coupled membrane estrogen receptor, peroxisome proliferator-activated receptor and xenoestrogen exposure. In Vivo and In Vitro appraisal. Tissue Cell 2019, 61, 51–60. [Google Scholar] [CrossRef]
- Venditti, M.; Romano, M.Z.; Aniello, F.; Minucci, S. Preliminary Investigation on the Ameliorative Role Exerted by D-Aspartic Acid in Counteracting Ethane Dimethane Sulfonate (EDS) Toxicity in the Rat Testis. Animals 2021, 11, 133. [Google Scholar] [CrossRef]
- Moch, H.; Cubilla, A.L.; Humphrey, P.A.; Reuter, V.E.; Ulbright, T.M. The 2016 WHO Classification of Tumours of the UrinarySystem and Male Genital Organs—Part A: Renal, Penile, Testicular Tumours. Eur. Urol. 2016, 70, 93–105. [Google Scholar] [CrossRef]
- Venditti, M.; Arcaniolo, D.; De Sio, M.; Minucci, S. Preliminary Investigation on the Involvement of Cytoskeleton-Related Proteins, DAAM1 and PREP, in Human Testicular Disorders. Int. J. Mol. Sci. 2021, 22, 8094. [Google Scholar] [CrossRef]
- Venditti, M.; Chemek, M.; Minucci, S.; Messaoudi, I. Cadmium-induced toxicity increases prolyl endopeptidase (PREP) expression in the rat testis. Mol. Reprod. Dev. 2020, 87, 565–573. [Google Scholar] [CrossRef] [PubMed]
- Lowry, O.; Rosenbrough, N.; Farr, A.; Randall, R. Protein measurement with the Folin phenol reagent. J. Biol. Chem. 1951, 193, 265–275. [Google Scholar] [CrossRef]
- Kechiche, S.; Venditti, M.; Knani, L.; Jabłońska, K.; Dzięgiel, P.; Messaoudi, I.; Reiter, R.J.; Minucci, S. First evidence of the protective role of melatonin in counteracting cadmium toxicity in the rat ovary via the mTOR pathway. Environ. Pollut. 2021, 270, 116056. [Google Scholar] [CrossRef] [PubMed]
- Venditti, M.; Fasano, C.; Minucci, S.; Serino, I.; Sinisi, A.A.; Dale, B.; Di Matteo, L. DAAM1 and PREP are involved in human spermatogenesis. Reprod. Fertil. Dev. 2020, 32, 484–494. [Google Scholar] [CrossRef] [PubMed]
- Prerna, K.; Dubey, V.K. Beclin1-mediated interplay between autophagy and apoptosis: New understanding. Int. J. Biol. Macromol. 2022, 204, 258–273. [Google Scholar] [CrossRef] [PubMed]
- Bata, N.; Cosford, N.D.P. Cell Survival and Cell Death at the Intersection of Autophagy and Apoptosis: Implications for Current and Future Cancer Therapeutics. ACS Pharmacol. Transl. Sci. 2021, 4, 1728–1746. [Google Scholar] [CrossRef] [PubMed]
- Das, S.; Shukla, N.; Singh, S.S.; Kushwaha, S.; Shrivastava, R. Mechanism of interaction between autophagy and apoptosis in cancer. Apoptosis 2021, 26, 512–533. [Google Scholar] [CrossRef]
- Venditti, M.; Ben Rhouma, M.; Romano, M.Z.; Messaoudi, I.; Reiter, R.J.; Minucci, S. Evidence of melatonin ameliorative effects on the blood-testis barrier and sperm quality alterations induced by cadmium in the rat testis. Ecotoxicol. Environ. Saf. 2021, 226, 112878. [Google Scholar] [CrossRef]
- Venditti, M.; Ben Rhouma, M.; Romano, M.Z.; Messaoudi, I.; Reiter, R.J.; Minucci, S. Altered Expression of DAAM1 and PREP Induced by Cadmium Toxicity Is Counteracted by Melatonin in the Rat Testis. Genes 2021, 12, 1016. [Google Scholar] [CrossRef]
- Jiang, X.; Kim, H.E.; Shu, H.; Zhao, Y.; Zhang, H.; Kofron, J.; Donnelly, J.; Burns, D.; Ng, S.C.; Rosenberg, S.; et al. Distinctive roles of PHAP proteins and prothymosin-alpha in a death regulatory pathway. Science 2003, 299, 223–226. [Google Scholar] [CrossRef]
- Barbeito, P.; Sarandeses, C.S.; Díaz-Jullien, C.; Muras, J.; Covelo, G.; Moreira, D.; Freire-Cobo, C.; Freire, M. Prothymosin α interacts with SET, ANP32A and ANP32B and other cytoplasmic and mitochondrial proteins in proliferating cells. Arch. Biochem. Biophys. 2017, 635, 74–86. [Google Scholar] [CrossRef] [PubMed]
- Bianco, N.R.; Montano, M.M. Regulation of prothymosin alpha by estrogen receptor alpha: Molecular mechanisms and relevance in estrogen-mediated breast cell growth. Oncogene 2002, 21, 5233–5244. [Google Scholar] [CrossRef] [PubMed]
- Martini, P.G.; Katzenellenbogen, B.S. Regulation of prothymosin alpha gene expression by estrogen in estrogen receptor-containing breast cancer cells via upstream half-palindromic estrogen response element motifs. Endocrinology 2001, 142, 3493–3501. [Google Scholar] [CrossRef] [PubMed][Green Version]
- Martini, P.G.; Delage-Mourroux, R.; Kraichely, D.M.; Katzenellenbogen, B.S. Prothymosin alpha selectively enhances estrogen receptor transcriptional activity by interacting with a repressor of estrogen receptor activity. Mol. Cell. Biol. 2000, 20, 6224–6232. [Google Scholar] [CrossRef] [PubMed]
- Chevalier, N.; Hinault, C.; Clavel, S.; Paul-Bellon, R.; Fenichel, P. GPER and Testicular Germ Cell Cancer. Front. Endocrinol. 2021, 11, 600404. [Google Scholar] [CrossRef]
- Chevalier, N.; Paul-Bellon, R.; Camparo, P.; Michiels, J.F.; Chevallier, D.; Fénichel, P. Genetic variants of GPER/GPR30, a novel estrogen-related G protein receptor, are associated with human seminoma. Int. J. Mol. Sci. 2014, 15, 1574–1589. [Google Scholar] [CrossRef]
- Chevalier, N.; Vega, A.; Bouskine, A.; Siddeek, B.; Michiels, J.F.; Chevallier, D.; Fénichel, P. GPR30, the non-classical membrane G protein related estrogen receptor, is overexpressed in human seminoma and promotes seminoma cell proliferation. PLoS ONE 2012, 7, e34672. [Google Scholar] [CrossRef]
- Franco, R.; Boscia, F.; Gigantino, V.; Marra, L.; Esposito, F.; Ferrara, D.; Pariante, P.; Botti, G.; Caraglia, M.; Minucci, S.; et al. GPR30 is overexpressed in post-puberal testicular germ cell tumors. Cancer Biol. Ther. 2011, 11, 609–613. [Google Scholar] [CrossRef]
- Chimento, A.; Sirianni, R.; Casaburi, I.; Pezzi, V. GPER Signaling in Spermatogenesis and Testicular Tumors. Front. Endocrinol. 2014, 5, 30. [Google Scholar] [CrossRef]
- Rago, V.; Romeo, F.; Aquila, S.; Montanaro, D.; Andò, S.; Carpino, A. Cytochrome P450 aromatase expression in human seminoma. Reprod. Biol. Endocrinol. 2005, 3, 72. [Google Scholar] [CrossRef]
- Carpino, A.; Rago, V.; Pezzi, V.; Carani, C.; Andò, S. Detection of aromatase and estrogen receptors (ERalpha, ERbeta1, ERbeta2) in human Leydig cell tumor. Eur. J. Endocrinol. 2007, 157, 239–244. [Google Scholar] [CrossRef] [PubMed]
- Duliban, M.; Gorowska-Wojtowicz, E.; Tworzydlo, W.; Rak, A.; Brzoskwinia, M.; Krakowska, I.; Wolski, J.K.; Kotula-Balak, M.; Płachno, B.J.; Bilinska, B. Interstitial Leydig Cell Tumorigenesis-Leptin and Adiponectin Signaling in Relation to Aromatase Expression in the Human Testis. Int. J. Mol. Sci. 2020, 21, 3649. [Google Scholar] [CrossRef]
- Bandak, M.; Jørgensen, N.; Juul, A.; Lauritsen, J.; Gundgaard Kier, M.G.; Mortensen, M.S.; Daugaard, G. Preorchiectomy Leydig Cell Dysfunction in Patients with Testicular Cancer. Clin. Genitourin. Cancer 2017, 15, e37–e43. [Google Scholar] [CrossRef]
- Wiechno, P.J.; Kowalska, M.; Kucharz, J.; Sadowska, M.; Michalski, W.; Poniatowska, G.; Jońska-Gmyrek, J.; Rzymkowska, J.; Nietupski, K.; Demkow, T. Dynamics of hormonal disorders following unilateral orchiectomy for a testicular tumor. Med. Oncol. 2017, 34, 84. [Google Scholar] [CrossRef]
- Venditti, M.; Santillo, A.; Falvo, S.; Di Fiore, M.M.; Baccari, G.C.; Minucci, S. D-Aspartate Upregulates DAAM1 Protein Levels in the Rat Testis and Induces Its Localization in Spermatogonia Nucleus. Biomolecules 2020, 10, 677. [Google Scholar] [CrossRef] [PubMed]
- Pariante, P.; Dotolo, R.; Venditti, M.; Ferrara, D.; Donizetti, A.; Aniello, F.; Minucci, S. First Evidence of DAAM1 Localization During the Post-Natal Development of Rat Testis and in Mammalian Sperm. J. Cell. Physiol. 2016, 231, 2172–2184. [Google Scholar] [CrossRef] [PubMed]
- Venditti, M.; Fasano, C.; Santillo, A.; Aniello, F.; Minucci, S. First evidence of DAAM1 localization in mouse seminal vesicles and its possible involvement during regulated exocytosis. C. R. Biol. 2018, 341, 228–234. [Google Scholar] [CrossRef] [PubMed]
- Lu, G.; Wang, Y.; Shi, Y.; Zhang, Z.; Huang, C.; He, W.; Wang, C.; Shen, H.M. Autophagy in health and disease: From molecular mechanisms to therapeutic target. MedComm 2022, 3, e150. [Google Scholar] [CrossRef]
- Lim, S.M.; Mohamad Hanif, E.A.; Chin, S.F. Is targeting autophagy mechanism in cancer a good approach? The possible double-edge sword effect. Cell Biosci. 2021, 11, 56. [Google Scholar] [CrossRef]



| Publisher’s Note: MDPI stays neutral with regard to jurisdictional claims in published maps and institutional affiliations. | 
© 2022 by the authors. Licensee MDPI, Basel, Switzerland. This article is an open access article distributed under the terms and conditions of the Creative Commons Attribution (CC BY) license (https://creativecommons.org/licenses/by/4.0/).
Share and Cite
Venditti, M.; Arcaniolo, D.; De Sio, M.; Minucci, S. First Evidence of the Expression and Localization of Prothymosin α in Human Testis and Its Involvement in Testicular Cancers. Biomolecules 2022, 12, 1210. https://doi.org/10.3390/biom12091210
Venditti M, Arcaniolo D, De Sio M, Minucci S. First Evidence of the Expression and Localization of Prothymosin α in Human Testis and Its Involvement in Testicular Cancers. Biomolecules. 2022; 12(9):1210. https://doi.org/10.3390/biom12091210
Chicago/Turabian StyleVenditti, Massimo, Davide Arcaniolo, Marco De Sio, and Sergio Minucci. 2022. "First Evidence of the Expression and Localization of Prothymosin α in Human Testis and Its Involvement in Testicular Cancers" Biomolecules 12, no. 9: 1210. https://doi.org/10.3390/biom12091210
APA StyleVenditti, M., Arcaniolo, D., De Sio, M., & Minucci, S. (2022). First Evidence of the Expression and Localization of Prothymosin α in Human Testis and Its Involvement in Testicular Cancers. Biomolecules, 12(9), 1210. https://doi.org/10.3390/biom12091210
 
        




