Loss of Tumor Suppressor C9orf9 Promotes Metastasis in Colorectal Cancer
Abstract
1. Introduction
2. Results
2.1. Deep Sequencing Identified Novel Somatic Mutations of C9orf9 in CRC Samples
2.2. The Expression Analysis of C9orf9 in Digestive Tumor Samples
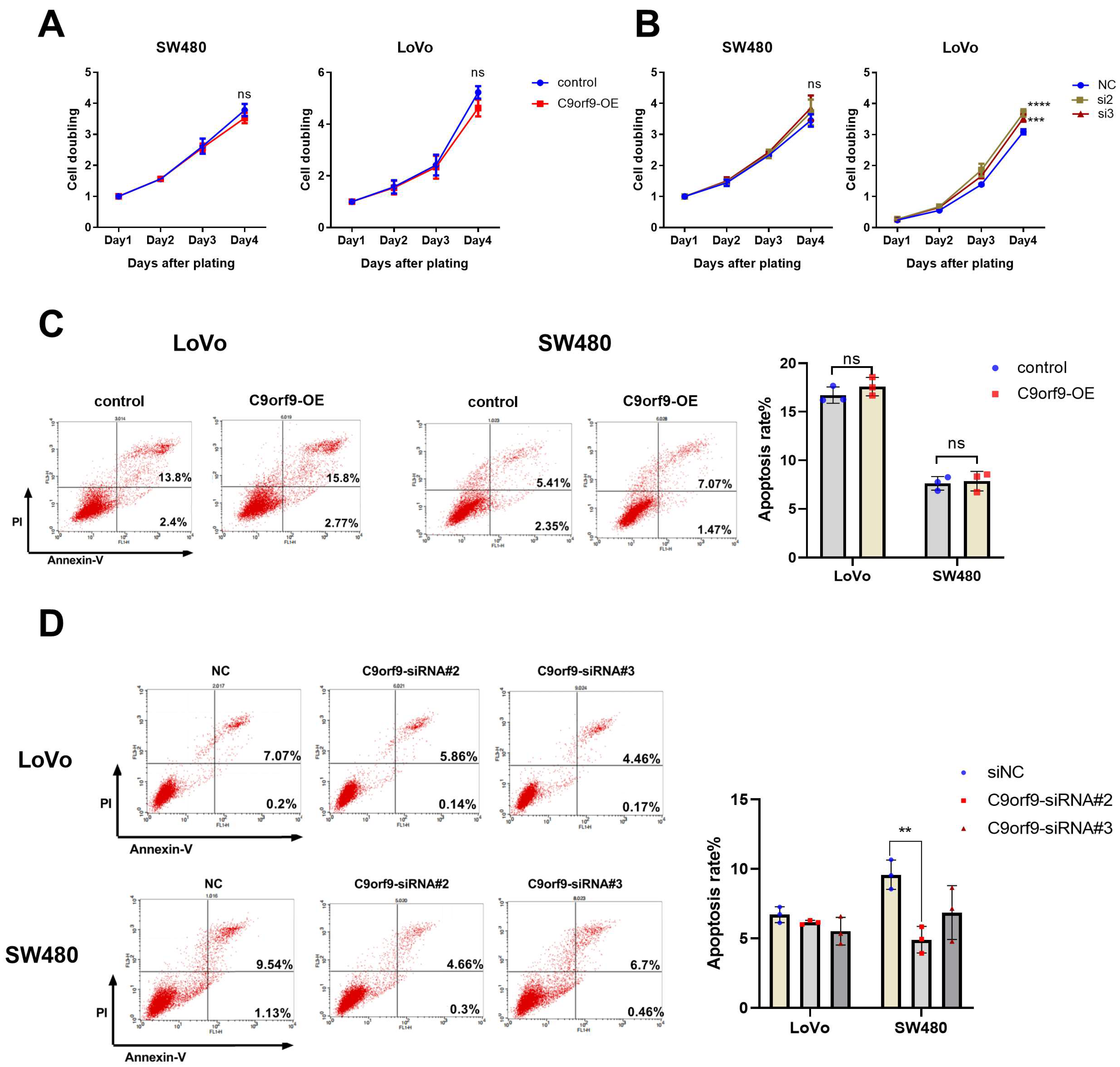
2.3. C9orf9 Has a Limited Effect on Cell Growth
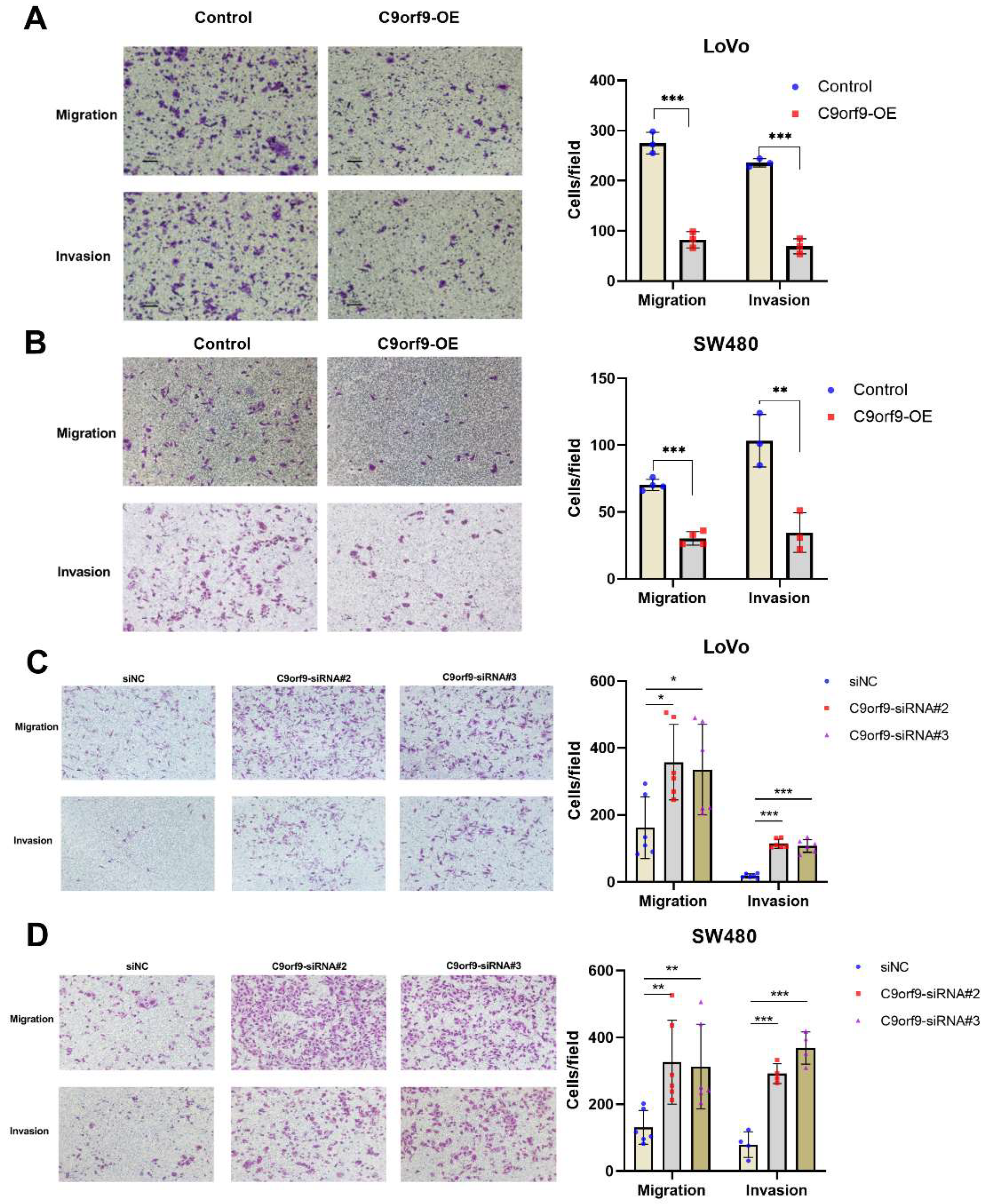
2.4. C9orf9 Regulates Cell Migration and Invasion In Vitro and In Vivo
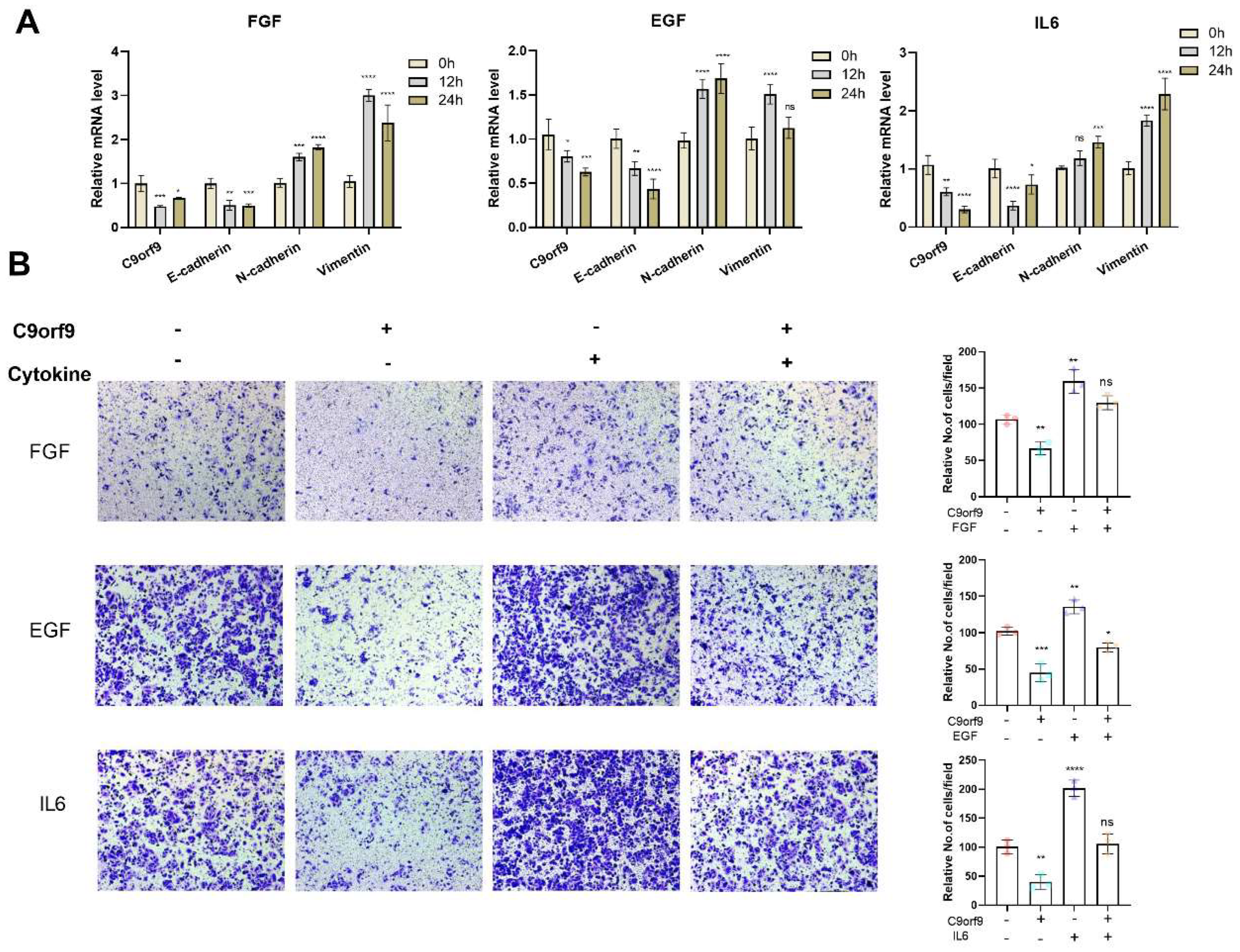
2.5. C9orf9 Responds to Various Tumor Microenvironment Factors and Modulates Epithelial Mesenchymal Transition in CRC Cells
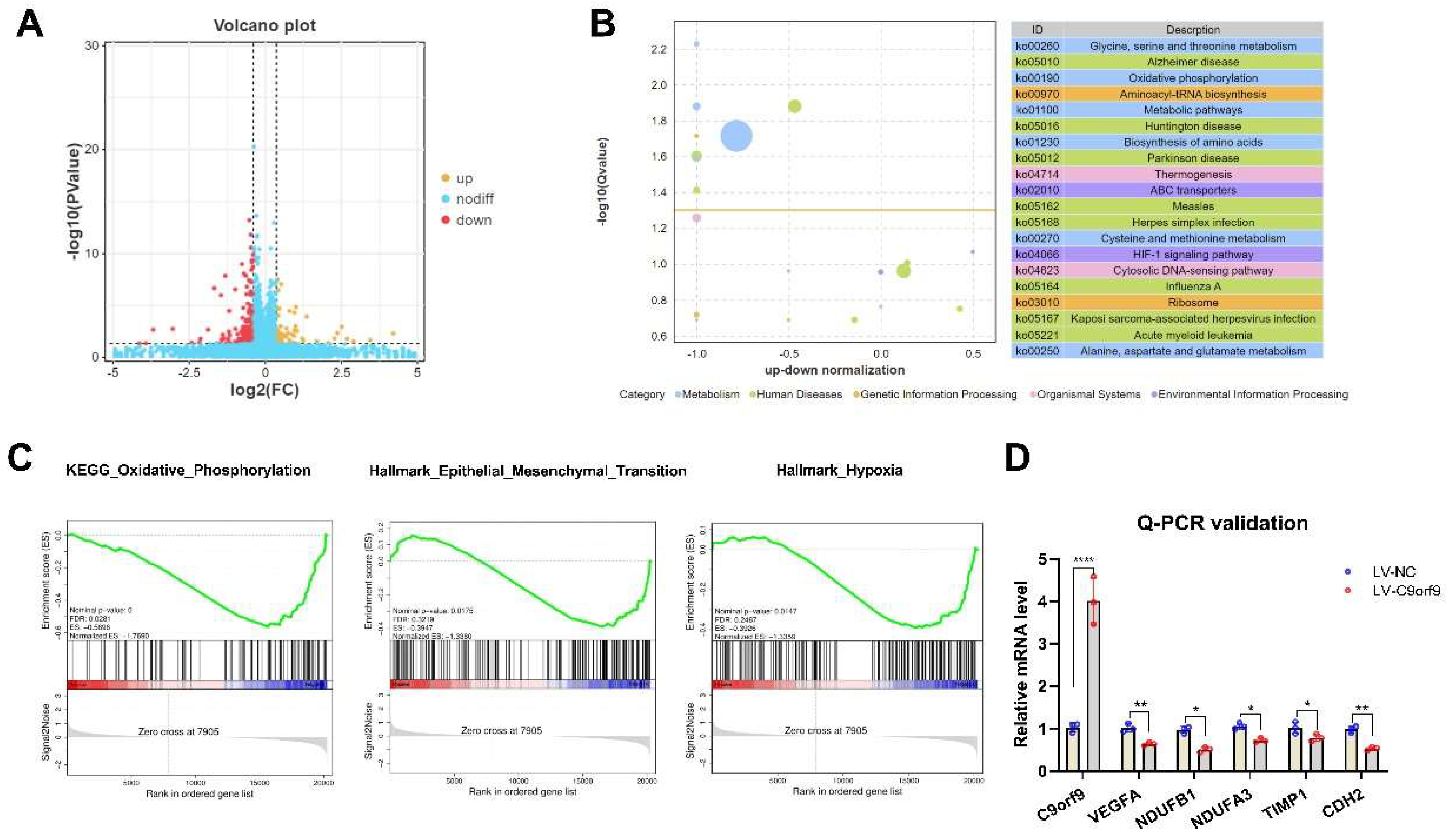
2.6. C9orf9 Regulates Metastasis-Related Genes and Pathways
3. Discussion
4. Materials and Methods
4.1. Patients and Ethics Statement
4.2. Deep Sequencing of C9orf9 Gene Coding Region
4.3. TCGA Data Access
4.4. Cell Lines
4.5. RNA Extraction and Quantitative Real Time PCR
4.6. Western Blot
4.7. Plasmid and siRNA Transfection
4.8. Lentiviral Infection
4.9. Cell Proliferation Assay
4.10. Flow Cytometry
4.11. Migration and Invasion Assay
4.12. Animal Model
4.13. Library Preparation and Transcriptome Sequencing
4.14. Statistical Analyses
Supplementary Materials
Author Contributions
Funding
Institutional Review Board Statement
Informed Consent Statement
Data Availability Statement
Acknowledgments
Conflicts of Interest
Abbreviations
| C9orf9 | Chromosome 9 Open Reading Frame 9 |
| CCK-8 | cell counting kit-8 |
| CRC | colorectal cancer |
| EMT | epithelial-mesenchymal transition |
| GSEA | Gene set enrichment analysis |
| GTEx | Genotype-Tissue Expression |
| LoF | Loss-of-Function |
| NGS | Next Generation Sequencing |
| OXPHOS | oxidative phosphorylation |
| TCGA | The Cancer Genome Atlas |
References
- Sung, H.; Ferlay, J.; Siegel, R.L.; Laversanne, M.; Soerjomataram, I.; Jemal, A.; Bray, F. Global Cancer Statistics 2020: GLOBOCAN Estimates of Incidence and Mortality Worldwide for 36 Cancers in 185 Countries. CA A Cancer J. Clin. 2021, 71, 209–249. [Google Scholar] [CrossRef]
- Slattery, M.L. Diet, lifestyle, and colon cancer. Semin. Gastrointest. Dis. 2000, 11, 142–146. [Google Scholar] [PubMed]
- Mardis, E.R.; Ding, L.; Dooling, D.J.; Larson, D.E.; McLellan, M.D.; Chen, K.; Koboldt, D.C.; Fulton, R.S.; Delehaunty, K.D.; McGrath, S.D.; et al. Recurring mutations found by sequencing an acute myeloid leukemia genome. N. Engl. J. Med. 2009, 361, 1058–1066. [Google Scholar] [CrossRef] [PubMed]
- Li, Q.; Chen, H. Epigenetic modifications of metastasis suppressor genes in colon cancer metastasis. Epigenetics 2011, 6, 849–852. [Google Scholar] [CrossRef] [PubMed]
- Chen, E.; Yang, F.; He, H.; Li, Q.; Zhang, W.; Xing, J.; Zhu, Z.; Jiang, J.; Wang, H.; Zhao, X.; et al. Alteration of tumor suppressor BMP5 in sporadic colorectal cancer: A genomic and transcriptomic profiling based study. Mol. Cancer 2018, 17, 176. [Google Scholar] [CrossRef] [PubMed]
- Amira, N.; Cancel-Tassin, G.; Bernardini, S.; Cochand-Priollet, B.; Bittard, H.; Mangin, P.; Fournier, G.; Latil, A.; Cussenot, O. Expression in bladder transitional cell carcinoma by real-time quantitative reverse transcription polymerase chain reaction array of 65 genes at the tumor suppressor locus 9q34.1-2: Identification of 5 candidates tumor suppressor genes. Int. J. Cancer 2004, 111, 539–542. [Google Scholar] [CrossRef] [PubMed]
- Rogers, M.F.; Shihab, H.A.; Gaunt, T.R.; Campbell, C. CScape: A tool for predicting oncogenic single-point mutations in the cancer genome. Sci. Rep. 2017, 7, 11597. [Google Scholar] [CrossRef] [PubMed]
- He, H.; Chen, E.; Lei, L.; Yan, B.; Zhao, X.; Zhu, Z.; Li, Q.; Zhang, P.; Zhang, W.; Xing, J.; et al. Alteration of the tumor suppressor SARDH in sporadic colorectal cancer: A functional and transcriptome profiling-based study. Mol. Carcinog. 2019, 58, 957–966. [Google Scholar] [CrossRef] [PubMed]
- Chen, E.; Yang, F.; He, H.; Lei, L.; Liu, R.; Du, L.; Dong, J.; Wang, M.; Yang, J. Decreased level of RASSF6 in sporadic colorectal cancer and its anti-tumor effects both in vitro and in vivo. Oncotarget 2016, 7, 19813–19823. [Google Scholar] [CrossRef] [PubMed]
- Boelens, M.C.; van den Berg, A.; Fehrmann, R.S.; Geerlings, M.; de Jong, W.K.; te Meerman, G.J.; Sietsma, H.; Timens, W.; Postma, D.S.; Groen, H.J. Current smoking-specific gene expression signature in normal bronchial epithelium is enhanced in squamous cell lung cancer. J. Pathol. 2009, 218, 182–191. [Google Scholar] [CrossRef] [PubMed]
- Sciarrillo, R.; Wojtuszkiewicz, A.; Assaraf, Y.G.; Jansen, G.; Kaspers, G.J.L.; Giovannetti, E.; Cloos, J. The role of alternative splicing in cancer: From oncogenesis to drug resistance. Drug Resist. Updat. Rev. Comment. Antimicrob. Anticancer Chemother. 2020, 53, 100728. [Google Scholar] [CrossRef] [PubMed]
- Coltri, P.P.; Dos Santos, M.G.P.; da Silva, G.H.G. Splicing and cancer: Challenges and opportunities. Wiley Interdiscip. Rev. RNA 2019, 10, e1527. [Google Scholar] [CrossRef] [PubMed]
- Fares, J.; Fares, M.Y.; Khachfe, H.H.; Salhab, H.A.; Fares, Y. Molecular principles of metastasis: A hallmark of cancer revisited. Signal Transduct. Target. Ther. 2020, 5, 28. [Google Scholar] [CrossRef] [PubMed]
- Tauriello, D.V.; Calon, A.; Lonardo, E.; Batlle, E. Determinants of metastatic competency in colorectal cancer. Mol. Oncol. 2017, 11, 97–119. [Google Scholar] [CrossRef] [PubMed]
- Huang, D.; Sun, W.; Zhou, Y.; Li, P.; Chen, F.; Chen, H.; Xia, D.; Xu, E.; Lai, M.; Wu, Y.; et al. Mutations of key driver genes in colorectal cancer progression and metastasis. Cancer Metastasis Rev. 2018, 37, 173–187. [Google Scholar] [CrossRef] [PubMed]
- Vu, T.; Datta, P.K. Regulation of EMT in Colorectal Cancer: A Culprit in Metastasis. Cancers 2017, 9, 171. [Google Scholar] [CrossRef] [PubMed]
- Fantozzi, A.; Gruber, D.C.; Pisarsky, L.; Heck, C.; Kunita, A.; Yilmaz, M.; Meyer-Schaller, N.; Cornille, K.; Hopfer, U.; Bentires-Alj, M.; et al. VEGF-mediated angiogenesis links EMT-induced cancer stemness to tumor initiation. Cancer Res. 2014, 74, 1566–1575. [Google Scholar] [CrossRef] [PubMed]
- Thakur, C.; Chen, F. Connections between metabolism and epigenetics in cancers. Semin. Cancer Biol. 2019, 57, 52–58. [Google Scholar] [CrossRef]
- Chen, E.; Li, Q.; Wang, H.; Yang, F.; Min, L.; Yang, J. MiR-92a promotes tumorigenesis of colorectal cancer, a transcriptomic and functional based study. Biomed. Pharmacother. = Biomed. Pharmacother. 2018, 106, 1370–1377. [Google Scholar] [CrossRef]
- Chen, E.; Li, Q.; Wang, H.; Zhang, P.; Zhao, X.; Yang, F.; Yang, J. MiR-32 promotes tumorigenesis of colorectal cancer by targeting BMP5. Biomed. Pharmacother. = Biomed. Pharmacother. 2018, 106, 1046–1051. [Google Scholar] [CrossRef] [PubMed]







| Sample | Mut. Type | Exon/Intron | Location | Base Change | Effect | Oncogenic Score |
|---|---|---|---|---|---|---|
| In-3 | Splicing mutation | Intron 1 | chr9:135754402 | ISV1 + 1G > A | splicing | 0.725 |
| Ex-6 | Splicing mutation | Intron 2 | chr9:135762959 | ISV2 + 1G > A | splicing | 0.975 |
| Ex-36 | Missense | Exon 2 | chr9:135758002 | c.25C > T | p.Arg9Cys | 0.619 |
| Variables | Cases | C9orf9 Expression | χ2 | p Value | |
|---|---|---|---|---|---|
| High | Low | ||||
| Age (years) | |||||
| >65 | 380 | 186 | 194 | 0.416 | 0.519 |
| ≤65 | 258 | 133 | 125 | ||
| Gender | |||||
| Male | 337 | 164 | 173 | 0.574 | 0.448 |
| Female | 298 | 154 | 144 | ||
| Tissue site | |||||
| Colon | 471 | 237 | 234 | 0.073 | 0.787 |
| Rectum | 167 | 82 | 85 | ||
| Colon polyps present | |||||
| Yes | 96 | 44 | 52 | 0.463 | 0.496 |
| No | 218 | 109 | 109 | ||
| Lymphatic invasion | |||||
| Yes | 231 | 102 | 129 | 4.241 | 0.039 * |
| No | 342 | 181 | 161 | ||
| Stage | |||||
| I + II | 312 | 167 | 145 | 2.092 | 0.148 |
| III + IV | 151 | 70 | 81 | ||
Disclaimer/Publisher’s Note: The statements, opinions and data contained in all publications are solely those of the individual author(s) and contributor(s) and not of MDPI and/or the editor(s). MDPI and/or the editor(s) disclaim responsibility for any injury to people or property resulting from any ideas, methods, instructions or products referred to in the content. |
© 2023 by the authors. Licensee MDPI, Basel, Switzerland. This article is an open access article distributed under the terms and conditions of the Creative Commons Attribution (CC BY) license (https://creativecommons.org/licenses/by/4.0/).
Share and Cite
Chen, E.; Yang, F.; Li, Q.; Li, T.; Yao, D.; Cao, L.; Yang, J. Loss of Tumor Suppressor C9orf9 Promotes Metastasis in Colorectal Cancer. Biomolecules 2023, 13, 312. https://doi.org/10.3390/biom13020312
Chen E, Yang F, Li Q, Li T, Yao D, Cao L, Yang J. Loss of Tumor Suppressor C9orf9 Promotes Metastasis in Colorectal Cancer. Biomolecules. 2023; 13(2):312. https://doi.org/10.3390/biom13020312
Chicago/Turabian StyleChen, Erfei, Fangfang Yang, Qiqi Li, Tong Li, Danni Yao, Lichao Cao, and Jin Yang. 2023. "Loss of Tumor Suppressor C9orf9 Promotes Metastasis in Colorectal Cancer" Biomolecules 13, no. 2: 312. https://doi.org/10.3390/biom13020312
APA StyleChen, E., Yang, F., Li, Q., Li, T., Yao, D., Cao, L., & Yang, J. (2023). Loss of Tumor Suppressor C9orf9 Promotes Metastasis in Colorectal Cancer. Biomolecules, 13(2), 312. https://doi.org/10.3390/biom13020312

