Methyl Paraben Affects Porcine Oocyte Maturation Through Mitochondrial Dysfunction
Abstract
1. Introduction
2. Research Methods
2.1. Antibodies and Chemicals
2.2. Oocyte Maturation In Vitro and Analysis of Cumulus Expansion
2.3. Determination of ROS Levels
2.4. Determination of GSH Levels
2.5. Measurement of Mitochondrial Distribution
2.6. Determination of ATP Content
2.7. Immunofluorescence
2.8. Reverse Transcription-Polymerase Chain Reaction (RT-PCR)
2.9. Statistical Analyses
3. Results
3.1. MP Exposure Affects Porcine Oocyte Maturation
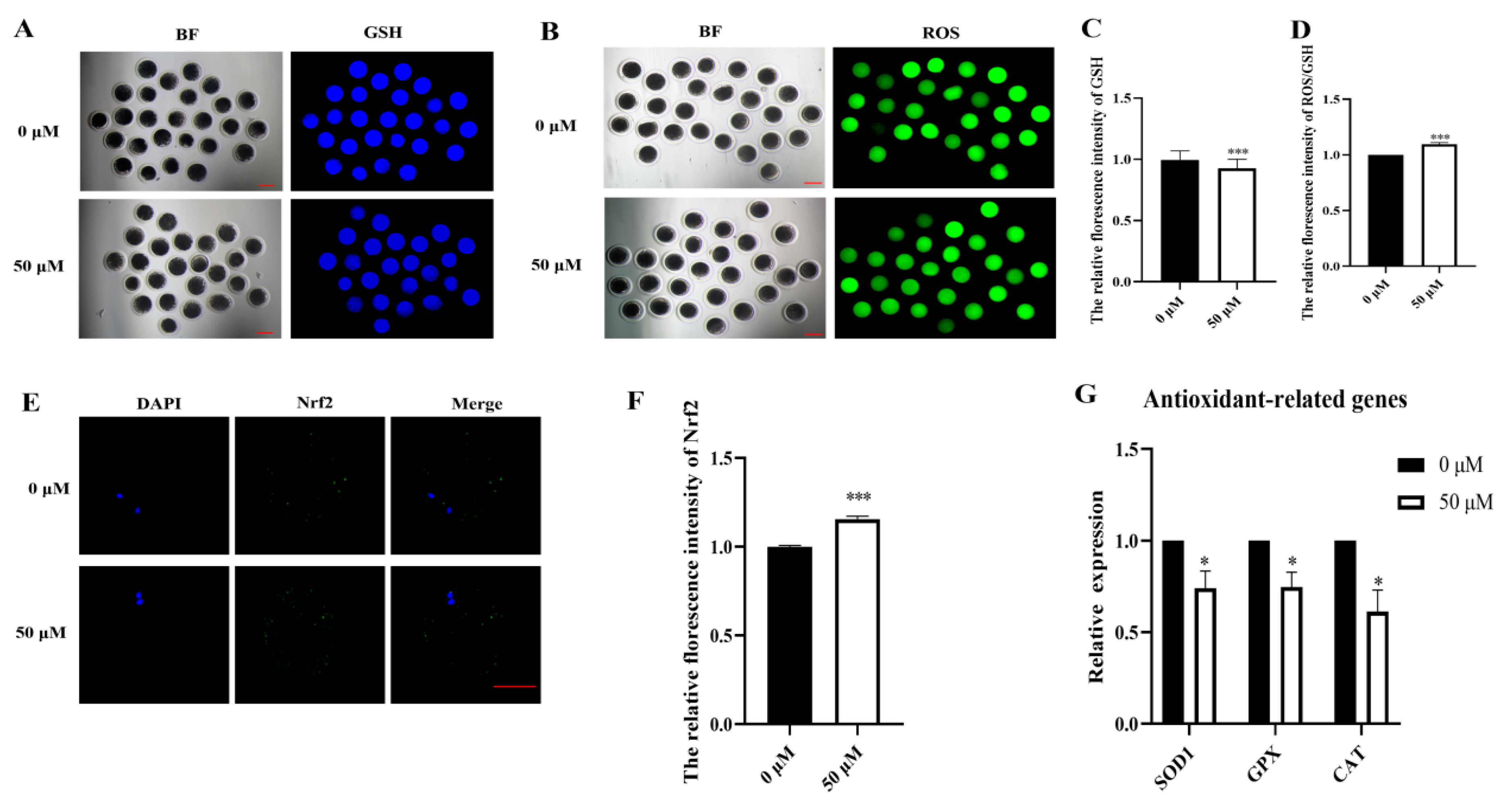
3.2. MP Exposure Affects Porcine Oocyte Redox Balance
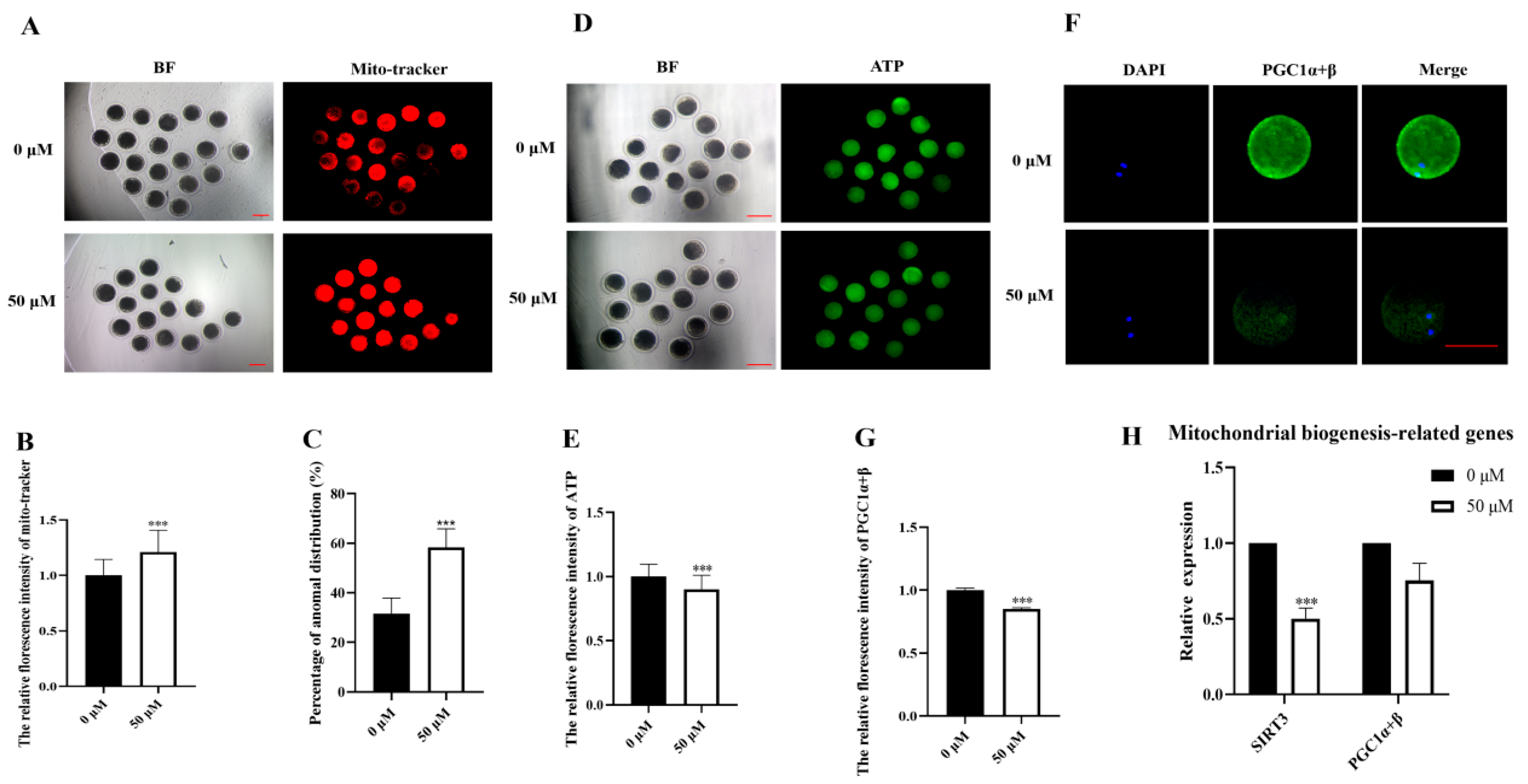
3.3. MP Exposure Affects Mitochondrial Function and Distribution in Porcine Oocytes
3.4. MP Exposure Affects Autophagy and Apoptosis Levels in Porcine Oocytes
4. Discussion
5. Conclusions
6. Expect
Author Contributions
Funding
Institutional Review Board Statement
Informed Consent Statement
Data Availability Statement
Conflicts of Interest
References
- Guo, Y.; Kannan, K. A survey of phthalates and parabens in personal care products from the United States and its implications for human exposure. Environ. Sci. Technol. 2013, 47, 14442–14449. [Google Scholar] [CrossRef] [PubMed]
- Andersen, M.H.G.; Zuri, G.; Knudsen, L.E.; Mathiesen, L. Placental transport of parabens studied using an ex-vivo human perfusion model. Placenta 2021, 115, 121–128. [Google Scholar] [CrossRef] [PubMed]
- Liang, J.; Liu, Q.S.; Ren, Z.; Min, K.; Yang, X.; Hao, F.; Zhang, Q.; Liu, Q.; Zhou, Q.; Jiang, G. Studying paraben-induced estrogen receptor- and steroid hormone-related endocrine disruption effects via multi-level approaches. Sci. Total Environ. 2023, 869, 161793. [Google Scholar] [CrossRef] [PubMed]
- Rojo, M.; Ball, A.L.; Penrose, M.T.; Weir, S.M.; LeBaron, H.; Terasaki, M.; Cobb, G.P.; Lavado, R. Accumulation of Parabens, Their Metabolites, and Halogenated Byproducts in Migratory Birds of Prey: A Comparative Study in Texas and North Carolina, USA. Environ. Toxicol. Chem. 2024, 43, 2365–2376. [Google Scholar] [CrossRef]
- Nielsen, N.J.; Christensen, P.; Poulsen, K.G.; Christensen, J.H. Investigation of micropollutants in household waste fractions processed by anaerobic digestion: Target analysis, suspect- and non-target screening. Environ. Sci. Pollut. Res. Int. 2023, 30, 48491–48507. [Google Scholar] [CrossRef]
- Dasmahapatra, A.K.; Chatterjee, J.; Tchounwou, P.B. A systematic review of the toxic potential of parabens in fish. Front. Toxicol. 2024, 6, 1399467. [Google Scholar] [CrossRef]
- Soni, M.G.; Taylor, S.L.; Greenberg, N.A.; Burdock, G.A. Evaluation of the health aspects of methyl paraben: A review of the published literature. Food Chem. Toxicol. Int. J. Publ. Br. Ind. Biol. Res. Assoc. 2002, 40, 1335–1373. [Google Scholar] [CrossRef]
- Liang, J.; Yang, X.; Liu, Q.S.; Sun, Z.; Ren, Z.; Wang, X.; Zhang, Q.; Ren, X.; Liu, X.; Zhou, Q.; et al. Assessment of Thyroid Endocrine Disruption Effects of Parabens Using In Vivo, In Vitro, and In Silico Approaches. Environ. Sci. Technol. 2022, 56, 460–469. [Google Scholar] [CrossRef]
- Martins, F.C.; Oliveira, M.M.; Gaivão, I.; A. Videira, R.; Peixoto, F. The administration of methyl and butyl parabens interferes with the enzymatic antioxidant system and induces genotoxicity in rat testis: Possible relation to male infertility. Drug Chem. Toxicol. 2024, 47, 322–329. [Google Scholar] [CrossRef]
- Liu, Y.; Tao, W.; Wu, S.; Zhang, Y.; Nie, H.; Hou, Z.; Zhang, J.; Yang, Z.; Chen, Z.J.; Wang, J.; et al. Maternal mRNA deadenylation is defective in in vitro matured mouse and human oocytes. Nat. Commun. 2024, 15, 5550. [Google Scholar] [CrossRef]
- Byskov, A.G.; Andersen, C.Y.; Leonardsen, L. Role of meiosis activating sterols, MAS, in induced oocyte maturation. Mol. Cell. Endocrinol. 2002, 187, 189–196. [Google Scholar] [CrossRef] [PubMed]
- Sharma, A.; Tiwari, M.; Gupta, A.; Pandey, A.N.; Yadav, P.K.; Chaube, S.K. Journey of oocyte from metaphase-I to metaphase-II stage in mammals. J. Cell. Physiol. 2018, 233, 5530–5536. [Google Scholar] [CrossRef] [PubMed]
- Jaffe, L.A.; Egbert, J.R. Regulation of Mammalian Oocyte Meiosis by Intercellular Communication Within the Ovarian Follicle. Annu. Rev. Physiol. 2017, 79, 237–260. [Google Scholar] [CrossRef] [PubMed]
- Hu, W. The role of p53 gene family in reproduction. Cold Spring Harb. Perspect. Biol. 2009, 1, a001073. [Google Scholar] [CrossRef] [PubMed]
- Kim, J.W.; Park, H.J.; Yang, S.G.; Kim, M.J.; Kim, I.S.; Jegal, H.G.; Wee, G.; Yang, H.Y.; Park, J.J.; Choo, Y.K.; et al. Exogenous Ganglioside GT1b Enhances Porcine Oocyte Maturation, Including the Cumulus Cell Expansion and Activation of EGFR and ERK1/2 Signaling. Reprod. Sci. 2020, 27, 278–289. [Google Scholar] [CrossRef]
- Park, H.J.; Kim, B.; Koo, D.B.; Lee, D.S. Peroxiredoxin 1 Controls Ovulation and Ovulated Cumulus-Oocyte Complex Activity through TLR4-Derived ERK1/2 Signaling in Mice. Int. J. Mol. Sci. 2021, 22, 9437. [Google Scholar] [CrossRef]
- Yokoo, M.; Kimura, N.; Sato, E. Induction of oocyte maturation by hyaluronan-CD44 interaction in pigs. J. Reprod. Dev. 2010, 56, 15–19. [Google Scholar] [CrossRef]
- Amaral, S.; S Tavares, R.; Baptista, M.; Sousa, M.I.; Silva, A.; Escada-Rebelo, S.; Paiva, C.P.; Ramalho-Santos, J. Mitochondrial Functionality and Chemical Compound Action on Sperm Function. Curr. Med. Chem. 2016, 23, 3575–3606. [Google Scholar] [CrossRef]
- Malott, K.F.; Luderer, U. Toxicant effects on mammalian oocyte mitochondria. Biol. Reprod. 2021, 104, 784–793. [Google Scholar] [CrossRef]
- Kirillova, A.; Smitz, J.E.J.; Sukhikh, G.T.; Mazunin, I. The Role of Mitochondria in Oocyte Maturation. Cells 2021, 10, 2484. [Google Scholar] [CrossRef]
- Tatemoto, H.; Sakurai, N.; Muto, N. Protection of porcine oocytes against apoptotic cell death caused by oxidative stress during In vitro maturation: Role of cumulus cells. Biol. Reprod. 2000, 63, 805–810. [Google Scholar] [CrossRef] [PubMed]
- Zhu, Q.; Ding, D.; Yang, H.; Zou, W.; Yang, D.; Wang, K.; Zhang, C.; Chen, B.; Ji, D.; Hao, Y.; et al. Melatonin Protects Mitochondrial Function and Inhibits Oxidative Damage against the Decline of Human Oocytes Development Caused by Prolonged Cryopreservation. Cells 2022, 11, 4018. [Google Scholar] [CrossRef] [PubMed]
- Fan, L.; Guan, F.; Ma, Y.; Zhang, Y.; Li, L.; Sun, Y.; Cao, C.; Du, H.; He, M. N-Acetylcysteine improves oocyte quality through modulating the Nrf2 signaling pathway to ameliorate oxidative stress caused by repeated controlled ovarian hyperstimulation. Reprod. Fertil. Dev. 2022, 34, 736–750. [Google Scholar] [CrossRef] [PubMed]
- Zhan, C.; Cao, X.; Zhang, T.; Guo, J.; Xu, G.; Wang, H.; Yang, W.; Yang, L.; Che, D.; Lu, W.; et al. Melatonin protects porcine oocyte from copper exposure potentially by reducing oxidative stress potentially through the Nrf2 pathway. Theriogenology 2022, 193, 1–10. [Google Scholar] [CrossRef]
- Xing, C.; Chen, S.; Wang, Y.; Pan, Z.; Zou, Y.; Sun, S.; Ren, Z.; Zhang, Y. Glyphosate exposure deteriorates oocyte meiotic maturation via induction of organelle dysfunctions in pigs. J. Anim. Sci. Biotechnol. 2022, 13, 80. [Google Scholar] [CrossRef] [PubMed]
- Jiao, L.; Hu, C.X.; Zhang, Y.; Zhang, Y.X.; Cai, W.W.; Pan, W.L.; Sun, S.C.; Zhang, Y. SIRT3 Regulates Levels of Deacetylated SOD2 to Prevent Oxidative Stress and Mitochondrial Dysfunction During Oocyte Maturation in Pigs. Microsc. Microanal. Off. J. Microsc. Soc. Am. Microbeam Anal. Soc. Microsc. Soc. Can. 2023, 29, 2149–2160. [Google Scholar] [CrossRef]
- Wang, R.S.; Chang, H.Y.; Kao, S.H.; Kao, C.H.; Wu, Y.C.; Yeh, S.; Tzeng, C.R.; Chang, C. Abnormal mitochondrial function and impaired granulosa cell differentiation in androgen receptor knockout mice. Int. J. Mol. Sci. 2015, 16, 9831–9849. [Google Scholar] [CrossRef]
- Mesbah, F.; Kafi, M.; Nili, H. Cumulus cell expansion and first polar body extrusion during in vitro oocyte maturation in relation to morphological and morphometric characteristics of the dromedary camel ovary. Reprod. Domest. Anim. = Zuchthyg. 2016, 51, 916–923. [Google Scholar] [CrossRef]
- Appeltant, R.; Somfai, T.; Nakai, M.; Bodó, S.; Maes, D.; Kikuchi, K.; Van Soom, A. Interactions between oocytes and cumulus cells during in vitro maturation of porcine cumulus-oocyte complexes in a chemically defined medium: Effect of denuded oocytes on cumulus expansion and oocyte maturation. Theriogenology 2015, 83, 567–576. [Google Scholar] [CrossRef]
- Moor, R.M.; Dai, Y.; Lee, C.; Fulka, J., Jr. Oocyte maturation and embryonic failure. Hum. Reprod. Update 1998, 4, 223–236. [Google Scholar] [CrossRef]
- Elsehly, W.M.; Mourad, G.M.; Mehanna, R.A.; Kholief, M.A.; El-Nikhely, N.A.; Awaad, A.K.; Attia, M.H. The potential implications of estrogenic and antioxidant-dependent activities of high doses of methyl paraben on MCF7 breast cancer cells. J. Biochem. Mol. Toxicol. 2022, 36, e23012. [Google Scholar] [CrossRef] [PubMed]
- Mateo-Otero, Y.; Yeste, M.; Damato, A.; Giaretta, E. Cryopreservation and oxidative stress in porcine oocytes. Res. Vet. Sci. 2021, 135, 20–26. [Google Scholar] [CrossRef] [PubMed]
- Leal, G.R.; Oliveira, T.A.; de Paula Guimarães, M.P.; Correia, L.F.L.; Vasconcelos, E.M.; Souza-Fabjan, J.M.G. Lipid modulation during IVM increases the metabolism and improves the cryosurvival of cat oocytes. Theriogenology 2024, 214, 33–42. [Google Scholar] [CrossRef] [PubMed]
- Park, H.J.; Yang, S.G.; Koo, D.B. SESN2/NRF2 signaling activates as a direct downstream regulator of the PERK pathway against endoplasmic reticulum stress to improve the in vitro maturation of porcine oocytes. Free Radic. Biol. Med. 2022, 178, 413–427. [Google Scholar] [CrossRef]
- van der Reest, J.; Nardini Cecchino, G.; Haigis, M.C.; Kordowitzki, P. Mitochondria: Their relevance during oocyte ageing. Ageing Res. Rev. 2021, 70, 101378. [Google Scholar] [CrossRef]
- Rodríguez-Varela, C.; Labarta, E. Clinical Application of Antioxidants to Improve Human Oocyte Mitochondrial Function: A Review. Antioxidants 2020, 9, 1197. [Google Scholar] [CrossRef]
- Hu, L.L.; Chen, S.; Shen, M.Y.; Huang, Q.Y.; Li, H.G.; Sun, S.C.; Wang, J.L.; Luo, X.Q. Aflatoxin B1 impairs porcine oocyte quality via disturbing intracellular membrane system and ATP production. Ecotoxicol. Environ. Saf. 2023, 263, 115213. [Google Scholar] [CrossRef] [PubMed]
- Chen, L.; Huang, J.; Li, X.C.; Liu, S.Y.; Li, Y.H.; Wang, Q.; Yang, J.J.; Cao, H.M.; Hu, Q.K.; He, L.J. High-glucose Induced Mitochondrial Dynamics Disorder of Spinal Cord Neurons in Diabetic Rats and its Effect on Mitochondrial Spatial Distribution. Spine 2019, 44, E715–E722. [Google Scholar] [CrossRef]
- Wang, Y.; Pan, Z.N.; Xing, C.H.; Zhang, H.L.; Sun, S.C. Nivalenol affects spindle formation and organelle functions during mouse oocyte maturation. Toxicol. Appl. Pharmacol. 2022, 436, 115882. [Google Scholar] [CrossRef]
- Scarpulla, R.C. Transcriptional paradigms in mammalian mitochondrial biogenesis and function. Physiol. Rev. 2008, 88, 611–638. [Google Scholar] [CrossRef]
- Idrees, M.; Kumar, V.; Khan, A.M.; Joo, M.D.; Uddin, Z.; Lee, K.W.; Kong, I.K. Hesperetin activated SIRT1 neutralizes cadmium effects on the early bovine embryo development. Theriogenology 2022, 189, 209–221. [Google Scholar] [CrossRef] [PubMed]
- Liu, X.; Hussain, R.; Mehmood, K.; Tang, Z.; Zhang, H.; Li, Y. Mitochondrial-Endoplasmic Reticulum Communication-Mediated Oxidative Stress and Autophagy. BioMed Res. Int. 2022, 2022, 6459585. [Google Scholar] [CrossRef] [PubMed]
- Hu, L.L.; Li, H.G.; Liao, B.Y.; Xu, Y.; Sun, S.C.; Wang, J.L. Exposure to nonylphenol impairs oocyte quality via the induction of organelle defects in mice. Ecotoxicol. Environ. Saf. 2022, 230, 113136. [Google Scholar] [CrossRef] [PubMed]
- Zhang, J.W.; Xu, D.Q.; Feng, X.Z. The toxic effects and possible mechanisms of glyphosate on mouse oocytes. Chemosphere 2019, 237, 124435. [Google Scholar] [CrossRef]
- Modanloo, M.; Shokrzadeh, M. Analyzing Mitochondrial Dysfunction, Oxidative Stress, and Apoptosis: Potential Role of L-carnitine. Iran. J. Kidney Dis. 2019, 13, 74–86. [Google Scholar]
- Jiang, Y.; Wang, D.; Zhang, C.; Jiao, Y.; Pu, Y.; Cheng, R.; Li, C.; Chen, Y. Nicotinamide mononucleotide restores oxidative stress-related apoptosis of oocyte exposed to benzyl butyl phthalate in mice. Cell Prolif. 2023, 56, e13419. [Google Scholar] [CrossRef]
- El-Din, M.; Ghareeb, A.E.E.; El-Garawani, I.M.; El-Rahman, H.A.A. Induction of apoptosis, oxidative stress, hormonal, and histological alterations in the reproductive system of thiamethoxam-exposed female rats. Environ. Sci. Pollut. Res. Int. 2023, 30, 77917–77930. [Google Scholar] [CrossRef]
- Gonkowski, S.; Tzatzarakis, M.; Kadyralieva, N.; Vakonaki, E.; Lamprakis, T. Exposure assessment of dairy cows to parabens using hair samples analysis. Sci. Rep. 2024, 14, 14291. [Google Scholar] [CrossRef]





| Genes | Forward Primers (5′ to 3′) | Reverse Primers (5′ to 3′) |
|---|---|---|
| GAPDH | GTCGGTTGTGGATCTGACCT | TTGACGAAGTGGTCGTTGAG |
| HAS2 | AACGAACCGAGTGCTGAGTCTG | ACTTGCTCCAACGGGTCTGC |
| ARF1 | AGCCGAGATCACCGACAAGC | CAGCCAGTCCAGTCCCTCATAG |
| PTX3 | TGTGTGGGTGGTGGCTTTGATG | TGGGGCTGAATCTCTGTGACTCC |
| TNFAIP6 | AGGCGAAAGCGGTGTGTGAATAC | ACCCAGCAGCACAGACATGAAATC |
| GDF9 | CAGTCAGCTGAAGTGGGACA | TGGATGATGTTCTGCACCAT |
| TPX2 | CTGAGGAGCAAGAATTGGAGAAGAG | TTTGGTTACCTGGGTCACTGATTTC |
| ERK1 | CCTCCAACCTGCTCATCAACAC | ACATATTCCGTCAAGAAGCCAGTG |
| MAPK1 | GGCTGTTCCCAAATGCTGACTC | CCTGCTCTACTTCAATCCTCTTGTG |
| PGC1α+β | AGGGAGAGGCAGAGGCAGAAG | TGTCCGTGTTGTGTCAGGTCTG |
| SIRT3 | GTTCATCTGTTGCTGCCCTGAG | CTTCTTACTGTTGCCTCCACTTCC |
| CAT | AGCCAGTGACCAGATGAAGCATTG | ATGTCGTGTGTGACCTCAAAGTAGC |
| GPX | CTGGTCGTGCTCGGCTTCC | GCCTGGTCGGACGTACTTGAG |
| SOD1 | CTCTCGGGAGACCATTCCATCATTG | TCCACCTCTGCCCAAGTCATCTG |
| CASP3 | CGTGCTTCTAAGCCATGGTG | GTCCCACTGTCCGTCTCAAT |
| BAX | TGCCTCAGGATGCATCTACC | AAGTAGAAAAGCGCGACCAC |
| BCL2 | AGGGCATTCAGTGACCTGAC | CGATCCGACTCACCAATACC |
| FAS | CACACCAACCAGCAACACCAAATG | AGGTACGGGAATGAGGATCAGGAG |
| CDK1 | GGGCACTCCCAATAATGAAGT | GTTCTTGATACAACGTGTGGGAA |
| BMP15 | CCTCCATCCTTTCCAAGTCA | GTGTAGTACCCGAGGGCAGA |
| P53 | AATCCAGATGACGCCTCCAGAG | AGAAGGGACAAAGGACGACAGG |
| LC3B | GTGTAGTACCCGAGGGCAGA | TTTGGTAGGATGCTGCTCTCG |
Disclaimer/Publisher’s Note: The statements, opinions and data contained in all publications are solely those of the individual author(s) and contributor(s) and not of MDPI and/or the editor(s). MDPI and/or the editor(s) disclaim responsibility for any injury to people or property resulting from any ideas, methods, instructions or products referred to in the content. |
© 2024 by the authors. Licensee MDPI, Basel, Switzerland. This article is an open access article distributed under the terms and conditions of the Creative Commons Attribution (CC BY) license (https://creativecommons.org/licenses/by/4.0/).
Share and Cite
Huang, H.; Huang, C.; Li, Y.; Liang, X.; Kim, N.; Xu, Y. Methyl Paraben Affects Porcine Oocyte Maturation Through Mitochondrial Dysfunction. Biomolecules 2024, 14, 1466. https://doi.org/10.3390/biom14111466
Huang H, Huang C, Li Y, Liang X, Kim N, Xu Y. Methyl Paraben Affects Porcine Oocyte Maturation Through Mitochondrial Dysfunction. Biomolecules. 2024; 14(11):1466. https://doi.org/10.3390/biom14111466
Chicago/Turabian StyleHuang, Huimei, Chuman Huang, Yinghua Li, Xingwei Liang, Namhyung Kim, and Yongnan Xu. 2024. "Methyl Paraben Affects Porcine Oocyte Maturation Through Mitochondrial Dysfunction" Biomolecules 14, no. 11: 1466. https://doi.org/10.3390/biom14111466
APA StyleHuang, H., Huang, C., Li, Y., Liang, X., Kim, N., & Xu, Y. (2024). Methyl Paraben Affects Porcine Oocyte Maturation Through Mitochondrial Dysfunction. Biomolecules, 14(11), 1466. https://doi.org/10.3390/biom14111466
