METTL3-Driven m6A Epigenetic Remodeling of lncRNA-AU020206 Stabilizes SLC7A11 via YTHDC2 Attenuates Apoptosis and Ferroptosis in Cerebral Ischemia/Reperfusion Injury
Abstract
1. Introduction
2. Methods
2.1. Animals and Establishment of Ischemic Stroke Model
2.2. Infarct Volume Assessment
2.3. Haematoxylin–Eosin (HE) Staining
2.4. Detection of Apoptosis Using TUNEL Staining
2.5. N2a Cell Culture and Oxygen Glucose Deprivation (OGD) Treatment
2.6. Cell Viability Assessment Using CCK-8
2.7. Flow Cytometry
2.8. Enzyme-Linked Immunosorbent Assay (ELISA)
2.9. RNA Pull-Down and RNA Immunoprecipitation (RIP)
2.10. Methylated RNA Immunoprecipitation (MeRIP)
2.11. RNA Stability Assay
2.12. Quantitative Real-Time PCR (qRT-PCR)
2.13. Western Blot Analysis
2.14. Statistical Information
3. Results
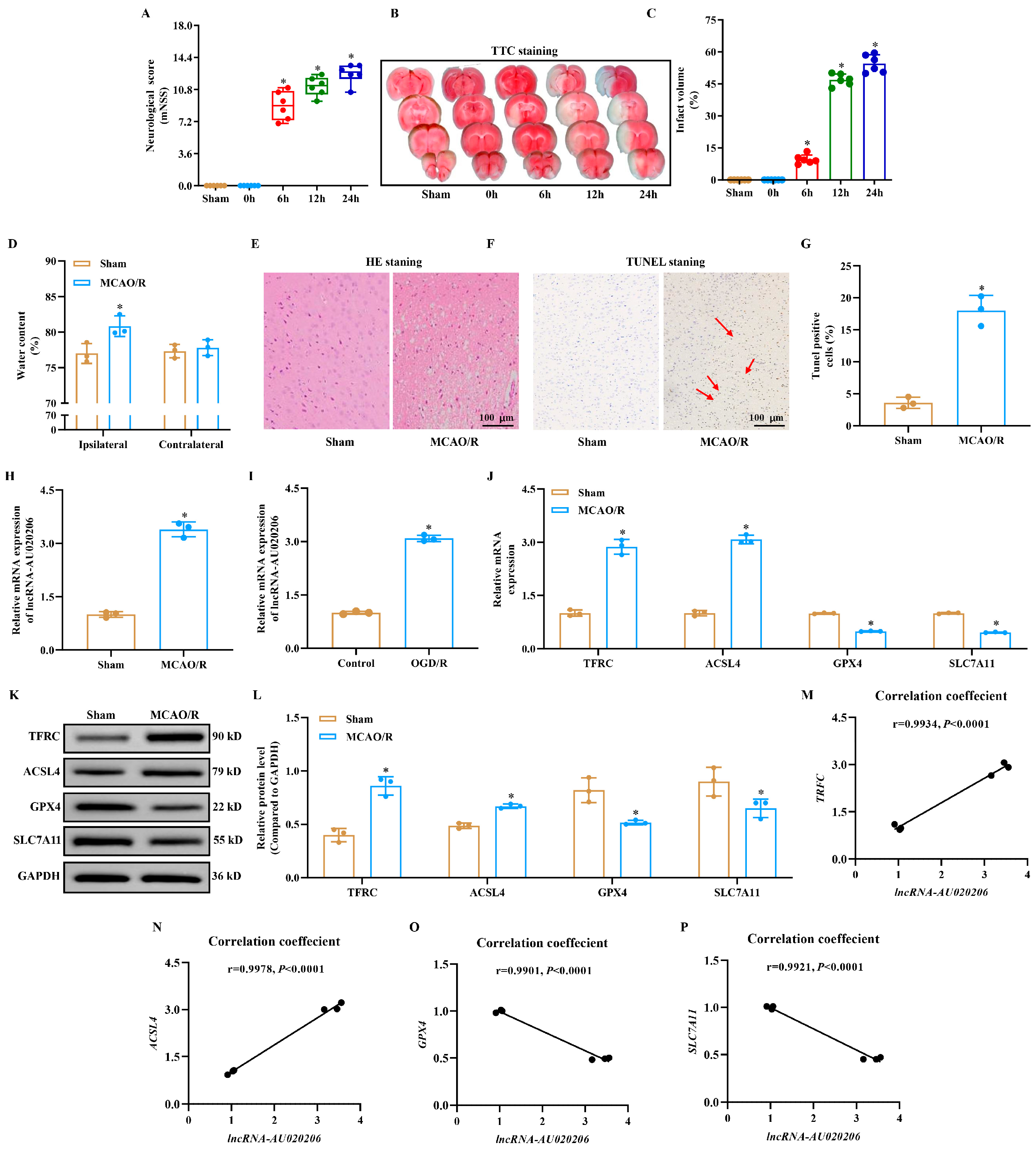
3.1. Increased Expression of lncRNA-AU020206 Is Closely Associated with Ferroptosis Induced by I/R In Vivo and In Vitro
3.2. Silencing lncRNA-AU020206 Markedly Attenuates OGD/R-Induced Apoptosis, Inflammation, and Ferroptosis In Vitro
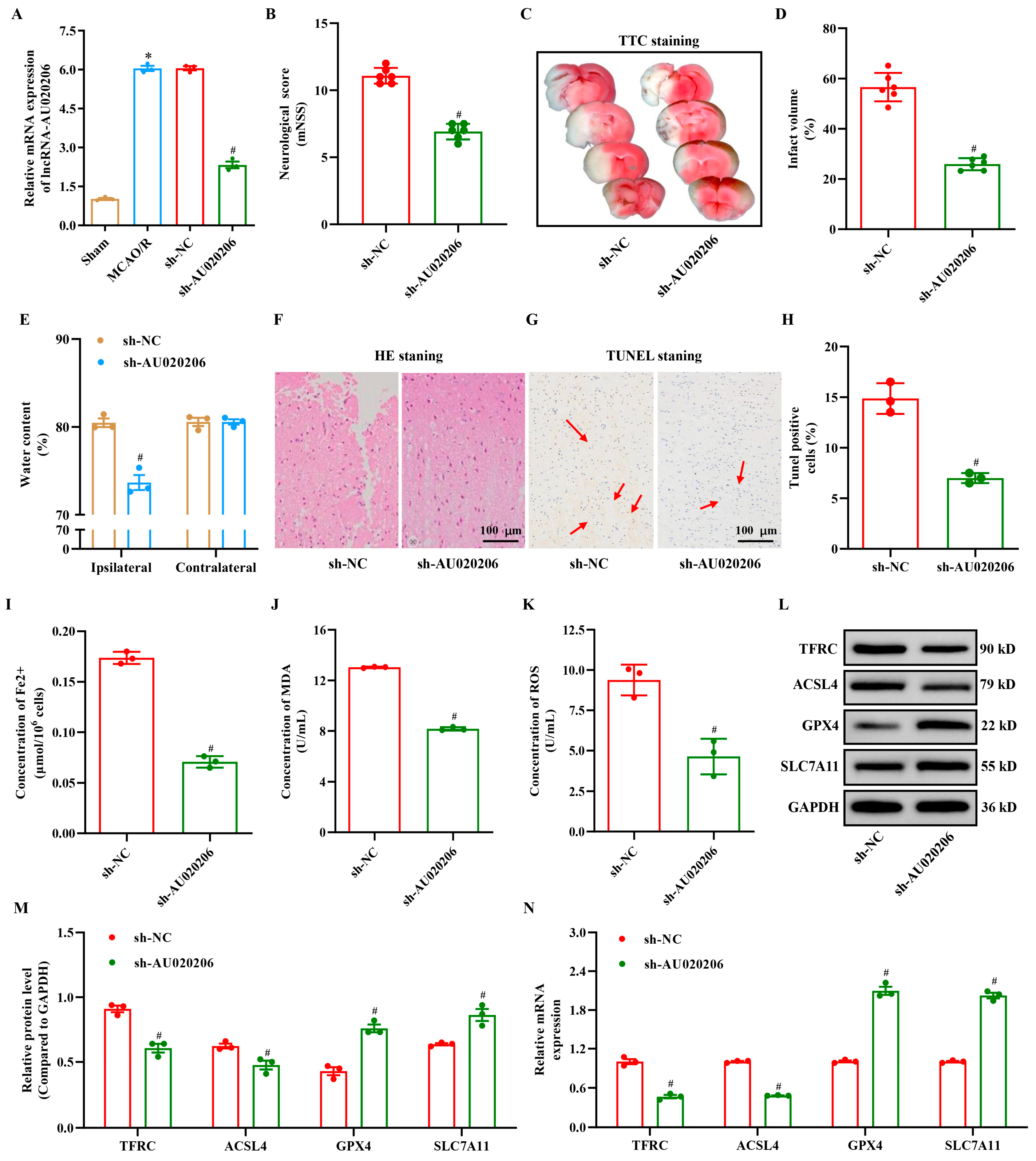
3.3. Silencing lncRNA-AU020206 Alleviates MCAO/R-Induced Injury In Vivo
3.4. lncRNA-AU020206 and YTHDC2 Synergistically Regulate Apoptosis, Inflammation, and Ferroptosis in OGD/R-Induced N2a Cells
3.5. lncRNA-AU020206 and YTHDC2 Coordinately Regulate SLC7A11 Expression
3.6. METTL3-Mediated m6A Modification of lncRNA-AU020206 Suppresses Apoptosis, Inflammation, and Ferroptosis Induced by Cerebral Ischemia–Reperfusion Injury
4. Discussion
5. Conclusions
Supplementary Materials
Author Contributions
Funding
Institutional Review Board Statement
Informed Consent Statement
Data Availability Statement
Acknowledgments
Conflicts of Interest
Abbreviations
| m6A | N6-methyladenosine |
| lncRNA | Long non-coding RNA |
| MCAO/R | Middle cerebral artery occlusion/reperfusion |
| OGD/R | Oxygen–glucose deprivation/reoxygenation |
| METTL3 | Methyltransferase-like 3 |
| YTHDC2 | YTH domain-containing protein 2 |
| SLC7A11 | Solute carrier family 7 member 11 |
| GPX4 | Glutathione peroxidase 4 |
| TFRC | Transferrin receptor |
| ACSL4 | Acyl-CoA synthetase long-chain family member 4 |
| ROS | Reactive oxygen species |
| PUFA | Polyunsaturated fatty acid |
| GSH | Glutathione |
| CIRI | Cerebral ischemia/reperfusion injury |
| qRT-PCR | Quantitative real-time polymerase chain reaction |
| RIP | RNA immunoprecipitation |
| MeRIP | Methylated RNA immunoprecipitation |
| SDS-PAGE | Sodium dodecyl sulphate-polyacrylamide gel electrophoresis |
| ELISA | Enzyme-linked immunosorbent assay |
| TTC | 2,3,5-triphenyltetrazolium chloride |
| HE | Haematoxylin-eosin |
| TUNEL | Terminal deoxynucleotidyl transferase dUTP nick end labelling |
| mNSS | Modified neurological severity score |
References
- Feske, S.K. Ischemic stroke. Am. J. Med. 2021, 134, 1457–1464. [Google Scholar] [CrossRef]
- Mendelson, S.J.; Prabhakaran, S. Diagnosis and management of transient ischemic attack and acute ischemic stroke: A review. JAMA 2021, 325, 1088–1098. [Google Scholar] [CrossRef]
- Qureshi, A.I.; Baskett, W.I.; Huang, W.; Shyu, D.; Myers, D.; Raju, M.; Lobanova, I.; Suri, M.F.K.; Naqvi, S.H.; French, B.R. Acute ischemic stroke and COVID-19: An analysis of 27 676 patients. Stroke 2021, 52, 905–912. [Google Scholar] [CrossRef]
- Sarraj, A.; Hassan, A.E.; Abraham, M.G.; Ortega-Gutierrez, S.; Kasner, S.E.; Hussain, M.S.; Chen, M.; Blackburn, S.; Sitton, C.W.; Churilov, L. Trial of endovascular thrombectomy for large ischemic strokes. N. Engl. J. Med. 2023, 388, 1259–1271. [Google Scholar] [CrossRef]
- Rabinstein, A.A. Update on treatment of acute ischemic stroke. Contin. Lifelong Learn. Neurol. 2020, 26, 268–286. [Google Scholar] [CrossRef]
- Jurcau, A.; Simion, A. Neuroinflammation in cerebral ischemia and ischemia/reperfusion injuries: From pathophysiology to therapeutic strategies. Int. J. Mol. Sci. 2021, 23, 14. [Google Scholar] [CrossRef] [PubMed]
- Sendinc, E.; Shi, Y. RNA m6A methylation across the transcriptome. Mol. Cell 2023, 83, 428–441. [Google Scholar] [CrossRef] [PubMed]
- Jiang, L.; Lin, W.; Zhang, C.; Ash, P.E.A.; Verma, M.; Kwan, J.; van Vliet, E.; Yang, Z.; Cruz, A.L.; Boudeau, S.; et al. Interaction of tau with HNRNPA2B1 and N(6)-methyladenosine RNA mediates the progression of tauopathy. Mol. Cell 2021, 81, 4209–4227.E12. [Google Scholar] [CrossRef] [PubMed]
- Xu, K.; Mo, Y.; Li, D.; Yu, Q.; Wang, L.; Lin, F.; Kong, C.; Balelang, M.F.; Zhang, A.; Chen, S.; et al. N(6)-methyladenosine demethylases Alkbh5/Fto regulate cerebral ischemia-reperfusion injury. Ther. Adv. Chronic Dis. 2020, 11, 2040622320916024. [Google Scholar] [CrossRef] [PubMed]
- Sheng, Y.; Wei, J.; Yu, F.; Xu, H.; Yu, C.; Wu, Q.; Liu, Y.; Li, L.; Cui, X.L.; Gu, X.; et al. A critical role of nuclear m6A reader YTHDC1 in leukemogenesis by regulating MCM complex-mediated DNA replication. Blood 2021, 138, 2838–2852. [Google Scholar] [CrossRef]
- Wu, X.; Liu, H.; Wang, J.; Zhang, S.; Hu, Q.; Wang, T.; Cui, W.; Shi, Y.; Bai, H.; Zhou, J.; et al. The m(6)A methyltransferase METTL3 drives neuroinflammation and neurotoxicity through stabilizing BATF mRNA in microglia. Cell Death Differ. 2025, 32, 100–117. [Google Scholar] [CrossRef]
- Bridges, M.C.; Daulagala, A.C.; Kourtidis, A. LNCcation: lncRNA localization and function. J. Cell Biol. 2021, 220, e202009045. [Google Scholar] [CrossRef]
- Xu, S.; Li, Y.; Chen, J.P.; Li, D.Z.; Jiang, Q.; Wu, T.; Zhou, X.Z. Oxygen glucose deprivation/re-oxygenation-induced neuronal cell death is associated with Lnc-D63785 m6A methylation and miR-422a accumulation. Cell Death Dis. 2020, 11, 816. [Google Scholar] [CrossRef]
- Chen, L.; Sun, K.; Qin, W.; Huang, B.; Wu, C.; Chen, J.; Lai, Q.; Wang, X.; Zhou, R.; Li, A.; et al. LIMK1 m(6)A-RNA methylation recognized by YTHDC2 induces 5-FU chemoresistance in colorectal cancer via endoplasmic reticulum stress and stress granule formation. Cancer Lett. 2023, 576, 216420. [Google Scholar] [CrossRef]
- Saito, Y.; Hawley, B.R.; Puno, M.R.; Sarathy, S.N.; Lima, C.D.; Jaffrey, S.R.; Darnell, R.B.; Keeney, S.; Jain, D. YTHDC2 control of gametogenesis requires helicase activity but not m(6)A binding. Genes Dev. 2022, 36, 180–194. [Google Scholar] [CrossRef]
- Jiang, X.; Stockwell, B.R.; Conrad, M. Ferroptosis: Mechanisms, biology and role in disease. Nat. Rev. Mol. Cell Biol. 2021, 22, 266–282. [Google Scholar] [CrossRef]
- Liang, D.; Minikes, A.M.; Jiang, X. Ferroptosis at the intersection of lipid metabolism and cellular signaling. Mol. Cell 2022, 82, 2215–2227. [Google Scholar] [CrossRef] [PubMed]
- Yuan, Y.; Zhai, Y.; Chen, J.; Xu, X.; Wang, H. Kaempferol Ameliorates Oxygen-Glucose Deprivation/Reoxygenation-Induced Neuronal Ferroptosis by Activating Nrf2/SLC7A11/GPX4 Axis. Biomolecules 2021, 11, 923. [Google Scholar] [CrossRef]
- Wang, L.; Liu, Y.; Du, T.; Yang, H.; Lei, L.; Guo, M.; Ding, H.F.; Zhang, J.; Wang, H.; Chen, X.; et al. ATF3 promotes erastin-induced ferroptosis by suppressing system Xc−. Cell Death Differ. 2020, 27, 662–675. [Google Scholar] [CrossRef]
- Yin, F.; Liu, K.; Peng, W.; Jiang, D.; Zhang, H.; Guo, P.; Wu, Y.; Zhang, X.; Sun, C.; Wang, Y. The Effect of N6-Methyladenosine Regulators and m6A Reader YTHDC1-Mediated N6-Methyladenosine Modification Is Involved in Oxidative Stress in Human Aortic Dissection. Oxidative Med. Cell. Longev. 2023, 2023, 3918393. [Google Scholar] [CrossRef]
- Zhang, H.; Zan, J.; Zhong, K.; Lu, M.; Sun, X.; Tan, W. Neuroprotective Effects of Isosteviol Sodium through Increasing CYLD by the Downregulation miRNA-181b. Brain Res. Bull. 2018, 140, 392–401. [Google Scholar] [CrossRef]
- Zhang, H.; Sun, X.; Xie, Y.; Zan, J.; Tan, W. Isosteviol Sodium Protects Against Permanent Cerebral Ischemia Injury in Mice via Inhibition of NF-κB–Mediated Inflammatory and Apoptotic Responses. J. Stroke Cerebrovasc. Dis. 2017, 26, 2603–2614. [Google Scholar]
- Zhang, H.; Sun, X.; Xie, Y.; Tian, F.; Hu, H.; Tan, W. Isosteviol sodium inhibits astrogliosis after cerebral ischemia/reperfusion injury in rats. Biol. Pharm. Bull. 2018, 41, 575–584. [Google Scholar] [CrossRef] [PubMed]
- Zeng, L.L.; He, X.S.; Liu, J.R.; Zheng, C.B.; Wang, Y.T.; Yang, G.Y. Lentivirus-Mediated Overexpression of MicroRNA-210 Improves Long-Term Outcomes after Focal Cerebral Ischemia in Mice. CNS Neurosci. Ther. 2016, 22, 961–969. [Google Scholar] [PubMed]
- Chen, J.; Li, Y.; Wang, L.; Zhang, Z.; Lu, D.; Lu, M.; Chopp, M. Therapeutic benefit of intravenous administration of bone marrow stromal cells after cerebral ischemia in rats. Stroke 2001, 32, 1005–1011. [Google Scholar] [CrossRef] [PubMed]
- Hui, H.; Xiao, O.S.; Fang, T.; Hao, Z.; Liu, Q.; Wen, T. Neuroprotective Effects of Isosteviol Sodium Injection on Acute Focal Cerebral Ischemia in Rats. Oxidative Med. Cell. Longev. 2016, 2016, 1379162. [Google Scholar] [CrossRef]
- Guo, Y.; Yang, J.H.; He, Y.; Zhou, H.F.; Wang, Y.; Ding, Z.S.; Jin, B.; Wan, H.T. Protocatechuic aldehyde prevents ischemic injury by attenuating brain microvascular endothelial cell pyroptosis via lncRNA Xist. Phytomedicine 2022, 94, 153849. [Google Scholar] [CrossRef]
- Gupta, G.; Bhat, A.A.; Goyal, A.; Singla, N.; Gupta, S.; Sharma, S.; Bhatt, S.; Dua, K. Exploring ACSL4/LPCAT3/ALOX15 and SLC7A11/GPX4/NFE2L2 as potential targets in ferroptosis-based cancer therapy. Futur. Med. Chem. 2023, 15, 1209–1212. [Google Scholar]
- Xie, C.J.; Gu, A.P.; Cai, J.; Wu, Y.; Chen, R.C. Curcumin protects neural cells against ischemic injury in N2a cells and mouse brain with ischemic stroke. Brain Behav. 2018, 8, e00921. [Google Scholar] [CrossRef]
- Chen, Z.; Hu, W.; Wang, J.; Rao, D.; Zhu, J. Knockdown of lncRNA AU020206 could inhibit microglia apoptosis in ischemic stroke. Cell. Mol. Biol. 2024, 70, 142–147. [Google Scholar] [CrossRef]
- Bai, Y.; Dai, X.; Ye, T.; Zhang, P.; Yan, X.; Gong, X.; Liang, S.; Chen, M. PlncRNADB: A repository of plant lncRNAs and lncRNA-RBP protein interactions. Curr. Bioinform. 2019, 14, 621–627. [Google Scholar] [CrossRef]
- Wu, X.; Chen, H.; Li, K.; Zhang, H.; Li, K.; Tan, H. The biological function of the N6-Methyladenosine reader YTHDC2 and its role in diseases. J. Transl. Med. 2024, 22, 490. [Google Scholar] [CrossRef]
- Puvvula, P.K. LncRNAs Regulatory Networks in Cellular Senescence. Int. J. Mol. Sci. 2019, 20, 2615. [Google Scholar] [CrossRef]
- Baruah, C.; Nath, P.; Barah, P. LncRNAs in neuropsychiatric disorders and computational insights for their prediction. Mol. Biol. Rep. 2022, 49, 11515–11534. [Google Scholar] [CrossRef]
- Srinivas, T.; Mathias, C.; Oliveira-Mateos, C.; Guil, S. Roles of lncRNAs in brain development and pathogenesis: Emerging therapeutic opportunities. Mol. Ther. 2023, 31, 1550–1561. [Google Scholar] [CrossRef]
- Wang, L.; Li, S.; Stone, S.S.; Liu, N.; Gong, K.; Ren, C.; Sun, K.; Zhang, C.; Shao, G. The Role of the lncRNA MALAT1 in Neuroprotection against Hypoxic/Ischemic Injury. Biomolecules 2022, 12, 146. [Google Scholar] [CrossRef]
- Cao, Y.; Liu, J.; Lu, Q.; Huang, K.; Yang, B.; Reilly, J.; Jiang, N.; Shu, X.; Shang, L. An update on the functional roles of long non-coding RNAs in ischemic injury (Review). Int. J. Mol. Med. 2022, 50, 91. [Google Scholar] [CrossRef]
- Yang, J.; Chen, M.; Cao, R.Y.; Li, Q.; Zhu, F. The Role of Circular RNAs in Cerebral Ischemic Diseases: Ischemic Stroke and Cerebral Ischemia/Reperfusion Injury. Adv. Exp. Med. Biol. 2018, 1087, 309–325. [Google Scholar] [CrossRef] [PubMed]
- Zhang, C.; Zhang, X.; Gong, Y.; Li, T.; Yang, L.; Xu, W.; Dong, L. Role of the lncRNA-mRNA network in atherosclerosis using ox-low-density lipoprotein-induced macrophage-derived foam cells. Mol. Omics 2020, 16, 543–553. [Google Scholar] [CrossRef] [PubMed]
- Chen, C.; Huang, Y.; Xia, P.; Zhang, F.; Li, L.; Wang, E.; Guo, Q.; Ye, Z. Long noncoding RNA Meg3 mediates ferroptosis induced by oxygen and glucose deprivation combined with hyperglycemia in rat brain microvascular endothelial cells, through modulating the p53/GPX4 axis. Eur. J. Histochem. 2021, 65, 3224. [Google Scholar] [CrossRef] [PubMed]
- Lu, J.; Xu, F.; Lu, H. LncRNA PVT1 regulates ferroptosis through miR-214-mediated TFR1 and p53. Life Sci. 2020, 260, 118305. [Google Scholar] [CrossRef]
- Dykes, I.M.; Emanueli, C. Transcriptional and post-transcriptional gene regulation by long non-coding RNA. Genom. Proteom. Bioinform. 2017, 15, 177–186. [Google Scholar] [CrossRef] [PubMed]
- Wang, H.; Yuan, J.; Dang, X.; Shi, Z.; Ban, W.; Ma, D. Mettl14-mediated m6A modification modulates neuron apoptosis during the repair of spinal cord injury by regulating the transformation from pri-mir-375 to miR-375. Cell Biosci. 2021, 11, 52. [Google Scholar] [CrossRef] [PubMed]
- Song, J.; Hao, J.; Lu, Y.; Ding, X.; Li, M.; Xin, Y. Increased m(6)A modification of BDNF mRNA via FTO promotes neuronal apoptosis following aluminum-induced oxidative stress. Environ. Pollut. 2024, 349, 123848. [Google Scholar] [CrossRef] [PubMed]
- Liu, S.; Zhuo, L.; Wang, J.; Zhang, Q.; Li, Q.; Li, G.; Yan, L.; Jin, T.; Pan, T.; Sui, X. METTL3 plays multiple functions in biological processes. Am. J. Cancer Res. 2020, 10, 1631. [Google Scholar] [CrossRef] [PubMed]
- Anders, M.; Chelysheva, I.; Goebel, I.; Trenkner, T.; Zhou, J.; Mao, Y.; Verzini, S.; Qian, S.B.; Ignatova, Z. Dynamic m(6)A methylation facilitates mRNA triaging to stress granules. Life Sci. Alliance 2018, 1, e201800113. [Google Scholar] [CrossRef]
- Hsu, P.J.; Zhu, Y.; Ma, H.; Guo, Y.; Shi, X.; Liu, Y.; Qi, M.; Lu, Z.; Shi, H.; Wang, J. Ythdc2 is an N6-methyladenosine binding protein that regulates mammalian spermatogenesis. Cell Res. 2017, 27, 1115–1127. [Google Scholar] [CrossRef]
- Tang, J.; Tang, Q.-X.; Liu, S. METTL3-modified lncRNA-SNHG8 binds to PTBP1 to regulate ALAS2 expression to increase oxidative stress and promote myocardial infarction. Mol. Cell. Biochem. 2023, 478, 1217–1229. [Google Scholar] [CrossRef] [PubMed]
- He, F.; Zhang, P.; Liu, J.; Wang, R.; Kaufman, R.J.; Yaden, B.C.; Karin, M. ATF4 suppresses hepatocarcinogenesis by inducing SLC7A11 (xCT) to block stress-related ferroptosis. J. Hepatol. 2023, 79, 362–377. [Google Scholar] [CrossRef]
- Fu, C.; Wu, Y.; Liu, S.; Luo, C.; Lu, Y.; Liu, M.; Wang, L.; Zhang, Y.; Liu, X. Rehmannioside A improves cognitive impairment and alleviates ferroptosis via activating PI3K/AKT/Nrf2 and SLC7A11/GPX4 signaling pathway after ischemia. J. Ethnopharmacol. 2022, 289, 115021. [Google Scholar] [CrossRef]
- Liu, H.; Zhang, T.A.; Zhang, W.Y.; Huang, S.R.; Hu, Y.; Sun, J. Rhein attenuates cerebral ischemia-reperfusion injury via inhibition of ferroptosis through NRF2/SLC7A11/GPX4 pathway. Exp. Neurol. 2023, 369, 114541. [Google Scholar] [CrossRef] [PubMed]
- Liu, H.; Yue, Q.; Zhang, W.; Ding, Q.; Yang, J.; Lin, M.; Sun, J. Xinglou Chengqi Decoction Protects against Cerebral Ischemia/Reperfusion Injury by Inhibiting Ferroptosis via SLC7A11/GPX4 Signaling. Adv. Biol. 2024, 8, e2400180. [Google Scholar] [CrossRef] [PubMed]
- Liu, T.; Cui, Y.; Dong, S.; Kong, X.; Xu, X.; Wang, Y.; Wan, Q.; Wang, Q. Treadmill Training Reduces Cerebral Ischemia-Reperfusion Injury by Inhibiting Ferroptosis through Activation of SLC7A11/GPX4. Oxidative Med. Cell. Longev. 2022, 2022, 8693664. [Google Scholar] [CrossRef] [PubMed]







| Preferred Mouse Gene Name | Common Protein Name | NCBI Gene ID (Mouse) | Forward Primer (5′->3′) | Reverse Primer (5′->3′) | Amplicon (bp) |
|---|---|---|---|---|---|
| lncRNA-AU020206 | lncRNA-AU020206 | 108167440 | AGTGGTGATGAGGTGCTGTT | CTGAGGTAGTCTCCAGGTGC | 144 |
| Slc7a11 | SLC7A11 | 26570 | AGACGGTGGCAGTGTTTGTA | TGGGTTCTTCTGGGATGACA | 192 |
| Gpx4 | GPX4 | 625249 | TGGAGCCACGCATTTGTCAT | TCGTTCTTCAGGGACAGGAG | 150 |
| Ythdc2 | YTHDC2 | 240255 | CCATCTTCGACTCGCTGTTC | TGACTCGCTTGTTGTGGGTA | 168 |
| Mettl3 | METTL3 | 56335 | CTGAAGATGTTGGTGCCGAG | AGTGTGAGCAGGCTTTGGAT | 171 |
| Tfrc | TRFC | 22042 | TGCCTTGTGTATGCTCCACT | CAGGGAGCTGTAGGAAGGTG | 180 |
| Acsl4 | ACSL4 | 50790 | GATGACTTCGGGATCGTGGT | ACAGTCTGGGACCGAAAGGT | 161 |
| Gapdh | GAPDH | 14433 | AACGATTTGGTTATTG | GGAAGATGTGGTATT | 130 |
Disclaimer/Publisher’s Note: The statements, opinions and data contained in all publications are solely those of the individual author(s) and contributor(s) and not of MDPI and/or the editor(s). MDPI and/or the editor(s) disclaim responsibility for any injury to people or property resulting from any ideas, methods, instructions or products referred to in the content. |
© 2025 by the authors. Licensee MDPI, Basel, Switzerland. This article is an open access article distributed under the terms and conditions of the Creative Commons Attribution (CC BY) license (https://creativecommons.org/licenses/by/4.0/).
Share and Cite
Zhang, H.; Guan, Y.; Li, M.; Wu, Y.; Sun, X. METTL3-Driven m6A Epigenetic Remodeling of lncRNA-AU020206 Stabilizes SLC7A11 via YTHDC2 Attenuates Apoptosis and Ferroptosis in Cerebral Ischemia/Reperfusion Injury. Biomolecules 2025, 15, 1353. https://doi.org/10.3390/biom15101353
Zhang H, Guan Y, Li M, Wu Y, Sun X. METTL3-Driven m6A Epigenetic Remodeling of lncRNA-AU020206 Stabilizes SLC7A11 via YTHDC2 Attenuates Apoptosis and Ferroptosis in Cerebral Ischemia/Reperfusion Injury. Biomolecules. 2025; 15(10):1353. https://doi.org/10.3390/biom15101353
Chicago/Turabian StyleZhang, Hao, Yajin Guan, Meng Li, Yilin Wu, and Xiaoou Sun. 2025. "METTL3-Driven m6A Epigenetic Remodeling of lncRNA-AU020206 Stabilizes SLC7A11 via YTHDC2 Attenuates Apoptosis and Ferroptosis in Cerebral Ischemia/Reperfusion Injury" Biomolecules 15, no. 10: 1353. https://doi.org/10.3390/biom15101353
APA StyleZhang, H., Guan, Y., Li, M., Wu, Y., & Sun, X. (2025). METTL3-Driven m6A Epigenetic Remodeling of lncRNA-AU020206 Stabilizes SLC7A11 via YTHDC2 Attenuates Apoptosis and Ferroptosis in Cerebral Ischemia/Reperfusion Injury. Biomolecules, 15(10), 1353. https://doi.org/10.3390/biom15101353

