Abstract
The service network is capable of addressing large-scale service composition. However, existing service network works still have several limitations. Prior knowledge, such as expert-defined service chains, is not incorporated into the service network. QoS constraints are less considered in the service network, and thus the generated service chain does not always satisfy the optimal QoS constraints. Additionally, some basic services also require outputs to be used directly as inputs, which the service network cannot provide. To address these limitations, this paper proposes a geospatial service web (GSW) model named SR-QoS-GSW that incorporates service semantic relationships and QoS information. The SR-QoS-GSW model consists of atomic services and composite services that consider QoS, processing services, data services, and relationships among them. A SR-QoS-GSW prototype was developed using 570 atomic services and 27 composite services and evaluated using two case studies—a river network extraction and an urban housing selection. Then, the information entropy and time complexity between SR-QoS-GSW and the existing service network were compared. The results show that geospatial service chains can be created more efficiently by incorporating existing service chains as composite services. Integrating QoS information into the GSW would allow service composition algorithms to generate service chains that satisfy optimal QoS constraints. The outputs of services used as new inputs with additional self-matching relationships also give the service network greater flexibility. Finally, the analysis of the information entropy and time complexity verified the increased diversity and decreased the search space of the SR-QoS-GSW.
1. Introduction
With the rapid development of the internet, an abundance of geospatial services, classified as geospatial data and processing services, have emerged, and have become widely used in daily travel, urban planning, and other fields. Unlike single processing services with limited capabilities, geospatial service chains implement multiple functions to meet users’ needs. Users frequently composite multiple services into a service chain based on the relationship between services, commonly employed in the fields of hydrology [1,2,3,4] and the environment [5,6], resulting in value-added service [7].
The service network is a significant area of research in service composition, which pre-defines the relationships between services [8,9,10,11]. For user-oriented composition requests, service composition is directly based on the relationship between services in the service network. The service network can significantly reduce the cost-of-service composition compared to service composition directly based on the original service by extracting sub-networks directly from the service network or as the basis for service composition. For instance, if a user wants to extract a river network (main input data for hydrological analysis), but the existing individual services cannot be implemented, a sub-chain can be extracted directly from the service network that can be used for the extraction of the river network (see Figure 1). The service network model is primarily based on semantic relations [8,12,13,14], encompassing both competitive and collaborative relationships.
Figure 1.
Relationship between service network, service composition, and service chain. This figure shows the river network extraction service chain extracted from the service network by the service composition, which can be used to solve river network extraction problems and realize value-added services.
Compared to standard web services, geospatial services possess two main characteristics. First, multiple tasks (e.g., service chain used for change detection) [15] have a relatively fixed processing flow. These service chains can be integrated into the geospatial service web as a priori knowledge to assist in service composition. Second, some basic services (e.g., overlay analysis service) have output parameters that can be used as their input parameters. By fully utilizing these characteristics, the geospatial service web can better support user service composition.
The service network model based on the service relationship is generally an abstract network that can effectively express the semantic relationship between services. However, it does not consider the service’s QoS (quality of service) information [16]. As a result, the service chain based on the abstract service network may fail to meet the optimal QoS requirements. In addition, the service network ignores existing service chain information and the self-matching relationship of services.
To address the shortcomings of the current relationship-based service network model, we propose a geospatial service web model (SR-QoS-GSW) that incorporates the semantic relationship between services and the associated QoS. In the proposed model, the QoS and the geospatial atomic and composite services that incorporate QoS are defined, while the composite services are transferred from the service chain. The relationship between services is then defined while considering the self-matching relationship between services. Finally, a geospatial service web model is constructed using geospatial atomic services, geospatial composite services, and their relationships, considering existing service chain information, the service’s QoS information, and the service’s self-matching relationship. Users using the SR-QoS-GSW model for service composition can directly use the existing service chains that consider QoS information to ensure the service chains satisfy the optimal QoS constraints. The outputs of some basic services can also be used as their inputs, which can effectively meet the service composition requirements in the geospatial service field.
The main contributions of this study are as follows:
- A geospatial service web model is proposed that integrates geospatial atomic services and composite services. Based on the service semantic relationship, the service chain is used as a geospatial composite service to construct a service web with geospatial atomic services, augmenting the capabilities of the geospatial service web.
- A QoS calculation method for geospatial atomic services and geospatial composite services based on multidimensional service attributes is proposed to achieve the optimal QoS constraints and improve the execution efficiency of the generated service chains.
- The self-matching relationship is added to the existing semantic relationships so that the basic service outputs of the geospatial services can be used as their inputs.
In summary, the SR-QoS-GSW model proposed in this paper incorporates existing service chains, QoS information, and self-matching relationships of services. However, these are not considered in existing models, and by using this information, the service network can be augmented and used more effectively for service composition. Using the proposed model, a geospatial service web with 570 geospatial atomic services and 27 geospatial composite services was built, including geospatial services from multiple sources with heterogeneous functionalities, such as overlay analysis, coordinate transformation, hydrologic analysis, and geostatistics services. This example represents the structure and characteristics of a typical geospatial service web of a different service granularity. Additionally, two specific cases based on the geospatial service web model (i.e., river network extraction and urban house selection analysis) were used to assess the effectiveness of the proposed model and compare its performance against existing geospatial service web approaches. Finally, the information entropy and time complexity of the SR-QoS-GSW and the traditional geospatial service web were analyzed to verify the increased diversity and decreased search space of SR-QoS-GSW.
2. Related Work
2.1. Geospatial Service Composition
Geospatial service composition is used to combine multiple geospatial services into a service chain to complete a specific task. Service chain models have been used in various applications, such as river network extraction, wildfire prediction, and sheltering site selection. For example, Tan et al. [17] proposed a distributed geoscience algorithm integration scheme based on OWS specifications. They then implemented geoscience algorithm integration architecture, an algorithm service management mechanism, an algorithm integration XML description method, an integrated model execution strategy, and river network extraction to evaluate the scheme’s efficacy. Yue et al. [18] used ontology and artificial intelligence planning methods to assist users in dynamically creating executable service chains for earth science applications, which they then applied to wildfire prediction. Farnaghi [19] proposed a multi-agent artificial intelligence (AI) planning solution, which works within the geoportal architecture and enables the geoportal to compose semantically annotated Open Geospatial Consortium (OGC) Web Services based on users’ requirements, which they then applied to shelter site selection. These examples generate the service chain models based on expert knowledge or composition algorithms under certain constraints, using a relatively fixed process. When these models are provided to users as a composite service, the prerequisite for the users’ professional knowledge can be greatly reduced.
2.2. QoS in Geospatial Service
With the continued expansion of geospatial services, there is an increasing number of services with similar functions. As a result, non-functional attributes of geospatial services have become an important factor in service selection, as they can differentiate the performance of candidate geospatial services with comparable functions. Among them, the quality of service (QoS) [16] is the most important indicator for non-functional attributes, which include factors such as response time, reputation, and price.
Numerous studies have focused on geospatial service quality evaluation. Gao et al. [20] proposed a method to evaluate the quality of geospatial web services from geospatial web service activities and geospatial service usage. They evaluated the quality of geospatial services from two aspects: objective evaluation and subjective evaluation. Cheng et al. [21] established a scalable comprehensive evaluation model of geospatial service quality by classifying QoS indicators and using a fuzzy comprehensive evaluation method. Cheng et al. [22] introduced the sequence relationship to study the QoS-based geospatial service quality evaluation. The QoS indicators were calculated in three steps (i.e., sequence relationship determination, indicator importance comparison, and weight factor calculation), and services were established using a simple weighted summation. These models mainly evaluate the quality of geospatial services and establish corresponding evaluation indicators to help users select and composite services based on the QoS information.
In terms of the optimization of geospatial service composition, Gui et al. [23] proposed a preliminary QoS evaluation model that introduces output quality factors, combines process quality factors, and designs a services instances’ optimization selection algorithm based on linear programming. Shah et al. [24] constructed a QoS-based automation solution using end-to-end multi-agents to provide service requesters with the most suitable web services. Sun [25] proposed a method of decomposing the quality of QoS indicators in the Internet of Things environment, which can improve the QoS calculation speed of the service composition. The use of QoS in optimizing geospatial service composition is based on the evaluation of service quality and dynamically composite services according to QoS.
While the use of QoS in the geospatial service field is mainly about a single service or service chain, it can also be applied to the geospatial service web. The addition of QoS information to the service nodes could assist users in selecting the optimal service composition plan from the geospatial service web.
2.3. Existing Efforts for Geospatial Service Web
In recent years, several studies on the geospatial service web have been conducted, proposing model improvements and structural modifications. Gong et al. [26] proposed the concept of geospatial service web (GSW) based on web service technology, integrating diverse geospatial resources and achieving interoperability of heterogeneous information resources. While GSW is a macro-level concept, this study focuses on implementing a specific service network, which is dependent on computer science research achievements. The service network in the computer field is mainly constructed based on the service relationship.
The relationship-based service network model uses the semantic relationship between services to construct the service network. Wang et al. [8] proposed service network architecture with an abstract service layer and a concrete service layer and defined the competitive and collaborative relationships between services. Using such architecture, Wang et al. [12] used domain experts and electronic dictionaries to divide web services into specific domains and proposed an annotation method for constructing an abstract service layer in a service network. However, the service network lacks semantic support and cannot be constructed automatically. Hu et al. [13] proposed a method that automatically constructs a service network based on OpenCyc [27]. Using the semantic support of the OpenCyc ontology library, the service semantics are generated by expanding the semantic information. The association semantics is acquired by identifying the association relationships among services so that the service network is automatically constructed based on service and association semantics. To more clearly define the relationship between services, Feng et al. [14] proposed a service network model that is based on a three-level semantic relationship (i.e., parameter relationship, parameter set relationship, and abstract service relationship).
Other studies have introduced complex network methods into service networks. For instance, Cherifi et al. [28] proposed using dependency, interaction, and similarity network models to build a service network using the WS-NEXT extractor. Using a complex network method, they then analyzed the service network to obtain topology properties that guide service discovery and composition.
However, for geospatial services, the relationship-based service network model requires further development. First, the current service network overlooks existing service chain information. Geospatial services have strong domain characteristics, and many business processes are relatively fixed. Incorporating these service chains into the geospatial service web as prior knowledge would benefit user service composition. Second, the service network model is an abstract service network. When generating abstract chains based on the service network, QoS constraints are not considered. As a result, the generated concrete service chain may not meet the optimal QoS constraints. Additionally, without considering the relationship of the service itself, the output parameters of some basic services in the geospatial service field cannot be used as their input parameters.
3. Model Framework
SR-QoS-GSW is composed of abstract geospatial services, geospatial processing services, geospatial data services, and their relationships. It is defined as:
where GSSet is a collection of services and GSRSet is a collection of service relationships. GSSet is defined specifically as:
where AGSSet denotes a collection of abstract geospatial services, CGPSSet denotes a collection of geospatial processing services, and CGDSSet denotes a collection of geospatial data services.
From the perspective of the network hierarchy (see Figure 2), the SR-QoS-GSW model consists of services and their relationships, which are described in detail as follows:
Figure 2.
Logic structure diagram of SR-QoS-GSW.
- (1)
- SR-QoS-GSW is divided into an abstract geospatial service layer, a geospatial data service layer, and a geospatial processing service layer. The geospatial data service layer and the geospatial processing service layer form the concrete geospatial service layer. The abstract service layer is composed of geospatial atomic services, geospatial composite services, and their relationships. The geospatial data service layer comprises geospatial data services generated by data publication, while the geospatial processing service layer is composed of geospatial processing services.
- (2)
- Regarding the relationships between the layers, an implementation relationship exists between the geospatial processing service layer and the abstract geospatial service layer, while an input relationship occurs between the geospatial data service layer and the abstract geospatial service layer.
As shown in Figure 2, D1 is the data service—DEM; A1 is the abstract geospatial service—Filling sinks; P1, P2, and P3 are the geospatial processing services. The figure indicates that D1 is used as input to the abstract service A1, while there are multiple concrete implementations of the abstract service—P1, P2, and P3.
The following subsections will cover five aspects of SR-QoS-GSW: QoS definition, abstract geospatial service, concrete geospatial service, service relationship, and the prototype of SR-QoS-GSW.
3.1. QoS Definition
In this paper, QoS comprises the service processing time and service expense, and is given by the expression:
where QoS(T) denotes the service response time and QoS(E) denotes the service expense. QoS(Agg) denotes the aggregative indicator of service QoS, which is calculated using the formula:
where Wi denotes the indicator’s weight and Si denotes the indicator’s value. Since only two indicators (i.e., service response time and service expense) are considered in this study, n equals two. To facilitate QoS calculations for composite services, QoS is defined as the service cost, such that the higher the cost, the lower the quality of service.
3.2. Abstract Geospatial Service Considering QoS
Abstract geospatial service is a semantic function unit formed by aggregating geospatial service operations based on semantic functions, which correspond to one or more operations with the same semantic function. This means that multiple operations implement the same abstract geospatial service function. Abstract geospatial service that considers QoS comprises description information of service, set of input and output parameters, and QoS information of service. It is divided into two types: geospatial atomic service and geospatial composite service.
3.2.1. Geospatial Atomic Service
Geospatial Atomic service is the smallest granular and indivisible service and is given by the expression:
where ID denotes the unique identifier of the atomic service, Name denotes the atomic service name, Title denotes the atomic service title, Descp denotes the atomic service description, Input denotes the atomic service’s set of input parameters, Output denotes the atomic service’s set of output parameters, and QoS denotes the atomic service’s QoS information. CGPSs denotes the collection of processing services linked by the atomic service and is defined as:
The QoS of an atomic service is the minimum QoS value of the processing service that it links, such that:
where QoSk is the QoS of the k-th processing service linked by the atomic service and QoSk(agg) is the aggregative indicator of QoSk.
3.2.2. Geospatial Composite Service
The geospatial composite service is composed of geospatial atomic services according to a specific structure. The capabilities of the geospatial service web are augmented by the integration of composite services, enabling the web to better assist in service composition. The definition of geospatial composite service is given by the expression:
where ID denotes the unique identifier of the composite service, Name denotes the composite service name, Title denotes the composite service title, Descp denotes the composite service description, Input and Output are the external input and output parameters of the atomic services that make up the composite service, AGSscom denotes the set of atomic services contained within the composite service, and AGSRscom denotes the set of service relationships contained within the composite service. Figure 3 shows an instance of a geospatial composite service.
Figure 3.
Geospatial composite service. The figure shows the geospatial composite service M, while the rectangle represents the atomic service and the circle represents the parameter. The arrow indicates the direction of parameter transfer. M’s input parameter is the union of the input parameters of the atomic services A (S1) and B (S2); that is, (S1.f, S2.g). M’s output parameter is the union of the output parameters of the atomic services D (S4) and E (S5), i.e., (S4.h, S5.j).
For geospatial services, the service chain is primarily composed of sequential and branch structures. Due to the rarity with which the loop structure is used, it will not be discussed in this paper. When calculating the QoS of a geospatial composite service, the following rules should be followed:
For the sequential structure,
where QoSi denotes the QoS of the atomic service contained within the composite service.
For the branch structure, the response time indicator is
where j denotes the number of branches and denotes the response time indicator for the QoS of the i-th atomic service in the j-th branch of the composite service. The service expense indicator is
where denotes the expense indicator for the QoS of the i-th atomic service. Then, the aggregative indicator is calculated for the service using the response time and service expense indicators.
The overall QoS of a geospatial composite service is calculated by adding the QoS of the sequential structure and the QoS of the branch structure.
3.3. Concrete Geospatial Service
A concrete geospatial service is an actual geospatial service, which includes a geospatial processing service and a geospatial data service. Each geospatial processing service (e.g., WPS, Restful, and SOAP) typically contains one or more operations that perform a specific function. Each geospatial data service (e.g., WFS, WCS) typically contains one or more data layers. In this paper, the geospatial processing service is simplified to contain a single operation, and the geospatial data service is simplified to contain a single layer.
3.3.1. Geospatial Processing Service
Geospatial processing service is a service that provides specific functions, defined as:
where ID denotes the processing service’s unique identifier, URL denotes the processing service’s link address, Name denotes the processing service’s name, Title denotes the processing service’s title, Descp denotes the processing service’s description information, Input denotes the processing service’s set of input parameters, and Output denotes the processing service’s set of output parameters. Type denotes the processing service’s type (e.g., WPS, Restful, and SOAP service), Version denotes the processing service’s version, Provider denotes the processing service’s provider, GCon denotes the processing service’s constraint set, and QoS denotes the processing service’s QoS information.
3.3.2. Geospatial Data Service
Geospatial data service provides users with data that can be used as an input to a geospatial processing service. It is defined as:
where ID denotes the data service’s unique identifier; URL denotes the data service’s link address; Name denotes the data service’s name; Title denotes the data service’s title; Descp denotes the data service’s description information; TFeat denotes the time feature, which includes the time reference, time, year, season, and date; SFeat denotes the spatial feature, which includes the spatial reference, and spatial range; Type denotes the type of data services, which includes WFS and WCS service; Ver denotes the data service’s version; Prov denotes the data service’s provider; Format denotes the data service’s supported format; and QoS denotes the data service’s QoS information.
3.4. Geospatial Service Relationship
The geospatial service relationship is a well-defined binary relationship that reflects the functional and non-functional constraint information between various geospatial services. Based on the relationship’s granularity, the geospatial service relationship is classified as a parameter-level relationship and a service-level relationship.
The parameter-level relationship can be classified into simple and complex types. A simple type relationship can be categorized as equivalence and data type equivalence (type-equivalence). A complex type relationship can be categorized as equivalence, data type equivalence (type-equivalence), data type predecessor contain (type-pre-contain), data type successor contain (type-sub-contain), or data type cross matching (type-cross-match).
Suppose P1 and P2 are parameters. If P1 is defined as P1 (name: f1, type: [string]) and P2 is defined as P2 (name: f1, type: [string]), then the relationship between P1 and P2 is equivalent.
If P1 is defined as P1 (name: f1, type: [string]) and P2 is defined as P2 (name: f2, type: [string]), then the relationship between P1 and P2 is type-equivalence.
If P1 is defined as P1 (name: f1, type: [application/geotiff, image/jpeg]) and P2 is defined as P2 (name: f2, type: [application/geotiff]), then the relationship between P1 and P2 is type-pre-contain.
If P1 is defined as P1 (name: f1, type: [application/geotiff]) and P2 is defined as P2 (name: f2, type: [application/geotiff, image/jpeg]), then the relationship between P1 and P2 is type-sub-contain.
If P1 is defined as P1 (name: f1, type: [application/geotiff, image/png]) and P2 is defined as P2 (name: f2, type: [application/geotiff, image/jpeg]), then the relationship between P1 and P2 is type-cross-match.
The specific definitions are summarized in Table 1.
Table 1.
Parameter-level relationship definition.
The service-level relationship can be classified as an abstract geospatial service relationship, the relationship between abstract geospatial services and geospatial processing services, or the relationship between abstract geospatial services and geospatial data services. An abstract geospatial service relationship includes composed-of and collaboration relationships, where the collaboration relationship can be further subdivided into full-matching, pre-contain, sub-contain, cross-matching, and self-matching. Specific definitions are listed in Table 2, and a concrete example is shown in Figure 4. Because geospatial services have some basic services (e.g., project, buffer, clip, overlay), their output parameters can be used as their input parameters. This creates the problem of multiple consecutive calls, wherein the service’s self-matching relationship must be added.
Table 2.
Abstract geospatial service relationship definition.
Figure 4.
Abstract geospatial service relationship. This figure shows five relationships between geospatial services; the specific relationships are full-matching (A, B), pre-contain (C, D), pre-contain (C, E), sub-contain (F, G), sub-contain (H, G), cross-matching (K, J), self-matching (M).
The relationship between abstract geospatial service and geospatial processing service is an implementation relationship. Similar to the relationship between interface and class in a programming language, a geospatial processing service is a concrete implementation of an abstract geospatial service. It is defined as implemented-by (AGS1, CGPS2), where AGS1 is an abstract geospatial service and CGPS2 is a geospatial processing service.
The relationship between abstract geospatial service and geospatial data service is that geospatial data service can be used as the input parameter of the abstract geospatial service, which is defined as input-by (AGS1, CGDS2), where AGS1 is abstract geospatial service and CGDS2 is geospatial data service.
3.5. Prototype of SR-QoS-GSW
The implementation of the geospatial service web is divided into two stages: abstract geospatial service generation and geospatial service relationship construction.
Abstract geospatial service generation includes geospatial atomic and composite service generation. Geospatial atomic service generation is primarily based on the description, input and output parameters, and QoS information of concrete processing services to create abstract services. Geospatial composite service generation transforms the abstract service chain created by experts or users into the storage form of the composite services, implementing the following: combine the service chain’s external input into a composite service’s Input, combine the service chain’s external output into a composite service’s Output, store the service chain’s atomic services into AGSscom, store the relationship between the atomic services into AGSRscom, and calculate the QoS of the composite service according to the rules.
Geospatial service relationship construction includes abstract geospatial service relationship construction, the construction of relations between abstract geospatial services and geospatial processing services, and the construction of relations between abstract geospatial services and data services. Abstract geospatial service relationship construction mainly involves the construction of the collaboration relationship; the composed-of relationship is constructed when the composite service is generated. The collaboration relationship mainly constructs the association relationship between processing services using the parameter name, parameter description, parameter type, service name, and service description. The implementation relationship between the abstract geospatial service and the geospatial processing service is established when the abstract service is generated. The input relationship between the abstract geospatial service and the geospatial data service is constructed by processing the matching relationship between the input parameter type and the format supported by the data service.
3.5.1. SR-QoS-GSW Construction Case
The dataset used in this study includes 570 geospatial processing services sourced from GeoPW [29] and our publications based on 52North (https://52north.org (accessed on 23 May 2022)). The data structure of the geospatial processing service follows formula 12. Since these services have different functions, 570 geospatial atomic services were generated based on the geospatial processing service. Therefore, the implementation relationship was 570, based on the atomic service, constructing 27 composite services and 133,675 abstract service relationships. In addition, the dataset has a total of 65,873 WFS layers (crawled from the web), and 9,087,802 input relationships were constructed between WFS data services and abstract geospatial services. Table 3 shows the statistics of the service relationships of the dataset.
Table 3.
Service relationships statistics.
3.5.2. SR-QoS-GSW Case Analysis
The geospatial service web constructed in this paper was used as the basis for the service composition, which mainly focuses on the collaboration relationship in the abstract geospatial service layer. The analysis in this subsection focuses on the collaboration relationship in the abstract geospatial service layer; the other relationships are not considered. We import geospatial services and the relationships between geospatial services into Gephi software [30] to analyze the geospatial service web, which is a common network analysis software. The experimental results are summarized as follows:
- Number of nodes: 597
- Number of edges: 133,508
- The average degree of network nodes: 223.631
- The average path length of the network: 1.546
- Graph density: 0.375
- Average aggregation coefficient of the network: 0.676
The average path length of the geospatial service web was 1.546, and the average aggregation coefficient was 0.676, conforming to the characteristics of the small-world model [31]. However, as shown in Figure 5, the degree distribution of the geospatial service web did not satisfy the power-law distribution and did not exhibit scale-free characteristics [32], indicating that the network was not a complex network. If the network is a complex network, you can identify the key services through the analysis method of complex networks and prioritize the key services in the service composition. The geospatial service web is not a complex network because there are 468 generic services in the geospatial service web, and generic services can build relationships with many services. There were only 102 thematic services, some of which are also generally within the special topic. Therefore, the constructed geospatial service web did not conform to the features of a complex network.
Figure 5.
(a) The in-degree of geospatial service web; (b) the out-degree of geospatial service web.
3.5.3. Prototype System
To verify the effectiveness of the geospatial service web model, we developed a prototype system based on the GeoSquare [33] system and constructed the service chain based on the geospatial service web. The backend of the system was developed using Spring Boot and MyBatis framework. The MySQL database was used to store data, and WPS service was published based on 52 North. The frontend uses Vue.js, Relation Graph, and bpmn-js to display the geospatial service web and the visualization construction of the service chain. The prototype system was performed on an Intel Xeon E3-1240 3.50 GHz Windows 10 machine equipped with 16 GB main memory.
As shown in Figure 6a, the geospatial service web was constructed using the proposed method. Due to the limitations of frontend visualization, the system only displays a part of the entire geospatial service web. The geospatial service web has six main relationships: pre-contain, sub-contain, full-matching, cross-matching, self-matching, and input.
Figure 6.
(a) Geospatial service web; (b) service chain construction.
Figure 6b presents a service chain construction module based on a geospatial service web. When the user clicks on the current processing service node in this module, the system automatically queries the matching composite services and atomic services from the geospatial service web, based on the information of the predecessor and successor service nodes.
4. Case Study
The performance of the SR-QoS-GSW model was evaluated and analyzed using two applications: river network extraction and urban house selection analysis based on the geospatial service web. The first case study stimulates a case with multiple services nodes and service chains of different QoS that can satisfy most service composition requirements, while the second one presented a typical service chain with a self-matching relationship that has seldom been captured by previous research.
4.1. River Network Extraction Based on Geospatial Service Web
In the river network extraction scene, processes such as filling sinks, calculating flow direction, calculating flow accumulation, and thresholding flow accumulation are required. However, as shown in Figure 7, some service providers integrate filling sinks and flow direction calculations into one service (Filling sinks and Calculating flow direction). Although they provide the same functions, their QoS information is different. When the service’s QoS constraints are ignored, manual or service composition algorithms randomly choose one of the two service chains, which cannot guarantee that the chosen service chain meets the optimal QoS constraints.
Figure 7.
River network extraction.
By adding QoS information to the geospatial service network, either the manual or the service composition algorithm will choose the service chain ‘Filling sinks and calculating flow direction’–‘Calculating flow accumulation’–‘Thresholding flow accumulation’ because the QoS value is small, indicating low service cost. Therefore, the QoS information is added to the geospatial service network, ensuring that the service’s QoS is considered when the service chain is generated. As a result, the generated abstract service chain satisfies the optimal QoS constraints and improves the service execution efficiency.
Consider another scenario. A user wishes to extract the river network of Baishui County. He would first need to download the DEM containing the Baishui County (the DEM data in this paper have a resolution of 30 m and originate from the geospatial data cloud (http://www.gscloud.cn (accessed on 23 May 2022))). Since the framing data ASTGTM_N35E109R exactly contain the administrative divisions of the Baishui County, there is no need to splice the map frames. However, the Baishui County administrative division layer has to be converted to a grid layer and must be used as a mask for the DEM data extraction, followed by the extraction of the river network from the clipped DEM data.
At this point, as shown in Figure 8, the service network already contains two river network extraction composite services, River network extraction 1 (converted from the service chain Filling sinks–Calculating flow direction–Calculating flow accumulation–Thresholding flow accumulation) and River network extraction 2 (converted from the service chain Filling sinks and calculating flow direction–Calculating flow accumulation–Thresholding flow accumulation). The users would not be required to rebuild the river network extraction service chain themselves; instead, they only need to choose from these two geospatial composite services. Given the QoS values of 0.9 and 0.8, respectively, users will choose the geospatial composite service with a smaller QoS value, i.e., River network extraction 2, since its service cost is lower. Figure 9 shows the data sources and results of the river network extraction.
Figure 8.
Service chain of river network extraction.
Figure 9.
(a) 30-m resolution DEM data in Baishui County; (b) river network extraction results in Baishui County.
4.2. Urban House Selection Analysis Based on Geospatial Service Web
In the urban housing selection scene, the user wants to buy a house in an urban area with a favorable environment [34], convenient transportation, and abundant educational resources. The setting conditions are as follows: 100 m away from the main urban road to reduce the impact of vehicle noise; within 500 m from the shopping mall, convenient for shopping; within 600 m from a school; convenient for children to go to school.
The service chain was constructed based on these requirements. First, buffer analyses would be performed for the shopping mall layer using a 500 m buffer distance, a 600 m buffer distance for the school layer, and a 100 m buffer distance for the road layer. Overlay analysis (intersection operation) would then be conducted between the buffered result of the shopping mall layer and the buffered result of the school layer to obtain the data OverlayData1, using the buffered result of the road layer erase OverlayData1 to obtain the final result. Due to the various services provided by different service providers (see Figure 10), the overlay service implements the intersection and the erase operations, the difference is the incoming operator. Therefore, the output of the overlay service also needs to be input into the overlay service. For service networks that do not consider self-matching, the overlay output cannot be directly used as input. Since SR-QoS-GSW considers the self-matching relationship of the service, this problem is resolved. Figure 10 shows the service chain constructed based on SR-QoS-GSW, and Figure 11 shows the appropriate housing selection area selected based on the constructed service chain.
Figure 10.
Service chain of urban housing selection. The left part of the figure is the subnet that includes Simple Buffer service and Overlay service in SR-QoS-GSW, and the right part is the urban house selection service chain based on the subnet.
Figure 11.
(a) Shopping malls, schools, and roads in a specific region; (b) appropriate housing selection area in a specific region.
5. Analysis
In this section, we will quantitatively analyze the geospatial service web proposed in this paper by calculating the information entropy and time complexity of the generated service chain to mine the characteristics of the geospatial service web.
5.1. Information Entropy Calculation for Generating Service Chain Based on Geospatial Service Web
Information entropy is a metric for measuring uncertainty or the probability of discrete random events occurring. In short, the more chaotic the scenario, the greater the information entropy, and vice versa. The formula for calculating information entropy is:
Among them, represents the probability of event occurring and represents the complete set of events .
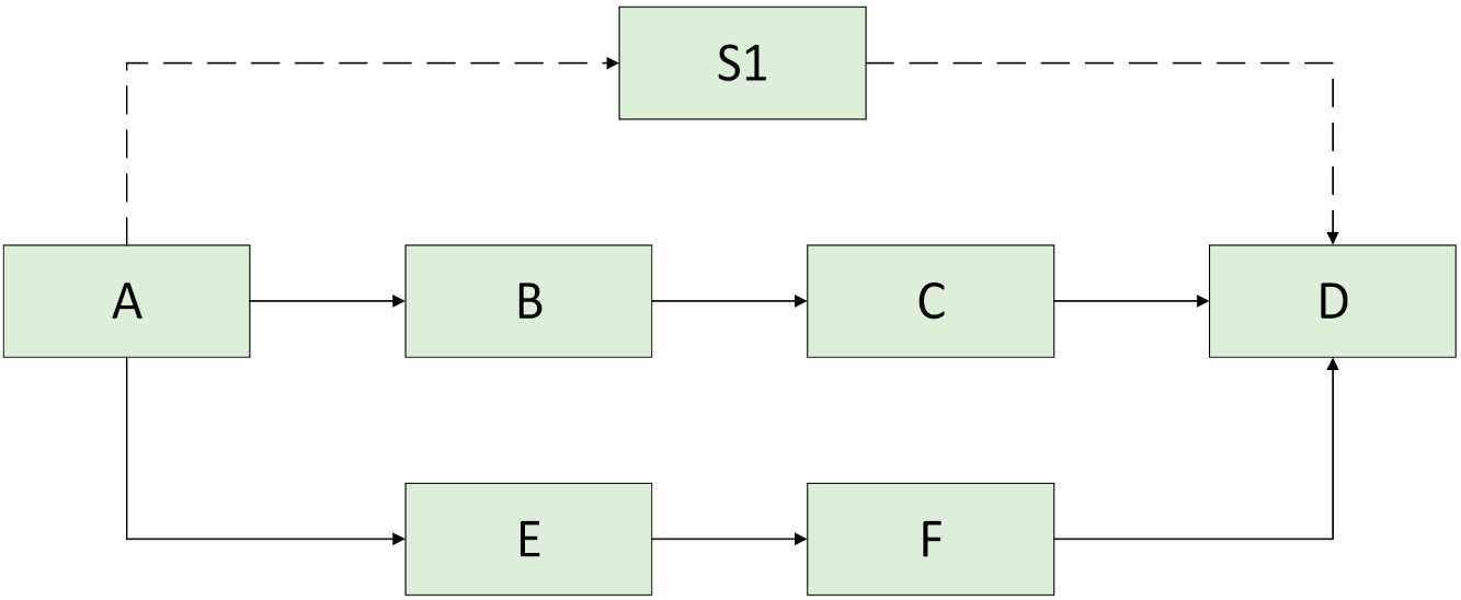
Generating a service chain based on the geospatial service web involves the selection of an appropriate service chain from multiple paths in the geospatial service web. The diversity of service selection can be reflected by calculating information entropy. Figure 12 shows a sub-network in the geospatial service web. There are two paths from service A to service D. According to the formula of information entropy, the information entropy of the path from service A to service D is 1. When the composite service S1 is introduced, the information entropy of the path from service A to service D is 1.58, the information entropy becomes larger, and its uncertainty increases so that users can have more choices. If it is extended across the full geospatial service web, the information entropy of the entire geospatial service web increases, giving users more choices when building a service chain.
Figure 12.
Service chain generation based on geospatial service web.
5.2. Time Complexity Calculation for Generating Service Chain Based on Geospatial Service Web
The time complexity of the generated service chain based on the geospatial service web involves specific service chain generation algorithms. Different algorithms have inconsistent calculations of complexity. In order to simplify the calculation, this paper quantitatively analyzes the search space of the generated service chain.
The definitions related to the geospatial service web will be described. GSN1: An abstract service network containing composite services and QoS information. GSN2: An abstract service network that does not contain composite services and QoS information. Figure 13 shows a sub-network of the geospatial service web. For this sub-network, it is assumed that there are m paths from service A to service D, and the length of each path is ; n composite services are introduced, and each atomic service is associated with k concrete services.
Figure 13.
A subnet of geospatial service web.
Since the QoS information of the service is recorded in the GSN1, each path does not need to consider the QoS information of the specific service. Therefore, the search space for generating the service chain from A to D based on GSN1 is , while the GSN2 does not record the QoS information. Consequently, it is necessary to compare the QoS information of concrete services, and the search space for generating the service chain from A to D is . The search space of GSN1 is a polynomial distribution, and the search space of GSN2 is an exponential distribution. When k is greater than 1, the search space of GSN2 grows rapidly.
As shown in Table 4, which is the comparison of the search space complexity of GSN1 and GSN2. When k = 1, the complexity of GSN1 is always greater than that of GSN2. With the increase in and k, the condition that the complexity of GSN1 is greater than that of GSN2 becomes more and more difficult to satisfy. In general, the value of n is small, the value of k is greater than 1, and the value of m is greater than 1. Therefore, the complexity of GSN1 is often lower than that of GSN2.
Table 4.
The comparison of geospatial service web search space complexity.
6. Discussion
Compared with the existing service networks [8,12,13,14,28], the SR-QoS-GSW model considers the existing service chains, QoS, and self-matching relationships of services, and can be used for geospatial service composition more efficiently. In this section, we will discuss the use of the existing service chains, the QoS of the service, and the self-matching relationships of the services in the service composition.
As geospatial services become more ubiquitous, an increasing number of experts and users will composite services to create service chains to solve professional problems. When we publish these service chains as geospatial composite services to the geospatial service web, other users can either use the geospatial composite service directly or composite it with other services to create a new service chain. For instance, if a user wishes to perform remote sensing image change detection in a specific region between 2019 and 2020, the user can search the geospatial service web for change detection-related services, discover a change detection composite service, and then use the geospatial composite service directly. Thus, the user’s workload is significantly reduced. However, these existing service chains are not considered in the existing service networks, which require more expert knowledge and effort from users. In the SR-QoS-GSW model, by integrating geospatial composite services into the geospatial service web, users can more efficiently create service chains that are more responsive to their needs.
Similarly, due to the proliferation of online geospatial services, an increasing number of geospatial services performing similar functions have become available. Choosing the optimal geospatial service among these services with comparable functions has become increasingly important, with the quality of the geospatial service being a critical indicator. For instance, suppose a user wishes to perform a land-use classification task in a specific region. There are two land-use classification services, but each has a distinct set of output parameters. One service provider offers a higher quality of service than the other. Due to the inconsistencies between the two service output parameters, there will be two land-use classification services in the abstract geospatial service layer. After adding the QoS information to the abstract geospatial service layer, the user would be able to choose the land-use classification service with higher service quality. However, the existing service network is generally an abstract service network that does not take QoS information into account, resulting in the construction of service chains that do not satisfy the optimal QoS constraint problem. In the SR-QoS-GSW model, incorporating QoS information into the abstract service layer can reduce the complexity of the search space, and users can be assisted in selecting higher-quality services.
In addition, many businesses related to geospatial services require the continuous invocation of services, such as shopping mall selection and garbage station selection. Consider finding a suitable location for a shopping mall. This requires multiple layers, such as roads, communities, existing shopping malls, and subway stations. Buffer analysis must be conducted, followed by the overlay analysis. Given that certain services are limited to two-layer overlay analysis, shopping mall selection must invoke multiple overlay analysis services. This highlights the necessity for the service output to be used as its input. However, existing service networks are incapable of meeting this need. In the SR-QoS-GSW model, the problem can be effectively solved, and the flexibility of the model can be enhanced by adding the self-matching relationship of services in the geospatial service web.
However, the SR-QoS-GSW model proposed in this paper has some limitations. The SR-QoS-GSW model requires the use of numerous services and service chains for refinement, but the current number of processing services and thematic domain services is not sufficient. In addition, the SR-QoS-GSW model may not be generalizable to some future emerging domains.
7. Conclusions and Future Work
In this paper, we proposed a geospatial service web model that incorporates semantic relationships and QoS. We developed an architecture for the geospatial service web model, consisting of abstract geospatial services, geospatial processing services, geospatial data services, and their relationships. We defined QoS, geospatial atomic services, composite services with QoS, geospatial processing services, geospatial data services, and the relationships between services, and considered the self-matching relationships. Based on the service relationship, we then constructed a geospatial service web instance, analyzed its characteristics, implemented a prototype system, and evaluated model performance on the geospatial service web through two case studies and two analyses (i.e., information entropy analysis and time complexity analysis).
The SR-QoS-GSW model applies to the two scenarios presented here (i.e., river network extraction and urban house selection analysis) and to a wide variety of geospatial applications. By incorporating the service chain as a geospatial composite service into the geospatial service web, augmenting the capabilities of the geospatial service web, users can build service chains that meet their needs more efficiently and quickly. The integration of service QoS information into the abstract geospatial service web reduces the complexity of the search space and allows service composition algorithms to generate abstract service chains that satisfy the optimal QoS constraints. By adding a self-matching relationship to the existing semantic relationship, outputs of basic services can then be used as new inputs, providing greater flexibility to the geospatial service web.
However, the SR-QoS-GSW model has some limitations. When users create more service chains, the scale of the geospatial service web expands, increasing the time cost of service composition. So, how to balance the time cost and the use of prior knowledge is a challenge. The service composition experiment in this study is based on the artificial construction of a service chain based on a geospatial service web. In the future, it will be important to expand the experimentation with automatic service composition algorithms based on the geospatial service web.
Author Contributions
Conceptualization—Fengying Jin, Rui Li and Huayi Wu; funding acquisition, Huayi Wu; methodology—Fengying Jin, Rui Li and Huayi Wu; software—Fengying Jin, Jianyuan Liang and Xianyuan Zhang; supervision—Rui Li and Huayi Wu; validation—Fengying Jin; writing—original draft—Fengying Jin; writing—review and editing—Fengying Jin, Jianyuan Liang, Xianyuan Zhang, Huaqiao Xing and Zhipeng Gui. All authors have read and agreed to the published version of the manuscript.
Funding
This work was supported by the National Natural Science Foundation of China (Grant No. 41930107).
Data Availability Statement
Data are not available due to legal restrictions. Due to the nature of this research, participants of this study did not agree for their data to be shared publicly, so supporting data is not available.
Acknowledgments
We would like to express our sincere thanks to the reviewers and editors for their valuable comments that helped improve this paper.
Conflicts of Interest
The authors declare no conflict of interest.
References
- Caíno-Lores, S.; Lapin, A.; Carretero, J.; Kropf, P. Applying big data paradigms to a large scale scientific workflow: Lessons learned and future directions. Future Gener. Comput. Syst. 2020, 110, 440–452. [Google Scholar] [CrossRef]
- Tan, X.; Jiao, J.; Chen, N.; Huang, F.; Di, L.; Wang, J.; Sha, Z.; Liu, J. Geoscience model service integrated workflow for rainstorm waterlogging analysis. Int. J. Digit. Earth 2021, 14, 851–873. [Google Scholar] [CrossRef]
- Azamipour, V.; Assareh, M.; Dehghani, M.R.; Mittermeir, G.M. An efficient workflow for production allocation during water flooding. J. Energy Resour. Technol. 2017, 139, 032902. [Google Scholar] [CrossRef]
- Gan, T.; Tarboton, D.G.; Dash, P.; Gichamo, T.Z.; Horsburgh, J.S. Integrating hydrologic modeling web services with online data sharing to prepare, store, and execute hydrologic models. Environ. Model. Softw. 2020, 130, 104731. [Google Scholar] [CrossRef]
- Tan, X.; Jiao, J.; Zhong, Y.; Ma, A.; Xu, Y.; Sha, Z.; Huang, F.; Wan, Y.; Hu, W. The CNRIEEEMC: A communication-navigation-remote sensing-integrated ecological environment emergency monitoring chain for tailings areas. Int. J. Appl. Earth Obs. Geoinf. 2022, 108, 102710. [Google Scholar] [CrossRef]
- Yang, C.; Xie, Z.; Xu, Z. An asynchronous Geoprocessing Workflow and its application to an Antarctic ozone monitoring and mapping service. Int. J. Digit. Earth 2016, 9, 156–170. [Google Scholar] [CrossRef]
- Yue, P.; Di, L.; Yang, W.; Yu, G.; Zhao, P. Semantics-based automatic composition of geospatial Web service chains. Comput. Geosci. 2007, 33, 649–665. [Google Scholar] [CrossRef]
- Wang, H.; Feng, Z.; Sui, Y.; Chen, S. Service network: An infrastructure of web services. In Proceedings of the 2009 IEEE International Conference on Intelligent Computing and Intelligent Systems, Shanghai, China, 20–22 November 2009; pp. 303–308. [Google Scholar]
- Cherifi, C.; Santucci, J.-F. A comparative study of web services composition networks. In Proceedings of the 2012 Eighth International Conference on Signal Image Technology and Internet Based Systems, Naples, Italy, 25–29 November 2012; pp. 700–706. [Google Scholar]
- Wang, Z.; Xu, X.; Wang, X. Mass customization oriented and cost-effective service network. In Proceedings of the International IFIP Working Conference on Enterprise Interoperability, Enschede, The Netherlands, 27–28 March 2013; pp. 172–185. [Google Scholar]
- Guo, Y.; Chen, S.; Feng, Z. Composition oriented web service semantic relations research. In Proceedings of the 2011 International Joint Conference on Service Sciences, Taipei, Taiwan, 25–27 May 2011; pp. 69–73. [Google Scholar]
- Wang, H.; Feng, Z.; Chen, S.; Xu, J.; Sui, Y. Constructing service network via classification and annotation. In Proceedings of the 2010 fifth ieee international symposium on service oriented system engineering, Nanjing, China, 4–5 June 2010; pp. 69–73. [Google Scholar]
- Hu, X.; Feng, Z.; Chen, S. Automatic construction of service network based on OpenCyc. Int. J. Web Serv. Res. (IJWSR) 2014, 11, 1–18. [Google Scholar] [CrossRef][Green Version]
- Feng, Z.; Lan, B.; Zhang, Z.; Chen, S. A study of semantic web services network. Comput. J. 2015, 58, 1293–1305. [Google Scholar] [CrossRef]
- Xing, H. Modeling and Methods of Service Relation for Land Cover Change Detection; China University of Mining & Technology: Beijing, China, 2017. [Google Scholar]
- Menasce, D.A. QoS issues in web services. IEEE Internet Comput. 2002, 6, 72–75. [Google Scholar] [CrossRef]
- Tan, X.; Di, L.; Zhong, Y.; Chen, N.; Huang, F.; Wang, J.; Sun, Z.; Khan, Y.A. Distributed Geoscience Algorithm Integration Based on OWS Specifications: A Case Study of the Extraction of a River Network. ISPRS Int. J. Geo-Inf. 2019, 8, 12. [Google Scholar] [CrossRef]
- Yue, P.; Di, L.; Yang, W.; Yu, G.; Zhao, P.; Gong, J. Semantic Web Services-based process planning for earth science applications. Int. J. Geogr. Inf. Sci. 2009, 23, 1139–1163. [Google Scholar] [CrossRef]
- Farnaghi, M.; Mansourian, A. Multi-Agent Planning for Automatic Geospatial Web Service Composition in Geoportals. ISPRS Int. J. Geo-Inf. 2018, 7, 404. [Google Scholar] [CrossRef]
- Gao, S.; Mioc, D.; Yi, X. The measurement of geospatial Web service quality in SDIs. In Proceedings of the 2009 17th International Conference on Geoinformatics, Fairfax, VA, USA, 12–14 August 2009; pp. 1–6. [Google Scholar]
- Cheng, D.; Han, G.; Chen, Y. A research of extensible synthesis evaluation model for geographic information service of quality. In Proceedings of the 2010 18th International Conference on Geoinformatics, Beijing, China, 18–20 June 2010; pp. 1–5. [Google Scholar]
- Cheng, Y.; Ge, W.; Xu, L. Quality of Geographical Information Services Evaluation Based on Order-Relation. In Proceedings of the International Conference of Pioneering Computer Scientists, Engineers and Educators, Zhengzhou, China, 21–23 September 2018; pp. 679–688. [Google Scholar]
- Gui, Z.; Wu, H.; Liu, W.; Chen, Y. The research on QoS assessment and optimization for geospatial service chain. In Proceedings of the 2009 17th International Conference on Geoinformatics, Fairfax, VA, USA, 12–14 August 2009; pp. 1–5. [Google Scholar]
- Shah, M.; Verma, Y.; Nandakumar, R. An Automated End-To Multi-Agent Qos Based Architecture for Selection of Geospatial Web Services. ISPRS Int. Arch. Photogramm. Remote Sens. Spat. Inf. Sci. 2012, 39, 243–247. [Google Scholar] [CrossRef]
- Sun, P.; Gu, L. Energy big data acquisition and application based on service portfolio quality. Sustain. Energy Technol. Assess. 2021, 45, 101134. [Google Scholar] [CrossRef]
- Gong, J.; Wu, H.; Gao, W.; Yue, P.; Zhu, X. Geospatial service web. In Geospatial Technology for Earth Observation; Springer: Boston, MA, USA, 2010; pp. 355–379. [Google Scholar]
- OpenCyc. Available online: http://www.cyc.com/platform/opencyc (accessed on 10 February 2020).
- Cherifi, C.; Santucci, J.-F. Analyzing Web Services Networks: A WS-NEXT Application. arXiv 2013, arXiv:1305.0190. [Google Scholar]
- Yue, P.; Gong, J.; Di, L.; Yuan, J.; Sun, L.; Wang, Q. GeoPW: Towards the geospatial processing web. In Proceedings of the International Symposium on Web and Wireless Geographical Information Systems, Maynooth, Ireland, 7–8 December 2009; pp. 25–38. [Google Scholar]
- Bastian, M.; Heymann, S.; Jacomy, M. Gephi: An open source software for exploring and manipulating networks. In Proceedings of the International AAAI Conference on Web and Social Media, San Jose, CA, USA, 17–20 May 2009; pp. 361–362. [Google Scholar]
- Watts, D.J.; Strogatz, S.H. Collective dynamics of ‘small-world’networks. Nature 1998, 393, 440–442. [Google Scholar] [CrossRef] [PubMed]
- Barabási, A.-L.; Albert, R. Emergence of scaling in random networks. Science 1999, 286, 509–512. [Google Scholar] [CrossRef] [PubMed]
- Wu, H.; You, L.; Gui, Z.; Hu, K.; Shen, P. GeoSquare: Collaborative geoprocessing models’ building, execution and sharing on Azure Cloud. Ann. GIS 2015, 21, 287–300. [Google Scholar] [CrossRef]
- Xu, X.; Yang, H.; Li, C. Theoretical Model and Actual Characteristics of Air Pollution Affecting Health Cost: A Review. Int. J. Environ. Res. Public Health 2022, 19, 3532. [Google Scholar] [CrossRef] [PubMed]
Publisher’s Note: MDPI stays neutral with regard to jurisdictional claims in published maps and institutional affiliations. |
© 2022 by the authors. Licensee MDPI, Basel, Switzerland. This article is an open access article distributed under the terms and conditions of the Creative Commons Attribution (CC BY) license (https://creativecommons.org/licenses/by/4.0/).












