Abstract
The primary determinants of apple (Malus) tree architecture include plant height and internode length, which are the significant criteria for evaluating apple dwarf rootstocks. Plant height and internode length are predominantly governed by phytohormones. In this study, we aimed to assess the mechanisms underlying dwarfism in a mutant of Malus baccata. M. baccata dwarf mutant (Dwf) was previously obtained through natural mutation. It has considerably reduced plant height and internode length. A comparative transcriptome analysis of wild-type (WT) and Dwf mutant was performed to identify and annotate the differentially expressed genes responsible for the Dwf phenotype using RNA-seq and GO and KEGG pathway enrichment analyses. Multiple DEGs involved in hormone signaling pathways, particularly auxin signaling pathways, were identified. Moreover, the levels of endogenous indole-3-acetic acid (IAA) were lower in Dwf mutant than in WT. The Aux/IAA transcription factor gene MbIAA19 was downregulated in Dwf mutant due to a single nucleotide sequence change in its promoter. Genetic transformation assay demonstrated strong association between MbIAA19 and the dwarf phenotype. RNAi-IAA19 lines clearly exhibited reduced plant height, internode length, and endogenous IAA levels. Our study revealed that MbIAA19 plays a role in the regulation of dwarfism and endogenous IAA levels in M. baccata.
1. Introduction
Dwarfing and tightly separated planting are the primary modes of modern fruit farming practices. Over the past century, extensive application of dwarfing rootstocks has led to increased planting density and production of fruits, even during early years of orchard development [1,2]. The complex features of plant dwarfism are regulated by multiple genes, such as PcPIN1, OsBR6ox, PsGA3ox1, WRKY, and GRAS [3,4,5,6,7]. Multiple mutants with dwarfing associated with phytohormones were uncovered, such as rice, maize, and apple, and the underlying gene functions were confirmed [8,9,10]. Phytohormones act as central players in the regulation of plant growth and development, in which auxin is the most significant signaling molecule because it is involved in almost all aspects of plant life. The development and phenotype of several organs could be influenced by auxin, including the root system, plant height, leaf shape, and reproductive organs, resulting in cell division and cell expansion at various stages of tissue development [11,12,13,14]. Clarifying the association between auxin and plant phenotypes is essential for understanding the mechanism of dwarfism in plants.
Auxins modify the expression of downstream genes that encode proteins involved in a wide range of physiological networks in plants [15,16,17]. Extensive studies have reported that auxins regulate the expression of downstream genes through ubiquitin-dependent proteolytic signal transduction system. First, transport inhibitor response1 (TIR1) protein forms a multi-subunit SCF ubiquitin ligase. Further, the complex interacts with auxin/indole-3-acetic acid (Aux/IAA), which is a transcriptional repressor that inhibits the expression of early auxin-responsive genes, eventually leading to the degradation of Aux/IAA proteins by the proteasome [18]. The affinity of TIR1 for Aux/IAA is influenced by the concentration of cellular auxin. High concentration of auxin induces the degradation of Aux/IAA; however, low concentration of auxin reduces the interaction between TIR1 and Aux/IAA [19]. Aux/IAA inhibits the transcriptional activity of auxin responsive factors (ARFs), which regulate the expression of genes that respond to auxin, by directly interacting with them. Thus, Aux/IAAs are crucial for controlling auxin-mediated activities [20,21].
Aux/IAA repressor proteins contain four highly conserved domains (I–IV). Of these, domain II, also known as the degron motif, is primarily responsible for the auxin-dependent degradation of Aux/IAAs [22]. Gain-of-function mutations in domain II of the Aux/IAA in Arabidopsis thaliana provided information on the role played by these proteins in modulating auxin responses and plant developmental processes. These mutations may reduce or abolish the interactions among TIR1 and Aux/IAAs. Many auxin-related developmental abnormalities, such as altered lateral root formation, stem hypocotyl elongation, leaf expansion, apical dominance, phototropism, and gravitropism, are displayed by these Aux/IAA gain-of-function mutants [23,24,25,26,27]. Genetic studies have revealed various morphological phenotypes in association with Aux/IAA genes in other plant species. Fewer crown and lateral roots were produced in rice (Oryza sativa) due to the negative regulation of auxin-regulated root development by Osiaa9 [28]. Tomato (Solanum lycopersicum) plants with SlIAA15 silencing exhibited reduced apical dominance and number of trichomes; thick, dark-green leaves with thicker pavement cells; longer palisade cells; and spongy mesophyll cells that have a wider intercellular space [29]. Plants with SlIAA9 silencing exhibited abnormally shaped leaves, enhanced stem elongation, and increased leaf vascularization [30]. Brassica napus IAA7 gain-of-function mutant inhibited stem elongation due to the transcriptional repression of EXPA5 genes [31]. The overexpression of PtoIAA9m in Populus significantly repressed the development of secondary xylem [32]. When TaIAA15 was ectopically expressed in rice, plant height and leaf angle were reduced [33]. In apple, MdIAA2 overexpression led to the formation of smaller fruit [34]. The overexpression of PpIAA19 (from peach (Prunus persica)) in tomato altered the plant development and fruit shape and substantially lengthened the internodes [35]. OsIAA23-knockout genotypes in rice exhibited significantly higher dwarfing and abnormalities in lateral root development [36]. Aux/IAA genes are extensively involved in determining plant height and regulating many other phenotypes. They can act as promoters or suppressors.
Apple (Malus domestica) is one of the most important commercial fruits. Generating dwarfing rootstocks and apple cultivars is important for improving economic yield and efficient orchard management. NIAB East Malling Research Station, England, conducts breeding to obtain dwarf rootstocks; after a century of development, many locally adapted dwarf rootstocks of apple were generated, such as M9, M26, and GC lines [37,38]. In northern China, M. baccata is frequently used as an apple rootstock because of its strong tolerance to cold and drought stresses. In this study, we aimed to assess the mechanisms underlying dwarfing in apple. We characterized an M. baccata dwarf mutant (Dwf), which exhibits shorter stature and internode lengths than the wild type (WT). RNA-seq, metabolites analysis, and extensive biological experiments were performed to reveal a novel function of MbIAA19 associated with the phenotype of Dwf. This study provided a foundation for clarifying the relationship among MbIAA19, auxin, and dwarfism. Understanding the mechanism of dwarfism in Dwf will help in breeding rootstocks with better adaptability to various stresses.
2. Results
2.1. Dwf Mutant Exhibited Variation in the Phenotype of Multiple Organs
The plant height and internode length are important indicators of dwarfism. The spontaneous dwarf mutant of M. baccata, namely, the Dwf mutant, exhibited shorter plant height and internodes and lower leaf index than WT (Figure 1A–C). Observations revealed that compared with WT, Dwf mutant exhibited 1.6-fold shorter plant height, and its internode length, leaf index, and leaf length were reduced by 30% (Figure 1D,E), 34% (Figure 1F), and 38% on an average, respectively (Figure 1G). However, no discernible variation in leaf breadth was observed (Figure 1H). Surprisingly, Dwf mutant represents distinct curled leaves (Figure 1C).
Figure 1.
Morphological characterization of Dwf mutant. (A) Universal morphology of the dwarf mutant (Dwf) and wild type (WT) plants of M. baccata after 1 month of culture. Scale bar = 1 cm. (B) Annual branches of WT and Dwf plants. Scale bar = 1 cm. (C) Apical leaves of the annual branches of WT and Dwf plants. Scale bar = 1 cm. (D) Plant heights of WT and Dwf plants. (E) Internode lengths of the annual branches of WT and Dwf plants. (F) Calculation of the leaf length to width ratio of the WT and Dwf plants. (G) Leaf length of WT and Dwf plants. (H) Leaf breadth of WT and Dwf plants. (I) Cell areas of stem vessels in longitudinal sections. (J,K) Scanning electron microscopic observation of the longitudinal section of stems in annual branches of WT and Dwf plants. Scale bar = 0.2 mm. The asterisks above the error bars in (D–G,I) indicate significant differences at p < 0.01 using a one-way analysis of variance (ANOVA) and Dunnett’s test.
The cytological differences in the two genotypes were studied using SEM. The cell area in the xylem regions of annual branches of the Dwf was 42% smaller than the WT (Figure 1I); it revealed that there were dramatically smaller longitudinal vascular bundles cells in the annual branches of the Dwf mutant than in the WT (Figure 1J,K).
Furthermore, the root morphology, flowers, and fruits of Dwf mutant were significantly altered. It exhibited shorter primary roots (PR) (Figure 2A,B), fewer lateral roots (LR) (Figure 2C,D), and decreased corolla width and fruit diameter (Figure 2E–H).
Figure 2.
Morphological characterization of the root, flower, and fruit of the Dwf mutant. (A) Primary roots of one-week-old WT and Dwf plants. (B) Length of primary roots. (C) Lateral roots of WT and Dwf plants after 1 month of culture. (D) Quantitative analysis of primary lateral root number. (E) Flowers, (F) corolla width, (G) fruits, and (H) fruit diameter of WT and Dwf mutant. The asterisks above the error bars in (B,D,F,H) indicate significant differences at p < 0.01 using a one-way analysis of variance (ANOVA) and Dunnett’s test. Scale bar = 1 cm.
2.2. Analysis of the DEGs on Phytohormone RNA-seq Data
To further understand the regulatory mechanism of dwarfism in Dwf plants, RNA-seq was performed to study the transcription profiles and identify the DEGs responsible for the Dwf phenotype. Young leaves at the tips of annual branches were collected from six individual plants (WT 1–3 and Dwf 1–3) for RNA-seq analysis. GO and KEGG pathway enrichment analysis revealed numerous genes associated with signal transduction via phytohormones and hormone response processes (Figure S1A,B). Compared with WT, 352 and 460 genes were up- and downregulated, respectively, in the Dwf plants (log2 ≥ 1) (Figure S1C). A total of 17 hormone-signaling- and growth-related genes were subjected to qRT-PCR to verify the DEGs (Figure S2A,B). The results of RNA-seq and qRT-PCR were consistent.
To thoroughly investigate the complete transcriptional pattern of DEGs related to phytohormones, DEGs associated with the signaling and biosynthetic pathways of IAA, ethylene (ET), jasmonic acid (JA), GA, brassinosteroids (BR), cytokinin (CK), and abscisic acid (ABA) were further functionally annotated. Crucial proteins involved in the auxin signal transduction pathway were altered. The auxin-responsive genes, including MbAUX/IAA19 and MbSAURs, were overall downregulated (Figure 3A). MbAUX/IAA19 is one of the major molecular components involved in auxin signaling, and SAURs regulate the cell expansion which has been demonstreated [39]. In addition, auxin efflux carrier components (MbPIN1 and MbPIN6) were significantly downregulated in Dwf mutant (Figure 3A). DEGs associated with ET signaling such as EIN3-binding F-box genes (MbEBF1s), which physically interact with EIN3 and EIL1 proteins for degradation, were upregulated in Dwf mutant [40]. ET-biosynthesis-related genes (MbACO4, MbACS6, and MbACS10) were upregulated, whereas three ET-responsive transcription factors genes (MbERF1A, MbERF1B, and MbERF060) were downregulated in Dwf (Figure 3B). MbTYFYs (JAZs) involved in the JA signaling pathway were downregulated in Dwf mutant, the depletion of JAZ proteins is also associated with reduced growth and development [41]; MYC2, a key transcription factor (TF) of JA signaling pathway, was downregulated in Dwf mutant (Figure 3C).
Figure 3.
A heatmap of differentially expressed genes (DEGs) associated with phytohormone pathways. (A) DEGs associated with the signaling and biosynthesis pathways of auxin. (B) DEGs associated with the signaling and biosynthesis pathways of ethylene. (C) DEGs related to the signaling and biosynthesis pathways of JA, GA, BR, CK, and ABA. (D) Transcription factors involved in hormone signaling.
GA, BR, CK, and ABA signaling pathways were altered in Dwf (Figure 3C). Among GA signaling genes, MbDREB1E (dehydration-responsive element-binding protein 1E) and MbGA20OX1 (gibberellin 2-beta-dioxygenase 1; responsible for the bioactive transformation of GAs) were downregulated. Additionally, several genes related to signaling and biosynthesis of BR, CK, and ABA were altered. BRI1-EMS-SUPPRESSOR1/BRASSINAZOLE RESISTANT4 (BES1/BZR4) plays as key role in BR signaling, was downregulated in Dwf. Similarity, BKI1 act as a negative regulator of BR sinnalling and was up-regulated in Dwf (Figure 3C). Cytokinin oxidase/dehydrogenase5 (CKX5), a destructor of cytokinin, was up regulated in Dwf (Figure 3C). ABA 8′-hydroxylation act as the major components involved in catabolic pathway of ABA and was downregulated in Dwf (Figure 3C). TFs involved in hormone signaling were downregulated in Dwf plants (Figure 3D). These results demonstrate that the phytohormone signaling and biosynthetic pathways were affected in the Dwf mutant. Interestingly, 26% DEGs involved in phytohormone signaling were associated with the auxin signaling pathway. Therefore, auxin was observed to be an essential hormone in controlling plant growth in Dwf mutants.
2.3. Endogenous Auxin Levels Were Lower in Dwf Mutant
To investigate whether DEGs related to auxin signaling and biosynthesis pathways are associated with the change in endogenous auxin levels, endogenous IAA levels were detected in both genotypes. Endogenous IAA content was substantially lower in the leaves of the Dwf mutant than in those of the WT (Figure 4A). We investigated whether auxin deficiency in Dwf mutant affected the dwarfing. One-month-old Dwf seedllings were sprayed with 0.4 mg·L−1 IAA once a week for 4 weeks and plant growth was observed. Interestingly, plant height was significantly increased in the Dwf mutant after IAA treatment compared to after water treatment (Figure 4B,C). These findings suggested that the endogenous auxin levels were altered in the Dwf mutant, and this alteration played a key role in dwarfing.
Figure 4.
Analysis of endogenous auxin levels and exogenous auxin treatment. (A) Endogenous auxin levels in WT and Dwf mutant leaves. (B) Dwf mutant plants were sprayed with 2.3 μM IAA once a week for 4 weeks. Growth status of Dwf mutant before and after auxin treatment. (C) Plant height increased after treatment with 0.4 mg·L−1 IAA than after that with water for 1 month. The asterisks above the error bars indicate significant differences at p < 0.01 calculated using a one-way analysis of variance (ANOVA) and Dunnett’s test.
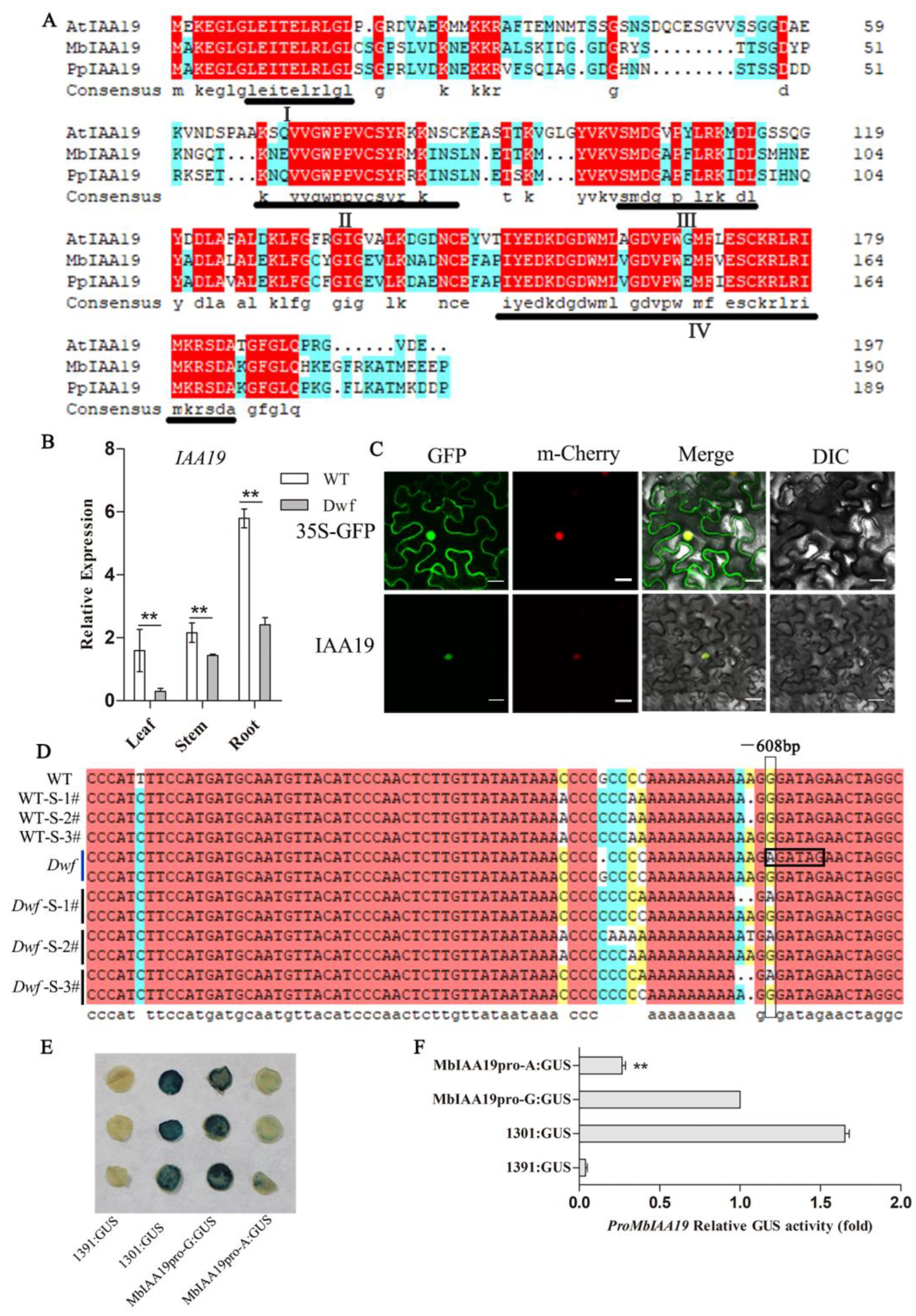
2.4. Analysis of MbIAA19 Gene Expression and Promoter Sequence
MbIAA19 is a member of the AUX/IAA gene family. Sequence analysis revealed that MbIAA19 contains an open reading frame of 573 bp, encoding 190 amino acids; the MbIAA19 sequences from WT and Dwf were identical. After aligning with IAA19 protein sequences from P. persica and A. thaliana, it was revealed that MbIAA19 proteins contain four conserved domains (domains I, II, III, and IV; Figure 5A). The expression of MbIAA19 in several tissues was studied using qRT-PCR. It was significantly downregulated in the roots, stems, and leaves of Dwf plants (Figure 5B). Next, we performed a subcellular localization analysis of MbIAA19. In contrast to the 35S::GFP protein (which was identified in both the cytoplasm and nucleus when released alone in vivo in the leaf epidermal cells of tobacco), the GFP-IAA19 fusion proteins and mCherry protein were primarily located in the nucleus (Figure 5C). The sequences of the MbIAA19 promoters in WT and Dwf mutant were compared to identify any mutation in the promoter region. A single nucleotide change from G to A (−608 bp) was observed in Dwf; it was a heterozygous mutation in Dwf mutant and seedlings with Dwf phenotype. The altered promoter creates a novel cis-acting element [(A/T)GATA(A/G)], a GATA transcription factor binding site. (Figure 5D). Further, GUS activity was analyzed to assess how variation in the alleles affects the activities of the MbIAA19 promoter. Interestingly, altered promoters in tobacco leaves exhibited markedly reduced levels of GUS protein and GUS activity (Figure 5E,F and Figure S3). These findings suggest that MbIAA19 is a candidate gene responsible for the Dwf mutant phenotype.
Figure 5.
Analysis of MbIAA19 gene expression and promoter sequence. (A) Amino acid sequence of MbIAA19 and alignment of MbIAA19 with IAA19 protein sequences from Prunus persica and Arabidopsis thaliana. Four conserved domains (I–IV) of IAA19 are shown. (B) Relative expression level of MbIAA19 in different organs of Dwf plants compared with WT plants. (C) Subcellular localization analysis of MbIAA19. (D) Variations of alleles in the MbIAA19 promoter between WT, Dwf, and seedllings (WT-S1-3# and Dwf-S1-3#), the black box represents the novel cis-acting element [(A/T)GATA(A/G)]. (E) The GUS activity of MbIAA19 promoter in infected tobacco leaves, GUS:1301 and GUS:1391 served as positive and negative controls, respectively. (F) Quantitative assessment of relative GUS activity in infected tobacco leaves. Different colors in (A,D) represent sequences with different levels of conservation. The asterisks above the error bars in (B,F) indicate significant differences at p < 0.01 using a one-way analysis of variance (ANOVA) and Dunnett’s test.
2.5. Downregulation of MbIAA19 Inhibited Plant Height and Internode Length in GL-3
The function of MbIAA19 and its role in growth regulation in Malus was confirmed using GL-3, the open-pollinated cultivar of M. domestica ‘Royal Gala’. GL-3 was transformed with the vector RNAi-IAA19. From all the regenerated lines, five distinct lines with MbIAA19 downregulation (RNAi-IAA19) were obtained. The phenotypes of all five RNAi-IAA19 plants mimicked the phenotype of Dwf mutant, with clearly reduced stature and fewer roots (Figure 6A). For the subsequent studies, two RNAi-IAA19 lines (8# and 15#) with significant reduction in MbIAA19 expression were selected (Figure 6B).
Figure 6.
Morphological characterization of the RNAi-IAA19 lines compared with GL-3. (A) Universal morphology of GL-3 and five RNAi-IAA19 lines. (B) Expression level of IAA19 in GL-3 and five RNAi-IAA19 lines. (C) GL-3 and RNAi-IAA19 lines after grown in the incubator for 2 months. Scale bar = 1 cm. (D) Plant height of GL-3 and two RNAi-IAA19 lines (8# and 15#). (E) Internode length of GL-3 and two RNAi-IAA19 lines (8# and 15#). (F) Images of the leaves from the third leaves of 2-month-old seedlings of GL-3 and RNAi-IAA19-8#. Scale bar = 1 cm. (G) Comparison of the ratio of leaf length to width of RNAi-IAA19 lines and GL-3. (H) Adventitious root numbers of GL-3 and two RNAi-IAA19 lines (8# and 15#). (I) Scanning electron microscopic analysis of longitudinal segment of the stems of GL-3 (up) and RNAi-IAA19-8# (down), Scale bar = 40 μm. (J) Calculation of cell areas of the stems of GL-3 and RNAi-IAA19-8#. The asterisks above the error bars in (B,D,E,G,H,J) indicate significant differences at p < 0.01 using a one-way ANOVA and Dunnett’s test.
After cultivating in a greenhouse for 2 months, compared with GL-3 plants, plant height dramatically reduced by 34% and 49% in the RNAi-IAA19 lines 8# and 15#, respectively. Their plant height was comparable with that of Dwf mutant (Figure 6C,D). The internode length was significantly reduced by approximately 43% in 8# and 15#; the variation in the internode length was wider than that in Dwf mutant (Figure 6E). The leaf index was lower than that of GL-3; it was similar to that of Dwf mutant, which exhibited shorter leaf length (Figure 6F,G). The RNAi-IAA19 lines exhibited less adventitious roots (Figure 6H). According to SEM analysis, the cell areas of longitudinal cells were reduced by 54%. The effect of inhibition of cell expansion on dwarf plants was further determined (Figure 6I,J). Collectively, the results revealed that MbIAA19 indeed corresponds to the Dwf phenotype.
2.6. Endogenous Auxin Levels Were Lower in the Leaves of RNAi-IAA19-8# Than in Those of GL-3
To investigate whether the endogenous IAA levels were influenced by the expression level of MbIAA19, the endogenous IAA levels were assessed in GL-3 and RNAi-IAA19-8# leaves. The endogenous IAA level in RNAi-IAA19-8# leaves was substantially lower than that in GL-3 leaves (Figure 7). This confirmed that the changes in MbIAA19 expression are highly associated with the Dwf phenotype.
Figure 7.
Endogenous auxin levels in GL-3 and RNAi-IAA19-8# leaves. The asterisks above the error bars indicate significant differences at p < 0.05 using a one-way ANOVA and Dunnett’s test.
3. Discussion
Studies on the development of dwarfing rootstocks and understanding the mechanisms underlying dwarfing are ongoing in apple. Many excellent dwarfing rootstocks have been developed [42]. Numerous dwarf lines of Malus have been discovered [10,43,44], and widely accepted standards for evaluating dwarfing rootstocks have been established [38,45]. Additionally, some studies have attempted to explain the mechanism of occurrence of dwarf phenotypes from various perspectives, including the role of phytohormones and nutrient metabolism [46,47]. In this study, the Dwf mutant exhibited phenotypic changes in various organs (Figure 1 and Figure 2). From the results, it can be concluded that the inhibition of vessel cell expansion causes the dwarfism in Dwf mutant (Figure 1I); however, due to the hypodevelopment of vessels, a potential decrease in nutrient transport capability can also be a cause of dwarfism.
Previous studies have revealed that phytohormones are important factors that regulate dwarfism. Increase in the endogenous or exogenous concentrations of auxin [11,48], gibberellins [49], and brassinosteroid [50] promotes the plant height during suitable levels. The Dwf mutant exhibits low concentrations of endogenous IAA (Figure 4A), which is consistent with previous studies [11,48]. RNA-seq revealed several DEGs related to auxin, ET, gibberellin, and brassinolide signaling in Dwf mutant (Figure 3A–C). However, no significant DEG related to auxin biosynthesis was identified in Dwf mutant (Figure S4). Therefore, the reason underlying the lower endogenous auxin levels should be identified.
As one of major molecular components families (Aux/IAAs, ARFs, ABP1 and TIR1) involved in auxin signaling, increasing the stability of Aux/IAA proteins leads to the disruption or obstruction of auxin signaling, which could even lead to a mutation that was unresponsive to auxin [22,51]. We concluded that the majority of Aux/IAA family members have multiple roles in regulating morphogenesis with regard to the development of plant organs. As a result, the Aux/IAA gene family may be a suitable candidate and a starting point to understand the mechanism of multi-organ variation during evolution. However, Aux/IAA members are rarely studied in the Malus species. Previous studies on Aux/IAA in Malus primarily focused on stress resistance, and little attention has been paid to fruit development and plant phenotypes [52,53,54]. MbIAA19 was the only major component involved in auxin signaling identified by RNA-seq with a significant difference between WT and Dwf, which was uniformly downregulated in different organs of Dwf (Figure 5B). Changes in auxin content stimulate our interest in the relationship between auxin accumulation and signaling because numerous studies have demonstrated the essential feedback regulation between auxin accumulation and signaling pathway; auxin affects the activation of signaling components, while Aux/IAA-ARF affect the accumulation of auxin through further regulating the expression of PINs [55,56]. Sequence analyses were used to investigate the sequence changes that may affect gene expression of IAA19; fortunately, a single nucleotide change in the promoter of MbIAA19 resulted in a novel cis-acting element [(A/T)GATA(A/G)], a GATA transcription factor binding site [57,58]. It is tempting to speculate that reduced promoter activity (Figure 5D–F) was because of a transcriptional repressor binding to the novel element. These results prompted us to investigate if MbIAA19 is involved in determining the dwarfing phenotype in Dwf mutant. In this study, RNAi-IAA19 lines were generated in an attempt to promote the studies on morphological regulation related to the Aux/IAA members in Malus.
The inhibition of plant height, internode elongation, and root development by the downregulation of MbIAA19 was confirmed in two stable RNAi-IAA19 transgenic lines. This indicated that MbIAA19 may act across multiple tissues (Figure 6). However, in addition to shorter stems, smaller leaves, and fewer roots, the Dwf mutant also exhibits variation in leaf shape, corolla width, and fruit diameter (Figure 1C and Figure 2E–H). It is unclear whether these phenotypes related to the reproductive organs will manifest in the RNAi-IAA19 lines. Similar to the Dwf mutant, low concentrations of endogenous IAA were exhibited in RNAi-IAA19 lines (Figure 7). This indicated that MbIAA19 is related to Dwf phenotype and has an impact on endogenous auxin content. The known phenotypic variations in RNAi-IAA19 did not precisely match with those in Dwf mutant, e.g., curled leaves were not observed, suggesting that MbIAA19 may not be the only gene responsible for the variation in Dwf mutant phenotype. Therefore, further studies are needed to assess other gene families responsible for the dwarfing mechanism in Dwf mutant. Overall, MbIAA19 regulates the morphology of multiple organs, and the phenotypes of developmental repression are related to the inhibition of IAA19 expression. Sequence analysis indicated that the closest homolog to MbIAA19 in A. thaliana is AtIAA19/MSG2. In A. thaliana, AtIAA19 is involved in the regulation of stamen filament development, plays a key role in the formation of roots, and reveals defects in tropic responses in hypocotyls [59,60,61,62]. Indeed, the RNAi-IAA19 lines and msg2 mutant exhibited a reduced number of lateral roots (Figure 6I) [61]. The RNAi-IAA19 lines exhibited significant changes in plant height, internode length, and leaf shape in Malus (Figure 6B,E–H), which were not reported in previous studies. Differences in the expression of MbIAA19 did not cause defective tropic responses, indicating that functional divergence occurred between Malus and A. thaliana. PpIAA19 and VvIAA19 function as growth promoters for plant height; over-expressing PpIAA19 in tomato (Solanum lycopersicum cv. ‘Micro-Tom’) indicated that PpIAA19 was involved in promoting root length and stem elongation, inhibiting fruit development and fertilization [35]; over-expression of VvIAA19 in A. thaliana also had a notable effect on plant growth, which exhibited higher plant and longer roots then the WT [63]. The above results suggested a new function of MbIAA19 to modulate Malus plants, dwarfing growth.
In conclusion, we identified a differentially expressed transcription factor gene in the Dwf mutant. This mutant exhibited lower endogenous IAA level and stable downregulation of MbIAA19. A single nucleotide variation in the promoter of MbIAA19 in Dwf resulted in lower promoter activity than that in WT. The downregulation of MbIAA19 inhibited plant height and internode length. The endogenous IAA levels were lower in RNAi-IAA19 lines as well, demonstrating the association between MbIAA19 and the phenotype of Dwf mutant. In the future, it will be interesting to clarify how MbIAA19 is associated with endogenous IAA levels.
4. Materials and Methods
4.1. Plant Material
Dwf mutant, the dwarf mutant of M. baccata, was obtained through a natural mutation of M. baccata from Hulunbeier League, Inner Mongolia (48.01363 N, 122.73757 E) in China. Previous genetic analyses have suggested that the dwarfing trait of Dwf is a quality trait controlled by a dominant heterozygous gene [64]. Therefore, the seedllings of Dwf were of two types, dwarf and wild type in 1:1 ratio. Fortunately, the dwarf plants exhibit extremely similar multi-organ linkage variation in the roots, stems, leaves, flowers, and fruits, providing sufficient materials for the successful execution of this study. This study included three WT (WT 1–3) and three Dwf plants (Dwf 1–3). After vernalization, the seeds collected from Dwf plants were sown in soil. The plants were grown in a smart incubator at 25 °C with 12 h:12 h (light: dark cycle) and 70% relative humidity. To establish in vitro shoot proliferation in GL-3 (the open-pollinated cultivar of M. domestica ‘Royal Gala’), MS media containing 3% sucrose and 0.7% agar (w/v) supplemented with 0.3 mg L−1 6-benylaminopurine (6-BA), 0.2 mg L−1 indole acetic acid (IAA), and 0.1 mg L−1 gibberellic acid (GA3) were used.
4.2. Phenotypic and Cytological Analyses
The botanical traits investigated in this study included plant height, internode length, leaf index, primary roots length, primary lateral root number, corolla width, and fruit diameter. The leaf index was calculated as the leaf length to width ratio. One-month-old seedllings were used to measure plant height, whereas two-month-old seedllings were used to measure the changes in plant height after IAA treatment. The primary root length was measured using 1-week-old seedllings. The internode lengths were analyzed using the annual branches of WT and Dwf plants. The leaf length and width, root length, fruit diameter, and corolla were measured using a vernier caliper. At least three biological replicates were used for the analysis, and the average of each index was calculated.
Scanning electron microscopy (SEM; HITACHI Regulus 8100, Hitachi, Tokyo, Japan) was performed to study the stems of WT and Dwf plants. The third internode of annual branches was prepared as follows. The internodes were rinsed three times with PBS after fixing in 2.5% glutaraldehyde. Further, the samples were dehydrated using ethanol gradients and substituted with tertiary butyl alcohol. After they were dried (VFD-30) and sprayed with gold (MC1000), the images were acquired using SEM. ImageJ2 software (NIH, Bethesda, MD, USA) was used to measure the cellular areas in the longitudinal section of vessels of stem.
4.3. RNA-seq Analysis and Gene Expression
Total RNA was extracted from the young leaves of WT 1–3 and Dwf mutant 1–3. RNA sequencing libraries were constructed and sequenced on an Illumina NovaSeq 6000 system (Illumina, San Diego, CA, USA). RNA-seq data from the two genotypes were analyzed according to the Apple Genome (GDDH13 Version 1.1, https://iris.angers.inra.fr/gddh13/the-apple-genome-downloads.html, accessed on 5 June 2017). Quality control and trimming processes were performed as previously described [65]. Fragments per kilobase of transcript per million mapped read (FPKM) values were estimated to analyze the differentially expressed genes (DEGs) between the two genotypes. The genes were considered to be significantly expressed if the absolute fold change was ≥1 and p was <0.01 as determined by an R package (R Foundation for Statistical Computing, Vienna, Austria). Gene Ontology (GO, http://geneontology.org/, accessed on 1 May 2019) and Kyoto Encyclopedia of Genes and Genomes (KEGG, http://www.kegg.jp/kegg, accessed on 1 May 2019) pathway enrichment analyses were performed to annotate the DEGs. All raw and processed RNA-seq data from this study have been released on SRA Run Selector, with the SRA accession number PRJNA543379 (NCBI BioProject, https://www.ncbi.nlm.nih.gov/Traces/study/?acc=PRJNA543379, accessed on 15 June 2020).
Total RNA of leaves extraction was conducted using CTAB as described previously [66]. The cDNA was generated using PrimeScriptTM RT reagent Kit with gDNA Eraser (TaKaRa, Dalian, China). The TB Green® Premix Ex TaqTMII (TaKaRa) and ABI QuantStudio 6 Flex instrument (Applied Biosystems, Waltham, MA, USA) were used for quantitative PCR (qPCR) analyses. Reaction system and qPCR process were conducted as described previously [66]. RNA extracted from each plant was used as one biological replicate, and a total of three technical and biological replicates to calculate the variances of population (SD). The expression levels were standardized with those of the 18S genes. Specific primers are listed in Supporting Information (Table S1).
4.4. Determination of the Contents of Endogenous IAA
The contents of endogenous IAA were determined as previously described [67] using 0.5 g young leaves of WT and Dwf mutant plants. The experiment involved three biological and technical replicates. [13C]6-IAA (OlChemIm Company, Olomouc, Czech Republic) was used as the internal standard.
4.5. Exogenous IAA Treatment
One-month-old seedllings with Dwf phenotype were sprayed with 0.4 mg·L−1 IAA once a week for 4 weeks, spraying with water as control. The experiment was performed in three biological replicates.
4.6. Cloning, Plasmid Construction, and Genetic Transformation
The full-length sequence of the promoter and sense strand of MbIAA19 (MD17G1198100) was searched in the genomics database for the Rosaceae family (GDR, https://www.rosaceae.org/, accessed on 7 August 2017). The full length 1600-bp promoter sequence of WT and Dwf mutant plants was cloned into the binary vector pCAMBIA1391 for sequencing and GUS activity analysis. The CDSs were subcloned from the leaves of Dwf mutant plants into 35S::GFP to create 35S::IAA19:GFP, and antisense partial sequences were amplified to create antisense suppression vectors (RNAi::IAA19). Vectors were constructed using ClonExpress II One Step Cloning Kit (C115, Vazyme, Nanjing, China). The primers are listed in Supporting Information (Table S1).
4.7. Confocal Microscopy and GFP and GUS Analyses
Constructed vectors were introduced into Agrobacterium tumefaciens GV3101, which was used to infect the leaves of 4-week-old tobacco (Nicotina benthamiana) plants. Green fluorescent protein (GFP) and red fluorescent protein (mCherry) were observed using a laser scanning confocal microscope (TCS SP8, Leica, Wetzlar, Germany). The excited points of GFP and mCherry were selected as previously [68]. For detecting GUS activity in the infected tobacco leaves, GUS staining was performed. The infected leaves were incubated with X-Gluc buffer for 48 h at 37 °C and soaked in ethanol to remove chlorophyll. Further, fluorometric assays were performed for assessing GUS activity as previously described [69].
4.8. Plant Transformation
The RNAi::IAA19 vector was introduced into the A. tumefaciens strain EHA105. The young leaves of in vitro-grown “GL-3” were used for transformation. The transformed bacterial cells were incubated in LB medium at 28 °C, 180 rpm for 12–15 h, then diluted to OD600 = 0.5 in MS medium containing 1.5% sucrose and 0.5% glucose (w/v) supplemented with 100 μM acetosyringone (AS). The young leaves were cut into segments 3 mm wide, then the segments were gently shaken in bacterial suspension for 8 min. After transformation, the segments were transferred into co-culture medium for 3 d in the dark. Then the segments were cultivated on a selective medium containing 50 mg·L−1 kanamycin (Kan), 250 mg·L−1 cefixime (Cef) and 250 mg·L−1 timentin (Tim) for a few months, which were changed every half a month. The incubation was in the conditions of room temperature 25 °C and a photoperiod of 16 h:8 h (light:dark). Finally, mediums were configured as described by Dai et al. [70].
4.9. Statistical Analysis
The significant differences in the phenotypic data, gene expression, IAA production, and GUS activity were assessed using one-way analysis of variance (ANOVA) and Dunnett’s test (** p < 0.01, * p < 0.05) as specified in the figure legends. Each sample was evaluated at least three times.
Supplementary Materials
The following supporting information can be downloaded at: https://www.mdpi.com/article/10.3390/plants12173097/s1, Figure S1: DEGs between the WT and Dwf mutant; Figure S2: Confirmation of the DEGs by quantitative real time-PCR (qRT-PCR); Figure S3: The GUS activity of MbIAA19 promoter in tobacco leaves. Figure S4: A heat map of seven TAR genes (tryptophan aminotransferase-related gene) and nine YUCCA genes (indole-3-pyruvate monooxygenase gene) in the WT and Dwf identified using RNA-seq. Table S1: Primers used in this study.
Author Contributions
Conceptualization, J.W. and W.D.; methodology, X.Z. and Y.H.; software, X.Z.; validation, J.W.; formal analysis, J.W. and D.F.; investigation, J.W.; resources, W.D.; data curation, J.W. and L.X.; writing—original draft preparation, J.W.; writing—review and editing, J.W. and L.X.; visualization, J.W. and K.Z.; supervision, W.D.; project administration, W.D.; funding acquisition, W.D. All authors have read and agreed to the published version of the manuscript.
Funding
This work was funded by the project of National Infrastructure of Crop Germplasm Resources—Sub infrastructure of Hawthorn, China: [NICGR-2019-057].
Data Availability Statement
All the raw and operated RNA-seq data applied in this work have been released on SRA Run Selector, with the SRA accession number PRJNA543379 (NCBI BioProject, https://www.ncbi.nlm.nih.gov/Traces/study/?acc=PRJNA543379, accessed on 15 June 2020).
Acknowledgments
We appreciate the GL-3 material provided by Zhihong Zhang and Hongyan Dai (Shenyang Agriculture University) for the transformation experiment.
Conflicts of Interest
The authors declare no conflict of interest.
References
- Gregory, P.J.; George, T.S. Feeding nine billion: The challenge to sustainable crop production. J. Exp. Bot. 2011, 62, 5233–5239. [Google Scholar] [CrossRef]
- Opio, P.; Tomiyama, H.; Saito, T.; Ohkawa, K.; Ohara, H.; Kondo, S. Paclobutrazol elevates auxin and abscisic acid, reduces gibberellins and zeatin and modulates their transporter genes in Marubakaido apple (Malus prunifolia Borkh. var. ringo Asami) rootstocks. Plant Physiol. Biochem. 2020, 155, 502–511. [Google Scholar] [CrossRef] [PubMed]
- Zheng, X.; Zhang, H.; Xiao, Y.; Wang, C.; Tian, Y. Deletion in the Promoter of PcPIN-L Affects the Polar Auxin Transport in Dwarf Pear (Pyrus communis L.). Sci. Rep. 2019, 9, 18645. [Google Scholar] [CrossRef] [PubMed]
- Mori, M.; Nomura, T.; Ooka, H.; Ishizaka, M.; Yokota, T.; Sugimoto, K.; Okabe, K.; Kajiwara, H.; Satoh, K.; Yamamoto, K.; et al. Isolation and characterization of a rice dwarf mutant with a defect in brassinosteroid biosynthesis. Plant Physiol. 2022, 130, 1152–1161. [Google Scholar] [CrossRef] [PubMed]
- Zhang, X.; He, L.; Zhao, B.; Zhou, S.; Li, Y.; He, H.; Bai, Q.; Zhao, W.; Guo, S.; Liu, Y.; et al. Dwarf and Increased Branching 1 controls plant height and axillary bud outgrowth in Medicago truncatula. J. Exp. Bot. 2020, 71, 6355–6365. [Google Scholar] [CrossRef]
- Lan, J.; Lin, Q.; Zhou, C.; Ren, Y.; Liu, X.; Miao, R.; Jing, R.; Mou, C.; Nguyen, T.; Zhu, X.; et al. Small grain and semi-dwarf 3, a WRKY transcription factor, negatively regulates plant height and grain size by stabilizing SLR1 expression in rice. Plant Mol. Biol. 2020, 104, 429–450. [Google Scholar] [CrossRef]
- Hirano, K.; Yoshida, H.; Aya, K.; Kawamura, M.; Hayashi, M.; Hobo, T.; Sato-Izawa, K.; Kitano, H.; Ueguchi-Tanaka, M.; Matsuoka, M. SMALL ORGAN SIZE 1 and SMALL ORGAN SIZE 2/DWARF AND LOW-TILLERING form a complex to integrate auxin and brassinosteroid signaling in rice. Mol. Plant 2017, 10, 590–604. [Google Scholar] [CrossRef]
- Chen, T.; Xiao, W.; Huang, C.; Zhou, D.; Liu, Y.; Guo, T.; Chen, Z.; Wang, H. Fine Mapping of the Affecting Tillering and Plant Height Gene CHA-1 in Rice. Plants 2023, 12, 1507. [Google Scholar] [CrossRef]
- Li, H.; Wang, L.; Liu, M.; Dong, Z.; Li, Q.; Fei, S.; Xiang, H.; Liu, B.; Jin, W. Maize plant architecture is regulated by the ethylene biosynthetic gene ZmACS7. Plant Physiol. 2020, 183, 1184–1199. [Google Scholar] [CrossRef]
- Wang, L.; Guo, J.; Chu, Y.; Pan, Q.; Zhu, Y. MdCo31 interacts with an RNA polymerase II transcription subunit 32 to regulate dwarf growth with short internodes in columnar apple. Plant Sci. 2022, 325, 111496. [Google Scholar] [CrossRef]
- Bai, Y.; Cai, M.; Mu, C.; Zheng, H.; Cheng, Z.; Xie, Y.; Gao, J. Integrative analysis of exogenous auxin mediated plant height regulation in Moso bamboo (Phyllostachys edulis). Ind. Crop. Prod. 2023, 200, 116852. [Google Scholar] [CrossRef]
- Gamuyao, R.; Nagai, K.; Ayano, M.; Mori, Y.; Minami, A.; Kojima, M.; Suzuki, T.; Sakakibara, H.; Higashiyama, T.; Ashikari, M.; et al. Hormone distribution and transcriptome profiles in bamboo shoots provide insights on bamboo stem emergence and growth. Plant Cell Physiol. 2017, 58, 702–716. [Google Scholar] [CrossRef]
- Hu, D.G.; Wang, N.; Wang, D.H.; Cheng, L.; Wang, Y.X.; Zhao, Y.W.; Ding, J.Y.; Gu, K.D.; Xiao, X.; Hao, Y.J. A basic/helix–loop–helix transcription factor controls leaf shape by regulating auxin signaling in apple. New Phytol. 2020, 228, 1897–1913. [Google Scholar] [CrossRef] [PubMed]
- Stepanova, A.N.; Robertson-Hoyt, J.; Yun, J.; Benavente, L.M.; Xie, D.Y.; Doležal, K.; Schlereth, A.; Jürgens, G.; Alonso, J.M. TAA1-mediated auxin biosynthesis is essential for hormone crosstalk and plant development. Cell 2008, 133, 177–191. [Google Scholar] [CrossRef] [PubMed]
- Li, Z.; Zhang, X.; Zhao, Y.; Li, Y.; Zhang, G.; Peng, Z.; Zhang, J. Enhancing auxin accumulation in maize root tips improves root growth and dwarfs plant height. Plant Biotechnol. J. 2018, 16, 86–99. [Google Scholar] [CrossRef]
- Habets, M.E.; Offringa, R. PIN-driven polar auxin transport in plant developmental plasticity: A key target for environmental and endogenous signals. New Phytol. 2014, 203, 362–377. [Google Scholar] [CrossRef]
- Weijers, D.; Wagner, D. Transcriptional responses to the auxin hormone. Annu. Rev. Plant Biol. 2016, 67, 539–574. [Google Scholar] [CrossRef]
- Jing, H.; Yang, X.; Zhang, J.; Liu, X.; Zheng, H.; Dong, G.; Nian, J.; Feng, J.; Xia, B.; Qian, Q.; et al. Peptidyl-prolyl isomerization targets rice Aux/IAAs for proteasomal degradation during auxin signalling. Nat. Commun. 2015, 6, 7395. [Google Scholar] [CrossRef]
- Gray, W.M.; Kepinski, S.; Rouse, D.; Leyser, O.; Estelle, M. Auxin regulates SCFTIR1-dependent degradation of AUX/IAA proteins. Nature 2001, 414, 271–276. [Google Scholar] [CrossRef]
- Hu, J.; Su, H.; Cao, H.; Wei, H.; Fu, X.; Jiang, X.; Song, Q.; He, X.; Xu, C.; Luo, K. AUXIN RESPONSE FACTOR7 integrates gibberellin and auxin signaling via interactions between DELLA and AUX/IAA proteins to regulate cambial activity in poplar. Plant Cell 2022, 34, 2688–2707. [Google Scholar] [CrossRef]
- Dreher, K.A.; Brown, J.; Saw, R.E.; Callis, J. The Arabidopsis Aux/IAA protein family has diversified in degradation and auxin responsiveness. Plant Cell 2006, 18, 699–714. [Google Scholar] [CrossRef] [PubMed]
- Ramos, J.A.; Zenser, N.; Leyser, O.; Callis, J. Rapid degradation of auxin/indoleacetic acid proteins requires conserved amino acids of domain II and is proteasome dependent. Plant Cell 2001, 13, 2349–2360. [Google Scholar] [CrossRef] [PubMed]
- Kim, B.C.; Soh, M.C.; Kang, B.J.; Furuya, M.; Nam, H.G. Two dominant photomorphogenic mutations of Arabidopsis thaliana identified as suppressor mutations of hy2. Plant J. 1996, 9, 441–456. [Google Scholar] [CrossRef] [PubMed]
- Nagpal, P.; Walker, L.M.; Young, J.C.; Sonawala, A.; Timpte, C.; Estelle, M.; Reed, J.W. AXR2 encodes a member of the Aux/IAA protein family. Plant Physiol. 2000, 123, 563–574. [Google Scholar] [CrossRef]
- Rogg, L.E.; Lasswell, J.; Bartel, B. A gain-of-function mutation in IAA28 suppresses lateral root development. Plant Cell 2001, 13, 465–480. [Google Scholar] [CrossRef]
- Uehara, T.; Okushima, Y.; Mimura, T.; Tasaka, M.; Fukaki, H. Domain II mutations in CRANE/IAA18 suppress lateral root formation and affect shoot development in Arabidopsis thaliana. Plant Cell Physiol. 2008, 49, 1025–1038. [Google Scholar] [CrossRef]
- Park, J.Y.; Kim, H.J.; Kim, J. Mutation in domain II of IAA1 confers diverse auxin-related phenotypes and represses auxin-activated expression of Aux/IAA genes in steroid regulator-inducible system. Plant J. 2002, 32, 669–683. [Google Scholar] [CrossRef]
- Song, Y.L. The gene OsIAA9 encoding auxin/indole-3-acetic acid proteins is a negative regulator of auxin-regulated root growth in rice. Biol. Plant 2019, 63, 210–218. [Google Scholar] [CrossRef]
- Deng, W.; Yang, Y.; Ren, Z.; Audran-Delalande, C.; Mila, I.; Wang, X.; Song, H.; Hu, Y.; Bouzayen, M.; Li, Z. The tomato SlIAA15 is involved in trichome formation and axillary shoot development. New Phytol. 2012, 194, 379–390. [Google Scholar] [CrossRef]
- Wang, H.; Jones, B.; Li, Z.; Frasse, P.; Delalande, C.; Regad, F.; Chaabouni, S.; Latché, A.; Pech, J.C.; Bouzayen, M. The tomato Aux/IAA transcription factor IAA9 is involved in fruit development and leaf morphogenesis. Plant Cell 2005, 17, 2676–2692. [Google Scholar] [CrossRef]
- Wei, T.; Zhang, L.; Zhu, R.; Jiang, X.; Yue, C.; Su, Y.; Ren, H.; Wang, M. A Gain-of-function mutant of IAA7 inhibits stem elongation by transcriptional repression of EXPA5 genes in Brassica napus. Int. J. Mol. Sci. 2021, 22, 9018. [Google Scholar] [CrossRef] [PubMed]
- Xu, C.; Shen, Y.; He, F.; Fu, X.; Yu, H.; Lu, W.; Li, Y.; Li, C.; Fan, D.; Wang, H.C.; et al. Auxin-mediated Aux/IAA-ARF-HB signaling cascade regulates secondary xylem development in Populus. New Phytol. 2019, 222, 752–767. [Google Scholar] [CrossRef] [PubMed]
- Fu, L.I.; Dong, Y.A.N.; Gao, L.F.; Pan, L.I.U.; Zhao, G.Y.; Jia, J.Z.; Ren, Z.L. TaIAA15 genes regulate plant architecture in wheat. J. Integr. Agric. 2022, 21, 1243–1252. [Google Scholar] [CrossRef]
- Bu, H.; Sun, X.; Yue, P.; Qiao, J.; Sun, J.; Wang, A.; Yuan, H.; Yu, W. The MdAux/IAA2 Transcription Repressor Regulates Cell and Fruit Size in Apple Fruit. Int. J. Mol. Sci. 2022, 23, 9454. [Google Scholar] [CrossRef]
- Ding, Y.; Zeng, W.; Wang, X.; Wang, Y.; Niu, L.; Pan, L.; Lu, Z.; Gui, G.; Li, G. Over-expression of peach PpIAA19 in tomato alters plant growth, Parthenocarpy, and fruit shape. J. Plant Growth Regul. 2019, 38, 103–112. [Google Scholar] [CrossRef]
- Jiang, M.; Hu, H.; Kai, J.; Traw, M.B.; Yang, S.; Zhang, X. Different knockout genotypes of OsIAA23 in rice using CRISPR/Cas9 generating different phenotypes. Plant Mol. Biol. 2019, 100, 467–479. [Google Scholar] [CrossRef]
- Norelli, J.L.; Holleran, H.T.; Johnson, W.C.; Robinson, T.L.; Aldwinckle, H.S. Resistance of Geneva and other apple rootstocks to Erwinia amylovora. Plant Dis. 2003, 87, 26–32. [Google Scholar] [CrossRef]
- Harrison, N.; Harrison, R.J.; Barber-Perez, N.; Cascant-Lopez, E.; Cobo-Medina, M.; Lipska, M.; Conde-Ruíz, R.; Brain, P.; Gregory, P.J.; Fernández-Fernández, F. A new three-locus model for rootstock-induced dwarfing in apple revealed by genetic mapping of root bark percentage. J. Exp. Bot. 2016, 67, 1871–1881. [Google Scholar] [CrossRef]
- Hou, K.; Wu, W.; Gan, S.S. SAUR36, a small auxin up RNA gene, is involved in the promotion of leaf senescence in Arabidopsis. Plant Physiol. 2013, 161, 1002–1009. [Google Scholar] [CrossRef]
- Potuschak, T.; Lechner, E.; Parmentier, Y.; Yanagisawa, S.; Grava, S.; Koncz, C.; Genschik, P. EIN3-dependent regulation of plant ethylene hormone signaling by two Arabidopsis F box proteins: EBF1 and EBF2. Cell 2003, 115, 679–689. [Google Scholar] [CrossRef]
- Major, I.T.; Guo, Q.; Zhai, J.; Kapali, G.; Kramer, D.M.; Howe, G.A. A Phytochrome B-Independent Pathway Restricts Growth at High Levels of Jasmonate Defense. Plant Physiol. 2020, 183, 733–749. [Google Scholar] [CrossRef] [PubMed]
- Wang, Y.; Li, W.; Xu, X.; Qiu, C.; Wu, T.; Wei, Q.; Ma, F.; Han, Z. Progress of apple rootstock breeding and its use. Hortic. Plant J. 2019, 5, 183–191. [Google Scholar] [CrossRef]
- Jindal, K.K.; Dalbro, S.; Andersen, A.S.; Poll, L. Endogenous growth substances in normal and dwarf mutants of Cortland and Golden Delicious apple shoots. Physiol. Plant. 1974, 32, 71–77. [Google Scholar] [CrossRef]
- Looney, N.E.; Lane, W.D. Spur-type growth mutants of McIntosh apple: A review of their genetics, physiology and field performance. In International Workshop on Controlling Vigor in Fruit Trees; International Society for Horticultural Science (ISHS): Leuven, Belgium, 1983; Volume 146, pp. 31–46. [Google Scholar] [CrossRef]
- Wang, S.Y.; Faust, M. The relationship of internode length to carbohydrate content in genetic dwarf apple trees. Sci. Hortic. 1987, 33, 197–203. [Google Scholar] [CrossRef]
- Soumelidou, K.; Morris, D.A.; Battey, N.H.; Barnett, J.R.; John, P. Auxin transport capacity in relation to the dwarfing effect of apple rootstocks. J. Hortic. Sci. 1994, 69, 719–725. [Google Scholar] [CrossRef]
- Li, S.; Zhang, Y.; Chen, H.; Li, B.; Liang, B.; Xu, J. The Effect of Dwarfing Interstocks on Vegetative Growth, Fruit Quality and Ionome Nutrition of ‘Fuji’ Apple Cultivar ‘Tianhong 2’—A One-Year Study. Plants 2023, 12, 2158. [Google Scholar] [CrossRef]
- Guo, F.; Huang, Y.; Qi, P.; Lian, G.; Hu, X.; Han, N.; Wang, J.; Zhu, M.; Qian, Q.; Bian, H. Functional analysis of auxin receptor OsTIR1/OsAFB family members in rice grain yield, tillering, plant height, root system, germination, and auxinic herbicide resistance. New Phytol. 2021, 229, 2676–2692. [Google Scholar] [CrossRef]
- Sasaki, A.; Ashikari, M.; Ueguchi-Tanaka, M.; Itoh, H.; Nishimura, A.; Swapan, D.; Ishiyama, K.; Saito, T.; Kobayashi, M.; Khush, G.S.; et al. A mutant gibberellin-synthesis gene in rice. Nature 2022, 416, 701–702. [Google Scholar] [CrossRef]
- Hu, S.; Wang, C.; Sanchez, D.L.; Lipka, A.E.; Liu, P.; Yin, Y.; Blanco, M.; Lübberstedt, T. Gibberellins promote brassinosteroids action and both increase heterosis for plant height in maize (Zea mays L.). Front. Plant Sci. 2017, 8, 1039. [Google Scholar] [CrossRef]
- Lv, B.; Yu, Q.; Liu, J.; Wen, X.; Yan, Z.; Hu, K.; Li, H.; Kong, X.; Li, C.; Tian, H.; et al. Non-canonical AUX/IAA protein IAA 33 competes with canonical AUX/IAA repressor IAA 5 to negatively regulate auxin signaling. EMBO J. 2020, 39, e101515. [Google Scholar] [CrossRef] [PubMed]
- Wang, L.; Xu, K.; Li, Y.; Cai, W.; Zhao, Y.; Yu, B.; Zhu, Y. Genome-wide identification of the Aux/IAA family genes (MdIAA) and functional analysis of MdIAA18 for apple tree ideotype. Biochem. Genet. 2019, 57, 709–733. [Google Scholar] [CrossRef] [PubMed]
- Huang, D.; Wang, Q.; Jing, G.; Ma, M.; Li, C.; Ma, F. Overexpression of MdIAA24 improves apple drought resistance by positively regulating strigolactone biosynthesis and mycorrhization. Tree Physiol. 2021, 41, 134–146. [Google Scholar] [CrossRef]
- Huang, D.; Wang, Q.; Duan, D.; Dong, Q.; Zhao, S.; Zhang, M.; Jing, G.; Liu, C.; van Nocker, S.; Ma, F.; et al. Overexpression of MdIAA9 confers high tolerance to osmotic stress in transgenic tobacco. Peer J. 2019, 7, e7935. [Google Scholar] [CrossRef] [PubMed]
- Chen, Q.; Liu, Y.; Maere, S.; Lee, E.; Van Isterdael, G.; Xie, Z.; Xuan, W.; Lucas, J.; Vassileva, V.; Kitakura, S.; et al. A coherent transcriptional feed-forward motif model for mediating auxin-sensitive PIN3 expression during lateral root development. Nat. Commun. 2015, 6, 8821. [Google Scholar] [CrossRef]
- Krogan, N.T.; Marcos, D.; Weiner, A.I.; Berleth, T. The auxin response factor MONOPTEROS controls meristem function and organogenesis in both the shoot and root through the direct regulation of PIN genes. New Phytol. 2016, 212, 42–50. [Google Scholar] [CrossRef]
- Zhang, C.; Huang, Y.; Xiao, Z.; Yang, H.; Hao, Q.; Yuan, S.; Chen, H.; Chen, L.; Chen, S.; Zhou, X.; et al. A GATA Transcription Factor from Soybean (Glycine max) Regulates Chlorophyll Biosynthesis and Suppresses Growth in the Transgenic Arabidopsis thaliana. Plants 2020, 9, 1036. [Google Scholar] [CrossRef]
- Bi, Y.M.; Zhang, Y.; Signorelli, T.; Zhao, R.; Zhu, T.; Rothstein, S. Genetic analysis of Arabidopsis GATA transcription factor gene family reveals a nitrate-inducible member important for chlorophyll synthesis and glucose sensitivity. Plant J. 2005, 44, 680–692. [Google Scholar] [CrossRef]
- Zhou, X.Y.; Song, L.; Xue, H.W. Brassinosteroids regulate the differential growth of Arabidopsis hypocotyls through auxin signaling components IAA19 and ARF7. Mol. Plant 2013, 6, 887–904. [Google Scholar] [CrossRef] [PubMed]
- Tashiro, S.; Tian, C.E.; Watahiki, M.K.; Yamamoto, K.T. Changes in growth kinetics of stamen filaments cause inefficient pollination in massugu2, an auxin insensitive, dominant mutant of Arabidopsis thaliana. Physiol. Plant 2009, 137, 175–187. [Google Scholar] [CrossRef]
- Muto, H.; Watahiki, M.K.; Nakamoto, D.; Kinjo, M.; Yamamoto, K.T. Specificity and similarity of functions of the Aux/IAA genes in auxin signaling of Arabidopsis revealed by promoter-exchange experiments among MSG2/IAA19, AXR2/IAA7, and SLR/IAA14. Plant Physiol. 2007, 144, 187–196. [Google Scholar] [CrossRef]
- Tatematsu, K.; Kumagai, S.; Muto, H.; Sato, A.; Watahiki, M.K.; Harper, R.M.; Liscum, E.; Yamamoto, K.T. MASSUGU2 encodes Aux/IAA19, an auxin-regulated protein that functions together with the transcriptional activator NPH4/ARF7 to regulate differential growth responses of hypocotyl and formation of lateral roots in Arabidopsis thaliana. Plant Cell 2004, 16, 379–393. [Google Scholar] [CrossRef] [PubMed]
- Kohno, M.; Takato, H.; Horiuchi, H.; Fujita, K.; Suzuki, S. Auxin-nonresponsive grape Aux/IAA19 is a positive regulator of plant growth. Mol. Biol. Rep. 2012, 39, 911–917. [Google Scholar] [CrossRef] [PubMed]
- Meng, Q. Discovery of extremely cold-resistant dwarf germplasm resources in the genus Apple. Chin. Fruit Trees 1991, 3, 42. [Google Scholar] [CrossRef]
- Liu, J.; Wang, J.; Wang, M.; Zhao, J.; Zheng, Y.; Zhang, T.; Xue, L.; Lei, J. Genome-wide analysis of the R2R3-MYB gene family in Fragaria × ananassa and its function identification during anthocyanins biosynthesis in Pink-flowered Strawberry. Front. Plant Sci. 2021, 12, 702160. [Google Scholar] [CrossRef] [PubMed]
- Li, T.; Tan, D.; Liu, Z.; Jiang, Z.; Wei, Y.; Zhang, L.; Li, X.; Yuan, H.; Wang, A. Apple MdACS6 Regulates Ethylene Biosynthesis during Fruit Development Involving Ethylene-Responsive Factor. Plant Cell Physiol. 2015, 56, 1909–1917. [Google Scholar] [CrossRef] [PubMed]
- Bu, H.; Yu, W.; Yuan, H.; Yue, P.; Wei, Y.; Wang, A. Endogenous auxin content contributes to larger size of apple fruit. Front. Plant Sci. 2020, 11, 592540. [Google Scholar] [CrossRef]
- Zhang, S.; Feng, M.; Chen, W.; Zhou, X.; Lu, J.; Wang, Y.; Li, Y.; Jiang, C.Z.; Gan, S.S.; Ma, N.; et al. In rose, transcription factor PTM balances growth and drought survival via PIP2; 1 aquaporin. Nat. Plants 2019, 5, 290–299. [Google Scholar] [CrossRef]
- Wang, C.; Gao, G.; Cao, S.; Xie, Q.; Qi, H. Isolation and functional validation of the CmLOX08 promoter associated with signalling molecule and abiotic stress responses in oriental melon, Cucumis melo var. makuwa Makino. BMC Plant Biol. 2019, 19, 75. [Google Scholar] [CrossRef]
- Dai, H.; Li, W.; Han, G.; Yang, Y.I.; Ma, Y.; Li, H.E.; Zhang, Z. Development of a seedling clone with high regeneration capacity and susceptibility to Agrobacterium in apple. Sci. Hortic. 2013, 164, 202–208. [Google Scholar] [CrossRef]
Disclaimer/Publisher’s Note: The statements, opinions and data contained in all publications are solely those of the individual author(s) and contributor(s) and not of MDPI and/or the editor(s). MDPI and/or the editor(s) disclaim responsibility for any injury to people or property resulting from any ideas, methods, instructions or products referred to in the content. |
© 2023 by the authors. Licensee MDPI, Basel, Switzerland. This article is an open access article distributed under the terms and conditions of the Creative Commons Attribution (CC BY) license (https://creativecommons.org/licenses/by/4.0/).






