Risk Assessment of Heterogeneous IoMT Devices: A Review
Abstract
:1. Introduction
1.1. IoT (Internet of Things)
1.2. IoMT (Internet of Medical Things)
1.3. Research Questions
1.4. Research Objectives
1.5. Motivation
1.6. Contribution
1.7. How the Paper Is Organized
2. Literature Review
2.1. Applications of IoT and Its Associated Risks
2.1.1. Applications
2.1.2. Risks
- Privacy risks—With the advancement of IoT and the diffusion of technology, privacy has become a prominent issue. IoT devices collect, analyze, and transmit a massive amount of confidential data that must be protected from adversaries [27]. The reason behind this privacy concern is the ubiquitous connectivity of IoT devices and the universal distribution of information [28]. For users of IoT medical devices, the concern grows wider due to the fear of sharing personal data such as dietary habits, exercise regimens, sleep patterns, and running routes. Hence, safeguarding them becomes more challenging when using medical devices such as smart monitors, smart test kits, and smart assistive technologies at home [29]. In October 2016, malware Mirai generated tens of millions of IP addresses on Dyn, resulting in parts of the Internet going down, including Twitter, Netflix, Cable News Network (CNN), Reddit, etc. [30].
- Security risks—A system is considered secure if it satisfies three primary objectives: confidentiality, integrity, and availability. It is commonly called the CIA Triad. Confidentiality signifies that private information is not accessed by unauthorized users. Integrity is keeping the message intact between the sender and receiver, meaning that IoT devices are not utilized or modified by unauthorized services, and availability is the continuation of computing resources, information, and services against disruption attacks. The security of IoT is essential, as most of the data collected in IoT devices are personal and need security. These sensitive data in IoT could be an open invitation to attackers to take and consume them in many ways [31].
- In the context of security risks to IoMT devices, confidentiality pertains to safeguarding the medical information that a patient shares with doctors. This information must be protected from intrusion, eavesdropping, and organizations that could cause harm to the patient or use the patient’s medical information against him. Integrity safeguards against unauthorized users alerting or destroying patient data, primarily ensuring that they reach their destination intact during wireless transmission. Availability is the efficiency of servers and medical devices to provide for users when required. The system needs to be modified to provide a suspect data storage or transmission channel in the event of a DoS attack [32].
- Ethical risks—In general terms, ethics means what is morally good or bad and ethically right or wrong. Ethical risks in the context of IoT devices are actions that are outside of a professional standard. Any new technology designed for the convenience of people will also have adverse effects on individuals and society. Thus, it is essential to define ethical rules and legal regulations to protect them. Since personal data will be in the system owner’s hand, it may not be possible to control each data flow; thus, ethical manners and observing user rights are highly significant [33]. For example, Volkswagen, a vehicle manufacturing company, developed and installed software to elude diesel emissions tests. This action violated the USA’s Clean Air Act, compromised organization and industry standards, and resulted in massive reputational and financial losses [34].
- Given that the healthcare ecosystem is highly interconnected and generates a significant amount of data containing personal health information, some of the ethical risks associated with IoT, such as difficulty in identification, unpredictable behavior, life threats, and difficulty in controlling the data, may also exist in the IoMT environment. An object needs to be identified to be connected, but data collected by these objects make it difficult to precisely identify the owner of the object. Therefore, collecting these data without the consent of the user makes it a significant issue, as most of the data collected on IoMT devices are personal. Similarly, a data breach in the IoMT network of connected devices can harm a patient’s life directly, as collective information about their health is being shared [26].
2.2. How IoMT Works
2.2.1. Applications of IoMT
- Built-in sensors and wearable devices help to improve the healthcare industry and provide real-time health information, reducing the load on the medical staff. Assisting in the early detection of disease and infection symptoms enhances the efficiency of health monitoring. A common example is a glucose monitor linked to an insulin pump with an automatic suspension of insulin infusion, which is continuously monitored using these technologies [40]. Wearable smart devices are easy to use and are capable of monitoring heart rate, ECG (electrocardiogram patterns), blood glucose level, and cardiac pacemaker’s activity in real-time and transmitting the data to the doctor [41]. It has greatly benefited patients, doctors, and healthcare professionals. The smart devices are connected to the user’s smartphone and to the remote system to transmit data in a faster way.
- Telemedicine, commonly known as e-medicine or telehealth, is a new concept referring to the remote delivery of healthcare services, like consultations and tests [42]. Without physically seeing the patient, healthcare professionals can examine and treat patients. Similarly, patients can communicate with their doctors from the comfort of their homes by utilizing personal technologies. Blood sugar level, blood pressure, temperature, and other vital measures can be captured by the patients and can be provided to the doctors. Telemedicine systems are based on futuristic developing technologies and are used for efficient infection prevention [43].
- Remote patient monitoring helps in monitoring glucose levels and heart activities of the patients. Doctors can receive real-time updates if anything goes wrong [40]. It proved appropriate during the COVID-19 pandemic, as doctors were able to monitor patients remotely with fingertip medical data like blood pressure level, glucose level, ECG, temperature, pulse rate, heart rate, etc. [44]. Patients could monitor the status of their disease and receive required medical needs on their phone without visiting the doctor [45].
- Diabetic devices are very commonly used, and most diabetic patients keep a glucose monitor and keep track of their glucose level, thus saving their time. IoMT devices also help insurers to view users’ data more quickly, making the health insurance claim process faster.
- Smart wheelchair—The world today makes a massive difference in the life of people with restricted mobility. A smart wheelchair works depending upon the mood of the disabled person and helps effectively in different weather conditions, improving quality of life.
- A wireless vital monitor can be used both in hospitals to ease the load on a nurse and at home after the patient is discharged. It allows continuous recording of vital signs. It can measure heart rate, temperature, respiratory flow, ECG, etc., and these data are sent directly to an interactive monitoring device via Bluetooth for the doctor to check regularly [43,44].
- Lung monitors are mainly used by discharged patients to measure their vitals. They provide accurate and effective monitoring of lung function for respiratory conditions, including COPD, cystic fibrosis, and post-transplant patients.
2.2.2. IoMT Architecture
- Sensor layer or perception layer—This is a foundational layer and deals with the collection of data from the source, providing the necessary viewpoint from the gathered data [48]. This layer ensures the precise sensing of the parameters related to health issues [32] and consists of hardware such as sensors, controllers, and actuators. The hardware presently in use includes the radio frequency identification (RFID) reader/tag, GPRS, facial recognition camera, fitness smartwatch, health-monitoring sensors, insulin pumps, and infrared temperature sensors. Wearable sensor devices, implanted sensor devices, and ambient sensor devices are three categories for the sensors [32]. As depicted in Figure 4, the perception layer comprises two sublayers, the data access sublayer and the data acquisition sublayer. The primary task carried out by the data acquisition sublayer is perception of the gathered data, for which it makes use of various medical perception equipment and signal acquisition equipment. Some of the major signal acquisition methods can be GPRS, RFID, graphic code, etc. [49]. Short-range data transfer technologies like Bluetooth, Wi-Fi, Zigbee, 4G, 5G [50,51], etc., are then used to transfer this obtained data to the network layer via the data access sublayer.
- Network layer—This is the subsequent layer, and it offers a wide range of platforms, interface-related services, and data transmission methods. This layer consists of two sublayers, which are the network transmission layer and the network service layer. The network transmission sublayer transmits the data it receives from the perception layer in real time and with accuracy using the Internet, mobile communication networks, wireless sensor networks, etc. The integration of various networks, information description formats, and data warehouses is accomplished via the service layer, which also offers a variety of platform-related services and open interface services for these integrations [49].
- Application layer—This is the topmost layer which utilizes the information taken from the network layer to manage medical records by means of various applications [32]. Like the previous two layers, this layer is also composed of two sublayers: the medical information decision-making application layer and the medical information application layer. The medical information application layer incorporates various healthcare equipment and other materials related to information for maintaining patient information, such as inpatient, outpatient, medical treatment, tracking system, fitness/ health system, remote diagnostic system, telemedicine, medical e-record, etc. [52]. On the other hand, the medical information decision-making application layer deals with the analysis of various pieces of information, such as patients, disease, medication, diagnosis, treatment, etc.
2.2.3. Most Common Cyberattacks on IoMT
- Denial-of-service attack—This type of attack occurs when an IoT system is prevented from uploading patients’ health information onto the respective cloud-based services or medical database or when the medical professional is unable to retrieve patient information through the IoMT system. Frequent data backups would be essential for recovering historical data, but real-time services would be disrupted. Time stamping and strong authentication on IoMT devices may be taken into consideration to minimize these types of attacks [52].
- Injection attack—Data integrity is essential to ensure that the data received have not been altered or distorted in any way during communication channels. False data injection attacks, which cause false data to be transmitted to a hospital data center, are one example of such attacks. Another frequent attack is an SQL injection, which provides back doors for cyber criminals to access medical databases.
- Data leakage and privacy—Compilation and storing of an individual’s health and movement records should conform to legal and ethical laws on privacy. Owing to the transparent and accessible nature of wireless messages, IoMT systems are also more likely to suffer from data leakage through sniffing attacks, and these include eavesdropping, traffic analysis, and brute force attacks (trial and error to guess login info) [52].
2.3. Data Collection
- Round 1—An electronic search was conducted to identify and categorize the literature review related to primary studies. The title, abstract, and introduction were read to narrow down the selection of relevant papers, thereby removing the irrelevant studies.
- Round 2—The relevant papers selected in round 1 were carefully examined, and those found irrelevant were removed.
- Round 3—A snowball search using the reference list of papers from round 2 was applied to distinguish relevant papers and include them. If found applicable, they were read carefully and included.
2.4. Quality of the Selected Papers
2.5. Review of the Existing Literature
2.6. Risk Assessment
2.7. Risk Assessment Framework
2.7.1. NIST (National Institute of Standard and Technology) Framework
- Identify—Helps organizations to develop an understanding to manage cybersecurity risks to people, systems, data, assets, and capabilities. It also incorporates asset management, business environment, risk assessment, and governance [68].
- Protect—Assists organizations in developing and implementing adequate safeguards to ensure the delivery of critical services. This phase includes developing security controls to protect data and information systems, such as access control, data security, information protection procedures, and maintaining protective technologies [58].
- Detect—Supports organizations to develop and implement appropriate activities to identify the presence of a cybersecurity event. It also offers guidelines for detecting anomalies in security, monitoring systems, and networks to uncover security incidences. It also incorporates access control, communication processes, detection processes, anomalies, and events [58].
- Respond—Once a cybersecurity incident is detected, it helps organizations to develop and implement appropriate activities to act. This includes planning response, security resilience, mitigation, and communication during a response [58]
- Recovery—Develops and implement steps needed to maintain plans for resilience and restore capabilities and services compromised during a cybersecurity incident [58].
- Because of the voluntary nature of the NIST framework, it does not provide proper risk management. Therefore, it cannot be used as a long-term replacement for information security management frameworks.
- The NIST framework is not a one-size-fits-all approach to handle the breaches and threats, as the organizations are complex and threats are unique [66].
2.7.2. ISO 27001 Cybersecurity Framework
- It does not provide any specific risk management method.
- Organizations are expected to define their own method for risk management depending on their own requirements [10].
2.7.3. TARA Cybersecurity Framework
2.7.4. IEEE 2413-2019 (P2413) Standard
- It does not provide a specific standard for the IoMT platform.
| No | Ref | Authors | Year | Type | Citation | Publisher | Journal Name | Impact Factor |
|---|---|---|---|---|---|---|---|---|
| 1. | [1] | Vashi et al. | 2017 | Conference | 245 | IEEE | IEEEXplore | Q1 |
| 2. | [2] | Gulzar and Abbas | 2019 | Journal | 30 | IEEE | IEEEXplore | Q1 |
| 3. | [3] | Van Kranenburg and Bassi | 2012 | Journal | 154 | Springer | Communications in Mobile Computing | Q2 |
| 4. | [6] | Schiller et al. | 2022 | Journal | 18 | ScienceDirect | Computer Science Review | Q1 |
| 5. | [9] | Wang, Zhang and Taleb | 2018 | Journal | 96 | Springer | World wide web | Q1 |
| 6. | [10] | Lee | 2020 | Journal | 74 | MDPI | Future Internet | Q2 |
| 7. | [12] | Aven | 2016 | Journal | 1313 | ScienceDirect | European Journal of Operational Research | Q1 |
| 8. | [13] | Wang et al. | 2020 | Journal | 58 | IEEE | IEEE Access | Q2 |
| 9. | [14] | Rubi and Gondim | 2020 | Journal | 37 | SAGE | Distributed Sensor Networks | Q2 |
| 10. | [16] | Pratap Singh et al. | 2020 | Journal | 165 | ScienceDirect | Journal of Clinical Orthopedics and Trauma | Q3 |
| 11. | [17] | Li et al. | 2020 | Journal | 51 | ScienceDirect | Computer Communications | Q1 |
| 12. | [21] | Xu, Gu, and Tian | 2022 | Journal | 33 | ScienceDirect | Artificial Intelligence in Agriculture | Q1 |
| 13. | [22] | Lawal and Rafsanjani | 2022 | Journal | 43 | ScienceDirect | Energy and Built Environment | Q1 |
| 14. | [23] | Rahim et al. | 2021 | Journal | 69 | ScienceDirect | Vehicular Communications | Q1 |
| 15. | [24] | Kumar, Tiwari and Zymbler | 2019 | Journal | 432 | Springer | Journal of Big Data | Q1 |
| 16. | [25] | Dwivedi, Mehrotra and Chandra | 2022 | Journal | 40 | ScienceDirect | Journal of Oral Biology and Craniofacial Research | Q2 |
| 17. | [26] | Karale | 2021 | Journal | 45 | ScienceDirect | Internet of Things | Q1 |
| 18. | [27] | Ogonji, Okeyo, and Wafula | 2020 | Journal | 74 | ScienceDirect | Computer Science Review | Q1 |
| 19. | [28] | Tawalbeh et al. | 2020 | Journal | 286 | MDPI | Applied Sciences | Q2 |
| 20. | [30] | Bertino and Islam | 2017 | Journal | 639 | IEEE | IEEEXplore | Q1 |
| 21. | [31] | Hameed | 2019 | Conference | 59 | IEEE | IEEEXplore | Q1 |
| 22. | [32] | Hireche, Mansouri and Pathan | 2022 | Journal | 6 | MDPI | Journal of Cybersecurity and Privacy | Q1 |
| 23. | [33] | Mercan et al. | 2020 | Conference | 5 | IEEE | IEEEXplore | Q1 |
| 24. | [34] | Kandasamy et al. | 2020 | Journal | 65 | Springer | EURASIP Journal on Information Security | Q2 |
| 25. | [35] | Kakhi et al. | 2022 | Journal | 10 | ScienceDirect | Biocybernetics and Biomedical Engineering | Q2 |
| 26. | [36] | Ree et al. | 2021 | Conference | - | IEEE | IEEEXplore | Q1 |
| 27. | [37] | Furtado et al. | 2022 | Journal | 1 | ScienceDirect | Digital Communications and Networks | Q1 |
| 28. | [39] | Al-Turjman, Hasan Nawaz and Deniz Ulusar | 2020 | Journal | 175 | ScienceDirect | Computer Communications | Q1 |
| 29. | [40] | Haleem et al. | 2022 | Journal | 8 | ScienceDirect | Internet of Things and Cyber-Physical Systems | Q2 |
| 30. | [42] | Chau and Hu | 2002 | Journal | 1558 | ScienceDirect | Information & Management | Q1 |
| 31. | [43] | Moazzami et al. | 2020 | Journal | 391 | ScienceDirect | Journal of Clinical Virology | Q1 |
| 32. | [44] | Swayamsiddha and Mohanty | 2020 | Journal | 168 | ScienceDirect | Diabetes & Metabolic Syndrome: Clinical Research & Reviews | Q1 |
| 33. | [45] | Yang et al. | 2020 | Journal | 100 | MDPI | Diagnostics | Q2 |
| 34. | [49] | Srivastava et al. | 2022 | Journal | 5 | Hindawi | Computational Intelligence and Neuroscience | Q2 |
| 35. | [51] | Sengupta, Ruj and Das Bit | 2020 | Journal | 477 | ScienceDirect | Journal of Network and Computer Applications | Q1 |
| 36. | [52] | Mohd Aman et al. | 2021 | Journal | 120 | ScienceDirect | Journal of Network and Computer Application | Q1 |
| 37. | [53] | Sun, Lo and Lo | 2019 | Journal | 122 | IEEE | IEEEXplore | Q1 |
| 38. | [56] | Algarni | 2019 | Journal | 50 | IEEE | IEEEXplore | Q1 |
| 39. | [58] | Karie et al. | 2021 | Journal | 30 | IEEE | IEEEXplore | Q1 |
| 40. | [59] | Çalı¸s, Uslu and Dursun | 2020 | Journal | 76 | Springer | Journal of Cloud Computing | Q1 |
| 41. | [60] | Ghubais et al. | 2020 | Journal | 80 | IEEE | IEEEXplore | Q1 |
| 42. | [61] | Lederman, Ben-Assuli and Vo | 2021 | Journal | - | ScienceDirect | Health Policy and Technology | Q1 |
| 43. | [62] | Din et al. | 2019 | Journal | 72 | IEEE | IEEEXplore | Q1 |
| 44. | [63] | Alsubaei et al. | 2019 | Journal | 104 | ScienceDirect | Internet of Things | Q1 |
| 45. | [64] | Radoglou Grammatikis, Sarigiannidis and Moscholios | 2019 | Journal | 217 | ScienceDirect | Internet of Things | Q1 |
| 46. | [65] | Nurse, Creese and De Roure | 2017 | Journal | 182 | IEEE | IEEEXplore | Q1 |
| 47. | [66] | Roy | 2020 | Conference | 21 | IEEE | IEEEXplore | Q1 |
| 48. | [72] | Talaminos-Barroso, Reina-Tosina and Roa | 2022 | Journal | - | ScienceDirect | Measurement: Sensors | Q3 |
| 49. | [73] | Kheirkhahan et al. | 2019 | Journal | 67 | ScienceDirect | Journal of Biomedical Informatics | Q1 |
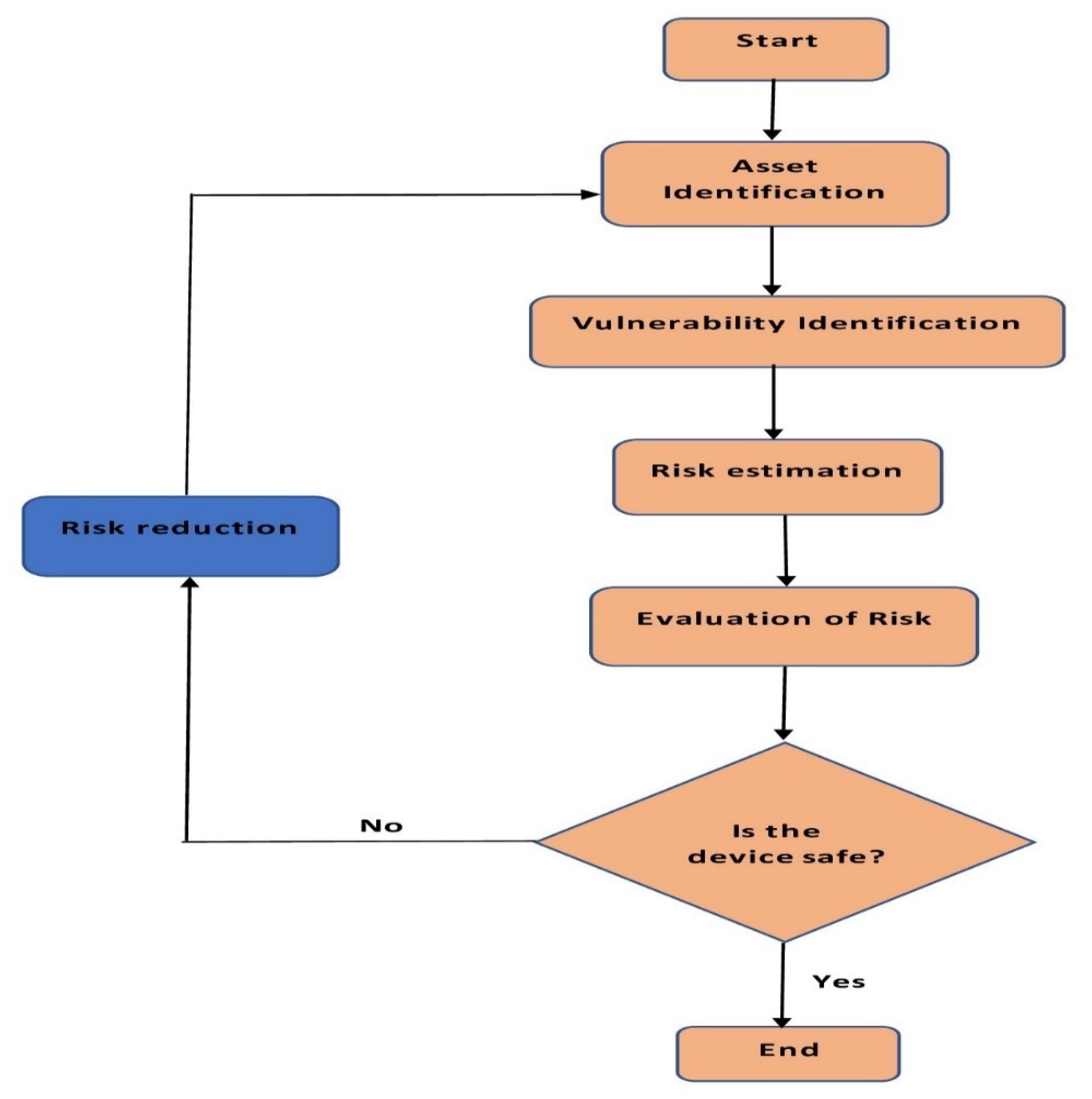
3. Methodology
3.1. Asset Identification
- High-Value Asset: The wireless vital monitor and lung monitor will fall under this category, as the level of concern given to the asset will be high, because they need more security implementation. A wireless vital monitor is a portable device capable of monitoring vital signs, including heart rate, electrocardiogram (ECG), blood pressure, temperature, and other vitals. It transmits the readings wirelessly through Bluetooth to an interactive monitoring device [44]. It is mainly used by patients who have been discharged but still need their vitals to be measured. For patients with respiratory issues, such as Chronic Obstructive Pulmonary Disease (COPD) or cystic fibrosis, and those who have undergone a lung transplant, a lung monitor provides accurate and effective monitoring of lung function [47]. Despite having a low asset value, they have high usability. Both the devices are used by patients with critical conditions, making them highly important.
- Low-Value Asset: Smartwatches will be considered low-value assets. Thus, concern will be low. They are convenient to wear and are equipped with several sensors suitable for gathering physical activity throughout the day [73].
3.2. Identify Vulnerabilities
3.3. Risk Estimation
3.4. Evaluation of Risk
- Determining whether a hazardous situation requires further risk reduction.
- Determining whether risk reduction has introduced any new risk or has increased the level of other risks.
3.5. Risk Reduction
3.6. Summary
4. Conclusions
5. Future Work
Author Contributions
Funding
Institutional Review Board Statement
Informed Consent Statement
Data Availability Statement
Conflicts of Interest
References
- Vashi, S.; Ram, J.; Modi, J.; Verma, S.; Prakash, C. Internet of Things (IoT) A Vision, Architectural Elements, and Security Issues. In Proceedings of the 2017 International Conference on I-SMAC (IoT in Social, Mobile, Analytics and Cloud) (I-SMAC), Palladam, India, 10–11 February 2017. [Google Scholar]
- Gulzar, M.; Abbas, G. Internet of Things Security: A Survey and Taxonomy; In Proceedings of the 2019 International Conference on Engineering and Emerging Technologies (ICEET), Lahore, Pakistan, 21–22 February 2019.
- Van Kranenburg, R.; Bassi, A. IoT Challenges. Commun. Mob. Comput. 2012, 1, 9. [Google Scholar] [CrossRef]
- Global Government IoT Revenue for Endpoint Electronics and Communications to Total $21 Billion in 2022. Available online: https://www.gartner.com/en/newsroom/press-releases/2021-06-30-gartner-global-government-iot-revenue-for-endpoint-electronics-and-communications-to-total-us-dollars-21-billion-in-2022 (accessed on 11 July 2022).
- Forecast: IT Services for IoT, Worldwide, 2019–2025. Available online: https://www.gartner.com/en/documents/4004741 (accessed on 11 July 2022).
- Schiller, E.; Aidoo, A.; Fuhrer, J.; Stahl, J.; Ziörjen, M.; Stiller, B. Landscape of IoT security. Comput. Sci. Rev. 2022, 44, 100467. [Google Scholar] [CrossRef]
- Australia’s IoT Opportunity-Driving Future Growth. Available online: https://www.acs.org.au/insightsandpublications/reports-publications/iot-opportunity.html (accessed on 2 February 2023).
- • IoT Total Revenue Worldwide 2019–2030 | Statista. Available online: https://www.statista.com/statistics/1194709/iot-revenue-worldwide/ (accessed on 17 July 2022).
- Wang, H.; Zhang, Z.; Taleb, T. Special Issue on Security and Privacy of IoT. World Wide Web 2017, 21, 1–6. [Google Scholar] [CrossRef]
- Lee, I. Internet of Things (IoT) Cybersecurity: Literature Review and IoT Cyber Risk Management. Future Internet 2020, 12, 157. [Google Scholar] [CrossRef]
- IoT Security in 2022: Defending Data during the Rise of Ransomware. Available online: https://www.perle.com/articles/iot-security-in-2022-defending-data-during-the-rise-of-ransomware-40193618.shtml (accessed on 24 July 2022).
- Aven, T. Risk assessment and risk management: Review of recent advances on their foundation. Eur. J. Oper. Res. 2016, 253, 1–13. [Google Scholar] [CrossRef]
- Wang, L.; Ali, Y.; Nazir, S.; Niazi, M. Special Section on Lightweight Security and Provenance for Internet of Health Things ISA Evaluation Framework for Security of Internet of Health Things System Using AHP-TOPSIS Methods. IEEE Access 2020, 8, 152316–152332. [Google Scholar] [CrossRef]
- Rubí, J.N.S.; Gondim, P.R.D.L. Interoperable Internet of Medical Things platform for e-Health applications. Int. J. Distrib. Sens. Netw. 2020, 16, 1550147719889591. [Google Scholar] [CrossRef]
- 2025 Forecast: Global IoT Healthcare Market Looks Good—A $188.2 Billion Opportunity | TechRepublic. Available online: https://www.techrepublic.com/article/2025-forecast-global-iot-looks-good-a-188-2-billion-opportunity/ (accessed on 11 July 2022).
- Pratap Singh, R.; Javaid, M.; Haleem, A.; Vaishya, R.; Ali, S. Internet of Medical Things (IoMT) for orthopaedic in COVID-19 pandemic: Roles, challenges, and applications. J. Clin. Orthop. Trauma 2020, 11, 713–717. [Google Scholar] [CrossRef]
- Li, X.; Dai, H.-N.; Wang, Q.; Imran, M.; Li, D.; Imran, M.A. Securing Internet of Medical Things with Friendly-jamming schemes. Comput. Commun. 2020, 160, 431–442. [Google Scholar] [CrossRef]
- 53% of Connected Medical Devices Contain Critical Vulnerabilities. Available online: https://healthitsecurity.com/news/53-of-connected-medical-devices-contain-critical-vulnerabilities (accessed on 26 July 2022).
- Marron, J.A. Implementing the Health Insurance Portability and Accountability Act (HIPAA) Security Rule; NIST Special Publication: Gaithersburg, MD, USA, 2022. [Google Scholar] [CrossRef]
- Asimily: Healthcare & Medical Device Security (IoMT). Available online: https://www.asimily.com/ (accessed on 24 July 2022).
- Xu, J.; Gu, B.; Tian, G. Review of agricultural IoT technology. Artif. Intell. Agric. 2022, 6, 10–22. [Google Scholar] [CrossRef]
- Lawal, K.; Rafsanjani, H.N. Trends, benefits, risks, and challenges of IoT implementation in residential and commercial buildings. Energy Built Environ. 2022, 3, 251–266. [Google Scholar] [CrossRef]
- Rahim, M.A.; Rahman, M.A.; Rahman, M.M.; Asyhari, A.T.; Bhuiyan, M.Z.A.; Ramasamy, D. Evolution of IoT-enabled connectivity and applications in automotive industry: A review. Veh. Commun. 2021, 27, 100285. [Google Scholar] [CrossRef]
- Kumar, S.; Tiwari, P.; Zymbler, M. Internet of Things is a revolutionary approach for future technology enhancement: A review. J. Big Data 2019, 6, 1–21. [Google Scholar] [CrossRef]
- Dwivedi, R.; Mehrotra, D.; Chandra, S. Potential of Internet of Medical Things (IoMT) applications in building a smart healthcare system: A systematic review. J. Oral Biol. Craniofac. Res. 2021, 12, 302–318. [Google Scholar] [CrossRef]
- Karale, A. The Challenges of IoT Addressing Security, Ethics, Privacy, and Laws. Internet Things 2021, 15, 100420. [Google Scholar] [CrossRef]
- Ogonji, M.M.; Okeyo, G.; Wafula, J.M. A survey on privacy and security of Internet of Things. Comput. Sci. Rev. 2020, 38, 100312. [Google Scholar] [CrossRef]
- Tawalbeh, A.I.; Muheidat, F.; Tawalbeh, M.; Quwaider, M. IoT Privacy and Security: Challenges and Solutions. Appl. Sci. 2020, 10, 4102. [Google Scholar] [CrossRef]
- Kathryn Cormican, S.M.; Dhanapathi, C. Analysis of critical success factors to mitigate privacy risks in IoT Devices. Procedia Comput. Sci. 2022, 196, 191–198. [Google Scholar] [CrossRef]
- Bertino, E.; Islam, N. Botnets and Internet of Things Security. Computer 2017, 50, 76–79. [Google Scholar] [CrossRef]
- Hameed, A.; Alomary, A. Security Issues in IoT: A Survey. In Proceedings of the 2019 International Conference on Innovation and Intelligence for Informatics, Computing, and Technologies (3ICT), Sakhier, Bahrain, 22–23 September 2019. [Google Scholar]
- Hireche, R.; Mansouri, H.; Pathan, A.-S.K. Security and Privacy Management in Internet of Medical Things (IoMT): A Synthesis. J. Cybersecur. Priv. 2022, 2, 640–661. [Google Scholar] [CrossRef]
- Mercan, S.; Akkaya, K.; Cain, L.; Thomas, J. Security, Privacy and Ethical Concerns of IoT Implementations in Hospitality Domain. In Proceedings of the 2020 International Conferences on Internet of Things (iThings) and IEEE Green Computing and Communications (GreenCom) and IEEE Cyber, Physical and Social Computing (CPSCom) and IEEE Smart Data (SmartData) and IEEE Congress on Cybermatics (Cybermatics), Rhodes, Greece, 2–6 November 2020; pp. 198–203. [Google Scholar]
- Kandasamy, K.; Srinivas, S.; Achuthan, K.; Rangan, V.P. IoT cyber risk: A holistic analysis of cyber risk assessment frameworks, risk vectors, and risk ranking process. EURASIP J. Inf. Secur. 2020, 2020, 8. [Google Scholar] [CrossRef]
- Kakhi, K.; Alizadehsani, R.; Kabir, H.M.D.; Khosravi, A.; Nahavandi, S.; Acharya, U.R. The internet of medical things and artificial intelligence: Trends, challenges, and opportunities. Biocybern. Biomed. Eng. 2022, 42, 749–771. [Google Scholar] [CrossRef]
- De Ree, M.; Vizár, D.; Mantas, G.; Bastos, J.; Kassapoglou-Faist, C.; Rodriguez, J. A Key Management Framework to Secure IoMT-enabled Healthcare Systems. In Proceedings of the 2021 IEEE 26th International Workshop on Computer Aided Modeling and Design of Communication Links and Networks (CAMAD), Porto, Portugal, 25–27 October 2021; pp. 1–6. [Google Scholar]
- Furtado, D.; Gygax, A.F.; Chan, C.A.; Bush, A.I. Time to forge ahead: The Internet of Things for healthcare. Digit. Commun. Netw. 2022. [Google Scholar] [CrossRef]
- Internet of Medical Things (IoMT) Market: Global Industry Analysis, Trends, Market Size, and Forecasts up to 2026. Available online: https://www.researchandmarkets.com/reports/5338262/internet-of-medical-things-iomt-market-global (accessed on 20 June 2022).
- Al-Turjman, F.; Hassan Nawaz, M.; Deniz Ulusar, U. Intelligence in the Internet of Medical Things era: A systematic review of current and future trends. Comput. Commun. 2020, 150, 644–660. [Google Scholar] [CrossRef]
- Haleem, A.; Javaid, M.; Pratap Singh, R.; Suman, R. Medical 4.0 technologies for healthcare: Features, capabilities, and applications. Internet Things Cyber-Phys. Syst. 2022, 2, 12–30. [Google Scholar] [CrossRef]
- Lu, L.; Zhang, J.; Xie, Y.; Gao, F.; Xu, S.; Wu, X.; Ye, Z. Wearable Health Devices in Health Care: Narrative Systematic Review. JMIR mHealth uHealth 2020, 8, e18907. [Google Scholar] [CrossRef]
- Chau, P.Y.K.; Hu, P.J.H. Investigating healthcare professionals’ decisions to accept telemedicine technology: An empirical test of competing theories. Inf. Manag. 2002, 39, 297–311. [Google Scholar] [CrossRef]
- Moazzami, B.; Razavi-Khorasani, N.; Dooghaie Moghadam, A.; Farokhi, E.; Rezaei, N. COVID-19 and telemedicine: Immediate action required for maintaining healthcare providers well-being. J. Clin. Virol. 2020, 126, 104345. [Google Scholar] [CrossRef]
- Swayamsiddha, S.; Mohanty, C. Application of cognitive Internet of Medical Things for COVID-19 pandemic. Diabetes Metab. Syndr. Clin. Res. Rev. 2020, 14, 911–915. [Google Scholar] [CrossRef]
- Yang, T.; Gentile, M.; Shen, C.-F.; Cheng, C.-M. Diagnostics Combining Point-of-Care Diagnostics and Internet of Medical Things (IoMT) to Combat the COVID-19 Pandemic. Diagnostics 2020, 10, 224. [Google Scholar] [CrossRef]
- Kaputa, D.; Price, D.; Enderle, J.D. A portable, inexpensive, wireless vital signs monitoring system. Biomed Instrum Technol. 2010, 44, 350–353. [Google Scholar] [CrossRef] [PubMed]
- Lung Monitor | Healthcare | Vitalograph. Available online: https://vitalograph.com/intl/product/lung-monitor/ (accessed on 31 July 2022).
- Williams, P.A.H.; Woodward, A.J. Cybersecurity vulnerabilities in medical devices: A complex environment and multifaceted problem. Med. Devices (Auckl.) 2015, 8, 305. [Google Scholar] [CrossRef]
- Srivastava, J.; Routray, S.; Ahmad, S.; Waris, M.M.; Asghar, M.Z. Internet of Medical Things (IoMT)-Based Smart Healthcare System: Trends and Progress. Comput. Intell. Neurosci. 2022, 2022, 7218113. [Google Scholar] [CrossRef]
- Ahad, A.; Tahir, M.; Kok-Lim, A.; Yau, A. 5G-Based Smart Healthcare Network: Architecture, Taxonomy, Challenges and Future Research Directions. IEEE Access 2019, 7, 100747–100762. [Google Scholar] [CrossRef]
- Sengupta, J.; Ruj, S.; Das Bit, S. A Comprehensive Survey on Attacks, Security Issues and Blockchain Solutions for IoT and IIoT. J. Netw. Comput. Appl. 2020, 149, 102481. [Google Scholar] [CrossRef]
- Mohd Aman, A.H.; Hassan, W.H.; Sameen, S.; Attarbashi, Z.S.; Alizadeh, M.; Latiff, L.A. IoMT amid COVID-19 pandemic: Application, architecture, technology, and security. J. Netw. Comput. Appl. 2021, 174, 102886. [Google Scholar] [CrossRef] [PubMed]
- Sun, Y.; Lo, P.-W.; Lo, B. Security and Privacy for the Internet of Medical Things Enabled Healthcare Systems: A Survey. IEEE Access 2019, 7, 183339–183355. [Google Scholar] [CrossRef]
- Chakravorty, R. A Programmable Service Architecture for Mobile Medical Care. In Proceedings of the Fourth Annual IEEE International Conference on Pervasive Computing and Communications Workshops (PERCOMW’06), Pisa, Italy, 13–17 March 2006. [Google Scholar] [CrossRef]
- Yeh, K.H. A Secure IoT-Based Modern Healthcare System with Body Sensor Networks. IEEE Access 2022, 4, 10288–10299. [Google Scholar] [CrossRef]
- Algarni, A. A Survey and Classification of Security and Privacy Research in Smart Healthcare Systems. IEEE Access 2019, 7, 101879–101894. [Google Scholar] [CrossRef]
- Increase in Health-Care Security Breach by Proliferation of IoMT Devices—dynamicCISO. Available online: https://dynamicciso.com/increase-in-health-care-security-breach-by-proliferation-of-iomt-devices/ (accessed on 2 February 2023).
- Karie, N.M.; Sahri, N.M.; Yang, W.; Valli, C.; Kebande, V.R. A Review of Security Standards and Frameworks for IoT-Based Smart Environments. IEEE Access 2021, 9, 121975–121995. [Google Scholar] [CrossRef]
- Çalı¸s, B.; Uslu, Ç.; Dursun, E. Analysis of factors affecting IoT-based smart hospital design. J. Cloud Comput. 2020, 9, 67. [Google Scholar] [CrossRef]
- Ghubaish, A.; Salman, T.; Zolanvari, M.; Al-Ali, A.; Jain, R. Recent Advances in the Internet-of-Medical-Things (IoMT) Systems Security; Recent Advances in the Internet-of-Medical-Things (IoMT) Systems Security. IEEE Internet Things J. 2021, 8, 8707–8718. [Google Scholar] [CrossRef]
- Lederman, R.; Ben-Assuli, O.; Vo, T.H. The role of the Internet of Things in Healthcare in supporting clinicians and patients: A narrative review. Health Policy Technol. 2021, 10, 100552. [Google Scholar] [CrossRef]
- Din, I.U.; Member, S.; Almogren, A.; Guizani, M.; Zuair, M. Special Section on Data Mining for Internet of Things A Decade of Internet of Things: Analysis in the Light of Healthcare Applications. Ieee Access 2019, 7, 89967–89979. [Google Scholar] [CrossRef]
- Alsubaei, F.; Abuhussein, A.; Shandilya, V.; Shiva, S. IoMT-SAF: Internet of Medical Things Security Assessment Framework. Internet Things 2019, 8, 100123. [Google Scholar] [CrossRef]
- Radoglou Grammatikis, P.I.; Sarigiannidis, P.G.; Moscholios, I.D. Securing the Internet of Things: Challenges, threats and solutions. Internet Things 2019, 5, 41–70. [Google Scholar] [CrossRef]
- Nurse, J.R.C.; Creese, S.; De Roure, D. Trusting the Internet of Things Security Risk Assessment in Internet of Things Systems. IT Prof. 2017, 19, 20–26. [Google Scholar] [CrossRef]
- Roy, P.P. A High-Level Comparison between the NIST Cyber Security Framework and the ISO 27001 Information Security Standard. 2020 Natl. Conf. Emerg. Trends Sustain. Technol. Eng. Appl. 2020. [Google Scholar] [CrossRef]
- Institute of Standards, N. Framework for Improving Critical Infrastructure Cybersecurity, Version 1.1; National Institute of Standards and Technology: Gaithersburg, MD, USA, 2014. [Google Scholar] [CrossRef]
- Strengthen Security of Your Data Center with the NIST Cybersecurity Framework | Dell Technologies United States. Available online: https://www.dell.com/en-us/blog/strengthen-security-of-your-data-center-with-the-nist-cybersecurity-framework/ (accessed on 12 July 2022).
- Lechner, N.H. An Overview of Cybersecurity Regulations and Standards for Medical Device Software. Cent. Eur. Conf. Inf. Intell. Syst. 2017, 237–249. Available online: https://cve.mitre.org (accessed on 15 July 2022).
- Moreira, A.; Guimarães, T.; Duarte, R.; Salazar, M.M.; Santos, M. Interoperability and Security Issues on Multichannel Interaction In Healthcare Services. Procedia Comput. Sci. 2022, 201, 714–719. [Google Scholar] [CrossRef]
- Barata, J.; Cardoso, A.; Haenisch, J.; Chaure, M. Interoperability standards for circular manufacturing in cyber-physical ecosystems: A survey. Procedia Comput. Sci. 2022, 207, 3320–3329. [Google Scholar] [CrossRef]
- Talaminos-Barroso, A.; Reina-Tosina, J.; Roa, L.M. Adaptation and application of the IEEE 2413-2019 standard security mechanisms to IoMT systems. Meas. Sensors 2022, 22, 100375. [Google Scholar] [CrossRef]
- Kheirkhahan, M.; Nair, S.; Davoudi, A.; Rashidi, P.; Wanigatunga, A.A.; Corbett, D.B.; Mendoza, T.; Manini, T.M.; Ranka, S. A smartwatch-based framework for real-time and online assessment and mobility monitoring. J. Biomed. Inform. 2019, 89, 29–40. [Google Scholar] [CrossRef] [PubMed]


















| Type of Risks | Concerns | Concern for IoMT Devices |
|---|---|---|
| Privacy Risk | Ubiquitous connectivity Universal distribution of information | Sharing of personal data (dietary habits, sleep pattern, running routes, etc.) |
| Security Risk | Data breaching Data compromised during the wireless transmission | Attackers may gain access to and modify patient data |
| Ethical Risk | Ethical rules may be obstructed | Adverse effect on individual using the IoMT device |
| Source of Database | IoT | IoMT | Risk Assessment in IoMT | IoMT Framework |
|---|---|---|---|---|
| ScienceDirect | 2599 | 79 | 45 | 63 |
| IEEE Xplore | 3551 | 82 | 3 | 18 |
| PubMed | 373 | 21 | 3 | 2 |
| Springer | 1923 | 55 | 13 | 42 |
| MDPI | 617 | 13 | 0 | 1 |
| Total | 9063 | 250 | 64 | 126 |
| Name of the Framework | Owner | Focus Area | Strength | Limitation | Application Area |
|---|---|---|---|---|---|
| NIST Framework | National Institute of Standard and Technology | Standards, Technology, Publications, government adoption, market intelligence | Structured and planned format, easy to execute, good for disaster and recovery planning | Not suitable for long-term approach, need more work with other standards to address compliance | Healthcare, manufacturing, government and private firms, insurance, financial organizations |
| TARA | Intel | Threat analysis and risk remediation | Predictive for crucial threats, provides definition of a list of attacks | Risk impact quantification is not available | Manufacturing and healthcare, financial organizations |
| ISO 27001 | International Standard Organization | Global standardization of risk assessment | Suitable for crucial risk, international experience | Expects organizations to develop their own method | Small business, private and government firms |
| IEEE 2413-2019 (P2413) Standard | IEEE | Cross-domain interaction, system interoperability, functional compatibility | Provides methodology for privacy and security | Does not provide standard for IoMT design | Energy, health, home, transport |
| References | Year | Proposed Framework | Findings | Limitations | Privacy Risk | Security Risk |
|---|---|---|---|---|---|---|
| [10] | 2020 | Yes | IoT architecture; qualitative and quantitative approach for risk management; four-layer IoT cyber risk management framework; risk identification | Framework proposed for IoT systems but it may not work with all the security requirements for IoMT applications | × | × |
| [16] | 2020 | No | IoMT solutions and treatments for health issues related to orthopedic patients; challenges faced during COVID-19; digital connectivity of IoMT devices to the hospital; expected applications in the future | Challenges and applications mentioned are only limited to orthopedic patients | × | × |
| [25] | 2022 | No | Role of IoMT applications for the improvement of healthcare industry; challenges faced by IoMT in developing smart healthcare system | There are no frameworks designed for challenges faced | × | × |
| [36] | 2021 | No | Presents ad hoc, point-to-point secure channels between devices and IoMT system | Provides complete key management solution for IoMT patient monitoring system but does not present a framework | × | ✓ |
| [39] | 2020 | No | Surveys existing IoMT technologies, sensors, and communication protocols; provides new research perception | The paper does not present any assessment framework for the challenges mentioned | ✓ | ✓ |
| [58] | 2021 | No | Reviews security standards and frameworks for IoT-based environments, potential solutions for identified challenges | Taxonomy of challenges based on various categories are mentioned but further study is required to enhance the quality of work conducted | ✓ | ✓ |
| [59] | 2020 | No | Analyzes different factors affecting IoT-based smart hospitals based on various architectural layers | Provides an architecture for interoperable smart hospital design but this architecture needs further research and experimentation | × | × |
| [60] | 2021 | Yes | Reviews security requirements, architecture, techniques, and new attacks and presents a framework covering all device and data security stages | Framework is limited to only fourteen attacks and faces challenges | × | ✓ |
| [62] | 2019 | No | Describes a comprehensive view of IoMT-based applications developed and deployed over the last decade | Paper presents the limitations and challenges of IoMT applications but does not provide a way to overcome the difficulties | ✓ | ✓ |
| [63] | 2019 | Yes | Recommends detailed list of assessment attributes covering security measures | Missing on some security features needed for IoMT device users | × | ✓ |
| Our Work | 2023 | Yes | Discusses recent advances, probable risks, IoMT application areas, and risk assessment frameworks | This paper provides IoT and IoMT application areas, probable risks, architecture, and frameworks for the risk assessment | ✓ | ✓ |
Disclaimer/Publisher’s Note: The statements, opinions and data contained in all publications are solely those of the individual author(s) and contributor(s) and not of MDPI and/or the editor(s). MDPI and/or the editor(s) disclaim responsibility for any injury to people or property resulting from any ideas, methods, instructions or products referred to in the content. |
© 2023 by the authors. Licensee MDPI, Basel, Switzerland. This article is an open access article distributed under the terms and conditions of the Creative Commons Attribution (CC BY) license (https://creativecommons.org/licenses/by/4.0/).
Share and Cite
Pritika; Shanmugam, B.; Azam, S. Risk Assessment of Heterogeneous IoMT Devices: A Review. Technologies 2023, 11, 31. https://doi.org/10.3390/technologies11010031
Pritika, Shanmugam B, Azam S. Risk Assessment of Heterogeneous IoMT Devices: A Review. Technologies. 2023; 11(1):31. https://doi.org/10.3390/technologies11010031
Chicago/Turabian StylePritika, Bharanidharan Shanmugam, and Sami Azam. 2023. "Risk Assessment of Heterogeneous IoMT Devices: A Review" Technologies 11, no. 1: 31. https://doi.org/10.3390/technologies11010031
APA StylePritika, Shanmugam, B., & Azam, S. (2023). Risk Assessment of Heterogeneous IoMT Devices: A Review. Technologies, 11(1), 31. https://doi.org/10.3390/technologies11010031

