Abstract
Globalization and technology are presently impacting every aspect of life, with digital technologies helping to set the trend. Human-centricity and the ethical use of technology are integral components of Society 5.0, which emphasizes quality of life, productivity, social responsibility, and sustainability. The purpose of this study was to develop a deeper understanding of how Higher Education 5.0 empowers the future workforce in the landscape of Society 5.0. A systematic literature review was conducted using 18 full-text research papers from the Scopus database. It shows that the number of studies in this area is limited. The results revealed the critical role of education in cultivating the digital skills necessary for upcoming professionals. In order to transition from higher education to the workplace, fresh graduates need academic and practical readiness to meet the demands of a future-ready workforce. The contribution of the future workforce will also be crucial in building a harmonious human-centric society that will use technology to improve the quality of life towards sustainable living as envisioned by the United Nations’ SDGs. Additionally, we identify the current gaps in the research on Education 5.0 in the landscape of Society 5.0 and subsequently provide recommendations for the future.
1. Introduction
The world is presently experiencing a wave of change that is impacting every aspect of life, with digital technologies and tech-savvy shifts setting the trend. The speed of technology is improving human life in several beneficial ways. Society 5.0 (S5.0) was launched in Japan in 2016 with the slogan “super smart society”, and it was announced to the whole world [1]. The Japanese government unveiled the idea of S5.0 as a vision of human existence in which technology is used through the integration of cyberspace and physical space for social and economic development. S5.0 focuses on a human-centric society with the ethical use of technology for improving quality of life, productivity, social responsibility, and sustainability [2,3].
The evolution of society shown in Figure 1 depicts how society moved from an industrial society in the 18th century to an information society in the latter half of the 20th century, and with rapid technological advancement, we will move towards a super-smart society (S5.0), a new era of the seamless integration of human society with advanced technology [1,4,5]. The application of information and communication technology serves to integrate processes across the realms of intellect, reality, and virtuality, thereby intertwining technology with the essence of humanity. In other words, by acting as a link, S5.0 facilitates the convergence of digital innovations and information resources to create a more cohesive and effective society [6].
Figure 1.
Society 5.0: Aiming for a new human-centered society: adopted from [4].
In their study, [7] highlight how Malaysia is positioning itself to transition towards Society 5.0, a framework that integrates both physical and digital technologies to address societal challenges. This initiative seeks to enhance economic and community development through emerging technologies. The Malaysia Digital Economy Corporation (MDEC) is playing a pivotal role in this transition, aiming to create a more sustainable and inclusive society for all citizens. A key component of achieving Society 5.0 is the development of Education 5.0, which focuses on preparing students for a future where technology and human values are seamlessly integrated. Education 5.0 emphasizes not only technological skills but also critical thinking, creativity, and ethical considerations. To shift toward this transition, Malaysia must update its educational system to prioritize these aspects from an early age. This involves incorporating technologies into the curriculum and fostering a learning environment that encourages innovation and problem solving.
Penmetsa and Bruque Camara [8] highlighted the significance of education institutions as foundational pillars for the development of super-smart societies within the framework of S5.0. In parallel, the evolution of higher education institutions (HEIs) is deemed inevitable due to the evolving landscape influenced by technological advancements, which will impact the traditional roles of HEIs in knowledge creation, transmission, and conservation [6]. In fact, the foundation of empowering a future-ready workforce through higher education lies in digital transformation, which will create a more effective, efficient, and equitable education system capable of adapting to the needs of future society and the industrial revolution [9].
The concepts of S5.0 and Industry 5.0 (I5.0) are not a simple chronological continuation or alternative to the Industry 4.0 (I4.0) paradigm. Industry 4.0 revolves around the idea of the smart factory, where intelligent products, machines, storage systems, and data converge within cyber-physical production systems [10], enhancing human–machine interaction from a technical perspective. However, its technological advancements need to place greater emphasis on the central role of humans in social sustainability [11]. Industry 5.0 complements the current Industry 4.0 paradigm [12], combining human intelligence, subjectivity, and creativity with the efficiency, artificial intelligence, and precision of machines through this approach, in which human-centric values are emphasized [13].
The Sustainable Development Goals (SDGs) encompass 17 objectives that serve as a framework for operationalizing the three pillars of sustainability through targeted goals and indicators. These measures help evaluate how governments, industries, and communities contribute to sustainability efforts [14]. S5.0 aims to place human beings at the midpoint of innovation, and I5.0 focuses on technological integration to achieve the SDGs, which aim to reduce poverty and inequality, provide quality education for all, protect the environment, and develop a smart society that can use the application of digital technology for social and economic development. It also has major implications for university transformation; in order to achieve S5.0, the university needs to have an education paradigm shift and focus on improving the people, processes, and technology in the university to align with I5.0 and S5.0.
Digitalization is a key driver of the university transformation towards S5.0. By prioritizing human-centered innovation and developing new cooperative models, universities can effectively achieve their sustainability goals. In this context, utilizing the Quintuple Helix Model (QHM) can facilitate the development of essential transformation capacities by incorporating diverse perspectives and establishing a foundation for sustainability priorities and considerations. In terms of practical goals, the study proposes a range of suggestions for universities seeking to develop new methods and avenues for delivering education, research, and innovation within the frameworks of QHM and Society 5.0, described as socially and digitally engaged models S5.0 [6,15]. The quintuple innovation helix highlights the significant role of resilience in understanding complex innovation processes, especially within dynamic external and internal environments [16].
Education 5.0 integrates cutting-edge technologies, like artificial intelligence, big data, and advanced virtual reality, with collaborative learning and practical experience. Its main objective is to equip students with critical thinking, problem solving, and teamwork to thrive in a rapidly changing world [17]. According to Felcher and Folmer (2021), Education 5.0 focuses on developing individuals capable of applying knowledge in practical and innovative ways while collaborating with others [18]. Education 5.0 acknowledges the crucial role that cutting-edge technologies play in the educational process while also stressing the importance of developing interpersonal skills and applying knowledge in evolving contexts. By addressing the needs of a rapidly changing world, this approach marks a significant shift in preparing students for future challenges, equipping them with not only theoretical insights but also the adaptability, innovation, and collaboration skills necessary for success [17].
Collaborative teaching methods, such as co-teaching, team teaching, and peer coaching, provide instructors with the opportunity to work together in course planning and delivery (Carty & Marie Farrell, 2018). Often referred to as “co-teaching”, these approaches enable educators to combine their knowledge and expertise, collaborate on lesson development, and offer personalized support to students with diverse needs. Personalized learning is a learning approach that aims to personalize the learning experience according to the unique needs, goals, and skills of individuals, which can be achieved by using current instructional technology that provides unique learning experiences in different learning environments [19].
HEIs will need to transform and offer quality education through Education 5.0 (E5.0). E5.0 includes digital technologies, collaborative teaching, personalized learning, and lifelong learning, which means it encourages the use of more humane instruments and methods to enhance individualized learning. Humans are placed at the center of education through E5.0. Therefore, HEIs need to leverage digital transformation to equip students with technical skills and knowledge, as well as with the soft skills required for future work in the industry. HEIs need to prepare the workforce for S5.0 [20]. Likewise, in Malaysia, HEIs have a significant responsibility to lead society to move towards the vision of S5.0. One issue highlighted the disparity between educational achievement and job requirements among Malaysian graduates, leading to a mismatch between the competencies demonstrated by graduates and the competencies desired by employers [21].
Fundamentally, education is the cornerstone of all progress and development. E5.0 will focus on providing people with resources, customizing the educational process to meet the needs of each learner, and incorporating advanced technological educational instruments to prepare learners for future career prospects. Universities play a threefold role in fostering innovation: (1) providing knowledge, either existing or created through partnerships with the outside world, to support innovation creation; (2) sharing their material and immaterial resources; and (3) supporting the development of (digital) social innovation by providing support to social innovators and involving stakeholders [6].
This paper investigates how HEIs can adopt E5.0 to prepare graduates for the future workforce for the shift to the S5.0 paradigm. This research contributes to the body of literature by elucidating the requirement of a future-ready workforce through E5.0 within the framework of S5.0. This research was guided by the following research question: How can Higher Education 5.0 empower the future workforce for Society 5.0?
2. Methodology
To prepare the future workforce for S5.0, we must bridge the above-discussed gaps in Higher E5.0. An Integrative Systematic Review [22] of the literature is the most appropriate methodology to address the objectives.
2.1. PRISMA Protocol
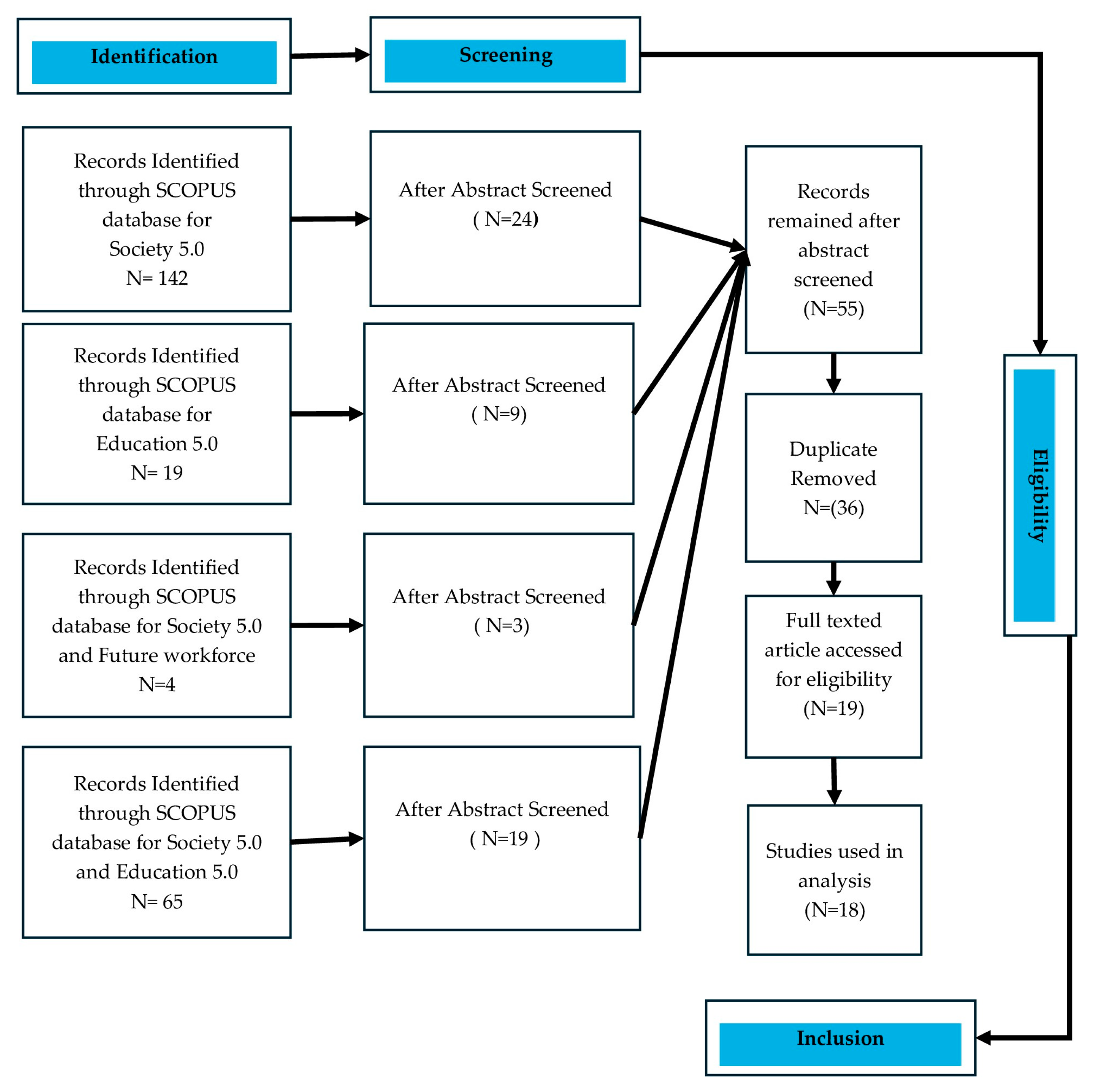
A systematic review of the literature was conducted, and the reporting of this systematic review was guided by the standards of the Preferred Reporting Items for Systematic Review and Meta-Analysis (PRISMA). In the PRISMA guidelines, 27 items are listed, and a four-phase flow diagram is shown (Figure 2) that outlines essential elements for ensuring clarity in literature reviews [23,24]. This study was framed using the PRISMA analysis. A thorough data collection approach and meticulous and detailed procedures ensured that our approach adhered to high-quality-literature-review guidelines. A systematic approach is recognized due to its adherence to a defined protocol for data synthesis that incorporates relevant and reusable material used by previous researchers. This systematic review was conducted following the PRISMA guidelines. The completed PRISMA checklist is provided as a Supplementary Materials.
Figure 2.
PRISMA flow diagram.
By utilizing the PRISMA method, researchers can access reliable and well-known databases in the social sciences [25,26]. Researchers can use keywords to precisely define the scope and limitations of a study using this approach. These guidelines also help researchers to avoid wasting time and second-guessing whether their highlights are sufficient. PRISMA assists researchers in locating the relevant literature by following four steps: identification, screening, eligibility, and inclusion.
Methodological criteria must be adhered to in the systematic review [27]. First, we conducted a search of Scopus-indexed journals for all relevant articles published. This comprehensive database covers many fields, such as social science, business, marketing, development, accounting, economics, environment, medicine, law, technology, and engineering. Scopus is widely recognized for its reliability and high utilization as a resource for quantitative analysis [28,29].
2.2. Timeline
Based on the Fifth Basic Plan for Science and Technology (2016–2020), S5.0 was introduced in 2016 as a government initiative to address social issues related to technology in Japan [30]. Based on the evolution of the S5.0 domain and the objectives of our review, it was logical to begin in the year 2016. Therefore, to offer new insights to researchers and society, we focused on the period from 2016 to 2024.
2.3. Search Strategy
In the first phase, the SCOPUS database was used for the search. This search strategy was used to identify the search string that produced the most precise results based on the following terms: “Education 5.0”, “Society 5.0”, “Education 5.0” AND/OR “Society 5.0”; “Society 5.0” AND/OR “Future workforce“; “Society 5.0“ AND/OR “Transition”; “Society 5.0” AND/OR “Digital skills”; “Society 5.0” AND/OR “Higher education”; “Society 5.0” AND/OR “Universities”; “Education 5.0” AND/OR “Competencies”; “Education 5.0” AND/OR “Future workforce”; “Society 5.0” AND/OR “Transition”; “Society 5.0” AND/OR “Malaysia”; “Education 5.0” AND/OR “Malaysia”.
In order to achieve the same result in the Malaysia setting, the Malaysia location was also added to the keyword section of the Scopus search.
2.4. Inclusion and Exclusion Criteria
The screening process was carried out following the PRISMA protocol (Figure 2). We engaged two reviewers to ensure that the screening process was reliable and robust [31,32]. The articles needed to satisfy the following criteria:
- Published in Scopus-indexed journals;
- Studies published between the years 2016 and 2024;
- Studies published only in English;
- Only research and review papers that were subjected to peer review;
- Studies that focused on at least one aspect of S5.0 and E5.0.
The articles that did not focus on the subjects S5.0 and E5.0 were omitted from the studies searched. This process led to the incorporation of 18 articles that satisfied the inclusion and basic quality criteria, making them eligible for thorough analysis. Conference papers, dissertations, and books were not included in the search due to their resource-intensive nature, potential lack of comprehensive information, and tendency to offer less reliable data.
2.5. Data Analysis
“Critical analysis of literature involves carefully examining the main ideas and relationships of an issue and providing a critique of existing literature” [33]. Data analysis pinpointed recurring themes within the chosen studies and created a narrative synthesis of the findings incorporated in our study (n = 18). In the initial stage of our review, inductive coding was employed. A label has been assigned to each paper for ease of reference, and the results of each study are delineated, highlighting the scope and related discipline.
Two authors reviewed each article. The inter-rater reliability was then determined by selecting about 20% of the cases. After independently coding these cases, we achieved a contract score of 93.5%, demonstrating strong agreement with a Krippendorff’s alpha of 0.85 [34]. The high level of inter-rater reliability noted above indicates that there was strong consistency and impartiality in the inclusion judgments [35].
3. Results
3.1. Preliminary Findings
After using the inclusion criterion for selection, the final 18 studies were selected for review. Among these studies, 6 were quantitative, 12 used qualitative methods, and 5 involved a review of the literature. The results of each study are shown in Table 1. Furthermore, the domain of each study is specified, and a label (e.g., SE01) has been assigned. Most study cohorts consisted of university students or teachers. The foci of the studies’ disciplines were diverse, encompassing research on technology, education, engineering, S5.0, and sustainability, and a majority of the studies examined the use and adoption of technology in educational settings. Four studies [36,37,38,39] focused on engineering education and provided recommendations on the process of teaching, measurement, and improvement throughout the curriculum. Two studies [40,41] revealed that universities should take initiatives in sustainable development, which is vital for S5.0.
Table 1.
Content analysis of academic literature.
3.2. Research on Higher Education Role to Empower the Future Workforce in Society 5.0
3.2.1. Future-Ready Higher Education
This study aimed to investigate how E5.0 empowers the future workforce for S5.0. Based on the reviews of the papers, digital advancements will require the future workforce to be equipped with the relevant digital knowledge, skills, and abilities to meet the needs of organizations. This is in line with the study by [6], who suggested that universities play a pivotal role in delivering and advancing education and research and developing digital innovation. However, digital transformations require establishing appropriate structures and facilitating the adoption of digital innovation to prepare universities for the S5.0 era [6]. Additionally, developing digital competency is essential for future professional development, and university curricula should be improved to reflect this need [39]. New curricula focused on green, digital literacy modules across all programs should be promoted, and the curricula should be revised regularly to include emerging technologies and should adopt blended and project-based learning approaches. Quantitative and ethical skills are necessary to ensure the effective and appropriate utilization of the latest trends for the updated curricula. The curricula should also integrate interdisciplinary courses, use digital portfolios for assessment, and foster industry collaboration to ensure relevance and continuous improvement. These changes will equip students with the necessary skills to thrive in a digital world [6] and, in fact, they can provide a framework for universities.
In the same vein, [44] emphasize the critical role of education in cultivating the digital skills necessary for upcoming professionals. Furthermore, they underscore the importance of higher education institutions in promoting the integration of smart education into the learning process for future work readiness. Thus, HEIs will require a paradigm shift focusing on digital transformation to revolutionize the teaching and learning environment, aiming to develop digitally skilled, industry-ready graduates with higher-order cognitive skills and a global outlook.
Educational teaching methodologies must be tailored to accommodate the differing characteristics of digital natives and digital immigrants [40]. In a similar vein, refs. [1,50] posited that the implementation of digital transformation within the educational system can streamline teaching and learning procedures. Considering current developments, higher education institutions must transform to meet the future needs of the workforce by ensuring that their people, processes, and technology are improved to enable quality education for developing a new generation of graduates for the industry workforce.
3.2.2. Navigating the Transition from Academia to Industry
Fresh graduates entering the workforce will need the required attributes of a future-ready workforce achieved through academic and practical readiness when transitioning from higher education to the working world [53]. Digital transformation in society brings significant changes to global economies around the world, which act as the driving force for transformation, especially towards future workforce needs. As the emphasis on creating a future people-centric, super-smart society because of S5.0 grows, a fundamental shift in society will leverage human–machine interactions and skill matching to solve problems and create social well-being [54].
The contribution of the future workforce will also be crucial in building a harmonious human-centric society that will use technology to improve the quality of life towards sustainable living as envisioned by the United Nations’ SDGs and future S5.0. As the skills needed in the industry continue to evolve, HEIs need a flexible approach to skill competency development. Specifically, HEIs must empower the future workforce in emerging digital capabilities and technology responsibility while also including student-centered learning of the 21st century by leveraging the technology advancement brought about by I4.0 and I5.0.
Higher education has undergone a significant transformation in recent decades, spurred by rising enrollment, the increased mobility of graduates, an expanding array of educational options, evolving research landscapes, and the surge in global connectivity. This evolution has accelerated the development of online and blended learning while underscoring the critical role of digital technologies such as artificial intelligence and big data [55].
Southeast Asia is witnessing substantial changes in its labor market and skill demands due to its increasing involvement in global trade, which has raised the need for a diverse skill set among employees. The region must transition from labor-intensive industries to high-skill, innovation-driven sectors. This transition highlights the urgent need for upskilling to boost workforce employability. Meanwhile, Southeast Asian countries are striving to unify their higher education systems to foster a regional identity, enhance their international standing, and increase labor mobility and competitiveness within the ASEAN economic zone. Concurrently, the region is facing significant shifts in the labor market due to its growing role in global trade, leading to a greater need for diverse skills. In response, Southeast Asia is transitioning toward high-skill, innovation-driven sectors, underscoring the urgent need for upskilling to enhance workforce employability [56].
The current state of higher education in Malaysia is changing from traditional teaching and learning to the use of technology-driven approaches that are poised to revolutionize the HEI ecosystem. Malaysian higher education has seen significant transformation through the different phases of the evolution of education. The most important role of HEIs in Malaysia and around the world is to generate graduates who become quality workers with the knowledge, skills, and abilities required not only by the current job market but also by the future requirements of the industry [57].
A study by Sandoval and Sánchez (2022) found that technology competency and soft skills are two transferable skills on which HEIs must focus. Therefore, in a world of rapid technology development, shifting industries, and global interconnectivity, a future-ready workforce must be able to address complex problems and understand market demands through higher education that promotes interdisciplinary learning [58].
Similarly, HEIs must ensure that students develop skills that will be linked to their career paths and that they obtain suitable jobs after graduation. Furthermore, the adoption of intelligent systems will allow Malaysian HEIs to empower a future-ready workforce who will be ready to meet the demands of S5.0. From another perspective, as the nature of work and industry is changing, education in general and higher education, in particular, must adapt to these changes as a broader range of skills and knowledge is in demand to meet the needs of future industries; therefore, Malaysian higher education institutions need to be equipped in terms of personnel, facilities, procedures, and technology to meet the needs of the future workforce in S5.0. Table 1 presents the label assigned to each article and its authors, subject, method, participants, key findings, and themes.
4. Discussion
The majority of the studies were found to be qualitative. This ties in well with what was mentioned previously: the concept of S5.0 was only introduced in 2016 as an initiative by the Japanese government to address social issues that affected Japan [30]. Therefore, we are new to researching the subject. This calls for studies of an exploratory nature. Qualitative studies are often used in the exploratory phase of research to generate hypotheses or theories, thereby providing a foundation for further research by identifying variables of interest and potential relationships. This also implicitly tells us that the researchers who have addressed the subject up to this point needed the flexibility in data collection and analysis that qualitative research methods provide, allowing them to adapt their approaches based on emerging findings.
This flexibility is particularly valuable when studying S5.0, a dynamic and evolving phenomenon. This may also provide insight into the methodological variations among the many academic disciplines, which, in turn, helps us gauge how comprehensively these disciplines have investigated the topic of this study. It is important to understand that methodological tools vary across disciplines, which has an impact on the types of questions that can be posed. As suggested by Creswell and Plano Clark [59], methodologies must be adapted to the disciplinary tradition and the objectives of the research.
In order to grasp the scope of S5.0’s applicability and impending influence across all academic disciplines, one does not need to deliberate for an extended period. In this respect, S5.0 is akin to climate change, as it can be examined from various perspectives, encompassing economic, scientific, and sociological perspectives. Each discipline brings its own unique perspective and approach to the table, unlike other study areas that may fall outside the scope of particular disciplines. Some topics may lie beyond the scope or interest of particular disciplines altogether. For example, whereas medical scholars may study topics related to healthcare, they may not be as readily approached within the context of physics or mathematics. This reflects the limitations and specialties specific to each discipline. Similarly, research areas often entail precise methodologies, tools, and expertise that may not be readily accessible in all disciplines.
This study revealed that, contrary to our common perceptions regarding the issue of S5.0 and its potential for discussion in any research domain or academic discipline, the subject remains relatively underexplored in the literature. Research on the area of S5.0, according to the outcomes reached by this study, did not surpass three research areas, namely, ICT, education, and engineering. Furthermore, the study’s findings underscore that an interdisciplinary approach to research is unquestionably essential to tackle the subject of S5.0 effectively. Scholars from diverse disciplines collaborate in multidisciplinary research to address the intricate landscape of S5.0. As highlighted by [60], interdisciplinary approaches are crucial for addressing multifaceted issues that cannot be adequately addressed within the confines of a solitary discipline.
Each discipline has the potential to provide its unique perspective on the topic S5.0. For instance, a study on urbanization might be approached through different lenses by urban planners, sociologists, and environmental scientists. As highlighted by [61], these disciplinary perspectives shape the formulation of research questions, methodologies, and interpretations. S5.0 is one of the research topics that necessitates interdisciplinary collaboration, considering the unique perspectives, methodologies, and scopes that each discipline offers. This is due to the importance of engaging diverse expertise to address the complex challenges related to S5.0 comprehensively.
S5.0 initiatives predominantly emphasize the impact of technological advancements on students’ learning experiences and prospects. Research within this framework often explores topics such as the integration of digital skills (hard and soft skills) and AI into educational practices, personalized learning approaches, developing new forms of and channels or platforms for the distribution of education, curriculum evaluation, and digital competencies and literacy [6,36,38,39,41,45,46,50].
Despite the centrality of instructors in shaping educational practices and facilitating learning, their perspectives are often overlooked in S5.0 studies. This neglect may stem from a focus on technological innovations and student-centric outcomes rather than considering the experiences and challenges faced by educators [62]. Instructors play a pivotal role in implementing technological innovations, adapting pedagogical approaches, and supporting students in navigating societal changes. Designing successful educational interventions within the S5.0 framework requires an understanding of their perspectives (Freitas & Pistilli, 2019). To bridge the gap and incorporate instructors’ perspectives into S5.0 studies, researchers can employ qualitative research methods such as interviews and focus groups to explore educators’ attitudes, experiences, and needs in the context of technological integration.
5. Conclusions
As we move from an information society to an intelligent society (S5.0), an education paradigm shift in higher education institutions is imperative to ensure that the programs are aligned with industry and society needs. Universities are socially and digitally engaged institutions where the teaching methodologies will need to transform to the digital space. Educational technology enables adaptive learning programs, collaborative teaching, and personalized learning, which will be the new forms of education. Digital literacy and skills are of the utmost importance for S5.0 and necessitate an urgent need to improve university curricula, as future professionals will need to be able to be efficient and productive in technology-driven organizations. It is important to leverage digital technologies to enhance teaching and learning methods. The upskilling of educators in the use of new digital teaching and learning platforms is also necessary to ensure quality education. With automation displacing routine tasks, graduates should have high emotional intelligence, creativity, complex reasoning, and a strong ethical grounding, as these soft skills will become indispensable workforce differentiators. The use and integration of digital technologies allow universities to transcend their virtual boundaries, impacting their course portfolios, regulating their delivery models, and streamlining their value chains [63]. Currently, universities are adopting technologies as part of a paradigm shift, where technology is envisioned as a complex and interconnected system that facilitates digital learning [64]. Finally, universities need proper strategies, educational planning, and policies to ensure that they continue to play an important role in producing competent graduates for the era of S5.0.
6. Recommendations
Three key areas must be emphasized to empower the future workforce in the context of S5.0: the development of innovative curricula, human-centric skills, and industry collaboration. These are three critical areas for empowering the future workforce in S5.0. Students should gain practical and theoretical knowledge aligned with market needs by integrating interdisciplinary courses that emphasize digital literacy, ethical considerations, and sustainability. Students should be prepared for success in a technologically advanced society by ensuring that they have critical thinking and collaboration skills and that they use technology ethically. A seamless transition from academia to the workplace will be made possible by strengthening industry collaboration through partnerships and hands-on training opportunities.
Supplementary Materials
The following supporting information can be downloaded at: https://www.mdpi.com/article/10.3390/educsci14101041/s1, PRISMA 2020 Main Checklist. PRIMSA Abstract Checklist [65].
Author Contributions
Conceptualization, S.S.H. (Sharareh Shahidi Hamedani) and S.A.; methodology, S.A.; software, S.A.; validation, S.S.H. (Sharareh Shahidi Hamedani), Y.B.W. and B.A.M.O.; formal analysis, S.S.H. (Sharareh Shahidi Hamedani) and S.A.; investigation, S.S.H. (Sharareh Shahidi Hamedani) and S.A.; resources, S.A.; data curation, S.A.; writing—original draft preparation, S.S.H. (Sharareh Shahidi Hamedani) and S.A.; writing—review and editing, S.S.H. (Sharareh Shahidi Hamedani), B.A.M.O., S.S.H. (Shervin Shahidi Hamedani), Y.B.W. and S.A.; visualization, S.A.; supervision, Y.B.W. and S.A.; project administration, S.A.; funding acquisition, S.A and Y.B.W. All authors have read and agreed to the published version of the manuscript.
Funding
This research received no external funding.
Institutional Review Board Statement
Not applicable.
Informed Consent Statement
Not applicable.
Data Availability Statement
Not applicable.
Acknowledgments
The authors would like to express their gratitude to UNITAR International University for supporting this research.
Conflicts of Interest
Author Shervin Shahidi Hamedani was employed by the company Sofiveco SDN BHD, Malaysia. The remaining authors declare that the research was conducted in the absence of any commercial or financial relationships that could be construed as a potential conflict of interest.
References
- Abad Segura, E. Digital education and circular economy in university contexts: A systematic review. In Teaching in Social Sciences: Learning Centred in the Student with ICTS (Collection Innovation in Social Sciences); Dykinson, S.L.: Madrin, Spain, 2021; pp. 73–86. [Google Scholar]
- Ahmad, S.; Umirzakova, S.; Mujtaba, G.; Amin, M.S.; Whangbo, T. Education 5.0: Requirements, Enabling Technologies, and Future Directions. arXiv 2023, arXiv:2307.15846. [Google Scholar] [CrossRef]
- Ajit, G. Systematic Review of Augmented Reality in STEM Education. Stud. Appl. Econ. 2021, 39, 4. [Google Scholar] [CrossRef]
- Albhirat, M.M.; Rashid, A.; Rasheed, R.; Rasool, S.; Zulkiffli, S.N.A.; Zia-ul-Haq, H.M. The PRISMA statement in enviropreneurship study: A systematic literature and a research agenda. Clean. Eng. Technol. 2024, 18, 100721. [Google Scholar] [CrossRef]
- Alvarez-Cedillo, J.; Aguilar-Fernandez, M.; Sandoval-Gomez, R., Jr.; Alvarez-Sanchez, T. Actions to Be Taken in Mexico towards Education 4.0 and Society 5.0. Int. J. Eval. Res. Educ. 2019, 8, 693–698. [Google Scholar] [CrossRef]
- Andayani; Meter, W.; Setiawan, B. Professional Educator in the Era of Society 5.0: Primary Education Alumni Competence. J. High. Educ. Theory Pract. 2023, 23, 6–16. [Google Scholar] [CrossRef]
- Aslam, S.; Saleem, A.; Kennedy, T.J.; Kumar, T.; Parveen, K.; Akram, H.; Zhang, B. Identifying the Research and Trends in STEM Education in Pakistan: A Systematic Literature Review. SAGE Open 2022, 12, 21582440221118545. [Google Scholar] [CrossRef]
- Becher, T.; Trowler, P. Academic Tribes and Territories; McGraw-Hill Education (UK): London, UK, 2001; Available online: https://books.google.com/books?hl=en&lr=&id=7GlEBgAAQBAJ&oi=fnd&pg=PP1&dq=Becher,+T.,+%26+Trowler,+P.+(2001).+Academic+tribes+and+territories:+Intellectual+enquiry+and+the+cultures+of+disciplines.+Open+University+Press&ots=HmUNx2uzlv&sig=Q5IPuzn7jdhYaLY1ygDudiMfPD0 (accessed on 1 June 2024).
- Bhatia, R.; Garg, R.; Chhikara, R.; Kataria, A.; Talwar, V. Sensory marketing—A review and research agenda. Acad. Mark. Stud. J. 2021, 25, 1–30. [Google Scholar]
- Bidlake, L.; Aubanel, E.; Voyer, D. Systematic literature review of empirical studies on mental representations of programs. J. Syst. Softw. 2020, 165, 110565. [Google Scholar] [CrossRef]
- Carayannis, E.G.; Morawska-Jancelewicz, J. The Futures of Europe: Society 5.0 and Industry 5.0 as Driving Forces of Future Universities. J. Knowl. Econ. 2022, 13, 3445–3471. [Google Scholar] [CrossRef]
- Cotta, J.; Breque, M.; De Nul, L.; Petridis, A. Towards a Sustainable, Human-Centric and Resilient European Industry. 2021. Available online: https://op.europa.eu/en/publication-detail/-/publication/468a892a-5097-11eb-b59f-01aa75ed71a1/ (accessed on 1 June 2024).
- Creswell, J.W.; Clark, V.L. Designing and Conducting Mixed Methods Research; Sage Publications: Thousand Oaks, CA, USA, 2017. [Google Scholar]
- Cronin, M.A.; George, E. The Why and How of the Integrative Review. Organ. Res. Methods 2023, 26, 168–192. [Google Scholar] [CrossRef]
- Dovleac, L.; Chițu, I.B.; Nichifor, E.; Brătucu, G. Shaping the Inclusivity in the New Society by Enhancing the Digitainability of Sustainable Development Goals with Education. Sustainability 2023, 15, 3782. [Google Scholar] [CrossRef]
- Felcher, C.D.O.; Folmer, V. Educação 5.0: Reflexões e perspectivas para sua implementação. Rev. Tecnol. Educ. Em Rede (ReTER) 2021, 11, e5. Available online: https://periodicos.ufsm.br/reter/article/view/67227 (accessed on 1 June 2024).
- Fisher, C.R.; Thompson, C.D.; Brookes, R.H. Gender differences in the Australian undergraduate STEM student experience: A systematic review. High. Educ. Res. Dev. 2020, 39, 1155–1168. [Google Scholar] [CrossRef]
- Fukuyama, M. Society 5.0: Aiming for a new human-centered society. Jpn. Spotlight 2018, 27, 47–50. [Google Scholar]
- Green, M.J.; Hertzman, E.J.; Banderlipe, M. Resilience and growth: A university’s response for future-proofing graduates and careers. In Powering a Learning Society during an Age of Disruption; Springer: Berlin/Heidelberg, Germany, 2021; p. 89. [Google Scholar]
- Higashihara, T. A Search for Unicorns and the Building of “Society 5.0”; World Economic Forum: Cologny, Switzerland, 2018. [Google Scholar]
- Julhadi, J.; Mahyudin, R. Human resource management in Islamic educational institutions to improve competitiveness in society 5.0 era. Int. J. Sustain. Dev. Plan. 2023, 18, 611–619. [Google Scholar] [CrossRef]
- Klein, J.T. Creating Interdisciplinary Campus Cultures: A Model for Strength and Sustainability; John Wiley & Sons: Hoboken, NJ, USA, 2010; Available online: https://books.google.com/books?hl=en&lr=&id=_1o7BAAAQBAJ&oi=fnd&pg=PR9&dq=Klein,+J.+T.+(2010).+Creating+interdisciplinary+campus+cultures:+A+model+for+strength+and+sustainability.+John+Wiley+%26+Sons.&ots=O3zyCX1TIu&sig=3RXf9Nrj1bKCowP5mOLZSnjGgcI (accessed on 1 June 2024).
- Kong, X.T.R.; Luo, H.; Huang, G.Q.; Yang, X. Industrial wearable system: The human-centric empowering technology in Industry 4.0. J. Intell. Manuf. 2019, 30, 2853–2869. [Google Scholar] [CrossRef]
- Kordigel Aberšek, M.; Aberšek, B. New Digital Competence for Science Technology and Engineering Education. J. Balt. Sci. Educ. 2022, 21, 108–120. [Google Scholar] [CrossRef]
- Lai, J.W.; Bower, M. How is the use of technology in education evaluated? A systematic review. Comput. Educ. 2019, 133, 27–42. [Google Scholar] [CrossRef]
- Lantada, A.D. Engineering education 5.0: Continuously evolving engineering education. Int. J. Eng. Educ. 2020, 36, 1814–1832. [Google Scholar]
- Lasi, H.; Fettke, P.; Kemper, H.-G.; Feld, T.; Hoffmann, M. Industry 4.0. Bus. Inf. Syst. Eng. 2014, 6, 239–242. [Google Scholar] [CrossRef]
- Laura Icela, G.-P.; María Soledad, R.-M.; Juan Antonio, E.-G. Education 4.0 Maturity Models for Society 5.0: Systematic literature review. Cogent Bus. Manag. 2023, 10, 2256095. [Google Scholar] [CrossRef]
- Leng, J.; Sha, W.; Wang, B.; Zheng, P.; Zhuang, C.; Liu, Q.; Wuest, T.; Mourtzis, D.; Wang, L. Industry 5.0: Prospect and retrospect. J. Manuf. Syst. 2022, 65, 279–295. [Google Scholar] [CrossRef]
- Leng, O.T.S.; Vergara, R.G. Malaysia from industry 4.0 to society 5.0: The way forward to societal Transformation. In Malaysian Society 5.0: Selected Contemporary Socio-Legal Issues; MMU Press: Selangor, Malaysia, 2022; Available online: https://vlib.mmu.edu.my/wp-content/uploads/2022/11/MMU-Press-Malaysian-Society-5.0-v2022.10.15_compressed.pdf#page=25 (accessed on 1 June 2024).
- Liberati, A.; Altman, D.G.; Tetzlaff, J.; Mulrow, C.; Gøtzsche, P.C.; Ioannidis, J.P.; Clarke, M.; Devereaux, P.J.; Kleijnen, J.; Moher, D. The PRISMA statement for reporting systematic reviews and meta-analyses of studies that evaluate health care interventions: Explanation and elaboration. J. Clin. Epidemiol. 2009, 62, e1–e34. [Google Scholar] [CrossRef] [PubMed]
- Lim, M.A.; Anabo, I.F.; Phan AN, Q.; Elepaño, M.A.; Kuntamarat, G. The State of Higher Education in Southeast Asia; SHARE Project Management Office, ASEAN Secretariat: Jakarta, Indonesia, 2022; Available online: https://www.oph.fi/sites/default/files/documents/State%20of%20HE%20in%20SEA_SHARE.pptx.pdf (accessed on 1 June 2024).
- Mohamed Hashim, M.A.; Tlemsani, I.; Matthews, R. Higher education strategy in digital transformation. Educ. Inf. Technol. 2022, 27, 3171–3195. [Google Scholar] [CrossRef]
- Nahavandi, S. Industry 5.0—A human-centric solution. Sustainability 2019, 11, 4371. [Google Scholar] [CrossRef]
- Narvaez Rojas, C.; Alomia Peñafiel, G.A.; Loaiza Buitrago, D.F.; Tavera Romero, C.A. Society 5.0: A Japanese concept for a superintelligent society. Sustainability 2021, 13, 6567. [Google Scholar] [CrossRef]
- Neubauer, D. Rethinking Innovation in a Higher Education Context. In Research, Development, and Innovation in Asia Pacific Higher Education; Hawkins, J., Mok, K.H., Eds.; Palgrave Macmillan: New York, NY, USA, 2015; pp. 95–113. [Google Scholar] [CrossRef]
- Nikum, K. Answers to the societal demands with education 5.0: Indian higher education system. J. Eng. Educ. Transform. 2022, 36, 115–127. [Google Scholar] [CrossRef]
- Olvera, M.M.; Velázquez AL, F.; Castellanos, A.T. Assessment of Competencies Required for Society 5.0 for Engineering Graduates. IEEE Rev. Iberoam. Tecnol. Aprendiz. 2021, 16, 346–351. [Google Scholar] [CrossRef]
- Page, M.J.; Shamseer, L.; Altman, D.G.; Tetzlaff, J.; Sampson, M.; Tricco, A.C.; Catalá-López, F.; Li, L.; Reid, E.K.; Sarkis-Onofre, R.; et al. Epidemiology and Reporting Characteristics of Systematic Reviews of Biomedical Research: A Cross-Sectional Study. PLOS Med. 2016, 13, e1002028. [Google Scholar] [CrossRef]
- Pandya, B.; Ruhi, U.; Patterson, L. Preparing the future workforce for 2030: The role of higher education institutions. Front. Educ. 2023, 8, 1295249. Available online: https://www.frontiersin.org/articles/10.3389/feduc.2023.1295249/full (accessed on 15 June 2024). [CrossRef]
- Pardo, M.A.P.; Erazo, H.A.O.; Lozada, C.A.C. Teaching Guide for Beginnings in DevOps and Continuous Delivery in AWS Focused on the Society 5.0 Skillset. IEEE Rev. Iberoam. Tecnol. Aprendiz. 2022, 17, 358–370. [Google Scholar]
- Penmetsa, M.K.; Bruque Camara, S.J. Building a super smart nation: Scenario analysis and framework of essential stakeholders, characteristics, pillars, and challenges. Sustainability 2022, 14, 2757. [Google Scholar] [CrossRef]
- Peters, M.A.; Jandric; McLaren, P. Education in the Age of Artificial Intelligence. In Beyond the Fourth Industrial Revolution; Springer: Berlin/Heidelberg, Germany, 2020. [Google Scholar]
- Potočan, V.; Mulej, M.; Nedelko, Z. Society 5.0: Balancing of Industry 4.0, economic advancement and social problems. Kybernetes 2020, 50, 794–811. [Google Scholar] [CrossRef]
- Prikshat, V.; Nankervis, A.; Burgess, J.; Dhakal, S. Conceptualising Graduate Work-Readiness: Theories, Concepts and Implications for Practice and Research. In The Transition from Graduation to Work; Dhakal, S., Prikshat, V., Nankervis, A., Burgess, J., Eds.; Springer: Singapore, 2019; pp. 15–29. [Google Scholar] [CrossRef]
- Raju, R.; Abd Rahman, N.H.; Ahmad, A. Cyber security awareness in using digital platforms among students in a higher learning institution. Asian J. Univ. Educ. 2022, 18, 756–766. [Google Scholar]
- Rodríguez-Abitia, G.; de Lourdes Sánchez-Guerrero, M.; Martínez-Pérez, S.; Aguas-García, N. Competencies of Information Technology Professionals in Society 5.0. IEEE Rev. Iberoam. Tecnol. Aprendiz. 2022, 17, 343–350. [Google Scholar] [CrossRef]
- Rosak-Szyrocka, J.; Apostu, S.A.; Ali Turi, J.; Tanveer, A. University 4.0 sustainable development in the way of society 5.0. Sustainability 2022, 14, 16043. [Google Scholar] [CrossRef]
- Sa, M.J.; Serpa, S. Higher Education as a Promoter of Soft Skills in a Sustainable Society 5.0. J. Curric. Teach. 2022, 11, 1–12. [Google Scholar] [CrossRef]
- Salahuddin, N.F.M.; Mahpar, N.S.; Ishak, M.F. The Relationship between Employability Skill and Job Mismatch towards Graduates’ Unemployment. Inf. Manag. Bus. Rev. 2023, 15, 96–104. [Google Scholar] [CrossRef]
- Sandoval, J.R.S.; Sánchez, E.C. Society 5.0 Competences in Telecommunications Engineering Graduates, UNED, Costa Rica. IEEE Rev. Iberoam. Tecnol. Aprendiz. 2022, 17, 371–378. [Google Scholar]
- Santos, L.C.B.; de Oliveira, L.P.; Nobre, S.C.C.; Reis, G.S.; Laet, L.E.F.; de Melo Santos, J.L.D.; The Evolution of Education and Emerging Educational Technologies: A Comparative Analysis between Education 4.0 and Education 5.0. Seven Editora. 2024. Available online: https://www.researchgate.net/publication/377317343_The_evolution_of_education_and_emerging_educational_technologies_A_comparative_analysis_between_education_40_and_education_50 (accessed on 11 May 2024).
- Shaffril, H.A.M.; Krauss, S.E.; Samsuddin, S.F. A systematic review on Asian’s farmers’ adaptation practices towards climate change. Sci. Total Environ. 2018, 644, 683–695. [Google Scholar] [CrossRef]
- Shemshack, A.; Kinshuk; Spector, J.M. A comprehensive analysis of personalized learning components. J. Comput. Educ. 2021, 8, 485–503. [Google Scholar] [CrossRef]
- Shkarupeta, E.; Babkin, A. Eco-innovative development of industrial ecosystems based on the quintuple helix. Int. J. Innov. Stud. 2024, 8, 273–286. [Google Scholar] [CrossRef]
- Sulianta, F.; Sapriya; Supriatna, N.; Disman, D. Digital content model to promote literacy in society version 5.0 using the social study education perspective. Int. J. Innov. Creat. Chang. 2019, 6, 12. [Google Scholar]
- Takeuchi, M.A.; Sengupta, P.; Shanahan, M.-C.; Adams, J.D.; Hachem, M. Transdisciplinarity in STEM education: A critical review. Stud. Sci. Educ. 2020, 56, 213–253. [Google Scholar] [CrossRef]
- Tavares, M.C.; Azevedo, G.; Marques, R.P. The challenges and opportunities of era 5.0 for a more humanistic and sustainable society—A literature review. Societies 2022, 12, 149. [Google Scholar] [CrossRef]
- Torraco, R.J. Writing Integrative Literature Reviews: Guidelines and Examples. Hum. Resour. Dev. Rev. 2005, 4, 356–367. [Google Scholar] [CrossRef]
- Traverso, M.; Nangah Mankaa, R. The Sustainable Development Goals. In The Palgrave Handbook of Global Sustainability; Brinkmann, R., Ed.; Springer International Publishing: Berlin/Heidelberg, Germany, 2023; pp. 1255–1277. [Google Scholar] [CrossRef]
- UNESCO. What You Need to Know about Higher Education. 2024. Available online: https://www.unesco.org/en/higher-education/need-know (accessed on 1 June 2024).
- Yamada, A. STEM Field Demand and Educational Reform in Asia-Pacific Countries. In The Oxford Handbook of Higher Education in the Asia-Pacific Region; Oxford University Press: Oxford, UK, 2023; pp. 189–209. [Google Scholar]
- Ydyrysbayev, D.; Kakimova, L.; Sailaubaikyzy, B.G.; Talgatbekovich, S.; Urmatova, A.; Orazbaev, E. Determining the digital transformation in education in the Society 5.0 Process. Int. J. Emerg. Technol. Learn. (iJET) 2022, 17, 136–145. [Google Scholar] [CrossRef]
- Zizic, M.C.; Mladineo, M.; Gjeldum, N.; Celent, L. From industry 4.0 towards industry 5.0: A review and analysis of paradigm shift for the people, organization and technology. Energies 2022, 15, 5221. [Google Scholar] [CrossRef]
- Page, M.J.; McKenzie, J.E.; Bossuyt, P.M.; Boutron, I.; Hoffmann, T.C.; Mulrow, C.D.; Shamseer, L.; Tetzlaff, J.M.; Akl, E.A.; Brennan, S.E.; et al. The PRISMA 2020 statement: An updated guideline for reporting systematic reviews. MetaArXiv 2020. [Google Scholar] [CrossRef]
Disclaimer/Publisher’s Note: The statements, opinions and data contained in all publications are solely those of the individual author(s) and contributor(s) and not of MDPI and/or the editor(s). MDPI and/or the editor(s) disclaim responsibility for any injury to people or property resulting from any ideas, methods, instructions or products referred to in the content. |
© 2024 by the authors. Licensee MDPI, Basel, Switzerland. This article is an open access article distributed under the terms and conditions of the Creative Commons Attribution (CC BY) license (https://creativecommons.org/licenses/by/4.0/).

