A Novel Intelligent ANFIS for the Dynamic Model of Photovoltaic Systems
Abstract
:1. Introduction
- AI is used to develop a novel dynamic PV model based on ANFIS;
- The proposed ANFIS model is designed considering different effective parameters;
- The proposed model accuracy is compared with the accuracy of the classical dynamic IOM and FOM.
2. Classical Dynamic PV Models
- (a)
- Static components
- : Supply voltage from the static model is represented by a constant voltage source;
- : The resistance of the static model is represented by series resistance connected to the voltage source.
- (b)
- Dynamic components
- : A resistive load is used and represented by parallel resistance connected to the dynamic model;
- : Capacitor for representing the junction capacitance;
- : Resistance for representing the conductance.
- : Coil for representing the inductance of the connected cables.
3. Adaptive Neuro-Fuzzy Inference System (ANFIS)
- Rule 1:
- Rule 2:
- Fuzzifying Layer 1: Every node i in this layer is considered an adaptive node, where the output is defined as follows [30]:
- Implication Layer 2: The nodes are fixed nodes, labeled as π, and indicate that they act as a simple multiplier. The output of each node represents wi the firing strength of a rule and is formed based on incoming signals as follows [30]:
- Normalizing Layer 3: Every node in this layer is a fixed node labeled as N. The output signal of the ith node is calculated by the ratio of the ith rule’s firing strength to the sum of the firing strength for all rules as follows [30]:
- Defuzzifying Layer 4: Every node i in this layer is an adaptive node with a node function containing the resulting parameters (pi, qi, ri), and is a normalized firing strength from the previous layer as follows [30]:
- Combining Layer 5: This last layer contains a single fixed node labeled as Ʃ, which adds all the input signals to calculate the total final output as follows [30]:
Proposed PV Model Based on ANFIS
4. Results
4.1. Performance of ANFIS at Different Types of MFs
4.2. Performance of ANFIS at Different Numbers of Epochs
4.3. Performance of ANFIS at Different Numbers of MFs
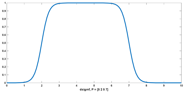
4.3.1. dsigmf
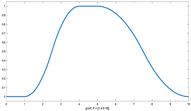
4.3.2. pimf
4.3.3. gaussmf
4.3.4. gbellmf
4.4. Comparative Study and Discussion
5. Conclusions
Author Contributions
Funding
Institutional Review Board Statement
Informed Consent Statement
Data Availability Statement
Acknowledgments
Conflicts of Interest
References
- Kumar, R.; Khan, F.U.; Sharma, A.; Aziz, I.B.A.; Poddar, N.K. Recent Applications of Artificial Intelligence in the Detection of Gastrointestinal, Hepatic and Pancreatic Diseases. Curr. Med. Chem. 2022, 29, 66–85. [Google Scholar] [CrossRef] [PubMed]
- Pujari, V.; Sharma, Y.; Burate, O. Application in artificial intelligence. Contemp. Res. 2021, 39–44, ISSN 2231-2137. [Google Scholar]
- Xiao, Z.; Hua, H.; Cao, J. Overview of the Application of Artificial Intelligence in Energy Internet. Electr. Power Constr. 2019, 40, 63–70. [Google Scholar]
- Mellit, A. Recent Applications of Artificial Intelligence in Fault Diagnosis of Photovoltaic Systems. In A Practical Guide for Advanced Methods in Solar Photovoltaic Systems; Springer: Berlin/Heidelberg, Germany, 2020; Volume 128. [Google Scholar]
- Uthathip, N.; Bhasaputra, P.; Pattaraprakorn, W. Application of ANFIS Model for Thailand’s Electric Vehicle Consumption. Comput. Syst. Sci. Eng. 2022, 42, 69–86. [Google Scholar] [CrossRef]
- Xue-bo, J.; Jiang-feng, W.; Hui-yan, Z.; Li-hong, C. ANFIS model for time series prediction. Appl. Mech. Mater. 2013, 386, 1411–1414. [Google Scholar]
- Armaghani, D.J.; Asteris, P.G. A comparative study of ANN and ANFIS models for the prediction of cement-based mortar materials compressive strength. Neural Comput. Appl. 2021, 33, 4501–4532. [Google Scholar] [CrossRef]
- Tiwari, S.; Babbar, R.; Kaur, G. Performance Evaluation of Two ANFIS Models for Predicting Water Quality Index of River Satluj (India). Adv. Civ. Eng. 2018, 2018, 8971079. [Google Scholar] [CrossRef] [Green Version]
- Kurtgoz, Y.; Deniz, E. Comparison of ANN, Regression Analysis, and ANFIS Models in Estimation of Global Solar Radiation for Different Climatological Locations. In Exergetic, Energetic and Environmental Dimensions; Elsevier: Amsterdam, The Netherlands, 2018; Chapter 1.8; pp. 133–148. [Google Scholar]
- Naresh, C.; Bose, P.S.C.; Rao, C.S.P. Artificial neural networks and adaptive neuro-fuzzy models for predicting WEDM machining responses of Nitinol alloy: Comparative study. SN Appl. Sci. 2020, 2, 314. [Google Scholar] [CrossRef] [Green Version]
- Gadeo-Martos, M.A.; Yuste-Delgado, A.J.; Cruz, F.A.; Prieto, J.F.; Bago, J.C. Modeling a High Concentrator Photovoltaic Module Using Fuzzy Rule-Based Systems. Energies 2019, 12, 567. [Google Scholar] [CrossRef] [Green Version]
- Buriboev, A.; Kang, H.K.; Ko, M.C.; Oh, R.; Abduvaitov, A.; Jeon, H.S. Application of Fuzzy Logic for Problems of Evaluating States of a Computing System. Appl. Sci. 2019, 9, 3021. [Google Scholar] [CrossRef] [Green Version]
- Badde, D.S.; Gupta, A.k.; Patki, V.K. Comparison of Fuzzy Logic and ANFIS for Prediction of Compressive Strength of RMC. IOSR J. Mech. Civil. Eng. 2013, 3, 7–15. [Google Scholar]
- Aengchuan, P.; Phruksaphanrat, B. Comparison of fuzzy inference system (FIS), FIS with artificial neural networks (FIS + ANN) and FIS with adaptive neuro-fuzzy inference system (FIS + ANFIS) for inventory control. J. Intell. Manuf. 2018, 29, 905–923. [Google Scholar] [CrossRef]
- Lincy Luciana, M.; Senthil Kumar, R. Comparison Analysis of Fuzzy Logic and Anfis Controller for Mitigation of Harmonics. In Proceedings of the 2018 4th International Conference on Electrical Energy Systems (ICEES), Chennai, India, 7–9 February 2018; 2018; pp. 578–583. [Google Scholar] [CrossRef]
- Nigam, A.; Sharma, K.K. Modeling Approach for Different Solar PV System: A Review. In Advances in Systems, Control and Automations; Lecture Notes in Electrical Engineering; Bhoi, A.K., Mallick, P.K., Balas, V.E., Mishra, B.S.P., Eds.; Springer: Singapore, 2021; Volume 708. [Google Scholar] [CrossRef]
- Ramadan, A.; Kamel, S.; Ibrahim, A.A. Parameters Estimation of Photovoltaic Cells Using Self-adaptive Multi-population Rao Optimization Algorithm. Aswan Univ. J. Sci. Technol. 2021, 1, 26–40. [Google Scholar]
- Ramadan, A.; Kamel, S.; Taha, I.B.M.; Tostado-Véliz, M. Parameter Estimation of Modified Double-Diode and Triple-Diode Photovoltaic Models Based on Wild Horse Optimizer. Electronics 2021, 10, 2308. [Google Scholar] [CrossRef]
- Castro, R.; Silva, M. Experimental and Theoretical Validation of One Diode and Three Parameters–Based PV Models. Energies 2021, 14, 2140. [Google Scholar] [CrossRef]
- Ramadan, A.; Kamel, S.; Khurshaid, T.; Oh, S.; Rhee, S.-B. Parameter Extraction of Three Diode Solar Photovoltaic Model Using Improved Grey Wolf Optimizer. Sustainability 2021, 13, 6963. [Google Scholar] [CrossRef]
- El-Dabah, M.A.; El-Sehiemy, R.; Becherif, M.; Ebrahim, M.A. Parameter estimation of triple diode photovoltaic model using an artificial ecosystem-based optimizer. Int Trans. Electr. Energ. Syst. 2021, 31, e13043. [Google Scholar] [CrossRef]
- Abdelghany, R.Y.; Kamel, S.; Ramadan, A.; Sultan, H.; Rahmann, C. Solar Cell Parameter Estimation Using School-Based Optimization Algorithm. In Proceedings of the IEEE International Conference on Automation/XXIV Congress of the Chilean Association of Automatic Control (ICA-ACCA), Santiago, Chile, 22–26 March 2021. [Google Scholar]
- Ramadan, A.; Kamel, S.; Hassan, M.H.; Tostado-Véliz, M.; Eltamaly, A.M. Parameter Estimation of Static/Dynamic Photovoltaic Models Using a Developed Version of Eagle Strategy Gradient-Based Optimizer. Sustainability 2021, 13, 13053. [Google Scholar] [CrossRef]
- Yousri, D.; Allam, D.; Eteibaa, M.B.; Suganthanb, P.N. Static and dynamic photovoltaic models’ parameters identification using Chaotic Heterogeneous Comprehensive Learning Particle Swarm Optimizer variants. Energy Convers. Manag. 2019, 182, 546–563. [Google Scholar] [CrossRef]
- Ramadan, A.; Kamel, S.; Hassan, M.H.; Ahmed, E.M.; Hasanien, H.M. Accurate Photovoltaic Models Based on an Adaptive Opposition Artificial Hummingbird Algorithm. Electronics 2022, 11, 318. [Google Scholar] [CrossRef]
- Go, S.-E.; Choi, J.-O. Design and Dynamic Modelling of PV-Battery Hybrid Systems for Custom Electromagnetic Transient Simulation. Electronics 2020, 9, 1651. [Google Scholar] [CrossRef]
- Batzelis, E.I.; Anagnostou, G.; Cole, I.R.; Betts, T.R.; Pal, B.C. A State-Space Dynamic Model for Photovoltaic Systems with Full Ancillary Services Support. IEEE Trans. Sustain. Energy 2018, 10, 1399–1409. [Google Scholar] [CrossRef] [Green Version]
- Parida, S.M.; Rout, P.K. Differential evolution with dynamic control factors for parameter estimation of photovoltaic models. J. Comput. Electron. 2021, 20, 330–343. [Google Scholar] [CrossRef]
- Bensaber, B.A.; Diaz, G.P.; Lahrouni, Y. Design and modeling an Adaptive Neuro-Fuzzy Inference System (ANFIS) for the prediction of a security index in VANET. J. Comput. Sci. 2020, 47, 101234. [Google Scholar] [CrossRef]
- Haznedar, B.; Kalinli, A. Training ANFIS structure using simulated annealing algorithm for dynamic systems identification. Neurocomputing 2018, 302, 66–74. [Google Scholar] [CrossRef]












| MF Type | RMSE |
|---|---|
| Difference between two sigmoids (dsigmf) | 0.04025089 |
| Π-shaped (pimf) | 0.11812001 |
| Symmetric Gaussian (gaussmf) | 0.12486303 |
| Generalized bell-shaped (gbellmf) | 0.12657520 |
| Gaussian combination (gauss2 mf) | 0.12901611 |
| Product of two sigmoidal (psigmf) | 0.12927727 |
| Trapezoidal-shaped (trapmf) | 0.34173833 |
| MF Type | Equation | Shape |
|---|---|---|
| dsigmf | sigmf dsigmf | ![]() |
| pimf | ![]() | |
| gaussmf | ![]() | |
| gbellmf | ![]() |
Publisher’s Note: MDPI stays neutral with regard to jurisdictional claims in published maps and institutional affiliations. |
© 2022 by the authors. Licensee MDPI, Basel, Switzerland. This article is an open access article distributed under the terms and conditions of the Creative Commons Attribution (CC BY) license (https://creativecommons.org/licenses/by/4.0/).
Share and Cite
Ramadan, A.; Kamel, S.; Hamdan, I.; Agwa, A.M. A Novel Intelligent ANFIS for the Dynamic Model of Photovoltaic Systems. Mathematics 2022, 10, 1286. https://doi.org/10.3390/math10081286
Ramadan A, Kamel S, Hamdan I, Agwa AM. A Novel Intelligent ANFIS for the Dynamic Model of Photovoltaic Systems. Mathematics. 2022; 10(8):1286. https://doi.org/10.3390/math10081286
Chicago/Turabian StyleRamadan, Abdelhady, Salah Kamel, I. Hamdan, and Ahmed M. Agwa. 2022. "A Novel Intelligent ANFIS for the Dynamic Model of Photovoltaic Systems" Mathematics 10, no. 8: 1286. https://doi.org/10.3390/math10081286
APA StyleRamadan, A., Kamel, S., Hamdan, I., & Agwa, A. M. (2022). A Novel Intelligent ANFIS for the Dynamic Model of Photovoltaic Systems. Mathematics, 10(8), 1286. https://doi.org/10.3390/math10081286





