Abstract
Hybrid rigid–flexible mechanisms are a type of compliant mechanism that combines rigid and flexible elements, being that their mobility is due to rigid-body joints and the relative flexibility of bendable rods. Two of the modeling methods of flexible rods are the Cosserat rod model and its simplification, the Kirchhoff rod model. Both of them present a system of differential equations that must be solved in conjunction with the boundary constraints of the rod, leading to a boundary value problem (BVP). In this work, two methods to solve this BVP are applied to analyze the influence of external loads in the movement of hybrid compliant mechanisms. First, a shooting method (SM) is used to integrate directly the shape of the flexible rod and the forces that appear in it. Then, an integration with elliptic integrals (EI) is carried out to solve the workspace of the compliant element, considering its buckling mode. Applying both methods, an algorithm that obtains the locus of all possible trajectories of the mechanism’s coupler point, and detects the buckling mode change, is developed. This algorithm also allows calculating all possible circuits of the mechanism. Thus, the performance of this method within the path analysis of mechanisms is demonstrated.
1. Introduction
A compliant body is one whose motion depends on its geometry, its material properties and the location and magnitude of the applied forces. If a body of this kind belongs to a mechanism, it is known as a compliant element. When a mechanism is fully composed of compliant elements, e.g., slender rods, it is named a compliant mechanism, and it gains all or part of its mobility, thanks to the relative flexibility of those compliant elements. On another note, if the mechanism combines rigid and compliant elements, it takes the name of a hybrid compliant or hybrid rigid–flexible mechanism [1].
Regarding applications, such compliant—and, especially, hybrid-compliant—mechanisms are an alternative to robotic systems of rigid bodies [2], or even cable robots [3] used in tasks where there is a human–machine interface. Additionally, such hybrid-flexible mechanisms are a plausible alternative to sub-systems subjected to impacts, such as four-link legs in bio-inspired mobile multipod robots [4]. Finally, its elasticity, if appropriately tuned, can play a beneficial role in the dynamic characteristics of systems used in high-speed link motions, reducing the need for balancing [5].
For the complete kinematic characterization of a linkage with rigid bars, all the circuits of the mechanism should be obtained [6]. Each circuit is the set of all possible orientations of links that can be calculated without disconnecting any of the joints [7]. If the linkage needs to be disassembled to move from one position to another, these positions lie on different circuits. These mechanism’s circuits do not depend on the input link chosen. In [8,9] is presented the circuit analysis for the Watt and Stephenson –like six-bar mechanisms. It should be noted that, in the case of compliant mechanisms, it is not needed to disassemble any link to obtain the different circuits but to deform a flexible rod through an external load.
To solve the movement of these hybrid rigid–flexible mechanisms, it is needed to obtain the change of shape of compliant elements and the loads that these bodies withstand. There are a few modeling methods to analyze flexible rods, such as the Chained Beam-Constraint Model (CBCM) [10] or Pseudo-Rigid-Body Model (PRBM) [11,12]. Another model is the Cosserat rod model, which produces the equations that describe the deformed shape of a slender flexible element and the loads that appear in it [13,14]. This modeling method leads to a set of differential equations that, in conjunction with the boundary constraints of the compliant element, takes the form of a boundary value problem (BVP). This BVP can be solved with the aid of a shooting method (SM) [15], which combines a direct integration method, such as 4th order Runge–Kutta (R-K), and a numerical minimization method, e.g., Newton–Raphson (N–R), which refines the solutions given by the direct integration.
If the extension of the neutral line and the transverse shear strain are neglected in the Cosserat rod model, the Kirchhoff model is obtained. The equations of this new model can also be solved by applying elliptic integrals (EI) that make use of the two parameters known as the modulus of the function (k) and the amplitude of the elliptic integral () [16].
When a compliant element deforms, points of null moment can appear along its length. These points of null moment are those where a change of curvature is produced, and they are also known as inflection points [17,18]. Hence, the slender rod deforms changing its curvature in each of these points, leading to what is known as buckling modes. These buckling modes are ordered according to the number of inflection points. For instance, if a rod has only one of these points, it is in its first buckling mode. If the same rod has two points, it is in its second buckling mode, and so on. It is worth noting that the higher the buckling mode, the more deformation energy is needed for it to appear. For this reason, the compliant elements tend to deform in lower buckling modes, as they require less energy. These buckling modes can be determined using EI, which can also be used to obtain the rod workspace in each buckling mode [19].
As mentioned above, the motion of the compliant bodies, and hence that of the compliant mechanisms, depends on the applied forces. Therefore, this paper makes use of the SM and EI to check the loads’ influence in the movement of a compliant mechanism. In addition, the work here developed shows how these methods allow obtaining the locus of all possible paths of the mechanism’s coupler under any applied load.
A mechanism similar to that found in [20] was used to carry out the work in this paper, and it is based on a mechanism of [21] (ch. 12). The mechanisms differ in the boundary constrains of the compliant element. In the case of [20], a clamped-clamped rod is used, but in this paper, a clamped-hinged rod is analyzed.
Thus, in the following section, an introduction to the general equations of flexible rods and the different integration methods is given. Moreover, a way to obtain the workspace of a slender rod using EI is also depicted here. In the third section, a closed-loop hybrid mechanism is proposed, and it is used to analyze the load-dependent paths after explaining its general equations. Finally, the potential of the developed algorithm to detect the buckling mode changes of flexible rods and the possible circuits of the mechanism is also shown.
2. Elastic Rod Fundamentals
2.1. General Equations
Among all of the modeling methods of flexible rods, because of its easy implementation within the control of a continuum robot, a simplification of the Cosserat model, i.e., the Kirchhoff model, was used to develop the algorithms of this work. Recalling the assumptions made in the Kirchhoff model, they are that the extension of the neutral line and the transverse shear strain are neglected. It means that the deformation of the rod is mainly due to bending and torsion. This is more likely to happen in rods such as the one used in the studied mechanism because of its slenderness. All this reduces the complexity of the equations, making more efficient algorithms without greatly increasing calculation errors.
The derivation of the mathematics structure of this section draw on Antman’s work [13] (chs. 4 and 8) on nonlinear elasticity. Nevertheless, the nomenclature used here are those used in the robotics community, in the line of the work of Caleb [22].
The framework needed to describe the shape of a slender rod in space includes three main aspects that, coupled, generate the nonlinear system of differential equations that has to be solved in order to obtain the relationship between force and deformation. These are as follows: a kinematic definition of the deformed rod, material constitutive laws and static equilibrium equations.
2.1.1. Kinematics
A three-dimensional parametric Cartesian curve that links the centroids of each transverse section and the orthonormal rotation matrix ( is the special orthogonal subgroup in three dimensions, ) that orients a local frame attached to the section are used to define the deformed shape of a rod. The principal axes of each section are usually named the x- and y-axes. The z-axis is perpendicular to the cross-section and tangent to the deformed shape; see Figure 1. A scalar reference arc-length parameter s is used to position and orient each cross-section. This parameter is within the finite interval , being that L is the length of the rod in the initial state. Due to the assumption that the sections are not distorted, the whole deformation of the flexible bar can be described by mapping from s to a homogeneous rigid-body transformation, ( is the special Euclidean subgroup in three dimensions, with and ).
where we will often refer to as a “frame” hereafter.
Figure 1.
A rod deformed in space, along with frames used.
For the unloaded pre-curved state of the rod, the magnitudes described above are designated with the subscript .
A priori, could be assigned arbitrarily. However, one can establish conventions governing the assignment of reference orientations such that the mapping form to has an easily interpretable meaning in terms of material strains. As mentioned above, we have chosen to assign reference orientation such that the z axis of the local frame is parallel to the tangent curve to the reference curve (see Figure 1). Then, the following applies:
where , and are used for the standard basis vectors of the local frame: , and , respectively. The superscript is used to indicate differentiation with respect to the arc length s.
Now, let us consider the derivatives of and with respect to s. The position and orientation evolve along the arc length according to the rates of change, linear and angular . These rates of change are defined in the local frame, and obtained from the above mentioned derivatives, defined in the global frame, with the use of as follows:
where is a skew-symmetric matrix of the following form:
Because is defined through three independent values, , and , it can be expressed with a vector such that and , where the operator denotes conversion of an element of ( is the Lie algebra of SO(3)) to its corresponding element in . The inverse operation, denoted by , maps to , so that . In the following, is used whenever a vector form is needed to express .
When and are those of the reference, i.e., the unloaded shape of the rod, they are designated as and . Because of the convention of the rotation matrix stated in (2), an initially straight rod has and .
The material strain can be defined by the variation of , , and , . The local elongation is represented by ; values above 1 correspond to extension, values below 1 to compression and values equal to 1 mean that the length of the curve has not changed. The shear deformation along the local axes is depicted by and . The x and y components of , and , measure the bending along the local x- and y-axes. Concerning , it collects the value of the torsion.
2.1.2. Material Constitutive Relationships
The way the material behaves (it can be elastic or plastic, for instance) affects the constitutive relationships between strain and stress. However, the Cosserat rod model only is valid if the cross-sections do not deform.
and can be used to define the stress field since it is obtained from the strain field. Additionally, and can also be used to express internal force and moment , due to the fact that they are calculated from the stress field.
Hereafter, the linear deformation is related to internal forces by a linear constitutive law, which is also used to relate the angular deformation to the internal moment. Diagonal stiffness matrices, i.e., and , allow expressing the aforementioned magnitudes in the local frame. It is worth noting that the subscript indicates shear and extension, and , bending and torsion.
with
where A is the area of cross section, E is Young’s modulus, G is the shear modulus, and are the second moment of area of the rod cross section about the principal axes x and y, and is the polar moment about the local axis z. The linear constitutive law applied here is commonly used in mechanics for the small strain range. This happens for most metals and for polymers in the range of small strain.
The rotation matrix is used to change and from the local axes to the fixed global axes.
2.1.3. Static Equilibrium Equations
The forces and moments on an infinitesimal piece of the rod, , are considered to obtain the static equilibrium equations. The internal force and moment exerted on the piece by the material of are named and . On the other side of the portion, the material of exerts a force and a moment . In addition, distributed forces and moments can also be applied on the interval .
On the one hand, the equilibrium of forces yields the following:
Expanding the magnitudes in with the Taylor series until the element of first order, simplifying terms, and dividing by gives the following:
On the other hand, a balance of moments, expanding variables in with the Taylor series until the element of first order, simplifying terms, and taking into account (12), yields the following:
So, the nonlinear ordinary differential equations for the equilibrium of a Cosserat rod describing the evolution of the internal force and moment along arc length are as follows:
2.1.4. Static Model
If the kinematic, constitutive, and equilibrium laws are combined, a static model of the flexible rod can be achieved.
Thus, the Cosserat static model for a flexible rod can be obtained using and as state variables, and combining (3), (14) and (15) to obtain a set of differential equations. If it is considered that the rod is deformed only by bending and torsion, the Cosserat rod model is simplified, leading to the Kirchhoff model. In the reference rod’s configuration, shear and extension deformations do not usually appear, i.e., , where is a unit vector tangent to the deformed shape. In this way, a new system of differential equations can be stated:
where .
2.2. Kirchhoff Static Model Equations for the Planar Case
The three-dimensional deformation of a rod in space is defined by (16). However, if the rod only deforms within a plane, the model can be further simplified and a shorter formulation is obtained. This has an impact on the computational cost when the resolution method is implemented within an algorithm.
The rod that appears in Figure 2 deforms within the plane OXY. The local frame attached to each cross-section is oriented accordingly, so note that expressions in the previous chapter vary slightly now.
Figure 2.
Deformed shape of a clamped-hinged planar rod under load R at extreme.
To orientate each cross-section the rotation matrix is used and it depends on the angle :
The derivative of with respect to arc length s is as follows:
and allows finding vector in the following:
Thus, only the component of vector is not null:
This makes sense, as there is no bending moment with respect to the local y-axis and no torsion (expressed through ).
Taking (20) into (16) considering this time , and taking and as state variables, the expression of the system of nonlinear ordinary differential equations in (16) yields the following:
If no distributed force and moment ( and ) are applied along the rod, we obtain the following:
Hence, in this particular case, the internal force is constant. Such a rod with no distributed loads is quite common in the applications.
The system of differential equations in (22) can be solved by using a direct integration method, such as the 4th order R-K, or a method based on elliptic integrals.
2.3. Direct Integration Using Fourth-Order Runge–Kutta Method
Typical problems in robotics are the forward kinematic problem (FKP) and the inverse kinematic problem (IKP). In the first one, the mechanism inputs are known, and the position and orientation of the end-effector are unknown. In contrast, in the IKP, the end-effector is wanted to describe a given trajectory, so its position is known, but the needed inputs to accomplish the task must be calculated.
When a flexible rod is part of a mechanism, usually, it is under external loads coming from that mechanism. Here, the aim should be to calculate how these loads deform the rod. So, it could be considered as a kind of forward kinematic (FK) position problem because the position and orientation of the extreme in which force and moment are applied are not known.
So focusing on the FKP of a rod that is clamped at the proximal end and subjected to a known force and moment at the distal end (see Figure 2), the rod undergoes a deformation that depends on these boundary conditions and the geometric and mechanical characterization of the rod.
If the effect of gravity is not taken into account, there is not distributed force along the length. Therefore, the shape and the load status of the rod are defined by (22).
This takes the form of a BVP, where the independent variable is s in , and the vector of dependent variables, , and the non-linear function, , are the following:
The boundary conditions are at of the kinematic kind, and at of the load kind. Regarding the kinematic variables, the position and orientation at are data, and unknown at . In relation to internal forces, and because no distributed force is considered, its value does not change along the length of the rod. At , and because of the static equilibrium, the internal force takes the same value that of the external load, , at , but in opposite direction (although the internal forces could be taken out of the integration, in this work, they are included because they are needed to solve the FKP of the whole mechanism). With respect to the internal moment, the value is a datum at (in fact, ), and unknown at .
Then, at both ends are the following:
being Dirichlet conditions.
Since there are three unknowns at the initial of the range of integration , three guess values (one for each variable) are needed: . Once these values are chosen, the initial value problem is solved using the 4th R-K method.
where is a vector that contains the unknown variables at each s, function is given, s is the independent variable, and subscript indicates values at initio.
2.4. Integration Using Elliptic Integrals
The system of differential equations in (22) can be further developed looking for an analytical integration. If only end-point load is applied (expressed in terms of magnitude R and orientation as in Figure 2), we can express the internal force as the following:
For constant E and I, with a stress-free reference straight rod, considering the well-known Bernoulli–Euler law, and upon substitution of (26) and (27) into (22), we obtain the following:
Therefore, the system of differential Equation (22) can be simplified to the following:
Elliptic integrals is the classical mathematical tool to solve (29) because of its rapid computation. The following equations are used in this work to solve for the coordinates of an arbitrary point along the beam, and they are found in [21] (ch. 4).
where the functions and are the incomplete elliptic integrals of the first and second kind, respectively. Moreover, the following holds:
In addition, the bending moments along the rod are given by the following:
The functions and depend on two parameters:
- The non-dimensional parameterkIt is known as the modulus of the function and it can vary between −1 and 1. In this application, k corresponds roughly but non-linearly to the magnitude of the force R.
- The variableIt is called the amplitude of the elliptic integral. It is measured in radians, and it varies continuously along the beam from on the left edge to on the right. These amplitudes, and , are defined by the boundary conditions of the rod extremes.The variable is related to the beam angle by the following relation:
Hence, (29) is integrated to yield (30), (31), and (33), i.e., a parametric system that uniquely defines a deformed rod in terms of parameters k and for known boundary conditions and a given buckling mode.
2.4.1. Boundary Conditions for a Clamped-Pinned Rod
The studied mechanism in this work has a clamped-pinned rod (as in Figure 2) that substitutes one of the rigid bars of the four-bar linkage.
The first extreme clamped implies a given slope for the rod at ; hence, using (35), we can state the following:
A pinned end-tip implies that no moment is acting at that point. Upon application on (34), we obtain the following:
This means that the end-tip is a point of null curvature, then an inflection point of the deflected curve. Additionally, the second part of the equation implies the following:
being that q is the order of the Buckling Mode shape.
Note that feasible values of k may depend on as, for example, is the case of the limiting value of that is necessary to produce real solutions in (36). This condition is indicated with the gridded area in Figure 3a. Therefore k is in the range or . Provided that range for k, will have values in . On the other hand, will have discrete values , , and so on, for buckling modes 1, 2 ⋯, respectively. The variable will vary continuously from to . As shown in Figure 3, if we set a duple of values to k and , inside the feasible range (Figure 3a), we will obtain the deformed shape of the rod for every buckling mode chosen (Figure 3b).
Figure 3.
(a) Given values of k and . (b) Deformed shapes for buckling modes 1 and 2 of a clamped-hinged rod.
From a practical point of view, the data will come from physical quantities that should be used to find those parameters k and . For example, if end-tip force is given, R and , along with boundary conditions, (33) should be used to find k, and then the deformed shape with (30) and (31). If the end-tip position, and , is given for some boundary conditions, again the objective will be to find the corresponding parameters k and from (30) and (31). In most occasions, this process is numerical.
The different problems that can be stated regarding the shape of a rod accomplishing given conditions may produce a multiplicity of solutions for each buckling mode considered. For clamped-pinned bars those multiple solutions do not have to be symmetrical, but refer to completely different configurations. For example, given a same end-point position, we can obtain different solutions for given buckling modes as shown in Figure 4.
Figure 4.
(a) Deformed shape for buckling mode 1. (b) Deformed shape for buckling mode 2. Both correspond to a clamped-pinned rod for a given end-tip position.
2.4.2. Clamped-Pinned Rod’s Workspace Analysis by Modes
The rod’s end-tip position can be obtained upon substitution of from (38) into (30) and (31). These coordinates can be calculated for a range of values of and or . This calculation results in a set of curves that is the workspace of the rod’s end-tip, for positive values of k (Figure 5a) and negative values of k (Figure 5b). This workspace is obtained by calculating the rod’s end-tip position for given ’s and varying the value of k in the corresponding interval.
Figure 5.
Rod’s end-tip workspace for buckling mode 1. (a) Positive k. (b) Negative k.
The curves plotted in Figure 5 were calculated for the first buckling mode of the rod. To obtain the workspace for other buckling modes, it is necessary to execute the calculation again, changing in (38), for the desired mode. For instance, Figure 6a shows the workspace for positive k and buckling mode 2 of the rod, and Figure 6b represents that for negative k and the same mode.
Figure 6.
Rod’s end-tip workspace for buckling mode 2. (a) Positive k. (b) Negative k.
As for the orange lines in Figure 5 and Figure 6, they come from the calculation of the rod’s end-tip position for the higher limit of the range of k and varying . The green lines are calculated with the lower limit of the interval of k and varying . To close the workspace area, the purple lines are plotted. They are related to the calculation with the higher limit of the interval of and varying k. In contrast, the cyan lines derive from the computation with the lower limit of the interval of and varying k.
3. Closed-Loop Hybrid Mechanisms
Once the fundamentals of elastic rods are understood, this type of element can be used in conjunction with rigid bars to create new hybrid mechanisms. These mechanisms are characterized by combining rigid and flexible bars to perform a task, such as describing a trajectory or performing a given force. In this paper, one of the mechanisms proposed in [21] (ch. 12), the four-bar linkage with one flexible clamped-pinned rod (see Figure 7), is the subject of study.
Figure 7.
Analysed mechanism in an arbitrary position.
The dimensional data and the description of each bar are given in Table 1. Each angle showed in Figure 7 is explained in Table 2.
Table 1.
Dimensional data of the analyzed mechanism.
Table 2.
Angles data of the analyzed mechanism.
The flexible segment is a slender rod, made of nitinol, with a circular cross-section; its properties are shown in Table 3.
Table 3.
Properties of the flexible rod.
3.1. General Equations for the 4-Bar Linkage
The problem to solve is the FKP since the inputs to the mechanism, i.e., the angle and the external forces, , and moment , are known, but the position and orientation of the coupler and the shape of the flexible rod are unknown.
A shooting method that combines the direct integration with a 4th order R-K method (explained in Section 2.3) and a N-R scheme is used.
The resolution begins from a known position of the mechanism for an angle of 0 degrees.
In the next step, a given is introduced in the calculation. Thus, the crank rotates and the coordinates of B point can be calculated. Then, the coordinates of point C must be obtained to position the coupler . However, this calculus requires a deeper analysis because the rod deforms, so one needs to integrate (22) to obtain the position of C point.
Here, the SM is used to solve the position of the C point and, thus, that of the mechanism, for each step. This method is focused on the minimization, with the aid of the N-R scheme, of a residue function that represents all the constraints of the mechanism, and is given by (39).
where is the bending moment at C, the set of all moments about B produced by the external loads, and the superscript * indicates that the variables are not the exact solutions; instead, they are the approximate solutions obtained numerically in each step of the SM.
The first two components of (39) are restrictions of the loads kind, and state that the moments about points B and C must be null because in those points there are hinges. The other restriction is of the geometric kind and imposes that the distance between points B and C is the length of the rigid coupler .
To find the solution of the mechanism’s position, the SM needs two inputs: the residue function (39) and a vector of guess values, , to start the integration of the rod . These guess values are needed to solve the BVP shown in Section 2.3. The 4th order R-K method explained in that section can be particularized for the case of the rod if is equal to 0 since there is a hinge in the point C.
For the first step, these guess variables can take arbitrary values. Despite this, previous calculations were made in this work to obtain guess values that improve the convergence of the SM. For the next steps, the vector of guess values is composed by the values of the solution of the previous step.
With these two inputs to the SM, the process to obtain the position of point C and the shaped of rod is as follows:
- For each , apply 4th order R-K to obtain ; see Section 2.3.
- Evaluate the residue (39). To do this, and should be used to calculate , and , and to solve . from the direct integration of the rod is directly used to compare its value with 0.
- If all terms are below a , exit: the final solution is obtained.
- If not, calculate variation of with : .
- Modify the guess values, .
- Start the loop again.
The results are obtained when the three components of the residue are below a tolerance. With this, the position of the mechanism is obtained for the current step, and the results are the guess values for the next step.
3.2. Load-Dependent Paths
Applying the aforementioned SM, the trajectory of point F can be calculated, but it depends on external loads because these affect the deformed shape of the flexible rod . Depending on the load applied, point C takes different positions and, in consequence, the position and the orientation of the coupler varies. This influence of the loads in the path described by point F can be seen in Figure 8 where a set of trajectories for different load cases is plotted.
Figure 8.
Trajectory of point F after a complete turn of the crank and under different load cases.
If these trajectories are plotted as a function of the moment that the external forces and moments generate in point B, it results in Figure 9. In Figure 9a, the trajectories plotted for constant external moments applied to the coupler with no external forces result in level curves. However, if external forces are applied, the relative position between points B and F varies during the movement, so the moment of external loading about B takes different values. For this reason, the trajectories produced are not flat when forces are applied. Despite this, they belong to the same three-dimensional surface that contains the previous level set in Figure 9a, as can be seen in Figure 9b.
Figure 9.
Trajectories for different load cases. (a) External constant moments. (b) External constant forces.
Hence, by applying this method to solve the FKP of mechanisms of this kind, it is possible to obtain the trajectories of the end-effector points. Moreover, this method predicts the three-dimensional surface in which the paths under different load cases are.
3.3. Buckling Mode Change
Next, if the SM is combined with the integration using EI, explained in Section 2.4, a powerful algorithm that solves the FKP and shows the workspace of the flexible rod is obtained. In this way, it is possible to know in which buckling mode rod is working at each instant of the work cycle. The process should follow these steps:
- Integrate the deformed shape using the SM explained in Section 3.1. By doing this, the distribution of internal moments along the bar is obtained.
- Search for sign changes of the internal moments along the bar. Each sign change means a point of curvature change. The number of points of changes of the curvature corresponds to the buckling mode of the flexible rod. For instance, if there are two curvature changes, the rod is in the second buckling mode. It must be borne in mind that, in the case of this mechanism, there is always a point of null moment, i.e., null curvature, in the distal end of the slender rod because of the hinge.
- Once the buckling mode is known, solve the workspace of the rod , applying the concepts of Section 2.4.2, and plot it.
An example of the application of this algorithm is shown in Figure 10, Figure 11, Figure 12, Figure 13, Figure 14 and Figure 15 (an animation is attached in the Supplementary Materials: Video S1), in which a complete turn of the crank is simulated while an external horizontal force of 5 N at point F is applied. Taking into account that the points of null moment of the rod are plotted in red, the flexible rod is working in its first buckling mode when the cycle starts (see Figure 10). Moreover, k parameter of the EI that allows calculating the workspace is positive. The rod is working in this mode (see Figure 11) until it reaches an of 159 degrees, where its buckling mode changes from 1 to 2 (see Figure 12). In addition, k also changes from positive values to negatives ones. The rod remains in its second buckling mode (see Figure 13) until the input acquires a value of 285 degrees (see Figure 14). From this pose on, the rod works in its first buckling mode, with negatives k, until the crank completes the turn (see Figure 15).
Figure 10.
Cycle with buckling mode changes. Initial position.
Figure 11.
Cycle with buckling mode changes. .
Figure 12.
Cycle with buckling mode changes. Mode 1 to Mode 2 change.
Figure 13.
Cycle with buckling mode changes. .
Figure 14.
Cycle with buckling mode changes. Mode 2 to Mode 1 change.
Figure 15.
Cycle with buckling mode changes. Final position.
If the trajectory of point F is plotted against the moment of external loading about B for this load case, Figure 16 is obtained. It can be seen that the path is contained in the locus exposed on the previous Section 3.2.
Figure 16.
Trajectory for an external applied load of 5 N in the positive x-axis.
It is worth noting that a cut appears on the surface for moments less than −2 Nm. The potential of this method to obtain the locus in which trajectories can lie for different load cases is highlighted here. Looking at the shadowed surface of Figure 16, it can be detected that load cases that generate moments about B less than −2 Nm cannot produce complete closed trajectories of the point F.
Thus, it is demonstrated that the SM proposed in Section 3.1 can detect and solve buckling mode changes as long as the trajectory of the end-effector point is contained in its corresponding locus.
3.4. Multiplicity of Mechanism Circuits
Besides buckling mode changes, the method here developed also can find all mechanism circuits. The process to obtain all circuits is the following:
- Integrate the deformed shape with a 4th order R-K method in points along a circumference with the center at point B and a radius equal to the length of bar . In this way, all potential solutions of rod that satisfy geometric conditions of the mechanism are calculated. Once the forces in the distal end of the rod are known, continue with the next step.
- Find the points of the circumference where there is a sign change in the summation of moments about B. These points are the potential circuits of the mechanism.
- Apply a SM to refine the potential initial solutions. The function to minimize is (39).
- Run the SM explained in Section 3.1 to solve the cycle for each calculated circuit.
An example of the application of this process is shown in Figure 17, Figure 18, Figure 19, Figure 20, Figure 21 and Figure 22. For the case of the mechanism analyzed in this paper, three circuits appear when external forces of N and N, and a external moment of Nm are applied on point F. In the initial position of the first circuit, the rod is straight (Figure 17), and completes a turn without changing the buckling mode, but with a sign change of EI’s parameter k. As for the second circuit, the rod starts and carries out the whole cycle in its second buckling mode (Figure 19). Finally, if the mechanism moves on its third circuit, the rod works in its first buckling mode (Figure 21). The complete trajectories for the first, second and third circuits are plotted in Figure 18, Figure 20 and Figure 22, respectively. In these figures, it can be seen that each circuit generates a specific trajectory.
Figure 17.
First mechanism circuit under external loading of N, N, and Nm. Initial position.
Figure 18.
First mechanism circuit under external loading of N, N, and Nm. Final position and trajectory.
Figure 19.
Second mechanism circuit under external loading of N, N, and Nm. Initial position.
Figure 20.
Second mechanism circuit under external loading of N, N, and Nm. Final position and trajectory.
Figure 21.
Third mechanism circuit under external loading of N, N, and Nm. Initial position.
Figure 22.
Third mechanism circuit under external loading of N, N, and Nm. Final position and trajectory.
For a better understanding, Videos S2–S4 are available as Supplementary Materials.
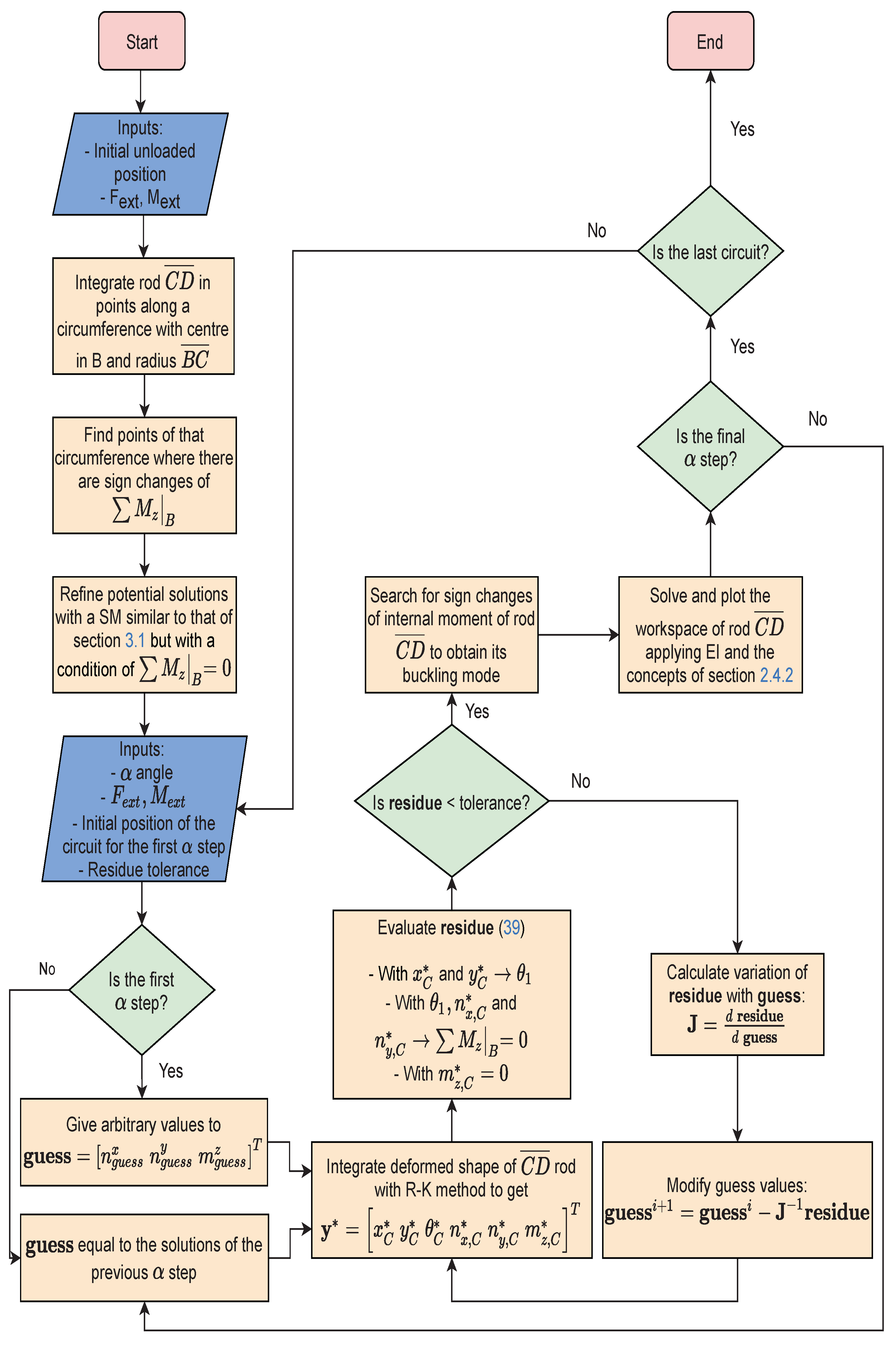
3.5. Algorithm’s Flowchart
To summarize all steps of the entire algorithm, its flowchart is given in Figure 23.
Figure 23.
Flowchart of the entire algorithm.
4. Discussion
In this paper, the performance of the SM that combines the 4th order R-K method with a numerical minimization method, i.e., N-R scheme, to solve the position of hybrid compliant mechanisms is shown. This method not only allows solving the FKP, but also allows predicting the locus of all possible paths of the mechanism’s coupler under different load cases. In this manner, this method can be used in the synthesis process of mechanisms to know whether the concerned mechanism can describe the desired trajectory supporting the external loading.
Furthermore, the SM is combined with the use of EI to obtain the workspace of the flexible rod, allowing detecting changes of buckling modes.
Future work could look for an algorithm able to detect abrupt changes or loops on the deformed shape of the compliant element. If this information is known, a highly detailed knowledge of the mechanism motion can be acquired. All this would allow designing mechanisms able to foresee the possible problems that could appear in the prototyping phase.
Further research can be conducted in the multiplicity of circuits of this kind of mechanism, applying the method here proposed. An ambitious goal could be an algorithm to obtain the loci of all trajectories for different load cases and all the mechanism circuits since, as can be seen in Figure 17, Figure 18, Figure 19, Figure 20, Figure 21 and Figure 22, diverse circuits lead to different trajectories’ loci. Detecting the influence of external loading in these circuits also should be studied.
5. Conclusions
The contribution of this paper is an algorithm that combines two numerical methods (a shooting method and elliptic integrals) to solve the movement of a hybrid rigid–flexible mechanism, taking into account the influence of the external load in that movement. The external load can affect the coupler trajectory by changing the deformed shape of the slender rod since, depending on the load, the flexible rod can work in different buckling modes, or even the whole mechanism can operate in different circuits. For this reason, the proposed algorithm is also developed to detect the circuit and buckling mode in which the mechanism works.
With this work, the potential of this method to study the behavior of compliant mechanisms is demonstrated. Its potential is such that it can be used, for instance, in the modeling process of humanoid robots, such as the one that appears in [23].
Supplementary Materials
The following are available online at https://www.mdpi.com/article/10.3390/math9161869/s1: Video S1: Buckling mode change; Video S2: First mechanism circuit; Video S3: Second mechanism circuit; Video S4: Third mechanism circuit.
Author Contributions
Conceptualization, O.A., D.M.S., E.A. and V.P.; methodology, O.A., D.M.S., E.A. and V.P.; software, D.M.S.; validation, O.A., D.M.S., E.A. and V.P.; formal analysis, O.A. and D.M.S.; investigation, O.A., D.M.S., E.A. and V.P.; resources, O.A., E.A. and V.P.; data curation, O.A. and D.M.S.; writing—original draft preparation, O.A. and D.M.S.; writing—review and editing, O.A. and D.M.S.; visualization, O.A.; supervision, O.A., E.A. and V.P.; project administration, O.A. and V.P.; funding acquisition, O.A. and V.P. All authors have read and agreed to the published version of the manuscript.
Funding
This work was possible thanks to the funding of Project DPI2015-64450-R and PID2020-116176GB-100 (MINECO/FEDER, UE), and Project Ref. IT949-16 (Departamento de Educación, Política Lingüística y Cultura from the regional Basque Government).
Institutional Review Board Statement
Not applicable.
Informed Consent Statement
Not applicable.
Data Availability Statement
Not applicable.
Acknowledgments
The authors wish to acknowledge the financial support received from the Spanish government through the Ministerio de Economía y Competitividad (Project DPI2015-64450-R and PID2020-116176GB-100 (MINECO/FEDER, UE)), and the support for the research group through Project Ref. IT949-16, provided by the Departamento de Educación, Política Lingüística y Cultura from the regional Basque Government.
Conflicts of Interest
The authors declare no conflict of interest.
Abbreviations
The following abbreviations are used in this manuscript:
| BVP | Boundary Value Problem |
| EI | Elliptic Integrals |
| FK | Forward Kinematics |
| FKP | Forward Kinematic Problem |
| IKP | Inverse Kinematic Problem |
| N-R | Newton–Raphson |
| R-K | Runge–Kutta |
| SM | Shooting Method |
References
- IFToMM Terminology—Compliant Mechanisms. Available online: http://www.iftomm-terminology.antonkb.nl/2057/frames.html (accessed on 24 June 2021).
- Görgülü, İ.; Can Dede, M.İ.; Carbone, G. Experimental Structural Stiffness Analysis of a Surgical Haptic Master Device Manipulator. J. Med. Devices 2021, 15, 011110. [Google Scholar] [CrossRef]
- Hamida, I.B.; Laribi, M.A.; Mlika, A.; Romdhane, L.; Zeghloul, S.; Carbone, G. On the Optimal Design of LAWEX for a Safe Upper Arm Rehabilitation Exercising. In Mechanism Design for Robotics; MEDER, 2021; Zeghloul, S., Laribi, M.A., Arsicault, M., Mechanisms and Machine Science, Eds.; Springer: Cham, Switzerland, 2021; Volume 103, pp. 313–321. [Google Scholar] [CrossRef]
- Velázquez, R.; Garzón-Castro, C.L.; Acevedo, M.; Orvañanos-Guerrero, M.T.; Ghavifekr, A.A. Design and Characterization of a Miniature Bio-Inspired Mobile Robot. In Proceedings of the 2021 12th International Symposium on Advanced Topics in Electrical Engineering (ATEE), Bucharest, Romania, 25–27 March 2021; pp. 1–5. [Google Scholar] [CrossRef]
- Orvañanos-Guerrero, M.T.; Acevedo, M.; Sánchez, C.N.; Giannoccaro, N.I.; Visconti, P.; Velázquez, R. Efficient Balancing Optimization of a Simplified Slider-Crank Mechanism. In Proceedings of the 2020 IEEE ANDESCON, Quito, Ecuador, 13–16 October 2020; pp. 1–6. [Google Scholar] [CrossRef]
- Myszka, D.H.; Murray, A.P.; Wampler, C.W. Mechanism branches, turning curves and critical points. In Proceedings of the IDETC/CIE 2012 ASME 2012 International Design Engineering Technical Conferences &Computers and Information in Engineering Conference, Chicago, IL, USA, 12–15 August 2012; pp. 1513–1525. [Google Scholar] [CrossRef] [Green Version]
- Chase, T.; Mirth, J. Circuits and Branches of Single-Degree-of-Freedom Planar Linkages. ASME J. Mech. Des. 1993, 115, 223–230. [Google Scholar] [CrossRef]
- Mirth, J.; Chase, T. Circuit Analysis of Watt Chain Six-Bar Mechanisms. ASME J. Mech. Des. 1993, 115, 214–222. [Google Scholar] [CrossRef]
- Wantanabe, K.; Katoh, H. Identification of Motion Domains of Planar Six-Link Mechanisms of the Stephenson-Type. Mech. Mach. Theory 2004, 39, 1081–1099. [Google Scholar] [CrossRef]
- Ma, F.; Chen, G. Modeling Large Planar Deflections of Flexible Beams in Compliant Mechanisms Using Chained Beam-Constraint-Model. J. Mech. Robot. 2016, 8, 021018. [Google Scholar] [CrossRef]
- Kuo, C.H.; Chen, Y.C.; Pan, T.Y. Continuum Kinematics of a Planar Dual-Backbone Robot Based on Pseudo-Rigid-Body Model: Formulation, Accuracy, and Efficiency. In Proceedings of the ASME 2017 International Design Engineering Technical Conferences and Computers and Information in Engineering Conference, Cleveland, OH, USA, 6–9 August 2017; ASME: New York, NY, USA, 2017. [Google Scholar] [CrossRef]
- Midha, A.; Bapat, S.G.; Mavanthoor, A.; Chinta, V. Analysis of a Fixed-Guided Compliant Beam With an Inflection Point Using the Pseudo-Rigid-Body Model Concept. J. Mech. Robot. 2015, 7, 031007. [Google Scholar] [CrossRef]
- Antman, S.S. Nonlinear Problems of Elasticity, 2nd ed.; Springer: New York, NY, USA, 2005; Volume 107. [Google Scholar] [CrossRef]
- Rucker, D.C.; Webster, R.J., III. Statics and dynamics of continuum robots with general tendon routing and external loading. IEEE Trans. Robot. 2011, 27, 1033–1044. [Google Scholar] [CrossRef]
- Black, C.B.; Till, J.; Rucker, D.C. Parallel Continuum Robots: Modeling, Analysis, and Actuation-Based Force Sensing. IEEE Trans. Robot. 2018, 34, 29–47. [Google Scholar] [CrossRef]
- Altuzarra, O.; Caballero, D.; Campa, F.J.; Pinto, C. Position analysis in planar parallel continuum mechanisms. Mech. Mach. Theory 2019, 132, 13–29. [Google Scholar] [CrossRef]
- Gere, J.M.; Timoshenko, S.P. Mechanics of Materials, 4th ed.; PWS Publishing Company: Boston, MA, USA, 1997. [Google Scholar]
- Kimball, C.; Tsai, L.W. Modeling of Flexural Beams Subjected to Arbitrary End Loads. J. Mech. Des. 2002, 124, 223–235. [Google Scholar] [CrossRef]
- Holst, G.L.; Teicher, G.H.; Jesen, B.D. Modeling and Experiments of Buckling Modes and Deflection of Fixed-Guided Beams in Compliant Mechanisms. J. Mech. Des. 2011, 133, 051002. [Google Scholar] [CrossRef]
- Zhang, A.; Chen, G. A Comprehensive Elliptic Integral Solution to the Large Deflection Problems of Thin Beams in Compliant Mechanisms. J. Mech. Robot. 2013, 5, 021006. [Google Scholar] [CrossRef]
- Howell, L.L.; Magleby, S.P.; Olsen, B.M. Handbook of Compliant Mechanisms; John Wiley & Sons, Ltd.: Hoboken, NJ, USA, 2013. [Google Scholar] [CrossRef]
- Rucker, D.C.; Jones, B.A.; Webster, R.J. A geometrically exact model for externally loaded concentric-tube continuum robots. IEEE Trans. Robot. Publ. IEEE Robot. Autom. Soc. 2010, 26, 769–780. [Google Scholar] [CrossRef] [PubMed] [Green Version]
- Cafolla, D.; Ceccarelli, M. Design and FEM analysis of a novel humanoid torso. Multibody Mechatron Syst. Mech. Mach. Sci. 2015, 25, 477–488. [Google Scholar] [CrossRef]
Publisher’s Note: MDPI stays neutral with regard to jurisdictional claims in published maps and institutional affiliations. |
© 2021 by the authors. Licensee MDPI, Basel, Switzerland. This article is an open access article distributed under the terms and conditions of the Creative Commons Attribution (CC BY) license (https://creativecommons.org/licenses/by/4.0/).






















