Abstract
Differentiated thyroid carcinoma (DTC) is among the most prevalent endocrine cancers. The diagnosis of DTC has witnessed tremendous progress in terms of technological advancement and clinical operational guidelines. DTC diagnostics have evolved significantly over centuries, from early clinical examinations to modern molecular testing and imaging modalities. The diagnosis and management of DTC are currently dependent on the international histological classification and identification of specific genetic abnormalities in tumor tissue, as well as the prognostic implications that can inform treatment decisions. This study goes down the memory lanes of various diagnostic methods for DTCs, highlighting recent advancements in molecular testing and point-of-care (POC) technology. Beginning with conventional methods like fine needle aspiration biopsy (FNAB), fine needle aspiration cytology (FNAC), and ultrasound (US) and moving to contemporary innovative approaches such as POC-thyroglobulin (POC-Tg) and liquid biopsy, this review showcases the current trends in DTC diagnostics. Although considerable progress has been achieved in early malignancy detection, patient stratification, prognosis, and personalized treatment, there is a need to refine the mainstay diagnostic procedures. Finally, future perspectives were provided, and emerging roles of artificial intelligence in DTC diagnostics were explored.
1. Introduction
Thyroid cancer is an important public health challenge worldwide. It is the most common malignant disease of the endocrine system with a highly documented rising incidence, ranking 9th among all cancers, and 7th most common cancer affecting women [1]. Also, the global incidence of thyroid cancer is on the rise. For instance, in 2016, 238,000 cases of thyroid cancer were recorded worldwide [2], while in 2018, the number of global thyroid cancer patients had doubled, totaling 567,000 cases [3,4].
Thyroid carcinoma is categorized into four main histological types: papillary thyroid carcinoma (PTC), follicular thyroid carcinoma (FTC), medullary thyroid carcinoma (MTC), and anaplastic thyroid carcinoma (ATC) [5]. Due to their similar characteristics and clinical behavior, papillary and follicular thyroid carcinomas are collectively classified as differentiated thyroid carcinomas (DTCs), making up more than 96.5% of all thyroid carcinomas [5]. The FTC 10-year survival rates are 70–95%, slightly worse than those for PTC [6]. Such odds are attributed to late presentation and the presence of metastases in distant tissues by the time of diagnosis [6].
There have been many speculations about the cause of the rising incidence of DTCs. Being an endocrine cancer [7], some researchers have suggested that potential risk factors for DTCs include radiation exposure, iodine deficiency, family history of thyroid cancer, and personal history of goiter or thyroid nodules [1,8]. The increasing incidence of DTCs can be attributed to multiple factors, such as environmental factors (pollutants, endocrine disruptors), increased awareness, advancements in screening techniques, etc. [9,10]. According to the American Cancer Society (ACS), statistics show that the average onset age is 51 years old and that this type of cancer affects women three times more than it does men [11]. ACS states that despite the increasing trend in the incidence of DTCs, the mortality rate associated with it, has remained stable since 2009 [12], which is in line with ongoing technological advancements in cancer diagnostics.
Similar to other forms of cancer, the primary objectives of initial treatment for patients with a DTC are to extend life expectancy while maintaining a high quality of life and to minimize the likelihood of disease recurrence to the greatest extent possible [13]. While a DTC is generally associated with a favorable prognosis, early diagnosis, and treatment remain a promising research endeavor. So far, the diagnosis of a DTC and its management relies on international histological classification and on the presence of specific genetic abnormalities in tumor tissue, which is accompanied by prognostic effects that can guide treatment [13]. Prognostic classifications currently distinguish the risk of DTC-related death from the risk of recurrence.
1.1. The Pathogenesis of DTC
The accurate diagnosis of a DTC and the establishment of appropriate treatment plans are based upon understanding the underlying mechanisms of the cancer’s malignancy. Such mechanisms are set into motion by a variety of factors: internal factors, often referred to as genetic predisposition, and external factors, also known as environmental factors [14] either individually or in combination, can trigger DNA mutations [15] that frequently produce malignancies as a consequence. Some of these mutations manage to bypass the usual control barriers in cells, leading to uncontrolled cellular growth and division, resulting in benign or malignant tumors. Additionally, other than proliferating excessively, cancer cells possess the dangerous ability to invade nearby tissues and spread to distant sites in the body [16]. As summarized in Figure 1, internal and external factors trickle down into cancer proliferation.
Figure 1.
Schematic overview of pathways leading to PTC and FTC development. Created with BioRender.com.
External factors, also known as environmental factors, include exposure of the human body to radiation and endocrine-disrupting chemicals; obesity and dietary factors may cause initial damage to thyroid cells, which will eventually transform them into ancestral cells of a DTC [14,16,17]. One may be exposed to ionizing radiation in various medical/diagnostic, occupational, and environmental scenarios [14,18], increasing their chances of developing a DTC. Also, everyday exposure to chemical carcinogens such as perchlorate, polychlorinated biphenyls (PCBs), bisphenol A (BPA), etc., disrupts thyroid endocrinal function and increases the risk of thyroid cancer [14]. Likewise, studies have linked such risks to lifestyle choices such as tobacco smoking, alcohol consumption, and obesity [19,20].
Environmental factors are interconnected with internal factors, as long-term exposure to toxins and lifestyle choices lead to genetic and epigenetic modifications that will be inherited through generations, thus constructing a family’s medical history. Genetic predispositions driven by a family history of DTCs consist of germline mutations in proto-oncogenes and in other genes involved in cell proliferation and induction of apoptosis. As seen in Figure 2, these internal and external stimuli can affect the stimulatory and inhibitory pathways responsible for regulating cellular growth and division.
Figure 2.
Stimulatory and inhibitory pathways: regulated (A) in normal cells and dysregulated (B) in abnormal cells, leading to tumor formation. Created with BioRender.com.
During stimulatory pathways, neighboring cells release growth factors, which, by binding to the specific receptor on the cell’s surface, enter the cytoplasm and signal cell division once its transcription factors are in the nucleus. In DTCs, such a pathway is the activation of the RAS or BRAF pathways [15,21]. A dysregulated stimulatory pathway (Figure 2B) leads to cell division even in the absence of stimulation by external growth factors as a result of renegade receptors that transmit signals on their own [16]. In contrast to stimulatory pathways that rely on inducing stimuli to trigger cell division, during inhibitory pathways, the presence of inhibitors stops cell division. These inhibitory molecules are also released by neighboring cells, and upon binding to their receptors and transcription, they signal the cell to stop dividing. In terms of DTCs, such is the pathway that activates the expression of tumor suppressant p53, which is responsible for DNA repair or apoptosis when cells are damaged beyond repair [22]. When this pathway is dysregulated, the relay molecule is lost once it enters the cytoplasm; thus, it fails to transmit an inhibitory signal to the nucleus [16].
As aforementioned, the disruption of signaling pathways is often driven by genetic alterations. Genetic predispositions that play an inductive role in DTC pathogenesis, other than family history of DTCs, include germline mutations in the PTEN gene, genetic alteration of TERT promoter, single nucleotide polymorphisms (SNPs), etc. [23,24]. These alterations contribute partially or entirely to the development of FTC and PTC [14] as follows. Given that PTEN is a tumor suppressor gene that regulates cell proliferation, inherited changes in its sequence lead to genetic dysfunction and uncontrolled cell growth [24]. In contrast, genetic mutations in the TERT promoter, responsible for the maintenance of telomeric length, lead to overexpression of the TERT gene and consequently to high telomerase activity, resulting in indefinite cellular division [23]. Genetic variations in the form of SNPs often occur in genes responsible for DNA repair mechanisms and cell cycle regulation, increasing the susceptibility to cancer [25]. The effect of SNPs on said susceptibility is related to the SNPs’ regional location in the genes. To clarify, promoter region SNPs alter promoter activity, DNA methylation, etc.; exonal SNPs suppress transcriptional and translational processes, whereas intron-region SNPs affect genetic splicing and the activity of long non-coding RNAs [25].
Building on this understanding, while the genetic factors detailed above increase the susceptibility to DTCs, specific genetic changes lead to PTC formation, and other changes lead to FTC formation. In the case of PTC pathogenesis, this type of carcinoma has been mainly associated with BRAF mutation, RET/PTC rearrangements, and RAS mutations [12]. For instance, the BRAF mutation, also known as the V600E mutation, substitutes Valine (V) for glutamate (E) at position 600 of the BRAF protein. The activated BRAF kinase activates the MEK and ERK downstream effectors of the Mitogen-Activated Protein Kinase (MAPK) pathway. Once this signaling cascade is dysregulated from BRAF protein, it inhibits apoptosis and induces uncontrolled proliferation of thyroid cells, thus forming a tumoral mass [13,14,15]. The PTC uncontrolled cellular growth is also attributed to the activation of RET tyrosine kinase, derived from the rearrangement of the proto-oncogene RET with a partner gene, resulting in the genetic fusion known as RET/PTC [15]. One common genetic change that both PTC and FTC share is the RAS mutation. RAS genes are a family of small GTPases that function as “molecular switches” in charge of cell signaling, division, survival, and differentiation. Various mutations in the sequence of RAS genes lead to continuous activation of RAS proteins. When this dysregulation happens, the cells divide and grow excessively consistently, fueling tumor formation in the form of PTC and FTC [16,17]. Apart from RAS mutation, FTC pathogenesis has been associated with PAX8-PPARg translocation [18], as well as mutations of TRg, PTEN, DDIT3, ARG2, ITM1, and Clorf24 genes [19]. Such mutations dysregulate the signaling pathway in cell growth and proliferation, promoting uncontrolled cellular growth and tumor progression.
1.2. Clinical Presentation and Diagnostic Process
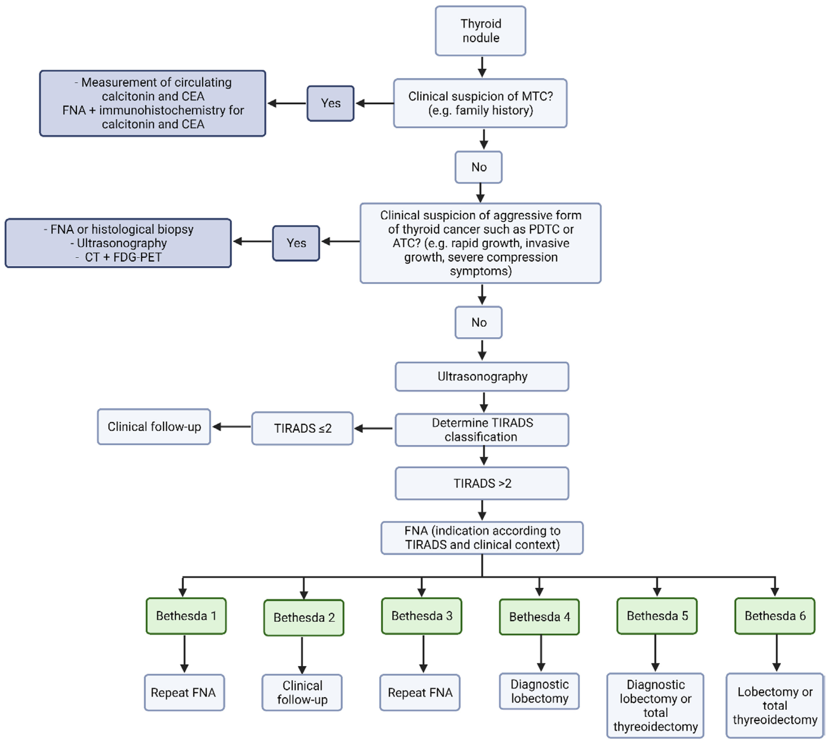
The clinical presentation refers to the appearance of a patient ailed by illness or disease, or signs or symptoms thereof, before a medical professional. The symptoms of DTCs can vary widely depending on the severity and stage of the cancer. Such symptoms may be subtle or non-existent during the early stages. As the cancer progresses, some patients report neck swelling or discomfort, voice changes, or may have noticed a lump/thyroid nodule in their necks [17]. Clinical presentation may become more noticeable during the intermediate stages as the tumor compresses nearby structures, thus leading to worsening symptoms and difficulty in swallowing and breathing [17]. The voice may become hoarse as the laryngeal nerve is affected by the DTC. As the cancer metastasizes in the advanced stages, symptoms become more severe and widespread [17]. Specific symptoms arising from affected organs, such as coughing (lungs), bone pain (bones), and neurological problems (brain), accompany general symptoms typical of advanced cancers, such as weight loss and fatigue [17]. Once the patient is examined and thyroid nodules are detected via palpation or radiologic procedures, serum TSH levels are measured; if the TSH level is low, then scintigraphy is performed, whereas if it is normal, a US scan is performed [26]. The healthcare provider, upon completing this evaluation (Figure 3), if deemed necessary, will conduct an FNA biopsy to obtain a thyroid nodule sample for cytological testing.
Figure 3.
Flowchart schematically showing the diagnostic steps in patients presenting with a thyroid nodule. Adapted from [7], Copyright (2022) with permission from Elsevier.
A combination of radiologic and pathologic techniques is employed to diagnose and stage a DTC. Figure 3 illustrates the standard diagnostic process for patients with thyroid nodules [7]. The most crucial diagnostic method for identifying or ruling out a DTC in individuals with thyroid nodules remains FNA coupled with cytological examination [7]. Prior to the FNA procedure, US is used to characterize thyroid nodules and categorize them according to the Thyroid Imaging Reporting and Data System (TIRAIDS) [7]. Scores are assigned to each US feature (composition, shape, margin, cyst presence, etc.), which are then summed to produce a final score. If this score is lower than 2, then the condition is benign, and if it is higher than 2, there is an increasing risk of malignancy. Following this initial categorization, cytological results produced by the FNA biopsy procedure are further assessed using the Bethesda System to rank the malignancy risk. The Bethesda System for Reporting Thyroid Cytopathology (TBSRTC), in use since 2007, is an evaluation method for thyroid nodules by stratifying the risk of malignancy and assessing the necessity for potential surgical intervention [27]. As shown in Figure 3, the Bethesda system stratifies the FNA biopsy results into six diagnostic categories (Category I—Nondiagnostic or Inconclusive; Category II—Benign/Non-cancerous; Category III—Atypia of undetermined significance; Category IV—Neoplasm; Category V—Suspicious for malignancy; Category VI—Malignant) [27]. Each category is associated with its own percentage of risk of malignancy and management recommendations for the identified condition (Figure 3). For Category I, a repeat FNA biopsy under US guidance is recommended to obtain an adequate sample and accurate diagnosis. When the results deem the tumor benign in Category II, a clinical follow-up will be performed. In Category III, a repetition of FNA is advised to clarify unclear findings. In Category IV, there is a moderate risk of malignancy; thus, surgical removal of the thyroid nodule is recommended. For Category V, given the increased chances of malignancy, a near-total thyroidectomy or lobectomy is advised. Finally, for Category VI, near-total thyroidectomy is recommended to remove the cancerous tissue [7]. This classification’s adequacy is paramount to ensure timely and effective treatment.
Once a thyroid cancer diagnosis is confirmed, staging is conducted. Staging involves additional diagnostic tests as well as the TNM classification, which evaluates three crucial elements: Tumor Size (T), Lymph Node Involvement (N), and Metastasis (M). According to the TNM classification, the AJCC categorizes thyroid cancer patients in four main stages based on the tumor’s features, the patient’s age, and the prognosis [6]. Each stage increases with severity, and it is further subclassified into other subtypes based on the characteristics of the pathology.
As shown in Figure 4, during stage I, the cancer is localized to the thyroid gland. During stage IA, the tumor is less than 1 cm in diameter and is limited to the thyroid gland, while during stage IB, the cancer varies between 1 and 2 cm in size yet is still limited to the thyroid gland. At stage II, the tumor has grown larger, spreading to nearby lymph nodes. In stage II A, the tumor size varies between 2 and 4 cm, whereas in stage II B, it exceeds 4 cm in diameter while still being limited to the thyroid gland. At stage 3, the cancer has extended beyond the thyroid gland, but it has not metastasized to distant sites. During stage III A, the tumor has grown into nearby tissues or structures outside the thyroid gland. At stage IIIB, the cancer has spread to nearby lymph nodes. During stage IV, the cancer has spread to distant sites in the body. In stage IVA, the tumor has spread to nearby lymph nodes or tissues and may have spread to major blood vessels. Stage IVB, the cancer has spread to distant organs or tissues, such as the lungs or bones. As part of the update of the AJCC 8th edition of the staging system, once a tumor localized within the thyroid nodule exceeds 4 cm in size, it is categorized as T3a, and it is classified as T3b once it invades only pre-thyroid muscles [6]. Staging classification of a DTC helps determine the prognosis and the best treatment plan for the patient.
Figure 4.
Thyroid cancer staging: (1) Cancer is confined to the thyroid and <2 cm in diameter; (2) Cancer is confined to the thyroid and 2–4 cm in diameter; (3) Cancer has spread to lymph nodes or local organs, or the tumor is localized and >4 cm; (4) Cancer has metastasized to distant organs or invades significant blood vessels. Adapted from “Thyroid Cancer Staging” by BioRender.com (2024). Retrieved from https://app.biorender.com/biorender-templates (accessed 31 July 2024).
1.3. Histological Features
As subtypes of DTCs, both FTC and PTC share similar traits, such as originating from the thyroid gland’s follicular cells and exhibiting high cellular differentiation. However, under the microscope, they also display distinct nuclear changes, growth patterns, and other irregularities that distinguish them from one another (Figure 5 and Table 1).
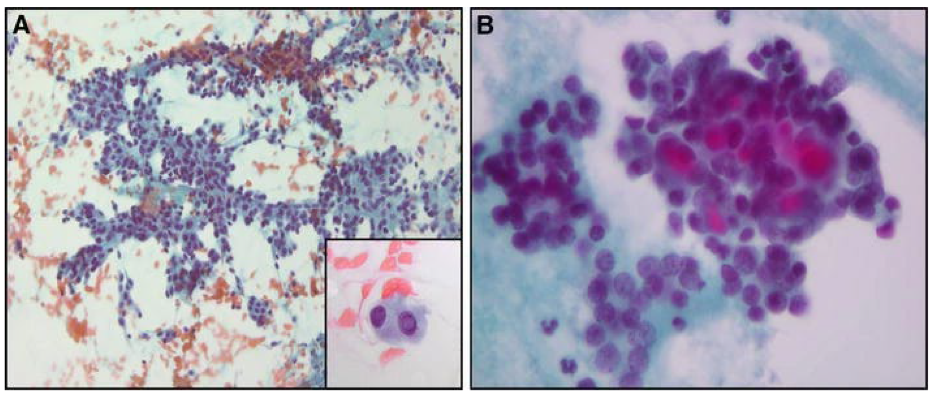
Figure 5.
Fine-needle aspiration smears of well-differentiated thyroid carcinomas. Exhibit (A) displays the typical cytological appearance of PTC with papillary structures and nuclear pseudo inclusion, while exhibit (B) displays a typical follicular-patterned lesion. Obtained from [28], Copyright (2013) with permission from Spring Nature.
Figure 5.
Fine-needle aspiration smears of well-differentiated thyroid carcinomas. Exhibit (A) displays the typical cytological appearance of PTC with papillary structures and nuclear pseudo inclusion, while exhibit (B) displays a typical follicular-patterned lesion. Obtained from [28], Copyright (2013) with permission from Spring Nature.

PTC is characterized by epithelial tissue structures organized in the form of papillae. Oftentimes, they are covered by cells with larger nuclei, leading to what is referred to as pseudo inclusion. The papillary structures give PTC cells a “ground-glass” appearance [29]. Also, PTC features psammoma bodies, which are concentric lamellar calcifications composed mainly of thyroglobulin.
The nuclei of PTC cells are usually characterized by optically clear chromatin, labeled “Orphan Annie Eye” [6]. Such nuclei have a distinctive empty-looking appearance, as seen in Figure 6, which inspired their naming after the prominent, wide-eyed cartoon character “Orphan Annie”. The presence of this nuclear feature facilitates PTC diagnosis. Another signature trait of PTC is the presence of multiple foci encountered in 18–85% of the population. Finally, the PTC growth pattern is via branching, extending to nearby tissue, while vascular invasion is rarely encountered in this form of cancer [6].
Figure 6.
PTC histopathology showing “Orphan Annie Eye”. Taken from [30], Copyright (2016), printed with permission from Elsevier.
Figure 6.
PTC histopathology showing “Orphan Annie Eye”. Taken from [30], Copyright (2016), printed with permission from Elsevier.

Table 1.
Comparison of histological features between PTC and FTC.
Table 1.
Comparison of histological features between PTC and FTC.
| Histological Features | PTC | FTC | References |
|---|---|---|---|
| Papillae formation | Present | Absent | [6,31] |
| Macroscopic changes | Circumscribed, solid, firm, and white in color, often cystic | Well-differentiated (follicular/colloidal differentiation) or poorly differentiated (solid growth, absence of follicles) | [6] |
| Nuclear changes | Cuboidal form cells with nuclear “grooving” and cytoplasmic inclusions, “Orphan Annie Eye”. | Lack of PTC changes, meaning no inclusions, grooves, or “ground-glass” nuclei. | [6,32,33] |
| Growth pattern | Solid, extra-thyroid extension to adjacent tissues | Encapsulated, invasive | [6,32,33] |
| Psamoma bodies | Commonly present in 50% of cases | Rare | [6,33] |
| Vascular/Capsular invasion | Rare, focus on lymphatic spread | Common, defining feature | [34] |
| Architecture | Papillary architecture with ramifications | Micro-follicular architecture | [6,32,33] |
| Multifocality | In 18% to 85% of patients | Less common, usually unifocal | [6] |
In comparison, FTC varies from well-differentiated tumors (follicular/colloidal differentiation) or poorly differentiated tumors characterized by solid growth and absence of follicles [6]. FTC displays micro or macrofollicular patterns [35]. As the risk of metastasis increases, blood vessels penetrate the thyroid capsule, leading to a vascular invasion of the tissue [34]. Follicular tumors are usually well-encapsulated, unifocal, and lack any signature traits of PTC; thus, there is no presence of longitudinal grooves, inclusions, or “ground-glass” nuclei [6,31]. Vascular and/or capsular invasion of tissues is a defining feature of this type of cancer. According to the type and degree of invasion, FTC is classified into three main groups: minimally invasive FTC, encapsulated angioinvasive FTC, and widely invasive FTC [6].
1.4. Historical Background and Evolution of DTC Diagnostics
One of the first documented mentions of thyroid dysfunction and potential thyroid carcinoma include throat, neck pain, and difficulty in swallowing, all of which are recorded in “The Edwin Smith Surgical Papyrus” [36]. This document, discovered by the Egyptologist Edwin Smith, is estimated to date back to 1600 BCE, but it is believed to be a copy of a much older manuscript dating back to 3000 BCE [37]. Detailed descriptions of the thyroid gland date back to ancient Greek and Roman times. Hippocrates, “The Father of Medicine”, laid the groundwork for the studying and treatment of disorders connected to “thyreoeidēs” by describing symptoms related to goiter, an abnormal swelling of the thyroid gland [38]. The specific mention of thyroid cancer becomes more explicit in later centuries. Morgagni’s work, “De Sedibus et Causis Morborum per Anatomen Indagatis” (1761) [39], contains, among others, systematic documentation of thyroid malignancies encountered in the autopsies he conducted.
Fast forward to the 19th and early 20th centuries, notable physicians such as Sir Astley Cooper and Emil T. Kocher significantly contributed to studying thyroid diseases and identifying and managing different types/stages of thyroid tumors [40,41]. The development of imaging modalities and fine needle aspiration biopsy in the mid-20th century advanced research in the diagnosis and treatment of thyroid cancer. The categorization of thyroid carcinoma into four major subtypes, along with identifying their respective features, clinical behaviors, and prognoses, cannot be attributed to a single or a few individuals; rather, it emerged across decades through the collective efforts of hardworking physicians and scientists (Figure 7). Nowadays, organizations such as the World Health Organization (WHO) and the American Thyroid Association (ATA), based on current scientific evidence and consensus among medical experts [42,43], provide guidelines that standardize the classification and management of thyroid tumors globally.
Figure 7.
Timeline highlighting the evolution of DTC diagnostics over the centuries. Created with BioRender.com.
1.4.1. Physical Examination and Palpation
Before the scientific diagnostic advances of the 19th century, DTC diagnosis relied on symptom assessment and physicians’ observational skills. Their clinical judgment also relied on patient history to provide the patient with a provisional diagnosis. Physicians would conduct clinical examinations by palpating the neck area to detect abnormalities such as goiter, swelling, and thyroid nodules. However, due to these symptoms being also related to hyperthyroidism and other thyroid dysfunction conditions, the accuracy of diagnosing thyroid carcinoma was limited. Eventually, after 1816, thyroid auscultation was developed, a method that involved using a stethoscope to listen to increased blood flow to the thyroid. Following the discovery of X-rays by Dr. Roentgen in 1895, DTC diagnosing was improved immensely compared to the time methods [44]. The early 20th century brought about thyroid angiography, which consisted of injecting contrast dye into blood vessels to visualize the blood flow in the thyroid gland [45].
1.4.2. Scintigraphy
By the 1950s, the function and structure of the thyroid would be visualized via scintigraphy. Scintigraphy is built upon the principle of scintillation, where certain materials emit sparks of light when they absorb ionizing radiation. This imaging technique uses radioactive isotopes of iodine, such as technetium-99m pertechnetate or iodine-123, as radiotracers [46]. Since these tracers are isotopes of non-radioactive iodine, essential for normal thyroid hormone production, the thyroid nodules will absorb the tracers the same way they absorb iodine. The radiotracers, unlike iodine, are not incorporated into thyroid hormones, meaning they accumulate in thyroid tissue, but their uptake does not affect the synthesis of thyroid hormones. Thallium-technetium is another tracer used in dual-scintigraphy that is not incorporated into thyroid hormone production [47]. Each tracer can be used for different diagnostic purposes, depending on whether the clinician wants to investigate hormone synthesis or general tissue uptake. A gamma camera detects their distribution in the thyroid gland, monitoring its activity. The resulting image displays the radiotracer’s distribution pattern, showing the location and volume of functioning thyroid tissue [48]. A nodule’s potential to accumulate tracer material reveals how well-functioning it is [48]. This method provides the physician with information on the thyroid’s structure, metabolic activity, and tissue function. As reiterated by Moreno-Reyes, R., et al. scintigraphy helps characterize thyroid nodules based on their functionality, specifically their ability to absorb the tracer, classifying them as cold, warm, and hot nodules [49]. A cold nodule (Figure 8) is an underactive or hypofunctional nodule with low tracer uptake [49]. A warm nodule absorbs the tracer roughly equivalently as the non-nodular tissue [49]. Hot nodules are hyperactive, showcasing increased tracer absorption [49]. Warm and hot nodules are usually benign, whereas cold nodules may be a sign of malignancy, as in many cases, thyroid cancer cells absorb tracers less efficiently than healthy thyroid cells.
Figure 8.
Images of scintigraphy showing: (a) A Tc-99m scintigraphy image showing an underactive (cold) thyroid nodule (arrow) in the right lobe of the thyroid gland. (b) An ultrasonography scan showing a well-defined, iso/hyperechogenic, heterogeneous mass containing large calcifications (arrow) on the right lobe of the thyroid gland. (c,d) Dual-phase Tl-201 scintigraphy images showing that the uptake in the nodules is higher on both the (c) early and (d) delayed phase images compared with the surrounding parenchyma. This finding was defined as a delayed accumulation pattern. Follicular adenoma was diagnosed on histopathologic examination. Retrieved from [47], Copyright (2018), reprinted with permission from Springer Nature.
While scintigraphy can differentiate between cold, warm, and hot nodules, cold nodules are not always associated with malignancy, rendering this technique less specific for a DTC diagnosis. Additionally, scintigraphy can lead to false negative results mainly for two reasons: small lesion size/low metabolic activity that makes tracer accumulation and tumor mass detection difficult, and technical limitations in the resolution and sensitivity. Ultrasonography and other imaging techniques remain superior to scintigraphy in terms of accurate discernment between malignant and benign thyroid nodules [47,49]. However, scintigraphy can provide complementary information regarding the altered metabolic activity of the thyroid [47]. Scintigraphy is reserved for when the nodules are larger than 1 cm in size and when the patient has low or low to normal TSH levels [26]. In summary, while this imaging method helped physicians assess the thyroid’s function at the time, drawbacks such as radiation exposure (although minimal), false negatives, and limited anatomical detail hinder its use in contemporary diagnostic techniques for DTCs [49,50].
1.4.3. Radioactive Iodine
Radioactive iodine uptake (RAIU), developed also in the mid-20th century, detects abnormal uptake of iodine that may result from abnormal masses in the thyroid gland [51]. Upon ingesting an iodine-123 pill, the body absorbs it over a few hours to 24 h. Measurements are then taken using a gamma probe or camera. While in scintigraphy, the gamma camera creates images that show the thyroid’s structure and function, in RAIU, the gamma camera measures the concentration of orally ingested iodide in the thyroid gland, thus quantifying the metabolism and kinetics of iodine in the thyroid gland [52]. Despite being routinely used to assess thyroid function, its limitations, such as a high number of false negatives and false positives, led to RAIU being largely replaced by more sensitive methods [53], such as the FNA biopsy and ultrasonography.
2. Conventional DTC Diagnostic Methods
Endocrinologists, oncologists, researchers, surgeons, and radiologists have paved the way for significant advancements in DTC diagnostic tools and techniques by adopting a multidisciplinary approach to diagnosing and treating thyroid carcinoma. These improvements have substantially enhanced the management of a DTC. However, given that 25% of thyroid nodules are classified as indeterminate, more sensitive techniques are essential for providing accurate diagnosis to determine if such nodules are benign, malignant, or suspected of high-risk cancer [41]. In this section, we will discuss the different conventional methods used for diagnosing a DTC and evaluate their respective advantages and limitations to gain a better understanding of their diagnostic role (see Table 2).
2.1. Fine Needle Aspiration Biopsy
Fine needle aspiration biopsy is the most common technique for preoperative thyroid malignancy diagnosis [54]. It evaluates thyroid nodules and metastatic cervical lymph nodes (LNs) once detected during clinical evaluation or monitored during a long-term follow-up. LNs suspected of harboring DTC metastases are identified during clinical evaluation or monitored during a long-term follow-up in 20–30% of patients [55]. Current guidelines recommend that once a cervical LN is suspected to be metastatic DTC during a neck ultrasound (US) procedure, it should be investigated via a fine needle aspiration (FNA) biopsy [56]. The method entails inserting a thin needle (Figure 8), typically ranging from 23 to 27 gauge, into thyroid nodules to collect material that will be exploited or both cytology and thyroglobulin (Tg) measurement (FNA-Tg) [57]. The needle’s fine nature minimizes tissue trauma and discomfort in patients while allowing for adequate extraction of cellular material for cytological inspection. Its development represents a significant milestone in the history of thyroid carcinoma diagnostics.
While FNAB can technically be conducted without US guidance, relying on palpations alone, in clinical practice, it is typically accompanied by US guidance to enhance the accuracy and safety of the procedure. Currently, ultrasound (US)-guided FNAB is regarded as the golden standard of DTC diagnostics [58]. US real-time imaging reinforces its role in the localization of metastasis-suspected nodules and ensures precise targeting. As the needle enters the tissue, US guidance helps the clinician ensure proper placement inside the target tissue to minimize the risk of complications and tissue trauma. Following the biopsy, the US is used as a monitoring device to check for bleeding or hematoma formation, thus facilitating proper management of potential post-procedural injuries [59]. The material collected during the FNA procedure is referred to as aspirate. The aspirate is exploited for different measurements (Figure 9). One part of the aspirate is used to prepare a cytology specimen by smearing it carefully on a microscope slide and then observing the sample under the microscope to detect any abnormalities and assess cellular morphology [60]. The aspirate will also be used for immunohistochemical analysis after undergoing the specific processing [61]. Concurrently, the washout fluid is exploited for FNA-Tg analysis via ELISA or CLIA methods [62]. Notably, a meta-analysis study by Liu R. et al. found that the combination of FNA-Tg and FNAC yields better results in both preoperative and postoperative settings [63].
Table 2.
Comparison of FNA exploitation methods.
Table 2.
Comparison of FNA exploitation methods.
| Aspect | Cytology | FNA-Tg | IHC | References |
|---|---|---|---|---|
| Purpose | Assess cell morphology. | Quantitate Tg levels. | Identify specific proteins (including Tg) in the cells. | [58,64] |
| Sample preparation | Direct smear on a microscope slide | Aspirate is centrifuged, and then the supernatant is analyzed | Fixation, embedding, sectioning of the sample, and antibody staining | [58,60,61] |
| Analysis method | Microscopy | ELISA/CLIA | Immunohistochemistry | [58,62] |
| Diagnostic use | Detect abnormal or cancerous cells | Detect metastasis of DTC and monitor recurrent DTC post-treatment | Provide additional diagnostic information | [57,64,65] |
Figure 9.
Illustration of fine-needle aspiration biopsy, material handling, and further analysis. Created with BioRender.com.
2.1.1. Cytology
FNAC, commonly known as cytology, evaluates individual cells for morphological changes, aiming to differentiate abnormalities or cancerous cells from healthy, normal cells. This method has high specificity due to the ability to discern not only healthy cells and abnormal cells but even between different types of cancer, such as PTC and FTC, or the more aggressive ones, such as MTC or APC. The aspirate is smeared onto a glass slide and then stained to increase the contrast and visibility under a light microscope. Various staining methods, such as Giemsa, Papanicolau, and Diff-Quik (Figure 10), may be used to visualize cellular morphology and cytoplasmic details [26]. Commonly, Papanicolau staining is often used for thyroid specimens as it offers clearer images of ground-glass chromatin, nuclear grooves, or other typical characteristics, while Giemsa and Diff-Quik help visualize the cytoplasm and colloid [26]. If Papanicolau is chosen as a staining method, the smear will be quickly placed in 95% ethyl alcohol, while if the other two methods are used, the smears should air dry before microscopy.
As previously mentioned, FNAC and FNA-Tg are rather efficient combinations since FNAC is more specific than FNA-Tg, whereas FNA-Tg has high sensitivity [63,66]. Sensitivity is low in paucicellular samples [62]. Other than the quality of the sample aspirated and the proper localization of the tissue during FNAB, the accuracy of this technique relies also on the cytologist’s experience. In addition, almost a third of cytology findings are classified as “indeterminate”, requiring additional analyses or “diagnostic surgeries” [26]. Particularly, to improve the patient’s quality of life, diagnostic surgeries should be considered as a last resort [26], highlighting the paramount need for accurate diagnostic techniques.
Figure 10.
Cytological analysis of FNA: (A) Arrows pointing at typical characteristics of PTC, such as nuclear grooves, pseudoinclusions, and ground-glass chromatin. (B) Further evidence of PTC is highlighted by arrowhead (Diff-Quik-stained, intermediate power). (C) Papillary formation (Diff-Quik -stained, low power). Retrieved from [67], under CC BY-NC 4.0 (Deed—Attribution 4.0 International—Creative Commons).
Figure 10.
Cytological analysis of FNA: (A) Arrows pointing at typical characteristics of PTC, such as nuclear grooves, pseudoinclusions, and ground-glass chromatin. (B) Further evidence of PTC is highlighted by arrowhead (Diff-Quik-stained, intermediate power). (C) Papillary formation (Diff-Quik -stained, low power). Retrieved from [67], under CC BY-NC 4.0 (Deed—Attribution 4.0 International—Creative Commons).

2.1.2. FNA-Thyroglobulin
FNA washout refers to the fluid obtained from saline-washing out an FNA needle, which is then further exploited for FNA-C and FNA-Tg [68]. To ensure that the main aspirate tissue is preserved for cytological examination, FNA-Tg is performed once the cytology specimen has been collected. Measured levels of FNA-Tg alone can distinguish between metastatic and non-metastatic CLNs, as demonstrated in Figure 11.
Figure 11.
Comparison of FNA-Tg levels in metastatic and non-metastatic cervical lymph nodules. Retrieved from [65], under CC BY-NC 4.0 (Deed—Attribution 4.0 International—Creative Commons).
Then, the needle is rinsed with saline to collect any residual cells and proteins in a sample tube. The sample is centrifuged, and the supernatant is analyzed. Tg is measured via specific immunoassays, such as enzyme-linked immunoassay (ELISA), and in some cases via chemiluminescence immunoassay (CLIA) or electrochemiluminescence immunoassay (ECLIA). Since Tg is a protein produced exclusively by thyroid follicular cells, a positive FNA-Tg result establishes the diagnosis of metastatic DTC irrespective of cytology [68]. Other than the primary diagnostic purpose, FNA-Tg is instrumental in detecting DTC recurrence in patients after treatment. According to a retrospective study conducted by Wang, Y. et al., in 403 patients, an optimal cut-off value of 3.69 ng/mL for FNA-Tg with a 92.48% sensitivity and specificity of 75.00% is suggested [65]. Their findings indicate that FNA-Tg outperformed both US results and FNAC [65].
While FNA-Tg is a sensitive method when it comes to detecting DTC metastasis, there are some clinical factors that influence its effectiveness. The presence of the thyroid gland affects its baseline levels, as patients who have undergone thyroidectomy have lower levels of Tg, affecting FNA-Tg sensitivity. The presence of anti-thyroglobulin antibodies may interfere with the measurement of Tg, leading to inaccuracies. Inaccurate results can also be the product of the presence of thyroiditis, such as Hashimoto’s, which elevates Tg levels.
2.1.3. Immunohistochemistry
Immunohistochemistry (IHC), commonly referred to as immunostaining, is a laboratory technique that provides the physician with valuable information regarding the expression of thyroglobulin and other proteins associated with DTCs [69]. IHC involves staining tissues (that have been fixed and embedded in wax) with antibodies to visualize target proteins, such as thyroglobulin, BRAFV600E under the microscope, as shown in Figure 12 [70].
Figure 12.
Immunohistochemical investigation of PTC and FTC samples through the expression of markers such as cyclin D1, p21, and CDK4. Retrieved from [71], under CC BY-NC 4.0 (Deed—Attribution 4.0 International—Creative Commons).
This technique can accurately classify different types of thyroid carcinoma and visualize biomarker expression. The formalin-fixing of thyroid tumor tissues preserves the architecture of cells and is one of the main distinctions compared to cytology, which involves the examination of cells isolated from live tissue samples. IHC frequently complements cytology by confirming or refining the diagnosis of indeterminate cases via additional molecular information [72,73].
However, IHC-derived results are subjective and rely on the pathologist’s interpretation. The results also depend on the obtained specimen’s quality and the specific staining techniques, which may yield false positives/negatives. In addition, performing IHC requires dedicated staff and laboratory work, which is cost-intensive. Nowadays, there are several variations to the traditional IHC techniques, such as fluorescent multiplexed immunohistochemistry (mIHC), chromogenic IHC, PCR-based IHC, quantitative IHC, digital IHC (dIHC), in-situ hybridization-based IHC (Ish-based IHC), next-generation IHC [74,75], etc. Each of these methods was designed to enhance clinical utility and to address specific diagnostic challenges, with mIHC allowing for multiple visualizations of proteins, dIHC providing automated image analysis, and Ish-based IHC enabling RNA-based detection, among others [74].
2.2. Imaging Modalities
Imaging techniques were developed to assist in visualizing tissues and organs, thus providing the clinician with visual information regarding the condition of the organism and the presence of disease. In the context of a DTC, US visualization is essential, followed by CT scans and MRI and PET scans. Table 3 offers a more comprehensive comparison of these imaging modalities.
Table 3.
Comparison of imaging modalities.
2.2.1. Ultrasound
Clinicians employ thyroid ultrasound to categorize thyroid nodules based on their risk of cancer before performing FNA [48]. The neck ultrasound is a painless, non-invasive procedure that does not involve ionizing radiation, only mechanical sound waves with a frequency higher than 20 kHz.
Ultrasonography directs high-frequency sound waves toward the thyroid gland, captures their echo via a transducer, and converts it into real-time images displayed on a monitor. In Figure 13, the transducer, with a dual nature, initially employed as a wave transmitter (ultrasound probe), emits ultrasound waves when excited by electrical signals. These waves are generated by the mechanical expansion and contraction of the piezoelectric crystals inside the transducer, caused by alternating current [77]. They propagate through the medium and encounter scatterers (i.e., thyroid tissue), which in response reflect as echoes. Usually, the physicians will use gel on the area that will be scanned by US as a coupling agent, meant to enhance the transmission of the waves from the device to the body by eliminating any air pockets that may interfere. Due to the attenuation of the signal once it enters different tissues, these echoes vary in strength depending on the type of tissue [77]. The transducer receives the reflected echoes, which are converted into raw channel data. This data is processed to form an image that appears on the monitor, visualizing the internal structure of the thyroid.
Figure 13.
Principle of detection behind ultrasound technology. Created with BioRender.com.
Building on this basic imaging process, other US-based methods are developed, such as a contrast-enhanced ultrasound (CEUS). A CEUS helps characterize thyroid nodules by offering real-time visualization of blood flow within thyroid nodules, allowing for immediate assessment during the examination [87]. It involves the injection of microbubble contrast agents or dyes into the bloodstream, which then circulate and resonate when exposed to ultrasound waves, enhancing the Doppler signal and providing detailed information about blood flow dynamics within the thyroid nodules [88,89]. It also offers high sensitivity in detecting vascularity within thyroid nodules, aiding in the differentiation between benign and malignant lesions, as malignant nodules often exhibit increased vascularity compared to benign nodules [90]. CEUS can guide FNAB by identifying the most vascularized areas within thyroid nodules, potentially improving the diagnostic yield of biopsies [91]. However, the availability of CEUS equipment and contrast agents may be limited in some healthcare settings, and the procedure can be more expensive than conventional ultrasound imaging.
2.2.2. Computed Tomography
A computed tomography (CT) scan is often conducted in cases of indeterminate cytological results of thyroid nodules [26]. A CT scan creates cross-sectional images of the thyroid gland and nearby structures [78]. A CT scan may be beneficial in cases where the B-mode US, or even CEUS resolution, is limited due to the deep location of nodules within the neck when increased adipose tissue surrounding the neck obscures the view or surgical implants block the view [79]. The detection principle in this method relies on directing multiple X-ray beams from different angles at the patient and then detecting them once they have traversed the body [92]. The data generated is then sent to the computer and processed algorithmically to create cross-sectional imaging, as shown in Figure 14.
Figure 14.
Axial CT scan image with arrows pointing at (a) recurrent DTC affecting great blood vessels and (b) DTC invading the internal jugular vein and esophagus. Retrieved from [93], under CC BY-NC 4.0 (Deed—Attribution 4.0 International—Creative Commons).
Notably, due to the presence of X-rays, there is a risk of radiation-induced malignancies due to the ionization exposure of the CT scan, which is increased from repetitive procedures over time [80].
2.2.3. Magnetic Resonance Imaging
Magnetic Resonance Imaging (MRI) utilizes a powerful magnetic field and radio waves to generate detailed images of the thyroid gland (see Figure 15) and its surrounding structures [81]. These high-resolution images offer information regarding thyroid nodules’ size, location, and characteristics [82]. MRI is considered safe with follow-up appointments and repeated evaluations as it does not involve ionizing radiation. However, due to a strong magnetic field, this procedure is unsafe for patients with metal implants or devices [83].
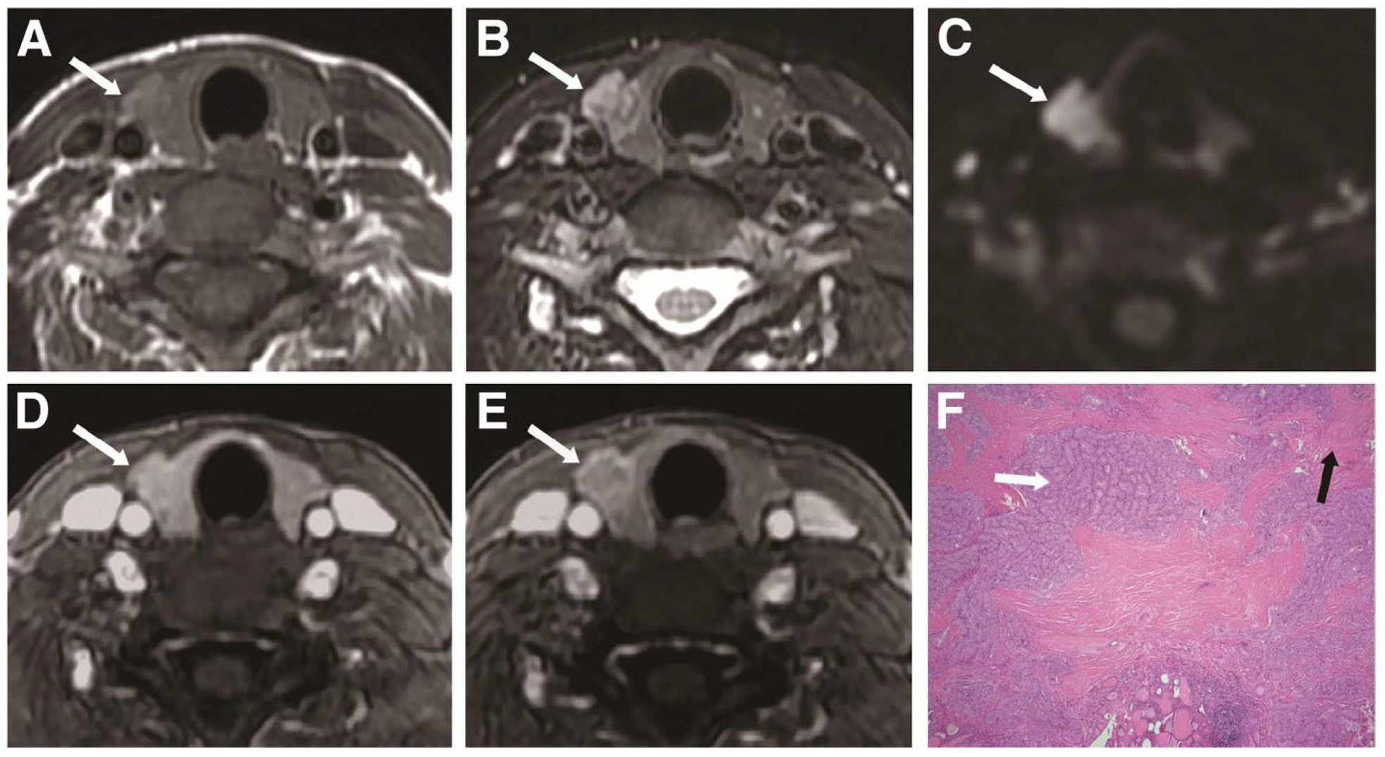
Figure 15.
MRI imaging of PTC in the right lobe: (A) Axial T1-weighted image showing a heterogeneous isointense nodule (long arrowhead) with patchy hyperintense signal (white arrow) in the left lobe. (B) Axial T2-weighted image showing a heterogeneous hyperintense nodule with cystic change (white arrow) in the left lobe. (C) Axial DWI image showing a hyperintense nodule (white arrow) with ADC value of 1.990 × 10−3 mm2/s. (D) Axial contrast-enhanced image showing a heterogeneous hyperintense lesion with a regular shape and clear margin in the left thyroid lobe during the early phase. (E) Axial contrast-enhanced image showing the pseudocapsule sign (white arrow) in the left thyroid lobe during delayed phase. (F) Histopathological hematoxylin and eosin (H&E, ×40) staining showing heterogeneous follicular hyperplasia with colloid and hemorrhage (white arrow). Retrieved from [94], under CC BY-NC 4.0 (Deed—Attribution 4.0 International—Creative Commons).
2.2.4. Positron Emission Tomography
Positron Emission Tomography (PET) scans are occasionally used in DTC diagnosis, particularly when metastasis to distant sites is suspected or in cases of a recurrent DTC [84]. Typically, fluorodeoxyglucose (FDG), a radioactive tracer, is injected into the patient’s bloodstream [85]. This tracer is significantly absorbed and accumulates more in cancerous cells than in normal cells. The radiotracer emits a positron, which annihilates with an electron, thus emitting two photons that travel in opposite directions. These gamma rays are then detected by the PET scanner and used to create detailed imaging of metabolic activity. Due to the higher absorption of the radiotracer, the cancer cells emit stronger radiation [86]. However, well-differentiated tumors that have low metabolic activity are not well-visualized via PET scans [95]. Due to the involvement of ionizing radiation, PET scans of a DTC are reserved for special situations when the implementation of the imaging modalities is inadequate.
2.3. Molecular Testing and Biomarkers
Molecular markers serve a dual purpose as a diagnostic and prognostic tool for carcinomas, genetic diseases, and other medical conditions [96]. In the context of a DTC, the methods described below are essential in stratifying patient risk and improving patient outcomes (Table 4).
Table 4.
Comparison of molecular testing techniques.
2.3.1. Genetic Mutation Analysis
Genetic mutation analysis in the context of a DTC pertains mainly to BRAF (V600E) and RAS mutation testing. As mentioned in Section 1.2, the V600E mutation in the BRAF gene is associated with the development of PTC. This mutation is associated with aggressive tumor behavior and recurrence, making its detection essential for tailoring personalized treatment and management strategies [99]. The mutation analysis in FNABs increases diagnostic accuracy for PTC [97]. The tissue sample obtained by FNAB or surgery is analyzed via sequencing-based techniques [98], fluorescence curve analysis [100], polymerase chain reaction (LC-PCR, PCR) [101,102], restriction fragment length polymorphism (RFLP) [100], etc. Techniques based on PCR help detect genetic mutations and assess gene expression levels. According to the study conducted by Jin Long et al., tumors harboring BRAF mutation had a higher incidence of lymph node metastasis and overall poor prognosis when compared to wild-type BRAF-PTC [102]. These findings account for the high specificity of the diagnostic method, which proves helpful in analyzing indeterminate FNA specimens [102]. Given the poor prognosis linked to the BRAF mutation, such analysis could enhance patient stratification [100].
RAS mutations are associated with more aggressive tumor behavior and thus can complicate treatment decisions. Identifying RAS mutations can help stratify patients based on their risk of recurrence and guide therapy recommendations. Hence, RAS mutation molecular testing is of significance in refining diagnostic accuracy.
Nonetheless, molecular analysis for both mutation types should be conducted complementary to cytology and does not prevent the necessity for diagnostic thyroidectomy in cases where the analysis results of indeterminate specimens are negative [97].
2.3.2. Genetic Expression and Profiling
Genetic expression and profiling play a key role in diagnosing, prognosing, and monitoring DTCs. It helps differentiate between benign and malignant tumors based on their genetic expression patterns, which are associated with varying risks of malignancy. RNA sequencing (RNA-seq) and microarrays are the main genetic expression and profiling methods. RNA-seq provides information on the transcriptome of the patient [107]. This technique elucidates not only the transcriptome, but also identifies alternatively spliced genes, quantifies gene expression, and detects allele-specific expression [107]. The types of cancer comprising a DTC, PTC, and FTC exhibit significantly different RNA expression profiles [106]. RNA-seq has a greater resolution when compared to microarray-based methods [107]. Microarray-based methods utilize glass slides or silicon chips that are spotted with complementary DNA representing specific genes [108] associated with PTC or FTC. Subsequently, the cDNA or RNA of the sample is bound to these probes. The intensity of gene expression correlates with the emitted fluorescence [108]. Microarrays can be used to identify DTC tumorigenesis and progression through molecular signatures.
2.3.3. Next Generation Sequencing
Next Generation Sequencing (NGS) is a modern technology utilized in thyroid oncogenes panel testing. It allows for the simultaneous testing of multiple genes associated with DTCs, such as mutations of BRAF, RAS, TP53 TRg, AKT1, PTEN, DDIT3, ARG2, ITM1, and Clorf24 genes, or other genetic alterations across the entire genome [103]. It can detect rare or low-frequency mutations and predict patient responses to specific therapies [104]. NGS can detect early stages of tumorigenesis before PTC becomes clinically apparent, aid patient stratification and management of PTC, and serve as a valuable tool for assessing the risk of recurrence and prognostication [105]. Sequencing libraries are generated using a targeted panel, following the DNA extraction from fixed thyroid tumor tissues and/or FNA. These libraries are subjected to targeted capture with probes, which are amplified by PCR and then sequenced to identify genetic alterations in thyroid tissues [109,110]. Before testing, the fixed thyroid tumor tissues need to be reviewed by a pathologist to confirm sufficient tumor content [110]. NGS requires certified professionals to quantify DNA and RNA (reverse transcribe it into cDNA), perform PCR amplification, quantify indexed libraries, and supervise sequencing. Such a procedure necessitates dedicated laboratory facilities and burdens patients and the healthcare system financially. The NGS-targeted panel has exhibited high efficiency, allowing for accurate molecular profiling with nucleic acid input from either FNA specimens or formalin-fixed thyroid tumor tissues [110]. Such advantages may guide personalized treatment strategies based on DTC-based information on ethnicities, genders, ages, etc. In combination with cytology, NGS exhibits superior performance in diagnostic accuracy and customized treatment strategies [110]. Besides the tissue-based NGS, a variation of it, such as plasma-based circulating tumor DNA (ctDNA), is gaining recognition as a method of diagnosing DTC, although currently, it may exhibit lower detection rates for specific mutations compared to tissue-based NGS [111]. In addition, the NGS testing may improve FNAB’s ability to predict the risk of malignancy, yet its sensitivity is limited due to the risk of false positives [100]. Low tumor purity and inadequate sample preparation complicate its clinical utility [105].
2.4. Liquid Chromatography-Mass Spectrometry
Liquid Chromatography-Mass Spectrometry (LC-MS) is a robust, quantitative method that accurately measures DTC biomarkers, such as serum thyroglobulin [112]. Liquid chromatography operates on the principle of separating complex mixtures of molecules based on their chemical properties. These mixtures are then ionized and analyzed using mass spectrometry-based on their mass-to-charge ratio. It offers high specificity and sensitivity [often in the range of a few picograms/milliliter (pg/mL]) by combining the separation capabilities of liquid chromatography with the detection and characterization capabilities of mass spectrometry [113]. LC-MS may prove valuable for patients with a DTC in detecting minimal residual disease post-surgery/treatment, which other conventional methods may overlook [114]. However, the initial investment and operational costs associated with LC-MS instrumentation and consumables, alongside the required expertise, can be substantial, limiting its widespread adoption in clinical laboratories [115].
2.5. Thyroid Function Test
Thyroid function tests (TFTs) are generally conducted in patients with a DTC to monitor hormone levels and their thyroid function before, during, and after treatment [116]. TFTs are performed as part of a follow-up care routine, especially post-thyroidectomy, to monitor DTC’s reoccurrence and/or progression. The panel of TFTs consists of thyroid stimulating hormone (TSH), free thyroxine (FT4), triiodothyronine (FT3), total triiodothyronine (TT3), and thyroglobulin (Tg) blood test [116]. The proteins in this panel are measured via specific immunoassays, such as ELISA, CLIA, ECLIA, or LC-MS, that detect and quantify their concentrations in blood serum [117]. Their values are crucial in understanding thyroid function and diagnosing any malignancies. Studies have shown that higher TSH levels are associated with a higher likelihood of development and advancement of DTCs [21,70,118,119]. Elevated levels of Tg may indicate cancer recurrence, while elevated levels of FT4, FT3, and TT3 are associated with an overactive thyroid gland (hyperthyroidism) [118]. Other than the dysfunctional behavior of the thyroid, there is debate about whether or not abnormalities in these hormones indicate DTCs [120]. Some studies suggest a link between FT4 and FT3 levels and DTCs, while others argue that FT4 FT3 is not associated with DTCs and that TT3’s role in DTCs and vice versa requires further elucidation [120].
3. Recent Advancements in DTC Diagnostics
Various efforts have been made in the last decade to advance and modernize DTC diagnostics. Methods such as liquid biopsy, NanoString technology, lateral flow immunoassay, etc., hold promise for improved diagnostics for DTCs. However, they are not widely available compared to conventional diagnostic methods for DTCs, and some are still undergoing validation and regulatory approval processes (Table 5).
Table 5.
Comparison of recent advancements in DTC diagnostics.
3.1. Liquid Biopsy
Liquid biopsy involves analyzing circulating tumor cells (CTCs), tumor circulating DNA (ctDNA), cell-free DNA (cfDNA), microRNA (miRNA), or other biomarkers in bodily fluids [125]. It represents a less invasive type of biopsy, as it evaluates common mutations using a single blood/saliva sample rather than tissue specimens obtained through surgery [125].
This method holds promise for detecting DTCs at an early stage, monitoring disease progression, and assessing treatment response without the need for invasive procedures [68,125]. As mentioned previously, elevated levels of circulating Tg may indicate the presence of thyroid cancer, recurrence, or metastasis; thus, it is one of the biomarkers analyzed by liquid biopsy. Additionally, this method can detect genetic alterations such as mutations in BRAF, RAS, or other genes commonly associated with DTCs [68]. However, due to this method employing PCR-based or NGS-based analysis or other molecular techniques, results can take several days or weeks to be reported to the healthcare provider [68]. Two major factors contribute to the limitations of liquid biopsy: the first is the presence of false negatives due to the sensitivity of ctDNA, and the second is that the specificity is affected by the release of ctDNA from non-cancerous cells [126].
It is worth noting that liquid biopsy for a DTC is still in the early stages of development. It faces several challenges, such as the need for sensitive and specific detection methods, standardization of protocols, and further research and clinical validation to fully realize its potential and integrate it into routine clinical practice. Ethical limitations, along with financial considerations depending on the clinical setting, can affect its availability to the patients [126]. Notably, various companies nowadays offer liquid biopsy panel tests for approximately half of the estimated $1300 cost of FNAB [127]. This suggests a promising alternative for patients, particularly assuming the accuracy of liquid biopsies will improve in the near future. Once enhanced, this option could become viable for patients from low-income and middle-income families.
3.2. NanoString
NanoString, a molecular profiling platform, enables the analysis of multiple genes and pathways involved in DTC pathogenesis simultaneously [128]. NanoString technology utilizes a hybridization-based approach to quantify nucleic acid molecules in biological samples, acting as a “digital molecular barcoding” [129]. It involves hybridizing target nucleic acid sequences with specific probes tagged with unique fluorescent barcodes. Subsequently, these probes are immobilized on a solid surface and detected and counted using a digital analyzer [129]. Due to the digital counting of individual molecules, NanoString offers high sensitivity and specificity in detecting and quantifying target nucleic acid molecules, even at low concentrations [129]. It requires minimal sample input (typically nanograms of RNA or DNA); thus, it is suitable for precious or limited clinical samples. This gene expression profiling can stratify patients with a DTC into molecular subtypes based on their gene expression profiles, providing insights into disease heterogeneity and prognosis [121,128]. This technology enables the development of personalized treatment strategies [129]. Nanostring’s platform, nCounter, has been effectively applied to thyroid nodules and thyroid tumors for various applications, including the analysis of mRNA and miRNA expression and the detection of fusion transcripts, helping to identify diagnostic and prognostic markers [121]. This system has enabled the development of classification algorithms for distinguishing between benign and malignant lesions, as well as the proposal of gene expression signatures linked to factors such as lymph nodes and distant metastases [121]. However, employing Nanostring as a DTC diagnosis and prognosis tool may prove challenging, given the initial investment, operational costs, and the need for bioinformatics expertise.
3.3. Lateral Flow Immunoassay
The lateral flow immunoassay (LFIA) is regarded as the most successful point-of-care testing method to date [123], due to its rapid and robust results. LFIA is simple to use, low cost, portable, and provides a short time-to-results [122]. The classic LFIA contains four separate membrane layers, each with a specific function (Figure 16). The first layer, where the sample is applied, absorbs the sample and initiates the flow.
Figure 16.
Configuration of a classical lateral flow immunoassay compartmentalized into 4 main pads (sample pad, conjugation pad, membrane, absorbent pad) and displaying the location of control/test line. Created with BioRender.com.
Other than its sample-holder function, it filtrates the sample, ensuring that the analyte of interest can flow freely, and other elements regarded as contaminants at this stage will be trapped within the sample pad. The layer next to it is labeled as the conjugation pad, containing dried target analyte-specific antibodies conjugated to gold nanoparticles, which will be bound to the analyte contained in the flowing sample. The sample flows through the conjugation pad and into the so-called membrane or active area, which is the heart of lateral flow immunoassay and is composed of nitrocellulose, cellulose acetate, polyester, polycarbonate, etc. The test and control lines are located in this membrane. The test line consists of immobilized specific antibodies that recognize the analyte of interest, and the control line consists of control antibodies that recognize the antibodies conjugated to gold nanoparticles. Here, the immunocomplex is formed due to the flow of the analyte through the conjugation pad, the connection with the antibodies conjugated with gold particles, and finally, the connection of the analyte with the antibodies immobilized in the membrane. Thanks to the gold particles, we can see the signal as a red line where the analyte is bound to the antibodies. Gold nanoparticles are critical because, thanks to them and the phenomenon of surface plasmon resonance, we can see the signal with the naked eye through the red-to-purple signature color. Visible lines indicate the result. Two visible lines (test and control) are interpreted as positive result; the presence of a single (control) line is interpreted as a negative result, while a single (test) line is interpreted as an indeterminate result, given the lack of signal in the control line. A control line should always appear, to mark the test’s validity. The flow continues, and the impurities and antibodies that cannot be bound to the membrane end up in the last layer called the absorbent pad.
A point-of-care, lateral flow immunoassay designed to detect Tg (POC-Tg) is being implemented to assess LNs suspected of harboring DTC metastases [55]. Upon capillary flow/sample migration, the specific binding of immunocomplexes formed between the analyte of interest (Tg) and antibodies generates visible lines onto the test strip. During the validation study, the saline washout content of the FNAB needle is exploited for POC-Tg alongside FNAC and FNA-Tg. This paper-based immunoassay can detect positive Tg samples within 10 min in needle washouts of a suspicious LN at the site of FNA biopsy [55]. In the pre-clinical phase, the POC-Tg’s LOD was determined as 5 ng/mL following dilution with normal saline [55]. The diagnostic accuracy of POC-Tg in identifying LN metastases from a DTC surpasses 95%, suggesting potential implications for altering diagnostic and treatment strategies [55]. This technique offers a rapid, cost-effective, and easily accessible method for DTC diagnostics. However, achieving a lower detection limit is essential for patients in DTC remission. Improving the sensitivity and reliability of POC-Tg is a crucial consideration for implementing this method in the DTC diagnostic approach.
3.4. Elastography
US elastography or shear-wave elastography is a US-derived technique that can differentiate between malignant and benign thyroid nodules based on the elasticity of the tissue [76]. This is a medical imaging modality that maps out the elasticity and stiffness of soft tissues (Figure 17). Elasticity properties provide the clinician with diagnostic information, building on the premise that stiffness is correlated to the presence of abnormalities or disease in the tissue. Initially, elastography was employed to determine the presence of scar tissue or fibrosis in the liver [124]. However, in recent years, this method has been used more frequently to differentiate between thyroid and thyroid nodule malignancy.
Figure 17.
Right thyroid lobe with DTC: Image visualized to differentiate between shear-wave elastography [m/s] (in colors) and B-mode ultrasound (black and white). Arrowheads pointing at irregular hard areas. Adapted from [130], under CC BY-NC 4.0 (Deed—Attribution 4.0 International—Creative Commons).
4. Application of (Bio)sensors in Detecting DTC
(Bio)sensors are important analytical methods that have been deployed in healthcare, industrial processes, and environmental monitoring owing to their attractive features such as speed, ease of use, low cost, non-destructive properties, and on-site detection [131]. Although sensors can be broadly defined as devices that can detect and respond to physicochemical stimuli (such as temperature, pressure, light, and chemical concentrations) and provide measurable output, biosensors are compact analytical devices that incorporate biological recognition elements that can detect biomolecules in a complex sample by converting the physical or chemical signal into an optical or electrical signal, which can be further processed to yield the analyte concentration, quantitatively or semi-quantitatively [132,133,134]. Biosensors can be categorized on the basis of their recognition elements and transduction mechanisms. According to the type of recognition element, the primary biosensor types include enzyme-based biosensors, immunological biosensors [135], whole-cell biosensors, and DNA biosensors, each utilizing different biochemical interactions to achieve specific detection [132,136]. Alternatively, based on the type of transducer, there are electronic (electrical or electrochemical), optical (fluorescent, luminescent, surface plasmon resonance, or Raman), thermal, and piezoelectric biosensors. The choice of transduction method often depends on application requirements, such as the need for portability, sensitivity, and the nature of the analytes being detected.
The role of biosensors in the detection of thyroid carcinomas is increasing. In 2022, Khoshfetrat et al. [137] developed an electrochemical biosensor for detecting thyroid cancer biomarkers (Figure 18). The biosensor is based on the enhanced electrochemiluminescence biosensing of gene-specific methylation in thyroid cancer patients’ plasma-based integrated graphitic carbon nitride-encapsulated metal-organic framework nanozyme [137]. The authors identified circulating cell-free DNA (cfDNA) as a novel biomarker for thyroid cancer using a sensitive electrochemiluminescence immuno-DNA sensor. The optimized immune-DNA sensor displayed a dynamic range of 20 pg to 2 ng, with a detection limit of 10 pg [137]. This sensitive biosensing platform could differentiate methylation levels as low as 0.1% in patients’ plasma and exhibited 91% clinical sensitivity in the plasma of 9 of 10 thyroid cancer patients’ plasma.
Figure 18.
(A) ECL responses of the immuno-DNA sensors in the absence and presence of the 5-mC RASSF1A target in buffer solution and in undiluted human plasma samples. (B) ECL responses of sandwich-type immune-DNA sensor versus different amounts of DNA in undiluted human plasma and (C) calibration plot obtained from panel (B). (D) Clinical assay performance of DNA methylation normal and thyroid cancer patients’ circulating DNA from their plasma. The threshold value is calculated from three times the normal control signal’s standard deviation. Adapted from [137], Copyright (2022), with permission from Elsevier.
Similarly, Sha et al. [138] constructed an electrochemical sensor for detecting medullary thyroid carcinoma by the quantitative determination of human body calcitonin (CT) levels. The electrochemical sensor that was developed by synthesizing polymers molecularly imprinted with calcitonin molecules on the surface of TiO2 nanoparticles could detect the ultra-trace level of the biomarkers. The sensors exhibited a dynamic range of 10 ng/L–8 mg/L with a detection limit (LOD) of 3.5 ng/L [138]. CT determination can be applied to the biomarking of medullary thyroid carcinoma (MTC), osteoporosis, and malignant tumors [139]. The European Thyroid Association recently reported a recommendation for serum CT measurements in the initial diagnostic assessment of thyroid nodules [140]. The normal range of CT in the body is below 10 ng/L [139], whereas a concentration above 500 ng/L can indicate the onset of medullary thyroid carcinoma, and a concentration above 1000 ng/L establishes the presence of MTC [138,141].
Therefore, there is a need for more reserve efforts in the development of biosensors for thyroid cancer using both established (such as thyroglobulin and thyroid peroxidase (TPO)) and novel biomarkers. For instance, Salma et al. recently evaluated the association of high TPO antibody titers with differentiated thyroid cancer [142]. Their results revealed a significant association between high thyroid peroxidase antibody titer and differentiated thyroid carcinoma [142].
5. Challenges in Clinical Implementation and Standardization
Clinical implementation and standardization of diagnostic approaches for DTCs present several challenges that need to be addressed for improved patient care. Implementing uniform guidelines, protocols, and criteria will ensure consistency and reliability in diagnosing DTCs across various healthcare settings. It is an ongoing effort to address variabilities in the interpretation of diagnostic tests, such as FNAB, IHC, and imaging modalities that can lead to inconsistencies in diagnosis and, often, erratic management decisions. Universal guidelines in specimen handling, processing, and interpretation will generate a standardized reporting format, enhancing diagnostics’ accuracy and facilitating communication among health professionals [143]. There is a continuous need for quality assurance measures such as regular proficiency testing, adherence to standard operating procedures, and accreditation of diagnostic laboratories to help monitor the performance of diagnostic testing across laboratories [143]. Also, there is a need for continuing education and training of healthcare professionals who ensure that practitioners are updated on the latest guidelines and DTC diagnostic techniques. Given the rapid pace of technological development, these data may soon serve as a foundational baseline for developing algorithms that can accurately predict patient outcomes and prognosis and provide other healthcare insights. From a patient’s perspective, a lack of awareness and understanding of DTCs can affect timely diagnosis and delay treatment initiation. Thus, continuous patient education initiatives to raise awareness about thyroid carcinoma symptoms and available diagnostic and treatment options are essential to empower patients to participate actively in their care. In light of the emergence of molecular and advanced technologies, as mentioned throughout this review, it is essential to evaluate their integration with conventional methodologies and establish frameworks for their effective incorporation into existing clinical practices [144]. Addressing all these challenges requires joint efforts from healthcare providers, policymakers, and professional organizations to promote access to DTC diagnosis, management, resources, and expertise and improve patients’ quality of life.
6. Future Perspectives: Emerging AI in DTC Diagnostics
DTC diagnostics has witnessed tremendous progress in the past few decades regarding accuracy and improved test-to-result. While acknowledging the performance superiority in the recent DTC diagnostic advancement, it is equally true that the recent approaches are combined with the existing established standard diagnostic protocols such as FNA or cytology. Clinical integration relies on advanced diagnostic methods and physicians’ ability to interpret and synthesize diverse data [26]. This lengthy process demands significant time, resources, and ongoing education. Artificial intelligence (AI) and machine learning (ML) can enhance clinicians’ capabilities by offering insights not typically available in practice [26,145]. The potential of AI and ML is evident in “integrated diagnostics”, which merges imaging, pathology, and laboratory tests with advanced information technology [146].
Also, AI technologies can potentially enhance the diagnosis of a DTC as it can be leveraged for image analysis [145], risk stratification, and predictive modeling. AI algorithms can analyze US, CT, MRI, PET scans, and histopathological slides to assist clinicians in identifying subtle features indicative of thyroid malignancy, leading to earlier diagnoses. As mentioned in Section 4, properly storing and organizing data from patient outcomes will be crucial in training AI models to enable personalized treatment approaches. Moreover, AI-based risk stratification models can integrate many clinical and molecular data to predict the likelihood of disease progression or recurrence.
Despite AI’s potential for improving the diagnosis of a DTC, it also presents several challenges: AI models trained on data collected from specific populations may not generalize well to other healthcare settings, impacting the reliability of AI-based diagnostic tools in diverse clinical scenarios. Additional limitations to the incorporation of AI in the DTC diagnosis include the need for large amounts of data to train AI algorithms and the need for more research to validate the use of AI. Such data may become available in the near future.
Clinicians may also require additional training to utilize AI algorithms effectively. Additionally, the use of AI in healthcare raises ethical concerns regarding patient privacy, consent, and autonomy [147]. Legal frameworks for liability and accountability in case of AI errors are still evolving, challenging its adoption in clinical practice. Establishing standardized protocols for evaluating AI algorithms and obtaining regulatory approvals can be resource-intensive and time-consuming, yet it is a must.
7. The Impact of Diagnostic Methods on Patient Experience
Despite societal progress when it comes to accepting the reality of living with various diseases, cancer still carries a significant stigma; thus, receiving a cancer diagnosis is often life-changing for an individual. How a patient processes this diagnosis, both psychologically and emotionally, depends on economic, social, and cultural circumstances. The accuracy and affordability of diagnostic methods play a key role in influencing a patient’s experience while they undergo the diagnostic process and explore treatment options. The financial burden associated with cancer care can significantly worsen a patient’s mental health and put them in significant distress. Zabar and Abernethy, 2013, have labeled it as financial toxicity as it affects the patient’s life to the extent that it leads to worsened patient outcomes [148]. Many advanced methods are costly, making them inaccessible to low-income patients and those living in rural or underserved areas [149].
US technique is a relatively easily accessible method. Its rapid time-to-results can help alleviate patient anxiety and stress, given that prolonged waiting times for results can deteriorate mental well-being. Early screening of DTCs via US has been shown to be cost-effective [150]. However, US does not always provide the same level of diagnostic certainty. A traditional tissue biopsy, on the other hand, offers high sensitivity and diagnostic accuracy. According to ATA, the time-to-results of the gold standard, FNAB, varies between a few days and up to two weeks [151]. This gap could be bridged by POC-Tg testing, which may facilitate decision-making, as mentioned in Section 3.3. Reflecting on FNAB, its perceived invasiveness may deter some individuals, particularly when considering the risk of repeated biopsy in case of indeterminate results. Liquid biopsy, achieved through a simple blood draw, offers a less invasive method at approximately half the cost of a traditional biopsy [127].
An accurate diagnosis is of utmost importance, as the better the treatment plan can be developed from it, the higher the levels of trust and confidence in the patients. Such trust is crucial for effective communication with their healthcare providers and adherence to treatment plans. When the patients trust their diagnosis, they are more likely to follow through with their treatment plan. An accurate diagnosis helps patients battle fear and uncertainty, reducing the feeling of hopelessness and enhancing the quality of life. Achieving the ideal balance of cost-effectiveness, high sensitivity, and non-invasiveness remains a challenge in the development and improvement of diagnostic methods. Advancements toward this balance signify that current progress in DTC diagnostics is heading in the right direction, as it demonstrates that patient care remains a priority.
8. Conclusions
FNAB remains, to date, the cornerstone of DTC diagnosis, while imaging modalities such as ultrasound play a complementary role in assessing nodule characteristics and guiding management decisions. Recent non-invasive methods hold promise, yet they are not widely available compared to conventional diagnostic methods as they are still undergoing validation and regulatory approval. At this stage, given the superior performance of these advances when paired with cytology, it is more effective for new methods to complement rather than replace FNA or cytology, as the technology is not fully developed yet for total replacement. However, recent approaches to diagnosing a DTC, such as the POC-Tg, have been developed that might shorten decision-making. Considering its future trajectory and rapid development, AI can be leveraged for image analysis, risk stratification, and predictive modeling; thus, it can enhance DTC diagnosis and prognosis. However, it also presents several challenges, such as model training on specific data, ethical concerns, and the need for additional education on AI for healthcare professionals. Ensuring the safety, effectiveness, and reliability of AI-based diagnostic tools is a must that requires rigorous validation and regulation. Research continues as researchers and physicians unite to bridge the research gap regarding thyroid carcinoma.
Author Contributions
Conceptualization, K.K. and R.S.M.; writing—original draft preparation, K.K., A.A.P. and S.A.; writing—review and editing, K.K., A.A.P., S.A. and R.S.M.; supervision, R.S.M.; project administration, R.S.M. All authors have read and agreed to the published version of the manuscript.
Funding
The authors would like to thank the Israel Cancer Association for funding this research, grant number 20230021.
Data Availability Statement
All tables and data generated for this review paper may be found in our records in Footprints.
Acknowledgments
The illustrations presented in this article were created with BioRender.com. The first author would like to thank Kaltra Xhelilaj for her continuous support throughout the writing process.
Conflicts of Interest
Author Sagi Angel is employed by the company Picodya Technologies Ltd. The remaining authors declare that the research was conducted in the absence of any commercial or financial relationships that could be construed as a potential conflict of interest.
References
- Kent, W.D.; Hall, S.F.; Isotalo, P.A.; Houlden, R.L.; George, R.L.; Groome, P.A. Increased incidence of differentiated thyroid carcinoma and detection of subclinical disease. Can. Med Assoc. J. 2007, 177, 1357–1361. [Google Scholar] [CrossRef] [PubMed]
- Global Burden of Disease Cancer Collaboration. Global, regional, and national cancer incidence, mortality, years of life lost, years lived with disability, and disability-adjusted life-years for 29 cancer groups, 1990 to 2016: A systematic analysis for the global burden of disease study. JAMA Oncol. 2018, 1553–1568. [CrossRef]
- Bray, F.; Ferlay, J.; Soerjomataram, I.; Siegel, R.L.; Torre, L.A.; Jemal, A. Global cancer statistics 2018: GLOBOCAN estimates of incidence and mortality worldwide for 36 cancers in 185 countries. CA Cancer J. Clin. 2018, 68, 394–424. [Google Scholar] [CrossRef] [PubMed]
- Zhai, M.; Zhang, D.; Long, J.; Gong, Y.; Ye, F.; Liu, S.; Li, Y. The global burden of thyroid cancer and its attributable risk factor in 195 countries and territories: A systematic analysis for the Global Burden of Disease Study. Cancer Med. 2021, 10, 4542–4554. [Google Scholar] [CrossRef] [PubMed]
- Sherman, S.I.; Perrier, N.; Clayman, G.L. Thyroid cancer. In 60 Years of Survival Outcomes at the University of Texas MD Anderson Cancer Center; Springer: Berlin/Heidelberg, Germany, 2012; pp. 295–310. [Google Scholar]
- Arrangoiz, R.; Cordera, F.; Caba, D.; Moreno, E.; Luque-de-Leon, E.; Muñ, M. Thyroid cancer. J. Otolaryngol. Head Neck Surg. 2019, 8, 217–270. [Google Scholar] [CrossRef]
- van Houten, P.; Netea-Maier, R.T.; Smit, J.W. Differentiated thyroid carcinoma: An update. Best Pract. Res. Clin. Endocrinol. Metab. 2023, 37, 101687. [Google Scholar] [CrossRef]
- Haselkorn, T.; Bernstein, L.; Preston-Martin, S.; Cozen, W.; Mack, W.J. Descriptive epidemiology of thyroid cancer in Los Angeles County, 1972–1995. Cancer Causes Control. 2000, 11, 163–170. [Google Scholar] [CrossRef]
- Kitahara, C.M.; Sosa, J.A. The changing incidence of thyroid cancer. Nat. Rev. Endocrinol. 2016, 12, 646–653. [Google Scholar] [CrossRef]
- Kruger, E.; Toraih, E.A.; Hussein, M.H.; Shehata, S.A.; Waheed, A.; Fawzy, M.S.; Kandil, E. Thyroid carcinoma: A review for 25 years of environmental risk factors studies. Cancers 2022, 14, 6172. [Google Scholar] [CrossRef]
- Gordon, A.J.; Dublin, J.C.; Patel, E.; Papazian, M.; Chow, M.S.; Persky, M.J.; Jacobson, A.S.; Patel, K.N.; Suh, I.; Morris, L.G.; et al. American Thyroid Association guidelines and national trends in management of papillary thyroid carcinoma. Arch. Otolaryngol. Neck Surg. 2022, 148, 1156–1163. [Google Scholar] [CrossRef]
- Haugen, B.R. 2015 American Thyroid Association management guidelines for adult patients with thyroid nodules and differentiated thyroid cancer: What is new and what has changed? Cancer 2017, 123, 372–381. [Google Scholar] [CrossRef] [PubMed]
- Schlumberger, M.; Leboulleux, S. Current practice in patients with differentiated thyroid cancer. Nat. Rev. Endocrinol. 2021, 17, 176–188. [Google Scholar] [CrossRef] [PubMed]
- Fiore, M.; Conti, G.O.; Caltabiano, R.; Buffone, A.; Zuccarello, P.; Cormaci, L.; Cannizzaro, M.A.; Ferrante, M. Role of emerging environmental risk factors in thyroid cancer: A brief review. Int. J. Environ. Res. Public Health 2019, 16, 1185. [Google Scholar] [CrossRef] [PubMed]
- Nikiforov, Y.E.; Nikiforova, M.N. Molecular genetics and diagnosis of thyroid cancer. Nat. Rev. Endocrinol. 2011, 7, 569–580. [Google Scholar] [CrossRef]
- Weinberg, R.A. How cancer arises. Sci. Am. 1996, 275, 62–70. [Google Scholar] [CrossRef]
- Tuttle, R.M.; Morris, L.F.; Haugen, B.R.; Shah, J.P.; Sosa, J.A.; Rohren, E.; Subramaniam, R.M.; Hunt, J.L.; Perrier, N.D. Thyroid–differentiated and anaplastic carcinoma. In AJCC Cancer Staging Manual; AJCC: Chicago, IL, USA, 2016; pp. 881–898. [Google Scholar]
- Zidane, M.; Cazier, J.-B.; Chevillard, S.; Ory, C.; Schlumberger, M.; Dupuy, C.; Deleuze, J.-F.; Boland, A.; Haddy, N.; Lesueur, F. Genetic susceptibility to radiation-related differentiated thyroid cancers: A systematic review of literature. Endocr.-Relat. Cancer 2019, 26, R583–R596. [Google Scholar] [CrossRef]
- An, S.-Y.; Kim, S.Y.; Oh, D.J.; Min, C.; Sim, S.; Choi, H.G. Obesity is positively related and tobacco smoking and alcohol consumption are negatively related to an increased risk of thyroid cancer. Sci. Rep. 2020, 10, 19279. [Google Scholar] [CrossRef]
- Abu Arar, Y.; Shilo, M.; Bilenko, N.; Friger, M.; Marsha, H.; Fisher, D.; Fraenkel, M.; Yoel, U. Are Higher Body Mass Index and Worse Metabolic Parameters Associated with More Aggressive Differentiated Thyroid Cancer? A Retrospective Cohort Study. Healthcare 2024, 12, 581. [Google Scholar] [CrossRef]
- Fiore, E.; Rago, T.; Provenzale, M.; Scutari, M.; Ugolini, C.; Basolo, F.; Di Coscio, G.; Berti, P.; Grasso, L.; Elisei, R. Lower levels of TSH are associated with a lower risk of papillary thyroid cancer in patients with thyroid nodular disease: Thyroid autonomy may play a protective role. Endocr.-Relat. Cancer 2009, 16, 1251–1260. [Google Scholar] [CrossRef]
- Malaguarnera, R.; Vella, V.; Vigneri, R.; Frasca, F. p53 family proteins in thyroid cancer. Endocr.-Relat. Cancer 2007, 14, 43–60. [Google Scholar] [CrossRef]
- Trybek, T.; Kowalik, A.; Góźdź, S.; Kowalska, A. Telomeres and telomerase in oncogenesis. Oncol. Lett. 2020, 20, 1015–1027. [Google Scholar] [CrossRef] [PubMed]
- Milella, M.; Falcone, I.; Conciatori, F.; Cesta Incani, U.; Del Curatolo, A.; Inzerilli, N.; Nuzzo, C.M.; Vaccaro, V.; Vari, S.; Cognetti, F. PTEN: Multiple functions in human malignant tumors. Front. Oncol. 2015, 5, 24. [Google Scholar] [CrossRef] [PubMed]
- Deng, N.; Zhou, H.; Fan, H.; Yuan, Y. Single nucleotide polymorphisms and cancer susceptibility. Oncotarget 2017, 8, 110635. [Google Scholar] [CrossRef] [PubMed]
- Giovanella, L.; Campennì, A.; Tuncel, M.; Petranović Ovčariček, P. Integrated Diagnostics of Thyroid Nodules. Cancers 2024, 16, 311. [Google Scholar] [CrossRef]
- Wu, H.H.; Swadley, M. The Bethesda system for reporting thyroid cytopathology: Into the clinic. Pathol. Lab. Med. Int. 2015, 7, 47–54. [Google Scholar] [CrossRef]
- Bongiovanni, M.; Paone, G.; Ceriani, L.; Pusztaszeri, M. Cellular and molecular basis for thyroid cancer imaging in nuclear medicine. Clin. Transl. Imaging 2013, 1, 149–161. [Google Scholar] [CrossRef]
- Rosai, J. Papillary Thyroid Carcinoma: A Root-and-Branch Rethink; Oxford University Press: Oxford, UK, 2008; pp. 683–686. [Google Scholar]
- Jothi, J.A.A.; Rajam, V.M.A. Effective segmentation of orphan annie-eye nuclei from papillary thyroid carcinoma histopathology images using a probabilistic model and region-based active contour. Biomed. Signal Process. Control. 2016, 30, 149–161. [Google Scholar] [CrossRef]
- Xu, B.; Ghossein, R. Critical prognostic parameters in the anatomic pathology reporting of differentiated follicular cell-derived thyroid carcinoma. Cancers 2019, 11, 1100. [Google Scholar] [CrossRef]
- Lloyd, R.V. Endocrine Pathology: Differential Diagnosis and Molecular Advances; Springer Science & Business Media: Berlin/Heidelberg, Germany, 2010. [Google Scholar]
- DeLellis, R.A. Pathology and Genetics of Tumours of Endocrine Organs; IARC: Lyon, France, 2004; Volume 8. [Google Scholar]
- Daniels, G.H. Follicular thyroid carcinoma: A perspective. Thyroid® 2018, 28, 1229–1242. [Google Scholar] [CrossRef]
- Bongiovanni, M.; Sykiotis, G.P.; La Rosa, S.; Bisig, B.; Trimech, M.; Missiaglia, E.; Gremaud, M.; Salvatori Chappuis, V.; De Vito, C.; Sciarra, A. Macrofollicular variant of follicular thyroid carcinoma: A rare underappreciated pitfall in the diagnosis of thyroid carcinoma. Thyroid® 2020, 30, 72–80. [Google Scholar] [CrossRef]
- Feldman, R.P.; Goodrich, J.T. The edwin smith surgical papyrus. Child’s Nerv. Syst. 1999, 15, 281–284. [Google Scholar] [CrossRef] [PubMed]
- Stiefel, M.; Shaner, A.; Schaefer, S.D. The Edwin Smith Papyrus: The birth of analytical thinking in medicine and otolaryngology. Laryngoscope 2006, 116, 182–188. [Google Scholar] [CrossRef] [PubMed]
- Adams, F. The Genuine Works of Hippocrates; W. Wood: New York, NY, USA, 1886; Volume 1. [Google Scholar]
- Scarani, P. The men who influenced morgagni as anatomist. In Proceedings of the 22nd European Congress of Pathology, Florence, Italy, 4–9 September 2009; Update in Pathology. European Society of Pathology: Brussels, Belgium, 2009. [Google Scholar]
- Worni, M.; Sosa, J.A. Emil Theodor Kocher: 1841–1917. In Surgical Endocrinopathies: Clinical Management and the Founding Figures; Springer: New York, NY, USA, 2015; pp. 13–16. [Google Scholar]
- Söderberg, U. Temporal characteristics of thyroid activity. Physiol. Rev. 1959, 39, 777–810. [Google Scholar] [CrossRef] [PubMed]
- FrancisGary, L.; WaguespackSteven, G.; BauerAndrew, J.; CeruttiJanete, M.; DinauerCatherine, A.; HayIan, D.; ParisiMarguerite, T.; ThompsonGeoffrey, B. Management guidelines for children with thyroid nodules and differentiated thyroid cancer. Thyroid 2015, 25, 713–868. [Google Scholar]
- Mitchell, A.; Gandhi, A.; Scott-Coombes, D.; Perros, P. Management of thyroid cancer: United Kingdom national multidisciplinary guidelines. J. Laryngol. Otol. 2016, 130, S150–S160. [Google Scholar] [CrossRef]
- Assmus, A. Early history of X rays. Beam Line 1995, 25, 10–24. [Google Scholar]
- Wickbom, I.; Zachrisson, B.; Heimann, P. Thyroid angiography. Acta Radiol. Diagn. 1967, 6, 497–512. [Google Scholar] [CrossRef]
- Atkins, H.L. Technetium-99m pertechnetate uptake and scanning in the evaluation of thyroid function. In Seminars in Nuclear Medicine; Elsevier: Amsterdam, The Netherlands, 1971. [Google Scholar]
- Watanabe, K.; Igarashi, T.; Ashida, H.; Ogiwara, S.; Ohta, T.; Uchiyama, M.; Ojiri, H. Diagnostic value of ultrasonography and TI-201/Tc-99m dual scintigraphy in differentiating between benign and malignant thyroid nodules. Endocrine 2019, 63, 301–309. [Google Scholar] [CrossRef]
- De Groot, L.J.; Jameson, J.L. Thyroid imaging. In Endocrinology Adult and Pediatric: The Thyroid Gland; Elsevier: Philadelphia, PA, USA, 2013; pp. e152–e170. [Google Scholar]
- Moreno-Reyes, R.; Kyrilli, A.; Lytrivi, M.; Bourmorck, C.; Chami, R.; Corvilain, B. Is there still a role for thyroid scintigraphy in the workup of a thyroid nodule in the era of fine needle aspiration cytology and molecular testing? F1000Research 2016, 5, 763. [Google Scholar] [CrossRef]
- Broome, M.R. Thyroid scintigraphy in hyperthyroidism. Clin. Tech. Small Anim. Pract. 2006, 21, 10–16. [Google Scholar] [CrossRef]
- Schober, B.; Hunt, J. Evaluation of the normal range of values for uptake of radioactive iodine by the thyroid gland. Can. Med. Assoc. J. 1976, 115, 29. [Google Scholar] [PubMed]
- Kim, P.D.; Tran, H.D. I-123 Uptake. In StatPearls; StatPearls Publishing: Treasure Island, FL, USA, 2020. [Google Scholar]
- Meier, D.A.; Kaplan, M.M. Radioiodine uptake and thyroid scintiscanning. Endocrinol. Metab. Clin. N. Am. 2001, 30, 291–313. [Google Scholar] [CrossRef]
- Poller, D.N.; Baloch, Z.W.; Fadda, G.; Johnson, S.J.; Bongiovanni, M.; Pontecorvi, A.; Cochand-Priollet, B. Thyroid FNA: New classifications and new interpretations. Cancer Cytopathol. 2016, 124, 457–466. [Google Scholar] [CrossRef] [PubMed]
- Yoel, U.; Angel, S.; Bosin, E.; Elezra, M.; Marks, R.S.; Fraenkel, M. Thyroglobulin Point of Care Assay for Rapid Detection of Metastatic Differentiated Thyroid Carcinoma-A Pilot Study. In Endocrine Abstracts; Bioscientifica: Bristol, UK, 2023. [Google Scholar]
- Liu, Q.; Mao, L.; Zhang, Z.; Li, G.; Song, H. Diagnostic efficacy of FNA-Tg in DTC cervical LN metastasis and its impact factors: A large retrospective study. J. Clin. Endocrinol. Metab. 2023, 108, 3311–3319. [Google Scholar] [CrossRef]
- Achille, G.; Garrisi, V.M.; Russo, S.; Guastamacchia, E.; Giagulli, V.A.; Schirosi, L.; Daniele, A.; Tufaro, A.; Cafagna, V.; Centrone, M.; et al. Thyroglobulin determination in fine needle aspiration biopsy washout of suspicious lymph nodes in thyroid carcinoma follow up. Endocr. Metab. Immune Disord.-Drug Targets 2017, 17, 213–218. [Google Scholar] [CrossRef]
- Sorrenti, S.; Ulisse, S.; DI GIOIA, C.R.T.; Ascoli, V.; Bosco, D.; Rullo, E.; Catania, A.; Tartaglia, F.; Carbotta, G.; Nicola, C. Thyroglobulin measurement in the washout of fine needle aspirates for the diagnosis of suspicious cervical lymph nodes. CPQ Cancer 2019, 1, 1–12. [Google Scholar]
- Sinclair, C.F.; Baek, J.H.; Hands, K.E.; Hodak, S.P.; Huber, T.C.; Hussain, I.; Lang, B.H.-H.; Noel, J.E.; Papaleontiou, M.; Patel, K.N. General principles for the safe performance, training, and adoption of ablation techniques for benign thyroid nodules: An American Thyroid Association statement. Thyroid® 2023, 33, 1150–1170. [Google Scholar] [CrossRef]
- Kocjan, G. Fine Needle Aspiration Cytology: Diagnostic Principles and Dilemmas; Springer Science & Business Media: Berlin/Heidelberg, Germany, 2006. [Google Scholar]
- Wuertz, F.G.; Kresnik, E.; Malle, P.; Hyden, M.; Lind, P.; Rogatsch, H.; Gallowitsch, H.J. Fine-needle aspiration with immunohistochemistry using a modified scrape cell block technique for the diagnosis of thyroid and parathyroid nodules. Acta Cytol. 2016, 60, 118–130. [Google Scholar] [CrossRef]
- Trimboli, P.; D’Aurizio, F.; Tozzoli, R.; Giovanella, L. Measurement of thyroglobulin, calcitonin, and PTH in FNA washout fluids. cclm 2017, 55, 914–925. [Google Scholar] [CrossRef]
- Liu, R.-B.; Zhou, D.-L.; Xu, B.-H.; Yang, X.-H.; Liu, Q.; Zhang, X.; Tang, T.; Ye, Z.-L.; Li, Y. Comparison of the diagnostic performances of US-guided fine needle aspiration cytology and thyroglobulin measurement for lymph node metastases in patients with differentiated thyroid carcinoma: A meta-analysis. Eur. Radiol. 2021, 31, 2903–2914. [Google Scholar] [CrossRef]
- Bernier, M.; Moisan, C.; Mansour, G.; Aurengo, A.; Ménégaux, F.; Leenhardt, L. Usefulness of fine needle aspiration cytology in the diagnosis of loco-regional recurrence of differentiated thyroid carcinoma. Eur. J. Surg. Oncol. (EJSO) 2005, 31, 288–293. [Google Scholar] [CrossRef] [PubMed]
- Wang, Y.; Duan, Y.; Li, H.; Yue, K.; Liu, J.; Lai, Q.; Zhou, M.; Ye, B.; Wu, Y.; Zhu, J. Detection of thyroglobulin in fine-needle aspiration for diagnosis of metastatic lateral cervical lymph nodes in papillary thyroid carcinoma: A retrospective study. Front. Oncol. 2022, 12, 909723. [Google Scholar] [CrossRef] [PubMed]
- Xu, Y.; Wu, D.; Wu, W.; Jiang, J.; Xi, C.; Ye, N.; Wang, Y.; Xu, X. Diagnostic value of cytology, thyroglobulin, and combination of them in fine-needle aspiration of metastatic lymph nodes in patients with differentiated thyroid cancer: A systematic review and network meta-analysis. Medicine 2019, 98, e17859. [Google Scholar] [CrossRef] [PubMed]
- Rivera, G.R.; Segura, S.; Suhrland, M. Educational Case: Thyroid Neoplasms: Pathogenesis, Diagnosis, and Treatment. Acad. Pathol. 2018, 5, 2374289518777471. [Google Scholar] [CrossRef] [PubMed]
- Romano, C.; Martorana, F.; Pennisi, M.S.; Stella, S.; Massimino, M.; Tirrò, E.; Vitale, S.R.; Di Gregorio, S.; Puma, A.; Tomarchio, C. Opportunities and challenges of liquid biopsy in thyroid cancer. Int. J. Mol. Sci. 2021, 22, 7707. [Google Scholar] [CrossRef] [PubMed]
- Liu, H.; Lin, F. Application of immunohistochemistry in thyroid pathology. Arch. Pathol. Lab. Med. 2015, 139, 67–82. [Google Scholar] [CrossRef]
- Abd Elmageed, Z.Y.; Sholl, A.B.; Tsumagari, K.; Al-Qurayshi, Z.; Basolo, F.; Moroz, K.; Boulares, A.H.; Friedlander, P.; Miccoli, P.; Kandil, E. Immunohistochemistry as an accurate tool for evaluating BRAF-V600E mutation in 130 samples of papillary thyroid cancer. Surgery 2017, 161, 1122–1128. [Google Scholar] [CrossRef]
- Liu, C.-Y.; Huang, C.-S.; Huang, C.-C.; Ku, W.-C.; Shih, H.-Y.; Huang, C.-J. Co-occurrence of differentiated thyroid cancer and second primary malignancy: Correlation with expression profiles of mismatch repair protein and cell cycle regulators. Cancers 2021, 13, 5486. [Google Scholar] [CrossRef]
- Crescenzi, A.; Baloch, Z. Immunohistochemistry in the pathologic diagnosis and management of thyroid neoplasms. Front. Endocrinol. 2023, 14, 1198099. [Google Scholar] [CrossRef]
- Song, S.; Kim, H.; Ahn, S.-H. Role of immunohistochemistry in fine needle aspiration and core needle biopsy of thyroid nodules. Clin. Exp. Otorhinolaryngol. 2019, 12, 224. [Google Scholar] [CrossRef]
- Kresak, A.M. The Technological History of Immunohistochemical Methods and Applications in Clinical Cancer Diagnosis and Research. Master’s Thesis, Case Western Reserve University, Cleveland, OH, USA, 2018. [Google Scholar]
- Policardo, F.; Tralongo, P.; Feraco, A.; Vegni, F.; Carlino, A.; Pontecorvi, A.; Lombardi, C.P.; Raffaelli, M.; Pierconti, F.; Larocca, L.M.; et al. Immunocytochemistry in thyroid cytology and its multiple roles: A systematic review. Diagn. Histopathol. 2023, 29, 386–395. [Google Scholar] [CrossRef]
- Kwak, J.Y.; Kim, E.-K. Ultrasound elastography for thyroid nodules: Recent advances. Ultrasonography 2014, 33, 75. [Google Scholar] [CrossRef] [PubMed]
- Fulgham, P.F. Physical principles of ultrasound. In Practical Urological Ultrasound; Springer: Cham, Switzerland, 2021; pp. 13–30. [Google Scholar]
- Frunzac, R.W.; Richards, M. Computed tomography and magnetic resonance imaging of the thyroid and parathyroid glands. Imaging Endocr. Disord. 2016, 45, 16–23. [Google Scholar]
- Abraham, J. Imaging for head and neck cancer. Surg. Oncol. Clin. 2015, 24, 455–471. [Google Scholar] [CrossRef]
- Schonfeld, S.J.; Lee, C.; De Gonzalez, A.B. Medical exposure to radiation and thyroid cancer. Clin. Oncol. 2011, 23, 244–250. [Google Scholar] [CrossRef]
- Elangovan, A.; Jeyaseelan, T. Medical imaging modalities: A survey. In Proceedings of the 2016 International Conference on Emerging Trends in Engineering, Technology and Science (ICETETS), Pudukkottai, India, 24–26 February 2016. [Google Scholar]
- Miyakoshi, A.; Dalley, R.W.; Anzai, Y. Magnetic resonance imaging of thyroid cancer. Top. Magn. Reson. Imaging 2007, 18, 293–302. [Google Scholar] [CrossRef]
- Carr, M.W.; Grey, M.L. Magnetic Resonance Imaging: Overview, risks, and safety measures. AJN Am. J. Nurs. 2002, 102, 26–33. [Google Scholar] [CrossRef]
- McDougall, I.; Davidson, J.; Segall, G. Positron emission tomography of the thyroid, with an emphasis on thyroid cancer. Nucl. Med. Commun. 2001, 22, 485–492. [Google Scholar] [CrossRef]
- Kostakoglu, L.; Agress, H., Jr.; Goldsmith, S.J. Clinical role of FDG PET in evaluation of cancer patients. RadioGraphics 2003, 23, 315–340. [Google Scholar] [CrossRef]
- Gambhir, S.S. Molecular imaging of cancer with positron emission tomography. Nat. Rev. Cancer 2002, 2, 683–693. [Google Scholar] [CrossRef]
- Beckmann, S.; Simanowski, J.H. Update in contrast-enhanced ultrasound. Visc. Med. 2020, 36, 476–486. [Google Scholar] [CrossRef] [PubMed]
- Tamas-Szora, A.; Socaciu, M.A.; Badea, A.F.; Opincariu, I.; Badea, R.I. Noninvasive evaluation of microcirculation under normal and pathological conditions using contrast-enhanced ultrasonography (CEUS). In Microcirculation Revisited-From Molecules to Clinical Practice; IntechOpen: London, UK, 2016. [Google Scholar]
- Papini, E.; Pacella, C.M.; Frasoldati, A.; Hegedüs, L. Ultrasonic imaging of the thyroid gland. In Thyroid Cancer: A Comprehensive Guide to Clinical Management; Springer: New York, NY, USA, 2016; pp. 293–314. [Google Scholar]
- Radzina, M.; Ratniece, M.; Putrins, D.S.; Saule, L.; Cantisani, V. Performance of contrast-enhanced ultrasound in thyroid nodules: Review of current state and future perspectives. Cancers 2021, 13, 5469. [Google Scholar] [CrossRef] [PubMed]
- Nachiappan, A.C.; Metwalli, Z.A.; Hailey, B.S.; Patel, R.A.; Ostrowski, M.L.; Wynne, D.M. The thyroid: Review of imaging features and biopsy techniques with radiologic-pathologic correlation. RadioGraphics 2014, 34, 276–293. [Google Scholar] [CrossRef]
- Ter-Pogossian, M.M. Basic principles of computed axial tomography. In Seminars in Nuclear Medicine; Elsevier: Amsterdam, The Netherlands, 1977. [Google Scholar]
- Coca-Pelaz, A.; Rodrigo, J.P.; Shah, J.P.; Nixon, I.J.; Hartl, D.M.; Robbins, K.T.; Kowalski, L.P.; Mäkitie, A.A.; Hamoir, M.; López, F. Recurrent differentiated thyroid cancer: The current treatment options. Cancers 2023, 15, 2692. [Google Scholar] [CrossRef] [PubMed]
- Wang, H.; Wei, R.; Liu, W.; Chen, Y.; Song, B. Diagnostic efficacy of multiple MRI parameters in differentiating benign vs. malignant thyroid nodules. BMC Med. Imaging 2018, 18, 50. [Google Scholar] [CrossRef]
- Rufini, V.; Baum, R.P.; Castaldi, P.; Treglia, G.; De Gaetano, A.M.; Carreras, C.; Kaemmerer, D.; Hommann, M.; Hörsch, D.; Bonomo, L. Role of PET/CT in the functional imaging of endocrine pancreatic tumors. Abdom. Imaging 2012, 37, 1004–1020. [Google Scholar] [CrossRef]
- Nikiforova, M.N.; Nikiforov, Y.E. Molecular diagnostics and predictors in thyroid cancer. Thyroid® 2009, 19, 1351–1361. [Google Scholar] [CrossRef]
- Zatelli, M.C.; Trasforini, G.; Leoni, S.; Frigato, G.; Buratto, M.; Tagliati, F.; Rossi, R.; Cavazzini, L.; Roti, E.; degli Uberti, E.C. BRAF V600E mutation analysis increases diagnostic accuracy for papillary thyroid carcinoma in fine-needle aspiration biopsies. Eur. J. Endocrinol. 2009, 161, 467–473. [Google Scholar] [CrossRef]
- Kim, J.-K.; Seong, C.Y.; Bae, I.E.; Yi, J.W.; Yu, H.W.; Kim, S.-J.; Won, J.-K.; Chai, Y.J.; Choi, J.Y.; Lee, K.E. Comparison of immunohistochemistry and direct sequencing methods for identification of the BRAF V600E mutation in papillary thyroid carcinoma. Ann. Surg. Oncol. 2018, 25, 1775–1781. [Google Scholar] [CrossRef]
- Attia, A.S.; Hussein, M.; Issa, P.P.; Elnahla, A.; Farhoud, A.; Magazine, B.M.; Youssef, M.R.; Aboueisha, M.; Shama, M.; Toraih, E.; et al. Association of BRAFV600E mutation with the aggressive behavior of papillary thyroid microcarcinoma: A meta-analysis of 33 studies. Int. J. Mol. Sci. 2022, 23, 15626. [Google Scholar] [CrossRef]
- Melck, A.L.; Yip, L.; Carty, S.E. The utility of BRAF testing in the management of papillary thyroid cancer. The Oncologist 2010, 15, 1285–1293. [Google Scholar] [CrossRef] [PubMed]
- Rowe, L.R.; Bentz, B.G.; Bentz, J.S. Detection of BRAF V600E activating mutation in papillary thyroid carcinoma using PCR with allele-specific fluorescent probe melting curve analysis. J. Clin. Pathol. 2007, 60, 1211–1215. [Google Scholar] [CrossRef] [PubMed]
- Jin, L.; Sebo, T.J.; Nakamura, N.; Qian, X.; Oliveira, A.; Majerus, J.A.; Johnson, M.R.; Lloyd, R.V. BRAF mutation analysis in fine needle aspiration (FNA) cytology of the thyroid. Diagn. Mol. Pathol. 2006, 15, 136–143. [Google Scholar] [CrossRef]
- Kansal, R.; Grody, W.W.; Zhou, J.; Dong, L.; Li, X. The Value of T-Cell Receptor γ (TRG) Clonality Evaluation by Next-Generation Sequencing in Clinical Hematolymphoid Tissues: A Descriptive Study of 41 Cases From a Single Institution. Am. J. Clin. Pathol. 2018, 150, 193–223. [Google Scholar] [CrossRef]
- Salk, J.J.; Schmitt, M.W.; Loeb, L.A. Enhancing the accuracy of next-generation sequencing for detecting rare and subclonal mutations. Nat. Rev. Genet. 2018, 19, 269–285. [Google Scholar] [CrossRef]
- Cha, Y.J.; Koo, J.S. Next-generation sequencing in thyroid cancer. J. Transl. Med. 2016, 14, 322. [Google Scholar] [CrossRef]
- Capdevila, J.; Matos Garcia, I.; Mancuso, F.M.; Iglesias, C.; Nuciforo, P.; Zafon, C.; Palmer, H.G.; Ogbah, Z.; Muiños, L.; Pena, C.E. RNAseq Analysis of the Sorafenib Phase III Decision Trial in Differentiated Thyroid Cancer (DTC): Correlation with Clinical Outcome; American Society of Clinical Oncology: Alexandria, VA, USA, 2017. [Google Scholar]
- Kukurba, K.R.; Montgomery, S.B. RNA sequencing and analysis. Cold Spring Harb. Protoc. 2015, 2015, pdb.top084970. [Google Scholar] [CrossRef]
- Govindarajan, R.; Duraiyan, J.; Kaliyappan, K.; Palanisamy, M. Microarray and its applications. J. Pharm. Bioallied Sci. 2012, 4 (Suppl. 2), S310–S312. [Google Scholar]
- Huang, Y.; Lin, P.; Liao, J.; Liang, F.; Han, P.; Fu, S.; Jiang, Y.; Yang, Z.; Tan, N.; Huang, J. Next-generation sequencing identified that RET variation associates with lymph node metastasis and the immune microenvironment in thyroid papillary carcinoma. BMC Endocr. Disord. 2024, 24, 68. [Google Scholar] [CrossRef]
- Ren, M.; Yao, Q.; Bao, L.; Wang, Z.; Wei, R.; Bai, Q.; Ping, B.; Chang, C.; Wang, Y.; Zhou, X. Diagnostic performance of next-generation sequencing and genetic profiling in thyroid nodules from a single center in China. Eur. Thyroid. J. 2022, 11, e210124. [Google Scholar] [CrossRef]
- Tarasova, V.D.; Tsai, J.; Masannat, J.; Hernandez Prera, J.C.; Hallanger Johnson, J.; Veloski, C.; Agosto Salgado, S.; McIver, B.; Drusbosky, L.M.; Chung, C.H. Characterization of the Thyroid Cancer Genomic Landscape by Plasma-Based Circulating Tumor DNA Next-Generation Sequencing. Thyroid® 2024, 34, 197–205. [Google Scholar] [CrossRef] [PubMed]
- Nishihara, E.; Hobo, Y.; Miyauchi, A.; Ito, Y.; Higuchi, M.; Hirokawa, M.; Ito, M.; Fukata, S.; Nishikawa, M.; Akamizu, T. Serum thyroglobulin evaluation on LC-MS/MS and immunoassay in TgAb-positive patients with papillary thyroid carcinoma. Eur. Thyroid. J. 2022, 11, e210041. [Google Scholar] [CrossRef] [PubMed]
- Tsikas, D.; Zoerner, A.A. Analysis of eicosanoids by LC-MS/MS and GC-MS/MS: A historical retrospect and a discussion. J. Chromatogr. B 2014, 964, 79–88. [Google Scholar] [CrossRef] [PubMed]
- Shuford, C.M.; Johnson, J.S.; Thompson, J.W.; Holland, P.L.; Hoofnagle, A.N.; Grant, R.P. More sensitivity is always better: Measuring sub-clinical levels of serum thyroglobulin on a µLC–MS/MS system. Clin. Mass Spectrom. 2020, 15, 29–35. [Google Scholar] [CrossRef]
- Leung, K.S.-Y.; Fong, B.M.-W. LC–MS/MS in the routine clinical laboratory: Has its time come? Anal. Bioanal. Chem. 2014, 406, 2289–2301. [Google Scholar] [CrossRef]
- Massolt, E.T.; van der Windt, M.; Korevaar, T.I.; Kam, B.L.; Burger, J.; Franssen, G.J.; Lehmphul, I.; Köhrle, J.; Visser, W.E.; Peeters, R.P. Thyroid hormone and its metabolites in relation to quality of life in patients treated for differentiated thyroid cancer. Clin. Endocrinol. 2016, 85, 781–788. [Google Scholar] [CrossRef]
- Fernández-Calle, P.; Díaz-Garzón, J.; Bartlett, W.; Sandberg, S.; Braga, F.; Beatriz, B.; Carobene, A.; Coskun, A.; Gonzalez-Lao, E.; Marques, F.; et al. Biological variation estimates of thyroid related measurands–meta-analysis of BIVAC compliant studies. cclm 2022, 60, 483–493. [Google Scholar] [CrossRef]
- Bartalena, L.; Bogazzi, F.; Brogioni, S.; Burelli, A.; Scarcello, G.; Martino, E. Measurement of serum free thyroid hormone concentrations: An essential tool for the diagnosis of thyroid dysfunction. Horm. Res. 1996, 45, 142–147. [Google Scholar] [CrossRef]
- Kim, S.S.; Lee, B.J.; Lee, J.C.; Song, S.H.; Kim, B.H.; Son, S.M.; Kim, I.J.; Kim, Y.K.; Kang, Y.H. Preoperative serum thyroid stimulating hormone levels in well-differentiated thyroid carcinoma is a predictive factor for lateral lymph node metastasis as well as extrathyroidal extension in Korean patients: A single-center experience. Endocrine 2011, 39, 259–265. [Google Scholar] [CrossRef]
- He, L.-Z.; Zeng, T.-S.; Pu, L.; Pan, S.-X.; Xia, W.-F.; Chen, L.-L. Thyroid hormones, autoantibodies, ultrasonography, and clinical parameters for predicting thyroid cancer. Int. J. Endocrinol. 2016, 2016, 8215834. [Google Scholar] [CrossRef]
- Macerola, E.; Poma, A.M.; Basolo, F. NanoString in the screening of genetic abnormalities associated with thyroid cancer. In Seminars in Cancer Biology; Elsevier: Amsterdam, The Netherlands, 2022. [Google Scholar]
- Eltzov, E.; Guttel, S.; Low Yuen Kei, A.; Sinawang, P.D.; Ionescu, R.E.; Marks, R.S. Lateral flow immunoassays–from paper strip to smartphone technology. Electroanalysis 2015, 27, 2116–2130. [Google Scholar] [CrossRef]
- Axelrod, T.; Eltzov, E.; Marks, R.S. Capture-layer lateral flow immunoassay: A new platform validated in the detection and quantification of dengue NS1. ACS Omega 2020, 5, 10433–10440. [Google Scholar] [CrossRef]
- Wang, Y.; Yang, X.; Wang, S. Progress and prospects of elastography techniques in the evaluation of fibrosis in chronic liver disease. Arch. Med. Sci. 2024, 20, 1–9. [Google Scholar] [CrossRef]
- Wijewardene, A.A.; Chehade, M.; Gild, M.L.; Clifton-Bligh, R.J.; Bullock, M. Translational utility of liquid biopsies in thyroid cancer management. Cancers 2021, 13, 3443. [Google Scholar] [CrossRef] [PubMed]
- Assi, T.; Khoury, R.; Ibrahim, R.; Baz, M.; Ibrahim, T.; Cesne, A.L. Overview of the role of liquid biopsy in cancer management. Transl. Oncol. 2023, 34, 101702. [Google Scholar] [CrossRef]
- Abou Daya, S.; Mahfouz, R. Circulating tumor DNA, liquid biopsy, and next generation sequencing: A comprehensive technical and clinical applications review. Meta Gene 2018, 17, 192–201. [Google Scholar] [CrossRef]
- Hashimoto, S.; Bando, H.; Noguchi, E.; Kondo, Y.; Ueda, A.; Terasaki, A.; Okazaki, M.; Tsushima, Y.; Ichioka, E.; Iguchi-Manaka, A. Gene Expression Profiling of Anaplastic Thyroid Carcinoma and Coexisting Differentiated Thyroid Carcinoma Using the NanoString nCounter System; Wolters Kluwer Health: Philadelphia, PA, USA, 2021. [Google Scholar]
- Tsang, H.-F.; Xue, V.W.; Koh, S.-P.; Chiu, Y.-M.; Ng, L.P.-W.; Wong, S.-C.C. NanoString, a novel digital color-coded barcode technology: Current and future applications in molecular diagnostics. Expert Rev. Mol. Diagn. 2017, 17, 95–103. [Google Scholar] [CrossRef]
- Brandenstein, M.; Wiesinger, I.; Künzel, J.; Hornung, M.; Stroszczynski, C.; Jung, E.-M. Multiparametric sonographic imaging of thyroid lesions: Chances of B-mode, elastography and CEUS in relation to preoperative histopathology. Cancers 2022, 14, 4745. [Google Scholar] [CrossRef]
- Cui, F.; Yue, Y.; Zhang, Y.; Zhang, Z.; Zhou, H.S. Advancing biosensors with machine learning. ACS Sens. 2020, 5, 3346–3364. [Google Scholar] [CrossRef]
- Paul, A.A.; Aladese, A.D.; Marks, R.S. Additive manufacturing applications in biosensors technologies. Biosensors 2024, 14, 60. [Google Scholar] [CrossRef]
- Borisov, S.M.; Wolfbeis, O.S. Optical biosensors. Essays Biochem. 2008, 108, 423–461. [Google Scholar] [CrossRef] [PubMed]
- Naresh, V.; Lee, N. A review on biosensors and recent development of nanostructured materials-enabled biosensors. Sensors 2021, 21, 1109. [Google Scholar] [CrossRef] [PubMed]
- Ferreira, R.; Ribeiro, P.A.; Canário, A.V.; Raposo, M. Biosensors based on stanniocalcin-1 protein antibodies thin films for prostate cancer diagnosis. Biosensors 2023, 13, 981. [Google Scholar] [CrossRef] [PubMed]
- Song, S.; Xu, H.; Fan, C. Potential diagnostic applications of biosensors: Current and future directions. Int. J. Nanomed. 2006, 1, 433–440. [Google Scholar] [CrossRef]
- Khoshfetrat, S.M.; Dorraji, P.S.; Fotouhi, L.; Hosseini, M.; Khatami, F.; Moazami, H.R.; Omidfar, K.J.S.; Chemical, A.B. Enhanced electrochemiluminescence biosensing of gene-specific methylation in thyroid cancer patients’ plasma based integrated graphitic carbon nitride-encapsulated metal-organic framework nanozyme optimized by central composite design. Sens. Actuators B Chem. 2022, 364, 131895. [Google Scholar] [CrossRef]
- Zhuge, B.; Lin, F. Detection of calcitonin in medullary thyroid carcinoma by an electrochemical sensor. Int. J. Electrochem. Sci. 2017, 12, 10129–10139. [Google Scholar]
- Costante, G.; Durante, C.; Francis, Z.; Schlumberger, M.; Filetti, S. Determination of calcitonin levels in C-cell disease: Clinical interest and potential pitfalls. Nat. Clin. Pr. Endocrinol. Metab. 2009, 5, 35–44. [Google Scholar] [CrossRef]
- Koopman, T.; Niedlich-den Herder, C.; Stegeman, C.A.; Links, T.P.; Bijzet, J.; Hazenberg, B.P.; Diepstra, A. Kidney involvement in systemic calcitonin amyloidosis associated with medullary thyroid carcinoma. Am. J. Kidney Dis. 2017, 69, 546–549. [Google Scholar] [CrossRef]
- Batista, R.L.; Toscanini, A.C.; Brandão, L.G.; Cunha-Neto, M.B.C. False positive results using calcitonin as a screening method for medullary thyroid carcinoma. Indian J. Endocrinol. Metab. 2013, 17, 524–528. [Google Scholar] [CrossRef]
- Salma, U.; Nasreen, F.; Jabin, P.; Roy, S.; Azam, M.N. Association of High TPO Antibody Titer with Differentiated Thyroid Carcinoma: A Case-Control Study. Bangladesh J. Nucl. Med. 2023, 26, 34–38. [Google Scholar] [CrossRef]
- Lubin, I.M.; Astles, J.R.; Shahangian, S.; Madison, B.; Parry, R.; Schmidt, R.L.; Rubinstein, M.L. Bringing the clinical laboratory into the strategy to advance diagnostic excellence. Diagnosis 2021, 8, 281–294. [Google Scholar] [CrossRef] [PubMed]
- Shonka, D.C., Jr.; Ho, A.; Chintakuntlawar, A.V.; Geiger, J.L.; Park, J.C.; Seetharamu, N.; Jasim, S.; Abdelhamid Ahmed, A.H.; Bible, K.C.; Brose, M.S.; et al. American Head and Neck Society Endocrine Surgery Section and International Thyroid Oncology Group consensus statement on mutational testing in thyroid cancer: Defining advanced thyroid cancer and its targeted treatment. Head Neck 2022, 44, 1277–1300. [Google Scholar] [CrossRef] [PubMed]
- Yang, Y.; Guan, S.; Ou, Z.; Li, W.; Yan, L.; Situ, B. Advances in AI-based cancer cytopathology. Interdiscip. Med. 2023, 1, e20230013. [Google Scholar] [CrossRef]
- Plebani, M.; Lippi, G. Integrated Diagnostics: The Future of Diagnostic Medicine? In Integrated Diagnostics and Theranostics of Thyroid Diseases; Springer: Berlin/Heidelberg, Germany, 2023; pp. 1–4. [Google Scholar]
- Baric-Parker, J.; Anderson, E.E. Patient data-sharing for AI: Ethical challenges, catholic solutions. Linacre Q. 2020, 87, 471–481. [Google Scholar] [CrossRef]
- Zafar, S.Y.; Abernethy, A.P. Financial toxicity, part I: A new name for a growing problem. Oncology 2013, 27, 80. [Google Scholar]
- Shah, S.C.; Kayamba, V.; Peek, R.M., Jr.; Heimburger, D. Cancer control in low-and middle-income countries: Is it time to consider screening? J. Glob. Oncol. 2019, 5, 1–8. [Google Scholar] [CrossRef]
- Baek, H.-S.; Ha, J.; Kim, K.; Bae, J.S.; Kim, J.S.; Kim, S.; Lim, D.-J.; Kim, C.-M. Cost-Utility Analysis of Early Detection with Ultrasonography of Differentiated Thyroid Cancer: A Retrospective Study on a Korean Population. Endocrinol. Metab. 2024, 39, 310–323. [Google Scholar] [CrossRef]
- Association, A.T. Fine-Needle Aspiration of Thyroid Nodules. 2024. Available online: https://www.thyroid.org/fna-thyroid-nodules/ (accessed on 20 October 2024).
Disclaimer/Publisher’s Note: The statements, opinions and data contained in all publications are solely those of the individual author(s) and contributor(s) and not of MDPI and/or the editor(s). MDPI and/or the editor(s) disclaim responsibility for any injury to people or property resulting from any ideas, methods, instructions or products referred to in the content. |
© 2024 by the authors. Licensee MDPI, Basel, Switzerland. This article is an open access article distributed under the terms and conditions of the Creative Commons Attribution (CC BY) license (https://creativecommons.org/licenses/by/4.0/).














