Abstract
Hepatitis C virus (HCV) infection is closely associated with lipid metabolism defects along with a high prevalence of hepatic steatosis. After HCV clearance, steatosis persists in many patients. However, the reasons behind this phenomenon are not completely clear. To investigate the association between 92 soluble inflammatory mediators (SIMs) and the steatosis grade, we made use of a cohort of 94 patients with chronic HCV infection who cleared HCV after direct-acting antiviral agent (DAA) treatment. Patients were classified into three groups according to their controlled attenuation parameter (CAP). CAP is associated with ALT, γ-GT and liver stiffness after HCV clearance. While stem cell factor (SCF) and tumor necrosis factor ligand superfamily member 12 (TWEAK) levels were significantly reduced in patients with CAP > 299 dB/m, the levels of fibroblast growth factor (FGF)-21 and interleukin-18 receptor 1 (IL-18R1) were higher in those patients at week 96 after virus clearance. These four markers also showed a linear correlation with CAP values. FGF-21 levels correlated with CAP only after HCV clearance. Taken together, these four biomarkers, namely SCF, TWEAK, FGF-21 and IL-18R1, are associated with CAP status after virus clearance. A potential role of these proteins in the pathogenesis of post-sustained viral response (SVR) nonalcoholic steatohepatitis requires further investigation.
1. Introduction
Fatty liver disease is the most common chronic liver disease worldwide, which includes alcoholic fatty liver disease (AFLD) and nonalcoholic fatty liver disease (NAFLD), with the prevalence of 6% and 23.7% in Europe [1], respectively. NAFLD is driven by metabolism syndrome, associated with obesity, insulin resistance, and hyperlipidemia [2], and is projected to increase by up to 56% between 2016 and 2030 in several European countries [3]. NAFLD is a systemic inflammatory disease, and it can develop from fat accumulation (simple steatosis) to steatohepatitis and even advanced diseases, such as cirrhosis and hepatocellular carcinoma (HCC).
Hepatitis C virus (HCV) is a hepatotropic virus, causing both acute and chronic infection in human beings. It is estimated that 55–85% of individuals with HCV infection will develop into a persistent infection [4]. HCV infection is closely associated with lipid metabolism defects throughout the viral lifecycle [5]. The prevalence of hepatic steatosis in chronic HCV infection ranges from 50 to 80%, 2.5-fold higher than in the general population and in the other forms of chronic liver disease [6]. Two main types of steatoses in patients with HCV infection have been defined: the metabolic type of steatosis associated with a high body mass index (BMI), hyperlipidemia and insulin resistance; and the virally induced steatosis that is linked with HCV genotype 3 infection [7]. Over the past few years, numerous direct-acting antiviral (DAA) agents have been used in patients with HCV infection with high efficacy and safety; however, the steatosis disorder remains in patients with HCV after successful virus clearance, especially for the metabolic type of steatosis [8,9]. Moreover, obesity, diabetes, liver cirrhosis, alcohol consumption, and endpoints achieving sustained viral response (SVR) are independently associated with persistently increased liver enzymes after HCV clearance [9]. Studies that compare the non-invasive method of measuring hepatic steatosis, controlled attenuation parameter (CAP), to the golden standard, liver biopsy, have illustrated that CAP has high diagnostic accuracy for detecting hepatic steatosis [10,11,12,13]; however, studies evaluating steatosis and fibrosis in liver biopsies after SVR are still lacking [14].
HCV infections are often accompanied with alteration in the hepatic and systemic inflammatory state, characterized by the upregulation of several soluble mediators. Several studies have investigated the inflammatory cytokines and chemokine milieu in both acute [15,16] and chronic HCV infection [17,18]. Acute and chronic HCV infection significantly disrupts the milieu of soluble inflammatory mediators (SIMs) [18,19]; however, DAA-induced HCV clearance is not able to completely restore the altered SIMs [18,19]. Interestingly, it has also been reported that DAA treatment is followed by a substantial weight gain in one-third of patients during long-term follow-up [20]. Previous data have shown that some soluble mediators can regulate the development of steatosis, such as soluble CD163 [21], monocyte chemoattractant protein (MCP)-1, interleukin (IL)-8, and IL-6 [22]. Therefore, it is of potential interest to investigate whether SIMs are associated with the steatosis status in patients with chronic HCV infection after virus clearance.
In the present study, we made use of a well-characterized cohort of patients with chronic HCV infection who were cured with DAA. By comparing the levels of SIMs in patients with different grades of steatosis at long-term follow up (96 w) after viral clearance, we may identify markers as indicators for steatosis.
2. Materials and Methods
2.1. Patient Materials
In this study, 94 patients with chronic hepatitis C were included. All patients were genotype 1b and were negative for human immunodeficiency virus (HIV) and hepatitis B virus (HBV). These patients were monitored before, during, and after DAA treatment in the outpatient clinic of the Department of Infectious Diseases at the Medical University of Lublin (Lublin, Poland). Patients were treated either with a three-drug regimen containing a protease inhibitor against HCV (ombitasvir (OBV) + paritaprevir/ritonavir (PTV/r) and dasabuvir (DSV)) or a protease-free regimen (sofosbuvir (SOF) and ledipasvir (LDV)) with or without ribavirin (RBV) for 8, 12 or 24 weeks. Peripheral blood samples were collected at baseline (before the start of the therapy), end of treatment (EOT), 36 weeks, and 96 weeks after the start of treatment (Figure 1A). All the patients achieved a sustained viral response (SVR) after treatment. Blood plasma was collected from ethylenediaminetetraacetic acid (EDTA)-treated peripheral blood samples and stored at −80 °C for later analysis. Samples were collected from patients from 1 January 2016 to 31 October 2018.
Figure 1.
Study design and patient characteristics. (A) Patients with chronic HCV infection (n = 94) were treated with ledipasvir plus sofosbuvir or omibitasvir with paritaprevir/ritonvavir for 8 or 12 or even 24 weeks. Plasma was collected from all these patients at baseline, end of treatment, week 36, and week 96. Proximity extension assay was performed profiling a total of 92 soluble inflammatory molecules, of which 72 markers were selected and categorized to different groups. The remaining 20 SIMs were below the limit of detection or did not pass the internal quality control and were excluded from analysis. (B) Patients were classified into three groups according to their steatosis status based on CAP values at 96 w: CAP < 250 dB/m (n = 44), CAP 250–299 dB/m (n = 23), CAP > 299 dB/m (n = 27). The CAP values in different groups at 96 w were summarized. (C) Clinical parameters of these patients at 96 w were summarized. (D) Correlation matrix showed the correlation between different clinical parameters at 96 w. Statistical analysis was performed via ANOVA with Kruskal–Wallis test followed by Dunn’s multiple comparison test. * p < 0.05, ** p < 0.01, *** p < 0.001. The horizontal bars represent the median. Abbreviations: BS, baseline; BMI, body mass index; AST, aspirate aminotransferase; ALT, alanine aminotransferase; γ-GT, gamma-glutamyl transferase; SIM, soluble inflammatory mediator; LDL, low-density lipoprotein.
Previous studies have demonstrated that CAP has high diagnostic accuracy for detecting hepatic steatosis [10,11,12,13]. Therefore, patients were examined by Transient elastography (FibroScan) using FibroscanTM 502 Echosens, which includes vibration-controlled transient elastography to assess liver stiffness measurement and controlled attenuation parameter (CAP). Patients were classified into three groups, as previously reported [12], based on the values of CAP at follow-up on week 96: CAP < 250 dB/m; CAP 250–299 dB/m; CAP > 299 dB/m. All patients gave informed written consent for the study. The protocols for sample collection and investigation were reviewed and proved by the local ethics committee of the Medical University of Lublin (KE-0254/311/2018).
2.2. Protein Quantification by Proximity Extension Analysis
Plasma samples were thawed, and 20 μL plasma of each sample was seeded into 96-well plate and were sent to O-link AB for Proseek inflammation panel analysis. The proximity extension analysis (PEA) simultaneously measures 92 human inflammation-related proteins as previously described [19]. Briefly, a pair of oligonucleotide-labeled antibodies (Proseek probes) binds to the target protein in the plasma sample. When the two Proseek probes are in proximity, a new polymerase chain reaction target sequence is formed by a proximity-dependent DNA polymerization event. This complex is subsequently detected and quantified using a standard real-time polymerase chain reaction. The generated normalized protein expression unit is on a log2 scale, where a larger number represents a higher protein level in the sample. The Cq values from a DNA extension control are subtracted from the measurement of Cq value, an interpolate control is corrected for and finally a correction factor is subtracted to yield a normalized protein expression (NPX) value, which is log2 transformed. More details about the limit of detection, reproducibility, and validation are available at the Olink Proteomics website (http://www.olink.com/products-services/target/inflammation/ (accessed on 1 January 2019)).
2.3. Statistical Analysis
Data were analyzed using GraphPad Prism v8 (Graph Pad Software, La Jolla, CA, USA). All data were evaluated for their statistical distribution by using the Shapiro–Wilk normality test or the D’Agostino-Pearson omnibus normality test. Statistical significance between two groups was assessed by parametric Student’s t-test for normally distributed values, or by nonparametric Wilcoxon test or Mann–Whitney test for values that did not show a normal distribution. Statistical significance among multiple groups was assessed by parametric ANOVA and multiple t test for normally distributed values or by nonparametric Kruskal–Wallis test and Dunn’s multiple comparison test for values that did not show a normal distribution. The heatmap (pheatmap package) and volcano plots (ggplot2 package) were made using R language. The statistical test used for each analysis is mentioned in the respective figure legends. A p value less than 0.05 was considered statistically significant. * p < 0.05; ** p < 0.01; *** p < 0.001.
3. Results
3.1. Hepatic Steatosis Remains in Some of Patients with Chronic HCV Infection despite Successful SVR
A previous study demonstrated that chronic HCV patients with genotype 1 or 2 infection had decreased liver steatosis after achieving SVR [23]. Therefore, we first analyzed the status of hepatic steatosis of patients of chronic HCV infection at 96 w after the initiation of DAA treatment. We classified the patients into three groups based on their CAP values at 96 w (Figure 1B) and compared the clinical indicators at baseline and 96 w among the three groups. The clinical characteristics are presented in Table 1. Of note, the CAP value in 41.4% of patients (39 out of 94) increased more than 20 dB/m at 96 w compared to that at baseline (Figure 1B). In line with this, we also found elevated total cholesterol, triglycerides, and LDL in patients at 96 w compared to those at baseline (Supplementary Figure S1). Interestingly, the BMI values, liver stiffness, alanine aminotransferase (ALT), glutamyl transpeptidase (GGT), and glucose were significantly higher in patients of CAP > 300 dB/m than those in patients with CAP 250–299 dB/m or patients with CAP < 250 dB/m (Figure 1C). Consistently, CAP values significantly correlated with BMI values, liver stiffness (Fibroscan values), ALT, aspartate aminotransferase (AST), and GGT values (Figure 1D). Taken together, high CAP values induced by liver inflammation and metabolic syndrome remained in some of the HCV patients even after the virus clearance.
Table 1.
Characteristics of patients with chronic HCV infection at 96 w.
3.2. Four SIMs Differed in Patients with Different Steatosis Status after Successful HCV Clearance
To investigate the expression of SIMs, we made use of proximity extension analysis as previously described [19]; we curated the data by eliminating measured proteins and samples that did not pass the quality controls. We retained 72 markers for downstream analysis from a panel of 92 and categorized them based on their function, chemokines (n = 19), interleukins (n = 12), TNF-associated cytokines (n = 6), growth factor (n = 13), ligands (n = 9) and others (n = 13) (Figure 1A, Table 2).
Table 2.
Classification of SIMs based on their function.
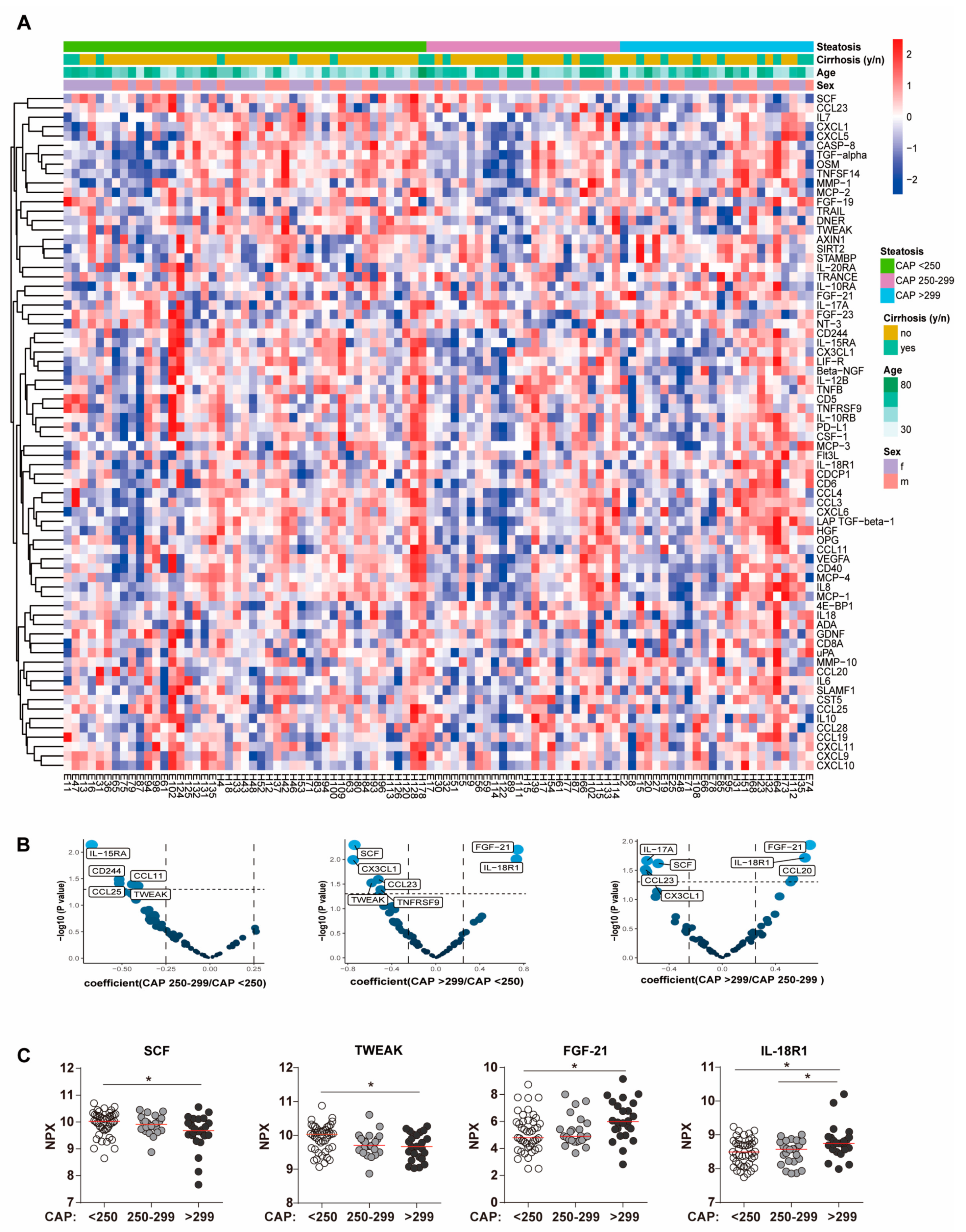
In the next step, we explored the SIM expression in patients with different steatosis grade at 96 w. This is depicted by a heatmap that shows 72 SIMs of each patient based on the normalized protein expression values (NPX) (Figure 2A). We did not observe a cluster pattern of steatosis status with age, sex, cirrhosis and protein expression value. Next, we identified differential protein analysis by linear regression after correcting age, gender and BMI. As shown in volcano plots (Figure 2B), compared to the group of CAP < 250 dB/m, both patients with CAP 250–299 dB/m and patients with CAP > 299 dB/m expressed lower levels of tumor necrosis factor ligand superfamily member 12 (TWEAK). Compared to both patients with CAP < 250 dB/m and patients with CAP 250–299 dB/m, patients with CAP > 299 dB/m exhibited higher levels of IL-18R1 and lower levels of stem cell factor (SCF) (Figure 2B). Moreover, a distinct clustering of three patient groups could be seen in the principal component analysis (PCA) plot based on all significantly different values (p ≦ 0.05) when using the comparison among multiple groups (Supplementary Figure S2). Of note, four parameters, comprising two growth factors (SCF, fibroblast growth factor (FGF)-21), one interleukin (IL-18R) and one TNF-associated cytokine (TWEAK) were significantly different among the patient groups, based on PCA (Figure 2C). The expression of SCF and TWEAK were significantly lower in patients with CAP > 250 dB/m compared to patients with CAP < 250 dB/m (Figure 2C). Conversely, the expression of FGF-21 and IL-18R1 was higher in patients with CAP > 250 dB/m compared to those in patients with CAP < 250 dB/m (Figure 2C).
Figure 2.
Four SIM markers differed in patients with differential status of steatosis after virus clearance. (A) Heatmap showing the expression pattern of 72 soluble inflammatory cytokines of each participant. Data are presented for 94 patients with chronic hepatitis C. (B) Volcano plots showing the difference between each two groups (CAP < 250 dB/m; CAP 250–299 dB/m; CAP > 299 dB/m) from the linear regression model after correction of age, gender and BMI. Size and color of the dot represent the −log10 (nominal p value), X axis indicates the coefficient. (C) Four markers that differed in patients with different grade of steatosis were summarized. Quantitative comparisons among multiple groups were performed by nonparametric Kruskal–Wallis test and Dunn’s multiple comparison test. * p < 0.05. Abbreviations: SCF, stem cell factor; TWEAK, tumor necrosis factor ligand superfamily member 12; FGF, fibroblast growth factor; and IL-18R1, interleukin-18 receptor 1.
To confirm whether these four markers are associated with the status of steatosis, we performed linear regression between these markers and CAP values. Consistently, the levels of SCF and TWEAK negatively correlated with the CAP values and the levels of FGF-21 and IL-18R1 positively correlated with CAP values (Figure 3). Therefore, these four biomarkers, SCF, TWEAK, FGF-21 and IL-18R1, might specifically be associated with high CAP values after virus clearance.
Figure 3.
Correlation analysis of SCF, TWEAK, FGF-21, and IL-18R1 with CAP values. Linear regression of SCF, TWEAK, FGF-21, and IL-18R1 with CAP value in patients with chronic HCV infection at 96 weeks after the initiation of treatment. p value and R2 were calculated.
3.3. SCF, TWEAK, FGF-21, and IL-18R1 Were Specifically Related to Steatosis at 96 w after Virus Clearance
To determine whether these four markers already showed difference among different steatosis groups before 96 w, we analyzed the kinetics of these four markers. Among these four markers, the levels of SCF and TWEAK were significantly lower in patients with CAP 250–299 dB/m and patients with CAP > 299 dB/m than those in patients with CAP < 250 dB/m at baseline, whereas the expression of IL-18 R1 was significantly higher in patients with CAP > 299 dB/m compared to patients with CAP < 250 or 250–299 dB/m at baseline; however, no significant difference was observed regarding the expression of FGF among the three groups at baseline (Figure 4). Interestingly, SCF, TWEAK, and IL-18 R1 that differed among the three groups at baseline all exhibited similar levels among the three groups at the end of treatment and 36 w, which may suggest that their expression is also related to the virus activity. Of note, all there four markers displayed significant difference again among the three groups at 96 w (Figure 4).
Figure 4.
The expression of the four markers at four time points. The kinetics of the expression of the four markers at different time points were summarized. Statistical analysis was performed via ANOVA with Kruskal–Wallis test followed by Dunn’s multiple comparison test. * p < 0.05, ** p < 0.01. Median and standard errors of mean are presented. Abbreviations: SCF, stem cell factor; TWEAK, tumor necrosis factor ligand superfamily member 12; IL-18R1, interleukin-18 receptor 1.
A previous study demonstrated that BMI was an important confounding factor when evaluating steatosis with CAP [24]. Therefore, we also compared the kinetics of these four markers in patients with a different pattern of BMI change. As shown in Supplementary Figure S3, although TWEAK and FGF-21 displayed different levels among the three groups at the end of treatment, no significant difference was observed regarding these four markers among the three groups both at baseline and 96 w.
4. Discussion
In this study, we comprehensively analyzed the expression of SIMs in patients with chronic HCV infection in relation to the status of CAP values at the long-term follow up after the virus clearance. Overall, our data suggested that four markers, SCF, TWEAK, FGF-21, and IL-18R1 differed in the different status of CAP value at 96 w after virus clearance, and these four markers were all significantly correlated with the CAP value.
A previous study demonstrated that hepatic steatosis is common in Egyptian HCV patients, and it increases after HCV eradication with DAAs [25]. In line with this, our study also illustrated that steatosis disorder remained in most patients despite successful HCV clearance. In fact, the metabolic type of steatosis in HCV patients, except for genotype 3, is mainly linked to factors such as a high BMI, hyperlipidemia, and insulin resistance [26,27], similar to HCV-uninfected individuals. Moreover, an unexpected elevation in hepatic steatosis after DAA treatment has been found to be linked with lipid storm, elevation of LDL, and sdLDL [28]. Consistently, our study also found elevated total cholesterol, triglycerides, and LDL in patients at 96 w compared to those at baseline (Supplementary Figure S1), which may have contributed to the increased hepatic steatosis; however, the reasons for the increased total cholesterol, triglycerides, and LDL after HCV eradication still need to be elucidated.
At 96 w, we observed four markers that differed among different status of CAP values. TWEAK has been reported to reduce lipid accumulation in human liver cells, and the decreased soluble TWEAK concentrations are independently associated with the presence of NAFLD [29]. However, the overexpression of FGF-21 ameliorates obesity and liver steatosis [30]. Consistently, in our study, the expression of TWEAK was lower in patients with CAP > 299 dB/m, while the expression of FGF-21 was higher in patients with CAP > 299 dB/m. Soluble IL-18 receptor 1 has been reported as a biomarker in the diagnosis of rheumatoid arthritis [31]. Its ligand, IL-18, has been associated with hepatic steatosis and elevated liver enzymes in people with HIV infection [32] and has been used as a predictive marker in liver steatosis in obese children [33]. Although the expression of IL-18 did not show significant difference among the three groups in our cohort, the elevated IL-18R1 may promote steatosis development through increased interaction with IL-18 in patients with CAP > 299 dB/m. SCF has been reported to regulate hemopoietic stem cells homing and proliferation [34]. Besides that, SCF decreased in the liver injury, suggesting its proliferative effects on hepatocytes [35]. In our study, we found significantly lower expression of SCF in patients with CAP > 299 dB/m, which might be associated with the impaired liver regeneration in these patients [36].
Previously, our group also found that soluble inflammatory milieu was not restored even in the long-term follow up after HCV clearance upon DAA treatment with or without ribavirin [18,19]. This observation may explain some level of persistence of metabolic comorbidities despite viral clearance in our study. The levels of SCF and TWEAK negatively correlated with CAP value, while FGF-21 and IL-18R1 positively correlated with the CAP value at 96 w after HCV clearance (Figure 3). This is in line with previously published studies that showed FGF-21 was increased in obesity and NAFLD [37] and that decreased soluble TWEAK levels are associated with increased risk of diabetes [38,39] and metabolic syndrome [40]. In our study, we also found that SCF, TWEAK, and IL-18R were also associated with steatosis before treatment, while FGF-21 was not. It suggests that FGF-21 may have a specific role in NASH, while the difference of SCF, TWEAK, and IL-18R at 96 w may be partially influenced by previously infected HCV. Furthermore, we previously observed the upregulation of IL-18 in NASH patients compared to healthy controls [18], which may be associated with the increased expression of IL-18R1 at 96 w in our study. However, the expression of SCF was not significantly decreased in NASH patients [18]. This is not consistent with the significant downregulation of SCF in patients with CAP > 299 dB/min our study. This may be due to different number of patients in the two cohort. The previous cohort contains only 5 healthy controls and 20 NASH patients, while our cohort included 94 patients. Thus, detailed effects of SCF on NASH, obesity, and metabolic syndrome need to be confirmed.
This study has several strengths and limitations as discussed below. Firstly, the study includes a well-characterized and homogenous cohort of patients, with only HCV-cleared patients included. Secondly, a large panel of cytokines and chemokines were analyzed with a very sensitive technique. On the other hand, few limitations should also be considered. Firstly, we only use CAP value for evaluating the steatosis status, which is not based on the golden standard, histology. In addition, BMI may have contributed to different CAP results as previously reported [24]. Therefore, the findings in our study requires validation in future research. The second limitation is the lack of the mechanistic studies investigating the role of the four biomarkers in the progression of steatosis. Thirdly, only genotype 1b was included in this study. Therefore, future studies should take other genotypes into consideration.
In conclusion, a high CAP values remains in most of the patients despite successful viral clearance. Importantly, four biomarkers, namely SCF, TWEAK, FGF-21, and IL-18R1, may specifically be associated with CAP status after virus clearance.
Supplementary Materials
The following supporting information can be downloaded at: https://www.mdpi.com/article/10.3390/biomedicines11061529/s1, Figure S1: The summary of clinical parameters of these patients at baseline and 96 w; Figure S2: Principal component analysis (PCA) showed a distinct clustering of patients with different severity of steatosis; Figure S3: The kinetics of SCF, TWEAK, FGF-21 and IL-18R1 among different change pattern of BMI.
Author Contributions
Conceptualization, H.W., K.T. and C.-J.X.; methodology, Y.D. and Z.L.; software, Y.D. and Z.L.; validation, T.K., M.C., H.W., K.T. and C.-J.X.; formal analysis, Y.D. and Z.L.; investigation, Y.D.; resources, M.T.-Z. and A.D.; data curation, T.K., M.C., H.W., K.T. and C.-J.X.; writing—original draft preparation, Y.D.; writing—review and editing, T.K., Z.L., M.T.-Z., A.D., M.C., C.-J.X., K.T. and H.W.; visualization, H.W., K.T. and C.-J.X.; supervision, H.W., K.T. and C.-J.X.; project administration, H.W. and K.T.; funding acquisition, H.W. and K.T. All authors have read and agreed to the published version of the manuscript.
Funding
This research was funded by the Medical University of Lublin (grant DS354), the Deutsche Forschungsgemeinschaft (DFG, 158989968, SFB900, SFB738), the German Centre for Infection Research (DZIF), and internal funds from the University of Duisburg-Essen.
Institutional Review Board Statement
The study was conducted in accordance with the Declaration of Helsinki and approved by the ethics committee of Medical University of Lublin approved the protocols (KE-0254/311/2018).
Informed Consent Statement
Informed consent was obtained from all subjects involved in the study. All patients provided written informed consent.
Data Availability Statement
The data that support the findings of this study are available from the corresponding author upon reasonable request.
Acknowledgments
We thank all the participants who volunteered in this study. We are grateful to all the physicians and study nurses at the outpatient clinic of the Department of Infectious Diseases at Medical University of Lublin.
Conflicts of Interest
H.W. reports grants and personal fees from Abbvie; grants, personal fees and non-financial support from Abbott; grants, personal fees and non-financial support from Roche Diagnostics; personal fees from Siemens; grants and personal fees from BMS; grants and personal fees from Gilead; grants and personal fees from Novartis; grants and personal fees from Roche; personal fees from Janssen; grants and personal fees from Merck/MSD; grants and personal fees from Eiger; grants and personal fees from the Falk and Falk Foundation; others from Transgene; non-financial support and other from Myr-GmbH; outside the submitted work; and received honoraria for consulting and research support by companies developing diagnostic tools and antiviral therapies for viral hepatitis B and C, all not related to this study. All other authors do not have a conflict of interest.
References
- Xiao, J.; Wang, F.; Wong, N.K.; He, J.; Zhang, R.; Sun, R.; Xu, Y.; Liu, Y.; Li, W.; Koike, K.; et al. Global liver disease burdens and research trends: Analysis from a Chinese perspective. J. Hepatol. 2019, 71, 212–221. [Google Scholar] [CrossRef] [PubMed]
- Loomba, R.; Sanyal, A.J. The global NAFLD epidemic. Nat. Rev. Gastroenterol. Hepatol. 2013, 10, 686–690. [Google Scholar] [CrossRef] [PubMed]
- Estes, C.; Anstee, Q.M.; Arias-Loste, M.T.; Bantel, H.; Bellentani, S.; Caballeria, J.; Colombo, M.; Craxi, A.; Crespo, J.; Day, C.P. Modeling NAFLD disease burden in China, France, Germany, Italy, Japan, Spain, United Kingdom, and United States for the period 2016–2030. J. Hepatol. 2018, 69, 896–904. [Google Scholar] [CrossRef] [PubMed]
- Rabaan, A.A.; Al-Ahmed, S.H.; Bazzi, A.M.; Alfouzan, W.A.; Alsuliman, S.A.; Aldrazi, F.A.; Haque, S. Overview of hepatitis C infection, molecular biology, and new treatment. J. Infect. Public Health 2020, 13, 773–783. [Google Scholar] [CrossRef]
- Roingeard, P. Hepatitis C virus diversity and hepatic steatosis. J. Viral Hepat. 2013, 20, 77–84. [Google Scholar] [CrossRef]
- Lonardo, A.; Adinolfi, L.E.; Loria, P.; Carulli, N.; Ruggiero, G.; Day, C.P. Steatosis and hepatitis C virus: Mechanisms and significance for hepatic and extrahepatic disease. Gastroenterology 2004, 126, 586–597. [Google Scholar] [CrossRef]
- Cross, T.J.; Rashid, M.M.; Berry, P.A.; Harrison, P.M. The importance of steatosis in chronic hepatitis C infection and its management: A review. Hepatol. Res. 2010, 40, 237–247. [Google Scholar] [CrossRef]
- Castera, L.; Hezode, C.; Roudot-Thoraval, F.; Lonjon, I.; Zafrani, E.S.; Pawlotsky, J.M.; Dhumeaux, D. Effect of antiviral treatment on evolution of liver steatosis in patients with chronic hepatitis C: Indirect evidence of a role of hepatitis C virus genotype 3 in steatosis. Gut 2004, 53, 420–424. [Google Scholar] [CrossRef]
- Tacke, F.; Boeker, K.; Klinker, H.; Heyne, R.; Buggisch, P.; Pathil, A.; Wiegand, J.; Cornberg, M.; Lange, C.; Berg, T.; et al. Baseline risk factors determine lack of biochemical response after SVR in chronic hepatitis C patients treated with DAAs. Liver Int. 2020, 40, 539–548. [Google Scholar] [CrossRef]
- De Ledinghen, V.; Vergniol, J.; Capdepont, M.; Chermak, F.; Hiriart, J.B.; Cassinotto, C.; Merrouche, W.; Foucher, J.; Brigitte, L.B. Controlled attenuation parameter (CAP) for the diagnosis of steatosis: A prospective study of 5323 examinations. J. Hepatol. 2014, 60, 1026–1031. [Google Scholar] [CrossRef]
- Runge, J.H.; Smits, L.P.; Verheij, J.; Depla, A.; Kuiken, S.D.; Baak, B.C.; Nederveen, A.J.; Beuers, U.; Stoker, J. MR spectroscopy-derived proton density fat fraction is superior to controlled attenuation parameter for detecting and grading hepatic steatosis. Radiology 2018, 286, 547–556. [Google Scholar] [CrossRef] [PubMed]
- Chon, Y.E.; Jung, K.S.; Kim, S.U.; Park, J.Y.; Park, Y.N.; Kim, D.Y.; Ahn, S.H.; Chon, C.Y.; Lee, H.W.; Park, Y.; et al. Controlled attenuation parameter (CAP) for detection of hepatic steatosis in patients with chronic liver diseases: A prospective study of a native Korean population. Liver Int. 2014, 34, 102–109. [Google Scholar] [CrossRef] [PubMed]
- Eddowes, P.J.; Sasso, M.; Allison, M.; Tsochatzis, E.; Anstee, Q.M.; Sheridan, D.; Guha, I.N.; Cobbold, J.F.; Deeks, J.J.; Paradis, V.; et al. Accuracy of FibroScan controlled attenuation parameter and liver stiffness measurement in assessing steatosis and fibrosis in patients with nonalcoholic fatty liver disease. Gastroenterology 2019, 156, 1717–1730. [Google Scholar] [CrossRef]
- Ogasawara, N.; Kobayashi, M.; Akuta, N.; Kominami, Y.; Fujiyama, S.; Kawamura, Y.; Sezaki, H.; Hosaka, T.; Suzuki, F.; Saitoh, S.; et al. Serial changes in liver stiffness and controlled attenuation parameter following direct-acting antiviral therapy against hepatitis C virus genotype 1b. J. Med. Virol. 2018, 90, 313–319. [Google Scholar] [CrossRef]
- Hengst, J.; Klein, A.L.; Lunemann, S.; Deterding, K.; Hardtke, S.; Falk, C.S.; Manns, M.P.; Cornberg, M.; Schlaphoff, V.; Wedemeyer, H. Role of soluble inflammatory mediators and different immune cell populations in early control of symptomatic acute hepatitis C virus infection. J. Viral Hepat. 2019, 26, 466–475. [Google Scholar] [CrossRef] [PubMed]
- Duffy, D.; Mamdouh, R.; Laird, M.; Soneson, C.; Le Fouler, L.; El-Daly, M.; Casrouge, A.; Decalf, J.; Abbas, A.; Eldin, N.S.; et al. The ABCs of viral hepatitis that define biomarker signatures of acute viral hepatitis. Hepatology 2014, 59, 1273–1282. [Google Scholar] [CrossRef] [PubMed]
- Carlin, A.F.; Aristizabal, P.; Song, Q.; Wang, H.; Paulson, M.S.; Stamm, L.M.; Schooley, R.T.; Wyles, D.L. Temporal dynamics of inflammatory cytokines/chemokines during sofosbuvir and ribavirin therapy for genotype 2 and 3 hepatitis C infection. Hepatology 2015, 62, 1047–1058. [Google Scholar] [CrossRef]
- Hengst, J.; Falk, C.S.; Schlaphoff, V.; Deterding, K.; Manns, M.P.; Cornberg, M.; Wedemeyer, H. Direct-Acting Antiviral-Induced hepatitis c virus clearance does not completely restore the altered cytokine and chemokine milieu in patients with chronic hepatitis c. J. Infect. Dis. 2016, 214, 1965–1974. [Google Scholar] [CrossRef]
- Khera, T.; Du, Y.; Todt, D.; Deterding, K.; Strunz, B.; Hardtke, S.; Aregay, A.; Port, K.; Hardtke-Wolenski, M.; Steinmann, E.; et al. Long-Lasting imprint in the soluble inflammatory milieu despite early treatment of acute symptomatic hepatitis c. J. Infect. Dis. 2022, 226, 441–452. [Google Scholar] [CrossRef]
- Schlevogt, B.; Boeker, K.; Mauss, S.; Klinker, H.; Heyne, R.; Link, R.; Simon, K.-G.; Sarrazin, C.; Serfert, Y.; Manns, M.P.; et al. Weight Gain after Interferon-Free Treatment of Chronic Hepatitis C-Results from the German Hepatitis C-Registry (DHC-R). Biomedicines 2021, 9, 1495. [Google Scholar] [CrossRef]
- Svart, M.; Rittig, N.; Moller, N.; Moller, H.J.; Gronbaek, H. Soluble CD163 correlates with lipid metabolic adaptations in type 1 diabetes patients during ketoacidosis. J. Diabetes Investig. 2019, 10, 67–72. [Google Scholar] [CrossRef] [PubMed]
- Braunersreuther, V.; Viviani, G.L.; Mach, F.; Montecucco, F. Role of cytokines and chemokines in non-alcoholic fatty liver disease. World J. Gastroenterol. 2012, 18, 727–735. [Google Scholar] [CrossRef] [PubMed]
- Tada, T.; Kumada, T.; Toyoda, H.; Sone, Y.; Takeshima, K.; Ogawa, S.; Goto, T.; Wakahata, A.; Nakashima, M.; Nakamuta, M.; et al. Viral eradication reduces both liver stiffness and steatosis in patients with chronic hepatitis C virus infection who received direct-acting anti-viral therapy. Aliment. Pharm. Ther. 2018, 47, 1012–1022. [Google Scholar] [CrossRef] [PubMed]
- Oeda, S.; Tanaka, K.; Oshima, A.; Matsumoto, Y.; Sueoka, E.; Takahashi, H. Diagnostic accuracy of FibroScan and factors affecting measurements. Diagnostics 2020, 10, 940. [Google Scholar] [CrossRef]
- Soliman, H.; Ziada, D.; Hamisa, M.; Badawi, R.; Hawash, N.; Salama, M.; Abd-Elsalam, S. The Effect of HCV Eradication after Direct-Acting Antiviral Agents on Hepatic Steatosis: A Prospective Observational Study. Endocr. Metab. Immune Disord. Drug Targets 2022, 22, 100–107. [Google Scholar] [CrossRef]
- Asselah, T.; Rubbia-Brandt, L.; Marcellin, P.; Negro, F. Steatosis in chronic hepatitis C: Why does it really matter? Gut 2006, 55, 123–130. [Google Scholar] [CrossRef]
- Hickman, I.J.; Powell, E.E.; Prins, J.B.; Clouston, A.D.; Ash, S.; Purdie, D.M.; Jonsson, J.R. In overweight patients with chronic hepatitis C, circulating insulin is associated with hepatic fibrosis: Implications for therapy. J. Hepatol. 2003, 39, 1042–1048. [Google Scholar] [CrossRef]
- Ichikawa, T.; Miyaaki, H.; Miuma, S.; Motoyoshi, Y.; Narita, S.; Toda, S.; Takahashi, Y.; Honda, T.; Yajima, H.; Uehara, R.; et al. Carotid intima-media thickness and small dense low-density lipoprotein cholesterol increase after one year of treatment with direct-acting antivirals in patients with hepatitis c virus infection. Intern. Med. 2019, 58, 1209–1215. [Google Scholar] [CrossRef]
- Lozano-Bartolome, J.; Llaurado, G.; Rodriguez, M.M.; Fernandez-Real, J.M.; Garcia-Fontgivell, J.F.; Puig, J.; Maymó-Masip, E.; Vendrell, J.; Chacón, M.R. Reduced circulating levels of sTWEAK are associated with NAFLD and may affect hepatocyte triglyceride accumulation. Int. J. Obes. (Lond.) 2016, 40, 1337–1345. [Google Scholar] [CrossRef]
- Yano, K.; Yamaguchi, K.; Seko, Y.; Okishio, S.; Ishiba, H.; Tochiki, N.; Takahashi, A.; Kataoka, S.; Okuda, K.; Liu, Y.; et al. Hepatocyte-specific fibroblast growth factor 21 overexpression ameliorates high-fat diet-induced obesity and liver steatosis in mice. Lab. Investig. 2022, 102, 281–289. [Google Scholar] [CrossRef]
- Takei, S.; Hoshino, T.; Matsunaga, K.; Sakazaki, Y.; Sawada, M.; Oda, H.; Takenaka, S.-I.; Imaoka, H.; Kinoshita, T.; Honda, S.; et al. Soluble interleukin-18 receptor complex is a novel biomarker in rheumatoid arthritis. Arthritis Res. Ther. 2011, 13, R52. [Google Scholar] [CrossRef] [PubMed]
- Sim, J.H.; Sherman, J.B.; Stanley, T.L.; Corey, K.E.; Fitch, K.V.; Looby, S.E.; Robinson, J.A.; Lu, M.T.; Burdo, T.H.; Lo, J. Pro-Inflammatory interleukin-18 is associated with hepatic steatosis and elevated liver enzymes in people with HIV monoinfection. AIDS Res. Hum. Retrovir. 2021, 37, 385–390. [Google Scholar] [CrossRef]
- Flisiak-Jackiewicz, M.; Bobrus-Chociej, A.; Tarasow, E.; Wojtkowska, M.; Bialokoz-Kalinowska, I.; Lebensztejn, D.M. Predictive role of interleukin-18 in liver steatosis in obese children. Can. J. Gastroenterol. Hepatol. 2018, 2018, 3870454. [Google Scholar] [CrossRef] [PubMed]
- Khodadi, E.; Shahrabi, S.; Shahjahani, M.; Azandeh, S.; Saki, N. Role of stem cell factor in the placental niche. Cell Tissue Res. 2016, 366, 523–531. [Google Scholar] [CrossRef]
- Baccarani, U.; De Stasio, G.; Adani, G.L.; Donini, A.; Sainz-Barriga, M.; Lorenzin, D.; Beltrami, A.P.; Bresadola, V.; Risaliti, A.; Bresadola, F. Implication of stem cell factor in human liver regeneration after transplantation and resection. Growth Factors 2006, 24, 107–110. [Google Scholar] [CrossRef] [PubMed]
- Allaire, M.; Gilgenkrantz, H. The impact of steatosis on liver regeneration. Horm. Mol. Biol. Clin. Investig. 2018, 41. [Google Scholar] [CrossRef]
- Dushay, J.; Chui, P.C.; Gopalakrishnan, G.S.; Varela-Rey, M.; Crawley, M.; Fisher, F.M.; Badman, M.K.; Chantar, M.L.M.; Maratos–Flier, E. Increased fibroblast growth factor 21 in obesity and nonalcoholic fatty liver disease. Gastroenterology 2010, 139, 456–463. [Google Scholar] [CrossRef]
- Diaz-Lopez, A.; Chacon, M.R.; Bullo, M.; Maymo-Masip, E.; Martinez-Gonzalez, M.A.; Estruch, R.; Vendrell, J.; Basora, J.; Díez-Espino, J.; Covas, M.I.; et al. Serum sTWEAK concentrations and risk of developing type 2 diabetes in a high cardiovascular risk population: A nested case-control study. J. Clin. Endocrinol. Metab. 2013, 98, 3482–3490. [Google Scholar] [CrossRef]
- Kralisch, S.; Ziegelmeier, M.; Bachmann, A.; Seeger, J.; Lossner, U.; Bluher, M.; Stumvoll, M.; Fasshauer, M. Serum levels of the atherosclerosis biomarker sTWEAK are decreased in type 2 diabetes and end-stage renal disease. Atherosclerosis 2008, 199, 440–444. [Google Scholar] [CrossRef]
- Diaz-Lopez, A.; Bullo, M.; Chacon, M.R.; Estruch, R.; Vendrell, J.; Diez-Espino, J.; Fitó, M.; Corella, D.; Salas-Salvadó, J. Reduced circulating sTWEAK levels are associated with metabolic syndrome in elderly individuals at high cardiovascular risk. Cardiovasc. Diabetol. 2014, 13, 51. [Google Scholar] [CrossRef]
Disclaimer/Publisher’s Note: The statements, opinions and data contained in all publications are solely those of the individual author(s) and contributor(s) and not of MDPI and/or the editor(s). MDPI and/or the editor(s) disclaim responsibility for any injury to people or property resulting from any ideas, methods, instructions or products referred to in the content. |
© 2023 by the authors. Licensee MDPI, Basel, Switzerland. This article is an open access article distributed under the terms and conditions of the Creative Commons Attribution (CC BY) license (https://creativecommons.org/licenses/by/4.0/).



