Next Article in Journal
Ethanolic Extract of Salvia officinalis Leaves Affects Viability, Survival, Migration, and the Formation and Growth of 3D Cultures of the Tumourigenic Murine HPV-16+-Related Cancer Cell Line
Next Article in Special Issue
Predictors of Diabetic Retinopathy in Type 2 Diabetes: A Cross-Sectional Study
Previous Article in Journal
Hyperglycemia Stimulates the Irreversible Catabolism of Branched-Chain Amino Acids and Generation of Ketone Bodies by Cultured Human Astrocytes
Previous Article in Special Issue
Effect of Vitamin D Deficiency on Arterial Stiffness in Pregnant Women with Preeclampsia and Pregnancy-Induced Hypertension and Implications for Fetal Development
 
 
Font Type:
Arial Georgia Verdana
Font Size:
Aa Aa Aa
Line Spacing:
Column Width:
Background:
Review

mTOR Dysregulation, Insulin Resistance, and Hypertension

by
Silviu Marcel Stanciu
1,†,
Mariana Jinga
1,
Daniela Miricescu
2,*,
Constantin Stefani
3,†,
Remus Iulian Nica
4,5,
Iulia-Ioana Stanescu-Spinu
6,*,
Ileana Adela Vacaroiu
7,
Maria Greabu
2 and
Silvia Nica
8,9
1
Department of Internal Medicine and Gastroenterology, Carol Davila University of Medicine and Pharmacy, Central Military Emergency University Hospital, “Dr. Carol Davila”, 010825 Bucharest, Romania
2
Discipline of Biochemistry, Faculty of Dentistry, Carol Davila University of Medicine and Pharmacy, 8 Eroii Sanitari Blvd, 050474 Bucharest, Romania
3
Department of Family Medicine and Clinical Base, Central Military Emergency University Hospital, “Dr. Carol Davila”, 010825 Bucharest, Romania
4
Surgery Department, Central Military Emergency University Hospital, “Dr. Carol Davila”, 010825 Bucharest, Romania
5
Discipline of General Surgery, Carol Davila University of Medicine and Pharmacy, 8 Eroii Sanotari Blvd, 054474 Bucharest, Romania
6
Discipline of Physiology, Faculty of Dentistry, Carol Davila University of Medicine and Pharmacy, 8 Eroii Sanitari Blvd, 050474 Bucharest, Romania
7
Department of Nephrology, Faculty of Medicine, Carol Davila University of Medicine and Pharmacy, 020021 Bucharest, Romania
8
Emergency Discipline, University Hospital of Bucharest, 050098 Bucharest, Romania
9
Department of Emergency and First Aid, Carol Davila University of Medicine and Pharmacy, 8 Eroii Sanitari Blvd, 050474 Bucharest, Romania
*
Authors to whom correspondence should be addressed.
These authors contributed equally to this work.
Biomedicines 2024, 12(8), 1802; https://doi.org/10.3390/biomedicines12081802
Submission received: 6 July 2024 / Revised: 4 August 2024 / Accepted: 6 August 2024 / Published: 8 August 2024

Abstract

Worldwide, diabetes mellitus (DM) and cardiovascular diseases (CVDs) represent serious health problems associated with unhealthy diet and sedentarism. Metabolic syndrome (MetS) is characterized by obesity, dyslipidemia, hyperglycemia, insulin resistance (IR) and hypertension. The mammalian target of rapamycin (mTOR) is a serine/threonine kinase with key roles in glucose and lipid metabolism, cell growth, survival and proliferation. mTOR hyperactivation disturbs glucose metabolism, leading to hyperglycemia and further to IR, with a higher incidence in the Western population. Metformin is one of the most used hypoglycemic drugs, with anti-inflammatory, antioxidant and antitumoral properties, having also the capacity to inhibit mTOR. mTOR inhibitors such as rapamycin and its analogs everolimus and temsirolimus block mTOR activity, decrease the levels of glucose and triglycerides, and reduce body weight. The link between mTOR dysregulation, IR, hypertension and mTOR inhibitors has not been fully described. Therefore, the main aim of this narrative review is to present the mechanism by which nutrients, proinflammatory cytokines, increased salt intake and renin–angiotensin–aldosterone system (RAAS) dysregulation induce mTOR overactivation, associated further with IR and hypertension development, and also mTOR inhibitors with higher potential to block the activity of this protein kinase.

1. Introduction

Sedentarism, obesity, smoking, older age and male sex are risk factors for diabetes mellitus (DM) and cancer [1]. Diets rich in refined carbohydrates, sugar and processed foods are correlated with an increased risk to develop metabolic syndrome (MetS), DM and cardiovascular diseases (CVDs) [2]. Globally, more than 425 million people have type 2 DM (T2D) [3], representing an alarming public health problem worldwide [4,5]. Globally, one of three deaths is attributed to CVD [6], and it is estimated that 1.56 billion people will develop hypertension by 2025 [7]. MetS also represents a serious health problem worldwide, being characterized by obesity, dyslipidemia, insulin resistance (IR), hyperglycemia and hypertension [8]. The prevalence of MetS in the adult population is between 15 and 25%, with an increasing number every year [9]. Moreover, visceral obesity together with a sedentary life and high-fat intake are important key factors for IR development [10]. Obesity and IR increase every year worldwide [11]. Obesity, especially visceral obesity, represents one of the major risk factors for human primary hypertension, accounting for 65% to 75% [12]. In addition, DM-obese patients with hypertension have a higher rate of developing chronic kidney disease (CKD) [13].
The mammalian target of rapamycin (mTOR) plays an essential role in regulating cell growth, proliferation, survival [14], protein synthesis [15], glucose and lipid metabolism [16]. Moreover, mTOR can regulate blood sugar levels [17]. mTOR dysregulation is correlated with various systemic pathologies including cancer, arthritis, osteoporosis and IR [18]. The main aim of this narrative review is to present the mechanism by which mTOR can induce the development of IR and, further, of hypertension.

2. mTOR Pathway Overview

mTOR is a serine/threonine protein kinase that belongs to the phosphoinositide 3-kinases (PI3K)-related protein kinase families, and is formed by two complexes known as mTOR complex 1 (mTORC1) and mTOR complex 2 (mTORC2) in mammalians [19]. Regarding the structure, both mTOR complexes have some similarities concerning the catalytic subunit, DEP domain-containing mTOR-interacting protein (DEPTOR), and the Tti1/Tti2. mTORC1 has six protein complexes, while mTORC2 has seven [20]. mTORC1 has three core components including mTOR, a regulatory protein associated with mTOR (Raptor), and mammalian lethal with Sec13protein 8, also known as GβL (mLST8) [21]. Moreover, mTORC2 core components include rapamycin-insensitive companion of mTOR (Rictor), stress-activated protein kinase-interacting protein 1 (MSIN1) and protein observed with Rictor 1 and 2 (PROTOR ½) [22]. mTORC1 core proteins include Raptor, mLST8, proline-rich protein kinase B (AKT) substrate (PRAS40) and DEPTOR [23]. Two small G proteins, Ras homolog enriched in the brain (Rheb) and Ras-related GTPases (Rags), are required for activation and localization of mTORC1. Moreover, Rags form two types of heterodimers, Rag-A or Rag-B with Rag-C and Rag-D [24].
Raptor and Rictor act as scaffolds for assembling the two mTOR complexes and as regulators for the binding of substrates [25]. mTORC1 activation occurs via nutrients and AKT, which phosphorylate the tuberous sclerosis complex 2 (TSC2) and inhibit it [26]. TSC refers to the altered gene of tuberous sclerosis complex, an autosomal dominant disease. TSC1 is an important component of the PI3K/AKT/mTOR pathway involved in cell growth, survival, proliferation and autophagy [27].
TSC1/2 regulate mTOR activity [28], and, therefore, their deletion reduces AKT activity [29], being negative regulators of the PI3K/AKT/mTOR signaling pathway together with phosphate and tensin homolog (PTEN) [30]. PTEN, TSC1 and TSC2 inhibit mTOR activity via PI3K/AKT inhibition [31]. Moreover, TSC mutations may affect glucose metabolism and insulin signaling, which can cause mTORC1 activation [32].
Growth factors, insulin, hypoxia, low ATP ratio, tumor necrosis factor alfa (TNF-α), Wnt, leucine, glutamate and arginine induce mTOR activation via different pathways [33], considered the central integrator of several signals [34] in both normal and pathological conditions [35].
Nutrients, energy, oxygen levels, stress and growth factors activate mTORC1 after their binding to tyrosine kinase receptors (RTKs) and further activation of PI3K and AKT, and inhibition of TSC1 and TSC2 [36]. Once activated by phosphorylation, AKT will exert a wide range of functions, such as cell growth, survival and metabolism [37]. AKT stimulates protein synthesis via mTOR activation, phosphorylates and inactivates AKT substrate 160 (AS160) and glycogen synthase kinase 3 (GSK3). Therefore, the inaction of AS160 and GSK3 will induce GLUT4 translocation into the plasma membrane, and glucose will enter the cells [38]. GSK3 is another important member of the PI3K/AKT/mTOR family involved in metabolism, proliferation, insulin signaling and apoptosis [39] (Figure 1).
Protein intake induces mTORC1 activation because amino acids stimulate the Rag GTPases to facilitate the binding to Raptor [40]. Insulin activates both mTORC1 and mTORC2 via PI3K [41]. Furthermore, mTORC1 activation can be performed by resistance exercises, leading to increased synthesis of muscle proteins [42]. Insulin-like growth factor (IGF-1R) and epidermal growth factor receptor (EGFR) regulate mTORC2 [43]. The presence of cytokines, nutrients, energy and hormones, in the cellular environment, induces the recruitment of mTORC1 from the cytoplasm to the lysosome via GTP-bound Rag-A or Rag-B and GTP-bound Rag-C or Rag-D [24].
mTORC1 directly phosphorylates 70 kDa ribosomal protein S6 kinase 1 (p70S6K1) and eukaryotic translation initiation factor 4E binding protein (4EBP) and induces protein synthesis. Moreover, mTORC1 stimulates lipid synthesis through the sterol response element binding protein (SREBP) transcription factor, which satisfies membrane formation during cell growth [44]. In addition, mTORC1 is located at the lysosomal surface, which controls protein synthesis and cellular growth. mTORC2 controls cell metabolism, survival and proliferation via phosphorylation of the protein kinases A, G, C and actin cellular cytoskeleton [45].
mTOR complex plays a key role in liver and adipose tissue lipogenesis via SREBP, considered the master transcriptional regulator of lipogenesis [46]. mTORC1 can phosphorylate various downstream effectors such as p70S6K and regulate mRNA translation [47] and cellular metabolic homeostasis [48]. mTORC1 inhibits autophagy by the phosphorylation of two kinases, unc-51-like kinase 1 (ULK1) and autophagy-related gene 13 (ATG13) [49].
The prolonged mTORC1 activation in the presence of a high-energy diet inhibits IRS via p70S6K blocking GLUTs inside the cells, increasing the blood glucose level, leading to T2D development [50]. In the case of DM patients, a significant downregulation of phosphorylated mTOR and p70S6K had been reported using peripheral blood mononuclear cells (PBMCs) [51].

3. Insulin Resistance Overview

In normal situations, after a meal, the increased plasmatic levels of glucose stimulate the secretion of insulin by pancreatic β cells, promoting carbohydrate uptake by adipose tissue, liver and skeletal muscles [52]. Therefore, in heathy conditions, insulin maintains the normal levels of blood glucose into the body organs by various mechanisms [53]. In the liver and skeletal muscle, insulin stimulates glycogen [54] and triglycerides synthesis [53]. Regarding the lipid metabolism in the adipose tissue, insulin stimulates fatty acids and triglycerides’ synthesis and inhibits lipolysis. In the liver and muscles, insulin decreases fatty acid beta-oxidation. The action of insulin in protein metabolism involves stimulation of protein synthesis in the adipose tissue, liver and muscle, by increasing the entry rate of amino acids into the tissue. In muscles, it reduces the degradation rate of proteins [55]. In the diabetic skeletal muscles, genes that encode carbohydrate, energy and amino acids pathways are decreased, including IRS2, mTOR, SLC2A4 and PPARA [56].
In 1936, Himmsworth introduced the notion of IR, which divided diabetic patients into two categories: insulin sensitive and insulin-insensitive [57]. The incidence of IR in the Western population is around 25–35%, usually associated with obesity and obesity-related complications, being a risk factor for CVD, T2D, infertility, nonalcoholic fatty liver (NAFLD), certain types of cancer [58,59] and kidney dysfunction [60]. IR represents a metabolic disorder characterized by sensitivity to exogenous or endogenous insulin, leading to the body’s inability to capture glucose inside the cells [59]. Clinically, IR is also called IR syndrome or syndrome X [61], closely related to MetS [62], and is the first stage of T2D [63].
A very important aspect is that IR can be detected 10–20 years before the hyperglycemia’s clinical onset [64]. Moreover, IR can be predicted by several tests including blood glucose detection, serum insulin measurement, the glucose tolerance test and HOMA-R [65]. IR and hyperinsulinemia are characterized by higher levels of serum triglycerides and LDL, and decreased HDL [66]. Another important aspect is that elevated HbA1C between 7 and 10% is positively correlated with macro- and microvascular-T2D diseases [67]. IR is positively associated with visceral obesity, dyslipidemia, microalbuminemia and proinflammatory events [68]. In obese individuals, secretion of IL-1, TNF-α, leptin, adipsin, adiponectin and visfatin contribute to chronic inflammation development [69]. IR is also induced by the release of proinflammatory cytokines, such as TNF-α, with increased concentrations in chronic inflammation [70].
Systemic IR is characterized by ATP overproduction by several mechanisms including mitochondrial dysfunction, AMP-activated protein kinase (AMPK) inhibition, mTOR activation, hyperinsulinemia and hyperglucagonemia [71,72].
The liver, muscles and adipose tissue are affected by IR. Therefore, being insulin-dependent organs, glucose uptake is impaired. In addition, in the liver, insulin loses its capacity to inhibit glycogenolysis and gluconeogenesis [73]. IR is defined by the lack of receptors and GLUTs [74], and represents one of the main markers of T2D associated with lipid metabolism dysregulation. Because the skeletal muscle utilizes around 75–80% of systemic glucose, it presents a crucial role in IR [75]. Studies performed in humans and rodents reported that in skeletal muscles, IR decreases glucose uptake, inhibits glycogen synthesis, and induces hyperglycemia [76]. Additionally, IR and metabolic syndrome lead to muscle mass loss [77]. Thus, skeletal muscle-insulin resistance represents a major pathogenic factor for T2D or type 1 diabetes mellitus (T1D) [78].
In adipocytes, IR is characterized by decreased expression of GLUT4 and also dysregulation regarding secretion of leptin, TNF-α and adiponectin [79]. Adipose tissue-IR directly contributes to liver and muscle IR because higher levels of free fatty acids (FFAs) released would be delivered to these organs [80].
IR and IR syndrome may have several mechanisms as follows: a. genetic abnormalities regarding one or more proteins from the insulin cascade; b. fetal malnutrition; and c. visceral obesity [81]. Regarding T2D, several mechanisms have been postulated, including a lack of GLUTs, IRSs or glucose metabolism enzymes that did not interact with insulin receptors, leading to the inhibition of insulin transport and function [82].
T2D or IR lead to several complications, such as hypertension, atherosclerosis, liver disorders and various types of cancer [83].

4. mTOR Dysregulation and Insulin Resistance

Through its signaling cascade, insulin controls normal growth, metabolism and survival via the activation of PI3K, AKT, mTOR and Mitogen-Activated Protein Kinases (MAPKs). PI3K activation involves the activation of insulin receptor substrate 1 (IRS1), IRS2 and FoxO1 by phosphorylation, playing a key role in nutrient homeostasis and organ survival. IRS1 and IRS2 suppression by AKT inactivation leads to hyperinsulinemia and metabolic inflammation [84]. IRS1 is involved in glucose regulation, including GLUT4 translocation, while IR2 is implicated in adipocyte-fatty acid metabolism [85]. The insulin receptor is a tetramer protein that contains extracellular α subunits and transmembrane β subunits. Insulin or insulin-like growth factors (IGF-1s) bind to insulin receptor α subunits, leading to conformational changes of insulin receptors and dimerization of β subunits [86]. Therefore, IRS dysregulation is involved in metabolic disease initiation and progression [87].
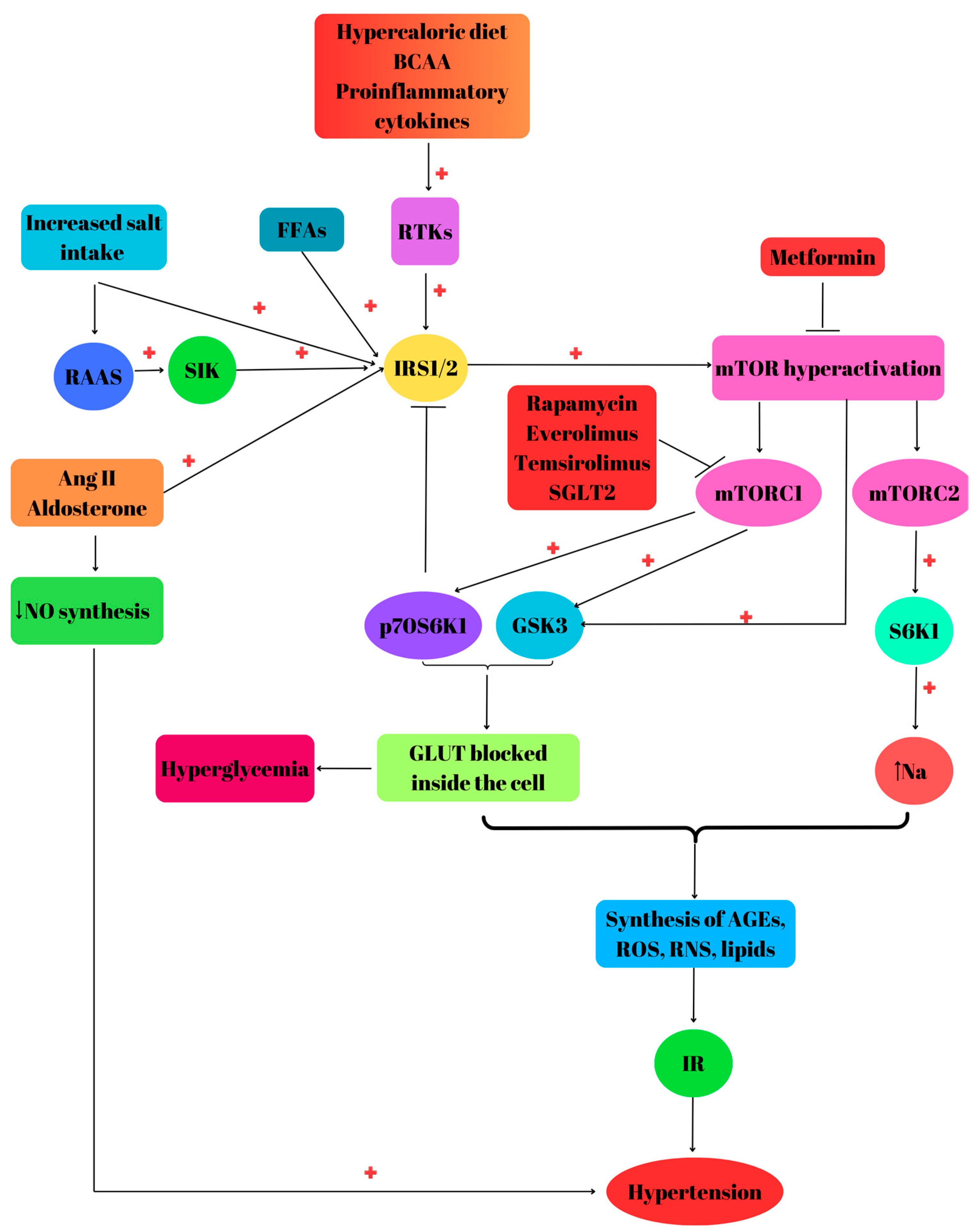
Newgard and his research team reported that rats fed with a high-fat diet and a fat diet supplemented with branched-chain amino acids (BCAAs) develop IR. IR is correlated with chronic phosphorylation of mTOR, c-Jun N-terminal kinase (JNK) and IRS1 [88]. Additionally, BCAA overload leads to IR by mTOR activation [89].
Using primary cultures of rat cortical neurons, Pomytkin and his research team reported that elevated intracellular Ca2+ concentrations induced by glutamate and mitochondrial depolarization promote cytotoxicity on IRS, blocking them and further PI3K/AKT/mTOR, stimulating IR development [90].
mTORC1 hyperactivation induces energy metabolism and translation dysregulation, leading to MetS [91]. Excessive consumption of glucose or BCAA chronically activates mTORC1, which further phosphorylates IRS1 at Ser 307 and activates S6K1. This aberrant activation decreases the activity and responsiveness of mTORC1 to insulin, leading to cell IR [92]. Dysregulation of the substrates for insulin receptors plays a key role in IR development, being controlled by more than 50 serine/threonine kinases, with positive or negative impact on insulin sensitivity [93]. In addition, overnutrition mediates obesity and triggers mTOR chronic hyperactivation in various tissues [94], promoting IR, hyperlipidemia, inflammation, stress and vasoconstriction [95]. Elevated FFAs contribute to IR by activation of IRS1 and further-downstream kinases such as mTOR, p70S6K1 and GSK3 [96]. Excessive alcohol consumption affects mTOR activity via dysregulation of protein synthesis and decreased activity of metabolic enzymes [97]. Long-term treatment with rapamycin disassembles mTORC2, leading to IR [98]. However, den Hartigh and his research team reported in a study conducted on obese male mice that a moderately low dose of rapamycin decreased weight gain and adiposity and improved the metabolic profile regarding triglycerides obesity [99]. Adipose tissue contributes to IR development, being an important source of proinflammatory molecule release such as TNF-α, leptin, IL-6, and anti-inflammatory compounds like adiponectin [100] (Figure 2).

5. Hyperglycemia, mTOR Dysregulation and Stress

At the beginning of the 20th century, the French chemist Louis Camille Maillard discovered the nonenzymatic and nonoxidative covalent attachment of glucose to proteins, lipids and nucleic acids. Glycoxidation refers to the radical reaction of free and protein-bound sugars. The Amadori rearrangement of the glycated proteins leads to AGEs generation [101]. AGEs can be found in T2D in elevated plasma levels and tend to accumulate in the tissue [89]. Hyperglycemia induces the activation of the polyol pathway, where the first and rate-limiting enzyme aldolase reductase (AR) reduces glucose to sorbitol, with NADPH as a donor of reduction equivalents. Sorbitol dehydrogenase oxidates sorbitol to fructose and NADH [102]. Further, fructose will be metabolized into ketone bodies, triose phosphate or will be transformed under the reaction catalyzed by fructose-3-phosphokinase in carbonyl compounds such as glyoxal, methylglyoxal and 3-deoxyglucose, with the formation of irreversible AGEs [103]. Methylglyoxal is one of the most potent glycating agents and leads to AGEs formation by endogenous, nonenzymatic glycoxidation of proteins, nucleic acids and lipids. Furthermore, methylglyoxal binds to arginine and lysine residues from proteins and also deoxyguanosine from DNA, resulting in the formation of AGEs and DNA adducts [104]. In vivo and in vitro studies revealed that methylglyoxal induces an inflammatory response, cytotoxicity and apoptosis [105]. In addition, the polyol pathway decreases the level of reduced glutathione (GSH) and other intracellular antioxidants because it uses NADPH and deprived glutathione reductase from it [106]. In chronic hyperglycemia, AGEs induce the development of macro- and microvascular complications in both T1D and T2D and enhance the expression of their cognate receptor, RAGE [107,108].
The hexosamine biosynthesis pathway (HBP) represents the link between glucose metabolism and lipid, nucleotide and amino acid metabolisms. Around 2–5% of glucose is converted via HBP to uridine diphosphate N-acetyl glucosamine (UDP-GlcNAc), used for glycolipids, glycoproteins and glycosaminoglycan synthesis, with the implication of fructose-6-phosphate aminotransferase as a rate-limiting enzyme [109]. Hyperglycemia activates the HBP pathway, which acts as an offshoot for glycolysis, leading to vascular damage. Moreover, in hyperglycemic conditions, the glycolysis intermediate fructose-6-phosphate is used to obtain UDP-GlcNAc, utilized as a substrate for acetylation of proteins at serine and threonine residues as O-linked N-acetylglucoseamines. This process of protein acylation is a reversible posttranslational modification that can alter the activity, interaction and function of targeted proteins [110]. Moreover, UDP-GlcNAc induces protein misfolding by interfering with N-linked glycosylation at the level of the endoplasmic reticulum (ER) membrane, leading to ER stress [111] and tumor progression [112].
Inflammation and oxidative stress (OS) are involved in diabetes pathogenesis, both in T1D and T2D, because free radicals damage pancreatic β cells. Sustained hyperglycemia leads to the formation of reactive oxygen species (ROS) and reactive nitrogen species (RNS) [113]. The mitochondrial electron transport chain, xanthine oxidase (XO), nicotinamide dinucleotide phosphate (NADPH) oxidase and uncoupled endothelial nitric oxide synthesis (eNOS) are the main ROS sources in diabetic blood vessels [114]. For example, the reaction of ROS with NO generates peroxynitrite (ONOO), a powerful oxidant for DNA, lipids and cellular proteins. In this way, NO bioavailability is diminished, which causes endothelial dysfunction. In addition, in diabetes, activation of protein kinase C (PKC) via diacylglycerol (DAG), elevated flux of the HBP, the polyol pathway and increased levels of AGEs contribute to ROS production [115]. Higher levels of DAG activate the PKC pathway, inducing the formation of AGEs [116]. PKC activation is correlated with elevated endothelial inflammation, decreased levels of NO generation and increased expression of vascular endothelial growth factor (VEGF). Once activated, PKC activates MAPK and further PI3K/AKT/mTOR [117]. Taking into consideration all these molecular events, PI3K/AKT/mTOR dysregulation leads to IR, correlated with the synthesis of AGEs, ROS and RNS [88]. Moreover, AGEs, ROS and RNS formation induce stress, protein accumulation, Met S dysfunction and inflammation [90], inducing cell damage of proteins, lipids, sugars and nucleic acids [88] (Figure 3).

6. mTOR Dysregulation, Insulin Resistance and Hypertension

Normally, blood pressure represents the product of cardiac output and peripheral vascular resistance. When the systemic blood pressure decreases, kidney-juxtaglomerular cells produce renin, which activates liver angiotensin and produces angiotensin I (Ang I). Furthermore, Ang I will be converted into angiotensin II (Ang II) by angiotensin-converting enzyme (ACE) located in the lungs [118]. In addition, ACE can also be located in endothelial cells [119]. In insulin-target organs, it promotes nitric oxide (NO) and endothelin release, which produce vasodilation and vasoconstriction, respectively, improving glucose distribution [54]. In circulation, Ang II diffuses to the tissues and binds to its main receptors [119], stimulates blood vessel constriction and induces the release of aldosterone from the adrenal glands, leading to sodium reabsorption [118]. In aldosterone-sensitive distal nephrons, together with vasopressin, aldosterone will have synergic effects on the epithelial Na+ channels (ENaCs) to increase Na reabsorption [120].
Hypertension is often met in patients with hyperglycemia, IR and abdominal obesity. Therefore, diabetic patients will have a 2 to 4 times higher risk of developing CVD [121].
The renin–angiotensin–aldosterone system (RAAS) activation is the primary etiologic event in the development of hypertension in subjects with DM [122]. In humans, higher amounts of salt intake induce alteration of the RAAS system and further IR (Figure 2). Moreover, the release of Ang II from the salt-loading adipose tissue stimulates the synthesis of proinflammatory cytokines, lipogenesis and cardiac hypertrophy and reduces the synthesis of insulin. Studies performed on animals reported that a higher intake of salt leads to diabetes via RAAS activation and salt-inducible kinase (SIK). SIK is a serine/threonine protein kinase that may phosphorylate IRS1, leading to PI3K/AKT/mTOR activation [123].
RAAS leads to hypertension development because Ang II and aldosterone increase IRS phosphorylation at serine residue increasing the PI3K/AKT activity. This molecular event will be correlated with decreased activation of endothelial nitric oxide synthase, leading to reduced NO synthesis [124]. It is well known that insulin stimulates the production of NO from the vascular endothelium. IR induces a decreased production of NO, a key element for CVD development [125]. Endothelial tissue mediates vascular tone, cell growth and the interactions among thrombocytes, leukocytes and the vessel wall. Moreover, the endothelial tissue may synthesize growth factors and thrombo-regulatory molecules [126].
In the cardiovascular system and kidneys, a hypercaloric diet, together with aldosterone, and Ang II promote IR via mTOR-S6K1 activation [127]. IR increases the blood pressure by enhancing tissue Ang II and aldosterone activity and stimulates sympathetic nervous system activity and oxidative stress [126].
Aging is associated with structural and functional modifications of organs, which may lead to senescent endothelial cells, a risk factor for CVD, including hypertension and diabetes [128]. ENaCs play a crucial role in Na+ homeostasis; therefore, dysregulation leads to many forms of hypertension [129]. mTORC2 regulates serum/glucocorticoid-regulated kinase 1 (SGK1) activity, a key enzyme that stimulates Na+ transport via insulin and IGF-1 [130]. More than that, mTORC2 is implicated in the regulation of renal tubular Na+ and K+ transport [131]. When patients are subjected to pressure overload, the ventricular myocardium switches from fatty acid metabolism to glucose to provide energy. Moreover, subjects with contractile dysfunction of the heart are characterized by myocardial glucose metabolism perturbation leading to glucose-6-phosphate (G6P) accumulation. Further, G6P accumulation activates mTOR [132].

7. Metformin and mTOR Inhibitors

Antidiabetic medications have the property to reduce the oxidative stress induced by hyperglycemia [133]. Metformin is often used for the hypoglycemic effects in T2D. Besides its hypoglycemic property, metformin exerts anti-inflammatory, antioxidant, antitumoral [134,135,136,137,138], antiaging, hepatoprotective, cardioprotective and tissue regenerative effects [139]. Metformin is widely used in pre- and diabetic patients, and also as a PI3K inhibitor, because it has low toxicity [140].
Moreover, metformin inhibits hepatic gluconeogenesis and enhances the peripheral utilization of glucose. More than that, it is considered the first line of treatment against PI3K/AKT/mTOR inhibitors that induce hyperglycemia [141]. Metformin can inhibit respiratory mitochondrial complex I, called NADH: ubiquinone oxidoreductase. At the level of complex I, NADH is oxidized, after being formed in glycolysis, fatty acid β-oxidation and the Krebs cycle. In this way, metformin increases the accumulation of NADH leading to ROS formation, and decreases the synthesis of ATP [142].
Metformin also has the potential to inhibit the mTOR pathway by activating the AMPK, leading to tumor inhibition [143,144]. Moreover, in hepatocytes isolated from rats, at concentrations of 10 to 20 μM, metformin activates AMPK and decreases glycemia via inhibition of hepatic gluconeogenesis [139,145]. It was observed that the administration of metformin for a long term, such as 12 months, decreases the level of C-reactive protein (CRP) in both women and men with impaired glucose tolerance [146]. Furthermore, it increases the survival rate of diabetic patients with advanced pancreatic neuroendocrine tumors [147] and lymphoma [148].
Frequently, mTOR dysregulation is associated with the development of various types of cancer. Therefore, mTOR inhibitors have been tested in this aspect, representing powerful therapeutic agents [149]. In animal studies, Lamming et al. reported that rapamycin inhibits mTORC2, necessary for insulin to suppress hepatic gluconeogenesis [150,151]. Rapamycin analogs such as everolimus and temsirolimus can inhibit only mTORC1 [152]. It is well known that overactivation of mTOR is associated with IR, and caloric restriction and short-term treatment with rapamycin increase glucose uptake and insulin sensitivity [153].
Wang et al. investigated in vivo the effects of evodiamine on IR in obese animals. The study concluded that evodiamine could inhibit the phosphorylation of IRS1, leading to mTOR inhibition and improving glucose tolerance [154]. The results are contradictory because Pereira and his research team illustrated that the treatment of human adipocytes with rapamycin decreases glucose uptake, contributing to IR development [155].
Inhibition of p70S6K1 will improve the life of T2D patients, as it is a downstream effector of mTOR, which mediates glucose homeostasis, protein synthesis, RNA processing, cell growth and apoptosis [156]. Studies performed on knock-out model mice without S6K1 revealed that mTOR inhibition by rapamycin causes hypoinsulinemia and hypersensitivity to insulin [157].
Das and co-workers present new hopes regarding the effects of rapamycin in animal studies. The scientific group observed that treatment with an mTOR inhibitor decreases the level of glucose and triglycerides and reduces body weight. Moreover, the levels of lipid peroxidation were significantly reduced. Rapamycin can inhibit the phosphorylation of mTOR and S6K1 but not of AKT. Administration of rapamycin improves cardiac dysfunction in type 2 diabetic mice [158].
Another glucose-lowering agent, glucagon-like peptide-1 (GLP-1), exerts cardioprotective effects [159,160]. It has been observed that, in the proximal tubular kidney area, sodium-glucose transport protein 2 (SGLT2) inhibitors suppress the gene transcription for glycolysis, gluconeogenesis and the Krebs cycle, blocking the mTORC1 pathway [161].
It is already well known that rapamycin and everolimus inhibit mTORC1. Moreover, studies performed on animals revealed that rapamycin improves health. On the other hand, everolimus enhances immunity in elderly humans without causing side effects [162]. The study conducted on diabetic rats by Zhou et al. reported that rapamycin and metformin significantly ameliorated IR, decreased inflammation, blocked mTOR and induced autophagy [163]. Similar results were obtained by Reifsnyder et al. on type 2 diabetic mice regarding metformin and rapamycin [164], and also only with rapamycin [165].
Rapamycin reduces hyperglycemia, lipid peroxidation, endoplasmic reticulum (ER) stress and dyslipidemia and increases the antioxidant capacity in type 2 diabetic animal studies [166].
The treatment of patients with T2D with acute stroke with metformin also demonstrates its positive effects regarding the neurological function and oxidative stress-related markers [167].
The study performed by Temiz-Resitoglu using hypertensive male rats treated with rapamycin revealed that this mTOR inhibitor normalized the systolic blood pressure. In addition, the activity of ribosomal protein S6 was attenuated in the heart, aorta and kidney [168]. Wang and colleagues reported similar results regarding the effects of rapamycin on early cirrhotic portal hypertension rats [169]. Kumar et al. tested the inhibitory capacity of rapamycin on salt-induced hypertension and kidney injury using Dahl salt-sensitive rats and found that it improved the renal function but did not have good effects on blood pressure [170]. Besides animal studies, promising results come from in vitro studies, where extracts from some vegetables possess anti-obesity and anti-inflammatory properties, and also may block the activity of mTOR [171].

8. Conclusions

Today, diets rich in refined carbohydrates associated with sedentarism lead to obesity, dyslipidemia, IR and also hypertension. The PI3K/AKTmTOR signaling pathway exerts key roles in cell metabolism, controlling growth, proliferation and survival. Normally, mTOR activation can be performed by growth factors, insulin and cytokines that bind to RTKs, leading to AKT and mTOR activation. mTOR hyperactivation is induced by a hypercaloric diet, proinflammatory cytokines, BCAA and dysregulation associated with various systemic pathologies, including IR, cancer and CVD. mTORC1 activates p70S6K1, which will block the IRS conducting to hyperglycemia because GLUT will remain inside the cell. Increased salt intake activates the RAAS system and further PI3K/AKT/mTOR, leading to NO decreased production and hypertension development. In T2D patients, mTOR dysregulation will promote hyperlipidemia, inflammation and vasoconstriction. Metformin is an excellent drug with hypoglycemic, anti-inflammatory and antitumoral properties, also inhibiting mTOR. Studies performed on animals reported that metformin and rapamycin reduced inflammation, hyperlipidemia and hyperglycemia, and induced autophagy by blocking mTOR. Also, everolimus, temsirolimus and SGLT2 block mTORC1, with positive results regarding glucose sensitivity being reported in animal studies.
Taking into consideration all these aspects, mTOR overactivation plays a pivotal role in IR and hypertension pathology. Therefore, detection of mTOR together with other compounds from the PI3K/AKT signaling pathway is important for T2D and T1D patients. Administration of mTOR inhibitors to diabetic patients may decrease the complications of this pathology.

Author Contributions

Conceptualization, D.M., S.M.S., C.S., S.N.; methodology, D.M., S.N., I.-I.S.-S., I.A.V.; software, D.M., R.I.N.; validation, M.J., M.G., S.M.S.; formal analysis, I.A.V.; investigation, D.M., S.N.; resources, C.S., S.M.S., I.-I.S.-S., R.I.N.; data curation, M.J., M.G.; writing—original draft preparation, D.M., S.M.S., I.-I.S.-S.; writing—review and editing, I.-I.S.-S., R.I.N.; visualization, M.J., C.S., I.A.V., S.N., R.I.N.; supervision, M.J., M.G., C.S., S.N., I.-I.S.-S.; project administration, D.M., S.M.S., C.S., S.N.; funding acquisition, S.M.S., I.-I.S.-S. All authors have read and agreed to the published version of the manuscript.

Funding

The publication of this paper was supported by the University of Medicine and Pharmacy Carol Davila, through the institutional program Publish not Perish.

Institutional Review Board Statement

Not applicable.

Informed Consent Statement

Not applicable.

Conflicts of Interest

The authors declare no conflicts of interest.

References

  1. Hwangbo, Y.; Lee, E.K. Acute hyperglycemia associated with anti-cancer medication. Endocrinol. Metab. 2017, 32, 23–29. [Google Scholar] [CrossRef]
  2. Pulakat, L.; Aroor, A.R.; Gul, R.; Sowers, J.R. Cardiac insulin resistance and microRNA modulators. J. Diabetes Res. 2012, 2012, 654904. [Google Scholar] [CrossRef] [PubMed]
  3. da Silva Rosa, S.C.; Nayak, N.; Caymo, A.M.; Gordon, J.W. Mechanisms of muscle insulin resistance and the cross-talk with liver and adipose tissue. Physiol. Rep. 2020, 8, e14607. [Google Scholar] [CrossRef] [PubMed]
  4. Narasimhan, A.; Flores, R.R.; Robbins, P.D.; Niedernhofer, L.J. Role of cellular senescence in type II diabetes. Endocrinology 2021, 162, bqab136. [Google Scholar] [CrossRef]
  5. Akhaphong, B.; Baumann, D.C.; Beetch, M.; Lockridge, A.D.; Jo, S.; Wong, A.; Zemanovic, T.; Mohan, R.; Fondevilla, D.L.; Sia, M. Placental mTOR complex 1 regulates fetal programming of obesity and insulin resistance in mice. JCI Insight 2021, 6, e149271. [Google Scholar] [CrossRef]
  6. Thomas, M.S.; Calle, M.; Fernandez, M.L. Healthy plant-based diets improve dyslipidemias, insulin resistance, and inflammation in metabolic syndrome. A narrative review. Adv. Nutr. 2023, 14, 44–54. [Google Scholar] [CrossRef] [PubMed]
  7. Wang, F.; Han, L.; Hu, D. Fasting insulin, insulin resistance and risk of hypertension in the general population: A meta-analysis. Clin. Chim. Acta 2017, 464, 57–63. [Google Scholar] [CrossRef]
  8. Zheng, Z.-G.; Zhou, Y.-P.; Zhang, X.; Thu, P.M.; Xie, Z.-S.; Lu, C.; Pang, T.; Xue, B.; Xu, D.-Q.; Chen, Y. Anhydroicaritin improves diet-induced obesity and hyperlipidemia and alleviates insulin resistance by suppressing SREBPs activation. Biochem. Pharmacol. 2016, 122, 42–61. [Google Scholar] [CrossRef] [PubMed]
  9. Natali, A.; Ferrannini, E. Hypertension, insulin resistance, and the metabolic syndrome. Endocrinol. Metab. Clin. 2004, 33, 417–429. [Google Scholar] [CrossRef]
  10. Roberts, C.K.; Hevener, A.L.; Barnard, R.J. Metabolic syndrome and insulin resistance: Underlying causes and modification by exercise training. Compr. Physiol. 2013, 3, 1. [Google Scholar]
  11. Lai, Y.; Zhao, A.; Tan, M.; Yang, M.; Lin, Y.; Li, S.; Song, J.; Zheng, H.; Zhu, Z.; Liu, D. DOCK5 regulates energy balance and hepatic insulin sensitivity by targeting mTORC1 signaling. EMBO Rep. 2020, 21, e49473. [Google Scholar] [CrossRef]
  12. Hall, J.E.; do Carmo, J.M.; da Silva, A.A.; Wang, Z.; Hall, M.E. Obesity-induced hypertension: Interaction of neurohumoral and renal mechanisms. Circ. Res. 2015, 116, 991–1006. [Google Scholar] [CrossRef] [PubMed]
  13. Arabi, T.; Shafqat, A.; Sabbah, B.N.; Fawzy, N.A.; Shah, H.; Abdulkader, H.; Razak, A.; Sabbah, A.N.; Arabi, Z. Obesity-related kidney disease: Beyond hypertension and insulin-resistance. Front. Endocrinol. 2023, 13, 1095211. [Google Scholar] [CrossRef] [PubMed]
  14. Sivasubrmanian, S. Fathoming the role of mTOR in diabetes mellitus and its complications. Curr. Mol. Pharmacol. 2023, 16, 520–529. [Google Scholar]
  15. Ganesan, H.; Balasubramanian, V.; Iyer, M.; Venugopal, A.; Subramaniam, M.D.; Cho, S.-G.; Vellingiri, B. mTOR signalling pathway-A root cause for idiopathic autism? BMB Rep. 2019, 52, 424. [Google Scholar] [CrossRef] [PubMed]
  16. Vergès, B. mTOR and cardiovascular diseases: Diabetes mellitus. Transplantation 2018, 102, S47–S49. [Google Scholar] [CrossRef] [PubMed]
  17. Noori, T.; Sureda, A.; Shirooie, S. Role of natural mTOR inhibitors in treatment of diabetes mellitus. Fundam. Clin. Pharmacol. 2023, 37, 461–479. [Google Scholar] [CrossRef] [PubMed]
  18. Zou, Z.; Tao, T.; Li, H.; Zhu, X. mTOR signaling pathway and mTOR inhibitors in cancer: Progress and challenges. Cell Biosci. 2020, 10, 31. [Google Scholar] [CrossRef] [PubMed]
  19. Liu, G.Y.; Sabatini, D.M. mTOR at the nexus of nutrition, growth, ageing and disease. Nat. Rev. Mol. Cell Biol. 2020, 21, 183–203. [Google Scholar] [CrossRef]
  20. Laplante, M.; Sabatini, D.M. mTOR signaling in growth control and disease. Cell 2012, 149, 274–293. [Google Scholar] [CrossRef]
  21. Saxton, R.A.; Sabatini, D.M. mTOR signaling in growth, metabolism, and disease. Cell 2017, 168, 960–976. [Google Scholar] [CrossRef]
  22. Burillo, J.; Marqués, P.; Jiménez, B.; González-Blanco, C.; Benito, M.; Guillén, C. Insulin resistance and diabetes mellitus in Alzheimer’s disease. Cells 2021, 10, 1236. [Google Scholar] [CrossRef] [PubMed]
  23. Luo, Q.; Du, R.; Liu, W.; Huang, G.; Dong, Z.; Li, X. PI3K/Akt/mTOR signaling pathway: Role in esophageal squamous cell carcinoma, regulatory mechanisms and opportunities for targeted therapy. Front. Oncol. 2022, 12, 852383. [Google Scholar]
  24. Gao, Y.; Tian, T. mTOR signaling pathway and gut microbiota in various disorders: Mechanisms and potential drugs in pharmacotherapy. Int. J. Mol. Sci. 2023, 24, 11811. [Google Scholar] [CrossRef]
  25. Zoncu, R.; Efeyan, A.; Sabatini, D.M. mTOR: From growth signal integration to cancer, diabetes and ageing. Nat. Rev. Mol. Cell Biol. 2011, 12, 21–35. [Google Scholar] [CrossRef]
  26. Glaviano, A.; Foo, A.S.; Lam, H.Y.; Yap, K.C.; Jacot, W.; Jones, R.H.; Eng, H.; Nair, M.G.; Makvandi, P.; Geoerger, B. PI3K/AKT/mTOR signaling transduction pathway and targeted therapies in cancer. Mol. Cancer 2023, 22, 138. [Google Scholar] [CrossRef]
  27. Mallela, K.; Kumar, A. Role of TSC1 in physiology and diseases. Mol. Cell. Biochem. 2021, 476, 2269–2282. [Google Scholar] [CrossRef] [PubMed]
  28. Larsen, L.J.; Møller, L.B. Crosstalk of hedgehog and mTORC1 pathways. Cells 2020, 9, 2316. [Google Scholar] [CrossRef] [PubMed]
  29. Zhang, H.; Bajraszewski, N.; Wu, E.; Wang, H.; Moseman, A.P.; Dabora, S.L.; Griffin, J.D.; Kwiatkowski, D.J. PDGFRs are critical for PI3K/Akt activation and negatively regulated by mTOR. J. Clin. Investig. 2007, 117, 730–738. [Google Scholar] [CrossRef]
  30. Ching, C.B.; Hansel, D.E. Expanding therapeutic targets in bladder cancer: The PI3K/Akt/mTOR pathway. Lab. Investig. 2010, 90, 1406–1414. [Google Scholar] [CrossRef]
  31. Porta, C.; Paglino, C.; Mosca, A. Targeting PI3K/Akt/mTOR signaling in cancer. Front. Oncol. 2014, 4, 64. [Google Scholar] [CrossRef] [PubMed]
  32. Jurca, C.M.; Kozma, K.; Petchesi, C.D.; Zaha, D.C.; Magyar, I.; Munteanu, M.; Faur, L.; Jurca, A.; Bembea, D.; Severin, E. Tuberous sclerosis, type II diabetes mellitus and the PI3K/AKT/mTOR signaling pathways—Case report and literature review. Genes 2023, 14, 433. [Google Scholar] [CrossRef] [PubMed]
  33. Lotfimehr, H.; Mardi, N.; Narimani, S.; Nasrabadi, H.T.; Karimipour, M.; Sokullu, E.; Rahbarghazi, R. mTOR signalling pathway in stem cell bioactivities and angiogenesis potential. Cell Prolif. 2023, 56, e13499. [Google Scholar] [CrossRef] [PubMed]
  34. Deng, C.-Y.; Lv, M.; Luo, B.-H.; Zhao, S.-Z.; Mo, Z.-C.; Xie, Y.-J. The role of the PI3K/AKT/mTOR signalling pathway in male reproduction. Curr. Mol. Med. 2021, 21, 539–548. [Google Scholar] [PubMed]
  35. Tewari, D.; Patni, P.; Bishayee, A.; Sah, A.N.; Bishayee, A. Natural products targeting the PI3K-Akt-mTOR signaling pathway in cancer: A novel therapeutic strategy. Semin. Cancer Biol. 2022, 80, 1–17. [Google Scholar] [CrossRef]
  36. Abdo Qaid, E.Y.; Zulkipli, N.N.; Zakaria, R.; Ahmad, A.H.; Othman, Z.; Muthuraju, S.; Sasongko, T.H. The role of mTOR signalling pathway in hypoxia-induced cognitive impairment. Int. J. Neurosci. 2021, 131, 482–488. [Google Scholar] [CrossRef] [PubMed]
  37. Chen, M.; Chao, B.; Xu, J.; Liu, Z.; Tao, Y.; He, J.; Wang, J.; Yang, H.; Luo, X.; Qi, H. CPT1A modulates PI3K/Akt/mTOR pathway to promote preeclampsia. Placenta 2023, 133, 23–31. [Google Scholar] [CrossRef] [PubMed]
  38. Sanvee, G.M.; Panajatovic, M.V.; Bouitbir, J.; Krähenbühl, S. Mechanisms of insulin resistance by simvastatin in C2C12 myotubes and in mouse skeletal muscle. Biochem. Pharmacol. 2019, 164, 23–33. [Google Scholar] [CrossRef]
  39. Nagini, S.; Sophia, J.; Mishra, R. Glycogen synthase kinases: Moonlighting proteins with theranostic potential in cancer. Semin. Cancer Biol. 2019, 56, 25–36. [Google Scholar] [CrossRef]
  40. Dai, D.-F.; Kang, P.; Bai, H. The mTOR signaling pathway in cardiac aging. J. Cardiovasc. Aging 2023, 3, 24. [Google Scholar] [CrossRef]
  41. Bodur, C.; Kazyken, D.; Huang, K.; Tooley, A.S.; Cho, K.W.; Barnes, T.M.; Lumeng, C.N.; Myers, M.G., Jr.; Fingar, D.C. TBK1-mTOR signaling attenuates obesity-linked hyperglycemia and insulin resistance. Diabetes 2022, 71, 2297–2312. [Google Scholar] [CrossRef] [PubMed]
  42. Kido, K.; Sase, K.; Yokokawa, T.; Fujita, S. Enhanced skeletal muscle insulin sensitivity after acute resistance-type exercise is upregulated by rapamycin-sensitive mTOR complex 1 inhibition. Sci. Rep. 2020, 10, 8509. [Google Scholar] [CrossRef] [PubMed]
  43. Mir, S.A.; Dar, A.; Alshehri, S.A.; Wahab, S.; Hamid, L.; Almoyad, M.A.A.; Ali, T.; Bader, G.N. Exploring the mTOR signalling pathway and its inhibitory scope in cancer. Pharmaceuticals 2023, 16, 1004. [Google Scholar] [CrossRef] [PubMed]
  44. Wang, H.; Liu, Y.; Wang, D.; Xu, Y.; Dong, R.; Yang, Y.; Lv, Q.; Chen, X.; Zhang, Z. The upstream pathway of mTOR-mediated autophagy in liver diseases. Cells 2019, 8, 1597. [Google Scholar] [CrossRef] [PubMed]
  45. Melanis, K.; Stefanou, M.-I.; Themistoklis, K.M.; Papasilekas, T. mTOR pathway–a potential therapeutic target in stroke. Ther. Adv. Neurol. Disord. 2023, 16, 17562864231187770. [Google Scholar] [CrossRef] [PubMed]
  46. Chakrabarti, P.; Kandror, K.V. The role of mTOR in lipid homeostasis and diabetes progression. Curr. Opin. Endocrinol. Diabetes Obes. 2015, 22, 340–346. [Google Scholar] [CrossRef] [PubMed]
  47. Ding, Y.; Chen, Q. mTOR pathway: A potential therapeutic target for spinal cord injury. Biomed. Pharmacother. 2022, 145, 112430. [Google Scholar] [CrossRef] [PubMed]
  48. Yang, L.; Zhang, Z.; Wang, D.; Jiang, Y.; Liu, Y. Targeting mTOR signaling in type 2 diabetes mellitus and diabetes complications. Curr. Drug Targets 2022, 23, 692–710. [Google Scholar] [CrossRef] [PubMed]
  49. Fattahi, S.; Khalifehzadeh-Esfahani, Z.; Mohammad-Rezaei, M.; Mafi, S.; Jafarinia, M. PI3K/Akt/mTOR pathway: A potential target for anti-SARS-CoV-2 therapy. Immunol. Res. 2022, 70, 269–275. [Google Scholar] [CrossRef]
  50. Ali, M.; Bukhari, S.A.; Lee, H.-W. Upstream signalling of mTORC1 and its hyperactivation in type 2 diabetes (T2D). BMB Rep. 2017, 50, 601. [Google Scholar] [CrossRef]
  51. Rubie, C.; Zimmer, J.; Lammert, F.; Gross, J.C.; Weber, S.N.; Kruse, B.; Halajda, B.; Wagner, M.; Wagenpfeil, S.; Glanemann, M. MicroRNA-496 and mechanistic target of rapamycin expression are associated with type 2 diabetes mellitus and obesity in elderly people. Ann. Nutr. Metab. 2019, 74, 279–286. [Google Scholar] [CrossRef]
  52. Lee, S.-H.; Park, S.-Y.; Choi, C.S. Insulin resistance: From mechanisms to therapeutic strategies. Diabetes Metab. J. 2022, 46, 15–37. [Google Scholar] [CrossRef] [PubMed]
  53. Tsatsoulis, A.; Mantzaris, M.D.; Bellou, S.; Andrikoula, M. Insulin resistance: An adaptive mechanism becomes maladaptive in the current environment—An evolutionary perspective. Metabolism 2013, 62, 622–633. [Google Scholar] [CrossRef]
  54. Onyango, A.N. Cellular stresses and stress responses in the pathogenesis of insulin resistance. Oxidative Med. Cell. Longev. 2018, 2018, 4321714. [Google Scholar] [CrossRef]
  55. Dimitriadis, G.; Mitrou, P.; Lambadiari, V.; Maratou, E.; Raptis, S.A. Insulin effects in muscle and adipose tissue. Diabetes Res. Clin. Pract. 2011, 93, S52–S59. [Google Scholar] [CrossRef] [PubMed]
  56. Wu, C.; Xu, G.; Tsai, S.-Y.A.; Freed, W.J.; Lee, C.-T. Transcriptional profiles of type 2 diabetes in human skeletal muscle reveal insulin resistance, metabolic defects, apoptosis, and molecular signatures of immune activation in response to infections. Biochem. Biophys. Res. Commun. 2017, 482, 282–288. [Google Scholar] [CrossRef]
  57. Myers, J.; Kokkinos, P.; Nyelin, E. Physical activity, cardiorespiratory fitness, and the metabolic syndrome. Nutrients 2019, 11, 1652. [Google Scholar] [CrossRef] [PubMed]
  58. Mirabelli, M.; Chiefari, E.; Arcidiacono, B.; Corigliano, D.M.; Brunetti, F.S.; Maggisano, V.; Russo, D.; Foti, D.P.; Brunetti, A. Mediterranean diet nutrients to turn the tide against insulin resistance and related diseases. Nutrients 2020, 12, 1066. [Google Scholar] [CrossRef]
  59. Tong, C.; Wu, Y.; Zhang, L.; Yu, Y. Insulin resistance, autophagy and apoptosis in patients with polycystic ovary syndrome: Association with PI3K signaling pathway. Front. Endocrinol. 2022, 13, 1091147. [Google Scholar] [CrossRef] [PubMed]
  60. De Cosmo, S.; Menzaghi, C.; Prudente, S.; Trischitta, V. Role of insulin resistance in kidney dysfunction: Insights into the mechanism and epidemiological evidence. Nephrol. Dial. Transplant. 2013, 28, 29–36. [Google Scholar] [CrossRef]
  61. Tahapary, D.L.; Pratisthita, L.B.; Fitri, N.A.; Marcella, C.; Wafa, S.; Kurniawan, F.; Rizka, A.; Tarigan, T.J.E.; Harbuwono, D.S.; Purnamasari, D. Challenges in the diagnosis of insulin resistance: Focusing on the role of HOMA-IR and Tryglyceride/glucose index. Diabetes Metab. Syndr. Clin. Res. Rev. 2022, 16, 102581. [Google Scholar] [CrossRef] [PubMed]
  62. Kosmas, C.E.; Bousvarou, M.D.; Kostara, C.E.; Papakonstantinou, E.J.; Salamou, E.; Guzman, E. Insulin resistance and cardiovascular disease. J. Int. Med. Res. 2023, 51, 03000605231164548. [Google Scholar] [CrossRef] [PubMed]
  63. Dayi, T.; Ozgoren, M. Effects of the Mediterranean diet on the components of metabolic syndrome. J. Prev. Med. Hyg. 2022, 63, E56. [Google Scholar] [PubMed]
  64. Perseghin, G.; Petersen, K.; Shulman, G. Cellular mechanism of insulin resistance: Potential links with inflammation. Int. J. Obes. 2003, 27, S6–S11. [Google Scholar] [CrossRef] [PubMed]
  65. Manaserh, I.H.; Bledzka, K.M.; Junker, A.; Grondolsky, J.; Schumacher, S.M. A cardiac amino-terminal GRK2 peptide inhibits maladaptive adipocyte hypertrophy and insulin resistance during diet-induced obesity. Basic Transl. Sci. 2022, 7, 563–579. [Google Scholar] [CrossRef] [PubMed]
  66. da Silva, A.A.; do Carmo, J.M.; Li, X.; Wang, Z.; Mouton, A.J.; Hall, J.E. Role of hyperinsulinemia and insulin resistance in hypertension: Metabolic syndrome revisited. Can. J. Cardiol. 2020, 36, 671–682. [Google Scholar] [CrossRef] [PubMed]
  67. Bar-Tana, J. Type 2 diabetes–unmet need, unresolved pathogenesis, mTORC1-centric paradigm. Rev. Endocr. Metab. Disord. 2020, 21, 613–629. [Google Scholar] [CrossRef] [PubMed]
  68. Lamounier-Zepter, V.; Ehrhart-Bornstein, M.; Bornstein, S.R. Insulin resistance in hypertension and cardiovascular disease. Best Pract. Res. Clin. Endocrinol. Metab. 2006, 20, 355–367. [Google Scholar] [CrossRef]
  69. Perrotta, F.; Nigro, E.; Mollica, M.; Costigliola, A.; D’Agnano, V.; Daniele, A.; Bianco, A.; Guerra, G. Pulmonary hypertension and obesity: Focus on adiponectin. Int. J. Mol. Sci. 2019, 20, 912. [Google Scholar] [CrossRef]
  70. Lee, D.-F.; Kuo, H.-P.; Chen, C.-T.; Wei, Y.; Chou, C.-K.; Hung, J.-Y.; Yen, C.-J.; Hung, M.-C. IKKβ suppression of TSC1 function links the mTOR pathway with insulin resistance. Int. J. Mol. Med. 2008, 22, 633–638. [Google Scholar]
  71. Ye, J. Mechanism of insulin resistance in obesity: A role of ATP. Front. Med. 2021, 15, 372–382. [Google Scholar] [CrossRef] [PubMed]
  72. van Niekerk, G.; Christowitz, C.; Engelbrecht, A.-M. Insulin-mediated immune dysfunction in the development of preeclampsia. J. Mol. Med. 2021, 99, 889–897. [Google Scholar] [CrossRef] [PubMed]
  73. Czech, M.P. Mechanisms of insulin resistance related to white, beige, and brown adipocytes. Mol. Metab. 2020, 34, 27–42. [Google Scholar] [CrossRef] [PubMed]
  74. Zhang, J.; Feng, Q. Pharmacological effects and molecular protective mechanisms of Astragalus polysaccharides on nonalcoholic fatty liver disease. Front. Pharmacol. 2022, 13, 854674. [Google Scholar] [CrossRef] [PubMed]
  75. Pan, X.; Liu, C.; Wang, X.; Zhao, M.; Zhang, Z.; Zhang, X.; Wang, C.; Song, G. Resveratrol improves palmitic acid-induced insulin resistance via the DDIT4/mTOR pathway in C2C12 cells. Mol. Med. Rep. 2023, 28, 181. [Google Scholar] [CrossRef] [PubMed]
  76. Han, X.; Yang, Y.; Liu, S.; Niu, Y.; Shao, H.; Fu, L. Aerobic exercise ameliorates insulin resistance in C57BL/6 J mice via activating Sestrin3. Biochim. Et Biophys. Acta (BBA)-Mol. Basis Dis. 2023, 1869, 166568. [Google Scholar] [CrossRef] [PubMed]
  77. Nishikawa, H.; Asai, A.; Fukunishi, S.; Nishiguchi, S.; Higuchi, K. Metabolic Syndrome and Sarcopenia. Nutrients 2021, 13, 3519. [Google Scholar] [CrossRef] [PubMed]
  78. Choi, K.; Kim, Y.-B. Molecular mechanism of insulin resistance in obesity and type 2 diabetes. Korean J. Intern. Med. 2010, 25, 119. [Google Scholar] [CrossRef]
  79. Szymczak-Pajor, I.; Drzewoski, J.; Śliwińska, A. The molecular mechanisms by which vitamin D prevents insulin resistance and associated disorders. Int. J. Mol. Sci. 2020, 21, 6644. [Google Scholar] [CrossRef]
  80. Søndergaard, E.; Jensen, M.D. Quantification of adipose tissue insulin sensitivity. J. Investig. Med. 2016, 64, 989–991. [Google Scholar] [CrossRef]
  81. Lebovitz, H. Insulin resistance: Definition and consequences. Exp. Clin. Endocrinol. Diabetes 2001, 109, S135–S148. [Google Scholar] [CrossRef] [PubMed]
  82. Meng, X.-H.; Chen, B.; Zhang, J.-P. Intracellular insulin and impaired autophagy in a zebrafish model and a cell model of type 2 diabetes. Int. J. Biol. Sci. 2017, 13, 985. [Google Scholar] [CrossRef] [PubMed]
  83. Lee, A.Y.; Christensen, S.M.; Duong, N.; Tran, Q.-A.; Xiong, H.M.; Huang, J.; James, S.; Vallabh, D.; Talbott, G.; Rose, M. Sirt3 pharmacologically promotes insulin sensitivity through PI3/AKT/mTOR and their downstream pathway in adipocytes. Int. J. Mol. Sci. 2022, 23, 3740. [Google Scholar] [CrossRef] [PubMed]
  84. Guo, S. Insulin signaling, resistance, and the metabolic syndrome: Insights from mouse models to disease mechanisms. J. Endocrinol. 2014, 220, T1. [Google Scholar] [CrossRef] [PubMed]
  85. O’Reilly, C.L.; Uranga, S.; Fluckey, J.D. Culprits or consequences: Understanding the metabolic dysregulation of muscle in diabetes. World J. Biol. Chem. 2021, 12, 70. [Google Scholar] [CrossRef] [PubMed]
  86. Zheng, M.; Wang, P. Role of insulin receptor substance-1 modulating PI3K/Akt insulin signaling pathway in Alzheimer’s disease. 3 Biotech 2021, 11, 179. [Google Scholar] [CrossRef] [PubMed]
  87. Copps, K.; White, M. Regulation of insulin sensitivity by serine/threonine phosphorylation of insulin receptor substrate proteins IRS1 and IRS2. Diabetologia 2012, 55, 2565–2582. [Google Scholar] [CrossRef] [PubMed]
  88. Newgard, C.B.; An, J.; Bain, J.R.; Muehlbauer, M.J.; Stevens, R.D.; Lien, L.F.; Haqq, A.M.; Shah, S.H.; Arlotto, M.; Slentz, C.A. A branched-chain amino acid-related metabolic signature that differentiates obese and lean humans and contributes to insulin resistance. Cell Metab. 2009, 9, 311–326. [Google Scholar] [CrossRef]
  89. Bloomgarden, Z. Diabetes and branched-chain amino acids: What is the link? J. Diabetes 2018, 10, 350–352. [Google Scholar] [CrossRef]
  90. Pomytkin, I.; Krasil’nikova, I.; Bakaeva, Z.; Surin, A.; Pinelis, V. Excitotoxic glutamate causes neuronal insulin resistance by inhibiting insulin receptor/Akt/mTOR pathway. Mol. Brain 2019, 12, 112. [Google Scholar] [CrossRef]
  91. Morita, M.; Gravel, S.-P.; Chenard, V.; Sikström, K.; Zheng, L.; Alain, T.; Gandin, V.; Avizonis, D.; Arguello, M.; Zakaria, C. mTORC1 controls mitochondrial activity and biogenesis through 4E-BP-dependent translational regulation. Cell Metab. 2013, 18, 698–711. [Google Scholar] [CrossRef]
  92. Ong, P.S.; Wang, L.Z.; Dai, X.; Tseng, S.H.; Loo, S.J.; Sethi, G. Judicious toggling of mTOR activity to combat insulin resistance and cancer: Current evidence and perspectives. Front. Pharmacol. 2016, 7, 395. [Google Scholar] [CrossRef] [PubMed]
  93. Aziz, A.U.R.; Farid, S.; Qin, K.; Wang, H.; Liu, B. Regulation of insulin resistance and glucose metabolism by interaction of PIM kinases and insulin receptor substrates. Arch. Physiol. Biochem. 2020, 126, 129–138. [Google Scholar] [CrossRef] [PubMed]
  94. Granata, S.; Mercuri, S.; Troise, D.; Gesualdo, L.; Stallone, G.; Zaza, G. mTOR-inhibitors and post-transplant diabetes mellitus: A link still debated in kidney transplantation. Front. Med. 2023, 10, 1168967. [Google Scholar] [CrossRef] [PubMed]
  95. Saha, S.; Fang, X.; Green, C.D.; Das, A. mTORC1 and SGLT2 Inhibitors—A Therapeutic Perspective for Diabetic Cardiomyopathy. Int. J. Mol. Sci. 2023, 24, 15078. [Google Scholar] [CrossRef] [PubMed]
  96. Den Hartogh, D.J.; Vlavcheski, F.; Giacca, A.; Tsiani, E. Attenuation of free fatty acid (FFA)-induced skeletal muscle cell insulin resistance by resveratrol is linked to activation of AMPK and inhibition of mTOR and p70 S6K. Int. J. Mol. Sci. 2020, 21, 4900. [Google Scholar] [CrossRef] [PubMed]
  97. Koh, J.-H.; Kim, K.-H.; Park, S.-Y.; Kim, Y.-W.; Kim, J.-Y. PPARδ attenuates alcohol-mediated insulin resistance by enhancing fatty acid-induced mitochondrial uncoupling and antioxidant defense in skeletal muscle. Front. Physiol. 2020, 11, 749. [Google Scholar] [CrossRef]
  98. Lee, H.-K.; Kwon, B.; Lemere, C.A.; De La Monte, S.; Itamura, K.; Ha, A.Y.; Querfurth, H.W. mTORC2 (Rictor) in Alzheimer’s disease and reversal of amyloid-β expression-induced insulin resistance and toxicity in rat primary cortical neurons. J. Alzheimer’s Dis. 2017, 56, 1015–1036. [Google Scholar] [CrossRef] [PubMed]
  99. den Hartigh, L.J.; Goodspeed, L.; Wang, S.A.; Kenerson, H.L.; Omer, M.; O’Brien, K.D.; Ladiges, W.; Yeung, R.; Subramanian, S. Chronic oral rapamycin decreases adiposity, hepatic triglycerides and insulin resistance in male mice fed a diet high in sucrose and saturated fat. Exp. Physiol. 2018, 103, 1469–1480. [Google Scholar] [CrossRef]
  100. Sharma, A.; Chetty, V. Obesity, hypertension and insulin resistance. Acta Diabetol. 2005, 42, s3–s8. [Google Scholar] [CrossRef]
  101. Boyer, F.; Vidot, J.B.; Dubourg, A.G.; Rondeau, P.; Essop, M.F.; Bourdon, E. Oxidative stress and adipocyte biology: Focus on the role of AGEs. Oxidative Med. Cell. Longev. 2015, 2015, 534873. [Google Scholar] [CrossRef] [PubMed]
  102. Kang, Q.; Yang, C. Oxidative stress and diabetic retinopathy: Molecular mechanisms, pathogenetic role and therapeutic implications. Redox Biol. 2020, 37, 101799. [Google Scholar] [CrossRef] [PubMed]
  103. Ott, C.; Jacobs, K.; Haucke, E.; Santos, A.N.; Grune, T.; Simm, A. Role of advanced glycation end products in cellular signaling. Redox Biol. 2014, 2, 411–429. [Google Scholar] [CrossRef] [PubMed]
  104. Baver, S.B.; Hope, K.; Guyot, S.; Bjørbaek, C.; Kaczorowski, C.; O’Connell, K.M. Leptin modulates the intrinsic excitability of AgRP/NPY neurons in the arcuate nucleus of the hypothalamus. J. Neurosci. 2014, 34, 5486–5496. [Google Scholar] [CrossRef] [PubMed]
  105. Chang, W.-C.; Wu, S.-C.; Xu, K.-D.; Liao, B.-C.; Wu, J.-F.; Cheng, A.-S. Scopoletin protects against methylglyoxal-induced hyperglycemia and insulin resistance mediated by suppression of advanced glycation endproducts (AGEs) generation and anti-glycation. Molecules 2015, 20, 2786–2801. [Google Scholar] [CrossRef] [PubMed]
  106. González, P.; Lozano, P.; Ros, G.; Solano, F. Hyperglycemia and oxidative stress: An integral, updated and critical overview of their metabolic interconnections. Int. J. Mol. Sci. 2023, 24, 9352. [Google Scholar] [CrossRef] [PubMed]
  107. Stefano, G.B.; Challenger, S.; Kream, R.M. Hyperglycemia-associated alterations in cellular signaling and dysregulated mitochondrial bioenergetics in human metabolic disorders. Eur. J. Nutr. 2016, 55, 2339–2345. [Google Scholar] [CrossRef] [PubMed]
  108. Pal, R.; Bhadada, S.K. AGEs accumulation with vascular complications, glycemic control and metabolic syndrome: A narrative review. Bone 2023, 176, 116884. [Google Scholar] [CrossRef] [PubMed]
  109. Wang, Y.; Eshwaran, R.; Beck, S.C.; Hammes, H.-P.; Wieland, T.; Feng, Y. Contribution of the hexosamine biosynthetic pathway in the hyperglycemia-dependent and-independent breakdown of the retinal neurovascular unit. Mol. Metab. 2023, 73, 101736. [Google Scholar] [CrossRef]
  110. Chatterjee, A.; Eshwaran, R.; Poschet, G.; Lomada, S.; Halawa, M.; Wilhelm, K.; Schmidt, M.; Hammes, H.-P.; Wieland, T.; Feng, Y. Involvement of NDPK-B in glucose metabolism-mediated endothelial damage via activation of the hexosamine biosynthesis pathway and suppression of O-GlcNAcase activity. Cells 2020, 9, 2324. [Google Scholar] [CrossRef]
  111. Sage, A.T.; Walter, L.A.; Shi, Y.; Khan, M.I.; Kaneto, H.; Capretta, A.; Werstuck, G.H. Hexosamine biosynthesis pathway flux promotes endoplasmic reticulum stress, lipid accumulation, and inflammatory gene expression in hepatic cells. Am. J. Physiol.-Endocrinol. Metab. 2010, 298, E499–E511. [Google Scholar] [CrossRef]
  112. Vasconcelos-dos-Santos, A.; de Queiroz, R.M.; da Costa Rodrigues, B.; Todeschini, A.R.; Dias, W.B. Hyperglycemia and aberrant O-GlcNAc ylation: Contributions to tumor progression. J. Bioenerg. Biomembr. 2018, 50, 175–187. [Google Scholar] [CrossRef] [PubMed]
  113. Wronka, M.; Krzemińska, J.; Młynarska, E.; Rysz, J.; Franczyk, B. The influence of lifestyle and treatment on oxidative stress and inflammation in diabetes. Int. J. Mol. Sci. 2022, 23, 15743. [Google Scholar] [CrossRef] [PubMed]
  114. An, Y.; Xu, B.-T.; Wan, S.-R.; Ma, X.-M.; Long, Y.; Xu, Y.; Jiang, Z.-Z. The role of oxidative stress in diabetes mellitus-induced vascular endothelial dysfunction. Cardiovasc. Diabetol. 2023, 22, 237. [Google Scholar] [CrossRef] [PubMed]
  115. Luc, K.; Schramm-Luc, A.; Guzik, T.; Mikolajczyk, T. Oxidative stress and inflammatory markers in prediabetes and diabetes. J. Physiol. Pharmacol. 2019, 70, 809–824. [Google Scholar]
  116. Lima, J.E.; Moreira, N.C.; Sakamoto-Hojo, E.T. Mechanisms underlying the pathophysiology of type 2 diabetes: From risk factors to oxidative stress, metabolic dysfunction, and hyperglycemia. Mutat. Res./Genet. Toxicol. Environ. Mutagen. 2022, 874, 503437. [Google Scholar] [CrossRef]
  117. Jubaidi, F.F.; Zainalabidin, S.; Taib, I.S.; Abdul Hamid, Z.; Mohamad Anuar, N.N.; Jalil, J.; Mohd Nor, N.A.; Budin, S.B. The role of PKC-MAPK signalling pathways in the development of hyperglycemia-induced cardiovascular complications. Int. J. Mol. Sci. 2022, 23, 8582. [Google Scholar] [CrossRef] [PubMed]
  118. Adua, E. Decoding the mechanism of hypertension through multiomics profiling. J. Hum. Hypertens. 2023, 37, 253–264. [Google Scholar] [CrossRef]
  119. Te Riet, L.; van Esch, J.H.; Roks, A.J.; van den Meiracker, A.H.; Danser, A.J. Hypertension: Renin–angiotensin–aldosterone system alterations. Circ. Res. 2015, 116, 960–975. [Google Scholar] [CrossRef]
  120. Rossier, B.C.; Bochud, M.; Devuyst, O. The hypertension pandemic: An evolutionary perspective. Physiology 2017, 32, 112–125. [Google Scholar] [CrossRef]
  121. Deedwania, P. Hypertension, dyslipidemia, and insulin resistance in patients with diabetes mellitus or the cardiometabolic syndrome: Benefits of vasodilating β-blockers. J. Clin. Hypertens. 2011, 13, 52–59. [Google Scholar] [CrossRef] [PubMed]
  122. Hsueh, W.A.; Wyne, K. Renin-angiotensin-aldosterone system in diabetes and hypertension. J. Clin. Hypertens. 2011, 13, 224–237. [Google Scholar] [CrossRef] [PubMed]
  123. Lee, M.; Sorn, S.R.; Lee, Y.; Kang, I. Salt induces adipogenesis/lipogenesis and inflammatory adipocytokines secretion in adipocytes. Int. J. Mol. Sci. 2019, 20, 160. [Google Scholar] [CrossRef] [PubMed]
  124. Jia, G.; Sowers, J.R. Hypertension in diabetes: An update of basic mechanisms and clinical disease. Hypertension 2021, 78, 1197–1205. [Google Scholar] [CrossRef] [PubMed]
  125. Hill, M.A.; Yang, Y.; Zhang, L.; Sun, Z.; Jia, G.; Parrish, A.R.; Sowers, J.R. Insulin resistance, cardiovascular stiffening and cardiovascular disease. Metabolism 2021, 119, 154766. [Google Scholar] [CrossRef] [PubMed]
  126. Tagi, V.M.; Mainieri, F.; Chiarelli, F. Hypertension in patients with insulin resistance: Etiopathogenesis and management in children. Int. J. Mol. Sci. 2022, 23, 5814. [Google Scholar] [CrossRef] [PubMed]
  127. Pulakat, L.; DeMarco, V.G.; Whaley-Connell, A.; Sowers, J.R. The impact of overnutrition on insulin metabolic signaling in the heart and the kidney. Cardiorenal Med. 2011, 1, 102–112. [Google Scholar] [CrossRef]
  128. Hwang, H.J.; Kim, N.; Herman, A.B.; Gorospe, M.; Lee, J.-S. Factors and pathways modulating endothelial cell senescence in vascular aging. Int. J. Mol. Sci. 2022, 23, 10135. [Google Scholar] [CrossRef]
  129. Gleason, C.E.; Frindt, G.; Cheng, C.-J.; Ng, M.; Kidwai, A.; Rashmi, P.; Lang, F.; Baum, M.; Palmer, L.G.; Pearce, D. mTORC2 regulates renal tubule sodium uptake by promoting ENaC activity. J. Clin. Investig. 2015, 125, 117–128. [Google Scholar] [CrossRef]
  130. Mansley, M.K.; Wilson, S.M. Dysregulation of epithelial Na+ absorption induced by inhibition of the kinases TORC1 and TORC2. Br. J. Pharmacol. 2010, 161, 1778–1792. [Google Scholar] [CrossRef]
  131. Kumar, V.; Evans, L.C.; Kurth, T.; Yang, C.; Wollner, C.; Nasci, V.; Zheleznova, N.N.; Bukowy, J.; Dayton, A.; Cowley, A.W., Jr. Therapeutic suppression of mTOR (mammalian target of rapamycin) signaling prevents and reverses salt-induced hypertension and kidney injury in Dahl salt-sensitive rats. Hypertension 2019, 73, 630–639. [Google Scholar] [CrossRef] [PubMed]
  132. Kundu, B.K.; Zhong, M.; Sen, S.; Davogustto, G.; Keller, S.R.; Taegtmeyer, H. Remodeling of glucose metabolism precedes pressure overload-induced left ventricular hypertrophy: Review of a hypothesis. Cardiology 2015, 130, 211–220. [Google Scholar] [CrossRef] [PubMed]
  133. Birajdar, S.V.; Mazahir, F.; Alam, M.I.; Kumar, A.; Yadav, A.K. Repurposing and clinical attributes of antidiabetic drugs for the treatment of neurodegenerative disorders. Eur. J. Pharmacol. 2023, 961, 176117. [Google Scholar] [CrossRef] [PubMed]
  134. Chen, Q.; Zhang, H.; Yang, Y.; Zhang, S.; Wang, J.; Zhang, D.; Yu, H. Metformin attenuates UVA-induced skin photoaging by suppressing mitophagy and the PI3K/AKT/mTOR pathway. Int. J. Mol. Sci. 2022, 23, 6960. [Google Scholar] [CrossRef] [PubMed]
  135. Ampuero, J.; Romero-Gomez, M. Prevention of hepatocellular carcinoma by correction of metabolic abnormalities: Role of statins and metformin. World J. Hepatol. 2015, 7, 1105. [Google Scholar] [CrossRef] [PubMed]
  136. Citi, V.; Barresi, E.; Piragine, E.; Spezzini, J.; Testai, L.; Da Settimo, F.; Martelli, A.; Taliani, S.; Calderone, V. Anti-Proliferative Properties of the Novel Hybrid Drug Met-ITC, Composed of the Native Drug Metformin with the Addition of an Isothiocyanate H2S Donor Moiety, in Different Cancer Cell Lines. Int. J. Mol. Sci. 2023, 24, 16131. [Google Scholar] [CrossRef] [PubMed]
  137. He, X.; Esteva, F.; Ensor, J.; Hortobagyi, G.; Lee, M.-H.; Yeung, S.-C. Metformin and thiazolidinediones are associated with improved breast cancer-specific survival of diabetic women with HER2+ breast cancer. Ann. Oncol. 2012, 23, 1771–1780. [Google Scholar] [CrossRef] [PubMed]
  138. Pusceddu, S.; Buzzoni, R.; Vernieri, C.; Concas, L.; Marceglia, S.; Giacomelli, L.; Milione, M.; Leuzzi, L.; Femia, D.; Formisano, B. Metformin with everolimus and octreotide in pancreatic neuroendocrine tumor patients with diabetes. Future Oncol. 2016, 12, 1251–1260. [Google Scholar] [CrossRef]
  139. Shen, Z.; Xue, D.; Wang, K.; Zhang, F.; Shi, J.; Jia, B.; Yang, D.; Zhang, Q.; Zhang, S.; Jiang, H. Metformin exerts an antitumor effect by inhibiting bladder cancer cell migration and growth, and promoting apoptosis through the PI3K/AKT/mTOR pathway. BMC Urol. 2022, 22, 79. [Google Scholar] [CrossRef]
  140. Hopkins, B.D.; Pauli, C.; Du, X.; Wang, D.G.; Li, X.; Wu, D.; Amadiume, S.C.; Goncalves, M.D.; Hodakoski, C.; Lundquist, M.R. Suppression of insulin feedback enhances the efficacy of PI3K inhibitors. Nature 2018, 560, 499–503. [Google Scholar] [CrossRef]
  141. Cheung, Y.-M.M.; McDonnell, M.; Hamnvik, O.-P.R. A targeted approach to phosphoinositide-3-kinase/Akt/mammalian target of rapamycin-induced hyperglycemia. Curr. Probl. Cancer 2022, 46, 100776. [Google Scholar] [CrossRef] [PubMed]
  142. Owen, M.D.; Baker, B.C.; Scott, E.M.; Forbes, K. Interaction between metformin, folate and vitamin B12 and the potential impact on fetal growth and long-term metabolic health in diabetic pregnancies. Int. J. Mol. Sci. 2021, 22, 5759. [Google Scholar] [CrossRef] [PubMed]
  143. Shen, M.; Yu, H.; Jin, Y.; Mo, J.; Sui, J.; Qian, X.; Chen, T. Metformin facilitates osteoblastic differentiation and M2 macrophage polarization by PI3K/AKT/mTOR pathway in human umbilical cord mesenchymal stem cells. Stem Cells Int. 2022, 2022, 9498876. [Google Scholar] [CrossRef]
  144. Singh, S.K.; Apata, T.; Singh, S.; McFadden, M.; Singh, R. Clinical implication of metformin in relation to diabetes mellitus and ovarian cancer. Biomedicines 2021, 9, 1020. [Google Scholar] [CrossRef] [PubMed]
  145. Triggle, C.R.; Mohammed, I.; Bshesh, K.; Marei, I.; Ye, K.; Ding, H.; MacDonald, R.; Hollenberg, M.D.; Hill, M.A. Metformin: Is it a drug for all reasons and diseases? Metabolism 2022, 133, 155223. [Google Scholar] [CrossRef] [PubMed]
  146. Ala, M.; Ala, M. Metformin for cardiovascular protection, inflammatory bowel disease, osteoporosis, periodontitis, polycystic ovarian syndrome, neurodegeneration, cancer, inflammation and senescence: What is next? ACS Pharmacol. Transl. Sci. 2021, 4, 1747–1770. [Google Scholar] [CrossRef] [PubMed]
  147. Pusceddu, S.; Vernieri, C.; Di Maio, M.; Marconcini, R.; Spada, F.; Massironi, S.; Ibrahim, T.; Brizzi, M.P.; Campana, D.; Faggiano, A. Metformin use is associated with longer progression-free survival of patients with diabetes and pancreatic neuroendocrine tumors receiving everolimus and/or somatostatin analogues. Gastroenterology 2018, 155, 479–489.e7. [Google Scholar] [CrossRef] [PubMed]
  148. Wynn, A.; Vacheron, A.; Zuber, J.; Solomon, S.S. Metformin associated with increased survival in type 2 diabetes patients with pancreatic cancer and lymphoma. Am. J. Med. Sci. 2019, 358, 200–203. [Google Scholar] [CrossRef] [PubMed]
  149. Deblon, N.; Bourgoin, L.; Veyrat-Durebex, C.; Peyrou, M.; Vinciguerra, M.; Caillon, A.; Maeder, C.; Fournier, M.; Montet, X.; Rohner-Jeanrenaud, F. Chronic mTOR inhibition by rapamycin induces muscle insulin resistance despite weight loss in rats. Br. J. Pharmacol. 2012, 165, 2325–2340. [Google Scholar] [CrossRef]
  150. Lamming, D.W.; Ye, L.; Katajisto, P.; Goncalves, M.D.; Saitoh, M.; Stevens, D.M.; Davis, J.G.; Salmon, A.B.; Richardson, A.; Ahima, R.S. Rapamycin-induced insulin resistance is mediated by mTORC2 loss and uncoupled from longevity. Science 2012, 335, 1638–1643. [Google Scholar] [CrossRef]
  151. D’Elia, J.A.; Weinrauch, L.A. Hyperglycemia and hyperlipidemia with kidney or liver transplantation: A review. Biology 2023, 12, 1185. [Google Scholar] [CrossRef] [PubMed]
  152. Blagosklonny, M.V. Once again on rapamycin-induced insulin resistance and longevity: Despite of or owing to. Aging 2012, 4, 350. [Google Scholar] [CrossRef]
  153. Kezic, A.; Popovic, L.; Lalic, K. mTOR inhibitor therapy and metabolic consequences: Where do we stand? Oxidative Med. Cell. Longev. 2018, 2018, 2640342. [Google Scholar] [CrossRef]
  154. Wang, T.; Kusudo, T.; Takeuchi, T.; Yamashita, Y.; Kontani, Y.; Okamatsu, Y.; Saito, M.; Mori, N.; Yamashita, H. Evodiamine inhibits insulin-stimulated mTOR-S6K activation and IRS1 serine phosphorylation in adipocytes and improves glucose tolerance in obese/diabetic mice. PLoS ONE 2013, 8, e83264. [Google Scholar] [CrossRef] [PubMed]
  155. Pereira, M.J.; Palming, J.; Rizell, M.; Aureliano, M.; Carvalho, E.; Svensson, M.K.; Eriksson, J.W. mTOR inhibition with rapamycin causes impaired insulin signalling and glucose uptake in human subcutaneous and omental adipocytes. Mol. Cell. Endocrinol. 2012, 355, 96–105. [Google Scholar] [CrossRef]
  156. Zhang, N.; Ma, S. Research progress of 70 kDa ribosomal protein S6 kinase (P70S6K) inhibitors as effective therapeutic tools for obesity, type II diabetes and cancer. Curr. Med. Chem. 2020, 27, 4699–4719. [Google Scholar] [CrossRef] [PubMed]
  157. Tarantino, G.; Capone, D. Inhibition of the mTOR pathway: A possible protective role in coronary artery disease. Ann. Med. 2013, 45, 348–356. [Google Scholar] [CrossRef]
  158. Das, A.; Durrant, D.; Koka, S.; Salloum, F.N.; Xi, L.; Kukreja, R.C. Mammalian target of rapamycin (mTOR) inhibition with rapamycin improves cardiac function in type 2 diabetic mice: Potential role of attenuated oxidative stress and altered contractile protein expression. J. Biol. Chem. 2014, 289, 4145–4160. [Google Scholar] [CrossRef]
  159. Wang, J.; Fan, S.; Xiong, Q.; Niu, Y.; Zhang, X.; Qin, J.; Shi, Y.; Zhang, L. Glucagon-like peptide-1 attenuates cardiac hypertrophy via the AngII/AT1R/ACE2 and AMPK/mTOR/p70S6K pathways. Acta Biochim. Et Biophys. Sin. 2021, 53, 1189–1197. [Google Scholar] [CrossRef]
  160. Patel, S.M.; Kang, Y.M.; Im, K.; Neuen, B.L.; Anker, S.D.; Bhatt, D.L.; Butler, J.; Cherney, D.Z.; Claggett, B.L.; Fletcher, R.A. Sodium-Glucose Cotransporter-2 Inhibitors and Major Adverse Cardiovascular Outcomes: A SMART-C Collaborative Meta-Analysis. Circulation 2024, 149, 1789–1801. [Google Scholar] [CrossRef]
  161. Schaub, J.A.; AlAkwaa, F.M.; McCown, P.J.; Naik, A.S.; Nair, V.; Eddy, S.; Menon, R.; Otto, E.A.; Demeke, D.; Hartman, J. SGLT2 inhibitors mitigate kidney tubular metabolic and mTORC1 perturbations in youth-onset type 2 diabetes. J. Clin. Investig. 2023, 133, e164486. [Google Scholar] [CrossRef]
  162. Blagosklonny, M.V. Fasting and rapamycin: Diabetes versus benevolent glucose intolerance. Cell Death Dis. 2019, 10, 607. [Google Scholar] [CrossRef] [PubMed]
  163. Zhou, W.; Ye, S. Rapamycin improves insulin resistance and hepatic steatosis in type 2 diabetes rats through activation of autophagy. Cell Biol. Int. 2018, 42, 1282–1291. [Google Scholar] [CrossRef] [PubMed]
  164. Reifsnyder, P.C.; Flurkey, K.; Doty, R.; Calcutt, N.A.; Koza, R.A.; Harrison, D.E. Rapamycin/metformin co-treatment normalizes insulin sensitivity and reduces complications of metabolic syndrome in type 2 diabetic mice. Aging Cell 2022, 21, e13666. [Google Scholar] [CrossRef] [PubMed]
  165. Reifsnyder, P.C.; Flurkey, K.; Te, A.; Harrison, D.E. Rapamycin treatment benefits glucose metabolism in mouse models of type 2 diabetes. Aging 2016, 8, 3120. [Google Scholar] [CrossRef] [PubMed]
  166. Gadallah, S.H.; Ghanem, H.M.; Abdel-Ghaffar, A.; Metwaly, F.G.; Hanafy, L.K.; Ahmed, E.K. 4-Phenylbutyric acid and rapamycin improved diabetic status in high fat diet/streptozotocin-induced type 2 diabetes through activation of autophagy. Arch. Physiol. Biochem. 2021, 127, 235–244. [Google Scholar] [CrossRef]
  167. Zhao, M.; Li, X.W.; Chen, D.Z.; Hao, F.; Tao, S.X.; Yu, H.Y.; Cheng, R.; Liu, H. Neuro-protective role of metformin in patients with acute stroke and type 2 diabetes mellitus via AMPK/mammalian target of rapamycin (mTOR) signaling pathway and oxidative stress. Med. Sci. Monit. Int. Med. J. Exp. Clin. Res. 2019, 25, 2186. [Google Scholar] [CrossRef] [PubMed]
  168. Temiz-Resitoglu, M.; Guden, D.S.; Senol, S.P.; Vezir, O.; Sucu, N.; Kibar, D.; Yılmaz, S.N.; Tunctan, B.; Malik, K.U.; Sahan-Firat, S. Pharmacological inhibition of mammalian target of rapamycin attenuates deoxycorticosterone acetate salt–induced hypertension and related pathophysiology: Regulation of oxidative stress, inflammation, and cardiovascular hypertrophy in male rats. J. Cardiovasc. Pharmacol. 2022, 79, 355–367. [Google Scholar] [CrossRef] [PubMed]
  169. Wang, W.; Yan, J.; Wang, H.; Shi, M.; Zhang, M.; Yang, W.; Peng, C.; Li, H. Rapamycin ameliorates inflammation and fibrosis in the early phase of cirrhotic portal hypertension in rats through inhibition of mTORC1 but not mTORC2. PLoS ONE 2014, 9, e83908. [Google Scholar] [CrossRef]
  170. Kumar, V.; Wollner, C.; Kurth, T.; Bukowy, J.D.; Cowley, A.W., Jr. Inhibition of mammalian target of rapamycin complex 1 attenuates salt-induced hypertension and kidney injury in Dahl salt-sensitive rats. Hypertension 2017, 70, 813–821. [Google Scholar] [CrossRef]
  171. Kurniawan, R.; Nurkolis, F.; Taslim, N.A.; Subali, D.; Surya, R.; Gunawan, W.B.; Alisaputra, D.; Mayulu, N.; Salindeho, N.; Kim, B. Carotenoids composition of green algae Caulerpa racemosa and their antidiabetic, anti-obesity, antioxidant, and anti-inflammatory properties. Molecules 2023, 28, 3267. [Google Scholar] [CrossRef]
Figure 1. Phosphatidylinositol 3-kinase (PI3K) protein kinases B (AKT)/mammalian target of rapamycin (mTOR) pathway in healthy conditions: Nutrients, growth factors, cytokines and insulin bind to tyrosine kinases receptors (RTKs), leading to insulin receptors substrate 1 or 2 (IRS1/IRS2) activation and further AKT activation by phosphorylation. Once activated, AKT will phosphorylate other protein kinases such as mTOR, composed of the two complexes mTOR complex 1 (mTORC1) and mTOR complex 2 (mTORC2). mTORC1 activates sterol response element binding protein (SREBP) and eukaryotic translation initiator factor 4E binding protein (4EBP) and 70Ka ribosomal protein S56 kinase 1 (p70S6K1), leading to lipid and protein synthesis, respectively. mTORC1 inhibits the activity of unc-51-like kinase 1 (ULK1) and autophagy-related gene 13 (ATG13) blocking autophagy. Inactivation of AKT substrate 160 (AS160) and glycogen synthase 3 (GSK3) induces plasma membrane GLUT translocation. mTORC2 activates other protein kinases such as A, G and C, which positively regulate cellular metabolism. Activation of PI3K/AKT/mTOR will be correlated with cell growth, survival and proliferation. “+” activation.
Figure 1. Phosphatidylinositol 3-kinase (PI3K) protein kinases B (AKT)/mammalian target of rapamycin (mTOR) pathway in healthy conditions: Nutrients, growth factors, cytokines and insulin bind to tyrosine kinases receptors (RTKs), leading to insulin receptors substrate 1 or 2 (IRS1/IRS2) activation and further AKT activation by phosphorylation. Once activated, AKT will phosphorylate other protein kinases such as mTOR, composed of the two complexes mTOR complex 1 (mTORC1) and mTOR complex 2 (mTORC2). mTORC1 activates sterol response element binding protein (SREBP) and eukaryotic translation initiator factor 4E binding protein (4EBP) and 70Ka ribosomal protein S56 kinase 1 (p70S6K1), leading to lipid and protein synthesis, respectively. mTORC1 inhibits the activity of unc-51-like kinase 1 (ULK1) and autophagy-related gene 13 (ATG13) blocking autophagy. Inactivation of AKT substrate 160 (AS160) and glycogen synthase 3 (GSK3) induces plasma membrane GLUT translocation. mTORC2 activates other protein kinases such as A, G and C, which positively regulate cellular metabolism. Activation of PI3K/AKT/mTOR will be correlated with cell growth, survival and proliferation. “+” activation.
Biomedicines 12 01802 g001
Figure 2. Phosphatidylinositol 3-kinase (PI3K) protein kinase B (AKT)/mammalian target of rapamycin (mTOR) pathway, insulin resistance and hypertension. Hypercaloric diet, branched-chain amino acids (BCAAs), proinflammatory cytokines, free fatty acids (FFAs), increased salt intake, the renin–angiotensin–aldosterone system (RAAS) and salt-inducible kinase (SIK) induce mTOR hyperactivation via RTKs or insulin receptor substrates (IRS1/2). IRS phosphorylation produced by angiotensin II (Ang II) and aldosterone decreases nitric oxide (NO) synthesis. Activation of 70Ka ribosomal protein S6 kinase 1 (p70S6K1) and glycogen synthase 3 (GSK3) inhibits IRS conducing to an increased blood glucose level because GLUT will be blocked inside the cell. mTOR complex 2 (mTORC2) activates serum/glucocorticoid-regulated kinase 1 (SGK1) stimulating Na transport. mTOR over-activation is associated with synthesis of advanced end products (AGEs), reactive oxygen species (ROS), reactive nitrogen species (RNS) and lipids. Metformin has the capacity to inhibit mTOR, while rapamycin, everolimus, temsirolimus and sodium-glucose transporter protein 2 (SGLT2) block mTORC1. All these events will lead to insulin resistance (IR) and further to hypertension. “+” activation; “↓” decrease; “↑” increase.
Figure 2. Phosphatidylinositol 3-kinase (PI3K) protein kinase B (AKT)/mammalian target of rapamycin (mTOR) pathway, insulin resistance and hypertension. Hypercaloric diet, branched-chain amino acids (BCAAs), proinflammatory cytokines, free fatty acids (FFAs), increased salt intake, the renin–angiotensin–aldosterone system (RAAS) and salt-inducible kinase (SIK) induce mTOR hyperactivation via RTKs or insulin receptor substrates (IRS1/2). IRS phosphorylation produced by angiotensin II (Ang II) and aldosterone decreases nitric oxide (NO) synthesis. Activation of 70Ka ribosomal protein S6 kinase 1 (p70S6K1) and glycogen synthase 3 (GSK3) inhibits IRS conducing to an increased blood glucose level because GLUT will be blocked inside the cell. mTOR complex 2 (mTORC2) activates serum/glucocorticoid-regulated kinase 1 (SGK1) stimulating Na transport. mTOR over-activation is associated with synthesis of advanced end products (AGEs), reactive oxygen species (ROS), reactive nitrogen species (RNS) and lipids. Metformin has the capacity to inhibit mTOR, while rapamycin, everolimus, temsirolimus and sodium-glucose transporter protein 2 (SGLT2) block mTORC1. All these events will lead to insulin resistance (IR) and further to hypertension. “+” activation; “↓” decrease; “↑” increase.
Biomedicines 12 01802 g002
Figure 3. Hyperglycemia is correlated with the activation of the polyol pathway, where glucose is reduced to sorbitol by aldolase reductase (AR) and NADPH. Further, sorbitol will be oxidized to fructose by the enzyme sorbitol dehydrogenase (SDH), and NADH is generated. Fructose will be metabolized into ketone bodies, triose phosphate or carbonylic compounds such as glyoxal, methylglyoxal and 3-deoxyglucose. The last three compounds will contribute to irreversible advanced glycation end product (AGE) formation. NADPH and NADH represent sources for reactive species generation. In hyperglycemic conditions, the hexosamine biosynthesis pathway (HBP) is also activated, leading to the formation of uridine diphosphate N-acetylglucosamine (UDP-GlcNAc), which can induce protein damage. Protein kinase C (PKC) is activated by hyperglycemia, which has the capacity to activate polyol and HBP pathways. PKC activation is associated with decreased levels of nitric oxide (NO) biosynthesis and elevated levels of vascular endothelial growth factor (VEGF). All these molecular events will induce, in the end, mTOR dysregulation. “+” activation; “↑” increase; “↓” decrease.
Figure 3. Hyperglycemia is correlated with the activation of the polyol pathway, where glucose is reduced to sorbitol by aldolase reductase (AR) and NADPH. Further, sorbitol will be oxidized to fructose by the enzyme sorbitol dehydrogenase (SDH), and NADH is generated. Fructose will be metabolized into ketone bodies, triose phosphate or carbonylic compounds such as glyoxal, methylglyoxal and 3-deoxyglucose. The last three compounds will contribute to irreversible advanced glycation end product (AGE) formation. NADPH and NADH represent sources for reactive species generation. In hyperglycemic conditions, the hexosamine biosynthesis pathway (HBP) is also activated, leading to the formation of uridine diphosphate N-acetylglucosamine (UDP-GlcNAc), which can induce protein damage. Protein kinase C (PKC) is activated by hyperglycemia, which has the capacity to activate polyol and HBP pathways. PKC activation is associated with decreased levels of nitric oxide (NO) biosynthesis and elevated levels of vascular endothelial growth factor (VEGF). All these molecular events will induce, in the end, mTOR dysregulation. “+” activation; “↑” increase; “↓” decrease.
Biomedicines 12 01802 g003
Disclaimer/Publisher’s Note: The statements, opinions and data contained in all publications are solely those of the individual author(s) and contributor(s) and not of MDPI and/or the editor(s). MDPI and/or the editor(s) disclaim responsibility for any injury to people or property resulting from any ideas, methods, instructions or products referred to in the content.

Share and Cite

MDPI and ACS Style

Stanciu, S.M.; Jinga, M.; Miricescu, D.; Stefani, C.; Nica, R.I.; Stanescu-Spinu, I.-I.; Vacaroiu, I.A.; Greabu, M.; Nica, S. mTOR Dysregulation, Insulin Resistance, and Hypertension. Biomedicines 2024, 12, 1802. https://doi.org/10.3390/biomedicines12081802

AMA Style

Stanciu SM, Jinga M, Miricescu D, Stefani C, Nica RI, Stanescu-Spinu I-I, Vacaroiu IA, Greabu M, Nica S. mTOR Dysregulation, Insulin Resistance, and Hypertension. Biomedicines. 2024; 12(8):1802. https://doi.org/10.3390/biomedicines12081802

Chicago/Turabian Style

Stanciu, Silviu Marcel, Mariana Jinga, Daniela Miricescu, Constantin Stefani, Remus Iulian Nica, Iulia-Ioana Stanescu-Spinu, Ileana Adela Vacaroiu, Maria Greabu, and Silvia Nica. 2024. "mTOR Dysregulation, Insulin Resistance, and Hypertension" Biomedicines 12, no. 8: 1802. https://doi.org/10.3390/biomedicines12081802

APA Style

Stanciu, S. M., Jinga, M., Miricescu, D., Stefani, C., Nica, R. I., Stanescu-Spinu, I.-I., Vacaroiu, I. A., Greabu, M., & Nica, S. (2024). mTOR Dysregulation, Insulin Resistance, and Hypertension. Biomedicines, 12(8), 1802. https://doi.org/10.3390/biomedicines12081802

Note that from the first issue of 2016, this journal uses article numbers instead of page numbers. See further details here.

Article Metrics

Back to TopTop