Determinants of Clinical Remission in Dupilumab-Treated Severe Eosinophilic Asthma: A Real-World Retrospective Study
Abstract
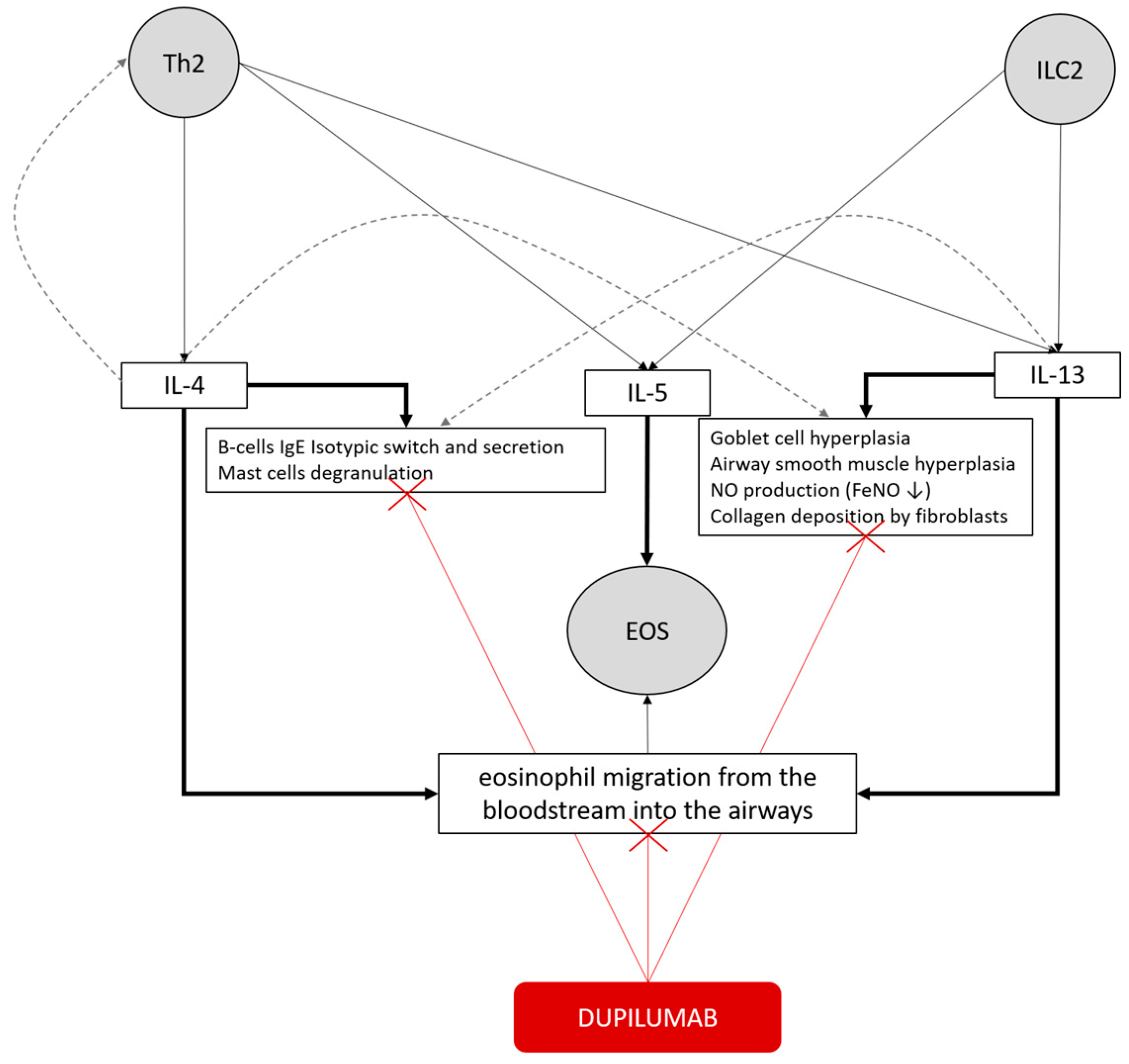
1. Introduction
2. Materials and Methods
2.1. Study Design
2.2. Population
2.3. Patient Evaluation and Variables Assessed
2.4. Statistical Analysis
3. Results
3.1. Study Population
3.2. Clinical and Functional Outcome at 6- and 12-Month Follow-Up
3.3. Asthma Remission Rate and Determinants of Clinical Remission at 12 Months
4. Discussion
Supplementary Materials
Author Contributions
Funding
Institutional Review Board Statement
Informed Consent Statement
Data Availability Statement
Conflicts of Interest
Abbreviations
| ABPA | bronchopulmonary allergic aspergillosis |
| ACO | asthma–chronic obstructive pulmonary disease overlap syndrome |
| ACT | asthma control test |
| AD | atopic dermatitis |
| AE | acute exacerbations |
| AR | allergic rhinitis |
| AUC | area under the curve |
| BMI | body mass index |
| cell/µL | cells for microliters |
| CRSwNP | chronic rhinosinusitis with nasal polyps |
| EGPA | eosinophilic granulomatosis with polyangiitis |
| FEV1 | forced expiratory flow in the 1st second |
| FEF25–75 | forced expiratory flow over the middle one-half of the FVC |
| FeNO | fraction of exhaled nitric oxide |
| FVC | forced vital capacity |
| GERD | gastro-esophageal reflux |
| ICS | inhalatory corticosteroids |
| IgE | immunoglobulin E |
| IL-4 | interleuchin 4 |
| IL-13 | interleuchin 13 |
| LAMA | long-acting muscarinic antagonist |
| OCS | oral corticosteroids |
| OSAS | obstructive sleep apnoea syndrome |
| PAS | perennial allergen sensitization |
| PFT | pulmonary function tests |
| SAS | seasonal allergen sensitization |
| V0 | visit 0, at baseline |
| V1 | visit 1, after 6 months of treatment |
| V2 | visit 2, after 12 months of treatment |
References
- Global Initiative for Asthma. 2024 Global Strategy for Asthma Management and Prevention, Updated 2024; Global Initiative for Asthma: Fontana, WI, USA, 2024. [Google Scholar]
- Global Initiative for Asthma. 2024 Difficult-to-Treat & Severe Asthma in Adolescents and Adults Diagnosis and Management. A Short Gina Guide for Healthcare Professionists; Global Initiative for Asthma: Fontana, WI, USA, 2024. [Google Scholar]
- Frossing, L.; Silberbrandt, A.; Von Bulow, A.; Backer, V.; Porsbjerg, C. The prevalence of subtypes of type 2 inflammation in an unselected population of patients with severe asthma. J. Allergy Clin. Immunol. Pract. 2021, 9, 1267–1275. [Google Scholar] [CrossRef]
- Harb, H.; Chatila, T.A. Mechanisms of Dupilumab. Clin. Exp. Allergy 2020, 50, 5–14. [Google Scholar] [CrossRef] [PubMed] [PubMed Central]
- Chung, K.F.; Wenzel, S.E.; Brozek, J.L.; Bush, A.; Castro, M.; Sterk, P.J.; Adcock, I.M.; Bateman, E.D.; Bel, E.H.; Bleecker, E.R.; et al. International ERS/ATS guidelines on definition, evaluation and treatment of severe asthma. Eur. Respir. J. 2014, 43, 343–373. [Google Scholar] [CrossRef]
- Stanojevic, S.; Kaminsky, D.A.; Miller, M.R.; Thompson, B.; Aliverti, A.; Barjaktarevic, I.; Cooper, B.G.; Culver, B.; Derom, E.; Hall, G.L.; et al. ERS/ATS technical standard on interpretive strategies for routine lung function tests. Eur. Respir. J. 2022, 60, 2101499. [Google Scholar] [CrossRef] [PubMed]
- Menzies-Gow, A.; Bafadhel, M.; Busse, W.W.; Casale, T.B.; Kocks, J.W.H.; Pavord, I.D.; Szefler, S.J.; Woodruff, P.G.; de Giorgio-Miller, A.; Trudo, F.; et al. An expert consensus framework for asthma remission as a treatment goal. J. Allergy Clin. Immunol. 2020, 145, 757–765. [Google Scholar] [CrossRef] [PubMed]
- Hansen, S.; Baastrup Søndergaard, M.; von Bülow, A.; Bjerrum, A.S.; Schmid, J.; Rasmussen, L.M.; Johnsen, C.R.; Ingebrigtsen, T.; Håkansson, K.E.J.; Johansson, S.L.; et al. Clinical Response and Remission in Patients With Severe Asthma Treated With Biologic Therapies. Chest 2024, 165, 253–266. [Google Scholar] [CrossRef]
- Pavord, I.D.; Israel, E.; Szefler, S.J.; Brusselle, G.; Rabe, K.F.; Chen, Z. Dupilumab induces clinical remission in patients with uncontrolled, moderate-tosevere, Type 2 Inflamm. Asthma 2023, 207, A5995. [Google Scholar]
- Quarato, C.M.I.; Tondo, P.; Lacedonia, D.; Soccio, P.; Fuso, P.; Sabato, E.; Hoxhallari, A.; Foschino Barbaro, M.P.; Scioscia, G. Clinical Remission in Patients Affected by Severe Eosinophilic Asthma on Dupilumab Therapy: A Long-Term Real-Life Study. J. Clin. Med. 2024, 13, 291. [Google Scholar] [CrossRef]
- Gates, J.; Hearn, A.; Mason, T.; Fernandes, M.; Green, L.; Thomson, L.; Roxas, C.; Lam, J.; d’Ancona, G.; Nanzer, A.M.; et al. Long-Term Effectiveness of Anti-IL-4R Therapy Following Suboptimal Response to Anti-IL-5/5R Therapy in Severe Eosinophilic Asthma. J. Allergy Clin. Immunol. Pract. 2024, 12, 1794–1800. [Google Scholar] [CrossRef]
- Bult, L.; Thelen, J.C.; Rauh, S.P.; Veen, J.C.C.M.I.’.; Braunstahl, G.J. Dupilumab responder types and predicting factors in patients with type 2 severe asthma: A real-world cohort study. Respir. Med. 2024, 231, 107720. [Google Scholar] [CrossRef]
- Portacci, A.; Iorillo, I.; Quaranta, V.N.; Maselli, L.; Lulaj, E.; Buonamico, E.; Dragonieri, S.; Carpagnano, G.E. Severe asthma clinical remission after biologic treatment with anti-IL4/IL13: A real-life experience. Respir. Med. 2023, 217, 107348. [Google Scholar] [CrossRef]
- Campisi, R.; Crimi, C.; Nolasco, S.; Beghè, B.; Antonicelli, L.; Guarnieri, G.; Scichilone, N.; Porto, M.; Macchia, L.; Scioscia, G.; et al. Real-World Experience with Dupilumab in Severe Asthma: One-Year Data from an Italian Named Patient Program. J. Asthma Allergy 2021, 14, 575–583. [Google Scholar] [CrossRef] [PubMed]
- Dupin, C.; Belhadi, D.; Guilleminault, L.; Gamez, A.S.; Berger, P.; De Blay, F.; Bonniaud, P.; Leroyer, C.; Mahay, G.; Girodet, P.O.; et al. Effectiveness and safety of dupilumab for the treatment of severe asthma in a real-life French multi-centre adult cohort. Clin. Exp. Allergy 2020, 50, 789–798. [Google Scholar] [CrossRef]
- Castro, M.; Corren, J.; Pavord, I.D.; Maspero, J.; Wenzel, S.; Rabe, K.F.; Busse, W.W.; Ford, L.; Sher, L.; FitzGerald, J.M.; et al. Dupilumab Efficacy and Safety in Moderate-to-Severe Uncontrolled Asthma. N. Engl. J. Med. 2018, 378, 2486–2496. [Google Scholar] [CrossRef]
- Rabe, K.F.; Nair, P.; Brusselle, G.; Maspero, J.F.; Castro, M.; Sher, L.; Zhu, H.; Hamilton, J.D.; Swanson, B.N.; Khan, A.; et al. Efficacy and Safety of Dupilumab in Glucocorticoid-Dependent Severe Asthma. N. Engl. J. Med. 2018, 378, 2475–2485. [Google Scholar] [CrossRef]
- Castro, M.; Papi, A.; Porsbjerg, C.; Lugogo, N.L.; Brightling, C.E.; González-Barcala, F.J.; Bourdin, A.; Ostrovskyy, M.; Staevska, M.; Chou, P.C.; et al. Effect of dupilumab on exhaled nitric oxide, mucus plugs, and functional respiratory imaging in patients with type 2 asthma (VESTIGE): A randomised, double-blind, placebo-controlled, phase 4 trial. Lancet Respir. Med. 2025, 13, 208–220. [Google Scholar] [CrossRef]
- Wenzel, S.; Ford, L.; Pearlman, D.; Spector, S.; Sher, L.; Skobieranda, F.; Wang, L.; Kirkesseli, S.; Rocklin, R.; Bock, B.; et al. Dupilumab in persistent asthma with elevated eosinophil levels. N. Engl. J. Med. 2013, 368, 2455–2466. [Google Scholar] [CrossRef] [PubMed]
- Jackson, D.J.; Heaney, L.G.; Humbert, M.; Kent, B.D.; Shavit, A.; Hiljemark, L.; Olinger, L.; Cohen, D.; Menzies-Gow, A.; Korn, S.; et al. Reduction of daily maintenance inhaled corticosteroids in patients with severe eosinophilic asthma treated with benralizumab (SHAMAL): A randomised, multicentre, open-label, phase 4 study. Lancet 2024, 403, 271–281. [Google Scholar] [CrossRef] [PubMed]
- Pini, L.; Caminati, M.; Maule, M.; Bagnasco, D.; Beghè, B.; Bondi, B.; Braido, F.; Cameli, P.; Caruso, C.; Crimi, C.; et al. ICS use trajectories in severe asthma patients on benralizumab: Real-life data from 3-years follow-up. Respir. Med. 2025, 245, 108198. [Google Scholar] [CrossRef] [PubMed]
- Merrell, E.; Khurana, S. Recent evidence for stepping down severe asthma therapies. Curr. Opin Pulm Med. 2025, 31, 294–301. [Google Scholar] [CrossRef]
- Blaiss, M.; Oppenheimer, J.; Corbett, M.; Bacharier, L.; Bernstein, J.; Carr, T.; Chipps, B.; Couillard, S.; Forno, E.; Grant, T.; et al. Consensus of an American College of Allergy, Asthma, and Immunology, American Academy of Allergy, Asthma, and Immunology, and American Thoracic Society workgroup on definition of clinical remission in asthma on treatment. Ann. Allergy Asthma Immunol. 2023, 131, 782–785. [Google Scholar] [CrossRef] [PubMed]
- Corren, J.; Castro, M.; O’Riordan, T.; Hanania, N.A.; Pavord, I.D.; Quirce, S.; Chipps, B.E.; Wenzel, S.E.; Thangavelu, K.; Rice, M.S.; et al. Dupilumab Efficacy in Patients with Uncontrolled, Moderate-to-Severe Allergic Asthma. J. Allergy Clin. Immunol. Pract. 2020, 8, 516–526. [Google Scholar] [CrossRef]
- Bonato, M.; Bazzan, E.; Snijders, D.; Turato, G.; Biondini, D.; Tinè, M.; Cosio, M.G.; Barbato, A.; Saetta, M.; Baraldo, S. Blood eosinophils relate to atopy and not to tissue eosinophils in wheezing children. Allergy 2020, 75, 1497–1501. [Google Scholar] [CrossRef]
- Sposato, B.; Bianchi, F.; Ricci, A.; Scalese, M. Clinical Asthma Remission Obtained with Biologics in Real Life: Patients’ Prevalence and Characteristics. J. Pers. Med. 2023, 13, 1020. [Google Scholar] [CrossRef] [PubMed] [PubMed Central]
- Hamada, S.; Ogino, E.; Yasuba, H. Super-responder and clinical remission in patients with asthma on treatment with single biologic therapy or cycling therapy using dupilumab in a real-world setting. Int. J. Clin. Pharmacol. Ther. 2024, 62, 61–68. [Google Scholar] [CrossRef] [PubMed]
- Togias, A. Rhinitis and asthma: Evidence for respiratory system integration. J. Allergy Clin Immunol 2003, 111, 1171–1183. [Google Scholar] [CrossRef]
- Milger, K.; Suhling, H.; Skowasch, D.; Holtdirk, A.; Kneidinger, N.; Behr, J.; Timmermann, H.; Schulz, C.; Schmidt, O.; Ehmann, R.; et al. Response to Biologics and Clinical Remission in the Adult German Asthma Net Severe Asthma Registry Cohort. J. Allergy Clin. Immunol. Pract. 2023, 11, 2701–2712.e2. [Google Scholar] [CrossRef]
- Thomas, D.; McDonald, V.M.; Stevens, S.; Harvey, E.S.; Baraket, M.; Bardin, P.; Bowden, J.J.; Bowler, S.; Chien, J.; Chung, L.P.; et al. Biologics (mepolizumab and omalizumab) induced remission in severe asthma patients. Allergy 2024, 79, 384–392. [Google Scholar] [CrossRef]
- Scott, H.A.; Gibson, P.G.; Garg, M.L.; Wood, L.G. Airway inflammation is augmented by obesity and fatty acids in asthma. Eur. Respir. J. 2011, 38, 594–602. [Google Scholar] [CrossRef] [PubMed]
- Turrin, M.; Rizzo, M.; Bonato, M.; Bazzan, E.; Cosio, M.G.; Semenzato, U.; Saetta, M.; Baraldo, S. Differences Between Early- and Late-Onset Asthma: Role of Comorbidities in Symptom Control. J. Allergy Clin. Immunol. Pract. 2022, 10, 3196–3203. [Google Scholar] [CrossRef]





| V0 | V1 | V2 | p-Value (V0 vs. V1) | p-Value (V0 vs. V2) | p-Value (V1 vs. V2) | |
|---|---|---|---|---|---|---|
| Visit distances (mo) | na | 5.2 ± 2.2 | 12.0 ± 5.3 | - | - | - |
| ACT (pts) | 17 ± 6 | 21 ± 4 | 23 ± 3 | <0.0001 | <0.0001 | 0.005 |
| AE rate (ep/months) | 0.15 ± 0.29 | 0.11 ± 0.33 | 0.06 ± 0.15 | 0.010 | 0.004 | n.s. |
| Severe AE (n) | 0.34 ± 0.65 | 0.02 ± 0.14 | 0 | 0.003 | 0.001 | n.s. |
| FVC (L) | 3.610 ± 1.140 | 3.810 ± 1.099 | 3.750 ± 1.130 | 0.046 | n.s. | n.s. |
| FEV1 (L) | 2.360 ± 0.930 | 2.640 ± 0.913 | 2.620 ± 0.940 | <0.0001 | 0.002 | n.s. |
| FEF25–75 (L) | 1.440 ± 1.070 | 1.781 ± 1.070 | 1.690 ± 1.204 | 0.0006 | 0.01 | n.s. |
| FEV1/FVC | 64.4 ± 12 | 68.8 ± 11.7 | 68.2 ± 11.1 | <0.0001 | 0.003 | n.s. |
| Blood eosinophils (cell/µL) | 457 ± 332 | 808 ± 1247 | 738 ± 645 | n.s. | n.s. | n.s. |
| PRIST (kU/L) | 926 ± 1578 | n.a. | n.a. | n.a. | n.a. | n.a. |
| FeNO (ppb) | 51.5 ± 39.2 | n.a. | n.a. | n.a. | n.a. | n.a. |
| High-dose ICS, n (%) | 44 (84.6) | 38 (73.3) | 30 (57.6) | <0.0001 | <0.0001 | 0.004 |
| OCS treatment, n (%) | 24 (46.1) | 15 (28.8) | 5 (9.6) | 0.0002 | 0.011 | 0.002 |
| Daily OCS dose (mg) | 5.2 ± 7.8 | 2.3 ± 5.3 | 0.4 ± 3.5 | 0.001 | <0.0001 | 0.003 |
| LAMA, n (%) | 27 (51.9) | 22 (42.3) | 16 (30.7) | <0.0001 | <0.0001 | <0.0001 |
| Remission at 12 Months | Non-Remission at 12 Months | p-Value | |
|---|---|---|---|
| Subjects (n) | 25 | 27 | - |
| Age (years) | 53.9 ± 20 | 53.5 ± 12.5 | n.s. |
| Males, n (%) | 15 (60) | 12 (44.4) | n.s. |
| Former smokers, n (%) | 11 (44) | 11 (40.7) | n.s. |
| Asthma onset under 18 y, n (%) | 9 (36) | 13 (48.1) | n.s. |
| Asthma onset over 40 y, n (%) | 9 (36) | 7 (25.9) | n.s. |
| Atopy, n (%) PAS, n (%) SAS, n (%) | 19 (76) 10 (40) 9 (36) | 20 (74) 19 (70) 1 (3.7) | n.s. 0.027 |
| Allergic rhinitis, n (%) | 19 (76) | 17 (62.9) | n.s. |
| Atopic dermatitis, n (%) | 5 (20) | 8 (29.6) | n.s. |
| CRSwNP, n (%) | 20 (80) | 10 (37) | 0.001 |
| GERD, n (%) | 8 (32) | 17 (62.9) | 0.024 |
| Obesity, n (%) | 0 (0) | 11 (40.7) | 0.0003 |
| ACOS, n (%) | 1 (4) | 2 (7.4) | n.s. |
| OSAS, n (%) | 1 (4) | 6 (22.2) | 0.043 |
| Emphysema, n (%) | 0 (0) | 3 (11.1) | n.s. |
| Bronchiectasies, n (%) | 1 (4) | 6 (22.2) | 0.043 |
| Hypertension, n (%) | 1 (4) | 8 (29.6) | 0.014 |
| Type 2 diabetes mellitus, n (%) | 2 (8) | 2 (7.4) | n.s. |
| ACT (pts) | 15 ± 6 | 18 ± 5 | n.s. |
| AE rate (ep/months) | 0.16 ± 0.20 | 0.15 ± 0.23 | n.s. |
| Severe AE (n) | 0.16 ± 0.473 | 0.52 ± 0.75 | n.s. |
| FVC (lt) | 3.961 ± 1.323 | 3.311 ± 1.135 | 0.043 |
| FEV1 (lt) | 2.739 ± 0.804 | 2.011 ± 0.842 | 0.004 |
| FEF25–75 (lt) | 1.979 ± 1.043 | 1.036 ± 0.651 | 0.002 |
| FEV1/FVC | 70 ± 8.9 | 59 ± 12.2 | 0.0007 |
| Blood eosinophils (cell/µL) | 581 ± 390 | 332 ± 202 | 0.008 |
| Total serum IgE (kU/L) | 841 ± 1125 | 998 ± 1928 | n.s. |
| FeNO > 25 ppb, n (%) | 8 (88) * | 6 (46) * | 0.032 |
| High-dose ICS, n (%) | 20 (80) | 24 (88) | n.s. |
| Manteniance OCS, n (%) | 15 (60) | 13 (48.1) | n.s. |
| Daily prednisone equivalence (mg) | 3.4 ± 5.8 | 6.8 ± 9 | n.s. |
| LAMA, n (%) | 14 (56) | 11 (40.7) | n.s. |
| Dependent Variable: Remission at 12 Months | ||||
|---|---|---|---|---|
| Independent Variables at Baseline | p-Value | OR | CI 95% Lower | CI 95% Upper |
| FEV1 (L) | 0.026 | 2.941 | 1.13 | 7.6 |
| CRSwNP (yes) | 0.018 | 8.03 | 1.41 | 45.5 |
| Blood eosinophils (cell/µL) | 0.015 | 1.003 | 1.001 | 1.006 |
| Bronchiectasies (yes) | 0.322 | 0.217 | 0.011 | 4.47 |
| Obesity (yes) | 0.554 | 0.520 | 0.76 | 1.14 |
| Perennial allergen sensitization (yes) | 0.189 | 0.824 | 0.02 | 4.35 |
Disclaimer/Publisher’s Note: The statements, opinions and data contained in all publications are solely those of the individual author(s) and contributor(s) and not of MDPI and/or the editor(s). MDPI and/or the editor(s) disclaim responsibility for any injury to people or property resulting from any ideas, methods, instructions or products referred to in the content. |
© 2025 by the authors. Licensee MDPI, Basel, Switzerland. This article is an open access article distributed under the terms and conditions of the Creative Commons Attribution (CC BY) license (https://creativecommons.org/licenses/by/4.0/).
Share and Cite
Bonato, M.; Favero, E.; Savoia, F.; Drigo, M.; Rizzato, S.; Orzes, E.; Senna, G.; Romagnoli, M. Determinants of Clinical Remission in Dupilumab-Treated Severe Eosinophilic Asthma: A Real-World Retrospective Study. Biomedicines 2025, 13, 2404. https://doi.org/10.3390/biomedicines13102404
Bonato M, Favero E, Savoia F, Drigo M, Rizzato S, Orzes E, Senna G, Romagnoli M. Determinants of Clinical Remission in Dupilumab-Treated Severe Eosinophilic Asthma: A Real-World Retrospective Study. Biomedicines. 2025; 13(10):2404. https://doi.org/10.3390/biomedicines13102404
Chicago/Turabian StyleBonato, Matteo, Elisabetta Favero, Francesca Savoia, Matteo Drigo, Simone Rizzato, Enrico Orzes, Gianenrico Senna, and Micaela Romagnoli. 2025. "Determinants of Clinical Remission in Dupilumab-Treated Severe Eosinophilic Asthma: A Real-World Retrospective Study" Biomedicines 13, no. 10: 2404. https://doi.org/10.3390/biomedicines13102404
APA StyleBonato, M., Favero, E., Savoia, F., Drigo, M., Rizzato, S., Orzes, E., Senna, G., & Romagnoli, M. (2025). Determinants of Clinical Remission in Dupilumab-Treated Severe Eosinophilic Asthma: A Real-World Retrospective Study. Biomedicines, 13(10), 2404. https://doi.org/10.3390/biomedicines13102404

