Simultaneous Targeting Tumor Cells and Cancer-Associated Fibroblasts with a Paclitaxel–Hyaluronan Bioconjugate: In Vitro Evaluation in Non-Melanoma Skin Cancer
Abstract
1. Introduction
2. Materials and Methods
2.1. Ethic Statement
2.2. Preparation of Hyaluronan–Paclitaxel Bioconjugate
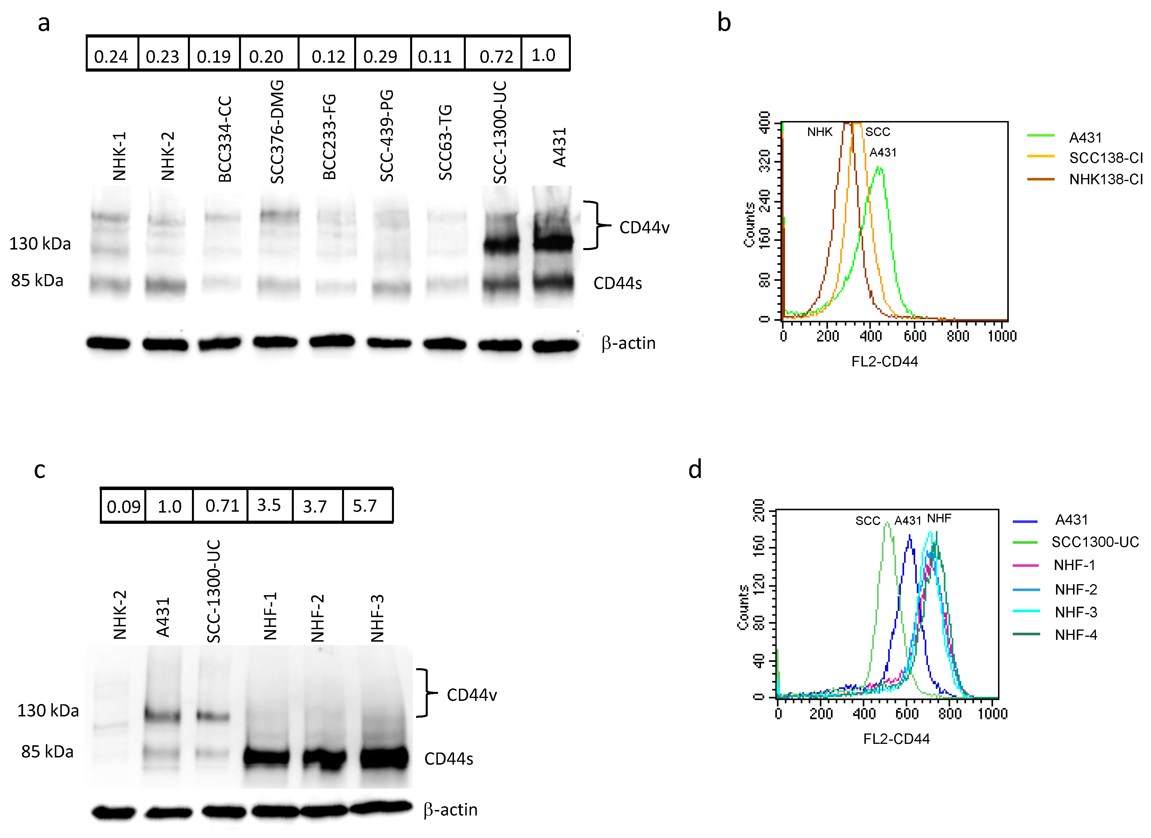
2.3. Cell Cultures
2.4. Proliferation Assays
2.5. Coomassie Staining
2.6. Preparation of CAF Conditioned Medium (CM)
2.7. Trans-Well Co-Culture
2.8. Western Blot Analysis
2.9. Elisa Assay
2.10. Immunofluorescence Analysis
2.11. Semi-Quantitative RT-PCR and Gene Expression Array Cards Analysis
2.12. Flow Cytometry Analysis
2.13. Cytokines Protein Array
2.14. Statistical Analysis
3. Results
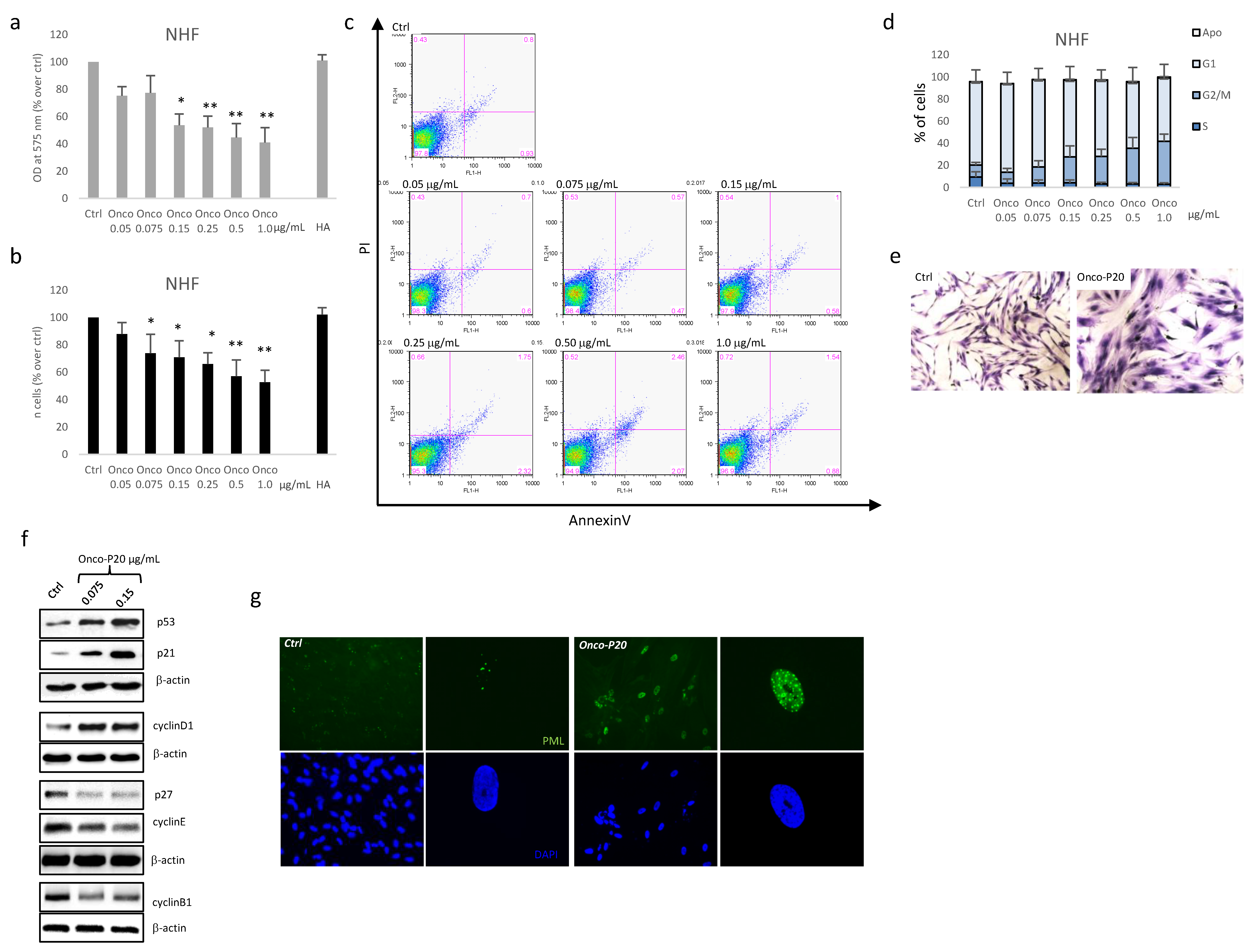
3.1. Effect of Oncofid-P20 Treatment on Cell Proliferation and Viability
3.2. Onco-P20 Deeply Modifies Fibroblasts’ Genes and Protein Expression Profile
3.3. Secretome of Onco-P20-Treated Fibroblasts Modulates Carcinoma Cell Growth
4. Discussion
5. Conclusions
Supplementary Materials
Author Contributions
Funding
Institutional Review Board Statement
Informed Consent Statement
Data Availability Statement
Acknowledgments
Conflicts of Interest
References
- Eisemann, N.; Waldmann, A.; Geller, A.C.; Weinstock, M.A.; Volkmer, B.; Greinert, R.; Breitbart, E.; Katalinic, A. Non-melanoma skin cancer incidence and impact of skin cancer screening on incidence. J. Investig. Dermatol. 2014, 134, 43–50. [Google Scholar] [CrossRef] [PubMed]
- Collins, A.; Savas, J.; Doerfler, L. Nonsurgical treatments for Nonmelamona Skin Cancer. Dermatol. Clin. 2019, 37, 435–441. [Google Scholar] [CrossRef] [PubMed]
- Villani, A.; Cinelli, E.; Fabbrocini, G.; Lallas, A.; Scalvenzi, M. Hedgehog inhibitors in the treatment of advanced basal cell carcinoma: Risk and benefict. Expert Opin. Drug Saf. 2020, 19, 1585–1594. [Google Scholar] [CrossRef]
- Bizzarri, M.; Cucina, A.; Proietti, S. Tumor Reversion: Mesenchymal-Epithelial Transition as a Critical Step in Managing the Tumor-Microenvironment Cross-Talk. Curr. Pharm. Des. 2017, 23, 4705–4715. [Google Scholar] [CrossRef]
- Ridge, S.M.; Sullivan, F.J.; Glynn, S.A. Mesenchymal stem cells: Key players in cancer progression. Mol. Cancer 2017, 16. [Google Scholar] [CrossRef]
- Kalluri, R. The biology and function of fibroblasts in cancer. Nat. Rev. Cancer 2016, 16, 582–598. [Google Scholar] [CrossRef] [PubMed]
- Rozario, T.; DeSimone, D.W. The extracellular matrix in development and morphogenesis: A dynamic view. Dev. Biol. 2010, 341, 126–140. [Google Scholar] [CrossRef]
- Wickström, S.A.; Radovanac, K.; Fässler, R. Genetic analyses of integrin signaling. Cold Spring Harb. Perspect. Biol. 2011, 3, a005116. [Google Scholar] [CrossRef] [PubMed]
- Hanahan, D.; Weinberg, R.A. Hallmarks of cancer: The next generation. Cell 2011, 144, 646–674. [Google Scholar] [CrossRef]
- Errarte, P.; Larrinaga, G.; López, J.I. The role of cancer-associated fibroblasts in renal cell carcinoma. An example of tumor modulation through tumor/non-tumor cell interactions. J. Adv. Res. 2019, 21, 103–108. [Google Scholar] [CrossRef] [PubMed]
- Miyai, Y.; Esaki, N.; Takahashi, M.; Enomoto, A. Cancer-associated fibroblasts that restrain cancer progression: Hypotheses and perspectives. Cancer Sci. 2020, 111, 1047–1057. [Google Scholar] [CrossRef] [PubMed]
- Nurmik, M.; Ullmann, P.; Rodriguez, F.; Haan, S.; Letellier, E. In search of definitions: Cancer-associated fibroblasts and their markers. Int. J. Cancer 2020, 146, 895–905. [Google Scholar] [CrossRef]
- Sahai, E.; Astsaturov, I.; Cukierman, E.; DeNardo, D.G.; Egeblad, M.; Evans, R.M.; Fearon, D.; Greten, F.R.; Hingorani, S.R.; Hunter, T.; et al. A framework for advancing our understanding of cancer-associated fibroblasts. Nat. Rev. Cancer 2020, 20, 174–186. [Google Scholar] [CrossRef] [PubMed]
- Tomasek, J.J.; Gabbiani, G.; Hinz, B.; Chaponnier, C.; Brown, R.A. Myofibroblasts and mechano-regulation of connective tissue remodelling. Nat. Rev. Mol. Cell Biol. 2002, 3, 349–363. [Google Scholar] [CrossRef]
- Dvorak, H.F. Tumors: Wounds that do not heal. Similarities between tumor stroma generation and wound healing. N. Engl. J. Med. 1986, 315, 1650–1659. [Google Scholar] [CrossRef]
- Liu, D.; Hornsby, P.J. Senescent human fibroblasts increase the early growth of xenograft tumors via matrix metalloproteinase secretion. Cancer Res. 2007, 67, 3117–3126. [Google Scholar] [CrossRef]
- Räsänen, K.; Vaheri, A. Activation of fibroblasts in cancer stroma. Exp. Cell Res. 2010, 316, 2713–2722. [Google Scholar] [CrossRef]
- Gieniec, K.A.; Butler, L.M.; Worthley, D.L.; Woods, S.L. Cancer-associated fibroblasts-heroes or villains? Br. J. Cancer 2019, 121, 293–302. [Google Scholar] [CrossRef]
- Flaberg, E.; Markasz, L.; Petranyi, G.; Stuber, G.; Dicso, F.; Alchihabi, N.; Fearon, D.; Greten, F.R.; Hinorani, S.R.; Hunter, T.; et al. High-throughput live-cell imaging reveals differential inhibition of tumor cell proliferation by human fibroblasts. Int. J. Cancer 2011, 128, 2793–2802. [Google Scholar] [CrossRef] [PubMed]
- Rhim, A.D.; Oberstein, P.E.; Thomas, D.H.; Mirek, E.T.; Palermo, C.F.; Sastra, S.A.; Dekleva, E.N.; Saunders, T.; Becerra, C.P.; Tattersall, I.W.; et al. Stromal elements act to restrain, rather than support, pancreatic ductal adenocarcinoma. Cancer Cell 2014, 25, 735–747. [Google Scholar] [CrossRef] [PubMed]
- Özdemir, B.C.; Pentcheva-Hoang, T.; Carstens, J.L.; Zheng, X.; Wu, C.C.; Simpson, T.R.; Sigumoto, H.; Kahlert, C.; Novitskiy, S.V.; De Jesus-Acosta, A.; et al. Depletion of carcinoma-associated fibroblasts and fibrosis induces immunosuppression and accelerates pancreas cancer with reduced survival. Cancer Cell 2014, 25, 719–734. [Google Scholar] [CrossRef]
- Omland, S.H.; Wettergren, E.E.; Mollerup, S.; Asplund, M.; Mourier, T.; Hansen, A.J.; Gniadecki, R. Cancer associated fibroblasts (CAFs) are activated in cutaneous basal cell carcinoma and in the peritumoural skin. BMC Cancer 2017, 17, 675. [Google Scholar] [CrossRef] [PubMed]
- Strnad, H.; Lacina, L.; Kolář, M.; Cada, Z.; Vlcek, C.; Dvořánková, B.; Betka, J.; Plzák, J.; Chovanec, M.; Sáchova, J.; et al. Head and neck squamous cancer stromal fibroblasts produce growth factors influencing phenotype of normal human keratinocytes. Histochem. Cell Biol. 2010, 133, 201–211. [Google Scholar] [CrossRef] [PubMed]
- Ishii, G.; Ochiai, A.; Neri, S. Phenotypic and functional heterogeneity of cancer-associated fibroblast within the tumor microenvironment. Adv. Drug Deliv. Rev. 2016, 99, 186–196. [Google Scholar] [CrossRef] [PubMed]
- Micke, P.; Kappert, K.; Ohshima, M.; Sundquist, C.; Scheidl, S.; Lindahl, P.; Heldin, C.; Botling, J.; Ponten, F.; Ostman, A. In situ identification of genes regulated specifically in fibroblasts of human basal cell carcinoma. J. Investig. Dermatol. 2007, 127, 1516–1523. [Google Scholar] [CrossRef]
- LeBleu, V.S.; Kalluri, R. A peek into cancer-associated fibroblasts: Origins, functions and translational impact. Dis. Model Mech. 2018, 11, dmm029447. [Google Scholar] [CrossRef]
- Raz, Y.; Erez, N. An inflammatory vicious cycle: Fibroblasts and immune cell recruitment in cancer. Exp. Cell Res. 2013, 319, 1596–1603. [Google Scholar] [CrossRef]
- Kanzaki, R.; Pietras, K. Heterogeneity of cancer-associated fibroblasts: Opportunities for precision medicine. Cancer Sci. 2020, 111, 2708–2717. [Google Scholar] [CrossRef]
- Shalapour, S.; Karin, M. Pas de Deux: Control of Anti-tumor Immunity by Cancer-Associated Inflammation. Immunity 2019, 51, 15–26. [Google Scholar] [CrossRef]
- Qu, X.; Tang, Y.; Hua, S. Immunological Approaches towards Cancer and Inflammation: A Cross Talk. Front. Immunol. 2018, 9, 563. [Google Scholar] [CrossRef]
- Erez, N.; Truitt, M.; Olson, P.; Arron, S.T.; Hanahan, D. Cancer-Associated Fibroblasts Are Activated in Incipient Neoplasia to Orchestrate Tumor-Promoting Inflammation in an NF-kappaB-Dependent Manner. Cancer Cell 2010, 17, 135–147. [Google Scholar] [CrossRef]
- Leiter, U.; Eigentler, T.; Garbe, C. Epidemiology of skin cancer. Adv. Exp. Med. Biol. 2014, 810, 120–140. [Google Scholar] [CrossRef] [PubMed]
- Busek, P.; Mateu, R.; Zubal, M.; Kotackova, L.; Sedo, A. Targeting fibroblast activation protein in cancer—Prospect and caveats. Front. Biosci. 2018, 23, 1933–1968. [Google Scholar] [CrossRef] [PubMed]
- Jiang, G.M.; Xu, W.; Du, J.; Zhang, K.S.; Zhang, Q.G.; Wang, X.W.; Liu, Z.G.; Liu, S.Q.; Xie, W.Y.; Liu, H.F.; et al. The application of the fibroblast activation protein α-targeted immunotherapy strategy. Oncotarget 2016, 7, 33472–33482. [Google Scholar] [CrossRef]
- Zhang, D.; Yang, R.; Wang, S.; Dong, Z. Paclitaxel: New uses for an old drug. Drug Des. Dev. Ther. 2014, 8, 279–284. [Google Scholar] [CrossRef] [PubMed]
- Paolino, D.; Celia, C.; Trapasso, E.; Cilurzo, F.; Fresta, M. Paclitaxel-loaded ethosomes®: Potential treatment of squamous cell carcinoma, a malignant transformation of actinic keratoses. Eur. J. Pharm. Biopharm. 2012, 81, 102–112. [Google Scholar] [CrossRef] [PubMed]
- Singla, A.K.; Garg, A.; Aggarwal, D. Paclitaxel and its formulations. J. Pharm. Biopharm. 2002, 235, 179–192. [Google Scholar] [CrossRef]
- Barceló, R.; Viteri, A.; Muñoz, A.; Gil-Negrete, A.; Rubio, I.; López-Vivanco, G. Paclitaxel for progressive basal cell carcinoma. J. Am. Acad. Dermatol. 2006, 54, S50–S52. [Google Scholar] [CrossRef]
- Platt, V.M.; Szoka, F.C. Anticancer therapeutics: Targeting macromolecules and nanocarriers to hyaluronan or CD44, a hyaluronan receptor. Mol. Pharm. 2008, 5, 474–486. [Google Scholar] [CrossRef] [PubMed]
- Kinugasa, Y.; Matsui, T.; Takakura, N. CD44 expressed on cancer-associated fibroblasts is a functional molecule supporting the stemness and drug resistance of malignant cancer cells in the tumor microenvironment. Stem Cells 2014, 32, 145–156. [Google Scholar] [CrossRef]
- Coccè, V.; Vitale, A.; Colombo, S.; Bonomi, A.; Sisto, F.; Ciusani, E.; Alessandri, G.; Parati, E.; Brambilla, P.; Brambill, M.; et al. Human skin-derived fibroblasts used as a ‘Trojan horse’ for drug delivery. Clin. Exp. Dermatol. 2016, 41, 417–424. [Google Scholar] [CrossRef]
- Rosato, A.; Banzato, A.; De Luca, G.; Renier, D.; Bettella, F.; Pagano, C.; Esposito, G.; Zanovello, P.; Bassi, P. HYTAD1-p20: A new paclitaxel-hyaluronic acid hydrosoluble bioconjugate for treatment of superficial bladder cancer. Urol. Oncol. 2006, 24, 207–215. [Google Scholar] [CrossRef]
- Karvinen, S.; Kosma, V.M.; Tammi, M.I.; Tammi, R. Hyaluronan, CD44 and versican in epidermal keratinocyte tumours. Br. J. Dermatol. 2003, 148, 86–94. [Google Scholar] [CrossRef]
- Calvete, J.; Larrinaga, G.; Errarte, P.; Martän, A.M.; Dotor, A.; Esquinas, C.; Nunes-Xavier, C.; Pulido, R.; Lopez, J.I.; Angulo, J.C. The coexpression of fibroblast activation protein (FAP) and basal-type markers (CK 5/6 and CD44) predicts prognosis in high-grade invasive urothelial carcinoma of the bladder. Hum. Pathol. 2019, 91, 61–68. [Google Scholar] [CrossRef]
- Morath, I.; Hartmann, T.N.; Orian-Rousseau, V. CD44: More than a mere stem cell marker. Int. J. Biochem. Cell Biol. 2016, 81, 166–173. [Google Scholar] [CrossRef]
- Thapa, R.; Wilson, G.D. The Importance of CD44 as a Stem Cell Biomarker and Therapeutic Target in Cancer. Stem Cells Int. 2016, 2016, 2087204. [Google Scholar] [CrossRef] [PubMed]
- Blagosklonny, M.V. Cell cycle arrest is not senescence. Aging 2011, 3, 94–101. [Google Scholar] [CrossRef] [PubMed]
- Bernardi, R.; Pandolfi, P.P. Structure, dynamics and functions of promyelocytic leukaemia nuclear bodies. Nat. Rev. Mol. Cell Biol. 2007, 8, 1006–1016. [Google Scholar] [CrossRef]
- Wong, H.; Riabowol, K. Differential CDK-inhibitor gene expression in aging human diploid fibroblasts. Exp. Gerontol. 1996, 31, 311–325. [Google Scholar] [CrossRef]
- Burton, D.G.; Sheerin, A.N.; Ostler, E.L.; Smith, K.; Giles, P.J.; Lowe, J.; Rhys Williams, W.; Kipling, D.G.; Faragher, A. Cyclin D1 overexpression permits the reproducible detection of senescent human vascular smooth muscle cells. Ann. N. Y. Acad. Sci. 2007, 1119, 20–31. [Google Scholar] [CrossRef]
- Foijer, F.; Simonis, M.; van Vliet, M.; Wessels, L.; Kerkhoven, R.; Sorger, P.K.; Riele, H.T. Oncogenic pathways impinging on the G2-restriction point. Oncogene 2008, 27, 1142–1154. [Google Scholar] [CrossRef]
- Toettcher, J.E.; Loewer, A.; Ostheimer, G.J.; Yaffe, M.B.; Tidor, B.; Lahav, G. Distinct mechanisms act in concert to mediate cell cycle arrest. Proc. Natl. Acad. Sci. USA 2009, 106, 785–790. [Google Scholar] [CrossRef]
- Cebulla, C.M.; Jockovich, M.E.; Piña, Y.; Boutrid, H.; Alegret, A.; Kulak, A.; Hackam, A.S.; Bhattacharya, S.K.; Fuer, W.J.; Murray, T.G.; et al. Basic fibroblast growth factor impact on retinoblastoma progression and survival. Investig. Ophthalmol. Vis. Sci. 2008, 49, 5215–5221. [Google Scholar] [CrossRef]
- Root, L.L.; Shipley, G.D. Human dermal fibroblasts express multiple bFGF and aFGF proteins. In Vitro Cell Dev. Biol. 1991, 27A, 815–822. [Google Scholar] [CrossRef]
- Bhowmick, N.A.; Chytil, A.; Plieth, D.; Gorska, A.E.; Dumont, N.; Shappell, S.; Washington, M.K.; Neilson, E.-G.; Moses, H.L. TGF-beta signaling in fibroblasts modulates the oncogenic potential of adjacent epithelia. Science 2004, 303, 848–851. [Google Scholar] [CrossRef]
- Pilarsky, C.; Ammerpohl, O.; Sipos, B.; Dahl, E.; Hartmann, A.; Wellmann, A.; Braunschweig, T.; Löhr, M.; Friess, H.; Wente, M.N.; et al. Activation of Wnt signalling in stroma from pancreatic cancer identified by gene expression profiling. J. Cell Mol. Med. 2008, 12, 2823–2835. [Google Scholar] [CrossRef] [PubMed]
- Zhang, W.; Borcherding, N.; Kolb, R. IL-1 Signaling in Tumor Microenvironment. Adv. Exp. Med. Biol. 2020, 1240, 1–23. [Google Scholar] [PubMed]
- Pedrero, J.M.; Carracedo, D.G.; Pinto, C.M.; Zapatero, A.H.; Rodrigo, J.P.; Nieto, C.S.; Gonzalez, M.V. Frequent genetic and biochemical alterations of the PI 3-K/AKT/PTEN pathway in head and neck squamous cell carcinoma. Int. J. Cancer 2005, 114, 242–248. [Google Scholar] [CrossRef]
- Geary, L.A.; Nash, K.A.; Adisetiyo, H.; Liang, M.; Liao, C.P.; Jeong, J.H.; Zandi, E.; Roy-Burman, P. CAF-secreted annexin A1 induces prostate cancer cells to gain stem cell-like features. Mol. Cancer Res. 2014, 12, 607–621. [Google Scholar] [CrossRef]
- Jose, P.J.; Griffiths-Johnson, D.A.; Collins, P.D.; Walsh, D.T.; Moqbel, R.; Totty, N.F.; Truong, O.; Hsuan, J.J.; Williams, T.J. Eotaxin: A potent eosinophil chemoattractant cytokine detected in a guinea pig model of allergic airways inflammation. J. Exp. Med. 1994, 179, 881–887. [Google Scholar] [CrossRef]
- Yeh, C.R.; Hsu, I.; Song, W.; Chang, H.; Miyamoto, H.; Xiao, G.Q.; Li, L.; Yeh, S. Fibroblast ERα promotes bladder cancer invasion via increasing the CCL1 and IL-6 signals in the tumor microenvironment. Am. J. Cancer Res. 2015, 5, 1146–1157. [Google Scholar] [PubMed]
- McGillis, S.T.; Fein, H. Topical treatment strategies for non-melanoma skin cancer and precursor lesions. Semin. Cutan. Med. Surg. 2004, 23, 174–183. [Google Scholar] [CrossRef]
- Kalluri, R.; Zeisberg, M. Fibroblasts in cancer. Nat. Rev. Cancer 2006, 6, 392–401. [Google Scholar] [CrossRef] [PubMed]
- Plzäk, J.; Lacina, L.; Chovanec, M.; Dvořánková, B.; Szabo, P.; Cada, Z.; Smetana, K. Epithelial-stromal interaction in squamous cell epithelium-derived tumors: An important new player in the control of tumor biological properties. Anticancer Res. 2010, 30, 455–462. [Google Scholar] [PubMed]
- Ziani, L.; Chouaib, S.; Thiery, J. Alteration of the Antitumor Immune Response by Cancer-Associated Fibroblasts. Front. Immunol. 2018, 9, 414. [Google Scholar] [CrossRef]
- Lambrechts, D.; Wauters, E.; Boeckx, B.; Aibar, S.; Nittner, D.; Burton, O.; Bassez, A.; Decaluwe, H.; Van den Eynde, K.; Weynand, B.; et al. Phenotype molding of stromal cells in the lung tumor microenvironment. Nat. Med. 2018, 24, 1277–1289. [Google Scholar] [CrossRef]
- Banzato, A.; Bobisse, S.; Rondina, M.; Renier, D.; Bettella, F.; Esposito, G.; Quintieri, L.; Melendez-Alafort, L.; Mazzi, U.; Zanovello, P.; et al. A paclitaxel-hyaluronan bioconjugate targeting ovarian cancer affords a potent in vivo therapeutic activity. Clin. Cancer Res. 2008, 14, 3598–3606. [Google Scholar] [CrossRef]
- Montagner, I.M.; Banzato, A.; Zuccolotto, G.; Renier, D.; Campisi, M.; Bassi, P.; Zanovello, P.; Rosato, A. Paclitaxel-hyaluronan hydrosoluble bioconjugate: Mechanism of action in human bladder cancer cell lines. Urol. Oncol. 2013, 31, 1261–1269. [Google Scholar] [CrossRef] [PubMed]
- Bassi, P.F.; Volpe, A.; D’Agostino, D.; Palermo, G.; Renier, D.; Franchini, S.; Rosato, A.; Racioppi, M. Paclitaxel-hyaluronic acid for intravesical therapy of bacillus Calmette-Guerin refractory carcinoma in situ of the bladder: Results of a phase I study. J. Urol. 2011, 185, 445–449. [Google Scholar] [CrossRef]
- Barkat, M.A.; Beg, S.; Pottoo, F.H.; Ahmad, F.J. Nanopaclitaxel therapy: An evidence based review on the battle for next-generation formulation challenges. Nanomedicine 2019, 14, 1323–1341. [Google Scholar] [CrossRef]
- Duchi, S.; Dambruoso, P.; Martella, E.; Sotgiu, G.; Guerrini, A.; Lucarelli, E.; Pessina, A.; Cocce, V.; Bonomi, A.; Varchi, G. Thiophene-based compounds as fluorescent tags to study mesenchymal stem cell uptake and release of taxanes. Bioconjug. Chem. 2014, 25, 649–655. [Google Scholar] [CrossRef]
- Straubinger, R.M.; Balasubramanian, S.V. Preparation and characterization of taxane-containing liposomes. Methods Enzymol. 2005, 391, 97–117. [Google Scholar] [PubMed]
- Blagosklonny, M.V.; Darzynkiewicz, Z.; Halicka, H.D.; Pozarowski, P.; Demidenko, Z.N.; Barry, J.J.; Kamath, K.R.; Herrmann, R.A. Paclitaxel induces primary and postmitotic G1 arrest in human arterial smooth muscle cells. Cell Cycle 2004, 3, 1050–1056. [Google Scholar] [CrossRef] [PubMed][Green Version]
- Carvajal, D.; Tovar, C.; Yang, H.; Vu, B.T.; Heimbrook, D.C.; Vassilev, L.T. Activation of p53 by MDM2 antagonists can protect proliferating cells from mitotic inhibitors. Cancer Res. 2005, 65, 1918–1924. [Google Scholar] [CrossRef]
- Wahl, A.F.; Donaldson, K.L.; Fairchild, C.; Lee, F.Y.; Foster, S.A.; Demers, G.W.; Galloway, D.A. Loss of normal p53 function confers sensitization to Taxol by increasing G2/M arrest and apoptosis. Nat. Med. 1996, 2, 72–79. [Google Scholar] [CrossRef]
- Lanni, J.S.; Lowe, S.W.; Licitra, E.J.; Liu, J.O.; Jacks, T. P53-Independent Apoptosis Induced by Paclitaxel through an Indirect Mechanism. Proc. Natl. Acad. Sci. USA 1997, 94, 9679–9683. [Google Scholar] [CrossRef] [PubMed]
- Bosco, D.B.; Kenworthy, R.; Zorio, D.A.; Sang, Q.X. Human mesenchymal stem cells are resistant to Paclitaxel by adopting a non-proliferative fibroblastic state. PLoS ONE 2015, 10, e0128511. [Google Scholar] [CrossRef]
- Bonomi, A.; Ghezzi, E.; Pascucci, L.; Aralla, M.; Ceserani, V.; Pettinari, L.; Cocce, V.; Guercio, A.; Alessandri, G.; Parati, E.; et al. Effect of canine mesenchymal stromal cells loaded with paclitaxel on growth of canine glioma and human glioblastoma cell lines. Vet. J. 2017, 223, 41–47. [Google Scholar] [CrossRef]
- Coccè, V.; Franzè, S.; Brini, A.T.; Giannì, A.B.; Pascucci, L.; Ciusani, E.; Alessandri, G.; Farronato, G.; Cavicchini, L.; Sordi, V.; et al. In Vitro Anticancer Activity of Extracellular Vesicles (EVs) Secreted by Gingival Mesenchymal Stromal Cells Primed with Paclitaxel. Pharmaceutics 2019, 11, 61. [Google Scholar] [CrossRef]
- Stein, H.G.; Drullinger, L.F.; Soulard, A.; Dulic, V. Differential roles for cyclin-dependent kinase inhibitors p21 and p16 in the mechanisms of senescence and differentiation in human fibroblasts. Mol. Cell Biol. 1999, 19, 2109–2117. [Google Scholar] [CrossRef]
- Branham, M.T.; Nadin, S.B.; Vargas-Roig, L.M.; Ciocca, D.R. DNA damage induced by paclitaxel and DNA repair capability of peripheral blood lymphocytes as evaluated by the alkaline comet assay. Mutat. Res. 2004, 560, 11–17. [Google Scholar] [CrossRef]
- Nilforoushzadeh, M.A.; Zare, M.; Zarrintaj, P.; Alizadeh, E.; Taghiabadi, E.; Heidari-Kharaji, M.; Amirkhani, M.A.; Saeb, M.R.; Mozafari, M. Engineering the niche for hair regeneration—A critical review. Nanomedicine 2019, 15, 70–85. [Google Scholar] [CrossRef] [PubMed]
- Quan, T.; Fisher, G.J. Role of Age-Associated Alterations of the Dermal Extracellular Matrix Microenvironment in Human Skin Aging: A Mini-Review. Gerontology 2015, 61, 427–434. [Google Scholar] [CrossRef] [PubMed]
- Larsson, L.G. Oncogene- and tumor suppressor gene-mediated suppression of cellular senescence. Semin. Cancer Biol. 2011, 21, 367–376. [Google Scholar] [CrossRef]
- Collado, M.; Serrano, M. Senescence in tumours: Evidence from mice and humans. Nat. Rev. Cancer 2010, 10, 51–57. [Google Scholar] [CrossRef]
- Velarde, M.C.; Demaria, M.; Campisi, J. Senescent cells and their secretory phenotype as targets for cancer therapy. Interdiscip. Top. Gerontol. 2013, 38, 17–27. [Google Scholar] [PubMed]
- Pitiyage, G.N.; Slijepcevic, P.; Gabrani, A.; Chianea, Y.G.; Lim, K.P.; Prime, S.S.; Tilakaratne, W.M.; Fortune, F.; Parkinson, E.K. Senescent mesenchymal cells accumulate in human fibrosis by a telomere-independent mechanism and ameliorate fibrosis through matrix metalloproteinases. J. Pathol. 2011, 223, 604–617. [Google Scholar] [CrossRef]
- Tlsty, T.D.; Hein, P.W. Know thy neighbor: Stromal cells can contribute oncogenic signals. Curr. Opin. Genet. Dev. 2001, 11, 54–59. [Google Scholar] [CrossRef]
- Bechtel, W.; McGoohan, S.; Zeisberg, E.M.; Müller, G.A.; Kalbacher, H.; Salant, D.J.; Müller, C.A.; Kalluri, R.; Zeisberg, M. Methylation determines fibroblast activation and fibrogenesis in the kidney. Nat. Med. 2010, 16, 544–550. [Google Scholar] [CrossRef]
- Peng, Q.; Zhao, L.; Hou, Y.; Sun, Y.; Wang, L.; Luo, H.; Peng, H.; Liu, M. Biological characteristics and genetic heterogeneity between carcinoma-associated fibroblasts and their paired normal fibroblasts in human breast cancer. PLoS ONE 2013, 8, e60321. [Google Scholar] [CrossRef]
- Moschos, S.J.; Mantzoros, C.S. The role of the IGF system in cancer: From basic to clinical studies and clinical applications. Oncology 2002, 63, 317–332. [Google Scholar] [CrossRef] [PubMed]
- Grugan, K.D.; Miller, C.G.; Yao, Y.; Michaylira, C.Z.; Ohashi, S.; Klein-Szanto, A.J.; Diehl, J.A.; Herlyn, M.; Han, M.; Nakagawa, H.; et al. Fibroblast-secreted hepatocyte growth factor plays a functional role in esophageal squamous cell carcinoma invasion. Proc. Natl. Acad. Sci. USA 2010, 107, 11026–11031. [Google Scholar] [CrossRef]
- Matsumoto, K.; Nakamura, T. Hepatocyte growth factor and the Met system as a mediator of tumor-stromal interactions. Int. J. Cancer 2006, 119, 477–483. [Google Scholar] [CrossRef] [PubMed]
- Huang, T.X.; Guan, X.Y.; Fu, L. Therapeutic targeting of the crosstalk between cancer-associated fibroblasts and cancer stem cells. Am. J. Cancer Res. 2019, 9, 1889–1904. [Google Scholar] [PubMed]
- Ferber, A.; Chang, C.; Sell, C.; Ptasznik, A.; Cristofalo, V.J.; Hubbard, K.; Ozer, H.L.; Adamo, M.; Roberts, C.T.; LeRoith, D.; et al. Failure of senescent human fibroblasts to express the insulin-like growth factor-1 gene. J. Biol. Chem. 1993, 268, 17883–17888. [Google Scholar] [CrossRef]
- Lewis, D.A.; Travers, J.B.; Somani, A.K.; Spandau, D.F. The IGF-1/IGF-1R signaling axis in the skin: A new role for the dermis in aging-associated skin cancer. Oncogene 2010, 29, 1475–1485. [Google Scholar] [CrossRef] [PubMed]
- Valcz, G.; Sipos, F.; Tulassay, Z.; Molnar, B.; Yagi, Y. Importance of carcinoma-associated fibroblast-derived proteins in clinical oncology. J. Clin. Pathol. 2014, 67, 1026–1031. [Google Scholar] [CrossRef]
- Andreadis, S.T.; Hamoen, K.E.; Yarmush, M.L.; Morgan, J.R. Keratinocyte growth factor induces hyperproliferation and delays differentiation in a skin equivalent model system. FASEB J. 2001, 15, 898–906. [Google Scholar] [CrossRef]
- Guo, L.; Yu, Q.C.; Fuchs, E. Targeting expression of keratinocyte growth factor to keratinocytes elicits striking changes in epithelial differentiation in transgenic mice. EMBO J. 1993, 12, 973–986. [Google Scholar] [CrossRef] [PubMed]
- Hines, M.D.; Allen-Hoffmann, B.L. Keratinocyte growth factor inhibits cross-linked envelope formation and nucleosomal fragmentation in cultured human keratinocytes. J. Biol. Chem. 1996, 271, 6245–6251. [Google Scholar] [CrossRef]
- Miyashita, T.; Tajima, H.; Makino, I.; Okazaki, M.; Yamaguchi, T.; Ohbatake, Y.; Nakanuma, S.; Hayashi, H.; Takamura, H.; Ninomiya, I.; et al. Neoadjuvant Chemotherapy with Gemcitabine Plus Nab-paclitaxel Reduces the Number of Cancer-associated Fibroblasts Through Depletion of Pancreatic Stroma. Anticancer Res. 2018, 38, 337–343. [Google Scholar] [CrossRef]
- Sobel, K.; Tham, M.; Stark, H.J.; Stammer, H.; Prätzel-Wunder, S.; Bickenbach, J.R.; Boukamp, P. Wnt-3a-activated human fibroblasts promote human keratinocyte proliferation and matrix destruction. Int. J. Cancer 2015, 136, 2786–2798. [Google Scholar] [CrossRef]
- Blagosklonny, M.V. Cell senescence and hypermitogenic arrest. EMBO Rep. 2003, 4, 358–362. [Google Scholar] [CrossRef]
- Silzle, T.; Kreutz, M.; Dobler, M.A.; Brockhoff, G.; Knuechel, R.; Kunz-Schughart, L.A. Tumor-associated fibroblasts recruit blood monocytes into tumor tissue. Eur. J. Immunol. 2003, 33, 1311–1320. [Google Scholar] [CrossRef] [PubMed]
- Silzle, T.; Randolph, G.J.; Kreutz, M.; Kunz-Schughart, L.A. The fibroblast: Sentinel cell and local immune modulator in tumor tissue. Int. J. Cancer 2004, 108, 173–180. [Google Scholar] [CrossRef]
- Cheng, S.S.; Lukacs, N.W.; Kunkel, S.L. Eotaxin/CCL11 suppresses IL-8/CXCL8 secretion from human dermal microvascular endothelial cells. J. Immunol. 2002, 168, 2887–2894. [Google Scholar] [CrossRef] [PubMed]
- Noske, K. Secreted immunoregulatory proteins in the skin. J. Dermatol. Sci. 2018, 89, 3–10. [Google Scholar] [CrossRef] [PubMed]
- Harper, J.; Sainson, R.C. Regulation of the anti-tumour immune response by cancer-associated fibroblasts. Semin. Cancer Biol. 2014, 25, 69–77. [Google Scholar] [CrossRef] [PubMed]
- Nagarsheth, N.; Wicha, M.S.; Zou, W. Chemokines in the cancer microenvironment and their relevance in cancer immunotherapy. Nat. Rev. Immunol. 2017, 17, 559–572. [Google Scholar] [CrossRef]
- Espinosa-Cotton, M.; Rodman, S.N., III; Ross, K.A.; Jensen, I.J.; Sangodeyi-Miller, K.; McLaren, A.J.; Dahl, R.A.; Gibson-Corley, K.N.; Koch, A.T.; Fu, Y.; et al. Interleukin-1 alpha increases anti-tumor efficacy of cetuximab in head and neck squamous cell carcinoma. J. Immunother. Cancer 2019, 7, 79. [Google Scholar] [CrossRef]
- Nie, S.; Wang, X.; Wang, H. NLRP3 Inflammasome Mediated Interleukin-1β Production in Cancer-Associated Fibroblast Contributes to ALA-PDT for Cutaneous Squamous Cell Carcinoma. Cancer Manag. Res. 2019, 11, 10257–10267. [Google Scholar] [CrossRef] [PubMed]
- Laplagne, C.; Domagala, M.; Le Naour, A.; Quemerais, C.; Hamel, D.; Fournié, J.J.; Couderc, B.; Bousquet, C.; Ferrand, A.; Poupot, M. Latest Advances in Targeting the Tumor Microenvironment for Tumor Suppression. Int. J. Mol. Sci. 2019, 20, 4719. [Google Scholar] [CrossRef] [PubMed]
- Wanderley, C.W.; Colón, D.F.; Luiz, J.P.M.; Oliveira, F.F.; Viacava, P.R.; Leite, C.A.; Pereira, J.A.; Silva, C.M.; Silva, C.R.; Silva, R.L.; et al. Paclitaxel Reduces Tumor Growth by Reprogramming Tumor-Associated Macrophages to an M1 Profile in a TLR4-Dependent Manner. Cancer Res. 2018, 78, 5891–5900. [Google Scholar] [CrossRef] [PubMed]







| Target mRNA | Onco-P20 | 
|---|---|
| (x-Fold Change) | |
| HGF | 0.44 ± 0.36 ** | 
| IGF | 0.72 ± 0.97 | 
| bFGF | 1.21 ± 0.51 | 
| KGF | 1.41 ± 1.82 | 
| EGF | 0.66 ± 0.53 | 
| VEGF | 0.69 ± 0.29 | 
| IGFBP3 | 2.06 ± 2.05 ** | 
| IGFBP4 | 2.48 ± 0.59 * | 
| IGFBP5 | 2.14 ± 1.9 * | 
| IGFBP6 | 2.10 ± 0.54 * | 
| IGFBP7 | 1.62 ± 0.68 * | 
| Wnt5a | 2.48 ± 2.77 * | 
| DKK1 | 4.22 ± 2.38 ** | 
| SFRP2 | 7.60 ± 7.51 * | 
| TGFb | 0.87 ± 0.24 | 
| PDGFα | 0.69 ± 0.71 | 
| PDGFb | 0.57 ± 0.25 ** | 
| αSMA | 1.14 ± 0.66 | 
| FAP1 | 4.06 ± 5.67 * | 
| IL1α | 18.6 ± 15.9 ** | 
| IL1b | 34.6 ± 43.8 ** | 
| IL6 | 5.84± 7.20 * | 
| IL8 | 109.2 ± 105.0 * | 
| Target mRNA | Ctrl | Onco-P20 | 
|---|---|---|
| A2M | 2.16 ± 4.53 | 12.6 ± 9.97 | 
| ADRB1 | ND | ND | 
| ADRB2 | 1.78 ± 3.07 | 3.87 ± 7.09 ** | 
| ALOX12 | ND | ND | 
| ALOX5 | ND | ND | 
| ANXA1 | 1.70 ± 0.33 | 3.33 ± 1.06 ** | 
| ANXA3 | 3.56 ± 2.07 | 3.40 ± 2.08 | 
| ANXA5 | 1.56 ± 0.31 | 2.02 ± 0.54 | 
| B2M | 0.43 ± 0.70 | 1.89 ± 1.21 ** | 
| BDKRB1 | 0.23 ± 0.12 | 7.65±6.20 * | 
| BDKRB2 | 0.33 ± 6.20 | 6.06 ± 5.31 * | 
| CACN1C | 1.4 ± 0.69 | 1.7 ± 1.48 | 
| CACN2D1 | ND | ND | 
| CACNB2 | 1.07 ± 2.01 | 2.04 ± 1.63 | 
| CACNB4 | 1.63 ± 2.95 | 4.07 ± 6.04 | 
| CASP1 | 1.72 ± 0.65 | 4.84 ± 0.60 | 
| CD40 | 2.57 ± 1.72 | 9.96 ± 4.45 ** | 
| CD40LG | ND | ND | 
| CES1 | 0.27 ± 0,19 | 0.89 ± 0.9 | 
| CYSLTR1 | ND | 1.88 ± 2.01 | 
| HPDG | ND | ND | 
| HRH1 | 2.91 ± 0.99 | 2.33 ± 1.13 | 
| HRH2 | ND | ND | 
| HRH3 | ND | ND | 
| HTR3A | ND | ND | 
| HTR3B | ND | ND | 
| ICAM1 | 0.42 ± 0.25 | 9.57 ± 6.17 ** | 
| IL13 | ND | ND | 
| IL1R1 | 0.98 ± 0.66 | 3.87 ± 2.12 * | 
| IL1R2 | ND | ND | 
| IL1RAPL2 | ND | ND | 
| IL1RL1 | ND | ND | 
| IL2RA | ND | ND | 
| IL2RB | ND | ND | 
| IL2RG | ND | ND | 
| ITGAL | ND | ND | 
| ITGAM | ND | ND | 
| ITGB1 | 1.68 ± 0.29 | 2.96 ± 1.5 | 
| ITGB2 | 0.51 ± 0.32 | 2.7 ± 1.74 * | 
| KLK1 | ND | ND | 
| KLK14 | 0.55 ± 0.93 | 6.08 ± 2.31 ** | 
| KLK15 | ND | ND | 
| KLK2 | ND | ND | 
| KLK3 | ND | ND | 
| KLKB1 | ND | ND | 
| KNG1 | ND | ND | 
| LTA4H | 1.21 ± 0.25 | 2.34 ± 0.78 * | 
| LTB4R | 2.15 ± 0.87 | 2.82 ± 1.68 | 
| LT4R2 | 0.81 ± 0.63 | 1.94 ± 1.55 | 
| LTC4S | 0.53 ± 0.37 | 0.53 ± 0.28 | 
| MAPK1 | 0.63 ± 0.48 | 0.62 ± 0.38 | 
| MAPK14 | 1.11 ± 0.51 | 1.95 ± 1.01 | 
| MAPK3 | 0.96 ± 0.27 | 1.40 ± 0.47 | 
| MAPK8 | 1.33 ± 0.71 | 2.49 ± 0.99 | 
| MC2R | ND | ND | 
| NFKB1 | 0.28 ± 0.15 | 0.60 ± 0.38 | 
| NOS2A | ND | ND | 
| NR3C1 | 1.3 ± 0.33 | 1.9 ± 0.86 | 
| PDE4A | 0.83 ± 0.24 | 1.03 ± 0.21 | 
| PDE4B | 0.29 ± 0.13 | 2.59 ± 2.75 | 
| PDE4C | ND | ND | 
| PDE4D | 0.33 ± 0.42 | 4.50 ± 4.30 | 
| PLA2G10 | ND | ND | 
| PLA2G1B | ND | ND | 
| PLA2G2A | ND | ND | 
| PLA2G2B | ND | ND | 
| PLA2G2D | ND | ND | 
| PLA2G4C | 0.19 ± 0.15 | 2.63 ± 1.94 * | 
| PLA2G5 | ND | ND | 
| PLA2G7 | ND | ND | 
| PDE4D | 0.33 ± 0.43 | 4.50 ± 4.3 | 
| PLCB2 | ND | ND | 
| PLCB3 | 0.77 ± 0.21 | 0.66 ± 0.15 | 
| PLCB4 | 2.01 ± 1.77 | 1.23 ± 0.79 | 
| PLCD1 | 1.19 ± 0.54 | 1.69 ± 0.47 | 
| PLCE1 | 0.60 ± 0.63 | 0.36 ± 0.35 | 
| PLCG1 | 7.26 ± 2.47 | 13.9 ± 1.18 | 
| PLCG2 | 1.90 ± 1.28 | 2.99 ± 2.04 | 
| PTAFR | 0.15 ± 0.34 | 1.08 ± 1.52 | 
| PTGDR | 0.09 ± 0.2 | 8.30 ± 6.32 * | 
| PTGER2 | 0.60 ± 0.41 | 4.06 ± 4.27 | 
| PTGER3 | 2.5 ± 2.65 | 5.2 ± 2.97 | 
| PTGFR | 1.0 ± 0.41 | 3.3 ± 2.43 | 
| PTGIR | 0.80 ± 0.47 | 1.55 ± 0.54 * | 
| PTGIS | 0.83 ± 0.84 | 2.57 ± 2.47 | 
| PTGS1 | 0.65 ± 0.74 | 1.1 ± 0.50 | 
| PTGS2 | 0.42 ± 0.49 | 6.42 ± 6.88 | 
| TBXA2R | 0.8 ± 0.27 | 1.7 ± 0.78 * | 
| TBXAS1 | ND | ND | 
| TNF | ND | ND | 
| TNFRSF1A | 1.4 ± 0.52 | 1.9 ± 0.93 | 
| TNFRSF1B | 0.67 ± 0.54 | 2.48 ± 1.07 ** | 
| TNFRSF13B | 1.2 ± 1.42 | 12.8 ± 9.62 * | 
| VCAM1 | 0.3 ± 0.53 | 13.2 ± 21.6 | 
| Target mRNA | Onco-P20 | 
|---|---|
| (x-Fold Change) | |
| CCL11 | 2.65 ± 1.0 * | 
| CCL24 | 1.16 ± 0.87 | 
| GCSF | 0.57 ± 0.34 | 
| GMCSF | 1.03 ± 0.44 | 
| INGγ | 1.44 ± 0.61 | 
| IL1α | 1.55 ± 1.09 | 
| IL1β | 2.11 ± 1.58 | 
| IL2 | 1.35 ± 0.60 | 
| IL3 | 1.03 ± 0.59 | 
| IL4 | 2.37 ± 2.12 | 
| IL6 | 8.65 ± 4.84 * | 
| IL7 | 0.85 ± 0.61 | 
| IL8 | 4.40 ± 1.64 ** | 
| IL10 | 1.22 ± 0.61 | 
| IL11 | 0.90 ± 0.43 | 
| IL12p40 | 0.96 ± 0.71 | 
| IL12p70 | 2.19 ± 2.20 | 
| IL13 | 0.73 ± 0.57 | 
| CCL1 | 0.26 ± 0.31 * | 
| TIMP-2 | 0.81 ± 0.2 | 
| Publisher’s Note: MDPI stays neutral with regard to jurisdictional claims in published maps and institutional affiliations. | 
© 2021 by the authors. Licensee MDPI, Basel, Switzerland. This article is an open access article distributed under the terms and conditions of the Creative Commons Attribution (CC BY) license (https://creativecommons.org/licenses/by/4.0/).
Share and Cite
Bellei, B.; Caputo, S.; Migliano, E.; Lopez, G.; Marcaccini, V.; Cota, C.; Picardo, M. Simultaneous Targeting Tumor Cells and Cancer-Associated Fibroblasts with a Paclitaxel–Hyaluronan Bioconjugate: In Vitro Evaluation in Non-Melanoma Skin Cancer. Biomedicines 2021, 9, 597. https://doi.org/10.3390/biomedicines9060597
Bellei B, Caputo S, Migliano E, Lopez G, Marcaccini V, Cota C, Picardo M. Simultaneous Targeting Tumor Cells and Cancer-Associated Fibroblasts with a Paclitaxel–Hyaluronan Bioconjugate: In Vitro Evaluation in Non-Melanoma Skin Cancer. Biomedicines. 2021; 9(6):597. https://doi.org/10.3390/biomedicines9060597
Chicago/Turabian StyleBellei, Barbara, Silvia Caputo, Emilia Migliano, Gianluca Lopez, Valeria Marcaccini, Carlo Cota, and Mauro Picardo. 2021. "Simultaneous Targeting Tumor Cells and Cancer-Associated Fibroblasts with a Paclitaxel–Hyaluronan Bioconjugate: In Vitro Evaluation in Non-Melanoma Skin Cancer" Biomedicines 9, no. 6: 597. https://doi.org/10.3390/biomedicines9060597
APA StyleBellei, B., Caputo, S., Migliano, E., Lopez, G., Marcaccini, V., Cota, C., & Picardo, M. (2021). Simultaneous Targeting Tumor Cells and Cancer-Associated Fibroblasts with a Paclitaxel–Hyaluronan Bioconjugate: In Vitro Evaluation in Non-Melanoma Skin Cancer. Biomedicines, 9(6), 597. https://doi.org/10.3390/biomedicines9060597
 
         
                                                

 
       