Abstract
In the Yuanba area, many lost circulation accidents occur due to the complex geological structure, broken strata, and developed fractures, which seriously affect construction safety and drilling costs. Therefore, the Yuanba district is the focus of this paper. Firstly, a three-dimensional geomechanical model is established through multi-source information fusion to identify the main geological risk factors of lost circulation, according to the data on drilling and well logging in the operation area. Then a risk warning model and evaluation methods for loss circulation, based on geological engineering data fusion, are established, through which the characteristic parameters of various loss of circulation risks can be calculated in real time, parameters along the well trajectory can be extracted and compared, and thus, the risk of lost circulation is warned and analyzed in real time. The early warning of lost circulation risk can be achieved during drilling operations, which can improve the drilling efficiency and shorten the drilling cycle as a result.
1. Introduction
Lost circulation refers to the phenomenon that drilling fluid or other working fluid enters the formation through the leakage channel due to differential pressure during various downhole operations. There are many wells in Yuanba, which have great exploration and exploitation potential. However, the geological conditions of the formation in this area are complex, and the drilling operation is faced with complex lost circulation problems. Especially in the Xujiahe Formation, one of the main oil- and gas-producing layers in Yuanba, the problem of lost circulation is prominent. In the process of drilling, some complex geological conditions with complex geostress fields, regional fault development, and strong uncertainty in the distribution of special lithology (gypsum, salt, etc.) formations are often encountered. In addition, the quality of regional seismic data is not high, and the information correlation between adjacent wells is poor. Several problems are intertwined, which increase the difficulties of drilling. Lost circulation often occurs in drilling, resulting in the prolonged construction period and increased drilling costs. If the potential geological risks can be accurately identified and predicted by using logging, vertical seismic profile (VSP), regional geology, and drilling information before drilling, and the risk of lost circulation can be warned in combination with the engineering parameters during drilling, it is of great significance to reduce the occurrence of lost circulation accidents and improve the efficiency of drilling operations.
Foreign companies are relatively mature in monitoring and diagnosing drilling risks while drilling. Many drilling service companies have developed their own geological risk monitoring systems while drilling. The more advanced is the risk-free drilling system (NDS) [1,2,3] jointly developed by Schlumberger and BP. This system is a new type of drilling technology. In the process of drilling operations, the advanced downhole MWD equipment is used to obtain real-time information. With the support of software system and network technology, the drilling scheme is adjusted in real time, which can successfully solve the drilling problem under complex formation conditions. The system has been successfully applied in Mexico Bay and other regions, greatly saving drilling costs. In addition, the e-Drilling system was developed by Statoil ASA of Norway [4]. This system has a high degree of automation and more reliable risk monitoring. Although a substantial amount of research has been carried out on drilling risk diagnosis in China, there is still a certain gap with the leading foreign service companies in aspects of relevant theoretical technology, equipment, and software. In 2007, Li Qi et al. [5] established a drilling risk management system. A large amount of data and information generated during drilling design and construction are effectively managed and applied. The drilling practice experience and lessons are summarized, which provides technical guidance for the decision making and optimization of subsequent drilling schemes. In 2012, the China Petroleum Drilling Engineering Technology Research Institute and Southwest Petroleum University developed the drilling risk control system jointly [6,7], which realized the efficient collection, reception, and transmission of well site data and real-time risk monitoring. In 2017, Yang Chuanshu of the Sinopec Engineering Institute developed, along with others, a set of DrillRisk risk assessment systems [8], which realized the prediction in the potential risks of construction operations before drilling, real-time monitoring of risks during drilling operations, and summary and analysis of risks after drilling. Therefore, the research on early warning technology of lost circulation risk with drilling under the conditions of geological engineering information fusion is put forward in this paper.
2. Design Idea of Lost Circulation Risk Warning Based on Geological Engineering Information Fusion
First, the risk assessment while drilling should be based on the geomechanical model. Seismic, logging, and drilling information should be comprehensively used to establish the geomechanical model (MEM) of a region using Petrel geological modeling tools before drilling. The correlation of multi-source information should be established through the support vector machine (SVM) information fusion method from different information sources, so as to establish the compensation relationship of missing information and data consistency verification. Then, a 3D visualization tool for a geomechanical model is developed by using Open Inventor, and the geomechanical model established before drilling is modified in real time according to the information from logging while drilling, measurement while drilling, and comprehensive logging during drilling [9,10,11]. At the same time, the geological key characteristic parameters of risk events along the wellbore trajectory are extracted in real time for specific risk event types from the LWD trajectory parameters. The key characteristic parameters of risk event engineering are calculated through the LWD fluid model, mechanical penetration rate model, and wellbore stability model basing on the engineering parameters collected while drilling. Finally, the potential risks in the drilling process are comprehensively identified and predicted through the geological and engineering risk characteristic parameters. During the risk identification process, different artificial intelligence methods (such as fault tree and Bayesian inference) are used to identify, quantify, and evaluate the specific risks according to the trigger factors and logical relationships of specific risk events [12]. The Yuanba area acts as the specific research object for example verification in this paper. The design idea is shown in Figure 1.
Figure 1.
Design idea of risk assessment and prediction while drilling.
3. Pre-Drilling Geological Risk Prediction Based on Multi-Source Information Fusion
3.1. Research on Multi-Source Information Fusion Methods Such as Seismic, Logging, and Well Log
Some complex geological conditions with complex geostress fields, regional fault development, and uncertain distribution of special lithology (gypsum, salt, etc.) are encountered when drilling in the deep target horizon. Consequently, the construction period is prolonged and the drilling cost is increased due to engineering accidents such as sticking. So, it will be of great significance to accurately identify and predict the potential geological risks to be drilled by using well logging, seismic (VSP), regional geology, mud logging, and drilling information before drilling [13,14,15].
The basic idea of geological risk prediction and identification by comprehensively using well logging, seismic, geological, mud logging, drilling, and other information is as follows: establish a reasonable MEM within the region based on regional geological and logging data at first; the validity of the model is verified and adjusted through the preprocessing of key wells; secondly, the conversion between logging interval velocity (DT) and key processing parameters is completed through logging, seismic, and VSP information of key wells to determine their correlation; then, four different technical schemes (as shown in Figure 2) are adopted to predict and scale the key factors affecting drilling risk, such as the pressure profile and lithology profile of prediction wells, which is according to the established MEM and parameter conversion relationship and based on the way and content of information acquisition of key wells (adjacent wells) and prediction wells (to be drilled); finally, a risk prediction is made on the basis of drilling accidents and complex statistics in the region.
Figure 2.
Main methods for predicting key risk factors.
In terms of area, based on the regional characteristics and cross well information of key wells (drilled) and prediction wells (to be drilled), the influence of factors such as cross well comparability, regional structure, stratigraphic sequence, and inter well distance should be fully considered. According to the integrity, reliability, and correlation of the acquired information, the pre-drilling risk prediction and identification based on key wells are handled according to the following four conditions (as shown in Figure 2):
- (1)
- When the key well is comparable with the prediction well, the geological structure and stratigraphic sequence are clear, and the prediction well is close to the key well. Method 1 is used to predict key risk parameters such as pressure profile and lithology profile by directly using key wells as prediction reference results, only making in depth adjustments, and considering the trend of parameters changing with compaction.
- (2)
- When the key wells are comparable with the prediction wells, and the seismic results are reliable, and the seismic velocity and logging velocity of the completed wells have good correlation, method 2 is used to establish the MEM and parameter conversion relationship through the completed wells, so as to predict the key risk information using seismic data.
- (3)
- When the cross well seismic comparability is poor, method 3 is used to obtain the upper logging information in the prediction well, and then the method of obtaining the seismic interval velocity or non-zero offset VSP is used to obtain the interval velocity. The velocity relationship between logging and vertical seismic profile (VSP) of this well is established from the upper formation, and the lower interval (without logging) where the relationship will be established is applied, so as to realize the prediction of key risk parameters of seismic profile (VSP) to the undrilled lower formation.
- (4)
- When conditions permit, the selected prediction scheme is combined with real-time dynamic results to realize dynamic monitoring of drilling process.
3.2. Geological Modeling and Fracture Pressure Prediction in Yuanba Area
The Yuanba area selected in this paper is located near Yuanba Town, Cangxi County, Sichuan Province. Its structure is located in the Yuanba lithologic trap in the middle low structural belt of Badong, Sichuan Basin. The stratigraphic structure in the work area is relatively gentle, and the fault is not developed. The scope of the work area is shown in Figure 3.
Figure 3.
Scope of work area.
In this paper, 25 wells in the work area were selected as the experimental objects, of which 19 wells were selected as the key well data for the establishment of the geomechanical model. Yuanba 11, Yuanba 12, Yuanba 101, Yuanba 2, Yuanba 5, and Yuanba 9 were selected as the test data of the prediction wells to establish the structural plane model of the experimental work area. The plane model of the experimental work area is shown in Figure 4. Additionally, the knowledge of geostatistics was used to build a three-dimensional quantitative attribute model of the fracture pressure, as shown in Figure 5.
Figure 4.
Structural level model.
Figure 5.
Fracture pressure model.
The 19 wells before drilling were used as the key well data for the establishment of the geomechanical model, and the inspection data of Yuanba 11 and Yuanba 12 prediction wells were selected. The pressure value extracted from the 3D geomechanical model along the actual well trajectory was used as the “predicted value”, while the pressure value calculated from the well logging data of Yuanba 11 and Yuanba 12 after drilling was the “post drilling value”. The prediction result of the fracture pressure is shown in Figure 6.
Figure 6.
Comparison of fracture pressure prediction. (a) Comparison of Prediction Results of Fracture Pressure of Yuanba 11 Well (b) Comparison of Prediction Results of Fracture Pressure of Yuanba 12 Well.
In order to further verify the accuracy of the prediction results, the prediction results were compared with the drilling history of Yuanba 11 and Yuanba 12 wells. It was found that the prediction accuracy of the fracture pressure provided in this paper was within a reasonable range with the fracture pressure calculated by the DC index and Sigma method in the well history. The comparison results are shown in Table 1 and Table 2.
Table 1.
Comparison table of formation fracture pressure prediction results and actual drilling data of Yuanba 11 well.
Table 2.
Comparison table of formation fracture pressure prediction results and actual drilling data of Yuanba 12 well.
4. Lost Circulation Risk Warning
4.1. Establishment of Lost Circulation Risk Early Warning Model
The causes of lost circulation accidents can be divided into two categories: poor geological conditions and excessive bottom hole pressure [16].
(1) The poor geological conditions are as follows:
① Fracture development and permeability of the formation, good fracture development, or high permeability is the channel for energy release from the wellbore to the formation;
② The formation fracture pressure is low and there are karst caves, which are indirect reasons for the release of energy from the wellbore to the formation;
③ The direction of formation stress is consistent with the direction of structural fractures and induced fractures, which may also cause lost circulation.
(2) Excessive bottom hole pressure is mainly caused by the following reasons
① When running in and connecting a single pipe, the running speed is too fast, resulting in too high of an exciting pressure;
② The mud density is too high to cause the formation leakage;
③ The viscosity and shearing of mud are too high, and the formation is easy to be fractured when the pump is started too fast;
④ The mud displacement cannot keep up with fast drilling, the rock cuttings concentration is increased, with a large amount of rock cuttings deposited in the annulus. The formation near the drill bit will be lost if the pump is started too fast at this time;
⑤ The mud bag of the drill bit or centralizer cannot be removed in time, so that the pump pressure is too high to break the formation;
⑥ Starting the pump may fracture the formation in the case of the mud in the well remaining stationary for a long time with a large contact deformation and tripping in without circulation in sections;
⑦ There is a sand bridge in the well, and the bit enters the sand bridge when running in. Because the annulus circulation is not available, even if the pump is started with small displacement, the formation will be lost;
⑧ The borehole wall collapses, the annulus is blocked, and the formation is leaking.
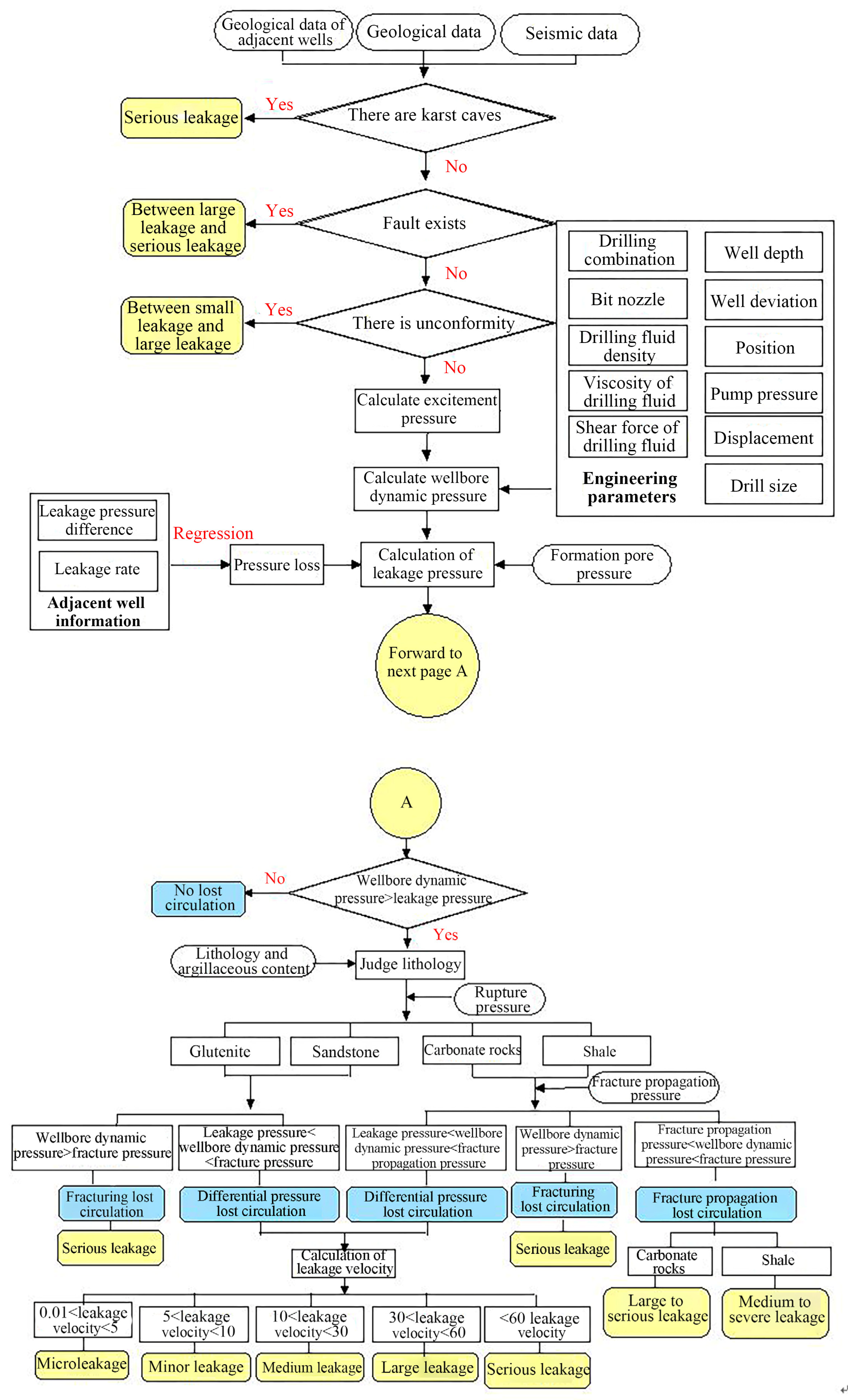
Based on the above analysis of lost circulation accidents, the “lost circulation” accident was used as the top event to establish the cause model of lost circulation accidents, as shown in Figure 7.
Figure 7.
Lost circulation model.
A permeability loss early warning model was established, as shown in Figure 8. It is based on the above formation model of lost circulation, considering the operability of various factors or parameters in actual drilling operations, that is, the factors or parameters that cause risks should be acquired in advance or acquired while drilling.
Figure 8.
Permeability leakage warning model.
4.2. Risk Warning of Lost Circulation of Key Wells
Through this system, the risk early warning of Yuanba 272H well and the well history record of the well were verified, so as to determine the accuracy of the system in identifying the risk of lost circulation. Figure 9 shows the risk indication of the well at the depth of 4300–4400 m. It can be seen from the figure that the main risk type of the well section indicated by the system is fracturing lost circulation. The severity of lost circulation is level 5 [17], and the risk credibility is 0.01, indicating that the section is a risk identification section, and the occurrence of lost circulation accidents should be prevented during drilling.
Figure 9.
Lost circulation prediction results of Yuanba 272H well.
The summary of accidents and complications in the well history shows that “the well lost 296.92 m3 of drilling fluid during 4244~4248 m well killing”.
Through the comparison and analysis of the prediction results of the lost circulation accident of Yuanba 272H well and the well history data, it can seen that the system has predicted and prompted the lost circulation accident of this well, and the predicted well depth of the lost circulation accident is slightly different. The comparison results is shown in Table 3.
Table 3.
Early warning result data of Yuanba 272H well accident.
Similarly, risk warning was conducted for Yuanba 11 well and Yuanba 12 well through the software system of this project. The comparison between the warning results and the actual well history are shown in the Table 4 and Table 5.
Table 4.
Early warning result data of Yuanba well 11 accident.
Table 5.
Early warning result data of Yuanba well 12 accident.
According to the prediction of the above three wells, there have been 16 accidents and complex situations such as lost circulation, kick, and sticking in the three wells, of which 15 times have been warned by the software system of the project, one time has not been prompted, and the prediction rate has reached 93.75%.
5. Conclusions
A risk early warning method of lost circulation while drilling under the conditions of geological engineering information fusion has been proposed in this paper. The geomechanical model of a certain area was established by using geological modeling tools and information from seismic prospection, well logging, and drilling operations, This model, established before drilling, was modified in real time according to logging while drilling and other information during the drilling process through the three-dimensional visualization tool of a geomechanical model. For the risk of lost circulation while drilling, the key characteristic parameters of geological risk along the well trajectory were extracted in real time, and the key characteristic parameters of risk engineering were calculated through the loss warning model according to the engineering parameters collected while drilling. The potential risk of lost circulation while drilling was comprehensively identified and predicted through the characteristic parameters of geology and engineering, and different artificial intelligence methods were used to identify, quantify, and evaluate the risk. Finally, 25 wells in Yuanba area were selected as experimental objects, and the 3D geomechanical model was used to predict the risk of lost circulation. From the predicted results of Yuanba 11, Yuanba 12, and Yuanba 272H wells, the prediction rate reached 93.75%.
Author Contributions
Writing—review and editing, Z.L.; writing—original draft preparation, R.L.; Software optimization, Z.Y.; formal analysis, L.W. (Linjie Wang); data curation, L.W. (Liupeng Wang). All authors have read and agreed to the published version of the manuscript.
Funding
Supported by the National Natural Science Foundation of China, “Research on Real time Updating and Forecasting Methods of Geosteering Model Based on Machine Learning” (No. 51974248). Supported by the Postgraduate Innovation and Practice Ability Development Fund of Xi’an Shiyou University (YCS22213048).
Data Availability Statement
Not applicable.
Conflicts of Interest
The authors declare no conflict of interest.
References
- Lian, Z.; Zhou, Y.; Shen, R. Discussion on Non accident Risk Drilling (NDS) Technology. Pet. Drill. Prod. Process 2009, 31, 90–94. [Google Scholar]
- Aldred, W.; Plumb, D.; Bradford, I.; Cook, J.; Gholkar, V.; Cousins, L.; Minton, R.; Fuller, J.; Goraya, S.; Tucker, D. Managing Drilling Risk. Oilfield Rev. 1999, 11, 2–20. [Google Scholar]
- Bratton, T.; Edwards, S.; Fuller, J.; Murphy, L.; Wright, B. Avoiding Drilling Problems. Oilfield Rev. 2001, 13, 32–51. [Google Scholar]
- Gundersen, O.E.; Aamodt, A. A real-time decision support system for high cost well drilling operations. Ai Mag. 2012, 34, 21–32. [Google Scholar]
- Guo, J.; Li, Q.; Xu, Y. Drilling accident diagnosis and processing system based on case and rule integrated reasoning. Pet. Drill. Technol. 2007, 35, 15–18. [Google Scholar]
- Zhang, F. Research on Knowledge Integration and Intelligent Decision-Making of Drilling Risk Management. Master’s Thesis, Xi’an University of Petroleum, Xi’an, China, 2012. [Google Scholar]
- Shi, L.; Jiang, H.; Zhou, Y.; Zhao, Q.; Zhang, D.; Lian, Z. Development and application of drilling engineering design and process software ANDROLL1.0. J. Pet. Nat. Gas 2012, 34, 108–111. [Google Scholar]
- Yang, C. Drilling Risk Assessment System. Pet. Drill. Technol. 2017, 45, 61–68. [Google Scholar]
- Nikolinakou, M.A.; Heidari, M.; Flemings, P.B.; Hudec, M.R. Geomechanical modeling of pore pressure in evolving salt systems. Mar. Pet. Geol. 2018, 93, 272–286. [Google Scholar] [CrossRef]
- Yi, M.; Huang, Z.; Zhang, J.; Li, B.; Xu, Y.; Zhang, S. 3D geomechanical modeling of Gaoquan structure in the southern margin of Junggar Basin and risk application of deep exploration wells. Pet. Drill. Prod. Technol. 2021, 43, 21–28. [Google Scholar]
- Hooyman, P.; Plumb, R.; Bordelon, D. Minimizillg Drilling Surprises in Deepwater Goal of “Live” Drilling Plan. Off-Shore 2001, 61, 52–54. [Google Scholar]
- Ma, Y.; Shao, R.; Niu, H.; Dong, G. Design and application of wellbore risk monitoring and analysis system while drilling. Sino Foreign Energy 2020, 25 (Suppl. 1), 39–43. [Google Scholar]
- Alchibaev, D.V.; Glazyrina, A.Y.; Ovcharenko, Y.V.; Kalinin, O.Y.; Lukin, S.V.; Martemyanov, A.N.; Zhigulskiy, S.V.; Chebyshev, I.S.; Sidelnik, A.V.; Bazyrov, I.S. Application of 3D and near-wellbore geomechanical models for well trajectories optimization. In Proceedings of the SPE Russian Petroleum Technology Conference, Moscow, Russia, 16 October 2017. [Google Scholar]
- Yue, J.; Liu, S.; Geng, Y.; Xie, R. Construction of online real-time monitoring and decision-making system for CNOOC drilling. J. Chongqing Univ. Sci. Technol. (Nat. Sci. Ed.) 2018, 20, 33–48. [Google Scholar]
- Luo, L.; Sheng, Y.; Liu, X.; Guan, Z.; Liu, S.; Feng, H. Prediction method of formation fracture pressure with confidence before drilling. Block Oil Gas Field 2017, 24, 112–115. [Google Scholar]
- Liu, J.; Wu, C.; Wang, L.; Zhang, D. Grey evaluation method of lost circulation risk and its application in Yuanba Gas Field. Drill. Complet. Fluids 2013, 30, 32–36. [Google Scholar]
- Liu, Z. Research on Dynamic Risk Management Technology for Complex Deep Well Drilling. Ph.D. Thesis, China University of Petroleum, Beijing, China, 2012. [Google Scholar]
Publisher’s Note: MDPI stays neutral with regard to jurisdictional claims in published maps and institutional affiliations. |
© 2022 by the authors. Licensee MDPI, Basel, Switzerland. This article is an open access article distributed under the terms and conditions of the Creative Commons Attribution (CC BY) license (https://creativecommons.org/licenses/by/4.0/).








