Effect of Hop β-Acids Extract Supplementation on the Volatile Compound Profile of Roasted Chicken Meat
Abstract
1. Introduction
2. Materials and Methods
2.1. Animals and Sampling
2.2. Sample Preparation
2.3. SPME Fiber Coating Selection
2.4. Optimization of Volatiles Extraction
2.5. Identification of Volatiles in Roasted Chicken Meat by GC-MS
2.6. Statistical Analysis
3. Results
3.1. SPME Fiber Coating Selection
3.2. Optimization of Volatiles Extraction
3.3. Analysis of Volatile Compounds by SPME for Samples of Chicken Meat Supplemented with Hop β-Acids
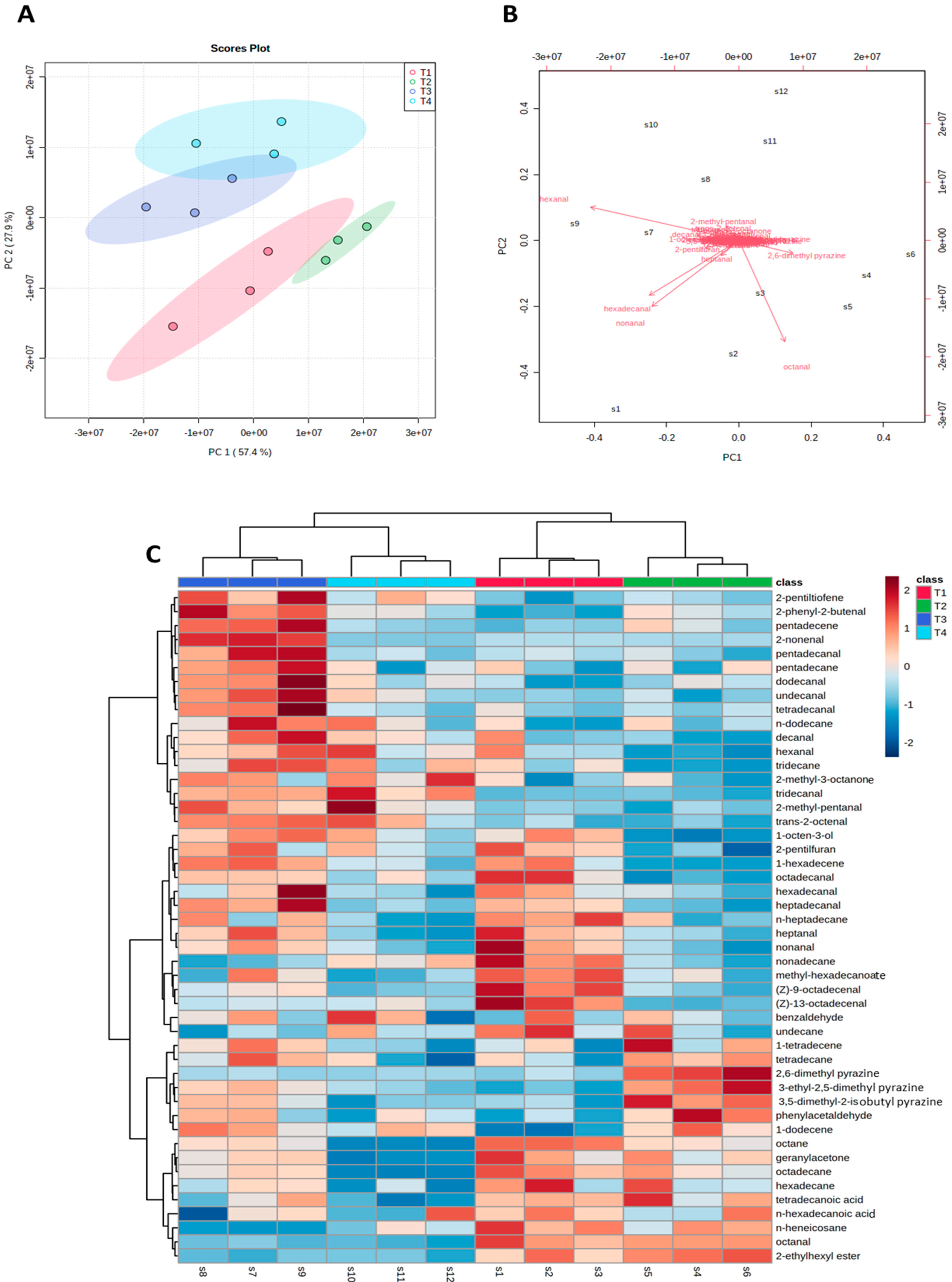
3.4. Principal Component Analysis (PCA)
4. Conclusions
Supplementary Materials
Author Contributions
Funding
Institutional Review Board Statement
Informed Consent Statement
Data Availability Statement
Conflicts of Interest
References
- Jayasena, D.D.; Jung, S.; Kim, H.J.; Bae, Y.S.; Yong, H.I.; Lee, J.H.; Kim, J.G.; Jo, C. Comparison of quality traits of thigh meat from Korean native chickens and broilers. Korean J. Food Sci. Anim. Resour. 2011, 31, 684–692. [Google Scholar] [CrossRef]
- Wang, Y.; Zhou, X.; Liu, M.; Zang, H.; Zhang, H.; Yang, H.; Jin, S.; Qi, X.; Shan, A.; Feng, X. Quality of chicken breast meat improved by dietary pterostilbene referring to up-regulated antioxidant capacity and enhanced protein structure. Food Chem. 2023, 405, 134848. [Google Scholar] [CrossRef]
- Zawadzki, A.; Alloo, C.; Grossi, A.B.; Nascimento, E.S.P.; Almeida, L.C.; Bogusz, S.; Skibsted, L.H.; Cardoso, D.R. Effect of hop β-acids as dietary supplement for broiler chickens on meat composition and redox stability. Food Res. Int. 2018, 105, 210–220. [Google Scholar] [CrossRef]
- Jayasena, D.D.; Ahn, D.U.; Nam, K.C.; Jo, C. Factors affecting cooked chicken meat flavour: A review. Ann. Anim. Sci. 2013, 14, 265–268. [Google Scholar] [CrossRef]
- Yang, Z.; Xie, J.; Zhang, L.; Du, R.; Cao, C.; Wang, M.; Acree, T.; Sun, B. Aromatic effect of fat and oxidized fat on a meat-like model reaction system of cysteine and glucose. Flavour Fragr. J. 2015, 30, 320–329. [Google Scholar] [CrossRef]
- Zhou, H.; Cui, W.; Gao, Y.; Li, P.; Pu, X.; Wang, Y.; Wang, Z.; Xu, B. Analysis of the volatile compounds in Fuliji roast chicken during processing and storage based on GC-IMS. Curr. Res. Food Sci. 2022, 5, 1484–1493. [Google Scholar] [CrossRef]
- Gkarane, V.; Ciulu, M.; Altmann, B.A.; Schmitt, A.O.; Mörlein, D. The Effect of Algae or Insect Supplementation as Alternative Protein Sources on the Volatile Profile of Chicken Meat. Foods 2020, 9, 1235. [Google Scholar] [CrossRef] [PubMed]
- Andaleeb, R.; Zhang, D.; Jianga, S.; Zhang, Y.; Liu, Z. Volatile profile and multivariant analysis of Sanhuang chicken breast in combination with Chinese 5-spice blend and garam masala. Food Sci. Hum. Wellness 2023, 12, 57–68. [Google Scholar] [CrossRef]
- Bennato, F.; Luca, A.D.; Martino, C.; Ianni, A.; Marone, E.; Grotta, L.; Ramazzotti, S.; Cichelli, A.; Martino, G. Influence of grape pomace intake on nutritional value, lipid oxidation and volatile profile of poultry meat. Foods 2020, 9, 508. [Google Scholar] [CrossRef] [PubMed]
- Bortoluzzi, C.; Menten, J.F.M.; Romano, G.G.; Pereira, R.; Napty, G.S. Effect of hops β-acids (Humulus lupulus) on per-formance and intestinal health of broiler chickens. J. Appl. Poult. Res. 2014, 23, 437–443. [Google Scholar] [CrossRef]
- Karre, L.; Lopez, K.; Getty, K.J.K. Natural antioxidants in meat and poultry products. Meat Sci. 2013, 94, 220–227. [Google Scholar] [CrossRef] [PubMed]
- Durello, R.S.; Silva, L.M.; Bogusz, S. Química do lúpulo. Quím. Nova 2019, 42, 900–919. [Google Scholar] [CrossRef]
- Madruga, M.S.; Elmore, J.S.; Dodson, A.T.; Mottram, D.S. Volatile flavor profile of goat meat extracted by three widely used techniques. Food Chem. 2009, 115, 1081–1087. [Google Scholar] [CrossRef]
- Brunton, N.P.; Cronin, D.A.; Monahan, F.J. Volatile components associated with freshly cooked and oxidized off-flavours in Turkey breast meat. Flavour Fragr. J. 2002, 17, 327–334. [Google Scholar] [CrossRef]
- Bogusz, S.; Melo, A.M.T.; Zini, C.A.; Godoy, H.T. Optimization of the extraction conditions of the volatile compounds from chili peppers by headspace solid phase micro-extraction. J. Chromatogr. A 2011, 1218, 3345–3350. [Google Scholar] [CrossRef] [PubMed]
- Ferreira, S.L.C.; Bruns, R.E.; Silva, E.G.P.; Santos, W.N.L.; Quintella, C.M.; David, J.M.; Andrade, J.B.; Breitkreitz, M.C.; Jardim, I.C.S.F.; Barros Neto, B. Statistical designs and response surface techniques for the optimization of chromatographic systems. J. Chromatogr. A 2007, 1158, 2–14. [Google Scholar] [CrossRef]
- Machiels, D.; Istasse, L. Evaluation of two commercial solid-phase microextraction fibres for the analysis of target aroma compounds in cooked beef meat. Talanta 2003, 61, 529–537. [Google Scholar] [CrossRef]
- Mikš-Krajnik, M.; Yoon, Y.; Yuk, H. Detection of volatile organic compounds as markers of chicken breast spoilage using HS-SPME-GC/MS-FASST. Food Sci. Biotechnol. 2015, 24, 361–372. [Google Scholar] [CrossRef]
- Pino, L.M.; Cavaleiro, C.; Conceição Castilho, M.C.; D’Arce, M.A.B.R.; Torres, E.A.S.; Ramos, F. The use of natural antioxidants (oregano and sage) to reduce hexanal production in precooked chicken during chill storage. Vitae 2013, 20, 105–110. [Google Scholar] [CrossRef]
- Burdock, A.G. Fenaroli’s Handbook of Flavor Ingredients, 6th ed.; Taylor & Francis Group: New York, NY, USA, 2010; 2162p. [Google Scholar]
- Mancinelli, A.C.; Silletti, E.; Mattioli, S.; Dal Bosco, A.; Sebastiani, B.; Menchetti, L.; Koot, A.; van Ruth, S.; Castellini, C. Fatty acid profile, oxidative status, and content of volatile organic compounds in raw and cooked meat of different chicken strains. Poultry Sci. 2021, 100, 1273–1282. [Google Scholar] [CrossRef]
- Ayseli, M.T.; Selli, S.; Filik, G. Evaluation of volatile compounds in chicken breast meat using simultaneous distillation and extraction with odour activity value. J. Food Nutr. Res. 2014, 53, 137–142. [Google Scholar]
- Shi, H.H.; Ho, C.T. The flavour of poultry meat. In Flavor of Meat and Meat Products; Shahidi, F., Ed.; Springer: New York, NY, USA, 1994; pp. 52–70. ISBN 978-0-7514-0217. [Google Scholar] [CrossRef]
- Farmer, L.J. Poultry meat flavour. In Poultry Meat Science; Richardson, R., Mead, C., Eds.; Carfax Publishing Company: Oxford, UK, 1999; pp. 127–158. ISBN 0-85199-237-4. [Google Scholar]




| Variables | Coded Variables | ||||
|---|---|---|---|---|---|
| −1.41 | −1 | 0 | +1 | +1.41 | |
| Time (t, min) | 24 | 30 | 45 | 60 | 66 |
| Temperature (T, °C) | 45 | 50 | 63 | 70 | 80 |
| Experiment | X1 | t (min) | X2 | T (°C) | Total Area * |
|---|---|---|---|---|---|
| 1 | −1 | 30 | −1 | 50 | 2.36 × 108 |
| 2 | 1 | 60 | −1 | 50 | 2.28 × 108 |
| 3 | −1 | 30 | 1 | 75 | 3.53 × 108 |
| 4 | 1 | 60 | 1 | 75 | 4.70 × 108 |
| 5 | 0 | 45 | 0 | 63 | 4.08 × 108 |
| 6 | 0 | 45 | 0 | 63 | 3.90 × 108 |
| 7 | 0 | 45 | 0 | 63 | 3.88 × 108 |
| 8 | 0 | 45 | 0 | 63 | 3.02 × 108 |
| 9 | −1.41 | 24 | 0 | 63 | 1.87 × 108 |
| 10 | 1.41 | 66 | 0 | 63 | 3.09 × 108 |
| 11 | 0 | 45 | −1.41 | 45 | 1.77 × 108 |
| 12 | 0 | 45 | 1.41 | 80 | 6.13 × 108 |
| Sources of Variation | Sum of the Squares | Degrees of Freedom | Quadratic Mean (QM) | Fcalculated | Ftabulated | Fcalculated/Ftabulated |
|---|---|---|---|---|---|---|
| Regression (R) | 2.08 × 1017 | 5 | 4.16 × 1016 | 6.48 | 4.39 | 1.45 |
| Residues (r) | 3.86 × 1016 | 6 | 6.43 × 1015 | |||
| Lack of fit (lf) | 2.47 × 1017 | 11 | 2.24 × 1016 | |||
| Pure error (pe) | 1.03 × 1016 | 3 | 3.45 × 1015 | 2.73 | 9.28 | 1.50 |
| Total | 2.82 × 1016 | 1 | 9.41 × 1015 | |||
| R2 | 0.84 | |||||
| R2 maximum | 0.96 |
| NAME | RIcal | RI lit | Δ | 0 mg kg−1 | 30 mg kg−1 | 60 mg kg−1 | 120 mg kg−1 | Odor Descriptor |
|---|---|---|---|---|---|---|---|---|
| Acetals | ||||||||
| 4-methyl-2-pentyl-1,3-dioxolane | 1096 | 1097 | 1 | 0.87 a ± 0.24 | 0.53 b ± 0.03 | 0.28 b ± 0.08 | 0.34 b ± 0.04 | fruity |
| Alcohols | ||||||||
| (E)-2-decen-1-ol | 1273 | 1273 | 0 | 0.09 a ± 0.02 | - | 0.06 b ± 0.02 | - | wax, citrus |
| tetradecanol | 1677 | 1671 | 6 | ND | ND | ND | 0.02 a ± 0.00 | coconut |
| 7-tetradecanol | 1568 | 1575 | 7 | - | 0.03 a ± 0.01 | - | - | - |
| 1-undecanol | 1372 | 1371 | 1 | - | 0.11 b ± 0.08 | - | 0.41 a ± 0.06 | mandarin |
| dodecanol | 1483 | 1482,8 | 0 | 0.04 a ± 0.00 | 0.04 a ± 0.01 | ND | 0.08 a ± 0.03 | fat, wax |
| tridecanol | 1580 | 1585 | 5 | - | - | - | 0.02 a ± 0.00 | must |
| 5-methyl-2-(1-methylethyl)-1-hexanol | 1076 | 1066 | −10 | 0.08 a ± 0.06 | 0.27 a ± 0.02 | 0.08 a ± 0.02 | 0.05 a ± 0.03 | - |
| 1-octen-3-ol | 985 | 985 | 0 | 3.10 a ± 0.98 | 1.88 a ± 0.47 | 2.70 a ± 0.44 | 3.25 a ± 0.28 | mushroom |
| 1-hexadecanol | 1885 | 1882 | 3 | ND | 0.03 a ± 0.00 | ND | 0.02 a ± 0.00 | flower, wax |
| 1-heptadecanol | 1941 | 1941 | 0 | ND | ND | - | - | |
| cyclopentanol | 763 | 765 | 2 | ND | 1.29 a ± 0.28 | ND | ND | pungent |
| Aldehydes | ||||||||
| benzaldehyde | 970 | 971 | 1 | 8.35 a ± 1.26 | 9.26 a ± 0.33 | 8.69 a ± 0.71 | 8.22 a ± 0.71 | almond, sugar |
| (Z)-13-octadecenal | 2007 | 2007 | 0 | 0.12 a,b ± 0.01 | 0.03 b ± 0.01 | 0.13 a ± 0.05 | 0.07 a,b ± 0.04 | wax |
| (E)-2-decenal | 1270 | 1265 | −5 | 0.07 b ± 0.02 | 0.15 b ± 0.07 | 0.07 b ± 0.02 | 0.38 a ± 0.08 | green, fatty |
| (E)-2-heptenal | 965 | 964 | −1 | 0.15 a ± 0.05 | 0.07 a ± 0.07 | 0.08 a ± 0.00 | 0.32 a ± 0.16 | green, fatty |
| (E)-2-undecenal | 1371 | 1370 | 1 | - | ND | ND | ND | wax, meat, green |
| 2-phenyl-2-butenal | 1280 | 1281 | −1 | 0.09 b ± 0.04 | 0.27 a ± 0.03 | 0.06 b ± 0.02 | 0.31 a ± 0.19 | roast beef |
| 2-nonenal | 1167 | 1168 | 1 | 0.19 b ± 0.04 | 0.13 b ± 0.03 | 0.21 b ± 0.07 | 0.48 a ± 0.13 | fatty, wax |
| 2-butyl, (Z) 2-octenal | 1372 | 1372 | 0 | 0.12 a ± 0.04 | 0.09 a ± 0.04 | - | - | - |
| (Z)-9-octadecenal | 2001 | 2007 | −6 | 0.32 a ± 0.18 | 0.15 a ± 0.03 | 0.42 a ± 0.18 | 0.25 a ± 0.12 | fatty |
| decanal | 1210 | 1208 | −2 | 3.29 a,b ± 0.55 | 2.94 b ± 0.18 | 3.42 a,b ± 0.16 | 3.89 a ± 0.15 | wax, citrus |
| dodecanal | 1414 | 1415 | −1 | 0.41 b ± 0.09 | 0.44 a,b ± 0.10 | 0.50 a,b ± 0.09 | 0.80 a ± 0.21 | soap, wax, citrus |
| phenylacetaldehyde | 1055 | 1051 | 4 | 0.83 a ± 0.17 | 1.73 a ± 0.53 | 0.63 a ± 0.03 | 0.91 a ± 0.43 | green, tobacco |
| heptadecanal | 1925 | 1920 | 5 | 0.08 a ± 0.01 | 0.04 a ± 0.00 | 0.06 a ± 0.03 | 0.07 a ± 0.02 | - |
| heptanal | 909 | 910 | 1 | 2.40 a ± 0.12 | 1.83 a,b ± 0.08 | 1.73 b ± 0.17 | 1.97 a,b ± 0.43 | green, fatty |
| hexadecanal | 1823 | 1825 | 2 | 10.86 a,b ± 0.51 | 9.14 b ± 0.44 | 13.36 a ± 2.57 | 9.75 a,b ± 1.41 | paper card |
| hexanal | 807 | 806 | −1 | 20.73 a ± 1.19 | 17.63 a ± 1.77 | 21.76 a ± 3.39 | 21.81 a ± 0.14 | grass, fatty |
| ethyl benzaldehyde | 1172 | 1168 | −4 | - | 0.11 b ± 0.02 | - | 0.86 a ± 0.24 | sweet |
| nonanal | 1110 | 1108 | −2 | 13.96 a ± 0.50 | 10.74 b ± 0.32 | 12.33 a,b ± 0.36 | 11.13 b ± 1.32 | fat, citrus, green |
| octadecanal | 2027 | 2021 | 6 | 0.35 a,b ± 0.05 | 0.18 b ± 0.03 | 0.52 a ± 0.18 | 0.35 a,b ± 0.12 | oily |
| octanal | 1010 | 1007 | −3 | 8.15 a,b ± 0.16 | 8.94 a ± 0.77 | 5.19 b.c ± 2.53 | 4.08 c ± 0.70 | waxy, greasy |
| pentadecanal | 1720 | 1721 | 1 | 0.57 a,b ± 0.12 | 0.43 b ± 0.11 | 0.73 a,b ± 0.26 | 1.03 a ± 0.33 | fresh, wax |
| 2-methyl-pentanal | 746 | 746 | 0 | 1.83 a ± 0.68 | 2.05 a ± 1.22 | 1.76 a ± 0.32 | 1.60 a ± 0.66 | ether, fruity |
| tetradecanal | 1618 | 1617 | 1 | 0.54 b ± 0.12 | 0.51 b ± 0.14 | 0.72 a,b ± 0.18 | 1.07 a ± 0.25 | fatty, wax, citrus |
| (E, E)-2,4-decadienal | 1330 | 1325 | 5 | ND | ND | ND | 0.12 a ± 0.05 | oily, chicken fat |
| (E)-2-octenal | 1065 | 1070 | −5 | 0.62 b ± 0.12 | 0.73 a,b ± 0.15 | 0.55 b ± 0.11 | 1.02 a ± 0.09 | fatty and citric |
| tridecanal | 1517 | 1513 | 4 | 0.20 a ± 0.06 | 0.20 a ± 0.09 | 0.28 a ± 0.10 | 0.44 a ± 0.11 | floral, aldehyde |
| undecanal | 1313 | 1314 | −1 | 0.36 a ± 0.05 | 0.30 a ± 0.07 | 0.34 a ± 0.04 | 0.43 a ± 0.07 | wax, soap, green |
| Carboxylic acids | ||||||||
| tetra decanoic acid | 1772 | 1770 | 2 | 0.03 a ± 0.02 | 0.05 a ± 0.01 | 0.02 a ± 0.01 | 0.03 a ± 0.00 | wax, fatty, soap |
| hexadecenoic acid | 1973 | 1968 | 5 | 0.54 a ± 0.08 | 0.57 a ± 0.21 | 0.33 a ± 0.08 | 0.36 a ± 0.07 | wax, candle |
| Esters | ||||||||
| methyl octadecanoate | 2131 | 2128 | 3 | ND | ND | 0.08 a ± 0.01 | - | oily, wax |
| ethyl hexadecanoate | 1997 | 1994 | −3 | 0.03 a ± 0.00 | ND | - | - | waxy, fruity |
| octadecanoic acid, 2-ethylhexyl ester | 1706 | 1715 | 9 | 0.04 a,b ± 0.01 | 0.05 a ± 0.01 | 0.03 a,b ± 0.01 | 0.02 b ± 0.00 | fruity |
| methyl hexadecanoate | 1931 | 1927 | 4 | 0.03 a ± 0.01 | - | - | - | oily, fatty, wax |
| Hydrocarbons | ||||||||
| p-xylene | 875 | 877 | 2 | 0.20 a ± 0.09 | 0.06 a ± 0.01 | ND | ND | alkane |
| toluene | 784 | 784 | 0 | 1.08 a ± 0.02 | 0.65 a ± 0.57 | 1.03 a ± 0.07 | 0.80 a ± 0.10 | - |
| undecane | 1100 | 1100 | 0 | 0.49 a ± 0.05 | 0.47 a ± 0.07 | ND | 0.34 a ± 0.00 | - |
| 1-tetradecene | 1392 | 1393 | −1 | 0.55 a ± 0.09 | 0.54 a ± 0.18 | 0.63 a ± 0.10 | 0.59 a ± 0.07 | alkane, soft, wax |
| dodecane | 1200 | 1200 | 0 | 1.04 a ± 0.10 | 1.30 a ± 0.15 | 1.17 a ± 0.02 | 1.30 a ± 0.14 | alkane, gasoline |
| pentadecene | 1493 | 1492 | 0 | 0.07 a ± 0.00 | 0.09 a ± 0.03 | 0.08 a ± 0.03 | 0.12 a ± 0.03 | alkane |
| 4-decyne | 1037 | 1033 | −4 | 0.11 a ± 0.03 | 0.10 a ± 0.03 | 0.11 a ± 0.02 | 0.16 a ± 0.04 | - |
| tetradecene | 1399 | 1400 | −1 | 0.80 a ± 0.08 | 0.94 a ± 0.28 | 0.81 a ± 0.11 | 0.95 a ± 0.05 | - |
| pentadecene | 1500 | 1500 | 0 | 0.50 a ± 0.01 | 0.50 a ± 0.14 | 0.59 a ± 0.12 | 0.64 a ± 0.17 | gasoline |
| heptadecene | 1699 | 1700 | −1 | 0.09 a ± 0.01 | 0.08 a ± 0.02 | 0.08 a ± 0.02 | 0.06 a ± 0.02 | alkane |
| 1-heptadecene | 1693 | 1696 | −3 | 0.02 a ± 0.00 | - | ND | - | - |
| ethylbenzene | 865 | 868 | 3 | 0.06 a ± 0.02 | 0.05 a ± 0.02 | ND | ND | alkane |
| octane | 802 | 800 | −2 | 0.28 a ± 0.04 | 0.23 a ± 0.00 | 0.13 a ± 0.08 | 0.16 a ± 0.09 | - |
| 1-dodecene | 1192 | 1191 | −1 | 0.23 b ± 0.05 | 0.54 a ± 0.20 | 0.30 a,b ± 0.04 | 0.34 a,b ± 0.08 | - |
| decane | 1000 | 1000 | 0 | ND | 0.64 a ± 0.01 | 0.49 a ± 0.12 | 0.49 a ± 0.09 | - |
| 5-dodecen-7-yne, (E) | 1229 | 1239 | 10 | ND | 0.10 a ± 0.05 | ND | ND | alkane |
| tetradecane, 3-methyl- | 1446 | 1448 | 2 | ND | 0.02 a ± 0.01 | - | 0.02 a ± 0.01 | alkane |
| ciclopentane, nonil- | 1450 | 1451 | −1 | 0.05 a ± 0.02 | 0.09 a ± 0.06 | 0.05 a ± 0.00 | 0.04 a ± 0.00 | alkane |
| hexadecane | 1600 | 1600 | 0 | 0.26 a ± 0.04 | 0.27 a ± 0.04 | 0.23 a ± 0.04 | 0.20 a ± 0.01 | alkane |
| octadecane | 1800 | 1800 | 0 | 0.09 a ± 0.00 | 0.07 a,b ± 0.01 | 0.07 a,b ± 0.01 | 0.06 b ± 0.00 | - |
| tridecane | 1300 | 1300 | 0 | 1.17 a ± 0.25 | 1.14 a ± 0.34 | 1.26 a ± 0.27 | 1.71 a ± 0.22 | - |
| 1-hexadecene | 1593 | 1590 | 3 | 0.17 a ± 0.04 | 0.05 b ± 0.01 | 0.13 a ± 0.03 | 0.15 a ± 0.03 | - |
| nonadecane | 1900 | 1900 | 0 | 0.19 a ± 0.02 | 0.09 b ± 0.02 | 0.10 b ± 0.03 | 0.06 b ± 0.00 | alkane |
| heneicosane | 2100 | 2100 | 0 | 0.02 a ± 0.00 | 0.02 a ± 0.01 | 0.02 a ± 0.00 | - | - |
| docosane | 2199 | 2200 | −1 | ND | 0.08 a ± 0.02 | ND | ND | alkane |
| 1-undecene | 1092 | 1093 | −1 | 0.68 a ± 0.16 | 0.41 a ± 0.05 | |||
| tricosane | 2300 | 2300 | 0 | ND | - | ND | - | alkane |
| Ketones | ||||||||
| 3-octanone, 2-methyl- | 990 | 988 | −2 | 1.41 a ± 0.19 | 1.56 a ± 0.07 | 1.47 a ± 0.45 | 1.48 a ± 0.36 | - |
| 2-pentadecanone | 1703 | 1702 | −1 | 0.03 a ± 0.00 | 0.02 a ± 0.01 | - | 0.03 a ± 0.01 | jasmine, celery |
| geranyl acetone | 1454 | 1452 | 2 | 0.14 a ± 0.01 | 0.13 a ± 0.02 | 0.07 a ± 0.03 | 0.09 a ± 0.01 | floral, fresh |
| 2-decanone | 1195 | 1191 | −4 | ND | 0.15 a ± 0.02 | - | 0.12 a ± 0.01 | orange, floral |
| Lactones | ||||||||
| 2-pentylfuran | 998 | 993 | −5 | 6.09 a ± 0.37 | 4.94 a ± 0.49 | 6.25 a ± 0.66 | 6.35 a ± 0.90 | green, bean |
| 2-pentylthiophene | 1164 | 1169 | 5 | 0.09 a ± 0.02 | 0.12 a ± 0.00 | 0.09 a ± 0.00 | 0.13 a ± 0.04 | fatty, meat |
| Pyrazins | ||||||||
| 2,6-dimethyl, pyrazine | 924 | 925 | 1 | 1.51 b ± 0.36 | 5.12 a ± 1.41 | 1.60 b ± 0.35 | 1.36 b ± 0.25 | chocolate, roast |
| 2,3,5,6-tetramethyl, pyrazine | 1089 | 1087 | 2 | 0.28 b ± 0.03 | 0.82 a ± 0.20 | 0.83 a ± 0.13 | 0.58 a,b ± 0.00 | coffee, cocoa |
| 3-ethyl-2,5-dimethyl, pyrazine | 1089 | 1091 | 2 | 0.85 b ± 0.14 | 2.33 a ± 0.51 | 0.84 b ± 0.25 | 1.36 b ± 0.25 | potato, roast |
| 2-ethyl-6-methyl, pyrazine | 1006 | 1007 | 1 | ND | 0.75 b ± 0.21 | 0.42 b ± 0.03 | 3.34 a ± 0.62 | baked potato |
| 2,3,5-trimethyl pyrazine | 1009 | 1005 | −4 | ND | ND | 3.52 a ± 0.63 | ND | moldy, potato, |
| 2,3-diethyl-5-methylpyrazine | 1159 | 1158 | 1 | 0.10 a ± 0.04 | 0.21 a ± 0.07 | 0.09 a ± 0.05 | ND | roasted, potato |
| 3,5-diethyl-2-methyl-pyrazine | 1161 | 1156 | −5 | ND | 0.12 a ± 0.06 | - | 0.10 a ± 0.04 | nut, meat |
| 2-butyl-3,5-dimethyl, pyrazine | 1305 | 0.07 a ± 0.01 | 0.11 a ± 0.04 | ND | 0.04 a ± 0.02 | sweety, earthy | ||
| 3,5-dimethyl-2-isobutyl, pyrazine | 1318 | 0.21 b.c ± 0.04 | 0.52 a ± 0.05 | 0.11 c ± 0.04 | 0.30 b ± 0.08 | - | ||
| 2-hexyl-6-methyl, pyrazine | 1256 | ND | 0.04 a ± 0.02 | ND | 0.05 a ± 0.02 | - | ||
| 2-ethyl-3,5-dimethyl-, pyrazine | 1088 | 1081 | −7 | ND | 0.82 a ± 0.20 | ND | ND | roasted, walnut |
| Sulfur compounds | ||||||||
| cyclic octaatomic sulfur | 2074 | 2083 | −9 | 1.46 a ± 0.18 | 1.401 a ± 0.25 | 1.42 a ± 0.45 | 1.04 a ± 0.49 | - |
| tetrasulfide, dimethyl | 1224 | 1223 | 1 | ND | 0.06 a ± 0.02 | ND | - | garlic, meat |
| Thiasol | ||||||||
| thiazolidine-2,4-dione, 3-methyl-5-(3,4-methylenedioxybenzyliden) | 2333 | 2334 | −1 | 0.08 a ± 0.02 | 0.06 a,b ± 0.01 | 0.04 b ± 0.01 | 0.04 b ± 0.00 | - |
Disclaimer/Publisher’s Note: The statements, opinions and data contained in all publications are solely those of the individual author(s) and contributor(s) and not of MDPI and/or the editor(s). MDPI and/or the editor(s) disclaim responsibility for any injury to people or property resulting from any ideas, methods, instructions or products referred to in the content. |
© 2023 by the authors. Licensee MDPI, Basel, Switzerland. This article is an open access article distributed under the terms and conditions of the Creative Commons Attribution (CC BY) license (https://creativecommons.org/licenses/by/4.0/).
Share and Cite
Almeida, L.C.d.; Bertolo, M.R.V.; Cardoso, D.R.; Bogusz, S., Junior. Effect of Hop β-Acids Extract Supplementation on the Volatile Compound Profile of Roasted Chicken Meat. Processes 2023, 11, 153. https://doi.org/10.3390/pr11010153
Almeida LCd, Bertolo MRV, Cardoso DR, Bogusz S Junior. Effect of Hop β-Acids Extract Supplementation on the Volatile Compound Profile of Roasted Chicken Meat. Processes. 2023; 11(1):153. https://doi.org/10.3390/pr11010153
Chicago/Turabian StyleAlmeida, Larissa Chirino de, Mirella Romanelli Vicente Bertolo, Daniel Rodrigues Cardoso, and Stanislau Bogusz, Junior. 2023. "Effect of Hop β-Acids Extract Supplementation on the Volatile Compound Profile of Roasted Chicken Meat" Processes 11, no. 1: 153. https://doi.org/10.3390/pr11010153
APA StyleAlmeida, L. C. d., Bertolo, M. R. V., Cardoso, D. R., & Bogusz, S., Junior. (2023). Effect of Hop β-Acids Extract Supplementation on the Volatile Compound Profile of Roasted Chicken Meat. Processes, 11(1), 153. https://doi.org/10.3390/pr11010153

