Abstract
Landfill leachate is generated from waste degradation in landfill sites, and its treatment includes biological or combined treatment with physico-chemical methods. A frequently applied technology in the biological stage of landfill leachate treatment plants is based on denitrification and nitrification. Nevertheless, with the availability of a huge number of scientific reports, the management of denitrification and nitrification (D/N) processes in the frame of real wastewater treatment plants (WWTPs) is rather difficult and always remains a critical technological problem. This study aims to perform a comparative assessment between denitrification and nitrification processes during landfill leachate treatment in three different situations in the WWTP of the Municipal Enterprise for Waste Treatment in Sofia City, Bulgaria. The comparative assessment is based on the biotransformation effectiveness of ammonium ions in the course of nitrification and of nitrates in the course of denitrification. Mixed samples (wastewater and activated sludge) were taken from the sequencing batch reactors operating in the mode of denitrification and nitrification. All physico-chemical (pH, dissolved oxygen, organics concentration, BOD5:COD, nitrogen and phosphorous) and biological (sludge volume index, sludge biotic index, quantity of aerobic heterotrophs, denitrifiers and nitrifiers, total dehydrogenase activity) indicators were investigated in the samples from the biobasins in the mode of denitrification and nitrification. The conditions for the implementation of the two processes were compared, along with the state of the activated sludge in the different reactors. The obtained results showed that denitrification was the critical process in the technology on the base of D/N. A major factor that managed the denitrification was the lower concentration of biodegradable organic matter which led to a deformation of the activated sludge structure, a decrease in the count of heterotrophic microorganisms, a decrease in the total activity of the activated sludge and an inhibition of the nitrate reductase activity. The nitrification processes were accomplished with high intensity. The results confirmed that D/N could be optimized and controlled using specific wastewater treatment technology parameters and purposely applied indicators.
1. Introduction
According to the objectives of the EU and the implementation of Directive 1999/31/EU, the member countries of the Union need to reduce the generation of waste and its hazardous properties and to pass from waste disposal to reuse, recycling and recovery of raw materials and energy resources in the waste [1,2]. This goal requires the implementation of integrated waste management systems that cover a complex of actions for waste sources; waste separation and collection systems; and technologies and biotechnologies for waste treatment, waste disposal and landfill leachate treatment. The amount of waste sent to landfills in Bulgaria for the period 2011–2021 has decreased from 2.57 million t/year to 0.78 million t/year, or from 72% to 25%, because of the built integrated waste management systems [3]. Despite this positive trend from a scientific and practical point of view, there are important environmental problems that remain unsolved. Examples of such problems are landfills, in which physical, chemical and biochemical processes occur simultaneously and generate landfill leachate (biodegradable and refractory organics, heavy metals, aromatic hydrocarbons, pesticides, chlorinated aliphatic compounds, ammonium ions, chlorine, sulfates, etc.) and landfill gas (methane, carbon dioxide, nitrogen, hydrogen, carbon monoxide, ethane, ethene, acetaldehyde, propane, butane, helium, halogenated compounds, hydrogen sulfide, organosulfur compounds, etc.), the treatment of which presents new environmental challenges [4,5,6,7,8,9]. Leachate characteristics depend on the type and composition of the waste, surface runoff and snowmelt, evaporation, infiltration, age of the landfill, etc. [4,10,11,12,13]. Two main phases can be identified during the anaerobic digestion of waste in landfills: (i) an acid phase, which leads to a decrease in the pH of the leachate and an increase in the concentrations of organic acids and of inorganic ions (for example Cl−, SO42−, Ca2+, Mg2+, Na+), and (ii) a methanogenic phase with biogas formation [4,14]. The concentrations of heavy metals are relatively low in landfill leachate [4]. In general, the leachate from the acid phase is characterized by high values of BOD5 (usually over 10,000 mgO2/L), a high ratio of BOD5/COD (usually between 0.4 and 0.7) and acid values of pH (usually between 5 and 6). The stable, methanogenic phase of anaerobic digestion is characterized by a pH between 6 and 8. In this phase, the composition of the landfill leachate is characterized by relatively low values of BOD5 and a low ratio of BOD5/COD (usually under 0.2) [4,15].
The main risks associated with landfill leachate and its treatment in wastewater treatment plants with a biological step are presented in Figure 1. The photos are from different experimental sites in Bulgaria and were taken by the authors (top left, from landfill for non-hazardous waste of Municipal Enterprise for Waste Treatment of Sofia City, Bulgaria; top right, from WWTP of Municipal Enterprise for Waste Treatment of Sofia City, Bulgaria; bottom left, from Leva River, Bulgaria; bottom right, from WWTP of Municipal Enterprise for Waste Treatment of Pernik City, Bulgaria). The presence of refractory organics and xenobiotics in the wastewater, including in landfill leachate, leads to deformations in the structure of the activated sludge, associated with a bulking or a presence of pin-point flocs, changes in the communities in the activated sludge and the dominant groups of organisms, inhibition of the enzyme activities and low biodegradation effectiveness [16,17]. A result of that could be pollution of the water receiver with trivial organic matter, nitrogen, phosphorus and toxic substances and contamination with pathogens [16,18]. The problems during landfill leachate treatment also affect the sludge treatment processes in wastewater treatment plants, which are related to the accumulation of pollutants in the biomass of the sludges, foaming, settleability problems, problems during the biological treatment of the sludges and possibilities for the transfer of pollutants to soils and underground water.
Figure 1.
Risk events during biological purification of landfill leachate in wastewater treatment plants. The text, marked in red, indicates risk events that may occur as a result of availability of toxic compounds or refractory organics in the landfill leachate.
Many landfill leachate treatment technologies include a biological step, based on denitrification and nitrification processes, because of the presence of high concentrations of organics (measured as biological oxygen demand (BOD5) between 2000 and 68,000 mgO2/L and chemical oxygen demand (COD) between 2700 and 152,000 mgO2/L) and nitrogen in landfill leachate (ammonium ions between 50 and 2200 mg/L) [4,5,6,19,20]. The control of technologies based on technological, physical, chemical and biological indicators is important for the performance of biological wastewater treatment. In biological control, parameters giving information about the activated sludge structure (analysis of flocs, filamentous microorganisms, free-living cells, quantity of key physiological and taxonomic groups of microorganisms, quantitative and qualitative composition of the micro- and metafauna) and the functioning of this sludge (enzyme activity, specific rate of biodegradation of the pollutants and others) have an important place. When there are worsened technological parameters and unfavorable conditions in the reactor, the first and most dynamic reaction is the change in enzyme activity. This change is a sensitive and fast indicator of the quality of the treatment processes and/or its deterioration or improvement. In practice, a number of examples can be found for the use of enzyme activity as an important indicator for leachate treatment. For example, enzyme activities of phenol hydroxylase, esterase, phthalate dioxygenase, ammonia monooxygenase, peroxidase and catalase were investigated in leachate treatment with activated sludge [21,22]. Laccase activity and manganese-independent and manganese-dependent peroxidase activities were used in other studies related to the treatment of leachate with fungi [23,24].
An example of a wastewater treatment plant (WWTP) based on denitrification and nitrification processes is that of the Municipal Enterprise for Waste Treatment of the capital of Bulgaria—the city of Sofia. The biological purification in this WWTP is carried out in two consecutive stages: (i) preliminary denitrification/nitrification and (ii) further purification in sequencing batch reactors (SBRs) operating on the principle of denitrification/nitrification. This study aims to perform a comparative assessment between denitrification and nitrification processes during landfill leachate treatment in three different situations in the WWTP “Sadinata” of the Municipal Enterprise for Waste Treatment of Sofia City, Bulgaria.
2. Materials and Methods
2.1. Experimental Design
Three situations were studied during the operation of the WWTP “Sadinata” for the landfill for non-hazardous waste in the city of Sofia and were characterized by different compositions of wastewater. The first situation is related to the start-up of the WWTP, where landfill leachate and domestic wastewater are treated together. The concentration of organics, measured according to BOD5, was 315 mgO2/L in the influent. The second situation is related to the simultaneous treatment of landfill leachate, domestic wastewater and wastewater from the food industry, where the concentration of organics, measured as BOD5, was 500 mgO2/L in the influent. The third situation is related to the simultaneous treatment of landfill leachate and wastewater from the food industry, where the concentration of organics, measured as BOD5, was 3900 mgO2/L in the influent. The periodical addition of organic matter in WWTP depends on the decrease in the concentration of biodegradable organic matter and the decrease in the BOD5/COD below 0.45. The choice of when and how much to add is based on the current control at the wastewater treatment plant. This ratio is used as an indicator of the proportion of biodegradable organics to the total organics concentration. The higher BOD5/COD value keeps the activated sludge in a better functional state with a high enzyme activity for co-metabolic biodegradation of biodegradable and refractory organics.
Samples were taken from the influent and effluent of the WWTP “Sadinata”, as well as from the biobasins operating in denitrification and nitrification mode. In the first investigated situation, the data from the preliminary step of denitrification (DN) and nitrification (NT) in the reactors, operating as fully mixed reactors, were compared to the data from sequencing batch reactors operating in denitrification (SBR-DN) and nitrification (SBR-NT) modes. In the second and third situations, the data from sequencing batch reactors operating in denitrification and nitrification modes were compared. Each of the sequencing batch reactors has a 24 h cycle and goes through phases of filling, reaction, settling, decanting and resting. The biological wastewater treatment is carried out in the reaction phase, during which 8 h are in denitrification mode, 3 h are in nitrification mode and 8 h are in denitrification mode.
2.2. Analyzed Parameters and Methods
Biological and physico-chemical indicators were used to evaluate the processes of denitrification and nitrification. The investigated biological indicators were sludge volume index, sludge biotic index, quantity of aerobic heterotrophs, denitrifiers and nitrifiers, and total dehydrogenase activity as an indicator of the total metabolic activity of the activated sludge (AS). The indicators sludge volume index (SVI) and sludge biotic index (SBI) were also investigated in parallel with the microscopic analysis of the activated sludge structure. The macrostructure of the activated sludge was observed under a light microscope at a magnification of 400× to determine the structure of the biological system and possible deformations. The ratio of flocs, filaments and free-living cells was monitored. The sludge volume index (SVI) presents the volume in mL occupied by 1 g of sludge after 30 min of settling and was analyzed according to BNS EN 14702-1:2006 [25]. The concentration of mixed liquor suspended solids, for the calculation of the SVI, microbial quantity and enzyme activities, was determined by a standardized method [26]. The sludge biotic index (SBI) determines the quality of the activated sludge based on the quantitative and qualitative composition of the microfauna. The analysis includes the determination of the total amount of representatives per unit volume, the total number of taxa, the dominant key group of organisms and the number of small flagellates according to the method of Madoni [27].
The amount of microorganisms in the samples was determined after treatment with an ultrasonic disintegrator (3 × 10 s. at a sonication frequency of 22 kHz and an oscillation amplitude of 8 μm) to obtain a homogeneous suspension of AS. The quantity of aerobic heterotrophs (AHs), denitrifying microorganisms (Denitr.) and nitrifying bacteria (Nitr.) was determined by cultivation techniques and presented as CFU/g. Aerobic heterotrophs were assayed on Nutrient Agar (Scharlau, Brit. Phar.). Denitrifying microorganisms were cultivated in anaerobic chambers (Merck, Germany) with the addition of oxygen reducer Anaerocult A (Merck, Germany) to create an anoxic environment. They were cultivated on Giltay medium, which contained glucose as the sole carbon source and nitrate as the sole nitrogen source [28]. Nitrifying bacteria were cultivated in Sarachandra’s liquid medium, which contained ammonium ions and the indicator phenolrot [28]. As a result of the activity of nitrifying bacteria, the medium changes its color from red to yellow due to the release of nitrites and nitrates and a decrease in pH. The quantitative reading of nitrifying microorganisms was performed using the table of McCredie [28].
The total dehydrogenase activity (DHA) was used as an indicator of the total metabolic activity of the activated sludge because it includes the activity of all dehydrogenases, transferring electrons and protons to the pair 2,3,5-triphenyl-tetrazolium chloride/2,3,5-formazan, whose redox potential is slightly lower than that of the pair O2/H2O (+0.820 V). DHA was determined by a spectrophotometric method at 487 nm, which measures the reduction of 2,3,5-triphenyl-tetrazolium chloride (TTC). Glucose was added as a substrate for the enzyme reaction and a source of protons for the reduction. The concentration of the protons exchanged during the oxidation–reduction processes was calculated from the concentration of the reduced 2,3,5-formazan [29]. DHA is an indicator of the total rate of cell metabolism and is directly proportional to the effectiveness and the rate of biodegradation of the organic matter [30,31,32,33].
The physico-chemical parameters included an investigation of pH, the concentration of dissolved oxygen, the concentration of organics (measured as BOD5 and COD), the concentrations of nitrogen and phosphorus and the ratio of BOD5/COD.
Water temperature and dissolved oxygen concentration were measured with a Handylab Ox1/set oximeter, and pH was measured with a Handylab pH 11/set pH meter at the sampling site. The parameter BOD5, as an indicator of the concentration of biodegradable organic matter, was determined by dilution and with the addition of allylthiourea to suppress nitrification according to BNS EN 1899-1:2004 [34]. The COD, as an indicator of the total concentration of organic matter (biodegradable and refractory organics), was determined by a method with potassium dichromate and sample heating in the presence of H2SO4 [26]. The concentrations of ammonium ions, nitrites, nitrates and phosphates were determined according to ISO standards [35,36,37,38]. The concentrations of ammonium ions and nitrates were used to determine the effectiveness of the denitrification and nitrification processes.
The effectiveness (Eff) of the organic matter removal (measured as BOD5 and COD) and the effectiveness of nitrification and denitrification processes were calculated using the following formula [39]:
where Ct1 is the concentration of the pollutant in the influent and Ct2 is the concentration of the pollutant in the effluent.
Mixed samples (wastewater and sludge) were taken from the reactors operating in denitrification and nitrification modes. The concentrations of ammonium ions, nitrites, nitrates and phosphates were determined in filtered samples in order to remove the interfering influence of turbidity because the methods used were spectrophotometric. The remaining indicators were studied in unfiltered samples.
Standard deviations (SDs) from the means were determined from at least three independent replicates. Statistical analysis for the evaluation of the differences among the three situations (the treatment groups) regarding indicators BOD5 and COD was performed using One Way Analysis of Variance on Ranks in SigmaPlot (Version 12.5). Differences were considered statistically significant at p < 0.05.
2.3. Algorithms for Control and Management of Wastewater Treatment Process
The aim of the investigation of biological and physico-chemical indicators was to differentiate the critical process in the technology and the key factors on which it depends in order to create a system for control and management of the critical process. Process control algorithms could be created to ease the work of technologists in WWTPs. The algorithms for control and management of wastewater purification processes begin with the search for the cause of low purification effectiveness. At the beginning of the algorithms, indicators that give quick and accurate information about the enzyme activity of microorganisms in the activated sludge are set. Enzyme activities are accurate indicators of the rate of cellular metabolism and the rate of biotransformation processes. They are the first that respond to environmental changes and could be used to assess the functional status of the activated sludge and the treatment process. Then, questions related to the structure of the activated sludge are included, for which microscopic methods are applied. They give quick information about flocs, filamentous microorganisms, suspended cells in water and available deformations in the activated sludge structure. In the following steps, other key indicators of the purification process are analyzed. The algorithms include a series of questions and answers. To identify the factor responsible for the loss of biodegradation or biotransformation activity in an activated sludge system, it is necessary to answer questions with a ‘‘yes’’ or “no”. Each response provides information about what corrective actions need to be taken to solve the problem.
3. Results and Discussion
In the first part of the discussion, some of the results for the first situation are included in order to highlight the main problems in the landfill leachate treatment, to create an algorithm for evaluating the wastewater treatment process, and to give prescriptions for managing the processes in the plant. In the second part of the discussion, the three situations are compared, the effect of the applied actions is discussed, and an algorithm for evaluating the critical process in technologies, based on denitrification/nitrification, is derived.
3.1. Problems during the Biological Treatment of Landfill Leachate and an Algorithm for Assessment of Wastewater Treatment Processes
The data for the sludge volume index (SVI) at the start-up of WWTP “Sadinata” are presented in Figure 2. The index gives information about the settleability of the AS and is used as an indicator of deformations in its structure. In a normally functioning AS, it is assumed that the SVI varies between 70 and 100 mL/g [40]. SVI values over 150 mL/g are an indicator of bulking sludge, which can be of two types: (i) filamentous and (ii) non-filamentous or zoogloeic bulking. SVI values below 70 mL/g are an indicator of another type of AS deformation, in which the so-called pin-point flocs predominate (or the sludge is called “starving”). It was found that in the preliminary stage of denitrification and nitrification, the structure of the activated sludge was deformed, and the sludge was characterized by pin-point flocs (Figure 2). They are small and mechanically fragile, with poor settleability. They are formed by floc-forming bacteria in the absence of filamentous bacteria that build the floc skeleton [41]. The problem is that the sludge does not settle effectively and the water after the secondary clarifier is turbid. This deformation is associated with a low concentration of organic matter, which is why the activated sludge is called “starving” or has the presence of toxic or refractory organic compounds that are not suitable for utilization by microorganisms and fauna. It was found that there was a sufficient concentration of dissolved organic matter, measured as COD (between 685 and 730 mgO2/L), but apparently, a small part of it was biodegradable (BOD5 was between 160 and 190 mgO2/L) and could be used as a substrate from the activated sludge. Most of the organics were non-biodegradable, so the activated sludge was starved and probably inhibited by the presence of refractory organics or toxic pollutants. It can be seen in the light microscope picture in Figure 2 that in the preliminary stage of denitrification, the flocs were very small, surrounded by a red circle. This deformation is believed to be related to the younger age of the AS and its fast-growing organisms, with free-swimming ciliates predominating, which was also confirmed by the analysis of the sludge biotic index, discussed below [42].
Figure 2.
Sludge volume index (SVI) of the activated sludge in bioreactors in mode of denitrification (DN) and nitrification (NT) of WWTP “Sadinata” and macrostructure of deformed activated sludge (light microscope at magnification 400×). A pin point floc is visible in red circle.
It was found that the activated sludge in the sequencing batch reactors, operating in denitrification and nitrification mode, was deformed (Figure 2), but in this case, the deformation was of the bulking sludge type (SVI varied between 180 and 222 mL/g). Whether this sludge bulking is filamentous or non-filamentous could be understood by the following investigation of the macrostructure of the AS. The above photo in Figure 2 shows the macrostructure of the activated sludge from the sequencing batch reactor in denitrification mode. Flocs with the presence of numerous filamentous microorganisms are visible. Data from additional microscopic analyses indicated that the AS was filamentously bulking due to an overgrowth of Sphaertilus natans. In this type of AS deformation, large amounts of filamentous microorganisms cut through the flocs, oxygen enters and the flocs become lighter, resulting in slow settling and delayed formation of compact particles in the secondary clarifiers. The low concentrations of nitrogen and phosphorus, low concentration of dissolved oxygen, low concentration of biodegradable organics, high concentration of sulfides or high temperature of the wastewater are some of the reasons for the presence of filamentous bulking and the domination of Sphaerotilus natans [40]. The chemical analyses showed a low concentration of biodegradable organics (BOD5 was 175 mgO2/L) and a low concentration of phosphates (below 0.02 mg/L) in the two sequencing batch reactors, which was probably also part of the reasons for sludge bulking.
In order to determine the reason for the ineffective purification of the landfill leachate, a special algorithm, presented in Figure 3, was created. The problems were identified through a series of questions and answers, and the problem-solving actions to be taken were specified. Some of the key questions were also discussed by Gherardi, Bitton and Madoni, and more detailed information about them can be found in the relevant references [27,40,42,43,44]. The visualization of the algorithm is a combination of the literature data and the practical experience of the researchers from the authors’ team.
Figure 3.
Algorithm for assessment of wastewater treatment processes (note: * in case of nitrogen deficiency, NH4OH, NH4HCO3, (NH4)2CO3 or (NH4)2SO4 is usually added; in case of phosphorous deficiency, Na3PO4, Na2HPO4, KH2PO4 or K2HPO4 is usually added).
The algorithm was built after multiple evaluations of water treatment processes in domestic wastewater treatment plants, risk events with the introduction of xenobiotics in domestic wastewater treatment plants, leachate treatment from landfills for non-hazardous waste, etc. The evaluation algorithm includes a study of dehydrogenase activity (DHA); SVI; filamentous index (FI); total suspended solids (TSS); pH; temperature; concentrations of dissolved oxygen, nitrogen and phosphorus; organics measured as COD and BOD5, as well as BOD5/COD; food/microorganisms (F/M); and sludge age. This algorithm is applicable for aerobic bioreactors, but it can be modified for reactors in denitrification mode with the addition of new indicators, such as the sludge biotic index, number of denitrifying microorganisms, and nitrate reductase activity as an indicator of the rate of denitrification.
Data for the dehydrogenase activity of the sludge in the four bioreactors compiled with the indicator BOD5/COD are presented in Figure 4. BOD5/COD varies between 0 and 1, and multiplying the value by 100 gives information on what percentage of the organics is biodegradable. A higher ratio is an indicator of a higher percentage of biodegradable organics. It was found that the metabolic activity of the activated sludge was relatively low (below 0.02 µMH+/min.g). The lowest was the metabolic activity in the sequencing batch reactor in denitrification mode, in which BOD5/COD also had the lowest reported value (0.06). The data showed that the low metabolic activity was associated with a low percentage of biodegradable organics (about 6%) relative to the total organics concentration. In the remaining three reactors, BOD5/COD remained low and was below 0.19, indicating that biodegradable organics were below 20% of the total organics concentration. The lower percentage of biodegradable organics also leads to a lower number of heterotrophic microorganisms. The aerobic heterotrophs (Ahs) for example were below 2 × 107 CFU/g, and the denitrifying microorganisms were below 8 × 103 CFU/g (Figure 4b). The lack of culturable denitrifying microorganisms in the sequencing batch reactors operating in denitrification and nitrification mode indicated that the conditions for the development of microorganisms with nitrate reductase activity were unsuitable. The additional chemical analyses showed that part of the reasons for the lack of denitrifying microorganisms were the maintenance of high concentrations of dissolved oxygen (Figure 5b) in both SBRs (above 6.8 mg/L) and low pH values (around 6.00), as well as the low concentrations of biodegradable organics and phosphates that were mentioned above and most likely a disturbed C:N:P ratio as a result of that.
Figure 4.
Comparison of (a) microbial biodegradation activity (DHA) and level of biodegradable organics (BOD5/COD) and (b) quantity of aerobic heterotrophs (AHs) and denitrifying microorganisms (Denitr) with organics, measured as chemical oxygen demand (COD).
Figure 5.
Comparison of (a) effectiveness of denitrification (DN) and nitrification (NT) processes in WWTP and (b) concentration of dissolved oxygen in bioreactors in the mode of denitrification (DN) and nitrification (NT). The red arrow in Figure 5b shows the low effectiveness of the denitrification processes. The red ellipses in Figure 5b show high concentration of dissolved oxygen in reactors in denitrification mode which inhibits nitrate reductase activity and denitrification processes.
The effectiveness of the nitrification and denitrification processes at the start-up of WWTP “Sadinata” is shown in Figure 5a. The nitrification effectiveness was high (about 92%), while the denitrification effectiveness was about 7%. The data showed that the autotrophic nitrifying microorganisms carried out an intensive process of oxidizing ammonium ions to nitrates. It was established that the concentration of dissolved oxygen in the nitrifying biobasins was maintained at high concentrations between 7.5 and 9 mg/L (Figure 5b), which favors the production of nitrates. Reducing these high dissolved oxygen concentrations to about 2.5–3 mg/L in aerobic reactors would help nitrification to occur at a high rate, but also reduce the excess financial cost of supplying oxygen.
The low effectiveness of nitrate removal showed that denitrification is the critical process in this WWTP in comparison to the nitrification process. Specific enzymes, dissimilative nitrate reductases, mediate the reduction of nitrates to atmospheric nitrogen and are the subject of several physiological, biochemical and molecular genetic studies [18,45,46,47]. The functioning of nitrate reductase enzymes requires the presence of organic compounds that serve as a source of protons for nitrate reduction. When the wastewater treatment plant was put into operation, it was found that the denitrifying heterotrophic microorganisms were poorly represented. It was found that the nitrate reductase activity was inhibited because no activity was detected during the enzymological analysis of the activated sludge. It is possible that the values are below the range of the used method. The dissolved oxygen concentration data, presented in Figure 5b, showed that the dissolved oxygen concentration was too high for the nitrate reduction to occur in the preliminary reactor in denitrification mode (1.25 mg/L) and in the sequencing batch reactor in denitrification mode (6.68 mg/L). It is known that the optimal dissolved oxygen concentrations for denitrification processes are between 0.2 and 0.5 mg/L [43,48]. At higher concentrations, oxygen is an inhibitory factor for the nitrate reductases, and the facultative denitrifying microorganisms switch from denitrification processes to oxidative phosphorylation, where the synthesized amounts of ATP are more beneficial for the energy needs of the cell. The obtained data indicated that the denitrification processes in the landfill leachate treatment plant were inhibited, as the most probable causes are the low concentration of biodegradable organics, the lack of phosphates and the high concentrations of dissolved oxygen in the reactors in denitrification mode. Therefore, the next part of the article examines the effect of the actions implemented by the WWTP manager to overcome the identified problems.
3.2. Effect of the Applied Actions for Leachate Treatment Improvement and an Algorithm for Assessment and Management of Denitrification Processes
After given prescriptions for the operation of the WWTP “Sadinata” regarding the optimization of the conditions in the bioreactors, namely maintaining an optimal concentration of dissolved oxygen and pH for the processes of nitrification and denitrification, maintaining an optimal C:N:P ratio and increasing the concentration of biodegradable organics, samples were taken to determine the effect of the applied actions. Thus, the data from the first situation with the start-up of the WWTP are compared to the data from the next two situations. In the second situation, the co-treatment of the landfill leachate with domestic and industrial wastewater from the food industry was investigated, where the BOD5 in the influent was about 500 mgO2/L, and in the third situation, the co-treatment of the landfill leachate with industrial wastewater from the food industry was investigated, where the BOD5 in the influent was about 3900 mgO2/L. The three studied situations were statistically analyzed by One Way Analysis of Variance on Ranks to determine if there was a statistically significant difference among them. The analysis was conducted on the indicators BOD5 and COD. The test data showed that the differences in the median values among the treatment groups for indicators BOD5 and COD are greater than would be expected by chance and that there is a statistically significant difference among the three situations (p = 0.003).
The data in Figure 6a present the concentration of biodegradable organic matter in the three investigated situations. It was established that the applied action for co-treatment of the landfill leachate with wastewater from the food industry led to an increase in the concentration of biodegradable organics, measured as BOD5, but also to an increase in BOD5/COD, which increased from 0.24 to 0.45. The applied actions showed a strong positive impact on the metabolic activity of the activated sludge (Figure 6b). In the second studied situation (co-treatment of the landfill leachate with domestic and industrial wastewater), it was found that the BOD5 in the influent was increased 1.59 times compared to the first situation (co-treatment of the landfill leachate and domestic wastewater), and this causes an increase in metabolic activity by 12 times. The highest values of dehydrogenase activity were reported in the third studied situation in the co-treatment of the landfill leachate with industrial wastewater, where the BOD5 in the influent was 12 times higher than that in the first situation. The dehydrogenase activity increased significantly, and in the third situation, its average values varied between 2.73 and 6.12 µMH+/min.g, while in the first studied situation, the values of the dehydrogenase activity were below 0.02 µMH+/min.g (Figure 6b). The data confirmed that the dehydrogenase activity can be applied as a rapid indicator to evaluate the functional state of the activated sludge and an indirect indicator of the concentration of biodegradable organics in the samples.
Figure 6.
Concentration of biodegradable organic matter, measured as BOD5 (a) and dehydrogenase activity (DHA) of activated sludge (b) from SBRs in the mode of denitrification (SBR-DN) and nitrification (SBR-NT) in the three control situations (CSs).
The data in Figure 7 present the quantity of aerobic heterotrophs and denitrifying and nitrifying microorganisms. The obtained data showed that the increased concentration of biodegradable organic matter in the second and third situations leads to a stimulation of the growth of heterotrophs. The highest values of heterotrophic microorganisms were reported in the third situation. In general, the quantity of the heterotrophs was higher, including the denitrifying microorganisms, in the reactors in denitrification mode. It was found that the aerobic heterotrophs increased from about 2 × 107 CFU/g in the first studied situation to about 1 × 109 CFU/g, and the denitrifying microorganisms increased from about 8 × 103 CFU/g to about 6 × 106 CFU/g. The high amounts of heterotrophs also corresponded to the high metabolic activity of the activated sludge (Figure 6b).
Figure 7.
Quantity of (a) aerobic heterotrophs (AHs) and (b) denitrifying (Denitr) and (c) nitrifying (Nitr) microorganisms in activated sludge from SBRs in the mode of denitrification (SBR-DN) and nitrification (SBR-NT) in the three control situations (CSs).
Nitrifying microorganisms are autotrophs that do not depend on the concentration of organic matter but can be indirectly influenced by it through the released ammonium ions during the biodegradation of nitrogen-containing organic compounds. It was found that the amount of nitrifying microorganisms in the first studied situation was about 5 × 105 CFU/g, and in the second and third studied situations, they reached about 5 × 108 CFU/g. The growth of nitrifying bacteria can be inhibited by the substrate of the enzyme reactions, including by free ammonia and free nitrous acid [44,49]. Initial inhibition of the growth of bacteria of the genus Nitrosomonas is found at concentrations of ammonia between 10 and 150 mg/L, and for bacteria of the genus Nitrobacter between 0.1 and 1 mg/L. The initial inhibition of the second phase of nitrification by free nitrous acid is at concentrations between 3 and 5 mg/L [43,44,49]. To the extent that the concentration of ammonium ions was similar in the three situations in the bioreactors, the reason for the lower number of nitrifying bacteria in the first situation can be found in the higher concentration of nitrites, which was about 5 mg/L, while in the second and third situations, the concentration of nitrites varied between 0.24 and 1.6 mg/L.
The data in Figure 8 present the effectiveness of nitrification and denitrification (Figure 8a) and the effectiveness of removal of organics, measured as COD and BOD5, in the three investigated situations (Figure 8b). The nitrification effectiveness was found to be high. It rose from 92% for the first situation to over 99% for the second and third situations. The data showed that in all three investigated situations, intensive processes of nitrification occurred, which corresponded to the high amounts of nitrifying microorganisms and the high concentrations of dissolved oxygen in the reactors in nitrification mode (2.64–7.75 mg/L). The positive effect of the actions applied to improve the wastewater purification processes was clearly visible regarding the effectiveness of denitrification. In the first situation, denitrification was found to be inhibited, and the nitrate reduction effectiveness was about 7%. A significant increase in denitrification effectiveness was found, and it reached 82% in the second investigated situation and 99% in the third investigated situation after the actions were implemented. The increased concentration of biodegradable organic matter, which is a source of protons for nitrate reduction, the presence of phosphates (4.5–10.1 mg/L) and the maintenance of the optimal concentration of dissolved oxygen (below 0.74 mg/L) in the reactors in the denitrification mode led to a significant increase in the number of denitrifying microorganisms and in their nitrate reductase activity.
Figure 8.
Effectiveness of (a) ammonium removal (nitrification) and nitrate removal (denitrification) and (b) organics removal in three control situations (CSs).
It was found that in the first investigated situation, the organics removal effectiveness measured as BOD5 was 57%, and that measured as COD was 21% (Figure 8b). In the second and third situations, an increase in the effectiveness of organics removal was established, with the organics removal effectiveness measured as BOD5 reaching over 97% and that measured as COD reaching over 91%. The data corresponded to the higher amounts of heterotrophs, including denitrifying microorganisms, and the higher metabolic activity, which were established after the implementation of the actions for improving the wastewater purification processes in the plant.
The data for the sludge volume index (SVI) and the sludge biotic index (SBI) are presented in Figure 9 for the three investigated situations. It was found that the state of the activated sludge in the sequencing batch reactors was not good at the start-up of the WWTP. It had bulking due to the excessive development of filamentous microorganisms of the species Sphaerotilus natans (Figure 9a). The reasons for this deformation were indicated above, in the first part of the discussion. The data for SBI at the start-up of WWTP showed that it was 5 for the activated sludge from the reactor in denitrification mode and 0 for the reactor in nitrification mode (Figure 9b). The biotic index is used as an indicator to evaluate the water treatment process and the state of activated sludge in wastewater treatment plants. SBI is based on the quantitative and qualitative composition of the microfauna and includes two main principles. Firstly, changes in the dominant groups of Protozoa are directly related to changes in operating parameters in the reactors. Secondly, the biodiversity and abundance of taxa decrease along with decreasing the effectiveness of the treatment process [27,50]. The total amount of representatives per unit volume, the total number of taxa, the dominant key group of organisms and the number of small flagellates were investigated for determination of SBI. According to the methodology of Madoni (1994), in an effective water purification process, (1) the number of organisms from the microfauna is high (over 1 × 106 ind./L) and (2) the microfauna is mainly represented by crawling and attached ciliates, as flagellates and free-swimming ciliates are almost absent [27,51].
Figure 9.
(a) Sludge volume index (SVI) and (b) sludge biotic index (SBI) of the activated sludge in SBRs in the mode of denitrification (SBR-DN) and nitrification (SBR-NT) in the three control situations (CSs).
The result for the reactor in denitrification mode during the first investigated situation showed that the biological wastewater treatment was unsatisfactory. A predominance of free-swimming ciliates was established when the index was determined. The reasons given for their dominance are an organics overload and insufficient aeration in the bioreactor [27,52]. It was found that the concentration of dissolved oxygen in this reactor was 6.68 mg/L (Figure 10a), which means that this was not the cause. Again, the probable reason for the unsatisfactory purification effect was the high organics load, and only in this reactor, it was reported that the concentration of organics measured as COD was 2836.17 mgO2/L (Figure 4b). The obtained result for the reactor in the nitrification mode showed that the biological wastewater treatment was poor and the activated sludge was characterized by a low treatment effect. A predominance of small flagellates and naked amoebae was found when determining the index. The reasons given for their dominance are insufficient aeration in the biobasin, an overloading with organic matter and the presence of refractory organic compounds [27,53]. The first mentioned reason falls away, as can be seen from the dissolved oxygen concentration (Figure 10a), which was 7.48 mg/L. The most likely reason for the low purification effect of the activated sludge was the presence of refractory organics or toxic compounds.
Figure 10.
Concentration of dissolved oxygen (a) and pH (b) in SBRs in the mode of denitrification (SBR-DN) and nitrification (SBR-NT) in the three control situations (CSs).
In the second situation, after BOD5 in the influent reached 500 mgO2/L, it was found that the SVI in the reactor in denitrification mode was about 40 mL/g (Figure 9a), which showed that the activated sludge was “starving”. The reason was the low concentration of biodegradable organics (165 mgO2/L). BOD5 was 755.00 mgO2/L (Figure 6a) in the reactor in the nitrification mode, and the SVI in it was about 91 mL/g, which indicated that the activated sludge was in a normal state and there were no obvious deformations in its structure (Figure 9a). The sludge biotic index in the reactor in the denitrification mode was 8, and in the reactor in the nitrification mode, it was 10 (Figure 9b). The data from this index showed that the applied actions led to a significant change in the state of the activated sludge in the second situation, and here it was also seen that the state was better in the reactor in the nitrification mode. The obtained result was an indicator of a very well populated and stable activated sludge with high biological activity. A predominance of crawling and attached ciliates was found when determining the index.
In the third investigated situation, when the BOD5 in the influent increased to 3900 mgO2/L, it was found that the SVI in the reactor in the nitrification mode was about 72 mL/g and the activated sludge had normal flocs without any structural deformations (Figure 9a). Data for the SVI in the reactor in the denitrification mode were lacking and therefore are not discussed. The sludge biotic index data in the third investigated situation showed that both reactors were very well populated and had a stable activated sludge with high biological activity dominated by crawling and attached ciliates (Figure 9b).
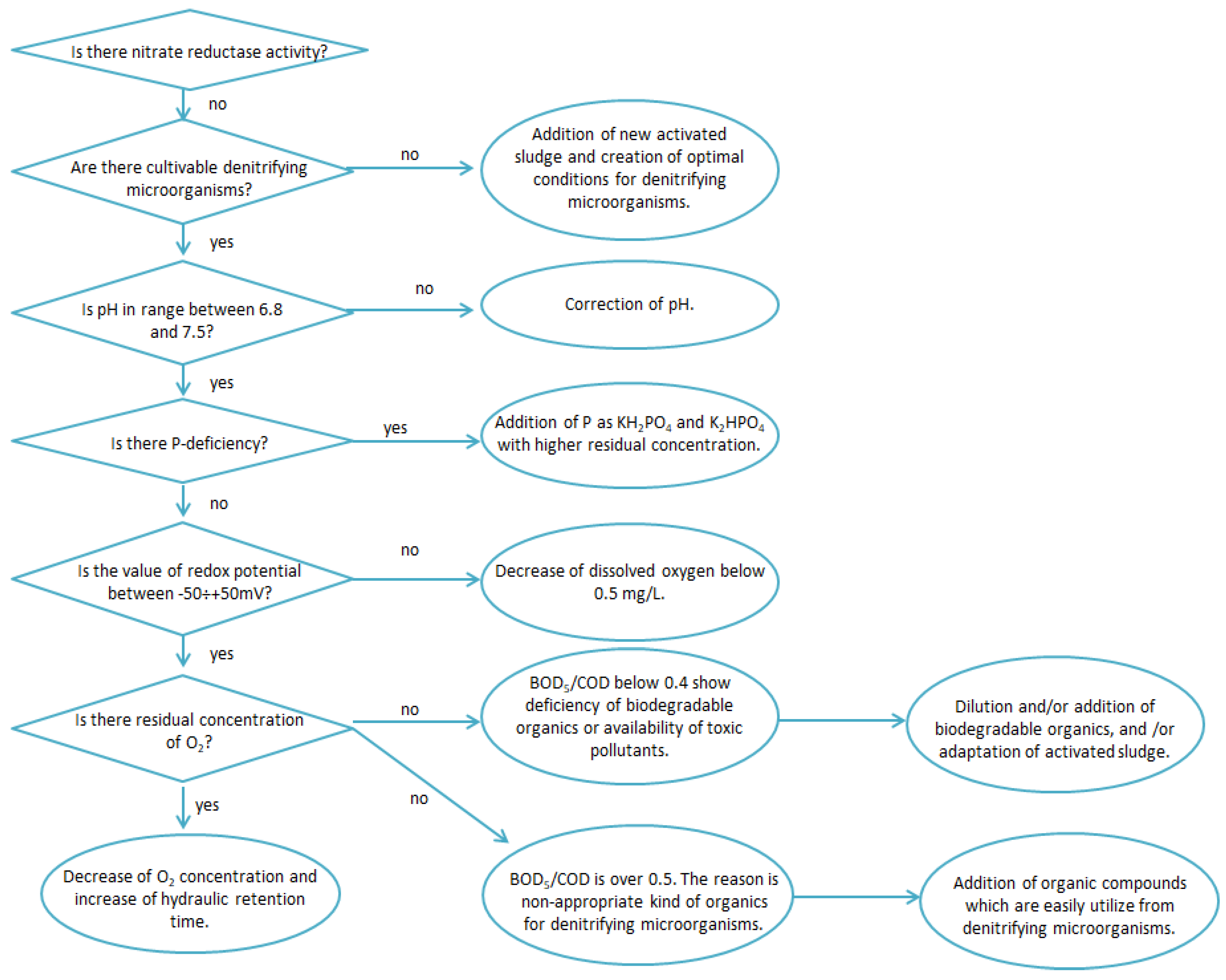
The obtained results showed that the management of complex wastewater treatment processes requires an interdisciplinary research approach. It is necessary to combine the key physico-chemical and technological indicators for the process with specific biological indicators. In the course of the analyses, it was found that during a landfill leachate treatment based on denitrification and nitrification, the critical process was denitrification. That is why an algorithm for the assessment of denitrification processes is presented in Figure 11, in which, through a series of questions and answers, it is possible to follow how the denitrification process proceeds and what actions need to be taken in a risk event.
Figure 11.
Algorithm for assessment of denitrification processes.
The algorithm is based on a study presented by Gerardi, enriched with our studies, investigating the treatment of leachate from landfills for non-hazardous waste in the period 2013–2020, as well as the treatment of domestic and industrial wastewater [44]. The algorithm presented in Figure 11 is simplified and still in its initial version; it can be modified with the inclusion of additional indicators, such as the SVI, SBI, concentration of biodegradable organics and nitrates, ratio of the concentration of organics to nitrates, and amount and activity of denitrifying microorganisms based on fluorescence in situ hybridization.
In the course of previous studies, it was established that the composition of the landfill leachate also contains refractory organics and xenobiotics, such as aromatic amines, mono- and polyvalent alcohols, phenols, aldehydes and ketones [17]. As can be seen from the results presented above, these compounds affect the activated sludge state and its biodegradation, nitrate reductase and biotransformation activity. In this regard, one of the actions included in the algorithm is, in addition to the added biodegradable organic matter, a step-by-step adaptation of the activated sludge to the xenobiotics in the landfill leachate. These studies have been presented in other publications that evaluate in model conditions the degree of adaptation of activated sludges from different wastewater treatment plants to refractory organics and xenobiotics in landfill leachate [17,50,51,54].
4. Conclusions
The studies conducted at the WWTP “Sadinata” showed that during biological wastewater treatment based on denitrification and nitrification, the critical process was denitrification. Its effective implementation depends on the presence of denitrifying microorganisms with a high nitrate reductase activity, a high concentration of biodegradable organic matter, the presence of anoxic conditions, an optimal ratio between biodegradable organic matter and nitrates, and others. The lack of a sufficient concentration of biodegradable organic matter and the presence of refractory organics in the landfill leachate led to deformations in the structure of the activated sludge (presence of pin-point flocs or bulking sludge with the dominance of filamentous microorganisms Sphaerotilus natans); a low biotic index with the dominance of small flagellates, naked amoebae and free-swimming ciliates; low dehydrogenase activity and low amounts of heterotrophs; and inhibited nitrate reductase activity. The actions applied to increase the concentration of biodegradable organics and to optimize the water treatment process in reactors showed a significant improvement in the activated sludge state with the dominance of attached and crawling ciliates, with an increase in the amount and activity of denitrifying microorganisms; the effectiveness of organic removal; and the effectiveness of denitrification and nitrification.
The obtained results show that landfill leachate treatment with biological methods can be successfully applied in wastewater treatment plants for landfills for non-hazardous waste but requires qualified personnel to manage the biotechnological processes; to introduce actions to overcome critical processes; and to introduce a system for control based on a complex of physico-chemical, technological and biological indicators. It is important to create fast algorithms for the evaluation of wastewater treatment processes from a practical point of view, and in this article, an example of such an evaluation was given together with a simplified algorithm for the evaluation of denitrifying processes.
Author Contributions
Investigation, I.S., I.Y., N.D., B.G., E.D., S.L. and Y.T.; writing—original draft preparation, I.S., I.Y., N.D., B.G., E.D., S.L. and Y.T.; writing—review and editing, I.S., I.Y. and Y.T.; supervision, I.S. and Y.T. All authors have read and agreed to the published version of the manuscript.
Funding
This research was supported by Grant No. BG05M2OP001-1.002-0019: “Clean Technologies for Sustainable Environment—Water, Waste, Energy for a Circular Economy”, financed by the Science and Education for Smart Growth Operational Program (2014–2020) co-financed by the EU through the ESIF. The samples from activated sludge and landfill leachate were provided by the Municipal Enterprise for Waste Treatment of Sofia City in the project “Study of the impact of the toxic compounds in the landfill leachate on the biological water treatment in WWTP ‘Sadinata’”.
Data Availability Statement
The data presented in this study are available from the corresponding author on request.
Conflicts of Interest
The authors declare no conflict of interest.
References
- The Council of the European Union. Council Directive 1999/31/EC on the landfill of waste. J. Laws L182 1999, 1, 005. Available online: https://eur-lex.europa.eu/legal-content/EN/TXT/?uri=celex%3A31999L0031 (accessed on 13 August 2023).
- Abdel-Shafy, H.I.; Ibrahim, A.M.; Al-Sulaiman, A.M.; Okasha, R.A. Landfill leachate: Sources, nature, organic composition, and treatment: An environmental overview. Ain Shams Eng. J. 2023, 102293. [Google Scholar] [CrossRef]
- Available online: https://www.nsi.bg/en/content/2564/municipal-waste-total (accessed on 7 August 2023).
- Christensen, T. Solid Waste Technology and Management; John Wiley & Sons: Hoboken, NJ, USA, 2011; p. 1026. [Google Scholar]
- Mohammad-Pajooh, E.; Weichgrebe, D.; Cuff, G. Municipal landfill leachate characteristics and feasibility of retrofitting existing treatment systems with deammonification—A full scale survey. J. Environ. Manag. 2017, 187, 354–364. [Google Scholar] [CrossRef] [PubMed]
- Luo, H.; Zeng, Y.; Cheng, Y.; He, D.; Pan, X. Recent advances in municipal landfill leachate: A review focusing on its characteristics, treatment, and toxicity assessment. Sci. Total Environ. 2020, 703, 135468. [Google Scholar] [CrossRef] [PubMed]
- Glarakis, J.; Remmas, N.; Azis, K.; Melidis, P. Retrofitting a full-scale multistage landfill leachate treatment plant by introducing coagulation/flocculation/sedimentation and ultrafiltration process steps. Environ. Monit. Assess. 2023, 195, 326. [Google Scholar] [CrossRef] [PubMed]
- Dhamsaniya, M.; Sojitra, D.; Modi, H.; Shabiimam, M.A.; Kandya, A. A review of the techniques for treating the landfill leachate. Mater. Today Proc. 2023, 77, 358–364. [Google Scholar] [CrossRef]
- El-Saadony, M.T.; Saad, A.M.; El-Wafai, N.A.; Abou-Aly, H.E.; Salem, H.M.; Soliman, S.M.; Abd El-Mageed, T.A.; Elrys, A.S.; Selim, S.; Abd El-Hack, M.E.; et al. Hazardous wastes and management strategies of landfill leachates: A comprehensive review. Environ. Technol. Innov. 2023, 31, 103150. [Google Scholar] [CrossRef]
- Di Iaconi, C.; Rossetti, S.; Lopez, A.; Ried, A. Effective treatment of stabilized municipal landfill leachates. J. Chem. Eng. 2011, 168, 1085–1092. [Google Scholar] [CrossRef]
- Manfredi, S.; Christensen, T.H. Environmental assessment of solid waste landfilling technologies by means of LCA-modeling. Waste Manag. 2009, 29, 32–43. [Google Scholar] [CrossRef] [PubMed]
- Li, R. Management of Landfill Leachate. Ph.D. Thesis, TAMK University of Applied Sciences, Tampere, Finland, 2009; p. 45. [Google Scholar]
- Mishra, S.; Singh, V.; Ormeci, B.; Hussain, A.; Cheng, L.; Venkiteshwaran, K. Anaerobic–aerobic treatment of wastewater and leachate: A review of process integration, system design, performance and associated energy revenue. J. Environ. Manag. 2023, 327, 116898. [Google Scholar] [CrossRef]
- Bouaouda, S.; Souabi, S.; Bouyakhsass, R.; Taleb, A.; Madinzi, A.; Anouzla, A. Techniques for treating leachate discharges: A critical review. Euro-Mediterr. J. Environ. Integr. 2023, 8, 573–599. [Google Scholar] [CrossRef]
- de Almeida, R.; Porto, R.F.; Quintaes, B.R.; Bila, D.M.; Lavagnolo, M.C.; Campos, J.C. A review on membrane concentrate management from landfill leachate treatment plants: The relevance of resource recovery to close the leachate treatment loop. Waste Manag. Res. 2023, 41, 264–284. [Google Scholar] [CrossRef] [PubMed]
- Jagaba, A.H.; Kutty, S.R.M.; Isa, M.H.; Ghaleb, A.A.S.; Lawal, I.M.; Usman, A.K.; Birniwa, A.H.; Noor, A.; Abubakar, S.; Umaru, I.; et al. Toxic effects of xenobiotic compounds on the microbial community of activated sludge. Chem. Bio. Eng. Rev. 2022, 9, 497–535. [Google Scholar] [CrossRef]
- Pieczykolan, B.; Płonka, I.; Kosel, M. Changes of the quality of activated sludge during the biological treatment of landfill leachate. Environ. Prot. Eng. 2016, 42, 33–42. [Google Scholar] [CrossRef]
- Schneider, I.; Dinova, N.; Yotinov, I.; Daskalova, E.; Savov, N.; Topalova, Y. Comparative assessment of denitrification/nitrification processes in water treatment technologies in WWTP “Sadinata” and WWTP “Kubratovo”. Ecol. Eng. Environ. Prot. 2017, 9 (Suppl. S1), 66–75. [Google Scholar]
- Abbas, A.A.; Jingsong, G.; Ping, L.Z.; Ya, P.Y.; Al-Rekabi, W.S. Review on landfill leachate treatments. J. Appl. Sci. Res. 2009, 5, 534–545. [Google Scholar] [CrossRef]
- Golwala, H.; Saha, B.; Zhang, X.; Bolyard, S.C.; He, Z.; Novak, J.T.; Deng, Y.; Brazil, B.; DeOrio, F.J.; Iskander, S.M. Advancement and challenges in municipal landfill leachate treatment–the path forward! ACS EST Water 2022, 2, 1289–1300. [Google Scholar] [CrossRef]
- Boonnorat, J.; Chiemchaisri, C.; Chiemchaisri, W.; Yamamoto, K. Kinetics of phenolic and phthalic acid esters biodegradation in membrane bioreactor (MBR) treating municipal landfill leachate. Chemosphere 2016, 150, 639–649. [Google Scholar] [CrossRef]
- Radić Brkanac, S.; Vujčić, V.; Cvjetko, P.; Baković, V.; Oreščanin, V. Removal of landfill leachate toxicity and genotoxicity by two treatment methods. Arh. Hig. Rada Toksikol. 2014, 65, 89–98. [Google Scholar] [CrossRef] [PubMed]
- Spina, F.; Tigini, V.; Romagnolo, A.; Varese, G.C. Bioremediation of landfill leachate with fungi: Autochthonous vs. allochthonous strains. Life 2018, 8, 27. [Google Scholar] [CrossRef]
- Tigini, V.; Spina, F.; Romagnolo, A.; Prigione, V.P.; Varese, G. Effective biological treatment of landfill leachates by means of selected white rot fungi. Chem. Eng. Trans. 2013, 32, 265–270. [Google Scholar]
- BNS EN 14702-1:2006; Characterisation of Sludges-Settling Properties-Part 1: Determination of Settleability (Determination of the Proportion of Sludge Volume and Sludge Volume Index). Bulgarian Institute for Standardization: Sofia, Bulgaria, 2006.
- Eaton, A.D.; Clesceri, L.S.; Rice, E.W.; Greenberg, A.E. Standard Methods for the Examination of Water and Wastewater; American Public Health Association: Washington, DC, USA, 2005. [Google Scholar]
- Madoni, P. A sludge biotic index (SBI) for the evaluation of the biological performance of activated sludge plants based on the microfauna analysis. Water Res. 1994, 28, 67–75. [Google Scholar] [CrossRef]
- Kuznetsov, S.I.; Dubinina, G.A. Methods of Studying Aquatic Microorganisms; Science: Moscow, Russia, 1989; p. 285. [Google Scholar]
- Gabbita, K.V.; Huang, J.Y. Dehydrogenases activity of activated sludge. Environ. Toxicol. Chem. 1984, 8, 151–164. [Google Scholar] [CrossRef]
- Zhang, Z.; Yang, Y.; Xi, H.; Yu, Y.; Song, Y.; Wu, C.; Zhou, Y. Evaluation methods of inhibition to microorganisms in biotreatment processes: A review. Water Cycle. 2023, 4, 70–78. [Google Scholar] [CrossRef]
- Schneider, I. Ecological Approaches to the Treatment of Wastewater from the Dairy Industry. Ph.D. Thesis, Sofia University “St. Kliment Ohridski”, Sofia, Bulgaria, 2009. [Google Scholar]
- Kazemi, K. Assessment of microbial communities and their relationship with enzymatic activity during composting. World J. Eng. Technol. 2017, 5, 93. [Google Scholar] [CrossRef]
- Barrena, R.; Vázquez, F.; Sánchez, A. Dehydrogenase activity as a method for monitoring the composting process. Bioresour. Technol. 2008, 99, 905–908. [Google Scholar] [CrossRef] [PubMed]
- BNS EN ISO 5815-1:2019; Water Quality-Determination of Biochemical Oxygen Demand after n Days (BODn)—Part 1: Dilution and Seeding Method with Allylthiourea Addition (ISO 5815-1:1989, Modified). Bulgarian Institute for Standardization: Sofia, Bulgaria, 2019.
- BNS ISO 7150-1:2002; Water Quality—Determination of Ammonium—Part 1: Manual Spectrometric Method. Bulgarian Institute for Standardization: Sofia, Bulgaria, 2002.
- BNS EN 26777:1997; Water Quality—Determination of Nitrite—Molecular Absorption Spectrometric Method (ISO 6777:1984). Bulgarian Institute for Standardization: Sofia, Bulgaria, 1997.
- BNS ISO 7890-3:1998; Water Quality—Determination of Nitrate—Part 3: Spectrometric Method Using Sulfosalicylic Acid. Bulgarian Institute for Standardization: Sofia, Bulgaria, 1998.
- BNS EN 14672:2006; Characterization of Sludges—Determination of Total Phosphorus. Bulgarian Institute for Standardization: Sofia, Bulgaria, 2006.
- Metcalf, L.; Eddy, H.P.; Tchobanoglous, G. Wastewater Engineering: Treatment, Disposal, and Reuse (Vol. 4); McGraw-Hill: New York, NY, USA, 1991; p. 1846. [Google Scholar]
- Gerardi, M.H. Wastewater Bacteria; John Wiley & Sons: Hoboken, NJ, USA, 2006; p. 233. [Google Scholar]
- Jenkins, D.; Richard, M.G.; Daigger, G.T. Manual on the Causes and Control of Activated Sludge Bulking, Foaming, and Other Solids Separation Problems; CRC Press: Boca Raton, FL, USA, 2003; p. 236. [Google Scholar]
- Gerardi, M.H. Settleability Problems and Loss of Solids in the Activated Sludge Process; John Wiley & Sons: Hoboken, NJ, USA, 2003; p. 179. [Google Scholar]
- Bitton, G. Wastewater Microbiology; John Wiley & Sons: Hoboken, NJ, USA, 2005; p. 772. [Google Scholar]
- Gerardi, M.H. Nitrification and Denitrification in the Activated Sludge Process; John Wiley & Sons: Hoboken, NJ, USA, 2002; p. 193. [Google Scholar]
- Ruiz Rueda, O.; Trias Mansilla, R.; Garcia-Gil, L.J.; Bañeras Vives, L. Diversity of the nitrite reductase gene nirS in the sediment of a free-water surface constructed wetland. Int. Microbiol. 2007, 10, 253–260. [Google Scholar] [PubMed]
- Schneider, I.; Topalova, Y. Microbial structure and functions of biofilm during wastewater treatment in the dairy industry. Biotechnol. Biotechnol. Equip. 2013, 27, 3782–3786. [Google Scholar] [CrossRef]
- Jin, C.; Tang, Q.; Gao, Y.; Xu, H.; Zhang, L.; Sheng, Y. Nitrogen removal from low-C/N-ratio wastewater using a three-dimensional bioelectrical reactor. J. Water Process. Eng. 2023, 53, 103835. [Google Scholar] [CrossRef]
- Dimkov, R.; Topalova, Y.; Schneider, I. Environmental Biotechnology; Publish Sci-Set eco: Sofia, Bulgaria, 2017; p. 382. [Google Scholar]
- Hongwei, S.; Qing, Y.; Yongzhen, P.; Xiaoning, S.H.I.; Shuying, W.A.N.G.; Zhang, S. Nitrite accumulation during the denitrification process in SBR for the treatment of pre-treated landfill leachate. Chin. J. Chem. Eng. 2009, 17, 1027–1031. [Google Scholar]
- Yotinov, I.; Belouhova, M.; Todorova, Y.; Schneider, I.; Topalova, Y. Influence of the azo-dye amaranth on the trophic structure of activated sludge in a model experiment. Environ. Sci. Pollut. Res. 2023, 30, 72539–72552. [Google Scholar] [CrossRef]
- Sowinska, A.; Pawlak, M.; Mazurkiewicz, J.; Pacholska, M. Comparison of the results from microscopic tests concerning the quality of activated sludge and effluent. Water 2017, 9, 918. [Google Scholar] [CrossRef]
- Madoni, P. Protozoa in wastewater treatment processes: A minireview. Ital. J. Zool. 2011, 78, 3–11. [Google Scholar] [CrossRef]
- Topalova, Y.; Todorova, Y.; Schneider, I.; Yotinov, I.; Stefanova, V. Detoxification potential and rehabilitation of activated sludge after shock loading of Sofia’s wastewater treatment plant ‘Kubratovo’ with mazut. Water Sci. Technol. 2018, 78, 588–601. [Google Scholar] [CrossRef]
- Belouhova, M.; Dinova, N.; Yotinov, I.; Lincheva, S.; Schneider, I.; Topalova, Y. FISH investigation of the bacterial groups anammox and Azoarcus-Thauera at treatment of landfill leachate. Bulg. Chem. Commun. 2021, 53, 27. [Google Scholar] [CrossRef]
Disclaimer/Publisher’s Note: The statements, opinions and data contained in all publications are solely those of the individual author(s) and contributor(s) and not of MDPI and/or the editor(s). MDPI and/or the editor(s) disclaim responsibility for any injury to people or property resulting from any ideas, methods, instructions or products referred to in the content. |
© 2023 by the authors. Licensee MDPI, Basel, Switzerland. This article is an open access article distributed under the terms and conditions of the Creative Commons Attribution (CC BY) license (https://creativecommons.org/licenses/by/4.0/).










