Research on Metallurgical Saw Blade Surface Defect Detection Algorithm Based on SC-YOLOv5
Abstract
:1. Introduction
2. Improved YOLOv5 Methods
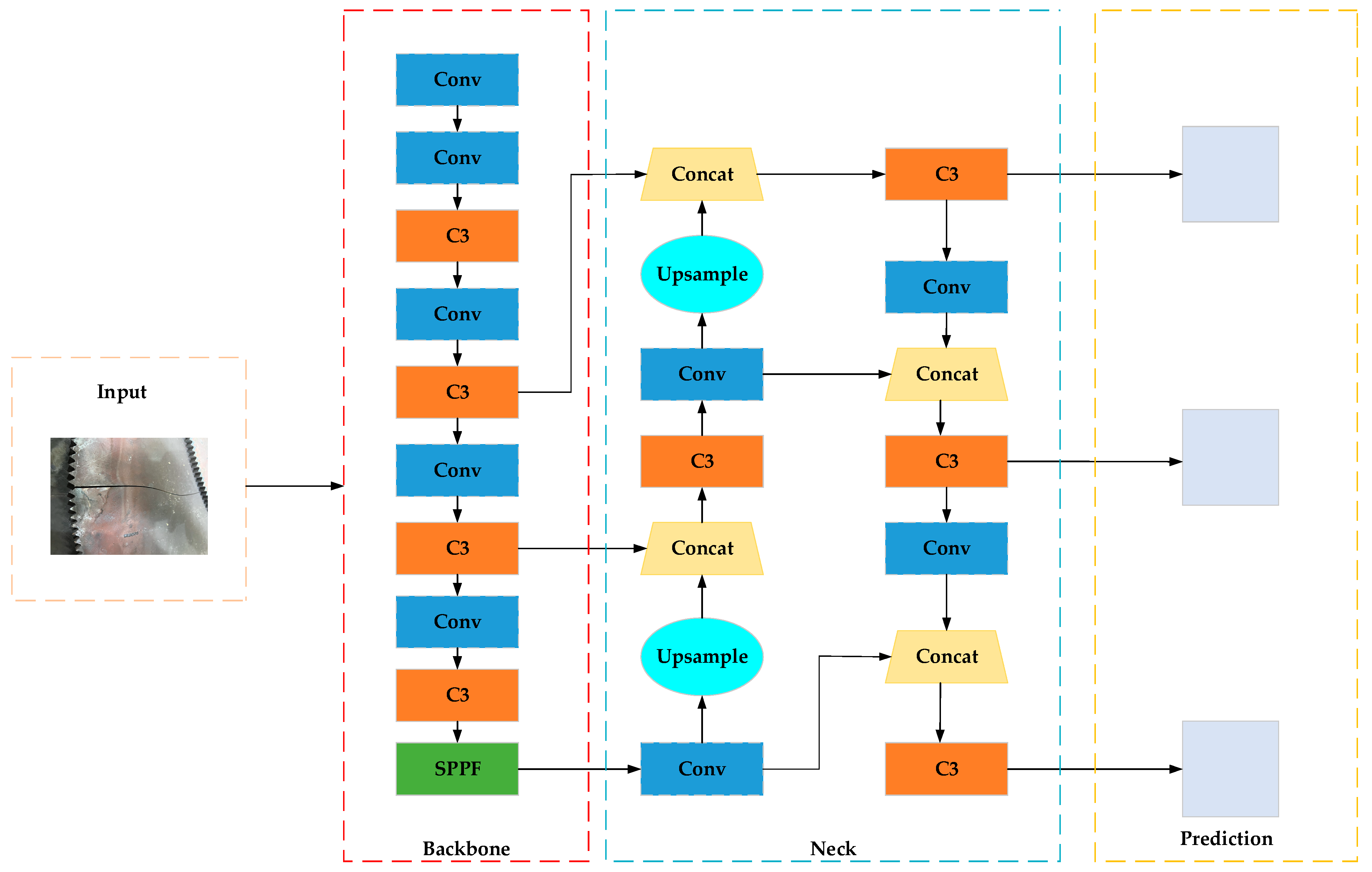
2.1. YOLOv5s Target Detection Models
2.2. SC-YOLOv5 Improved Model
2.3. Shuffenet-V2 Architecture
2.4. Coordinate Attention Mechanisms
- It captures not only interchannel information, but also direction-dependent positional information, which helps the model to better locate and identify the target.
- It is flexible and lightweight enough to be easily inserted into the core structure of a mobile network.
- It can be used as a pre-trained model for a variety of tasks such as detection and segmentation, both of which show good performance improvement.
2.5. Redefined SIoU Loss Functions
2.6. Lightweight Convolutional GSConv
3. Metallurgical Saw Blade Dataset
3.1. Collection of Datasets
3.2. Dataset Processing
- Use labelImg software (https://gitcode.net/mirrors/tzutalin/labelimg?utm_source=csdn_github_accelerator, accessed on 8 August 2023) to label the dataset information, use the labeling software to frame the position of defects in the image, and save it as an xml format file, as shown in Table 3.
- 2.
- The annotation information required by the Yolo algorithm is the coordinates of the center of the target frame in the sample image and the width and height of the target frame. Therefore, the xml annotation file needs to be converted. The specific steps are as follows:
- Calculate the YOLO type annotation data: set the coordinates of the center point of the target frame on the sample image as (x, y) and the width and height of the target frame as w and h, respectively. According to the known data of <xmin>, <xmax>, <ymin>, and <ymax>, they can be represented as follows (3):
- Normalization: Let the width normalization coefficient be dw and the height normalization coefficient be dh, as shown in Equation (4):
- Data normalization requires multiplying the x coordinate of the center point of the target frame and the width w of the target frame by the width normalization coefficient dw, and multiplying the coordinate y of the center point of the target frame and the height h of the target frame by the height normalization coefficient dw, as shown in Equation (5):
- 3.
- Data storage: The YOLO-type txt annotation file contains a row of data, followed by category information, the x coordinate of the center point of the target box, the y coordinate of the center point of the target box, the width w of the target box, and the height h of the target box.
3.3. Experimental Environment
4. Improved Model Evaluation and Comparative Ablation Experiments
4.1. Model Performance Evaluation
4.2. Ablation Contrast Experiment
4.2.1. GSConv Improves the Performance of the Model
4.2.2. Network Model Performance Comparison Experiment
4.2.3. Improvement of SC Network Structure and GSConv on Model Performance
5. Conclusions
- The ShuffleNetV2 structure and coordinate attention module were used to form a new network structure SC, which improves the network detection of small targets and multi-target detection ability, greatly reduces the number of model parameters, and improves the degree of network lightweighting.
- The lightweight convolution module GSConv and loss function SIOU were used to improve YOLOv5, which ensures the accuracy and speed of SC-YOLOv5.
- The improved YOLOv5 algorithm has low model complexity while ensuring accuracy. It can quickly and accurately detect small-size defect images on the surface of metallurgical saw blades, and it meets the requirements of lightweight model deployment for mobile devices.
- This paper focuses on the detection of metallurgical saw blade surface defects. In the future, we will continue to optimize the YOLO algorithm, further improve the detection accuracy, and reduce the complexity of the model. In addition, a variety of defect categories for metallurgical saw blades will be added to meet the needs of the industry.
Author Contributions
Funding
Data Availability Statement
Acknowledgments
Conflicts of Interest
References
- Feng, L.; Tang, D.; Chen, M. Development of a measuring system for the diameter of a smooth plug gauge based on machine vision technology. Meas. Control 2023, 56, 966–974. [Google Scholar] [CrossRef]
- Sarker, A.; Grift, T. Monitoring Postharvest Color Changes and Damage Progression of Cucumbers Using Machine Vision. J. Food Res. 2023, 12, 37–50. [Google Scholar] [CrossRef]
- Pavlopoulos, G.A.; Hooper, S.D.; Sifrim, A.; Schneider, R.; Aerts, J. Medusa: A tool for exploring and clustering biological networks. BMC Res. Notes 2011, 4, 384. [Google Scholar] [CrossRef]
- Benfenati, A.; Causin, P.; Oberti, R.; Stefanello, G. Unsupervised deep learning techniques for automatic detection of plant diseases: Reducing the need of manual labelling of plant images. J. Math. Ind. 2023, 13, 5. [Google Scholar] [CrossRef]
- Li, J.; Li, S.; Li, X.; Miao, S.; Dong, C.; Gao, C.; Liu, X.; Hao, D.; Xu, W.; Huang, M. Primary bone tumor detection and classification in full-field bone radiographs via YOLO deep learning model. Eur. Radiol. 2023, 33, 4237–4248. [Google Scholar] [CrossRef]
- Wang, L. Retraction Note: Application of deep learning to detect defects on the surface of steel balls in an IoT environment. J. Supercomput. 2023, 79, 13907. [Google Scholar] [CrossRef]
- Hou, X.; Liu, M.; Zhang, S.; Wei, P.; Chen, B. CANet: Contextual Information and Spatial Attention Based Network for Detecting Small Defects in Manufacturing Industry. Pattern Recognit. 2023, 140, 109558. [Google Scholar] [CrossRef]
- Abagiu, M.M.; Cojocaru, D.; Manta, F.; Mariniuc, A. Detecting Machining Defects inside Engine Piston Chamber with Computer Vision and Machine Learning. Sensors 2023, 23, 785. [Google Scholar] [CrossRef]
- Liu, Z.; Wang, M.; Li, C.; Ding, S.; Li, B. A dual-branch balance saliency model based on discriminative feature for fabric defect detection. Int. J. Cloth. Sci. Technol. 2022, 34, 451–466. [Google Scholar] [CrossRef]
- Joung, O.J.; Kim, Y.H. Application of an IR thermographic device for the detection of a simulated defect in a pipe. Sensors 2006, 6, 1199–1208. [Google Scholar] [CrossRef]
- Zhang, L.; Jing, J.; Zhang, H. Fabric defect classification based on LBP and GLCM. J. Fiber Bioeng. Inform. 2015, 8, 81–89. [Google Scholar] [CrossRef]
- Sun, X.; Wu, P. Face detection using deep learning: An improved faster RCNN approach. Neuro Comput. 2018, 299, 42–50. [Google Scholar] [CrossRef]
- Yin, S.; Li, H.; Teng, L. Airport detection based on improved faster RCNN in large scale remote sensing images. Sens. Imaging 2020, 21, 49. [Google Scholar] [CrossRef]
- Yin, H.; Xu, J.; Wang, Y.; Hu, D.; Yi, W. A Novel Method of Situ Measurement Algorithm for Oudemansiella raphanipies Caps Based on YOLO v4 and Distance Filtering. Agronomy 2022, 13, 134. [Google Scholar] [CrossRef]
- Li, Z.; Zhang, J.; Wen, Y.; Dong, Y.; Xu, W. A multiscale fusion YOLOV3-based model for human abnormal behavior detection in special scenarios. J. Transp. Eng. 2023, 149, 04022150. [Google Scholar] [CrossRef]
- Wang, Q.; Zhang, Q.; Liang, X.; Wang, Y.; Zhou, C. Traffic lights detection and recognition method based on the improved YOLOv4 algorithm. Sensors 2021, 22, 200. [Google Scholar] [CrossRef] [PubMed]
- Xian, Y.; Liu, G.; Fan, J.; Yu, Y.; Wang, Z. YOT-Net: YOLOv3 combined triplet loss network for copper elbow surface defect detection. Sensors 2021, 21, 7260. [Google Scholar] [CrossRef] [PubMed]
- Wang, X.; Lv, F.; Li, L.; Yi, Z.; Jiang, Q. A novel optimized tiny YOLOv3 algorithm for the identification of objects in the lawn environment. Sci. Rep. 2022, 12, 15124. [Google Scholar] [CrossRef]
- Xue, Z.; Lin, H.; Wang, F. A small target forest fire detection model based on YOLOv5 improvement. Forests 2022, 13, 1332. [Google Scholar] [CrossRef]
- Li, H.; Zeng, X.; Li, Y.; Zhou, S.; Wang, J. Convolutional neural networks based indoor Wi-Fi localization with a novel kind of CSI images. China Commun. 2019, 16, 250–260. [Google Scholar] [CrossRef]
- Zha, M.; Qian, W.; Yi, W.; Hua, J. A lightweight YOLOv4-Based forestry pest detection method using coordinate attention and feature fusion. Entropy 2021, 23, 1587. [Google Scholar] [CrossRef]
- Zhang, Y.; Zhou, A.; Zhao, F.; Wu, H. A lightweight vehicle-pedestrian detection algorithm based on attention mechanism in traffic scenarios. Sensors 2022, 22, 8480. [Google Scholar] [CrossRef]
- Li, Y.; Han, B.; Zeng, S.; Xu, S.; Yuan, C. End-to-End Point Cloud Completion Network with Attention Mechanism. Sensors 2022, 22, 6439. [Google Scholar] [CrossRef] [PubMed]
- Du, S.; Zhang, B.; Zhang, P. Scale-sensitive IOU loss: An improved regression loss function in remote sensing object detection. IEEE Access 2021, 9, 141258–141272. [Google Scholar] [CrossRef]
- Han, G.; Li, T.; Li, Q.; Zhao, F.; Zhang, M.; Wang, R.; Yuan, Q.; Liu, K.; Qin, L. Improved algorithm for insulator and its defect detection based on YOLOX. Sensors 2022, 22, 6186. [Google Scholar] [CrossRef]
- Wang, L.; Zheng, H.; Yin, C.; Wang, Y.; Bai, Z.; Fu, W. Dense Papaya Target Detection in Natural Environment Based on Improved YOLOv5s. Agronomy 2023, 13, 2019. [Google Scholar] [CrossRef]
- Kırık, M.; Hamamreh, J.M. A novel interference signal superposition algorithm for providing secrecy to subcarrier number modulation-based orthogonal frequency division multiplexing systems. Trans. Emerg. Telecommun. Technol. 2023, 34, 4678. [Google Scholar] [CrossRef]
- Bai, Y.; Yan, Z.; Li, C. An attention mechanism-based deep regression approach with a sequence decomposition-granularity reconstruction-integration model for urban daily water supply forecasting. J. Hydrol. 2023, 617, 129032. [Google Scholar] [CrossRef]
- Xu, B.; Cui, X.; Ji, W.; Yuan, H.; Wang, J. Apple grading method design and implementation for automatic grader based on improved YOLOv5. Agriculture 2023, 13, 124. [Google Scholar] [CrossRef]
- Li, L.; Fang, B.; Zhu, J. Performance Analysis of the YOLOv4 Algorithm for Pavement Damage Image Detection with Different Embedding Positions of CBAM Modules. Appl. Sci. 2022, 12, 10180. [Google Scholar] [CrossRef]
- He, X.; Cheng, R.; Zheng, Z.; Wang, Z. Small object detection in traffic scenes based on YOLO-MXANet. Sensors 2021, 21, 7422. [Google Scholar] [CrossRef] [PubMed]
- Luo, Q.; Jiang, W.; Su, J.; Ai, J.; Yang, C. Smoothing Complete Feature Pyramid Networks for Roll Mark Detection of Steel Strips. Sensors 2021, 21, 7264. [Google Scholar] [CrossRef] [PubMed]










| Layer | Output Size | KSize | Stride | Repeat | Output Channels | 
|---|---|---|---|---|---|
| Image | 224 × 224 | 3 | |||
| Conv1 | 112 × 112 | 3 × 3 | 2 | 1 | 24 | 
| MaxPool | 56 × 56 | 3 × 3 | 2 | 24 | |
| Stage 2 | 28 × 28 28 × 28 | 2 1 | 1 3 | 116 | |
| Stage 3 | 14 × 14 14 × 14 | 2 1 | 1 7 | 232 | |
| Stage 4 | 7 × 7 7 × 7 | 2 1 | 1 3 | 464 | |
| Conv 5 | 7 × 7 | 1 × 1 | 1 | 1024 | |
| FC | 1000 | 
| Photos | Description | 
|---|---|
|  | Collected images of some metallurgical saw blade defects, numbered 000001–000004. | 
|  | Collected images of some metallurgical saw blade defects, numbered 000005–000008. | 
|  | Collected images of some metallurgical saw blade defects, numbered 000009–000012. | 
|  | Collected images of some metallurgical saw blade defects, numbered 000013–000016. | 
|  | Collected images of some metallurgical saw blade defects, numbered 000017–000020. | 
| Photos | Description | 
|---|---|
|  | The picture on the left shows the crack defects of metallurgical saw blades, which are easily caused by the large temperature difference during the quenching process. | 
|  | The picture on the left shows a metallurgical saw blade scarring defect, which is easily caused by poor surface cleaning when cutting steel. | 
|  | The figure on the left represents the pitting corrosion defects of metallurgical saw blades. When there are localized damages on the surface of metallurgical saw blades, such as small holes, microcracks, and scratches, corrosive media and oxides are easily gathered and thus form pitting corrosion. | 
| Designation | Configure | 
|---|---|
| CPU | Intel Core i11400H 2.7 GHZ | 
| Graphics Board | NVIDIA GeForce GTX 105 | 
| CUDA | CUDA 11.7 | 
| Operating System | W11 Operating System | 
| Experimental Platform | Python 3.8, Pytorch 3.8 | 
| Photos | Description | 
|---|---|
|  | The box_loss plots indicate the error between the prediction box and the calibration box; the smaller it is, the more accurate the localization is. The error in the graph is less than 0.04 and its defects are more accurately localized. | 
|  | The obj_loss plots indicate the confidence level of the computational network; the smaller it is, the more accurate the ability to judge it as a target. The higher the confidence level of the graphs are all below 0.04, the higher their ability to be judged as defective targets. | 
|  | The cls_loss plots indicate whether the computational anchor box is correctly categorized with the corresponding calibration; the smaller it is, the more accurate the categorization is. The values in the graph are all below 0.01 and their defects are categorized more accurately. | 
|  | The mAP plots represent the average mAP over different IoU thresholds (from 0.5 to 0.95 in steps of 0.05), with higher mAP values being more accurate. In the graph mAP@0.5 Above 0.8, mAP@0.9 Above 0.6, its accuracy is relatively accurate. | 
|  | The precision plot represents the proportion of truly defective samples out of all samples that were predicted as defective. The recall plot represents the proportion of samples that are correctly predicted as defective out of all samples that are truly defective. Both the predicted value and the recall in the figure are higher than 0.8, which gives better precision results. | 
| Network Models | Model Size/MB | mAP@0.5/% | Parameters/MB | 
|---|---|---|---|
| SSD | 91.68 | 0.629 | 138.12 | 
| YOLOv3-tiny | 16.6 | 0.883 | 86.74 | 
| YOLOv5 | 27.8 | 0.864 | 71.27 | 
| SC-YOLOv5 | 5.78 | 0.885 | 31.10 | 
| Model | ShuffleNetv2 | SIOU | SE | CBAM | CA | GSConv | Parameters/MB | Map@0.5/% | FLOPS/G | 
|---|---|---|---|---|---|---|---|---|---|
| 1 | × | × | × | × | × | × | 71.27 | 0.864 | 16.0 | 
| 2 | √ | × | × | × | × | × | 31.12 | 0.738 | 6.7 | 
| 3 | √ | √ | × | × | × | × | 31.12 | 0.728 | 6.7 | 
| 4 | √ | √ | √ | × | × | × | 32.91 | 0.833 | 7.0 | 
| 5 | √ | √ | × | √ | × | × | 32.95 | 0.848 | 7.0 | 
| 6 | √ | √ | × | × | √ | × | 32.89 | 0.867 | 7.9 | 
| 7 | √ | √ | √ | √ | √ | √ | 31.10 | 0.885 | 6.7 | 
| Disclaimer/Publisher’s Note: The statements, opinions and data contained in all publications are solely those of the individual author(s) and contributor(s) and not of MDPI and/or the editor(s). MDPI and/or the editor(s) disclaim responsibility for any injury to people or property resulting from any ideas, methods, instructions or products referred to in the content. | 
© 2023 by the authors. Licensee MDPI, Basel, Switzerland. This article is an open access article distributed under the terms and conditions of the Creative Commons Attribution (CC BY) license (https://creativecommons.org/licenses/by/4.0/).
Share and Cite
Meng, L.; Cui, X.; Liu, R.; Zheng, Z.; Shao, H.; Liu, J.; Peng, Y.; Zheng, L. Research on Metallurgical Saw Blade Surface Defect Detection Algorithm Based on SC-YOLOv5. Processes 2023, 11, 2564. https://doi.org/10.3390/pr11092564
Meng L, Cui X, Liu R, Zheng Z, Shao H, Liu J, Peng Y, Zheng L. Research on Metallurgical Saw Blade Surface Defect Detection Algorithm Based on SC-YOLOv5. Processes. 2023; 11(9):2564. https://doi.org/10.3390/pr11092564
Chicago/Turabian StyleMeng, Lili, Xi Cui, Ran Liu, Zhi Zheng, Hongli Shao, Jinxiang Liu, Yao Peng, and Lei Zheng. 2023. "Research on Metallurgical Saw Blade Surface Defect Detection Algorithm Based on SC-YOLOv5" Processes 11, no. 9: 2564. https://doi.org/10.3390/pr11092564
APA StyleMeng, L., Cui, X., Liu, R., Zheng, Z., Shao, H., Liu, J., Peng, Y., & Zheng, L. (2023). Research on Metallurgical Saw Blade Surface Defect Detection Algorithm Based on SC-YOLOv5. Processes, 11(9), 2564. https://doi.org/10.3390/pr11092564
 
         
                                                

 
       