Abstract
Due to the difficulty of existing container scheduling algorithms to adapt to large-scale complex scenarios and meet the diverse application and load requirements, this study delves into a groundbreaking hybrid scheduling approach that melds Deep Deterministic Policy Gradient (DDPG) with a Genetic Algorithm (GA). The proposed method initially employs a container grouping policy to reduce the overhead associated with frequent inter-container calls. Subsequently, to address the computational inefficiency of large-scale scheduling, a genetic algorithm is utilized for rapid global optimization. To overcome the problem of genetic algorithms being highly susceptible to falling into local optimality, the DDPG algorithm is applied for local optimization, with a cross-mutation operation introduced to escape local optima. The experimental outcomes demonstrate that the proposed algorithm enhances cluster load balancing by 81.13%, improves the fitness function by 3.26%, reduces completion time by 19.06%, and decreases container dependency overhead by 2.75%. Furthermore, under the experimental conditions, the system performs best when the group size is 10. This research offers a novel paradigm for the development of container scheduling algorithms in distributed intelligent data clouds, advancing the field of resource management in cloud computing environments.
1. Introduction
In the wake of the digitalization wave, a significant shift is occurring in the deployment of applications, with a multitude of services transitioning from traditional on-premise infrastructure to cloud-based environments [1,2]. This migration is propelling the advancement of informatization, digitization, and intelligence. Cloud computing, renowned for its ability to dynamically allocate resources in response to sudden and seasonal computational demands [3], has emerged as the cornerstone of the digital era [4].
The increasing demand for elastic scalability, high availability, and efficient management of various systems and programs has led to the predominance of container technology as the preferred method for application deployment [5]. Consequently, the scheduling and management of containers have become a pivotal area of research [6,7]. However, as cluster sizes and the number of users grow, container scheduling is challenged by the limitations of single scheduling algorithms [8], simplistic elastic scaling strategies, and scalability issues [9].
Current scheduling algorithms in data cloud platforms predominantly employ both static and dynamic methods [10]. Traditional task scheduling algorithms typically focus on individual container scheduling, neglecting the inter-relationship among containers [11]. Furthermore, there is a lack of support for multidimensional resource requirements; a critical aspect given that modern applications necessitate diverse resources such as CPU, memory, and network bandwidth [12]. This oversight can compromise the functionality of collaboration and data sharing among containers.
This paper addresses these challenges by adopting a dynamic scheduling algorithm that considers CPU and memory resource requirements. The proposed algorithm performs scheduling through container grouping based on the intrinsic correlation, aiming to deliver a more efficient, flexible, and intelligent scheduling mechanism.
Container scheduling algorithms can be broadly categorized into traditional heuristics, meta-heuristics, and hybrid algorithms [13]. While rule-based heuristic algorithms are straightforward and effective in result searching, they lack intelligence and flexibility, limiting their adaptability to varying application scenarios and workloads. On the other hand, machine learning-based algorithms offer the ability to interact and learn continuously, predicting future resource demands based on historical monitoring data. This makes them suitable for complex application scenarios and workloads, although they are dependent on high-quality data and sensitive to the selection of training data.
The seminal contribution of this manuscript is the introduction of an innovative container group scheduling algorithm, which amalgamates the strengths of Deep Deterministic Policy Gradient (DDPG) and a Genetic Algorithm (GA). This hybrid algorithm is constructed around three specialized sub-algorithms, each designed to tackle a distinct challenge within the realm of cloud resource scheduling. The container grouping sub-algorithm is crafted to alleviate the excessive overhead associated with the frequent rescheduling of interdependent containers. The genetic algorithm segment is engineered for swift optimization of scheduling goals. Concurrently, the deep deterministic policy gradient algorithm interacts dynamically with the environment to learn and bridge the gaps inherent in the genetic algorithm’s approach. Our proposed algorithm takes advantage of the rapid search optimization capabilities of Genetic Algorithms (GAs) and the continuous interaction and learning capabilities of Deep Deterministic Policy Gradient (DDPG). It employs a GA to seed an initial solution and further refines the DDPG’s experience replay buffer through genetic mechanisms such as selection, crossover, and mutation. The subsequent iterative learning and fine-tuning with the DDPG algorithm are geared towards achieving optimal resource scheduling efficiency.
The organization of this paper is as follows: Section 2 offers a succinct survey of pertinent research; Section 3 outlines our methodological framework and formalizes the container grouping algorithm; Section 4 provides an in-depth examination of the architecture and elements of the proposed algorithm. Section 5 is committed to assessing the algorithm’s efficacy through rigorous empirical evaluation, while Section 6 concludes the manuscript with a synthesis of the findings and a visionary perspective on future directions.
2. Related Work
2.1. Container Grouping Algorithm
In the realm of application-level virtualization, containers represent a lightweight and agile technology [14]. By encapsulating the executable application and its necessary runtime environment and dependency libraries, containers fulfill the objective of “build once, run anywhere.” This approach confers several benefits, including rapid deployment, cross-platform portability, flexible resource allocation, and elastic scheduling and management. Despite the proliferation of container scheduling and management software, current scheduling algorithms predominantly focus on individual container management [15,16], with limited research on group scheduling of containers [17,18].
In practice, the inter-relationship strengths between different containers vary, necessitating diverse grouping strategies. These strategies may include grouping based on functional modules, service dependencies, or resource requirements. Resource demand-based grouping, for instance, involves categorizing containers with similar resource needs into groups; containers with CPU demands exceeding 50% could form one group, while those with memory demands over 1 GB could constitute another. Thus, the strategic grouping of containers for scheduling is a pivotal aspect that warrants attention and is crucial for enhancing the efficacy of scheduling algorithms [16].
This study introduces a novel approach to container grouping based on the strength of service dependencies. The dependency strength between containers is quantified by the frequency of inter-container calls. Containers that exhibit a higher number of calls to each other are deemed to have a stronger dependency and are consequently grouped. Concurrently, this study imposes limitations on the group size to ensure that the container groups not only enhance algorithm performance but also consider system overhead.
2.2. Deep Reinforcement Learning and Heuristic Algorithms
In the domain of cloud computing, resource scheduling algorithms have been the subject of considerable research. The existing literature categorizes these algorithms primarily into traditional heuristic methods, meta-heuristic approaches, and hybrid strategies [13]. Traditional algorithms, such as Min-Min [19], are simple but difficult to adapt to the existing scale of resource scheduling.
Heuristic algorithms enhance heuristic methods by incorporating randomization techniques. Prominent examples include Ant Colony Optimization (ACO) [20], Genetic Algorithms (GAs) [21], and Particle Swarm Optimization (PSO) [22]. Heuristic algorithms are not constrained by specific conditions; however, they can be complex in module aggregation and are susceptible to premature convergence on local optima. Given the limitations of individual heuristic scheduling algorithms, researchers have turned to hybrid algorithms, which combine multiple methods to leverage their respective advantages. For instance, the integration of Cuckoo Search (CS) with Particle Swarm Optimization (PSO) has been explored to enhance algorithmic performance; a strategy that has garnered significant research interest and application [13].
Deep reinforcement learning methods [23,24], grounded in the frameworks of dynamic programming and Markov decision processes, are particularly adept at addressing dynamic optimization problems. Unlike traditional optimization algorithms that yield specific optimal solutions, the output of reinforcement learning is a policy [25,26]—a set of mapping rules for conducting the optimal solution search. This policy effectively mitigates the impact of environmental changes, unlike heuristic search algorithms [27] that require resolution under new environmental variables. Moreover, deep reinforcement learning exhibits strong transferability, allowing the optimal solution of one problem class (class A) to inform the solution of a similar problem class (class B). The algorithm performance comparison is shown in Table 1.
Table 1.
Comparison table between Deep Reinforcement Learning (DRL) and heuristic algorithms.
Table 1 reveals that the conventional Min-Min algorithm is inadequate for addressing the scale of current resource scheduling challenges. In contrast, the heuristic Genetic Algorithm (GA) demonstrates commendable performance, but it is not without its shortcomings. Some of the limitations of the genetic algorithm include its potential for slow convergence, dependence on population size, and the risk of getting trapped in local optima, while deep reinforcement learning exhibits robust learning capabilities. In response to the challenges posed by container scheduling, this paper capitalizes on the search proficiency of genetic algorithms and the environmental interaction capabilities of deep reinforcement learning for dynamic optimization. We propose an algorithm based on the integration of Deep Deterministic Policy Gradient (DDPG) and a Genetic Algorithm (GA) for the scheduling optimization of container resources within groups, aiming to maximize the scheduling objective.
Furthermore, concerning user Quality of Service (QoS), current scheduling optimization algorithms predominantly focus on maximizing the utility of a single objective [30,31]. However, container resource scheduling and allocation typically involve multiple optimization objectives [32,33]. This study employs cluster load balance, node load balance, container dependency overhead, and completion time as the optimization objective functions, striving to achieve an equilibrium between algorithm performance and cost overhead.
3. Preliminaries
3.1. Model Definition
Definition 1
(Container collection ). A system belonging to the same application can be split into multiple modular containers as needed, i.e., , where denotes the number of containers split for the same application.
Definition 2
(Container group ). Grouping of container clusters based on service dependencies between group-sized containers, i.e., , where denotes the size of the container group. denotes that the container is in or out of the group; when , it means that the container i is assigned to group . Otherwise, it means that does not contain the container . The set of containers grouped together can be represented as . When , it means that all containers are within the same group. When , it means that the containers are no longer grouped for independent scheduling.
Definition 3
(Container service dependency intensity ). In , denotes the set of container clusters of the system, denotes the dependency between services, denotes that the service depends on the service , and the value denotes the strength.
denotes the number of times container invokes container , and indicates that there is no dependency between the two.
The container service dependency graph is represented using the weighted adjacency matrix .
denotes the relevance of the service itself, defined as .
Definition 4
(Group scheduling policy ). According to the scheduling algorithm, the container group as a whole clusters nodes . The scheduling policy is denoted by a weighted adjacency matrix , where , . denotes the scheduling of the container group to the working node.
Definition 5
(Node load state ). includes resource utilization state information on the node and the container load state information of the node. The utilization state information of the resource in node at time is denoted as , and the container load state information in node is denoted as follows:
where denotes the number of containers with load type resource in node .
Definition 6
(Cluster load balancing degree ). The cluster load balancing degree uses standard variance to measure the degree of workload balancing among multiple heterogeneous nodes in a cluster, as depicted in Equation (1).
Definition 7
(Node load balancing degree ). The degree of balanced resource utilization within a node is quantified using the standard deviation, as depicted in Equation (2).
Based on the definition, the smaller is, the more balanced the cluster workload is. The smaller is, the smaller the overall degree of variation in resource utilization within nodes.
Definition 8
(Container service dependency overhead ). The container service dependency overhead is used to measure the overhead incurred by calls between container services. Combined with Definition 3, the dependency overhead of container services and is expressed as follows:
where denotes that the two containers are deployed in different nodes, and the service dependency load is the invocation dependency strength between the two containers. denotes that the two containers are deployed in the same node, and the service dependency load is zero.
Therefore, the overall dependency load of container service can be expressed as .
For the set in which denotes the number of container services, the container service-dependent load in the cluster is depicted in Equation (3).
The smaller is, the lower the service-dependent load overhead is.
Definition 9
(Task response time: ). The task response time is used to represent the time spent on a task from generation to completion, as depicted in Equation (4).
The container scheduling optimization problem is depicted in Equation (5):
where is the weight, is the objective function, and the rest are constraints.
The first constraint is the uniqueness constraint of the nodes for container group scheduling. Each container group can only be scheduled to a unique node in the cluster. The second constraint is the total node resources constraint: the utilization of any resource of any node in the cluster cannot exceed 100%. The third constraint is the group size constraint: the number of containers in the group cannot exceed ρ. The fourth constraint is that the transmission time and completion time of each node should not exceed the maximum tolerable delay time set by the task.
3.2. Grouping Policy
In microservice applications, the varying strengths of invocation dependencies among container services introduce additional load overhead when containers across different nodes interact. Frequent cross-node invocations between services can severely impact cluster performance and degrade the normal user experience, leading to suboptimal Quality of Service (QoS) and inefficient resource utilization. Consequently, addressing the optimization of microservice container scheduling while accounting for the interdependencies between container services is imperative. Therefore, when tackling the optimization of microservice container scheduling, it is essential to consider the grouping of containers based on the dependency relationships between container services. The algorithmic flowchart for container grouping is presented in Figure 1.
Figure 1.
Container grouping algorithm diagram.
The specific steps are as follows:
- (1)
- Store the set of service dependency strengths () for each container using the service dependency graph .
- (2)
- Sort the values from largest to smallest, and select the edge with the largest dependency strength in order. The larger the value of the dependency strength, the greater the correlation between the containers, and the more they should be assigned to the same group.
- (3)
- Determine whether the container node belongs to the container node in the group that has been divided:
- (3.1)
- If are not grouped, create a new group.
- (3.2)
- If one of or is already grouped and one is ungrouped, determine whether the group size after joining is less than or equal to and . If yes, then join; otherwise, do not join.
- (3.3)
- If have been grouped and belong to different groups, judge whether the group size after merging two groups is greater than ρ. If the group size is greater than ρ, then do not merge; otherwise, merge the two groups.
- (4)
- Repeat step (3) until all the nodes finish grouping.
The container grouping algorithm mainly invokes the two processes of dependent weights edge set sorting and container grouping. In the dependent weights edge set sorting process, the edge weights are sorted in descending order using fast sorting algorithm. The container grouping applies the rule of (3) to each weighted edge to determine whether the vertices contained in that edge are eligible to join the group.
3.3. Implementation Details
The container grouping algorithm aims to optimize resource utilization, enhance system performance, and ensure load balancing among containers. Algorithm 1 is the pseudocode for the container grouping algorithm.
| Algorithm 1. Container grouping algorithm |
| Input: , |
| Output: groups |
| 1 Initialize service dependency graph 2 Arrange edges in descending order of dependency strength values (sorted_edges) 3 for edge in sorted_edges: 4 if group_index_ci is None and group_index_cj is None: 5 Create a new group 6 elif group_index_ is not None and (group_index_ is None or group_index_ = group_index_): 7 if len(groups[group_index_]) < M and not in groups[group_index_]: 8 Join existing group 9 elif group_index_ is not None and group_index_ is None: 10 if len(groups[group_index_]) < M and not in groups[group_index_]: 11 Join existing group 12 elif group_index_ is not None and group_index_ is not None: 13 if len(groups[group_index_]) + len(groups[group_index_]) <= M: 14 Merge two groups 15 Repeat steps 3–15 until all nodes have completed grouping 16 return groups |
In conclusion, the container grouping algorithm realizes the overall scheduling of containers with strong dependencies and effectively reduces the overhead of inter-container scheduling. However, a large amount of resource occupancy still occurs in a node by container nodes belonging to the same group, which results in the waste of other resources and leads to the unbalanced loading of resources within a node. Therefore, in this paper, we comprehensively consider the resource load balancing between nodes () and the resource load balancing within nodes (). mainly seeks the mean square deviation of the utilization rates of different resources among different nodes to achieve a balanced utilization of the resources of each node, and mainly seeks the mean square deviation of the utilization rates of different resources in the same node to realize a balanced utilization of the resources of each node.
4. Methodology: Container Group Scheduling Algorithm Based on DDPG-GA
4.1. Genetic Algorithm
The core of optimizing the genetic algorithm is to design the population initialization strategy carefully, integrate the diversified selection mechanism skillfully, and allocate the adaptive crossover and mutation probability carefully to solve the objective function efficiently.
In this algorithm, we adopt the task–container mapping encoding method. The chromosome length corresponds to the number of tasks, performed one-by-one, and each gene bit represents a container number, indicating the container group assigned to the task. In the construction of the fitness function, our goal is to find the minimum value of function .
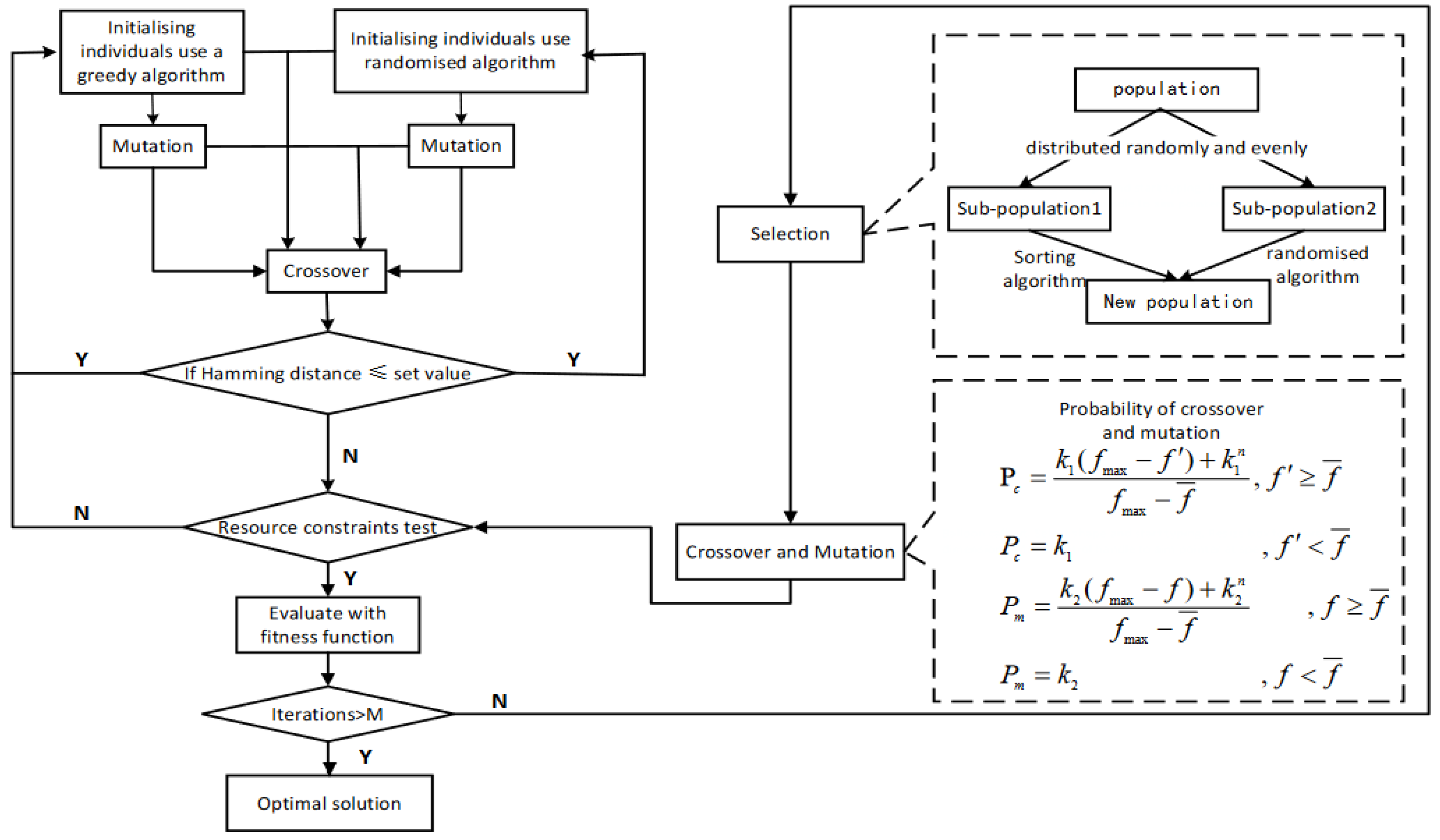
The importance of genetic manipulation as the cornerstone of the algorithm is self-evident. In the selection operation, we cleverly divided the population into two subpopulations. Subpopulation 1 adopted the ranking selection strategy; that is, it sorted the population according to the fitness value and screened out the high-quality individuals in the front end. Subpopulation 2 was randomly selected to increase the diversity of the population. Hamming distance was used to ensure population diversity.
Reasonable setting of crossover and mutation probability is the key to improving the algorithm’s solving speed. The high crossover probability may cause the destruction rate of excellent chromosomes to exceed the utilization rate, which affects the convergence of the algorithm. If the mutation probability is too high, the genetic algorithm may degenerate into a random search and lose its genetic characteristics. Therefore, the method of combining adaptive variation and non-uniform variation is adopted in this paper to achieve the balance of global search and local search and find the optimal solution more effectively.
The relationship between the average fitness value () and the maximum fitness value () is an important index to measure the convergence of the algorithm. A smaller gap () means that the algorithm is gradually converging. Although we usually use () as the baseline probability, this approach can result in the same cross-mutation probability for high-fitness and low-fitness individuals, affecting the convergence effect of the algorithm. Therefore, individuals with a higher fitness than the average fitness were assigned a lower crossover mutation probability to retain good genes. The individuals whose fitness was lower than the average fitness were given a higher crossover mutation probability to promote their elimination. However, in the early stages of the algorithm, this strategy can result in almost no crossover and mutation among individuals approaching the maximum fitness value, increasing the risk of falling into local optimality. To address this problem, we introduce . The probability is shown in the Equation (6):
where the values of and are between 0 and 1, represents the individual with a larger fitness value between two intersecting individuals, represents the fitness value of the individuals, and n represents the current evolutionary algebra. The operator can effectively address the issue where individuals with large fitness value almost never undergo crossover or variation at the early stages of evolution, thereby reducing the probability of the algorithm falling into the local optimal solution. As the process continues, and will approach 0. The algorithm will evolve into an adaptive genetic algorithm again, which will maintain the advantages of the adaptive genetic algorithm in the later stage.
4.1.1. Genetic Algorithm Flow
The algorithm flow chart is shown in Figure 2. The steps are given below.
Figure 2.
Genetic algorithm flowchart.
- (1)
- Establish the precision and length of the chromosome encoding based on the range of values for the fitness function.
- (2)
- Execute the initialization operation to generate an initial population.
- (3)
- Conduct resource constraint verification.
- (4)
- Assess the population’s fitness using the fitness function to determine if the termination condition is met; if it is, terminate and output the optimal solution; if not, proceed with the algorithm.
- (5)
- Apply selection, crossover, and mutation operations to the population to generate the subsequent generation, then return to step 4 and repeat until the optimal solution is produced.
4.1.2. Implementation Details
Algorithm 2 is the pseudocode for the IGA with Resource Constraints.
| Algorithm 2. IGA with Resource Constraints |
| Input: C,T |
| Output: Gene sequence,fitness,time |
| 1: Initialize population(Greedy & Random) |
| 2: for i in population |
| 3: resource constraint testing(cpu&mem) |
| 4: for i in iterations |
| 5: for i in population |
| 6: calculate(fitness) |
| 6: sorted(fitness, reverse = False) |
| 7: select |
| 8: crossover |
| 9: mutate |
| 10: end |
4.2. Deep Deterministic Policy Gradient Algorithm
Genetic algorithms excel in global search capabilities while exhibiting weaker local optimization skills. Empirical observations indicate that genetic algorithms can rapidly approach approximately 90% of the optimal solution; however, they require considerable time to converge to the true optimal solution, indicating a deficiency in local search ability. Current enhancements to genetic algorithms typically focus on gene manipulation, population-level operations, and parallelization of the genetic algorithm, but these do not fundamentally address the issue of inadequate local searching.
The Deep Deterministic Policy Gradient (DDPG) algorithm, a paradigm of deep learning and reinforcement learning, has garnered significant attention. Within the DDPG framework, intelligence is embodied in the actor and critic networks. The actor network employs the deterministic policy gradient method to learn the optimal policy, while the critic network utilizes a deep neural network to evaluate and optimize the action–value function. DDPG addresses the convergence challenges of actor–critic methods by incorporating an experience replay buffer and a dual-network approach (comprising online and target networks). During the training phase, the introduction of noise to the actions produced by the actor network endows the intelligence with an exploratory capability, effectively mitigating the local search of genetic algorithms.
In this study, we harness the rapid global optimization prowess of genetic algorithms to refine the initial empirical value, which serves as input for the DDPG algorithm to interactively learn with the environment and locate the optimal solution. Furthermore, during the learning and training process of DDPG, we introduce a cross-variation probability with a certain likelihood, thereby reducing the probability of becoming trapped in local optima. By doing so, we effectively combine the strengths of both genetic algorithms and DDPG to achieve a more robust optimization process.
4.2.1. Basic Principles of DDPG
- Deterministic policy gradient
The stochastic policy involves studying the probability of all possible actions and calculating the value of each possible action in the process of use. This not only requires a significant sample size but also has high requirements for storage and other environments. The deterministic strategy gradient can select the maximum probability of an action in the same state directly according to the action probability density function output from the actor network, ignoring the complexity of probability distributions. It reduces the selection of actions by the randomness, simplifies the gradient calculation, improves the convergence speed, and enhances the interpretability.
The Q-value-based stochastic strategy gradient calculation formula is shown in (7), and the Q-value-based deterministic strategy gradient calculation formula is shown in (8).
Stochastic strategy gradient methods require comprehensive sampling of the action space, whereas deterministic strategy gradient methods entail fewer action space integrals and more derivatives of the return function. This approach minimizes sampling data, boosts efficiency, and enhances learning in continuous action spaces, improving overall algorithm performance.
- 2.
- Dual-network structure of actors and critics
The integration of actor–critic networks capitalizes on the synergy between policy gradient and value function information, facilitating a more efficient reinforcement learning process. The actor network is responsible for action selection and policy generation, enabling exploration within the environment. Concurrently, the critic network supplies feedback and direction by assessing the value of the policies. The strength of this dual network architecture lies in its ability to amalgamate strategy gradient and value function insights, thereby learning the optimal strategy with greater consistency and efficiency. The structure of the actor–critic network is depicted in Figure 3.
Figure 3.
Actor–critic network structure.
- (1)
- Actor eval network: This network generates policies and selects actions based on the current state. It determines the next state and reward following an action’s execution. The goal is to optimize strategies for maximum cumulative rewards, with parameters updated via gradient ascent to enhance policy performance.
- (2)
- Critic eval network: This network is responsible for evaluating strategy values and estimating state–action values. It provides feedback to the actor network. By optimizing the value function and adjusting parameters through gradient descent, the critic network refines its state–action value estimates.
- (3)
- Actor target network: A mirror of the actor network, the actor target network is used to compute target Q-values and generate target actions. The target network’s parameters are periodically updated to match those of the actor network, enhancing learning stability.
- (4)
- Critic target network: A duplicate of the critic network, this network computes target Q-values and updates its parameters to align with the target network at regular intervals.
Target networks are introduced to bolster algorithm stability and convergence. DDPG’s reliance on current actor and critic networks for target computation can introduce instability due to significant parameter changes. Target networks mitigate this by gradually updating the parameters, thus enhancing stability.
- 3.
- Experience Replay Buffers (ERBs)
Traditional optimization algorithms are predicated on the assumption of independent and identically distributed (IID) samples. However, when samples are collected through successive environmental exploration, this assumption is no longer valid. DDPG is an off-policy reinforcement learning algorithm that operates independently of the distribution of experiences within the experience replay buffer. This characteristic of DDPG significantly reduces the computational overhead associated with repetitive training on identical data, enhancing both the training efficiency and the generalization capabilities of the model. Moreover, DDPG addresses the issue of data imbalance and enhances the stability of the model. The target Q-value calculation is outlined in Equation (9), and the Q-value network is trained with a temporal lag and updated iteratively as per Equation (10):
where is the expected reward, and α is the learning rate.
- 4.
- “Soft” target update
In contrast to Deep Q-Network (DQN), which employs hard parameter updates by directly copying the Q-network parameters (w’) to the target Q-network (w), Deep Deterministic Policy Gradient (DDPG) adopts a more flexible soft target updating mechanism. This approach enables a more nuanced tuning of the objective function by incorporating multiple facets of the task. By incentivizing exploratory behavior and penalizing uncertainty, DDPG promotes a fine-tuning of the parameters with each update, enhancing the robustness of the model. Moreover, the soft target updating supports multi-objective optimization. The associated formulae are presented in Equations (11) and (12).
where is the update coefficient, which is generally taken to be relatively small, such as values like 0.1 or 0.01.
- 5.
- Loss function
The DDPG contains a total of four neural networks. The critic target network is used to approximate the Q-value function () of the state–action at the next moment, where the next action value () is obtained by approximating the estimate of the actor target network. Therefore, the target value of the Q-value function in the current state is . The critic current network outputs the Q-value function () of the state–action at the current moment. The loss function is used to evaluate the current strategy by comparing the target critic’s value function and the current critic’s value network difference from the mean square error loss. The formula is given in (13).
The actor target network is used to provide the policy for the next state, while the actor current network is updated by sampling the policy gradient with a loss function gradient. The formulas are given in (14) and (15).
- 6.
- Random noise
In reinforcement learning, random noise is employed to facilitate exploration of the action space, enabling agents to discover novel strategies. By adding noise, agents can select random actions with a probability, preventing them from becoming trapped in fixed patterns and enhancing their exploration ability. Additionally, noise aids in refining known strategies by making small modifications to actions, enabling agents to further optimize their behavior. As DDPG employs a deterministic strategy, it may initially struggle to identify useful learning signals, limiting exploration. To address this, the introduction of noise to the action strategy is proposed, as outlined in Equation (16), to enhance DDPG’s exploration capability:
where is the parameter (), is the standard Brownian motion, and the initial perturbation is a one-point distribution at the origin (when ). Therefore, the action strategy becomes (17).
4.2.2. Deep Deterministic Policy Gradient Algorithm Flow
The flowchart of the DDPG algorithm is shown in Figure 4.
Figure 4.
Deep deterministic policy gradient network structure.
- State definition and implementation: In the context of container group scheduling, the state comprises pertinent information regarding the current container group, such as CPU and memory utilization of the containers. This state information is encoded as vectors or matrices, serving as inputs to the neural network for processing.
- Action definition and implementation: In container group scheduling, actions correspond to scheduling operations for containers, such as deploying a container to a node or removing a container from a node. These actions are encoded as vectors or matrices and represent the output of the neural network. The action space is defined as the allocation of CPU and memory resources to each container, which determines the proportion of resources assigned to them.
- Reward function definition: The reward function encapsulates the overall performance metric of the container cluster, serving as a quantitative measure of the quality of the scheduling decisions.
- Neural network structure: The DDPG algorithm utilizes two neural networks: the actor for generating actions and the critic for assessing their value. Both are typically constructed using advanced architectures such as MLPs or CNNs.
- Training process: DDPG utilizes experience replay buffers and target networks to enhance the stability and convergence speed of the algorithm. The training process involves the following steps:
- (5.1)
- Randomly select a batch of data from the experience pool to train the actor and critic networks.
- (5.2)
- Calculate the loss function of the critic network and update its parameters using stochastic gradient descent.
- (5.3)
- Compute the loss function of the actor network and adjust its parameters using stochastic gradient ascent.
- (5.4)
- Update the parameters of the target network using the sliding average method to maintain consistency between the primary and target networks.
- (5.5)
- Repeat steps 1–4 until the predefined stopping criterion is met.
The Genetic Algorithm (GA) is utilized to rapidly identify the global optimal solution, complementing the parameter tuning capabilities of the DDPG algorithm. Subsequently, the GA identifies local optimal solutions, determining the optimal computational node for tasks within a processing set to maximize container load balancing. The precise algorithmic process will be delineated in subsequent sections.
4.2.3. Implementation Details
Algorithm 3 is the pseudocode for the Deep deterministic policy gradient algorithm. The grouping algorithm based on DDPG-GA consists of Algorithms 1–3. These algorithms work in concert to achieve efficient and stable resource scheduling optimization.
| Algorithm 3. Deep deterministic policy gradient algorithm |
| Input: Parameter factor , Attenuation factor , soft update coefficient , Small batch sample size m, Parameter update frequency C, maximum number of iterations T, random noise function N. |
| Output: Fitness, Scheduling results |
| 1 Initialize environmental and model parameters 2 Clear experience replay set 3 Generate initial scheduling plan using genetic algorithm and store it in the experience replay pool 4 for i from 1 to T: 5 Initialize S as the first state of the current state sequence, calculate its feature vector 6 7 Execute action A, get new state , reward 8 put in the experience replay 9 10 use m pieces , Calculate the current target Q value : 11 Calculate MSE loss , 12 Gradient backpropagation 13 update online Critic network parameters 14 Calculate 15 Gradient backpropagation 16 update online Actor network parameters 17 if : 18 end |
4.2.4. Container Group Scheduling Algorithm Based on DDPG-GA
The pivotal advantage of containerization lies in its ability to dynamically manage resources without explicit constraints. Containers can autonomously request or release resources based on service requirements, thus optimizing resource utilization. In real-world business contexts, the unpredictability of task demands necessitates the rapid and automatic scaling of container clusters. When task demands escalate, new containers are spawned, and resources are allocated efficiently to meet service needs. Conversely, during periods of reduced task demand, idle containers are terminated to minimize costs. Consequently, achieving optimal mapping of resources to tasks while circumventing deadlocks caused by resource contention is pivotal to the scheduling problem.
- Problem statement
We use ‘f’ to represent the total resource demand for each container, and ‘w’ to denote the total resources of the system.
Containerization enables dynamic resource allocation, allowing containers to autonomously manage resources in response to service demands, optimizing resource utilization. In practical business scenarios, fluctuating task demands require rapid and automated scaling of container clusters. When task demands increase, new containers are instantiated, and resources are allocated efficiently to meet service requirements. Conversely, during periods of reduced demand, idle containers are terminated to minimize costs. The challenge lies in achieving an optimal allocation of resources to tasks while avoiding deadlocks due to resource contention, which is central to the scheduling problem. When the total task demand (f) is less than the total system resources (w), the existing resources are sufficient to fulfill the task, and the scheduling algorithm aims to reduce the completion time. In contrast, when the total task demand (f) exceeds the total system resources (w), the available resources may not meet the existing tasks’ demands, potentially leading to urgent tasks not being completed on time and system resources being monopolized, resulting in a deadlock. When the total task demand (f) equals the total system resources (w), although resources suffice to fulfill the task demand, an efficient task deployment and resource allocation strategy can further enhance container computing performance and system load balancing.
- 2.
- Computational complexity analysis
Algorithm complexity analysis is a critical aspect in the research and application of algorithms, as it evaluates the efficiency in terms of running time and resource utilization. This paper delves into the complexity analysis by examining the constituent parts of various algorithms.
- Container grouping algorithm:
This algorithm primarily involves two stages: sorting the weighted edge set and performing container grouping. The sorting of the weighted edge set employs the quicksort algorithm, which has a time complexity of O (nlogn), where n represents the number of containers. The container grouping stage involves evaluating each edge, resulting in a time complexity of O (m), with m being the number of edges. Consequently, the overall time complexity of the container grouping algorithm is approximately O (nlogn + m).
- Genetic algorithm:
The genetic algorithm encompasses initialization, resource constraint verification, fitness evaluation, selection, crossover, and mutation. The time complexity for initialization and resource constraint verification is dependent on the encoding method but is generally O (n). Fitness evaluation requires calculating the fitness value for each individual, leading to a time complexity of O (population_size × n), where population_size denotes the size of the population. The time complexities of selection, crossover, and mutation are also operation-dependent but are generally O (population_size). Thus, the overall time complexity of the genetic algorithm is about O (population_size × (n + m)).
- DDPG Algorithm:
The DDPG algorithm includes aspects such as state definition, action definition, reward function definition, neural network structure, and the training process. The time complexities of state and action definitions are influenced by the dimensions of the state and action spaces, but they are typically considered O (n). The training process’s time complexity depends on the number of iterations, batch size, and neural network structure and is generally O (iterations × batch_size × (n + m)).
In conclusion, the DDPG-GA algorithm, which is a fusion of the previously discussed methodologies, inherits the complexities associated with each individual algorithm and their interactions. The complexity of the DDPG-GA algorithm is particularly pronounced when dealing with a high number of containers. This is attributed to the resource-intensive nature of both the genetic algorithm and the DDPG algorithm. Nonetheless, the power of the DDPG-GA algorithm lies in its efficacy in tackling the intricate scheduling dilemmas of extensive container clusters, ensuring top-tier performance.
To alleviate the computational burden of the algorithm, Section 5 is dedicated to a series of experimental evaluations. These will examine the algorithm’s complexity and performance across a range of parameter configurations to pinpoint the most optimal set of parameters and enhance efficiency.
5. Experimentation and Analysis
5.1. Experimental Environment
In this paper, experiments were conducted using a Windows 11 operating system with a NVDIA GeForce RTX 3050 laptop GPU, an Intel(R) Core (TM) i7-11800H CPU, and code running in Python 3.9.10. The experimental parameter settings are shown in Table 2.
Table 2.
Experimental parameter settings.
The open-source cluster tracking dataset cluster-trace-v2018 from Alibaba was used for DDPG training. This dataset covers approximately 4000 machines over 8 days of operational data and includes the following six key tables, including machine_meta.csv, machine_usage.csv, container_meta.csv, container_usage.csv, batch_instance.csv, and batch_task.csv.
5.2. Experimental Performance Evaluation
5.2.1. Fitness Function Analysis
The genetic algorithm shows its convergence through the evolution of the fitness function, while the deep reinforcement learning algorithm shows its convergence process through the change in the loss function. Figure 5 shows the fitness function trend.
Figure 5.
Convergence plot of GA’s fitness function.
Based on the fitness function of the genetic algorithm, the genetic algorithm with grouping can converge to the minimum value of the fitness function faster. It is also found that the function value becomes larger, indicating that the container grouping can accelerate the optimization speed of the genetic algorithm. However, extra costs are generated.
5.2.2. Loss Function Analysis
Figure 6 shows the convergence of the DDPG in solving the scheduling problem, and Figure 7 shows the convergence of the DDPG-GA in solving the scheduling problem.
Figure 6.
Convergence plot of DDPG’s loss function.
Figure 7.
Convergence plot of DDPG-GA’s loss function.
The vertical comparison reveals that the DDPG algorithm continuously interacts with the environment but tends to oscillate near the optimal solution, hindering its rapid convergence. However, the DDPG-GA hybrid algorithm, which incorporates GA, converges more quickly and effectively avoids being trapped in local optima. The hybrid algorithm demonstrates enhanced robustness, maintaining stable performance under varying conditions.
The horizontal comparison indicates that in both grouped and ungrouped scenarios, the performance of the algorithms is improved by grouping, leading to faster convergence and superior outcomes compared to the ungrouped results. This suggests that container grouping not only accelerates convergence but also enhances the algorithm’s robustness against environmental fluctuations.
In summary, the integration of GA with DDPG elevates the algorithm’s performance and accelerates convergence. The DDPG-GA hybrid algorithm inherits the resilience of its parent algorithms, maintaining rapid convergence and stability, even in the face of changing conditions or disruptions. The enhanced robustness of this hybrid approach, coupled with the benefits of container grouping, further refines the precision of convergence and the quality of results, highlighting the practical value and dependability of the proposed container group scheduling algorithm in distributed cloud environments.
5.2.3. Performance of Different Algorithms
Figure 8 shows the experimental results of six different algorithms on each of the five performance metrics of , , , , and the fitness function.
Figure 8.
Algorithm performance comparison chart.
Figure 8 compares the performance of the six different algorithms on the five performance metrics. A comparison from the grouping perspective reveals that the grouped algorithms have reduced values across five performances, of which DDPG-GA grouping has the largest decrease compared to the ungrouped DDPG-GA. An analysis from the perspective of the six algorithms found that, although DDPG is poorer than the GA in terms of performance, the combination of the two achieves 1 + 1 < 2, effectively reducing the relevant experimental indicators. Regarding improvements in the performance of the algorithm, DDPG-GA grouping had the best performance among the six algorithms, which was improved and optimized across all five performance indicators.
In the realm of robustness, the decreased performance metrics with grouping indicate enhanced robustness, as the algorithms are better suited to manage variability and sustain stable performances under diverse conditions. This robustness is vital for algorithm reliability, particularly in dynamic, unpredictable, distributed cloud settings, where DDPG-GA grouping excels as the most robust option among the tested algorithms.
In performance evaluations, algorithmic effects are usually measured in terms of percentage improvement in performance. This is obtained by comparing the old and new values and calculating their relative change. The formula for calculating the percentage performance improvement is given in (18).
In this paper, the maximum performance improvement percentage of the DDPG-GA grouping algorithm on the five performance metrics is calculated. As an example, the percentage improvement in cluster load balancing degree is calculated by choosing the cluster load balancing values of DDPG and DDPG-GA grouping as shown in Equation (19).
Similarly, the performance improvement rates of the DDPG-GA-based container group scheduling algorithm in five areas are shown in Table 3.
Table 3.
Performance improvement rate table.
5.2.4. Influence of Group Size
The group size plays a critical role in the performance of the scheduling algorithm. A small group size leads to frequent container scheduling, introducing additional overheads. Conversely, a large group size burdens nodes with the deployment of a substantial number of containers, impacting node performance. Figure 9 illustrates the algorithm’s performance across various group sizes.
Figure 9.
Plot of the impact of group size on performance.
As illustrated in Figure 9, the container grouping algorithm demonstrates a significant capacity to enhance algorithm performance, with the robustness of the algorithm being closely tied to the group size. At M = 1, containers are scheduled individually, and at M = 200, all containers are grouped for collective scheduling. The choice of M has a direct impact on resource requirements, with larger values of M imposing higher demands on CPU and memory.
Within the range M ≤ 10, the algorithm’s robustness is evident, as it manages to maintain or improve performance despite changes in group size. However, at M > 10, the performance metrics show a deterioration, indicating a decline in robustness. This suggests that an M value of 10 strikes a balance between resource utilization and algorithm robustness, ensuring that the algorithm remains stable, effective, and capable of withstanding fluctuations in group size without a significant degradation in performance. This balance is crucial in dynamic environments where the system must adapt to changing demands and constraints. Therefore, under this experimental condition, M = 10 is more reasonable.
However, while this algorithm identified an optimal group size of 10 for this specific scenario, the optimal group size for other instances can vary. It is essential to consider the service dependencies, resource requirements, and other factors to determine the optimal group size for a specific instance.
This section rigorously evaluates the efficacy of the DDPG-GA container grouping scheduling algorithm through empirical experiments, benchmarking it against five alternative algorithms. The findings unequivocally demonstrate that the container grouping strategy yields substantial performance enhancements across all algorithms. However, the DDPG-GA algorithm emerges as the superior choice, excelling in all five critical performance metrics. This synergistic integration of DDPG and GA leverages the strengths of both algorithms, culminating in a remarkable 82.61% improvement in cluster load balancing. Furthermore, the fitness function is bolstered by 3.26%, the completion time is decreased by 19.06%, and the container dependency overhead is reduced by 2.75%. Importantly, the experiments reveal that the optimal group size for the algorithm is 10, underscoring the importance of this parameter in achieving peak performance.
Although the container group scheduling algorithm based on DDPG-GA shows some advantages, it still inevitably exposes some weaknesses. In the face of small-scale and basic scheduling tasks, the complex architecture of the algorithm and the configuration of many parameters are too cumbersome, which not only leads to excessive consumption of resources but also increases the operating burden, thus affecting the improvement of service quality.
In the application scenarios of fog computing and edge computing platforms, due to the relative scarcity of node resources, the high resource demand of this algorithm becomes a prominent problem. On such a platform, algorithms may struggle to perform as well as they should and may even fail to function properly. However, if the algorithm is simplified to adapt to the resource limitations, the scheduling performance will inevitably be adversely affected. Therefore, the container packet scheduling algorithm based on DDPG-GA still requires a series of improvements.
6. Conclusions
This paper introduces a container group scheduling algorithm that combines deep reinforcement learning (DDPG) and genetic algorithms (GAs). DDPG is used for local optimization, while the GA handles global optimization to address DDPG’s limitations. A grouping strategy based on service dependencies reduces inter-container overhead. The experimental results validate the effectiveness of the algorithm, achieving a significant improvement of 82.61% in cluster load balancing, a 3.26% increase in the fitness function, a 19.06% reduction in completion time, and a 2.75% decrease in container dependency overhead. Under the conditions of this experiment, the optimal group size for the algorithm is 10. However, the optimal group size for other instances can vary. It is essential to consider the service dependencies, resource requirements, and other factors to determine the optimal group size for a specific instance.
The algorithm proposed in this paper achieves significant improvements in cluster load balancing but shows limited enhancements in other performance metrics. To further advance the algorithm’s performance, future research should consider enhancing these metrics and exploring more efficient global and local optimization strategies. Additionally, the integration of other reinforcement learning algorithms with heuristic algorithms should be explored to potentially yield better results. Furthermore, efforts should be directed towards the development of more intelligent and automated container scheduling strategies, with the goal of automating scheduling through machine learning techniques that automatically learn container resource requirements and scheduling strategies.
The container group scheduling algorithm based on DDPG-GA, with its complex architecture and numerous parameter configurations, leads to high resource consumption and increased operational burdens in small-scale and basic scheduling tasks, which is particularly problematic in fog computing and edge computing platforms with limited resources, necessitating improvements to adapt to these constraints. In the future, it will be advantageous to study the deployment of this algorithm in the cloud platform. By implementing it in a real-world environment, we can rigorously verify its performance and resilience. At the same time, the basic principle and architecture of the container package scheduling algorithm based on DDPG-GA is very suitable for deployment on fog and edge platforms. However, given the inherent limitations of fog and edge platforms, such as resource constraints, significant network latencies, and dynamic task characteristics, the algorithm requires tailored tuning and optimization. For example, integrating a more compact neural network structure or fine-tuning algorithm parameters in response to network latency may be potential strategies. Comparing the algorithm with other complex scheduling techniques will yield valuable insights into its relative advantages and areas of potential improvement.
Author Contributions
H.C. and C.S. contributed equally to this work. The authors confirm their contributions to this paper as follows: study conception and design: H.C.; data collection: H.C., C.S. and C.C.; analysis and interpretation of results: H.C. and X.Q.; draft manuscript preparation: H.C. and C.S. All authors have read and agreed to the published version of the manuscript.
Funding
This research was supported by a graduate program (JYWJ2023A001).
Data Availability Statement
Please contact the corresponding author for information regarding the data used in this work.
Acknowledgments
The authors thank the anonymous referees for their careful reviews and the provision of helpful suggestions to improve this manuscript.
Conflicts of Interest
The authors declare no conflicts of interest.
References
- Pang, M.S.; Tanriverdi, H. Strategic roles of IT modernization and cloud migration in reducing cybersecurity risks of organizations: The case of U.S. federal government. J. Strateg. Inf. Syst. 2022, 31, 101707. [Google Scholar] [CrossRef]
- Fahmideha, M.; Daneshgarb, F.; Rabhic, F.; Beydound, G. A generic cloud migration process model. Eur. J. Inf. Syst. 2020, 28, 233–255. [Google Scholar] [CrossRef]
- Chang, Z.; Liu, L.; Guo, X.; Sheng, Q. Dynamic Resource Allocation and Computation Offloading for IoT Fog Computing System. IEEE Trans. Ind. Inform. 2021, 17, 3348–3357. [Google Scholar] [CrossRef]
- Fan, W.; Zhao, L.; Liu, X.; Su, Y.; Li, S.; Wu, F.; Liu, Y. Collaborative Service Placement, Task Scheduling, and Resource Allocation for Task Offloading with Edge-Cloud Cooperation. IEEE Trans. Mob. Comput. 2022, 23, 238–256. [Google Scholar] [CrossRef]
- Pahl, C.; Brogi, A.; Soldani, J.; Jamshidi, P. Cloud Container Technologies: A State-of-the-Art Review. IEEE Trans. Cloud Comput. 2019, 7, 677–692. [Google Scholar] [CrossRef]
- Rausch, T.; Rashed, A.; Dustdar, S. Optimized container scheduling for data-intensive serverless edge computing. Future Gener. Comput. Syst. 2021, 114, 259–271. [Google Scholar] [CrossRef]
- Zinan, Z. Intelligent scheduling and optimization of microenergy grid: The application and development of computer technology. Appl. Math. Nonlinear Sci. 2024, 9, 1–18. [Google Scholar]
- Yun, W.; Tang, D.J.; Guo, K.C.; Qi, Z.W. gEdge: A heterogeneous computing framework for cloud-edge collaboration based on container technology. J. Comput. 2024, 8, 1–19. [Google Scholar]
- Liu, P.; Zhao, W.; Zhang, B.; Wang, J. Hybrid Elastic Scaling Strategy for Container Cloud based on Load Prediction and Reinforcement Learning. Journal of physics. Conf. Ser. 2024, 2732, 012014. [Google Scholar] [CrossRef]
- Ibrahim, I.M. Task Scheduling Algorithms in Cloud Computing: A Review. Turk. J. Comput. Math. Educ. (TURCOMAT) 2021, 12, 1041–1053. [Google Scholar]
- Panda, S.K.; Nanda, S.S.; Bhoi, S.K. A pair-based task scheduling algorithm for cloud computing environment. J. King Saud Univ. —Comput. Inf. Sci. 2022, 34, 1434–1445. [Google Scholar] [CrossRef]
- Chen, H.H.; Cui, X.L.; Wang, Y.J. Summary of task scheduling algorithms based on multiple cloud environments. Appl. Res. Comput. 2023, 40. [Google Scholar]
- Sathiyamoorthi, V.; Keerthika, P.; Suresh, P.; Zhang, Z.; Rao, A.P.; Logeswaran, K. Adaptive Fault Tolerant Resource Allocation Scheme for Cloud Computing Environments. J. Organ. End User Comput. 2021, 33, 135–152. [Google Scholar] [CrossRef]
- Yeh, T.A.; Chen, H.H.; Chou, J. KubeShare: A Framework to Manage GPUs as First-Class and Shared Resources in Container Cloud. In Proceedings of the 29th International Symposium on High-Performance Parallel and Distributed Computing, Stockholm, Sweden, 23–26 June 2020; pp. 173–184. [Google Scholar]
- Ye, X.C.; Hai, H.L.; Wang, J.; Li, D.L. EMD-LSTM-based prediction algorithm for container-loaded grouping of preprocessed molecular spectral line data. J. Jilin Univ. (Eng. Ed.) 2023, 11, 1–10. [Google Scholar]
- Xie, Y.S.; Xun, Z.; Huang, B.H.; Chen, N.J. Container Group Scheduling Optimization Strategy Based on Deep Reinforcement Learning. J. Chin. Comput. Syst. 2023, 44. [Google Scholar]
- Chung, A.; Park, J.W.; Ganger, G.R. Stratus: Cost-aware container scheduling in the public cloud. In Proceedings of the ACM Symposium on Cloud Computing, Carlsbad, CA, USA, 11–13 October 2018; pp. 121–134. [Google Scholar]
- Zhao, D.; Mohamed, M.; Ludwig, H. Locality-aware Scheduling for Containers in Cloud Computing. IEEE Trans. Cloud Comput. 2020, 8, 635–646. [Google Scholar] [CrossRef]
- Liu, J.; Liu, P. The research of load imbalance based on minmin in grid. In Proceedings of the 2010 International Conference on Computer Design and Applications, Qinhuangdao, China, 25–27 June 2010; IEEE: Piscataway, NJ, USA, 2010. Available online: https://ieeexplore.ieee.org/abstract/document/5541399 (accessed on 21 August 2024).
- Duan, H.; Chen, C.; Min, G.; Wu, Y. Energy-aware scheduling of virtual machines in heterogeneous cloud computing systems. Future Gener. Comput. Syst. 2017, 74, 142–150. [Google Scholar]
- Shishido, H.Y.; Estrella, J.C.; Toledo, C.F.M.; Arantes, M.S. Genetic-based algorithms applied to a workflow scheduling algorithm with security and deadline constraints in clouds. Comput. Electr. Eng. 2018, 69, 378–394. [Google Scholar] [CrossRef]
- Kumar, M.; Sharma, S.C. PSO-COGENT. Cost and energy efficient scheduling in cloud environment with deadline constraint in Sustainable Computing. Inform. Syst. 2018, 19, 147–164. [Google Scholar]
- Mao, X.; Wu, G.; Fan, M.; Cao, Z.; Pedrycz, W. DL-DRL: A Double-Level Deep Reinforcement Learning Approach for Large-Scale Task Scheduling of Multi-UAV. arXiv 2024. [Google Scholar] [CrossRef]
- Rossi, F.; Nardelli, M.; Cardellini, V. Horizontal and Vertical Scaling of Container-Based Applications Using Reinforcement Learning. In Proceedings of the 2019 IEEE 12th International Conference on Cloud Computing (CLOUD), Milan, Italy, 8–13 July 2019; pp. 329–338. [Google Scholar]
- Hu, Y.; Zhou, H.; Laat, C.D.; Zhao, Z. Concurrent container scheduling on heterogeneous clusters with multi-resource constraints. Future Gener. Comput. Syst. 2020, 102, 562–573. [Google Scholar] [CrossRef]
- Zhang, S.; Wu, T.; Pan, M.; Zhang, C.; Yu, Y. A-SARSA: A Predictive Container Auto-Scaling Algorithm Based on Reinforcement Learning. Comput. Sci. 2020, 489–497. [Google Scholar]
- Zhang, G.; Hu, Y.; Sun, J.; Zhang, W. An improved genetic algorithm for the flexible job shop scheduling problem with multiple time constraints. Swarm Evol. Comput. 2020, 54, 19–25. [Google Scholar] [CrossRef]
- He, J.; Sun, Q. Multi objective task scheduling of Cuckoo particle swarm optimization. Inf. Technol. 2020, 44, 37–40. [Google Scholar]
- Wang, J.; Zhao, L.; Liu, J.; Kato, N. Smart Resource Allocation for Mobile Edge Computing: A Deep Reinforcement Learning Approach. IEEE Trans. Emerg. Top. Comput. 2021, 9, 1529–1541. [Google Scholar] [CrossRef]
- Jia, Y.-H.; Chen, W.-N.; Yuan, H.; Gu, T.; Zhang, H.; Gao, Y.; Zhang, J. An Intelligent Cloud Workflow Scheduling System with Time Estimation and Adaptive Ant Colony Optimization. IEEE Trans. Syst. Man Cybern. Syst. 2021, 51, 634–649. [Google Scholar] [CrossRef]
- Sun, Z.-X.; Huang, H.; Li, Z.; Gu, C.; Xie, R.; Qian, B. Efficient, economical and energy-saving multi-workflow scheduling in hybrid cloud. Expert Syst. Appl. 2023, 228, 120401. [Google Scholar] [CrossRef]
- Tanabe, R.; Ishibuchi, H. A Review of Evolutionary Multi-modal Multi-objective Optimization. IEEE Trans. Evol. Comput. 2020, 24, 193–200. [Google Scholar] [CrossRef]
- Tian, Y.; Zhang, X.; Wang, C.; Jin, Y. An Evolutionary Algorithm for Large-Scale Sparse Multi-Objective Optimization Problems. IEEE Trans. Evol. Comput. 2020, 24, 380–393. [Google Scholar] [CrossRef]
Disclaimer/Publisher’s Note: The statements, opinions and data contained in all publications are solely those of the individual author(s) and contributor(s) and not of MDPI and/or the editor(s). MDPI and/or the editor(s) disclaim responsibility for any injury to people or property resulting from any ideas, methods, instructions or products referred to in the content. |
© 2024 by the authors. Licensee MDPI, Basel, Switzerland. This article is an open access article distributed under the terms and conditions of the Creative Commons Attribution (CC BY) license (https://creativecommons.org/licenses/by/4.0/).








