Modeling of a Novel Cascade Cycle for the Simultaneous Production of Desalinated Water and Cooling Using Various Refrigerants
Abstract
1. Introduction
1.1. Vapor Compression Cycles for Desalination
1.2. Vapor Compression Cycle with a Double Humidification–Dehumidification Process
1.3. Other Technologies for Desalination and Cooling
1.4. Cascade Vapor Compression Cycle for Cooling and Desalination Production
2. System Description
2.1. Cascade System
2.2. Water Desalination System
3. Mathematical Model
3.1. Considerations of the Cascade System
- I.
- The entire integrated system was in thermodynamic equilibrium;
- II.
- The states at the outputs of the HTC condenser, LTC evaporator, cascade condenser, and cascade evaporator were under saturation conditions;
- III.
- The changes in kinetic and potential energy were negligible;
- IV.
- The pressure drops along the pipes of the system were negligible;
- V.
- The expansion processes were isenthalpic;
- VI.
- The compression processes were polytropic.
3.2. Considerations of the Desalination Water System
- VII.
- The water entering the DWS was brackish water.
- VIII.
- The DWS operated at atmospheric pressure.
- IX.
- The phase separator tank had continuous drainage to maintain the salinity concentration of the brackish water.
- X.
- The water obtained was significantly low in salinity (according to the literature, some thermal-based technologies, i.e., brine concentrators, yield almost-pure water with salinity levels below 50 mg/L [33]).
3.3. Thermodynamic Analysis
3.3.1. Difference Between the Inlet and Outlet Temperatures of the Compressors
3.3.2. Temperature Difference in the Cascade Heat Exchanger
3.3.3. Compressor Efficiency
3.3.4. Desalinated Water
3.3.5. Coefficient of Performance
3.3.6. Energy Utilization Factor
3.3.7. Gain Output Ratio
3.4. Input Data
3.5. Solution Algorithm
3.6. Model Validation
3.7. Selection of the Working Fluid
4. Results and Discussion
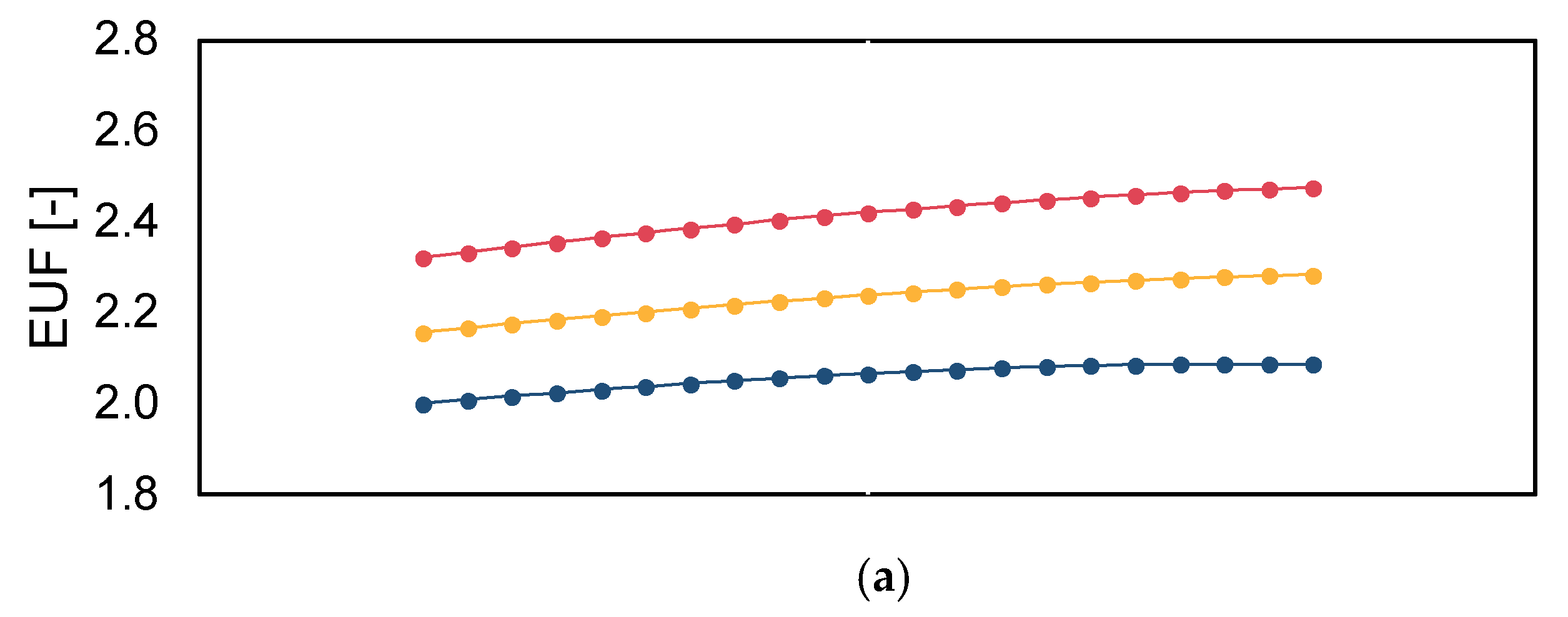
4.1. Performance Analysis of the System as a Function of TEV, ΔLTC, and ΔHTC
4.2. Comparison of System Performance to a Specific Operating Condition
4.3. Performance Analysis of the System as a Function of TEV and a Specific Condition of ΔLTC and ΔHTC
5. Conclusions
Author Contributions
Funding
Data Availability Statement
Acknowledgments
Conflicts of Interest
Abbreviations
| Nomenclature | |
| Mass flow rate [kg/s] | |
| Heat flow [kW] | |
| Power [kW] | |
| Combined motor efficiency [-] | |
| Isentropic efficiency [-] | |
| Mechanical efficiency [-] | |
| h | Specific enthalpy [kJ/kg] |
| P | Absolute pressure [kPa] |
| s | Specific entropy [kJ/kg K] |
| ΔHs | Sensible heat of water [kJ] |
| ΔHv | Latent heat of water [kJ] |
| Effectiveness [-] | |
| Abbreviations | |
| C1 | Compressor 1 |
| C2 | Compressor 2 |
| CCO | Cascade condenser |
| CEV | Cascade evaporator |
| CO | Condenser |
| COP | Coefficient of performance |
| DWS | Desalination water system |
| EC | Economizer |
| EUF | Energy utilization factor |
| EV | Evaporator |
| GOR | Gain output ratio |
| HTC | High-temperature cycle |
| LTC | Low-temperature cycle |
| Difference between the inlet and outlet temperatures of compressor 2 | |
| Difference between the inlet and outlet temperatures of compressor 1 | |
| Difference between the cascade condenser temperature and the cascade evaporator temperature | |
References
- Mekonnen, M.M.; Hoekstra, A.Y. Four billion people facing severe water scarcity. Sci. Adv. 2016, 2, e1500323. [Google Scholar] [CrossRef] [PubMed]
- IEA. Electricity Market Report Update—Outlook for 2023 and 2024. Available online: https://www.iea.org/reports/electricity-market-report-update-2023 (accessed on 15 November 2024).
- Petri, Y.; Caldeira, K. Impacts of global warming on residential heating and cooling degree-days in the United States. Sci. Rep. 2015, 5, srep12427. [Google Scholar] [CrossRef] [PubMed]
- Shahzad, M.W.; Burhan, M.; Ng, K.C. A standard primary energy approach for comparing desalination processes. NPJ Clean Water 2019, 2, 1. [Google Scholar] [CrossRef]
- Jones, E.; Qadir, M.; van Vliet, M.T.; Smakhtin, V.; Kang, S.-M. The state of desalination and brine production: A global outlook. Sci. Total Environ. 2019, 657, 1343–1356. [Google Scholar] [CrossRef] [PubMed]
- Faegh, M.; Behnam, P.; Shafii, M.B. A review on recent advances in humidification-dehumidification (HDH) desalination systems integrated with refrigeration, power and desalination technologies. Energy Convers. Manag. 2019, 196, 1002–1036. [Google Scholar] [CrossRef]
- Hou, S.; Li, H.; Zhang, H. An open air–vapor compression refrigeration system for air-conditioning and desalination on ship. Desalination 2008, 222, 646–655. [Google Scholar] [CrossRef]
- Dehghani, S.; Date, A.; Akbarzadeh, A. Performance analysis of a heat pump driven humidification dehumidification desalination system. Desalination 2018, 445, 95–104. [Google Scholar] [CrossRef]
- Santosh, R.; Kumaresan, G.; Selvaraj, S.; Arunkumar, T.; Velraj, R. Investigation of humidification-dehumidification desalination system through waste heat recovery from household air conditioning unit. Desalination 2019, 467, 1–11. [Google Scholar] [CrossRef]
- Lawal, D.U.; Antar, M.A. Investigation of heat pump-driven humidification–dehumidification desalination sys-tem with energy recovery option. J. Therm. Anal. Calorim. 2021, 145, 3177–3194. [Google Scholar] [CrossRef]
- Kabeel, A.E.; Abdelgaied, M.; Omara, Z.M. Experimentally evaluation of split air conditioner integrated with humidification-dehumidification desalination unit for better thermal comfort, produce freshwater, and energy saving. J. Therm. Anal. Calorim. 2022, 147, 4197–4207. [Google Scholar] [CrossRef]
- Elbassoussi, M.H.; Ahmed, M.A.; Lawal, D.U.; Antar, M.A.; Zubair, S.M. The impact of a balanced humidification-dehumidification desalination system driven by a vapor-compression heat-pump system. Energy Convers. Manag. X 2024, 21, 100521. [Google Scholar] [CrossRef]
- Sarghini, H.; Ibn-elhaj, S.; Ennaciri, Y.; Elghardouf, N.; Ladouy, S.; Khabbazi, A.; Kabouri, A. Primarily experimental study of the energy performances of a humidification-dehumidification seawater desalination system coupled with a heat pump. Desalination Water Treat. 2024, 320, 100643. [Google Scholar] [CrossRef]
- Lawal, D.U.; Usman, J.; Abba, S.I.; Yogarathinam, L.T.; Usman, A.G.; Antar, M.A.; Zubair, S.M. Effective design of sustainable energy productivity based on the experimental investigation of the humidification-dehumidification-desalination system using hybrid optimization. Energy Convers. Manag. 2024, 319, 118942. [Google Scholar] [CrossRef]
- Fouda, A.; Nada, S.A.; Elattar, H.F. An integrated A/C and HDH water desalination system assisted by solar energy: Transient analysis and economical study. Appl. Therm. Eng. 2016, 108, 1320–1335. [Google Scholar] [CrossRef]
- Xu, H.; Dai, Y. Parameter analysis and optimization of a two-stage solar assisted heat pump desalination system based on humidification-dehumidification process. Sol. Energy 2019, 187, 185–198. [Google Scholar] [CrossRef]
- Xu, H.; Zhao, Y.; Dai, Y. Experimental study on a solar assisted heat pump desalination unit with internal heat recovery based on humidification-dehumidification process. Desalination 2017, 452, 247–257. [Google Scholar] [CrossRef]
- Zhang, Y.; Zhang, H.; Zheng, W.; You, S.; Wang, Y. Numerical investigation of a humidification-dehumidification desalination system driven by heat pump. Energy Convers. Manag. 2019, 180, 641–653. [Google Scholar] [CrossRef]
- Wang, B.; Shen, J.; Jiang, L.; Wei, W. Research on Two-stage Humidification-dehumidification Heat Pump Desalination System. J. Phys. Conf. Ser. 2023, 2473, 012003. [Google Scholar] [CrossRef]
- Zhou, S.; Zhang, K.; Yang, W.; Zhu, X.; Shen, S. Evaluation of a heat pump coupled two-stage humidification-dehumidification desalination system with waste heat recovery. Energy Convers. Manag. 2023, 278, 116694. [Google Scholar] [CrossRef]
- Wang, B.; Shen, J.; Wei, W.; Jiang, L.; Chen, Y. Evaluation of two-stage humidification-dehumidification desalination systems operated by a modified heat pump. Appl. Therm. Eng. 2024, 247, 123041. [Google Scholar] [CrossRef]
- Wang, B.; Shen, J.; Zhu, W.; Wang, W. Analysis of heat pump operated two-stage humidification-dehumidification desalination system with subcooler and heat regenerator. Desalination 2024, 581, 117593. [Google Scholar] [CrossRef]
- Rostamzadeh, H.; Namin, A.S.; Ghaebi, H.; Amidpour, M. Performance assessment and optimization of a humidification dehumidification (HDH) system driven by absorption-compression heat pump cycle. Desalination 2018, 447, 84–101. [Google Scholar] [CrossRef]
- Gautam, A.; Dave, T.; Krishnan, S. Performance investigation of humidification dehumidification desalination with mass extraction and recirculation of rejected water. Therm. Sci. Eng. Prog. 2023, 41, 101813. [Google Scholar] [CrossRef]
- Yang, J.; Zheng, H.; Ma, X.; Liang, S.; Zhu, Z. Experimental study on a compact solar driven two-stage humidification-dehumidification desalination system with shared dehumidifier. Appl. Therm. Eng. 2024, 249, 123423. [Google Scholar] [CrossRef]
- Tiwari, A.; Kumar, A. Performance evaluation of solar-assisted humidification dehumidification system for sea-water desalination: An experimental approach. Sep. Purif. Technol. 2025, 356, 129899. [Google Scholar] [CrossRef]
- Chiranjeevi, C.; Srinivas, T. Augmented desalination with cooling integration. Int. J. Refrig. 2017, 80, 106–119. [Google Scholar] [CrossRef]
- Yassen, A.; Antar, M.A.; Khalifa, A.E.; El-Shaarawi, M. Analysis of absorption cooling and MD desalination co-generation system. Arab. J. Sci. Eng. 2019, 44, 1081–1109. [Google Scholar] [CrossRef]
- Delgado-Gonzaga, J.; Rivera, W.; Juárez-Romero, D. Integration of cycles by absorption for the production of desalinated water and cooling. Appl. Therm. Eng. 2023, 220, 119718. [Google Scholar] [CrossRef]
- Alkhulaifi, Y.M.; Alsadah, J.H.; Mokheimer, E.M.A. Performance Analysis of a Novel Cascade Vapor Compression System for Small-Scale Desalination and Cooling. J. Energy Resour. Technol. 2022, 144, 1–40. [Google Scholar] [CrossRef]
- Sheta, M.; Hassan, H. Performance investigation of standalone multi-effect mechanical vapor compression desalination system powered by cascade photovoltaic/thermal-photovoltaic solar field-assisted heat pump system. Renew. Energy 2023, 219, 119568. [Google Scholar] [CrossRef]
- Lee, T.S.; Liu, C.H.; Chen, T.W. Thermodynamic analysis of optimal condensing temperature of cascade-condenser in CO2/NH3 cascade refrigeration systems. Int. J. Refrig. 2006, 29, 1100–1108. [Google Scholar] [CrossRef]
- Panagopoulos, A.; Giannika, V. A comprehensive assessment of the economic and technical viability of a zero liquid discharge (ZLD) hybrid desalination system for water and salt recovery. J. Environ. Manag. 2024, 359, 121057. [Google Scholar] [CrossRef] [PubMed]
- Ganni, V.; Knudsen, P.; Creel, J.; Arenius, D.; Casagrande, F.; Howell, M.; Weisend, J.G.; Barclay, J.; Breon, S.; Demko, J.; et al. Screw Compressor Characteristic; Taylor & Francis: Abingdon, UK, 2008. [Google Scholar]
- Zogg, M. History of Heat Pumps-Swiss Contributions and International Milestones; U.S. Department of Energy Office of Scientific and Technical Information: Oak Ridge, TN, USA, 2008. [Google Scholar]
- Brun, K.; Kurz, R. Compression Machinery for Oil and Gas; Gulf Professional Publishing: Amsterdam, The Netherlands, 2018. [Google Scholar]
- Broerman, E.L.; Smolik, M.A.; Scrivner, C.M. Helmholtz Absorbers: Experiments in Controlling Resonant Pulsation Without the Use of Orifice Plates. In Proceedings of the ASME 2007 Pressure Vessels and Piping Conference, San Antonio, TX, USA, 22–26 July 2007; Volume 42819, pp. 449–456. [Google Scholar]
- Muren, R.; Carey, V.P. Efficiency Enhancement Using Cold Storage for Solar Powered Absorption Cooling of Data Centers. Energy Sustain. 2008, 43208, 599–609. [Google Scholar]
- Kowalski, G.J.; Zenouzi, M. Selection of Distributed Power-Generating Systems Based on Electric, Heating, and Cooling Loads. J. Energy Resour. Technol. 2006, 128, 168–178. [Google Scholar] [CrossRef]
- Şencan, A.; Selbaş, R.; Kızılkan, Ö.; Kalogirou, S.A. Thermodynamic analysis of subcooling and superheating effects of alternative refrigerants for vapour compression refrigeration cycles. Int. J. Energy Res. 2006, 30, 323–347. [Google Scholar] [CrossRef]
- Reddy, V.S.; Panwar, N.L.; Kaushik, S.C. Exergetic analysis of a vapour compression refrigeration system with R134a, R143a, R152a, R404A, R407C, R410A, R502 and R507A. Clean Technol. Environ. Policy 2011, 14, 47–53. [Google Scholar] [CrossRef]
- Heredia-Aricapa, Y.; Belman-Flores, J.; Mota-Babiloni, A.; Serrano-Arellano, J.; García-Pabón, J.J. Overview of low GWP mixtures for the replacement of HFC refrigerants: R134a, R404A and R410A. Int. J. Refrig. 2020, 111, 113–123. [Google Scholar] [CrossRef]
- Yang, M.; Wang, B.; Li, X.; Shi, W.; Zhang, L. Evaluation of two-phase suction, liquid injection and two-phase injection for decreasing the discharge temperature of the R32 scroll compressor. Int. J. Refrig. 2015, 59, 269–280. [Google Scholar] [CrossRef]
- Bamigbetan, O.; Eikevik, T.M.; Nekså, P.; Bantle, M. Review of vapour compression heat pumps for high temperature heating using natural working fluids. Int. J. Refrig. 2017, 80, 197–211. [Google Scholar] [CrossRef]
- Mohanraj, M.; Jayaraj, S.; Muraleedharan, C. Comparative assessment of environment-friendly alternatives to R134a in domestic refrigerators. Energy Effic. 2008, 1, 189–198. [Google Scholar] [CrossRef]
- Ahamed, J.U.; Saidur, R.; Masjuki, H.H.; Sattar, M.A. An Analysis of Energy, Exergy, and Sustainable Development of a Vapor Compression Refrigeration System Using Hydrocarbon. Int. J. Green Energy 2012, 9, 702–717. [Google Scholar] [CrossRef]
- Mauro, A.; Napoli, G.; Pelella, F.; Viscito, L. Flow pattern, condensation and boiling inside and outside smooth and enhanced surfaces of propane (R290). State of the art review. Int. J. Heat Mass Transf. 2021, 174, 121316. [Google Scholar] [CrossRef]
- de Paula, C.H.; Duarte, W.M.; Rocha, T.T.M.; de Oliveira, R.N.; Maia, A.A.T. Optimal design and environmental, energy and exergy analysis of a vapor compression refrigeration system using R290, R1234yf, and R744 as alternatives to replace R134a. Int. J. Refrig. 2020, 113, 10–20. [Google Scholar] [CrossRef]
- Emani, M.S.; Mandal, B.K. The Use of Natural Refrigerants in Refrigeration and Air Conditioning Systems: A Review. IOP Conf. Ser. Mater. Sci. Eng. 2018, 377, 012064. [Google Scholar] [CrossRef]
- Zhang, L.; Zhao, J.; Mu, L.; Fang, H. A Study of Low Global Warming Potential Refrigerants to Replace R123 for Chiller Application. J. Eng. Thermophys. 2024, 33, 622–636. [Google Scholar] [CrossRef]
- Çerçi, K.N.; Silva, I.R.O.; Hooman, K. Investigation of the energetic and exergetic performance of hybrid rotary desiccant-vapor compression cooling systems using different refrigerants. Energy 2024, 302, 131732. [Google Scholar] [CrossRef]











| Component | Mass Balance | Energy Balance |
|---|---|---|
| Compressor 2 | ||
| Condenser | ||
| Expansion valve 2 | ||
| Cascade evaporator | ||
| Cascade condenser | ||
| Compressor 1 | ||
| Expansion valve 1 | ||
| Evaporator |
| Refrigerant | ODP | GWP (100 Years) | Explosion Risk | Flammability |
|---|---|---|---|---|
| R717 | 0 | 0 | Its explosion risk is lower compared to other fuels | Flammability range of 16–25% by volume in air |
| R123 | 0.06 | 77 | It does not pose an explosion hazard under normal conditions | No risk |
| R245fa | 0 | 1030 | Risk of explosion if heated | No risk |
| R600a | 0 | 3 | Vapors may form explosive mixtures with air | Highly flammable |
| R1233zd(E) | 0 | 4.7–7 | Risk of explosion if heated | Highly flammable |
| R1234yf | 0 | 4 | Low explosion risk | Mildly flammable |
| R134a | 0 | 1430 | It can form explosive mixtures with air at elevated temperatures | Non-flammable under normal atmospheric conditions |
| LTC Refrigerant | HTC Refrigerant | TCO [°C] | QCO [kW] | COP [-] | GOR [-] | EUF [-] |
|---|---|---|---|---|---|---|
| R123 | R123 | 100.00 | 15.86 | 0.94 | 1.43 | 2.44 |
| R123 | R1233zd(E) | 100.00 | 16.02 | 0.92 | 1.42 | 2.40 |
| R123 | R717 | 70.76 | 13.99 | 1.27 | 1.71 | 3.05 |
| R245fa | R123 | 100.00 | 16.00 | 0.92 | 1.41 | 2.38 |
| R245fa | R600a | 100.00 | 16.97 | 0.83 | 1.35 | 2.23 |
| R245fa | R134a | 92.47 | 16.84 | 0.84 | 1.36 | 2.26 |
| R717 | R717 | 34.84 | 12.11 | 3.37 | 3.91 | 7.44 |
| R717 | R1234yf | 67.97 | 15.17 | 1.36 | 1.99 | 3.43 |
| R717 | R123 | 67.97 | 13.97 | 1.65 | 2.21 | 3.96 |
| R134a | R134a | 87.45 | 16.29 | 1.02 | 1.59 | 2.67 |
| R134a | R1233zd(E) | 94.33 | 15.87 | 1.06 | 1.61 | 2.74 |
| R134a | R245fa | 94.33 | 16.08 | 1.02 | 1.58 | 2.67 |
| R134a | R123 | 94.33 | 15.72 | 1.07 | 1.63 | 2.77 |
| R1233zd(E) | R1233zd(E) | 100.00 | 16.09 | 0.92 | 1.43 | 2.41 |
| R1233zd(E) | R600a | 100.00 | 16.88 | 0.85 | 1.37 | 2.28 |
| R1233zd(E) | R123 | 100.00 | 15.92 | 0.94 | 1.44 | 2.44 |
Disclaimer/Publisher’s Note: The statements, opinions and data contained in all publications are solely those of the individual author(s) and contributor(s) and not of MDPI and/or the editor(s). MDPI and/or the editor(s) disclaim responsibility for any injury to people or property resulting from any ideas, methods, instructions or products referred to in the content. |
© 2025 by the authors. Licensee MDPI, Basel, Switzerland. This article is an open access article distributed under the terms and conditions of the Creative Commons Attribution (CC BY) license (https://creativecommons.org/licenses/by/4.0/).
Share and Cite
Delgado-Gonzaga, J.; Rivera, W.; Jiménez-García, J.C.; Pacheco-Reyes, A.; Juárez-Romero, D. Modeling of a Novel Cascade Cycle for the Simultaneous Production of Desalinated Water and Cooling Using Various Refrigerants. Processes 2025, 13, 166. https://doi.org/10.3390/pr13010166
Delgado-Gonzaga J, Rivera W, Jiménez-García JC, Pacheco-Reyes A, Juárez-Romero D. Modeling of a Novel Cascade Cycle for the Simultaneous Production of Desalinated Water and Cooling Using Various Refrigerants. Processes. 2025; 13(1):166. https://doi.org/10.3390/pr13010166
Chicago/Turabian StyleDelgado-Gonzaga, Javier, Wilfrido Rivera, José Camilo Jiménez-García, Alejandro Pacheco-Reyes, and David Juárez-Romero. 2025. "Modeling of a Novel Cascade Cycle for the Simultaneous Production of Desalinated Water and Cooling Using Various Refrigerants" Processes 13, no. 1: 166. https://doi.org/10.3390/pr13010166
APA StyleDelgado-Gonzaga, J., Rivera, W., Jiménez-García, J. C., Pacheco-Reyes, A., & Juárez-Romero, D. (2025). Modeling of a Novel Cascade Cycle for the Simultaneous Production of Desalinated Water and Cooling Using Various Refrigerants. Processes, 13(1), 166. https://doi.org/10.3390/pr13010166

