Accuracy Examination of the Fourier Series Approximation for Almost Limiting Gravity Waves on Deep Water
Abstract
1. Introduction
2. Methods
2.1. Governing Equations
2.2. FSA’s Algorithm
3. Results
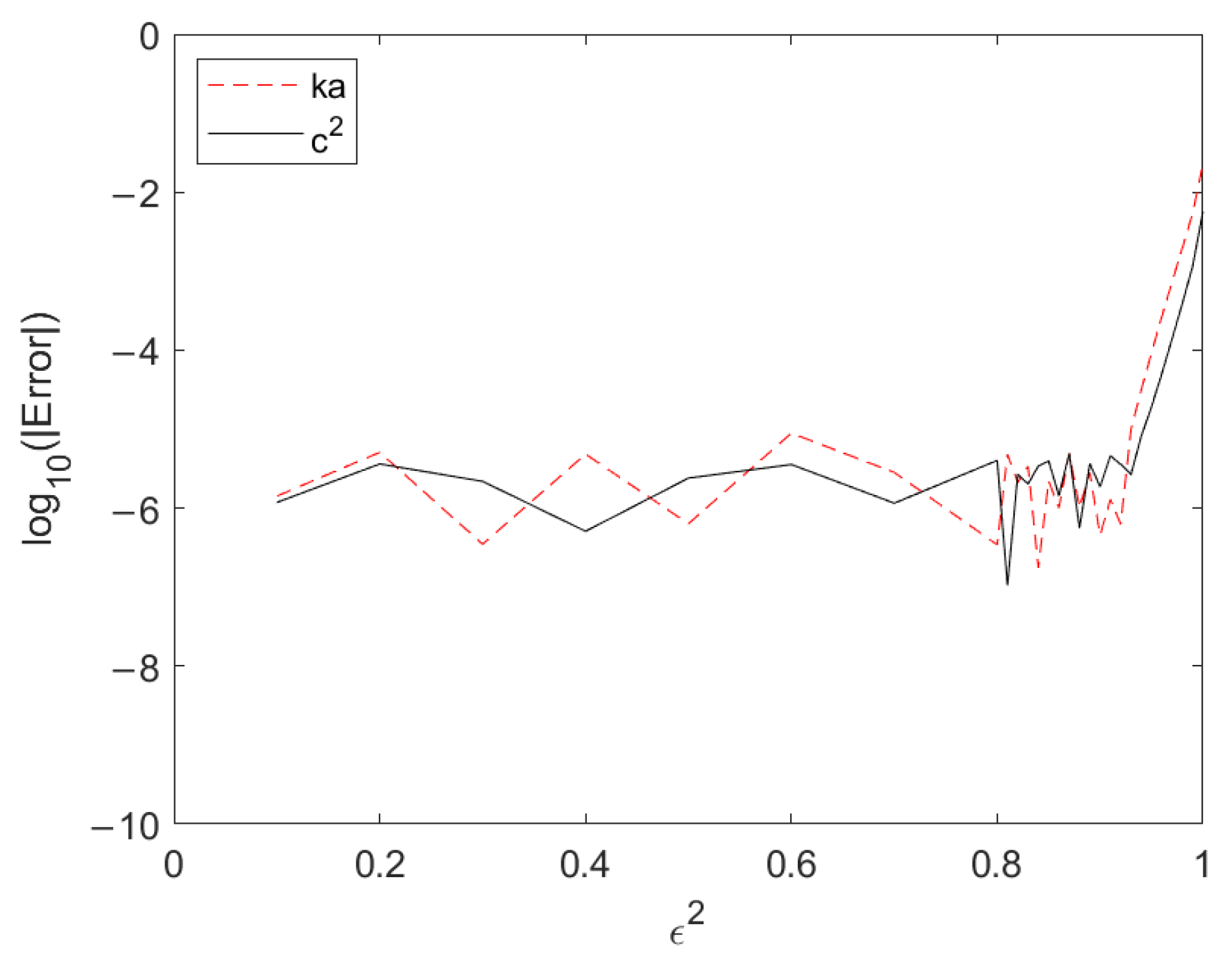
3.1. Error Sources of FSA
3.2. Comparisons of Accuracy with Three Previous Works
3.3. The Celerity of Almost-Limiting Waves
3.4. The Angled Crest and Inner Wave Profile
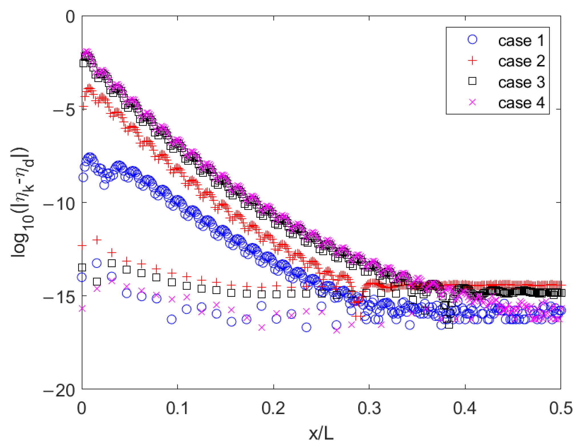
3.5. Difference between Hk and Hd at All Interpolated Points
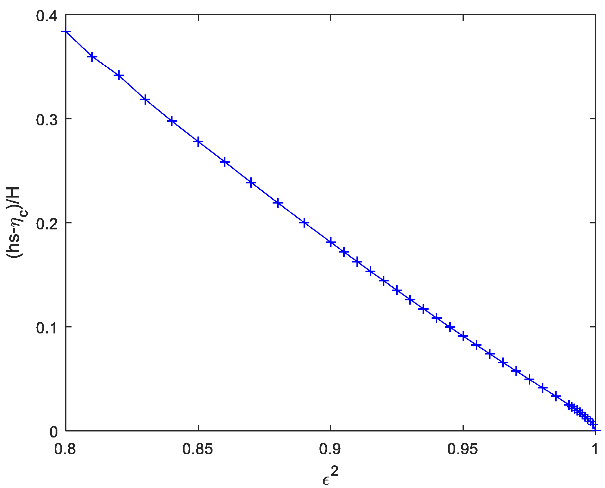
3.6. The Position of Singularity
4. Conclusions
Author Contributions
Funding
Data Availability Statement
Conflicts of Interest
Appendix A
Appendix A.1. The Slope of the Surface Profile Using KFSBC
Appendix A.2. The Slope of the Surface Profile Using DFSBC
References
- Stokes, G.G. On the theory of oscillatory waves. Trans. Cambr. Phil. Soc. 1847, 8, 441–455. [Google Scholar]
- Skjelbreia, L.; Hendrickson, J. Fifth order gravity wave theory. In Coastal Engineering Proceedings; ASCE: Reston, Virginia, 1960; pp. 184–196. [Google Scholar]
- Isobe, M.; Nishimura, H.; Horikawa, K. Expressions of Perturbation Solutions for Conservative Waves by Using Wave Height; Japan Society of Civil Engineers: Fokuoka, Japan, 1978; pp. 760–761. (In Japanese) [Google Scholar]
- Fenton, J.D. A fifth-order Stokes theory for steady waves. J. Waterw. Port Coast. Ocean Eng. 1985, 111, 216–234. [Google Scholar] [CrossRef]
- Stokes, G.G. Supplement to a paper on the theory of oscillatory waves. Math. Phys. Pap. 1880, 1, 314–326. [Google Scholar]
- Grant, M.A. The singularity at the crest of a finite amplitude progressive Stokes wave. J. Fluid Mech. 1973, 59, 257–262. [Google Scholar] [CrossRef]
- Toland, J.F. On the existence of a wave of greatest height and Stokes’s conjecture. Proc. R. Soc. Lond. A 1978, 363, 469–485. [Google Scholar]
- Pelinovsky, D.; Stepanyants, Y. Convergence of Petviashvili’s iteration method for numerical approximation of stationary solutions of nonlinear wave equations. SIAM J. Numer. Anal. 2004, 42, 1110–1127. [Google Scholar] [CrossRef]
- Amick, C.J.; Fraenkel, L.E.; Toland, J.F. On the stokes conjecture for the wave of extreme form. Acta Math. 1982, 148, 193–214. [Google Scholar] [CrossRef]
- Tanveer, S. Singularities in water waves and Rayleigh-Taylor instability. Proc. R. Soc. Lond. A 1991, 435, 137–158. [Google Scholar]
- Yamada, H. Highest waves of permanent type on the surface of deep water. Appl. Mech. Res. Rep. Kyushu Univ. 1957, 5, 37–52. [Google Scholar]
- Schwartz, L.W. Computer extension and analytic continuation of Stokes’ expansion for gravity waves. J. Fluid Mech. 1974, 62, 553–578. [Google Scholar] [CrossRef]
- Byatt-Smith, J.G.B.; Longuet-Higgins, M.S. On the speed and profile of steep solitary waves. Proc. R. Soc. Lond. A 1976, 350, 175–189. [Google Scholar]
- Cokelet, E.D. Steep gravity waves in water of arbitrary uniform depth. Philos. Trans. R. Soc. Lond. A 1977, 286, 183–230. [Google Scholar]
- Chen, B.; Saffman, P. Numerical evidence for the existence of new types of gravity waves of permanent form on deep water. Stud. Appl. Math. 1980, 62, 1–21. [Google Scholar] [CrossRef]
- Williams, J.M. Limiting gravity waves in water of finite depth. Philos. Trans. R. Soc. Lond. A 1981, 302, 139–188. [Google Scholar]
- Williams, J.M. Near-limiting gravity waves in water of finite depth. Philos. Trans. R. Soc. Lond. A 1985, 314, 353–377. [Google Scholar]
- Schwartz, L.W.; Fenton, J.D. Strongly nonlinear waves. Annu. Rev. Fluid Mech. 1982, 14, 39–60. [Google Scholar] [CrossRef]
- Hunter, J.K.; Vandenbroeck, J.M. Accurate computations for steep solitary waves. J. Fluid Mech. 1983, 136, 63–71. [Google Scholar] [CrossRef]
- Klopman, G. A note on integral properties of periodic gravity waves in the case of a non-zero mean Eulerian velocity. J. Fluid Mech. 1990, 211, 609–615. [Google Scholar] [CrossRef]
- Karabut, E.A. An approximation for the highest gravity waves on water of finite depth. J. Fluid Mech. 1998, 372, 45–70. [Google Scholar] [CrossRef]
- Rienecker, M.M.; Fenton, J.D. A Fourier approximation method for steady water waves. J. Fluid Mech. 1981, 104, 119–137. [Google Scholar] [CrossRef]
- Maklakov, D.V. Almost-highest gravity waves on water of finite depth. Eur. J. Appl. Math. 2002, 13, 67–93. [Google Scholar] [CrossRef]
- Clamond, D.; Dutykh, D. Accurate fast computation of steady two-dimensional surface gravity waves in arbitrary depth. J. Fluid Mech. 2018, 844, 491–518. [Google Scholar] [CrossRef]
- Chandler, G.A.; Graham, I.G. On the crest instabilities of steep surface waves. SIAM J. Numer. Anal. 1993, 30, 1041–1065. [Google Scholar] [CrossRef]
- Longuet-Higgins, M.S.; Fox, M.J.H. Theory of the almost-highest wave. Part 2. Matching and analytic extension. J. Fluid Mech. 1978, 85, 769–786. [Google Scholar] [CrossRef]
- Olfe, D.B.; Rottman, J.W. Some new highest-wave solutions for deep-water waves of permanent form. J. Fluid Mech. 1980, 100, 801–810. [Google Scholar] [CrossRef]
- Vanden-Broeck, J.M. Steep gravity waves: Havelock’s method revisited. Phys. Fluids 1986, 29, 3084–3085. [Google Scholar] [CrossRef]
- Zakharov, V.E. Modulation instability: The beginning. Physical D 2009, 238, 540–548. [Google Scholar] [CrossRef]
- Graves-Morris, P.R. A review of Padé methods for the acceleration of convergence of a sequence of vectors. Appl. Numer. Math. 1994, 15, 153–174. [Google Scholar] [CrossRef]
- Dyachenko, S.A.; Lushnikov, P.M.; Korotkevich, A.O. The complex singularity of a Stokes wave. J. Exp. Theor. Phys. Lett. 2014, 98, 675–679. [Google Scholar] [CrossRef]
- Dyachenko, S.A.; Lushnikov, P.M.; Korotkevich, A.O. Branch cuts of Stokes wave on deep water. Part I: Numerical solution and Padé approximation. Stud. Appl. Math. 2016, 137, 419–472. [Google Scholar] [CrossRef]
- Lushnikov, P.M.; Dyachenko, S.A.; Korotkevich, A.O. Branch cut singularity of Stokes wave on deep water. In Proceedings of the Ninth IMACS International Conference on Nonlinear Evolution Equations and Wave Phenomena, Athens, GA, USA, 1–4 April 2015; University of Georgia: Athens, GA, USA, 2015. [Google Scholar]
- Crew, S.C.; Trinh, P.H. New singularities for Stokes waves. J. Fluid Mech. 2016, 798, 256–283. [Google Scholar] [CrossRef]
- Lushnikov, P.M.; Dyachenko, S.A.; Silantyev, D.A. New conformal mapping for adaptive resolving of the complex singularities of Stokes wave. Proc. R. Soc. Lond. A 2017, 473, 20170198. [Google Scholar] [CrossRef] [PubMed]
- Clamond, D. Note on the velocity and related fields of steady irrotational two-dimensional surface gravity waves. Philos. Trans. R. Soc. Lond. A 2012, 370, 1572–1586. [Google Scholar] [CrossRef] [PubMed]
- Constantin, A. Nonlinear water waves. Philos. Trans. R. Soc. Lond. A 2012, 370, 1501–1504. [Google Scholar] [CrossRef][Green Version]
- Vanden-Broeck, J.M.; Schwartz, L.W. Numerical computation of steep gravity waves in shallow water. Phys. Fluids 1979, 22, 1868–1871. [Google Scholar] [CrossRef]
- Clamond, D.; Dutykh, D. Fast accurate computation of the fully nonlinear solitary surface gravity waves. Comput. Fluids 2013, 84, 35–38. [Google Scholar] [CrossRef]
- Dutykh, D.; Clamond, D. Efficient computation of steady solitary gravity waves. Wave Motion 2014, 51, 86–99. [Google Scholar] [CrossRef]
- Clamond, D.; Dutykh, D.; Durán, A. A plethora of generalised solitary gravity-capillary water waves. J. Fluid Mech. 2015, 784, 664–680. [Google Scholar] [CrossRef][Green Version]
- Dutykh, D.; Clamond, D.; Durán, A. Efficient computation of capillary-gravity generalised solitary waves. Wave Motion 2016, 65, 1–16. [Google Scholar] [CrossRef]
- Zhong, X.; Liao, S. On the limiting Stokes wave of extreme height in arbitrary water depth. J. Fluid Mech. 2018, 843, 653–679. [Google Scholar] [CrossRef]
- Hansen, J.B.; Svendsen, I.A. Regular Waves in Shoaling Water: Experimental Data; series paper no. 21; Institute of Hydrodynamics and Hydraulic Engineering, Technical University of Denmark: Kongens Lyngby, Denmark, 1979. [Google Scholar]
- Dean, R.G.; Dalrymple, R.A. Water Wave Mechanics for Engineers and Scientists; World Scientific Publishing Co., Inc.: Singapore, 1991. [Google Scholar]
- Vivanco, I.; Cartwright, B.; Ledesma Araujo, A.; Gordillo, L.; Marin, J.F. Generation of Gravity Waves by Pedal-Wavemakers. Fluids 2021, 6, 222. [Google Scholar] [CrossRef]
- Zhao, H.J.; Song, Z.Y.; Li, L.; Kong, J. On the Fourier approximation method for steady water waves. Acta Oceanol. Sin. 2014, 33, 37–47. [Google Scholar] [CrossRef]
- Chang, H.K. Shoaling of nonlinear waves over a gently sloping bottom. J. Chin. Inst. Civ. Hydraul. Eng. 1999, 11, 175–180. (In Chinese) [Google Scholar]
- Eldrup, M.R.; Andersen, L.T. Numerical study on regular wave shoaling, de-shoaling and decomposition of free/bound waves on gentle and steep foreshores. J. Mar. Sci. Eng. 2020, 8, 334. [Google Scholar] [CrossRef]
- Chang, H.K.; Chen, Y.Y.; Liou, J.C. Particle trajectories of nonlinear gravity waves in deep water. Ocean Eng. 2009, 36, 324–329. [Google Scholar] [CrossRef]
- Chang, H.K.; Liou, J.C.; Su, M.Y. Particle trajectory and mass transport of finite-amplitude waves in water of uniform depth. Eur. J. Mech. B Fluids 2007, 26, 385–403. [Google Scholar] [CrossRef]
- Longuet-Higgins, M.S. Lagrangian moments and mass transport in Stokes waves. J. Fluid Mech. 1987, 179, 547–555. [Google Scholar] [CrossRef]
- Longuet-Higgins, M.S.; Tanaka, M. On the crest instabilities of steep surface waves. J. Fluid Mech. 1997, 336, 51–68. [Google Scholar] [CrossRef]
- Longuet-Higgins, M.S.; Fenton, J.D. On the mass, momentum, energy, and circulation of a solitary wave II. Proc. R. Soc. Lond. A 1974, 340, 471–493. [Google Scholar]
- Longuet-Higgins, M.S. Integral properties of periodic gravity waves of finite amplitude. Proc. R. Soc. Ser. A 1975, 342, 157–174. [Google Scholar]
- Tanaka, M. The stability of steep gravity waves. J. Phys. Soc. Jpn. 1983, 52, 3047–3055. [Google Scholar] [CrossRef]
- Gerald, C.F.; Wheatley, P.O. Applied Numerical Analysis, 5th ed.; Pearson Education, Inc.: Singapore, 2004; pp. 364–366. [Google Scholar]
- Drennan, W.M.; Hui, W.H.; Tenti, G. Accurate calculations of stokes water waves of large amplitude. J. Appl. Math. Phys. (ZAMP) 1992, 43, 367–384. [Google Scholar] [CrossRef]
- Longuet-Higgins, M.S. Limiting forms for capillary-gravity waves. J. Fluid Mech. 1988, 194, 351–375. [Google Scholar] [CrossRef]
- Hui, W.H.; Tenti, G. A new approach to steady flows with free surfaces. J. Appl. Math. Phys. (ZAMP) 1982, 33, 569–589. [Google Scholar] [CrossRef]
- Drennan, W.M. Accurate Calculations of the Stokes Water Wave. Ph.D. Dissertation, University of Waterloo, Waterloo, ON, Canada, 1988. [Google Scholar]
- Lukomsky, V.P.; Gandzha, I.S.; Lukomsky, D.V. Steep sharp-crested gravity waves on deep water. Phys. Rev. Lett. 2002, 89, 164502. [Google Scholar] [CrossRef] [PubMed]
- Lukomsky, V.P.; Gandzha, I.S.; Lukomsky, D.V. Computational analysis of the almost-highest waves on deep water. Comput. Phys. Commun. 2002, 147, 548–551. [Google Scholar] [CrossRef]
- Murashige, S. Davies’ surface condition and singularities of deep water waves. J. Eng. Math. 2014, 85, 19–34. [Google Scholar] [CrossRef]
- Rankine, W.J.M. Supplement to a paper on stream-lines. Philos. Mag. 1865, 4, 25–28. [Google Scholar] [CrossRef]
- Havelock, T.H. Periodic irrotational waves of finite height. Proc. R. Soc. Lond. A 1919, 95, 38–51. [Google Scholar]
- Lushnikov, P.M. Structure and location of branch point singularities for Stokes waves on deep water. J. Fluid. Mech. 2016, 800, 557–594. [Google Scholar] [CrossRef]
- Clamond, D. Cnoidal-type surface waves in deep water. J. Fluid Mech. 2003, 489, 101–120. [Google Scholar] [CrossRef]








| N | Max (Tol) | H/L | c | −Q | B |
|---|---|---|---|---|---|
| 8 | 1.11 × 10−16 | 0.139112 | 1.094930 | 0.065092 | 0.601168 |
| 16 | 4.44 × 10−16 | 0.139651 | 1.091030 | 0.067966 | 0.595586 |
| 24 | 3.33 × 10−16 | 0.140077 | 1.091465 | 0.069172 | 0.595821 |
| 32 | 6.77 × 10−16 | 0.140262 | 1.091847 | 0.069663 | 0.596157 |
| 40 | 4.70 × 10−8 | 0.140339 | 1.092044 | 0.069868 | 0.596338 |
| ω | H/L | c | ||||
|---|---|---|---|---|---|---|
| Williams | FSA | Williams | FSA | Williams | FSA | |
| 0.99924 | 0.01602 | 0.01599 | 0.141020 | 0.140452 | 1.092270 | 1.090219 |
| 0.99648 | 0.03440 | 0.03442 | 0.140867 | 0.140473 | 1.092260 | 1.090923 |
| 0.99444 | 0.04327 | 0.04326 | 0.140757 | 0.140439 | 1.092290 | 1.091228 |
| 0.98396 | 0.07347 | 0.07348 | 0.140245 | 0.140120 | 1.092488 | 1.092117 |
| 0.96023 | 0.11566 | 0.11566 | 0.139179 | 0.139161 | 1.092913 | 1.092864 |
| 0.94990 | 0.12978 | 0.12978 | 0.138707 | 0.138700 | 1.092950 | 1.092932 |
| 0.94044 | 0.14146 | 0.14146 | 0.138262 | 0.138260 | 1.092898 | 1.092892 |
| 0.92976 | 0.15358 | 0.15357 | 0.137743 | 0.137742 | 1.092748 | 1.092745 |
| ωT | ak | ε’ | c | R/l | |||||
|---|---|---|---|---|---|---|---|---|---|
| LT [53] | FSA | LT [53] | FSA | LT [53] | FSA | LT [53] | ηk | ηd | |
| 0.80 | 0.42674 | 0.42674 | 0.18858 | 0.18858 | 1.09157 | 1.09157 | 5.3274 | 5.3279 | 5.3322 |
| 0.82 | 0.43022 | 0.43021 | 0.16974 | 0.16974 | 1.09235 | 1.09235 | 5.2869 | 5.2889 | 5.3060 |
| 0.84 | 0.43312 | 0.43311 | 0.15086 | 0.15086 | 1.09279 | 1.09279 | 5.2529 | 5.2637 | 5.3208 |
| 0.86 | 0.43551 | 0.43550 | 0.13196 | 0.13196 | 1.09295 | 1.09293 | 5.2248 | 5.2635 | 5.4371 |
| 0.88 | 0.43749 | 0.43743 | 0.11307 | 0.11306 | 1.09289 | 1.09284 | 5.2021 | 5.3181 | 5.7719 |
| 0. 90 | 0.43912 | 0.43896 | 0.09419 | 0.09417 | 1.09272 | 1.09257 | 5.1843 | 5.4863 | 6.5609 |
| 0.92 | 0.44047 | 0.44011 | 0.07533 | 0.07530 | 1.09251 | 1.09216 | 5.1711 | 5.8773 | 8.3184 |
| 0.94 | 0.44158 | 0.44089 | 0.05649 | 0.05644 | 1.09235 | 1.09165 | 5.1618 | 6.7243 | 12.478 |
| 0.96 | 0.44244 | 0.44128 | 0.03766 | 0.03761 | 1.09228 | 1.09104 | 5.1560 | 8.6961 | 24.772 |
| Case | ε2 | H/L | c |
|---|---|---|---|
| 1 | 0.890 | 0.1343843 | 1.0902735 |
| 2 | 0.955 | 0.1385325 | 1.0929274 |
| 3 | 0.998 | 0.1404800 | 1.0906989 |
| 4 | 0.99999 | 0.1403509 | 1.0896230 |
| Case | PE32 − (PE320)k | PE32 − (PE320)d | |||
|---|---|---|---|---|---|
| 1 | 3.5183 × 10−6 | 3.5207 × 10−6 | 4.3521 × 10−7 | −2.2756 × 10−6 | −2.2770 × 10−6 |
| 2 | 3.6374 × 10−5 | 3.7892 × 10−5 | 1.2752 × 10−4 | −2.2346 × 10−5 | −2.3230 × 10−5 |
| 3 | 3.3020 × 10−5 | 1.3965 × 10−4 | 7.2487 × 10−3 | −1.7814 × 10−5 | −7.9357 × 10−4 |
| 4 | −1.5862 × 10−5 | 1.6778 × 10−4 | 1.2105 × 10−2 | 1.1650 × 10−5 | −0.3750 × 10−4 |
Disclaimer/Publisher’s Note: The statements, opinions and data contained in all publications are solely those of the individual author(s) and contributor(s) and not of MDPI and/or the editor(s). MDPI and/or the editor(s) disclaim responsibility for any injury to people or property resulting from any ideas, methods, instructions or products referred to in the content. |
© 2024 by the authors. Licensee MDPI, Basel, Switzerland. This article is an open access article distributed under the terms and conditions of the Creative Commons Attribution (CC BY) license (https://creativecommons.org/licenses/by/4.0/).
Share and Cite
Chen, Y.-Y.; Chang, H.-K. Accuracy Examination of the Fourier Series Approximation for Almost Limiting Gravity Waves on Deep Water. Math. Comput. Appl. 2024, 29, 5. https://doi.org/10.3390/mca29010005
Chen Y-Y, Chang H-K. Accuracy Examination of the Fourier Series Approximation for Almost Limiting Gravity Waves on Deep Water. Mathematical and Computational Applications. 2024; 29(1):5. https://doi.org/10.3390/mca29010005
Chicago/Turabian StyleChen, Yang-Yih, and Hsien-Kuo Chang. 2024. "Accuracy Examination of the Fourier Series Approximation for Almost Limiting Gravity Waves on Deep Water" Mathematical and Computational Applications 29, no. 1: 5. https://doi.org/10.3390/mca29010005
APA StyleChen, Y.-Y., & Chang, H.-K. (2024). Accuracy Examination of the Fourier Series Approximation for Almost Limiting Gravity Waves on Deep Water. Mathematical and Computational Applications, 29(1), 5. https://doi.org/10.3390/mca29010005

