Abstract
In recent years, there has been an increasing trend towards extending the coverage of passive optical networks (PONs) over large geographical areas. Long-reach PONs (LRPONs) are capable of extending the distance covered by PONs from 20 km to 100 km, leading to cost savings in the network operation by reducing the number of central offices. They have become widely deployed due to their ability to provide high-speed, long-distance data transmission over optical fibers. In addition, the next generation of optical access networks are expected to provide high-capacity mobile and wireless backhauling over a wide coverage area. However, this extended reach also requires the design of efficient dynamic bandwidth allocation (DBA) schemes to address the performance degradation caused by the increased propagation delay in LRPONs. The DBA schemes commonly used for upstream traffic transmission in traditional PONs are not well-suited for use in LRPONs due to their inefficiency in bandwidth utilization due to the increased round-trip time (RTT) between the optical line terminal (OLT) and the optical network unit (ONU). In this study, we present an efficient DBA algorithm, the Distance-Weighted Bandwidth Allocation DWDBA Algorithm, specifically enhanced for multi-wavelength LRPONs. Our DBA algorithm utilizes a scheduling policy that assigns weight vectors to Optical Network Units (ONUs) based on their distance from the Optical Line Terminal (OLT), sorting them accordingly without penalizing any ONU due to their distance. The DWDBA takes the laser tuning time into consideration. We conducted extensive simulations to evaluate the performance of the proposed algorithm under various scenarios and compared it to the IPACT algorithm. The results of the simulations show that the proposed algorithm outperformed the IPACT algorithm in terms of bandwidth utilization and queue delay.
Keywords:
LRPON; 6G; 5G; dynamic bandwidth allocation; passive optical network; laser tuning time; TWDM; scheduling 1. Introduction
The need for faster Internet access and the growth of online services has led to the development of advanced technologies in both wireless and wireline networks. One such technology is the Long-Reach Passive Optical Network (LRPON), a wireline technology which extends the reach of traditional Passive Optical Networks (PONs) beyond their typical 20 km distance limit to up to 100 km or more [1]. PONs are a type of fiber-optic access network that use passive components, such as splitters and couplers, to distribute data and communications signals over a network [2]. PONs are commonly used to provide high-speed broadband access to homes and businesses as they offer a cost-effective and scalable solution for delivering high-bandwidth services over long distances [3]. This includes providing mobile and wireless backhauling capabilities to transport large amounts of traffic between cellular base stations and the network head-end [4].
LRPONs, just like the traditional PONs, use a central optical line terminal (OLT) to connect to the service provider’s network, and multiple optical network units (ONUs) to connect to individual users or devices [1]. The data and communications signals are transmitted over a single optical fiber from the OLT to the ONUs via optical splitters located at the Optical Distribution Network (ODN). The optical splitter is then able to split the signal, typically to 64 ONUs (with some architectures proving a split ratio of 1:1024), and distribute it to multiple devices within a home or business [5]. The physical structure of LRPONs consists of a distributive PON segment in each city and a long-reach metro fiber ring connecting them, while the logical connectivity of the OLT and ONUs sharing the same wavelength corresponds to the tree-and-branch structure of a traditional PON [6]. PONs are known for their low power consumption and low latency, making them an attractive option for delivering high-quality voice, video, and data services.
LRPONs utilize advanced components, such as optical amplifiers, and multiplexing technologies, such as wavelength-division multiplexing (WDM), to extend the reach of traditional PONs beyond their typical distance limit of 20 km [7,8]. These technologies allow LRPONs to cover larger geographical areas with higher data rates and lower loss rates, providing a cost-effective solution for meeting the increasing demand for high-speed Internet access and new online services. The expansion of the coverage area for LRPONs requires not only longer distances, but also the ability to support a larger number of users and a higher capacity for aggregating traffic [7]. LRPONs also offer the added benefit of simplifying the network by reducing the number of equipment interfaces, network elements, and nodes, and by allowing the consolidation of major central offices [9,10]. LRPONs are commonly used in access networks providing residential broadband access in fiber to the home (FTTH) and in Cloud Radio Access Networks (C-RAN) technologies connecting a baseband unit (BBU) to a remote radio head (RRH) [11].
In LRPON systems, the communication channel is two-way, with downstream communication from the OLT to the ONUs and upstream communication from the ONUs to the OLT. The shared nature of the communication channel allows the downstream to be a broadcast medium where the OLT has the entire bandwidth and sends data to all the ONUs. To ensure that each ONU receives only the data intended for it, each ONU uses its unique Media Access Control (MAC) address to identify and extract the data packets meant for it, while discarding the rest.
In the upstream direction, communication is achieved through a time-sharing model in which each ONU is assigned a specific time slot to transmit its data. This allows each ONU to utilize the shared communication channel to transmit data back to the OLT. To prevent data collision among the ONUs while they attempt to communicate with the OLT, a mechanism for arbitration must be implemented to dynamically control the shared medium [12]. This ensures that the data can be transmitted effectively by an ONU at a time without interference from other competing ONUs. To achieve this, a Dynamic Bandwidth Allocation (DBA) scheme is implemented to dynamically control the shared medium and to allocate resources among the ONUs.
Newer generations of PONs utilize multiple wavelengths through techniques such as Time and Wavelength Division Multiplexing (TWDM) [13,14]. This method is increasingly being used in the deployment of new LRPON systems to increase the capacity and bandwidth of PON systems. The TWDM-based LRPON system is based on a hybrid technique that combines the capacity-enhancing benefits of wavelength division multiplexing with the resource granularity of time division multiplexing [7]. This allows for an increase in the upstream channel capacity by using multiple wavelengths, typically four or eight, to achieve a maximum capacity of 40 Gbps or 80 Gbps, meeting the requirements of the NG-PON2 standards [2]. However, the introduction of multiple wavelengths in LRPON systems brings with it additional challenges in terms of wavelength assignment and management, which must be taken into account in the design of the DBA scheme [15]. This includes finding ways to effectively allocate wavelengths and manage the upstream media in order to ensure efficient communication between the ONUs and the OLT.
In TWDM-based LRPON systems, tunable transceivers empower ONUs to switch between multiple wavelengths, improving the network flexibility and maximizing bandwidth utilization [14]. To efficiently manage shared resources, a sophisticated DBA scheme is employed, facilitating wavelength and time slot allocation for ONUs in TWDM LRPONs. This involves wavelength switching at the ONUs and the dynamic assignment of time slots for upstream bandwidth sharing. However, the integration of tunable devices introduces complexities and potential delays due to the Laser Tuning Time (LTT) during wavelength switching [14]. The LTT, which is often overlooked, can impact the system performance. Thus, the careful design of the DBA scheme becomes crucial to address these challenges and effectively handle the intricacies associated with multiple wavelengths.
In LRPONs, the round-trip time (RTT) of DBA control messages increases significantly due to the extended reach of the PON system, which can be up to 100 km. This increase in the RTT, typically from 200 μs to 1 ms [16] or more, can negatively impact the performance of conventional DBA schemes if adopted to LRPON. As the network is extended, the exchange of these negotiation messages becomes increasingly delayed, leading to the degradation of the network performance. In particular, as shown in [17], the frame delay and jitter performance, as well as the network throughput, can be significantly degraded in an LRPON scenario if the conventional DBA algorithms are employed without any enhancements.
In this paper, we introduce a Distance-Weighted DBA algorithm called DWDBA that is specifically optimized for Long-Reach Passive Optical Networks. Our DBA algorithm takes into consideration the increased propagation delay caused by the extended coverage of LRPONs and the large number of end users. Additionally, we consider the LTT when allocating the bandwidth and assigning wavelengths in order to optimize the transmission of data in a multi-wavelength PON system [18]. We compare our algorithm with the traditional Interleaved Polling with Adaptive Cycle Time (IPACT) algorithm, which has been modified to support up to four wavelengths. The performance metrics we used in our study included queue delay and throughput. Our results show that our proposed DBA significantly improves the network performance in terms of queue delay and throughput.
The rest of the paper is structured as follows: we will first provide an overview of the related work and the current state-of-the-art in Section 2. Then, in Section 3, we will introduce our proposed Distance-weighted DBA algorithm optimized for LRPONs. In Section 4, we will describe the performance evaluation of our proposed approach using simulation results. Finally, in the last section, we will present our conclusions and discuss future work.
2. Related Work
The use of Next Generation Passive Optical Networks (NGPON) is growing quickly as a solution for high-speed backbone networks that enable mobile cloud services. At present, there are no formal standards specifically for LRPONs. However, Optical Amplifiers are typically needed to achieve longer reaches and larger splitting ratios in these networks. As a result, OAs and splitters are often used as internal nodes in the Optical Distribution Network (ODN) structure of LRPONs to support more ONUs with extended reaches. The ITU-T G.984.6 recommendation for LRPONs includes extending the reach to 60 km and the split ratio to 1:128. One example of an LRPON implementation is a single wavelength channel with a reach of 100 km, a maximum 1000-way split, and operating speeds of 10 Gbps downstream and 2.5/10 Gbps upstream [19].
The concept of extending the reach of a PON has recently gained attention as optical access technology is increasingly being adopted for residential and small business markets, and there is a need to simplify telecom networks by combining the metro and access networks. The LRPON is one way to achieve this simplification, as shown in Figure 1 (based on Figure 1 from [19]). In a traditional telecom network, there are three main components: the access network, the metropolitan-area network, and the backbone network. However, with the development of technologies for LRPON, the metro network can be absorbed into the access network, resulting in a simplified hierarchy with the access headend located close to the backbone network [6].
Figure 1.
Evolution of LRPON (based on Figure 1 from [19]).
Recent research on DBA algorithms for LRPONs has been focused on developing algorithms that can allocate bandwidth to ONUs in an effective and efficient manner, while also considering constraints such as the QoS requirements, energy efficiency, and fairness. The work [20] presented an overview of various dynamic bandwidth allocation (DBA) algorithms developed for LRPONs. The fundamental properties of each algorithm were briefly compared. An OPNET-based simulation platform was used to evaluate the performance of these DBA algorithms in LRPONs, specifically examining the average packet delay and channel utilization. The results of these simulations provided valuable insights for the design and optimization of DBA algorithms for LRPONs.
According to [15], a potential solution to the performance degradation is the introduction of a multi-threaded DBA algorithm. The multi-threading technique gives an ONU more opportunities for upstream channel access by allowing further GATE allocations before the OLT receives the REPORT message from the ONU for the previous allocation. The impact of multi-threading on the DBA performance in both the Gigabit PON and Ethernet PON systems was studied in [21]. Their findings indicate that multi-threading can be effective in reducing the performance degradation caused by the increased reach in both standards. However, for optimal efficiency, new approaches for coordinating multiple threads are needed in long-reach PON systems.
A DBA scheme called Multi-thread Polling (MTP) has been developed for use in LRPONs [22]. This DBA scheme has undergone examination from various perspectives and has encountered certain issues. In response to these challenges, a new technique called Parallel Polling has been introduced. The purpose of Parallel Polling is to enhance the delay performance of MTP in LRPONs by addressing the identified issues and providing a solution. It utilizes the idle time in each cycle to serve the second thread in parallel polling.
An online multi-thread polling DBA scheme for LRPONs is proposed by [23] that includes an online excess bandwidth distribution mechanism. Unlike offline multi-thread polling, where the optical line terminal (OLT) grants bandwidth after receiving all the requests from a given thread, in online MT-polling, the OLT processes the bandwidth request as soon as it receives the REQUEST message. The work of [6] proposes a new online MTP-based DBA algorithm—namely the slotted MTP (S-MTP) scheme—to overcome the issues of over-granting, which is a severe problem in the conventional online MTP-based DBA scheme. The S-MTP scheme effectively reduces the end-to-end packet delay and over-granting problem in the LR-PON system, with lower computational complexity, by dividing the reach time cycle into multiple grant scheduling slots and, in each slot, multiple request and grant messages are processed simultaneously, including the use of frame by frame information in both the request and grant messages.
In [24], a comprehensive review of recently proposed DBA schemes for Long-Reach PONs is presented, with a particular emphasis on reducing the delay. Within these schemes, the authors introduce a novel approach to enhancing the Quality of Service (QoS) in LRPONs by integrating inter- and intra-ONU scheduling mechanisms. This proposal combines the Priority Swapping (PS) scheme with the efficient inter-thread scheduling (EIS) mechanism, resulting in notable improvements to the QoS in the LRPON. The combined scheme effectively reduces the delay of delay-intolerant traffic and enhances the delay performance of delay-tolerant traffic. Furthermore, in alignment with this approach, the authors of [16] propose an efficient inter-thread scheduling (EIS) method specifically tailored for LRPONs. This method integrates key elements from the existing inter-thread scheduling algorithms and addresses the challenge of inadequate communication between overlapping threads, which can lead to reduced efficiency and an inferior performance in the multi-thread DBA compared to traditional single-thread algorithms.
A new DBA protocol, called GPON Redundancy Eraser Algorithm for Long-Reach (GREAL), has been developed by [25] to address the inefficiencies in the DBA upstream protocols for LRPONs. The GREAL removes the redundancy caused by an ONU polling cycle or Scheduling Interval (SI) that is smaller than the Round-Trip-Time (RTT) and also provides multi-service QoS. This algorithm does not depend on the SI and uses real data queuing information, resulting in improved bandwidth utilization. In addition, prediction techniques can be combined with the GREAL to further enhance the DBA protocol and bandwidth management.
Due to the difficulty in analyzing the impact of idle time on the performance degradation in LRPONs, previous analysis of LRPONs has only considered situations without idle time, using modified OLTs and ONUs. The work of [26] proposes an exact solution for the mean packet delay in LRPONs that takes into account the presence of idle time. The results demonstrate good agreement between the proposed analytical solution and the simulated mean packet delay. This is a significant contribution as it allows for the analysis of the LRPON performance in the presence of idle time, which is an important factor to consider in the design and optimization of these networks.
An improved Service Interval-based (SIBA) dynamic bandwidth allocation (DBA) algorithm for LRPONs with fiber distances of up to 140 km is presented in [27]. The proposed algorithm is designed to improve the mean delay for traffic classes, particularly at the maximum offered load. The results show that the number of assigned service intervals is important in ensuring the stability of the allocation process in LRPONs. In comparison to other DBA algorithms, the proposed SIBA algorithm is found to be more stable and efficient as the fiber length increases.
Several DBA algorithms for LRPONs using multi-thread schemes are susceptible to the “over-granting problem,” in which the algorithm allocates a larger timeslot size than is actually needed by the ONU [28]. This issue can arise from overlapping polling cycles in a multi-threaded DBA and the use of predefined or calculated maximum thresholds for the timeslot sizes assigned to each ONU for upstream transmission. These sources of over-granting can result in wasted bandwidth and may not be properly addressed by the existing DBA algorithms. In response, the researchers in [28] propose a modified IPACT, called Enhanced IPACT, with limited service for a multi-thread DBA in the Long-Reach EPON, which involves reporting an adjusted timeslot size to the OLT. It keeps track of the data that has already been reported by each ONU in a multi-thread scenario to prevent the previously reported data from being reported again by another parallel thread.
The work of [29] proposes a decentralized medium access control (MAC) scheme for a LRPON that enables direct inter-ONU communication through an (N + 1) × (N + 1) star coupler. The proposed MAC scheme includes a profit-weight-based-plus dynamic bandwidth allocation (P-DBA+) scheme, which is a novel excess bandwidth distribution method that provides quality of service (QoS) provisioning. The simulation results show that the proposed scheme achieves an excellent system performance under various traffic loads and burstiness, providing fair, efficient, and robust scheduling, and ensuring that the QoS requirements are met.
After reviewing various studies on dynamic bandwidth allocation in LRPONs, it becomes evident that the efficiency of these DBA schemes plays a crucial role in addressing the performance degradation that can occur in these networks. In LRPONs, the distance and propagation delay of each Optical Network Unit (ONU) create unique challenges and constraints that must be considered when scheduling transmission requests. In order to address this, we have developed and proposed an enhanced Distance Weighted DBA (DWDBA) algorithm. It has been evaluated through extensive simulations using the OPNET modeler under various scenarios. The results of these simulations show that our proposed algorithm significantly outperforms other existing DBA algorithms in terms of bandwidth utilization and queue delay at lower offered loads, while also being robust and adaptable to changing network conditions.
Overall, our proposed DWBA algorithm for LRPONs exhibits several notable strengths that differentiate it from the existing DBAs. DWDBA leverages IPACT’s overlapping and interleaving nature, allowing multiple polling requests to occur simultaneously, resulting in improved bandwidth utilization and reduced transmission delays. Unlike traditional TDMA-based DBAs, DWDBA eliminates the need for ranging, a process that attempts to make ONUs appear equidistant from the OLT through delaying their responses by specific amounts of time. This eliminates the unfair penalization of ONUs based on their distance from the OLT. This characteristic is especially crucial in LRPONs, where the distance and propagation delay of each ONU can vary significantly. To address this challenge, DWDBA explicitly considers distance-related factors, ensuring a fair and optimized allocation of bandwidth resources. The DWDBA algorithm’s novel approach fills a research gap, as it is the first to incorporate distance-based bandwidth allocation in LRPONs, resulting in enhanced network efficiency and performance, making it a robust and innovative solution for next-generation LRPONs.
3. Algorithm Description
This section describes our Distance-Weighted DBA, the main features of which are the compensation of distance without penalizing the farthest ONUs and taking into account the laser tuning time. DBAs incorporate some kind of signaling between the ONUs and OLT in order to manage the bandwidth requests and grants. For example, EPONs use REPORT and GATE messages. The REPORT message is sent from the ONU to the OLT, providing information on the amount of bandwidth required for data transmission. The OLT then calculates the bandwidth grants based on the DBA algorithm and sends a GATE message to each ONU with information on the granted slot start time and length for upstream data transmission. The DBA process consists of three basic steps:
- ONUs send a REPORT message to the OLT with information about the required bandwidth, either before or after data transmission.
- The OLT calculates the bandwidth grants based on a chosen DBA algorithm.
- The OLT sends a GATE message to each ONU with information about the granted slot start time and length for upstream data transmission. This process is illustrated in Figure 2.
Figure 2. OLT and ONUs discovery and communication protocol. The contention zone is the period where multiple ONUs engage in competition to register with the OLT, ensuring collision avoidance.
Our DWDBA algorithm has Interleaved Polling with Adapting Cycle Time (IPACT) as its foundation. The IPACT DBA, proposed in [30], is an online algorithm that follows an interleaved polling strategy to schedule the transmission from the ONUs in a centralized manner. The ONUs send their requests to the OLT, which has a complete knowledge of the queues of the ONUs and when the last bit will arrive. With this knowledge, the OLT can start scheduling the grant for the next ONU without having to wait for the rest of the ONUs’ requests to reach the OLT. This reduces the waiting time and minimizes the overall delay.
The DBA algorithms used in TWDM-based LRPON systems are two-dimensional, meaning that they take into account both the time and wavelength dimensions of the network. There are two main ways the DBA algorithms can be implemented in TWDM-based LRPON systems: separate time and wavelength scheduling (STWS) algorithms and joint time and wavelength scheduling (JTWS) algorithms. STWS algorithms decouple the wavelength assignment from the time slot allocation, making them relatively simple to implement. However, they may not be as efficient or scalable as JTWS algorithms. JTWS algorithms, on the other hand, combine the wavelength assignment with the time slot allocation. This allows for a more efficient and scalable use of resources, but also makes the algorithms more complex. The JTWS is more efficient and scalable but more complex than the STWS [31].
The original IPACT algorithm has been expanded with the capability of handling the multiple wavelengths of the TWDM-PON in [32], which forms the foundation for our DWDBA. Our DWDBA algorithm is specifically tailored for use in the LRPON system. taking into account the unique characteristics and constraints of the LRPON in terms of the distance and propagation delay of each ONU when scheduling transmission requests. Our algorithm involves assigning weights to the ONUs based on the distance from the OLT, with farther ONUs receiving higher weights. The ONUs are then sorted in descending order by weight and polled cyclically, starting with the highest weighted ONU. The cycle time (time interval between two consecutive allocation decisions) is adjusted based on the number of active ONUs in the system, with more active ONUs leading to a decrease in the cycle time, while fewer active ONUs increase it; remember that the cycle refers to the time interval between two consecutive allocation decisions. The goal of the DWDBA is to optimize the transmission process by prioritizing the ONUs based on their distances from the OLT, from a pre-assigned distance vector by putting the length of their queues and the availability of wavelengths for transmission into consideration.
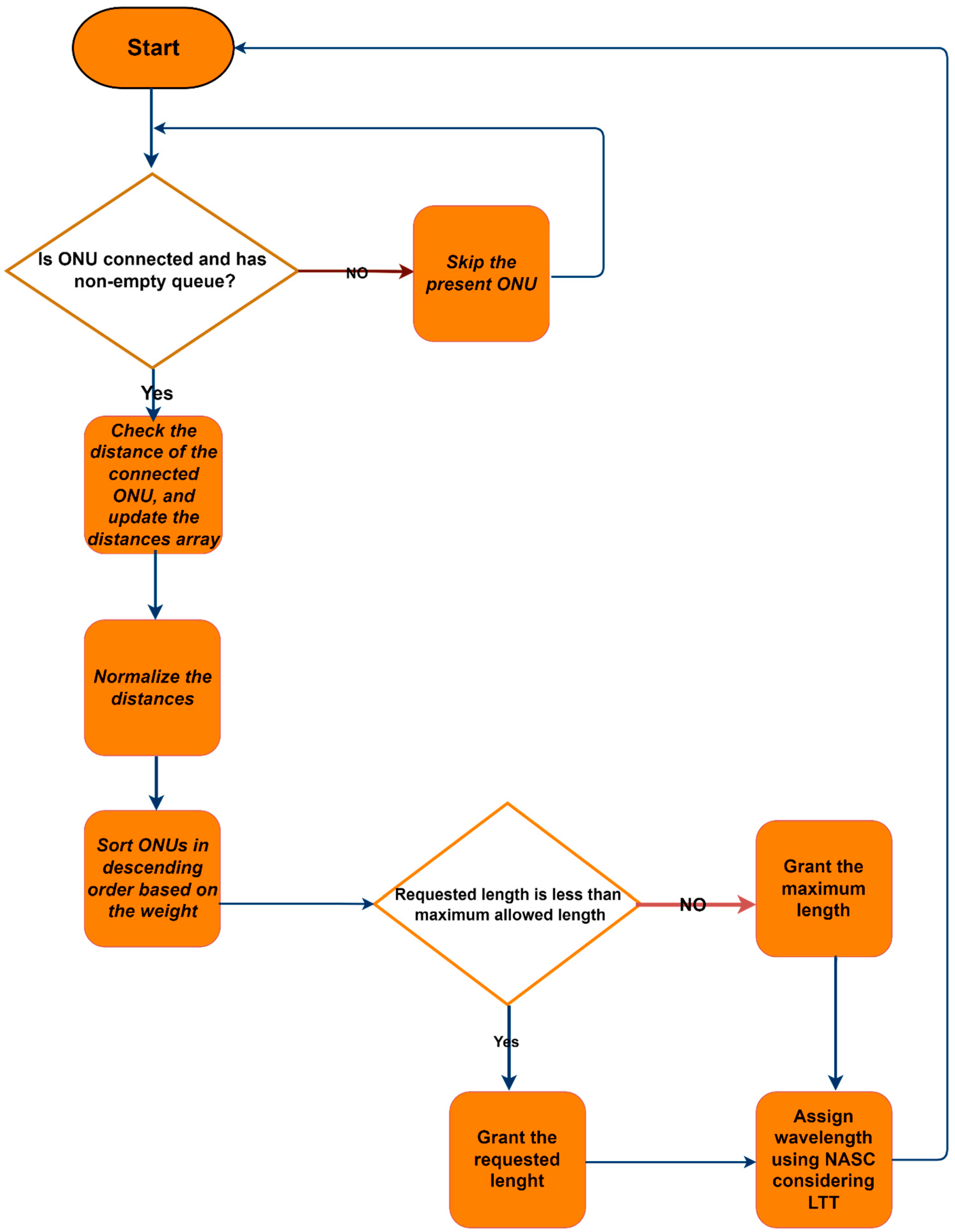
The DBA is described in the flowchart presented in Figure 3. The algorithm first checks if an ONU is connected and if its queue is non-empty. If both conditions are met, the algorithm obtains the distance of the ONU from the pre-assigned distance vector and normalizes it by subtracting the minimum distance and dividing by the range of distances. This normalization step ensures that the distances of all the connected ONUs are scaled to a common range for easy comparison. The algorithm then sorts the ONUs in descending order based on their normalized distances. This sorting step ensures that the ONUs with the longest distances, and therefore the highest priorities, are processed first.
Figure 3.
Flowchart of the DWDBA algorithm.
For each connected ONU, the DWDBA algorithm grants a queue length based on the maximum allowed length and the current length of the ONU’s queue. If the queue length exceeds the maximum allowed length, the DWDBA grants the maximum allowed length and leaves the remaining packets in the queue to be processed in the next cycle. If the queue length does not exceed the maximum allowed length, the DBA grants the entire queue length to the ONU.
After granting the queue length, the DBA then assigns wavelengths to the ONUs. The wavelength assignment is conducted using the Next Available Supported Chanel (NASC) principle [33]. The NASC scheduling policy allow for the assignment of the next available wavelength to the ONU with the highest weight. The assignment of the wavelength according to the NASC occurs in the offline scheduling mode; therefore, the scheduling decisions are made with the complete knowledge of all the tasks to be scheduled for a specific scheduling cycle. One of the main benefits of using an offline scheduling framework is the heightened level of control it provides over the scheduling process. Specifically, the OLT adds all of the ONUs with REPORT messages into a scheduling pool, and the scheduling is conducted after the ONUs have been sorted in descending order based on their weights and are prioritized.
Furthermore, our algorithm also takes into consideration the Laser Tuning Time (LTT) when making decisions about the assignment of wavelengths. This is an important factor to consider as it can greatly impact the performance of the network. The DBA checks if the wavelength that the ONU is currently tuned to is available for the ONU to transmit on. If the wavelength is available, the DWDBA assigns the wavelength to the ONU and it transmits the packets on that wavelength without adding any laser tuning time delay. If the wavelength that the ONU is currently tuned to is not available, the DBA algorithm checks the wait time for the wavelength to be available and the LTT for the next available wavelength. If the sum of the LTT and the time to wait for the next available wavelength to be ready is greater than the wait time for the currently tuned wavelength to be available, the ONU stays on the wavelength and waits for it to be available for transmission; if not, the ONU switches and the LTT is applied. In this way, the algorithm minimizes the wait for an available wavelength. The pseudocodes for the DWBA algorithm and NASC are provided in Algorithm 1 and Algorithm 2, respectively.
| Algorithm 1: Pseudocode of the enhanced DWDBA for LRPON |
| Pseudocode for DWDBA executed at the OLT for each cycle I. |
| //Check for connected ONUs with non-empty Queues |
| for each ONU i: |
| if ONU I is connected and its queue is non-empty: |
| distance[i] = get_distance(distance_vector, i) |
| normalized_distance[i] = (distance[i]–− min_distance)/(max_distance–− min_distance) |
| normalized_distances[i] = normalized_distance |
| else: |
| normalized_distances[i] = −1 |
| //Sort ONUs based on normalized distances in descending order |
| for i from 1 to Total_ONUs_Number: |
| for j from i + 1 to Total_ONUs_Number: |
| if normalized_distances[i] < normalized_distances[j]: |
| swap ONUs i and j |
| swap normalized_distances[i] and normalized_distances[j] |
| //Grant queue lengths to connected ONUs |
| for each connected ONU i: |
| queue_length = min(length of ONU i’s queue, max_allowed_length) |
| if length of ONU i’s queue > max_allowed_length: |
| grant max_allowed_length to ONU i |
| leave remaining packets in the queue for the next cycle |
| else: |
| grant to the ONUi its requested queue length |
| Algorithm 2: Pseudocode for assigning NASC on DWDBA |
| Pseudocode of the Next Available Supported Channel (NASC) |
| Transmit packets on next available supported channel |
| for each connected ONU i: |
| wavelength = find_empty_wavelength(wavelengths) |
| if pre-assigned wavelength is available |
| transmit_packets(i, wavelength) |
| else: |
| wait_time = get_wait_time(wavelengths) |
| if wait_time < laser_tuning_time: |
| wait(wait_time) |
| else: |
| tune_laser_to_empty_wavelength(wavelengths) |
| wait(laser_tuning_time)for each ONU i: |
| //Function to find an empty wavelength |
| function find_empty_wavelength(wavelengths): |
| for i from 0 to 3: |
| if wavelengths[i] is empty: |
| return i |
| return −1//no empty wavelength found |
In summary, the communication process starts with the connected ONUs with a non-empty queue making requests to the OLT by sending REPORT messages, each containing the status of their queue and a request for bandwidth. Then, our DBA algorithm checks the distance of the connected ONUs from the OLT and updates the distance array. The distances are then normalized to obtain the weights and the requests are sorted in descending order based on these weights. If the requested length is less than the maximum allowed length, the OLT grants the requested length—otherwise, the OLT grants the maximum length. Thereafter, the wavelength is applied based on the NASC principle while taking the LTT into consideration. This process occurs continuously whenever GATE and REPORT messages are exchanged during the lifecycle of the communication between the OLT and the ONUs. Figure 4 depicts the steps in the application of our algorithm and its relationship with the IPACT and NASC.
Figure 4.
DWDBA Algorithm Sequence Diagram.
In conclusion, DWDBA is a highly effective and innovative approach optimized for LRPONs. While it builds upon the principles of IPACT, it distinguishes itself by considering the distance of each ONU from the OLT and introducing a distance-weighted factor in the allocation of bandwidth resources. This unique characteristic ensures equitable treatment of ONUs, regardless of their location in the network, and enhances overall performance compared to IPACT. The primary advantage of DWDBA lies in its capability to tackle the distinctive challenges of LRPONs, such as distance and propagation delay variations among ONUs, resulting in equitable and optimized bandwidth allocation that minimizes delays for ONUs located farther from the OLT.
4. Performance Evaluation and Results
In this section, we evaluate the performance of our DBA algorithm for LRPONs. To validate the efficiency of our algorithm, we carried out extensive simulations using the OPNET Modeler under different conditions. The simulations were designed to test the algorithm’s ability to efficiently allocate bandwidth among different ONUs in a LRPON under varying traffic conditions. We evaluate the algorithm’s performance in terms of key metrics, such as the throughput and queue delay with respect to distance. The results of the simulation were analyzed and compared with other existing DBA algorithms for LRPONs to demonstrate the effectiveness and superiority of our proposed algorithm.
4.1. Simulation Model
Our simulation setup replicates a typical LRPON in a realistic manner. Our system includes 16 ONUs, an OLT, and a splitter that adheres to a tree-branch architecture. All of the components of a LRPON are present in the simulation, such as ONUs placed at customer locations, a centralized OLT, and an ODN that mimics the functionality of a passive optical splitter/combiner. The ONUs, located at the customers’ premises, act as the endpoints of the network, where customers connect to access high-speed Internet. The OLT, on the other hand, serves as the central hub of the network and is responsible for managing and allocating bandwidth to the ONUs.
The ODN simulates the passive optical splitter/combiner, which is a key component of LRPONs. The splitter/combiner is responsible for splitting the optical fiber cable running from the OLT to the ONUs, allowing multiple ONUs to share the same fiber cable while maintaining the integrity of each ONU’s signal. This allows for the efficient use of network resources and provides support for high-speed Internet access over long distances. The simulation setup allows us to test the performance of our DBA algorithm under different traffic conditions and evaluate its efficiency.
In the downstream communication of our simulation, the OLT sends data to all of the ONUs connected to it, and each ONU filters the data sent to it and discards all other data that is not addressed to it. The upstream channel has a total capacity of 4 Gbps on four wavelengths, each one with a rate of 1 Gbps, and is managed dynamically by the DBA algorithm. All of the ONUs are connected to their respective traffic sources, such as servers or other network devices, and are equipped with a packet generator over a link of 1 Gbps. This ensures that there are no bottlenecks in the upstream communication.
A maximum cycle time (δmax) of 1 ms is established. Self-similar traffic [34] is generated by the traffic sources with a Hurst parameter H = 0.75, and the mean packet rate is adjusted based on the changing offered load. To realistically model Ethernet traffic, the frame size is uniformly distributed with a lower limit of 512 bits and an upper limit of 12,144 bits, as stated in [14].
Simulation Scenarios
In order to evaluate the impact of distance on our DWBA algorithm, we have created a variety of simulation scenarios that vary the distance of the ONUs from the OLT. These simulations will allow us to analyze how the distance affects the performance of our algorithm in terms of the throughput and queue delay. Additionally, these scenarios will provide insight into how our algorithm behaves in different network configurations and how it adapts to varying traffic conditions and distances.
The simulation scenarios and the rationale behind them are provided below:
- Scenario 1—ONUs Distributed Between 50 km and 75 km from the OLT:
Rationale: This scenario represents a common deployment scenario where ONUs are relatively close to the OLT but at varying distances. This allows us to examine the performance of the DWDBA algorithm when the ONUs are within a short distance range. By considering distances between 50 km and 75 km, we can observe how the algorithm optimally allocates bandwidth resources to ONUs with different propagation delays and evaluate its effectiveness in managing the queue delay and throughput under these conditions.
- Scenario 2—ONUs Distributed Between 70 km and 100 km from the OLT:
Rationale: In this scenario, the ONUs are positioned farther from the OLT, representing a long-reach deployment scenario. By including ONUs with distances between 70 km and 100 km, we can assess how the DWDBA algorithm handles higher propagation delays and longer transmission paths. This scenario helps us understand the algorithm’s performance in addressing the challenges of LRPONs with ONUs at significant distances from the OLT and its ability to maintain low queue delays and the optimal throughput under these conditions.
- Scenario 3—ONUs Distributed Between 17 km and 100 km from the OLT:
Rationale: This scenario encompasses a wide range of distances, including both short-reach and long-reach ONUs. It reflects a more diverse deployment scenario that includes ONUs at varying distances from the OLT. Analyzing this scenario enables us to evaluate how the DWDBA algorithm adapts to the mixed distances, optimizes bandwidth allocation, and minimizes queue delays across the entire network.
- Scenario 4—ONUs Distributed Between 50 km and 100 km from the OLT:
Rationale: This scenario focuses on a specific range of distances, namely ONUs between 50 km and 100 km from the OLT. With a moderate distance range, we can closely examine the algorithm’s performance when ONUs are spread across a medium- to long-reach distance spectrum. This scenario allows us to assess the impact of different distance intervals on the algorithm’s ability to manage bandwidth allocation effectively and ensure the equitable treatment of ONUs with varying propagation delays.
By evaluating the DWDBA algorithm under these diverse scenarios, we aim to provide a comprehensive understanding of its strengths and adaptability in Long-Reach PONs. The chosen scenarios are representative of real-world deployment conditions, allowing us to draw insightful conclusions about the algorithm’s performance in different network environments and its capability to handle the challenges posed by varying distances and propagation delays.
In order to accurately simulate the real-world scenario, we have selected a LTT of 10 µs, which is in line with the ITU-T G.989.2 specifications for class 2 devices [31]. The simulation was run under varying traffic loads, ranging between 5% and 100% of the maximum global offered load, which is set at 4 Gbps.
4.2. Results
In order to evaluate the performance of our enhanced DWDBA algorithm for LRPON, a comparison with the modified IPACT algorithm is conducted. Both algorithms are assessed in terms of their throughput and queue delay, with a focus on the distances between the ONUs and the OLT. The data for this analysis are collected from 100 simulations for each offered load, and the process is repeated using 5 different seeds to ensure robustness and accuracy. The average queue delay for each offered load is then calculated and presented in the figures, which illustrate the results in the subsequent sections.
4.2.1. Throughput
In this section, we present the results of our DWDBA algorithm together with that of the IPACT algorithm for LRPONs in terms of the throughput for the upstream link for comparison under varying offered loads. The throughput is a crucial metric that determines the efficiency and effectiveness of data transmission in the network. It is an important parameter that can be used to assess the overall performance of a network, particularly in terms of its capacity to handle a certain level of data traffic. In our simulations, the throughput metric not only takes into account the data payload, but also includes the Ethernet header and trailer.
Figure 5 illustrates the outcomes obtained from scenario 1, where the ONUs are positioned between 50 km and 75 km from the OLT (ONU1 at 50 km, ONU4 at 60 km, and ONU16 at 75 km). In Figure 5 (left), which represents the results for the DWDBA, it can be observed that the ONUs can transmit at higher offered loads, exceeding 230 Mbps, while transmitting up to a maximum throughput of 225 Mbps. Conversely, Figure 5 (right) showcases the results for the ONUs under IPACT. It is evident that none of the ONUs can transmit beyond an offered load of 210 Mbps. Specifically, ONUs 4 and 16 achieve a maximum throughput of 150 Mbps and 180 Mbps, respectively.
Figure 5.
Throughput for scenario 1 where the ONUs are placed between 50 km and 75 km from OLT for DWDBA (left) and IPACT (right).
Figure 6 illustrates the comparison of the throughput for the ONUs in scenario 2, considering that the distances between the ONUs and OLT range between 70 km and 100 km (ONU2 at 70 km, ONU4 at 80 km and ONU16 at 100 km). As observed in Figure 6 (left), showcasing the results for the DWDBA, the ONUs are able to transmit up to a maximum throughput of 200 Mbps. ONUs 2 and 4 demonstrate the ability to transmit beyond an offered load of 225 Mbps, while ONU 16 achieves a maximum transmission of 190 Mbps. Conversely, in Figure 6 (right), the ONUs operating under IPACT reach a maximum of 110 Mbps for ONU 2, 130 Mbps for ONU 4, and 160 Mbps for ONU 16. Furthermore, it is evident that the transmission rates for ONU 2, ONU 4, and ONU 16 do not exceed 105 Mbps, 140 Mbps, and 150 Mbps, respectively.
Figure 6.
Throughput for scenario 2 where the ONUs are placed between 70 km and 100 km from OLT for DWDBA (left) and IPACT (right).
Figure 7 illustrates the comparison of the throughput for the ONUs in scenario 3, considering that the distances between the ONUs and OLT range between 17 km and 100 km (ONU5 at 17 km, ONU6 at 37 km, ONU4 at 56 km, ONU11 at 71 km and ONU1 at 100 km). As seen in Figure 7 (left), representing the results for the DWDBA, the ONUs exhibit similar behavior, achieving a maximum throughput of 245 Mbps at an offered load of 230 Mbps. On the other hand, Figure 7 (right) shows the performance of the ONUs under IPACT. It can be observed that only the ONUs located closer to the OLT (17 km and 37 km) are capable of achieving a throughput of 240 Mbps at higher offered loads. However, the ONUs situated at greater distances (100 km, 71 km, and 57 km) experience limitations in their transmission capabilities, with maximum throughputs of 110 Mbps, 150 Mbps, and 180 Mbps, respectively. From these findings, it can be inferred that the DWDBA algorithm demonstrates a superior performance, as the ONUs located at farther distances are still capable of achieving higher maximum throughputs compared to the IPACT and are not penalized.
Figure 7.
Throughput for scenario 3 where the ONUs are placed between 17 km and 100 km from OLT for DWDBA (left) and IPACT (right).
Figure 8 depicts the results obtained from scenario 4, where the ONUs are located between 50 km and 100 km from the OLT (ONU1 at 50 km, ONU4 at 60 km, ONU5 at 80 km, ONU8 at 90 km and ONU16 at 100 km). In Figure 8 (left), which represents the performance of the DWDBA algorithm, all of the ONUs can transmit at a maximum throughput of 230 Mbps when the offered load exceeds 220 Mbps. On the other hand, Figure 8 (right) illustrates the performance of the IPACT algorithm. It is evident that none of the ONUs can achieve a throughput of 200 Mbps, and the ONUs situated at farther distances (80 km, 90 km, and 100 km) transmit at speeds below 150 Mbps.
Figure 8.
Throughput for scenario 4 where the ONUs are placed between 50 km and 100 km from OLT for DWDBA (left) and IPACT (right).
Based on these observations, it can be concluded that the DWDBA algorithm outperforms the IPACT algorithm in this scenario. The far ONUs in the IPACT algorithm face limitations in transmitting at higher offered loads, while all of the ONUs under DWDBA maintain the ability to transmit at the maximum throughput even with increased loads.
4.2.2. Queue Delay
We measure the average packet waiting time in the ONU queues, known as queue delay, before they are processed. The queue delay is a variable component that plays a significant role in determining the overall end-to-end delay in the network. We take into consideration the fact that the packet transmission delay and propagation delay are constant and insignificant in comparison to the queue delay. We present the queue delay results for various scenarios based on the distances between the ONUs and OLT.
Figure 9 shows the queue delay between 50 km and 75 km from the OLT (ONU1 at 50 km, ONU4 at 60 km, and ONU16 at 75 km). In Figure 9 (left), it is evident that the ONUs managed by the DWDBA algorithm exhibit a significantly low queue delay, which remains consistent even at offered loads exceeding 200 Mbps. On the other hand, Figure 9 (right) illustrates that the ONUs under IPACT experience a slightly higher queue delay. At higher offered loads—specifically at 200 Mbps, 170 Mbps, and 130 Mbps for ONU1, ONU4, and ONU16, respectively—these ONUs reach a state of saturation, resulting in instability. These results indicate that the DWDBA algorithm effectively minimizes the queue delay for the ONU, enabling it to maintain the optimal performance even under demanding conditions. In contrast, the IPACT algorithm exhibits higher queue delays, suggesting potential performance degradation under similar circumstances.
Figure 9.
Queue delay for scenario 1 where the ONUs are placed between 50 km and 75 km from OLT for DWDBA (left) and IPACT (right).
Figure 10 provides a comparison of the queue delay for the ONUs in scenario 2, where the distances between the ONUs and the OLT range between 70 km and 100 km. Specifically, ONU2 is located at a distance of 70 km, ONU4 at 80 km, and ONU16 at 100 km. The results reveal a notable distinction in the queue delay between the DWDBA and IPACT algorithms.
Figure 10.
Queue delay for scenario 2 where the ONUs are placed between 70 km and 100 km from OLT for DWDBA (left) and IPACT (right).
In Figure 10 (left), it can be observed that the ONUs under DWDBA experience a low queue delay, which is maintained up to an offered load of 180 Mbps for ONU16, 220 Mbps for ONU4, and 225 Mbps for ONU2. On the other hand, in Figure 10 (right), the ONUs under IPACT exhibit a considerably higher queue delay. Furthermore, the ONUs under IPACT reach saturation at lower offered loads, with ONU16 saturating at 85 Mbps, ONU4 at 125 Mbps, and ONU2 at 145 Mbps.
Figure 11 provides a comparison of the queue delay for the ONUs in scenario 3, considering different distances of the ONUs ranging between 17 km and 100 km from the OLT. Specifically, ONU5 is located at 17 km, ONU6 at 37 km, ONU4 at 56 km, ONU11 at 71 km, and ONU1 at 100 km. The results demonstrate a significantly lower queue delay for the respective ONUs under the DWDBA algorithm in Figure 11 (left) compared to the IPACT algorithm in Figure 11 (right).
Figure 11.
Queue delay for scenario 3 where the ONUs are placed between 17 km and 100 km from OLT for DWDBA (left) and IPACT (right).
In particular, the farthest ONU (ONU1 at 100 km) is able to maintain its queue delay below 1.5 ms up to an offered load of 150 Mbps under DWDBA, whereas it is unable to achieve a queue delay of less than 1.5 ms below 50 Mbps under IPACT. This outcome highlights the effectiveness of our DWDBA algorithm in optimizing the LRPON performance, ensuring that the ONUs located farther from the OLT are not penalized for their distances.
In Figure 12, the results from scenario 4, where the ONUs are positioned between 50 km and 100 km from the OLT, are presented. In Figure 12 (left), which corresponds to the DWDBA algorithm, all of the ONUs demonstrate low queue delays that are proportional to their distances from the OLT. Notably, the DWDBA algorithm enables the farther ONUs to maintain low queue delays even at higher offered loads. For instance, the ONUs are able to sustain low queue delays up to an offered load of 200 Mbps due to the fact that the DWDBA does not penalize the farther ONUs.
Figure 12.
Queue delay for ONUs placed between 50 km and 100 km from OLT for DWDBA (left) and IPACT (right).
In contrast, Figure 12 (right) illustrates the performance of the ONUs under the IPACT algorithm. Similar to the DWDBA algorithm, the ONUs closer to the OLT display lower queue delays than the ONUs positioned farther away. However, overall, the ONUs experience significantly higher queue delays under the IPACT algorithm compared to the DWDBA algorithm. Furthermore, the ONUs under the IPACT algorithm are unable to sustain low queue delays beyond an offered load of 100 Mbps, whereas the DWDBA algorithm allows the ONUs to maintain low queue delays even at offered loads of up to 200 Mbps. The findings demonstrate that the DWDBA algorithm outperforms the IPACT algorithm in terms of the queue delay. The DWDBA algorithm ensures that all of the ONUs, regardless of their distance from the OLT, maintain low queue delays. In contrast, the IPACT algorithm results in higher queue delays for the ONUs, with limited capacity to sustain low queue delays at higher offered loads.
5. Discussion of Results
The results presented in our study are focused on two primary aspects. The first objective is to prove that our DWDBA algorithm is a suitable DBA solution for the next-generation TWDM-based LRPONs. The second objective is to evaluate the performance of our algorithm in terms of the queue delay and throughput by analyzing the effect of the distance between the ONUs and the OLT. To ensure realistic results, we incorporated a realistic LTT of 10 microseconds, which is often overlooked in DBA algorithm design. We highlighted the significance of accounting for the LTT to achieve accurate outcomes when designing and evaluating DBA algorithms for low-latency and high-bandwidth systems.
The results highlight the performance comparison between the DWDBA algorithm and the IPACT algorithm in terms of both the queue delay and throughput. Additionally, the influence of variations in the distances of the ONUs on the performance of the DWDBA algorithm is investigated. Overall, we achieved a remarkable average bandwidth efficiency of approximately 85% in the upstream link, meeting the minimum efficiency standard set in [14]. Our results consistently demonstrated that the DWDBA algorithm performed better than the IPACT algorithm in terms of both the queue delay and throughput across various scenarios. This superiority was observed when the ONUs were located at low, moderate, and long distances from the OLT. Its unique distance-weighted approach ensured equitable resource allocation for ONUs located farther from the OLT. Consequently, the DWDBA algorithm enabled the ONUs, regardless of their distance from the OLT, to transmit a higher throughput even at higher offered loads, showcasing its adaptability and robustness in various network scenarios.
In terms of the queue delay, the DWDBA algorithm significantly reduced it even at higher offered loads, making it highly suitable for the LRPON. Compared to IPACT, it achieved a more than 30% reduction in the queue delay while maintaining stability at higher offered loads. These findings indicated that the DWDBA algorithm effectively managed and minimized the queuing delay, resulting in an improved performance and a better user experience. Even when the ONUs were widely dispersed, the DWDBA algorithm continued to outperform IPACT. The queue delay in our study was observed to increase proportionally with the distance between the ONUs and the OLT, which is expected due to the longer transmission paths. However, the implementation of the DWDBA algorithm addressed this issue by ensuring that the queue delay and throughput for farther ONUs were not penalized based on their distances. Unlike the IPACT algorithm, the DWDBA algorithm incorporates a weight factor that takes into account the distances of the ONUs to the OLT, resulting in fair treatment for all ONUs and preventing excessive queue delays for those located farther away. It efficiently adapted to the network topology and allocated resources effectively, enabling ONUs at different distances to maintain acceptable performance levels.
Furthermore, the DWDBA algorithm demonstrated its scalability by accommodating higher offered loads, exceeding 200 Mbps, before reaching saturation. This highlights its capacity to handle higher traffic demands without compromising the quality of service. In contrast, the IPACT algorithm exhibited limitations in maintaining an acceptable queue delay and throughput, especially at higher offered loads.
Overall, our study strongly supports the effectiveness and suitability of the DWDBA algorithm for next-generation LRPONs. It consistently outperformed IPACT in terms of both the queue delay and throughput, effectively managing the queue delay, providing better throughput, and minimizing the impact of distance on the performance. Further research should focus on enhancing its capabilities and addressing the limitations in various network scenarios to ensure its continued effectiveness and scalability.
6. Conclusions
The potential of TWDM-based LRPON technology as a promising solution for providing high bandwidth capacity and low latency for the latest and upcoming services over extended distances is significant. Our algorithm, which is based on the IPACT model, is tailored specifically for optimizing LRPONs using up to four wavelengths. One notable advantage of our DWDBA algorithm is its ability to ensure the fair treatment of the ONUs located farthest from the OLT. Moreover, we recognize the critical importance of considering the LTT, which is frequently ignored in DBA algorithms for TWDM-LRPON systems. By incorporating the LTT into our algorithm, we offer a practical and realistic optimization for LRPONs.
Our DWDBA algorithm assigns a weighted vector to each ONU based on its normalized distance from the OLT. This prioritizes the ONUs for transmission based on their distances, sorted in a descending order from a pre-assigned distance vector, and the availability of wavelengths. The simulation results demonstrated that our algorithm effectively shares the bandwidth among users and allocates wavelengths in a balanced manner, resulting in a significant 30% reduction in the average queue delay compared to the IPACT algorithm.
This research is a significant contribution to the advancement of next-generation networking, specifically in the implementation of DBA algorithms for TWDM-based LRPONs. The DWDBA algorithm exhibits great potential in optimizing the performance of Long-Reach PONs in various scenarios, including its application in the mobile fronthaul of the cloud RAN (CRAN) in the future generations of mobile communications. Our aim is to shape the future of next-generation networks and make a positive impact on the development of a sustainable and efficient infrastructure. Additionally, our work paves the way for further research on the implementation of DBA algorithms in LRPONs. Going forward, we have plans to enhance the network management architecture by incorporating the principles of QoS, which will further improve the overall performance and adaptability of LRPONs.
Author Contributions
Conceptualization, A.H. and M.Z.; methodology, A.H. and M.Z.; software, A.H., A.B. and M.Z.; validation, D.R. and J.R.P.; formal analysis, A.H., M.Z., D.R. and J.R.P.; investigation, A.H., A.B. and M.Z.; resources, A.H. and M.Z.; writing—original draft preparation, A.H. and M.Z.; writing—review and editing, A.H., M.Z., D.R. and J.R.P.; visualization, A.H., M.Z., D.R. and J.R.P.; supervision, D.R. and J.R.P.; project administration, A.H., M.Z., D.R. and J.R.P. All authors have read and agreed to the published version of the manuscript.
Funding
This work has been supported by the Agencia Estatal de Investigación of Ministerio de Ciencia e Innovación of Spain under project PID2019-108713RB-C51 MCIN/AEI/10.13039/501100011033.
Institutional Review Board Statement
Not applicable.
Informed Consent Statement
Not applicable.
Data Availability Statement
The code used in the paper can be found at https://www.dropbox.com/scl/fo/bq63wq2gsdrhg5zkiqkf7/h?rlkey=cbte4f38prtgw8dvxi5pc2x9t&dl=0 (accessed on 9 July 2023).
Acknowledgments
The authors would like to express their sincere gratitude to Sebastià Sallent (UPC) for his invaluable comments and insights provided during the development of this research. His expertise and guidance have greatly contributed to the quality and clarity of the work. The authors are sincerely thankful for his time, support, and valuable input.
Conflicts of Interest
The authors declare no conflict of interest.
References
- Gupta, A.; Chandra, V.; Mukherjee, S.; Adhya, A. Distributed DBA Scheme for Fog Node Equipped LR-EPON Based FiWi Network. In Proceedings of the 2021 IEEE 18th India Council Intl Conference (INDICON), Guwahati, India, 19–21 December 2021; pp. 1–6. [Google Scholar]
- Horvath, T.; Radil, J.; Munster, P.; Bao, N.-H. Optical amplifiers for access and passive optical networks: A tutorial. Appl. Sci. 2020, 10, 5912. [Google Scholar] [CrossRef]
- Abdellaoui, Z.; Dieudonne, Y.; Aleya, A. Design, implementation and evaluation of a Fiber To The Home (FTTH) access network based on a Giga Passive Optical Network GPON. Array 2021, 10, 100058. [Google Scholar] [CrossRef]
- Fayad, A.; Cinkler, T.; Rak, J.; Jha, M. Design of Cost-Efficient Optical Fronthaul for 5G/6G Networks: An Optimization Perspective. Sensors 2022, 22, 9394. [Google Scholar] [CrossRef] [PubMed]
- DeSanti, C.; Du, L.; Guarin, J.; Bone, J.; Lam, C.F. Super-PON: An evolution for access networks. J. Opt. Commun. Netw. 2020, 12, D66–D77. [Google Scholar] [CrossRef]
- Saha, S.; Hossen, M.; Hanawa, M. A new DBA algorithm for reducing delay and solving the over-granting problem of long reach PON. Opt. Switch. Netw. 2019, 31, 62–71. [Google Scholar] [CrossRef]
- Du, L.B.; Zhao, X.; Yin, S.; Zhang, T.; Barratt, A.E.; Jiang, J.; Wang, D.; Geng, J.; DeSanti, C.; Lam, C.F. Long-reach wavelength-routed TWDM PON: Technology and deployment. J. Light. Technol. 2018, 37, 688–697. [Google Scholar] [CrossRef]
- Mohamed, I. Long-reach Optical Access (LROA): A Cost-effective Promising Approach. Communications 2019, 7, 40–44. [Google Scholar] [CrossRef]
- Zhang, W.; Lin, B.; Yin, Q.; Zhao, T. Infrastructure deployment and optimization of fog network based on MicroDC and LRPON integration. Peer Peer Netw. Appl. 2017, 10, 579–591. [Google Scholar] [CrossRef]
- Ruffini, M. Cost Analysis of Rural Roll-Out using long reach PON: Trading off Upfront Cost Under Uncertainty of User Take-up Rate. J. Opt. Commun. Netw. 2021, 13, 69–84. [Google Scholar]
- Ruffini, M.; Achouche, M.; Arbelaez, A.; Bonk, R.; Di Giglio, A.; Doran, N.; Furdek, M.; Jensen, R.; Montalvo, J.; Parsons, N.; et al. Access and metro network convergence for flexible end-to-end network design. J. Opt. Commun. Netw. 2017, 9, 524–535. [Google Scholar] [CrossRef]
- Thangappan, T.; Therese, B.; Suvarnamma, A.; Swapna, G.S. Review on dynamic bandwidth allocation of GPON and EPON. J. Electron. Sci. Technol. 2020, 18, 297–307. [Google Scholar] [CrossRef]
- Naim, N.F.; Zakaria, F.B.; Sarnin, S.S.; Supian, L.S. Design and Performance Analysis of Time and Wavelength Division Multiplexed Passive Optical Network (TWDM-PON). ARPN J. Eng. Appl. Sci. 2019, 14, 1777–1782. [Google Scholar]
- Zehri, M.; Haastrup, A.; Rincón, D.; Piney, J.R.; Sallent, S.; Bazzi, A. A QoS-Aware Dynamic Bandwidth Allocation Algorithm for Passive Optical Networks with Non-Zero Laser Tuning Time. Photonics 2021, 8, 159. [Google Scholar] [CrossRef]
- Buttaboni, A.; De Andrade, M.; Tornatore, M. A multi-threaded dynamic bandwidth and wavelength allocation scheme with void filling for long reach WDM/TDM PONs. J. Light. Technol. 2013, 31, 1149–1157. [Google Scholar] [CrossRef]
- Ahmed, J.; Chen, J.; Wosinska, L.; Chen, B.; Mukherjee, B. Efficient inter-thread scheduling scheme for long-reach passive optical networks. IEEE Commun. Mag. 2013, 51, S35–S43. [Google Scholar] [CrossRef]
- Saha, S.; Hossen, M. Scheduled multi gate polling (SMGP) algorithm for delay reduction of long reach PON based access network. In Proceedings of the 2017 4th International Conference on Advances in Electrical Engineering (ICAEE), Dhaka, Bangladesh, 28–30 September 2017; pp. 373–378. [Google Scholar]
- Cheng, Y.; Chan, C.-K. A Low-Latency DWBA Scheme for TWDM-PON Based Fronthaul Network with Non-Zero Laser Tuning Time. In Proceedings of the Conference on Lasers and Electro-Optics/Pacific Rim, Optica Publishing Group, Sapporo, Japan, 31 August–5 September 2022; p. CTuP9F_06. [Google Scholar]
- Kantarci, B.; Mouftah, H.T. Bandwidth Distribution Solutions for Performance Enhancement in Long-Reach Passive Optical Networks. IEEE Commun. Surv. Tutor. 2012, 14, 714–733. [Google Scholar] [CrossRef]
- Zhang, Q.-L.; He, R.-X.; Lin, B.; Li, S.; Wang, Y. OPNET-based modeling and simulations on dynamic bandwidth allocation algorithms in long-reach passive optical networks. In Wireless Communication and Sensor Network; World Scientific: Singapore, 2016; pp. 908–916. [Google Scholar]
- Skubic, B.; Chen, J.; Ahmed, J.; Chen, B.; Wosinska, L.; Mukherjee, B. Dynamic bandwidth allocation for long-reach PON: Overcoming performance degradation. IEEE Commun. Mag. 2010, 48, 100–108. [Google Scholar] [CrossRef]
- Mercian, A. Analytical Approach to Dynamic Bandwidth Allocation Algorithms used in LRPON. Master’s Thesis, Arizona State University, Tempe, AZ, USA, 2012. Available online: https://keep.lib.asu.edu/items/151059 (accessed on 9 July 2023).
- Mercian, A.; McGarry, M.P.; Reisslein, M. Offline and online multi-thread polling in long-reach PONs: A critical evaluation. J. Light. Technol. 2013, 31, 2018–2028. [Google Scholar] [CrossRef][Green Version]
- Usmani, F.; Zaidi, S.; Awais, A.; Raja, M.Y.A. Efficient dynamic bandwidth allocation schemes in Long-Reach Passive Optical Networks—A survey. In Proceedings of the 2014 11th Annual High Capacity Optical Networks and Emerging/Enabling Technologies (Photonics for Energy), Charlotte, NC, USA, 15–17 December 2014; pp. 36–40. [Google Scholar]
- Sales, V.; Segarra, J.; Prat, J. An efficient dynamic bandwidth allocation for GPON long-reach extension systems. Opt. Switch. Netw. 2014, 14, 69–77. [Google Scholar] [CrossRef]
- Miyata, S.; Baba, K.-I.; Yamaoka, K.; Kinoshita, H. Exact Mean Packet Delay Analysis for Long-Reach Passive Optical Networks. In Proceedings of the 2015 IEEE Global Communications Conference (GLOBECOM), San Diego, CA, USA, 6–10 December 2015; pp. 1–6. [Google Scholar]
- Mohammad, S.H.; Zulkifli, N.; Idrus, S.M. Dynamic bandwidth allocation algorithm for long reach passive optical network. Telecommun. Comput. Electron. Control. 2021, 19, 738–746. [Google Scholar] [CrossRef]
- De Andrade, M.; Chen, J.; Skubic, B.; Ahmed, J.; Wosinska, L. Enhanced IPACT: Solving the over-granting problem in long-reach EPON. Telecommun. Syst. 2013, 54, 137–146. [Google Scholar]
- Chao, I.-F.; Zhang, T.-M. A novel robust and efficient dynamic bandwidth allocation scheme over a long-reach passive optical network. In Proceedings of the 2015 21st Asia-Pacific Conference on Communications (APCC), Kyoto, Japan, 14–16 October 2015; pp. 204–208. [Google Scholar]
- Kramer, G.; Mukherjee, B.; Pesavento, G. Interleaved polling with adaptive cycle time (IPACT): A dynamic bandwidth distribution scheme in an optical access network. Photonic Netw. Commun. 2002, 4, 89–107. [Google Scholar] [CrossRef]
- ITU-T Recommendations. 989.2. 40-Gigabit-Capable Passive Optical Networks 2 (NG-PON2): Physical Media Dependent (PMD) Layer Specification; International Telecommunication Union (ITU): Geneva, Switzerland, 2019. [Google Scholar]
- Navarro, M.C. Study and implementation of new DBA for WDM-PON. Master’s Thesis, Universitat Politècnica de Catalunya (UPC), Barcelona, Spain, 2010. Available online: https://upcommons.upc.edu/handle/2099.1/9889 (accessed on 9 July 2023).
- McGarry, M.P.; Reisslein, M.; Colbourn, C.J.; Maier, M.; Aurzada, F.; Scheutzow, M. Just-in-time scheduling for multichannel EPON. J. Light. Technol. 2008, 26, 1204–1216. [Google Scholar]
- Melo, E.F.; de Oliveira, H.M. An Overview of Self-Similar Traffic: Its Implications in the Network Design. Rev. De Tecnol. Da Inf. E Comun. 2020, 9, 38–46. [Google Scholar]
Disclaimer/Publisher’s Note: The statements, opinions and data contained in all publications are solely those of the individual author(s) and contributor(s) and not of MDPI and/or the editor(s). MDPI and/or the editor(s) disclaim responsibility for any injury to people or property resulting from any ideas, methods, instructions or products referred to in the content. |
© 2023 by the authors. Licensee MDPI, Basel, Switzerland. This article is an open access article distributed under the terms and conditions of the Creative Commons Attribution (CC BY) license (https://creativecommons.org/licenses/by/4.0/).











