Long-Term Dietary Lycium ruthenicum Murr. Anthocyanins Intake Alleviated Oxidative Stress-Mediated Aging-Related Liver Injury and Abnormal Amino Acid Metabolism
Abstract
1. Introduction
2. Materials and Methods
2.1. Chemicals and Materials
2.2. Animals and Treatments
2.3. Evaluation of the Motor Ability of Rats
2.4. Sample Collection
2.5. Serum Biochemical Assays
2.6. Hematoxylin and Eosin (HE) Staining
2.7. Immunohistochemistry
2.8. qRT-PCR Analysis
2.9. Extensive Targeted Metabolomics Analysis
2.10. Statistical Analysis
3. Results
3.1. Body Weight, Motor Ability, and Serum Aging Markers
3.2. Effect of LRA on Liver Injury
3.3. Effect of LRA on DG-Induced Liver Inflammation and Fas/FasL Activation
3.4. Effects of LRA on the Serum Metabolome Profiles
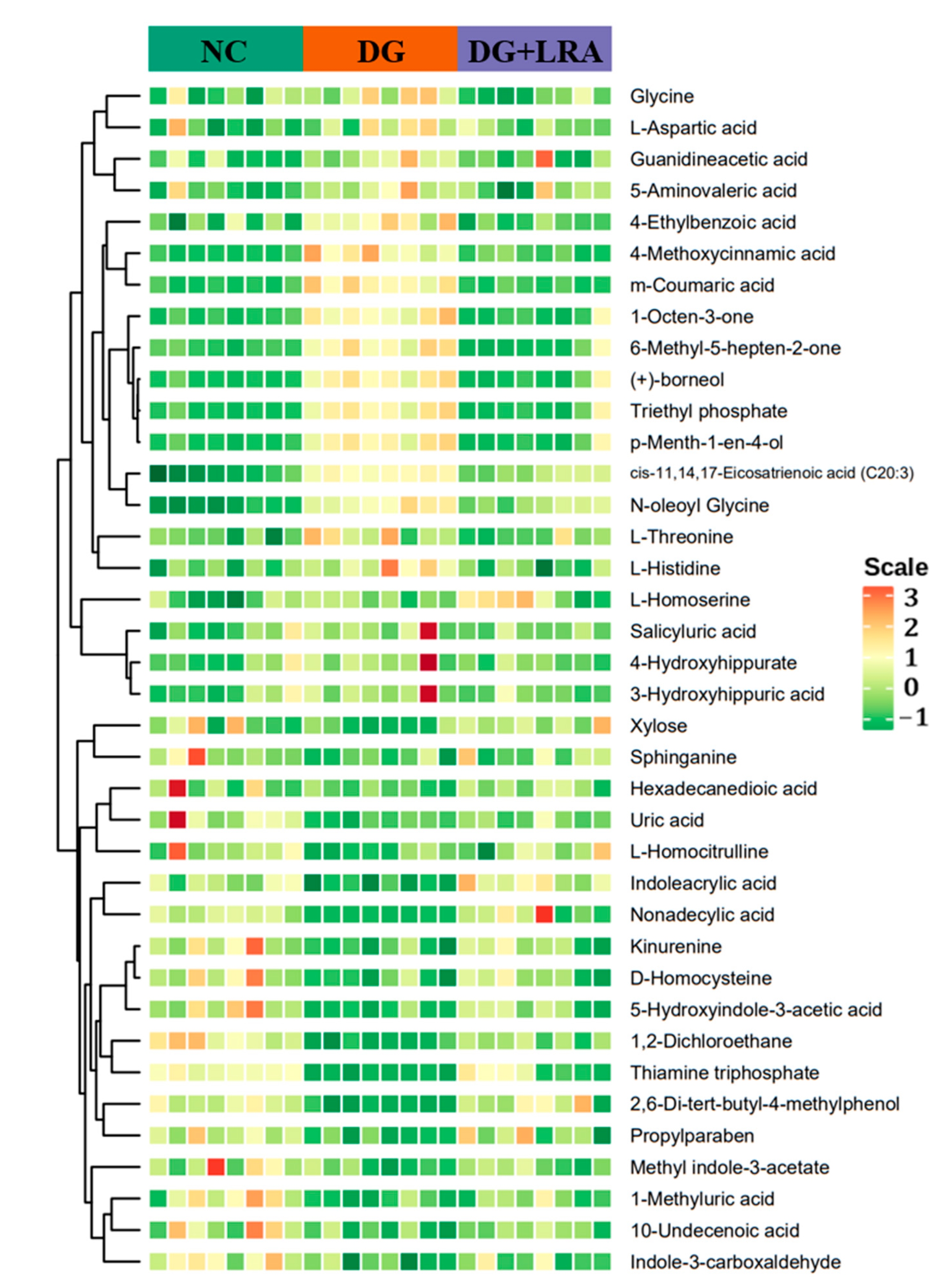
3.5. Screening for the Differential Metabolites
3.6. KEGG Functional Annotation and Enrichment Analysis
4. Discussion
5. Conclusions
Author Contributions
Funding
Institutional Review Board Statement
Informed Consent Statement
Data Availability Statement
Conflicts of Interest
References
- Campisi, J.; Kapahi, P.; Lithgow, G.J.; Melov, S.; Newman, J.C.; Verdin, E. From discoveries in ageing research to therapeutics for healthy ageing. Nature 2019, 571, 183–192. [Google Scholar] [CrossRef] [PubMed]
- Moldogazieva, N.T.; Mokhosoev, I.M. Oxidative Stress and Advanced Lipoxidation and Glycation End Products (ALEs and AGEs) in Aging and Age-Related Diseases. Oxidative Med. Cell. Longev. 2019, 2019, 3085756. [Google Scholar] [CrossRef] [PubMed]
- Nedic, O.; Rattan, S.I.; Grune, T.; Trougakos, I.P. Molecular effects of advanced glycation end products on cell signalling pathways, ageing and pathophysiology. Free Radic. Res. 2013, 47 (Suppl. S1), 28–38. [Google Scholar] [CrossRef] [PubMed]
- Ros, M.; Carrascosa, J.M. Current nutritional and pharmacological anti-aging interventions. Biochim. Biophys. Acta Mol. Basis Dis. 2020, 1866, 165612. [Google Scholar] [CrossRef] [PubMed]
- Wang, H.; Li, J.; Tao, W.; Zhang, X.; Gao, X.; Yong, J.; Zhao, J.; Zhang, L.; Li, Y.; Duan, J.-A. Lycium ruthenicum studies: Molecular biology, phytochemistry and pharmacology. Food Chem. 2018, 240, 759–766. [Google Scholar] [CrossRef]
- Chen, S.; Zeng, Z.; Hu, N.; Bai, B.; Wang, H.; Suo, Y. Simultaneous optimization of the ultrasound-assisted extraction for phenolic compounds content and antioxidant activity of Lycium ruthenicum Murr. fruit using response surface methodology. Food Chem. 2018, 242, 1–8. [Google Scholar] [CrossRef]
- Tang, J.; Yan, Y.; Ran, L.; Mi, J.; Sun, Y.; Lu, L.; Gao, Y.; Zeng, X.; Cao, Y. Isolation, antioxidant property and protective effect on PC12 cell of the main anthocyanin in fruit of Lycium ruthenicum Murray. J. Funct. Foods 2017, 30, 97–107. [Google Scholar] [CrossRef]
- Yin, J.; Wu, T. Anthocyanins from black wolfberry (Lycium ruthenicum Murr.) prevent inflammation and increase fecal fatty acid in diet-induced obese rats. RSC Adv. 2017, 7, 47848–47853. [Google Scholar] [CrossRef]
- Zhang, G.; Chen, S.; Zhou, W.; Meng, J.; Deng, K.; Zhou, H.; Hu, N.; Suo, Y. Anthocyanin composition of fruit extracts from Lycium ruthenicum and their protective effect for gouty arthritis. Ind. Crops Prod. 2019, 129, 414–423. [Google Scholar] [CrossRef]
- Lin, J.; Zhang, Y.; Wang, X.; Wang, W. Lycium ruthenicum extract alleviates high-fat diet-induced nonalcoholic fatty liver disease via enhancing the AMPK signaling pathway. Mol. Med. Rep. 2015, 12, 3835–3840. [Google Scholar] [CrossRef]
- Wang, Z.; Sun, L.; Fang, Z.; Nisar, T.; Zou, L.; Li, D.; Guo, Y. Lycium ruthenicum Murray anthocyanins effectively inhibit α-glucosidase activity and alleviate insulin resistance. Food Biosci. 2021, 41, 100949. [Google Scholar] [CrossRef]
- Liu, P.; Zhou, W.; Xu, W.; Peng, Y.; Yan, Y.; Lu, L.; Mi, J.; Zeng, X.; Cao, Y. The Main Anthocyanin Monomer from Lycium ruthenicum Murray Fruit Mediates Obesity via Modulating the Gut Microbiota and Improving the Intestinal Barrier. Foods 2022, 11, 98. [Google Scholar] [CrossRef] [PubMed]
- Peng, Y.; Yan, Y.; Wan, P.; Chen, D.; Ding, Y.; Ran, L.; Mi, J.; Lu, L.; Zhang, Z.; Li, X. Gut microbiota modulation and anti-inflammatory properties of anthocyanins from the fruits of Lycium ruthenicum Murray in dextran sodium sulfate-induced colitis in mice. Free Radic. Biol. Med. 2019, 136, 96–108. [Google Scholar] [CrossRef] [PubMed]
- Peng, Y.; Yan, Y.; Wan, P.; Dong, W.; Huang, K.; Ran, L.; Mi, J.; Lu, L.; Zeng, X.; Cao, Y. Effects of long-term intake of anthocyanins from Lycium ruthenicum Murray on the organism health and gut microbiota in vivo. Food Res. Int. 2020, 130, 108952. [Google Scholar] [CrossRef] [PubMed]
- Chen, S.; Zhou, H.; Zhang, G.; Meng, J.; Deng, K.; Zhou, W.; Wang, H.; Wang, Z.; Hu, N.; Suo, Y. Anthocyanins from Lycium ruthenicum Murr. Ameliorated d-Galactose-Induced Memory Impairment, Oxidative Stress, and Neuroinflammation in Adult Rats. J. Agric. Food Chem. 2019, 67, 3140–3149. [Google Scholar] [CrossRef]
- Chen, S.; Hu, N.; Wang, H.; Li, G. The major anthocyanin of Lycium ruthenicum Murr. relieves cognitive deficits, oxidative stress, neuroinflammation, and hippocampal metabolome alterations in aging rats. J. Funct. Foods 2022, 94, 105104. [Google Scholar] [CrossRef]
- Rivero-Segura, N.A.; Bello-Chavolla, O.Y.; Barrera-Vázquez, O.S.; Gutierrez-Robledo, L.M.; Gomez-Verjan, J.C. Promising biomarkers of human aging: In search of a multi-omics panel to understand the aging process from a multidimensional perspective. Ageing Res. Rev. 2020, 64, 101164. [Google Scholar] [CrossRef]
- Rinschen, M.M.; Ivanisevic, J. Identification of bioactive metabolites using activity metabolomics. Nat. Rev. Mol. Cell Biol. 2019, 20, 353–367. [Google Scholar] [CrossRef]
- Sharma, R.; Ramanathan, A. The Aging Metabolome-Biomarkers to Hub Metabolites. Proteomics 2020, 20, e1800407. [Google Scholar] [CrossRef]
- Zhao, X.; Golic, F.T.; Harrison, B.R.; Manoj, M.; Hoffman, E.V.; Simon, N.; Johnson, R.; MacCoss, M.J.; McIntyre, L.M.; Promislow, D.E.L. The metabolome as a biomarker of aging in Drosophila melanogaster. Aging Cell 2022, 21, e13548. [Google Scholar] [CrossRef]
- Jové, M.; Maté, I.; Naudí, A.; Mota-Martorell, N.; Portero-Otín, M.; De la Fuente, M.; Pamplona, R. Human Aging Is a Metabolome-related Matter of Gender. J. Gerontol. Ser. A Biol. Sci. Med. Sci. 2016, 71, 578–585. [Google Scholar] [CrossRef] [PubMed]
- Johnson, L.C.; Parker, K.; Aguirre, B.F.; Nemkov, T.G.; D’Alessandro, A.; Johnson, S.A.; Seals, D.R.; Martens, C.R. The plasma metabolome as a predictor of biological aging in humans. GeroScience 2019, 41, 895–906. [Google Scholar] [CrossRef] [PubMed]
- Liu, J.F.; Yang, Y.H.; Wu, Y.; Yang, J.T. Untargeted Metabolomic Profiling of Liver and Serum in Mouse during Normal Aging. Zhongguo Yi Xue Ke Xue Yuan Xue Bao Acta Acad. Med. Sin. 2021, 43, 536–544. [Google Scholar]
- Pan, Y.; Li, Y.; Liu, P.; Zhang, Y.; Li, B.; Liu, Z.; Shui, G.; Ma, L. Metabolomics-Based Frailty Biomarkers in Older Chinese Adults. Front. Med. 2021, 8, 830723. [Google Scholar] [CrossRef] [PubMed]
- Azman, K.F.; Zakaria, R. D-Galactose-induced accelerated aging model: An overview. Biogerontology 2019, 20, 763–782. [Google Scholar] [CrossRef]
- Krishnamurthy, K.; Medina, A.M.; Howard, L. The Utility of Elevated Serum Lactate Dehydrogenase in Current Clinical Practice. Lab. Med. 2021, 52, e17–e22. [Google Scholar] [CrossRef]
- Rupasinghe, H.P.V.; Arumuggam, N. Chapter 5. Health benefits of anthocyanins. In Anthocyanins from Natural Sources: Exploiting Targeted Delivery for Improved Health; The Royal Society of Chemistry: London, UK, 2019; pp. 121–158. [Google Scholar]
- Gong, P.; Wang, D.; Cui, D.; Yang, Q.; Wang, P.; Yang, W.; Chen, F. Anti-aging function and molecular mechanism of Radix Astragali and Radix Astragali preparata via network pharmacology and PI3K/Akt signaling pathway. Phytomed. Int. J. Phytother. Phytopharm. 2021, 84, 153509. [Google Scholar] [CrossRef]
- Song, H.; Wu, T.; Xu, D.; Chu, Q.; Lin, D.; Zheng, X. Dietary sweet cherry anthocyanins attenuates diet-induced hepatic steatosis by improving hepatic lipid metabolism in mice. Nutrition 2016, 32, 827–833. [Google Scholar] [CrossRef]
- Romualdo, G.R.; de Souza, I.P.; de Souza, L.V.; Prata, G.B.; de Campos Fraga-Silva, T.F.; Sartori, A.; Borguini, R.G.; de Araújo Santiago, C.P.; Fernandes, A.A.H.; Cogliati, B.; et al. Beneficial effects of anthocyanin-rich peels of Myrtaceae fruits on chemically-induced liver fibrosis and carcinogenesis in mice. Food Res. Int. 2021, 139, 109964. [Google Scholar] [CrossRef]
- Zhu, X.; Lin, X.; Zhang, P.; Liu, Y.; Ling, W.; Guo, H. Upregulated NLRP3 inflammasome activation is attenuated by anthocyanins in patients with nonalcoholic fatty liver disease: A case-control and an intervention study. Clin. Res. Hepatol. Gastroenterol. 2022, 46, 101843. [Google Scholar] [CrossRef]
- Fallah, A.A.; Sarmast, E.; Fatehi, P.; Jafari, T. Impact of dietary anthocyanins on systemic and vascular inflammation: Systematic review and meta-analysis on randomised clinical trials. Food Chem. Toxicol. 2020, 135, 110922. [Google Scholar] [CrossRef] [PubMed]
- Srivastava, S. Emerging Insights into the Metabolic Alterations in Aging Using Metabolomics. Metabolites 2019, 9, 301. [Google Scholar] [CrossRef] [PubMed]
- DeBerardinis, R.J.; Thompson, C.B. Cellular metabolism and disease: What do metabolic outliers teach us? Cell 2012, 148, 1132–1144. [Google Scholar] [CrossRef] [PubMed]
- Liu, H.; Zhang, X.; Xiao, J.; Song, M.; Cao, Y.; Xiao, H.; Liu, X. Astaxanthin attenuates d-galactose-induced brain aging in rats by ameliorating oxidative stress, mitochondrial dysfunction, and regulating metabolic markers. Food Funct. 2020, 11, 4103–4113. [Google Scholar] [CrossRef] [PubMed]
- Quirós Cognuck, S.; Reis, W.L.; Silva, M.; Debarba, L.K.; Mecawi, A.S.; de Paula, F.J.A.; Rodrigues Franci, C.; Elias, L.L.K.; Antunes-Rodrigues, J. Sex differences in body composition, metabolism-related hormones, and energy homeostasis during aging in Wistar rats. Physiol. Rep. 2020, 8, e14597. [Google Scholar] [CrossRef]
- Stabler, S.P. Alterations in Sulfur Amino Acids as Biomarkers of Disease. J. Nutr. 2020, 150 (Suppl. S1), 2532s–2537s. [Google Scholar] [CrossRef]
- Goda, Y.; Yamanaka, D.; Nishi, H.; Masuda, M.; Kamei, H.; Kumano, M.; Ito, K.; Katsumata, M.; Yamanouchi, K.; Kataoka, N.; et al. Dietary lysine restriction induces lipid accumulation in skeletal muscle through an increase in serum threonine levels in rats. J. Biol. Chem. 2021, 297, 101179. [Google Scholar] [CrossRef]
- Aon, M.A.; Bernier, M.; Mitchell, S.J.; Di Germanio, C.; Mattison, J.A.; Ehrlich, M.R.; Colman, R.J.; Anderson, R.M.; de Cabo, R. Untangling Determinants of Enhanced Health and Lifespan through a Multi-omics Approach in Mice. Cell Metab. 2020, 32, 100–116.e4. [Google Scholar] [CrossRef]
- Martin, K.S.; Azzolini, M.; Lira Ruas, J. The kynurenine connection: How exercise shifts muscle tryptophan metabolism and affects energy homeostasis, the immune system, and the brain. Am. J. Physiol. Cell Physiol. 2020, 318, C818–C830. [Google Scholar] [CrossRef]





| Group | NC | DG | DG + LRA |
|---|---|---|---|
| Body weight (g) | 309.4 ± 12.8 | 316.6 ± 11.0 | 313.6 ± 13.8 |
| Swimming speed (cm/s) | 31.80 ± 2.36 | 28.61 ± 3.02 # | 32.63 ± 1.95 ** |
| AGEs (pg/mL) | 267.12 ± 35.44 | 305.52 ± 28.27 # | 250.18 ± 33.44 ** |
| MDA (nmol/mL) | 2.48 ± 0.34 | 3.33 ± 0.28 ### | 2.56 ± 0.28 *** |
| Metallothionein (ng/mL) | 75.09 ± 19.77 | 29.06 ± 6.57 ## | 48.68 ± 11.28 * |
| GSH (nmol/mL) | 436.24 ± 66.61 | 184.50 ± 44.08 ### | 337.88 ± 51.73 *** |
| GSH-Px (U/mL) | 31.56 ± 5.05 | 20.02 ± 3.75 ### | 28.76 ± 4.86 *** |
| CAT (U/mL) | 8.00 ± 1.07 | 3.86 ± 1.31 ### | 7.62 ± 1.56 *** |
| T-SOD (U/mL) | 64.02 ± 4.13 | 51.47 ± 5.75 ### | 58.90 ± 7.71 * |
| TNF-α (pg/mL) | 126.30 ± 13.19 | 231.70 ± 31.29 ### | 138.09 ± 17.44 *** |
| IL-6 (pg/mL) | 35.32 ± 7.70 | 58.46 ± 8.67 ## | 39.71 ± 8.97 * |
| IL-10 (pg/mL) | 36.98 ± 6.81 | 12.61 ± 5.32 ### | 31.78 ± 14.40 ** |
| Class | Metabolites | Change # | Chang * | KEGG PATHWAYS |
|---|---|---|---|---|
| Amino acid | L-Threonine | up | down | ko00260, ko00261, ko00290, ko00860, ko00970, ko01100, ko01230, ko02010, ko04974, ko04978 |
| L-Aspartic acid | up | down | ko00220, ko00250, ko00260, ko00261, ko00270, ko00300, ko00340, ko00410, ko00760, ko00770, ko00970, ko01100, ko01200, ko01210, ko01230, ko02010, ko04080, ko04974, ko05230 | |
| Glycine | up | down | ko00120, ko00230, ko00260, ko00310, ko00440, ko00480, ko00630, ko00730, ko00860, ko00970, ko01100, ko01200, ko01230, ko02010, ko04080, ko04721, ko04974, ko04978, ko05230 | |
| L-Histidine | up | down | ko00340, ko00410, ko00970, ko01100, ko01230, ko02010, ko04974, ko05230 | |
| D-Homocysteine | down | up | ko00270, ko00920, ko01100, ko01230, ko01523, ko04621 | |
| L-Homocitrulline | down | up | - | |
| Organic acid | L-Homoserine | up | down | ko00260, ko00270, ko00300, ko00920, ko01100, ko01230 |
| 4-Methoxycinnamic acid | up | down | - | |
| N-oleoyl Glycine | up | down | - | |
| 5-Aminovaleric acid | up | down | ko00310, ko00330, ko01100 | |
| Guanidineacetic acid | up | down | ko00260, ko00330, ko01100 | |
| 3-Hydroxyhippuric acid | up | down | - | |
| Triethyl phosphate | up | down | - | |
| 1-Methyluric acid | down | up | ko00232 | |
| Indoleacrylic acid | down | up | - | |
| Kinurenine | down | up | ko00380, ko01100, ko05143 | |
| Uric acid | down | up | ko00230, ko01100, ko04976 | |
| Co-Enzyme & vitamin | Thiamine triphosphate | down | up | ko00730, ko01100 |
| Lipid | cis-11,14,17-Eicosatrienoic acid (C20:3) | up | down | ko01040 |
| Hexadecanedioic acid | down | up | ko01100 | |
| Nonadecylic acid | down | up | - | |
| Sphinganine | down | up | ko00600, ko01100, ko04071 | |
| 10-Undecenoic acid | down | up | - | |
| Carbohydrate | Xylose | down | up | - |
| Indole and its derivatives | Indole-3-carboxaldehyde | down | up | - |
| 5-Hydroxyindole-3-acetic acid | down | up | ko00380, ko01100, ko04726 | |
| Methyl indole-3-acetate | down | up | - | |
| Benzene and substituted derivatives | m-Coumaric acid | up | down | ko00360, ko01100 |
| Salicyluric acid | up | down | - | |
| 4-Hydroxyhippurate | up | down | - | |
| 4-Ethylbenzoic acid | up | down | - | |
| 2,6-Di-tert-butyl-4-methylphenol | down | up | - | |
| Others | 1-Octen-3-one | up | down | - |
| 6-Methyl-5-hepten-2-one | up | down | - | |
| (+)-borneol | up | down | - | |
| p-Menth-1-en-4-ol | up | down | - | |
| Propylparaben | down | up | - | |
| 1,2-Dichloroethane | down | up | ko01100, ko05204 |
Publisher’s Note: MDPI stays neutral with regard to jurisdictional claims in published maps and institutional affiliations. |
© 2022 by the authors. Licensee MDPI, Basel, Switzerland. This article is an open access article distributed under the terms and conditions of the Creative Commons Attribution (CC BY) license (https://creativecommons.org/licenses/by/4.0/).
Share and Cite
Chen, S.; Wang, H.; Hu, N. Long-Term Dietary Lycium ruthenicum Murr. Anthocyanins Intake Alleviated Oxidative Stress-Mediated Aging-Related Liver Injury and Abnormal Amino Acid Metabolism. Foods 2022, 11, 3377. https://doi.org/10.3390/foods11213377
Chen S, Wang H, Hu N. Long-Term Dietary Lycium ruthenicum Murr. Anthocyanins Intake Alleviated Oxidative Stress-Mediated Aging-Related Liver Injury and Abnormal Amino Acid Metabolism. Foods. 2022; 11(21):3377. https://doi.org/10.3390/foods11213377
Chicago/Turabian StyleChen, Shasha, Honglun Wang, and Na Hu. 2022. "Long-Term Dietary Lycium ruthenicum Murr. Anthocyanins Intake Alleviated Oxidative Stress-Mediated Aging-Related Liver Injury and Abnormal Amino Acid Metabolism" Foods 11, no. 21: 3377. https://doi.org/10.3390/foods11213377
APA StyleChen, S., Wang, H., & Hu, N. (2022). Long-Term Dietary Lycium ruthenicum Murr. Anthocyanins Intake Alleviated Oxidative Stress-Mediated Aging-Related Liver Injury and Abnormal Amino Acid Metabolism. Foods, 11(21), 3377. https://doi.org/10.3390/foods11213377

