Pharmacokinetic Profiling of Ginsenosides, Rb1, Rd, and Rg3, in Mice with Antibiotic-Induced Gut Microbiota Alterations: Implications for Variability in the Therapeutic Efficacy of Red Ginseng Extracts
Abstract
:1. Introduction
2. Materials and Methods
2.1. Materials
2.2. Animals
2.3. Pharmacokinetic Experiments
2.4. Plasma Sample Analysis
2.5. Metagenome Analysis
2.6. Microbial Metabolic Activity
2.7. Data Analysis
3. Results
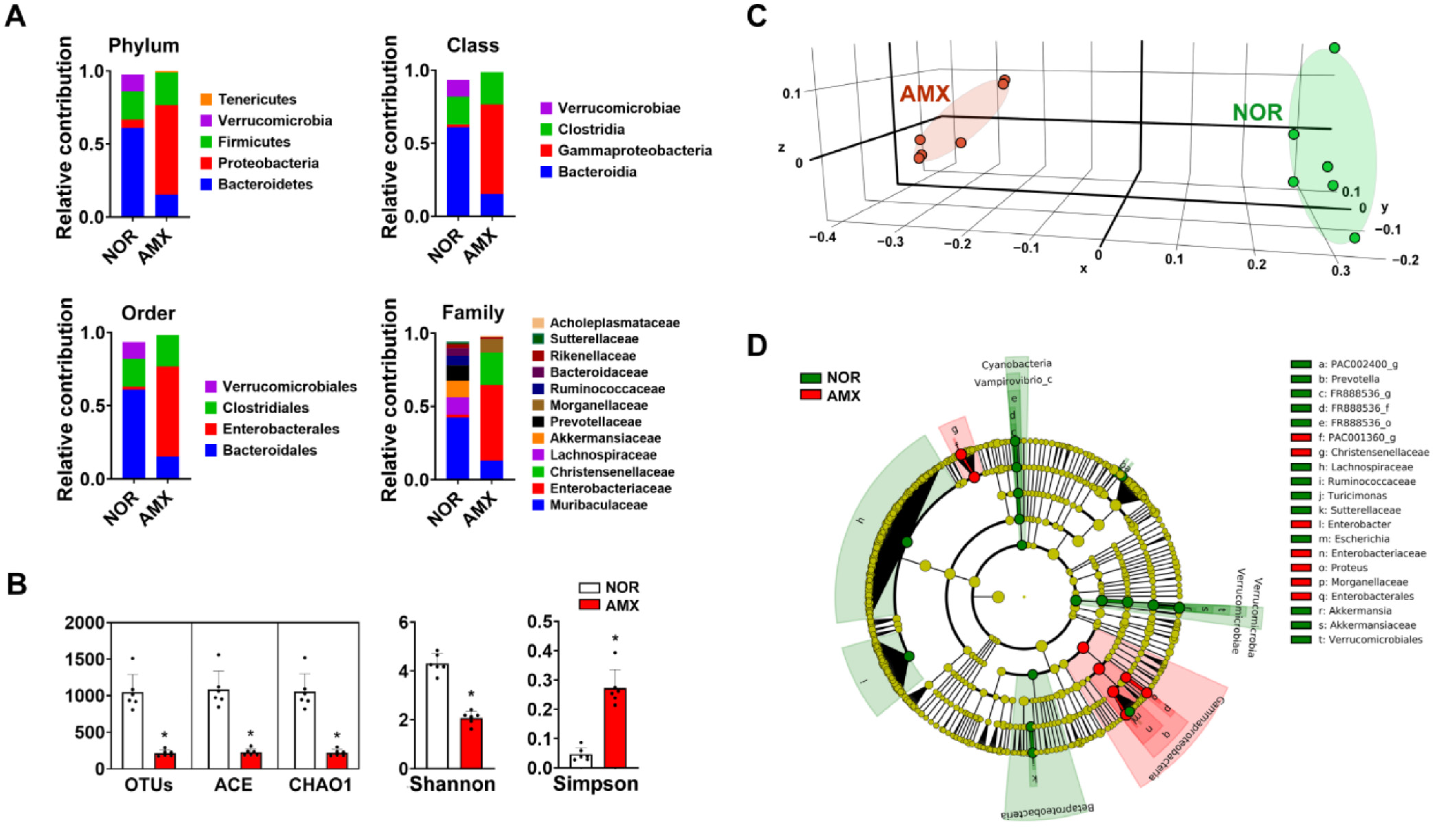
3.1. Effect of Amoxicillin on the Gut Microbiota Composition
3.2. Effect of Amoxicillin on the Pharmacokinetics of Rg3
3.3. Effect of Amoxicillin on the Gut Microbial Metabolism of Rg3
4. Discussion
5. Conclusions
Supplementary Materials
Author Contributions
Funding
Institutional Review Board Statement
Data Availability Statement
Conflicts of Interest
References
- Leung, K.W.; Wong, A.S. Pharmacology of ginsenosides: A literature review. Chin. Med. 2010, 5, 20. [Google Scholar] [CrossRef] [PubMed]
- Im, K.; Kim, J.; Min, H. Ginseng, the natural effectual antiviral: Protective effects of Korean Red Ginseng against viral infection. J. Ginseng Res. 2016, 40, 309–314. [Google Scholar] [CrossRef]
- Zhang, H.; Abid, S.; Ahn, J.C.; Mathiyalagan, R.; Kim, Y.J.; Yang, D.C.; Wang, Y. Characteristics of Panax ginseng Cultivars in Korea and China. Molecules 2020, 25, 2635. [Google Scholar] [CrossRef]
- Li, Z.; Wang, Y.; Xu, Q.; Ma, J.; Li, X.; Tian, Y.; Wen, Y.; Chen, T. Ginseng and health outcomes: An umbrella review. Front. Pharmacol. 2023, 14, 1069268. [Google Scholar] [CrossRef]
- Shin, J.H.; Park, Y.J.; Kim, W.; Kim, D.O.; Kim, B.Y.; Lee, H.; Baik, M.Y. Change of Ginsenoside Profiles in Processed Ginseng by Drying, Steaming, and Puffing. J. Microbiol. Biotechnol. 2019, 29, 222–229. [Google Scholar] [CrossRef] [PubMed]
- Pradhan, P.; Wen, W.; Cai, H.; Gao, Y.T.; Yang, G.; Shu, X.O.; Zheng, W. Association of Ginseng Consumption with All-cause and Cause-specific Mortality: Shanghai Women’s Health Study. J. Epidemiol. 2022, 32, 469–475. [Google Scholar] [CrossRef] [PubMed]
- Panossian, A.; Abdelfatah, S.; Efferth, T. Network Pharmacology of Ginseng (Part II): The Differential Effects of Red Gin-seng and Ginsenoside Rg5 in Cancer and Heart Diseases as Determined by Transcriptomics. Pharmaceuticals 2021, 14, 1010. [Google Scholar] [CrossRef] [PubMed]
- Nocerino, E.; Amato, M.; Izzo, A.A. The aphrodisiac and adaptogenic properties of ginseng. Fitoterapia 2000, 71 (Suppl. S1), S1–S5. [Google Scholar] [CrossRef] [PubMed]
- Lho, S.K.; Kim, T.H.; Kwak, K.P.; Kim, K.; Kim, B.J.; Kim, S.G.; Kim, J.L.; Kim, T.H.; Moon, S.W.; Park, J.Y.; et al. Effects of lifetime cumulative ginseng intake on cognitive function in late life. Alzheimers Res. Ther. 2018, 10, 50. [Google Scholar] [CrossRef]
- Zhou, G.; Wang, C.Z.; Mohammadi, S.; Sawadogo, W.R.; Ma, Q.; Yuan, C.S. Pharmacological Effects of Ginseng: Multiple Constituents and Multiple Actions on Humans. Am. J. Chin. Med. 2023, 51, 1085–1104. [Google Scholar] [CrossRef] [PubMed]
- Choi, K.T. Botanical characteristics, pharmacological effects and medicinal components of Korean Panax ginseng C A Meyer. Acta Pharmacol. Sin. 2008, 29, 1109–1118. [Google Scholar] [CrossRef]
- Christensen, L.P. Ginsenosides chemistry, biosynthesis, analysis, and potential health effects. Adv. Food Nutr. Res. 2009, 55, 1–99. [Google Scholar] [CrossRef] [PubMed]
- Ratan, Z.A.; Haidere, M.F.; Hong, Y.H.; Park, S.H.; Lee, J.O.; Lee, J.; Cho, J.Y. Pharmacological potential of ginseng and its major component ginsenosides. J. Ginseng Res. 2021, 45, 199–210. [Google Scholar] [CrossRef] [PubMed]
- Li, C.P.; Li, R.C. An introductory note to ginseng. Am. J. Chin. Med. 1973, 1, 249–261. [Google Scholar] [CrossRef]
- Kim, D.S.; Kim, Y.; Jeon, J.Y.; Kim, M.G. Effect of Red Ginseng on cytochrome P450 and P-glycoprotein activities in healthy volunteers. J. Ginseng Res. 2016, 40, 375–381. [Google Scholar] [CrossRef] [PubMed]
- Kong, H.; Wang, M.; Venema, K.; Maathuis, A.; van der Heijden, R.; van der Greef, J.; Xu, G.; Hankemeier, T. Bioconversion of red ginseng saponins in the gastro-intestinal tract in vitro model studied by high-performance liquid chromatography-high resolution Fourier transform ion cyclotron resonance mass spectrometry. J. Chromatogr. A 2009, 1216, 2195–2203. [Google Scholar] [CrossRef] [PubMed]
- Kim, K.A.; Jung, I.H.; Park, S.H.; Ahn, Y.T.; Huh, C.S.; Kim, D.H. Comparative analysis of the gut microbiota in people with different levels of ginsenoside Rb1 degradation to compound K. PLoS ONE 2013, 8, e62409. [Google Scholar] [CrossRef]
- Chen, Z.; Zhang, Z.; Liu, J.; Qi, H.; Li, J.; Chen, J.; Huang, Q.; Liu, Q.; Mi, J.; Li, X. Gut Microbiota: Therapeutic Targets of Ginseng Against Multiple Disorders and Ginsenoside Transformation. Front. Cell. Infect. Microbiol. 2022, 12, 853981. [Google Scholar] [CrossRef]
- Hou, K.; Wu, Z.X.; Chen, X.Y.; Wang, J.Q.; Zhang, D.; Xiao, C.; Zhu, D.; Koya, J.B.; Wei, L.; Li, J.; et al. Microbiota in health and diseases. Signal Transduct. Target. Ther. 2022, 7, 135. [Google Scholar] [CrossRef]
- Choi, M.S.; Yu, J.S.; Yoo, H.H.; Kim, D.H. The role of gut microbiota in the pharmacokinetics of antihypertensive drugs. Pharmacol. Res. 2018, 130, 164–171. [Google Scholar] [CrossRef]
- Lee, I.-S.; Uh, I.; Kim, K.-S.; Kim, K.-H.; Park, J.; Kim, Y.; Jung, J.-H.; Jung, H.-J.; Jang, H.-J. Anti-Inflammatory Effects of Ginsenoside Rg3 via NF-κB Pathway in A549 Cells and Human Asthmatic Lung Tissue. J. Immunol. Res. 2016, 2016, 7521601. [Google Scholar] [CrossRef]
- Tian, J.; Fu, F.; Geng, M.; Jiang, Y.; Yang, J.; Jiang, W.; Wang, C.; Liu, K. Neuroprotective effect of 20(S)-ginsenoside Rg3 on cerebral ischemia in rats. Neurosci. Lett. 2005, 374, 92–97. [Google Scholar] [CrossRef] [PubMed]
- Yang, L.; Zou, H.; Gao, Y.; Luo, J.; Xie, X.; Meng, W.; Zhou, H.; Tan, Z. Insights into gastrointestinal microbiota-generated ginsenoside metabolites and their bioactivities. Drug Metab. Rev. 2020, 52, 125–138. [Google Scholar] [CrossRef] [PubMed]
- Zheng, F.; Zhang, M.Y.; Wu, Y.X.; Wang, Y.Z.; Li, F.T.; Han, M.X.; Dai, Y.L.; Yue, H. Biotransformation of Ginsenosides (Rb(1), Rb(2), Rb(3), Rc) in Human Intestinal Bacteria and Its Effect on Intestinal Flora. Chem. Biodivers. 2021, 18, e2100296. [Google Scholar] [CrossRef] [PubMed]
- Kim, J.K.; Choi, M.S.; Jeung, W.; Ra, J.; Yoo, H.H.; Kim, D.H. Effects of gut microbiota on the pharmacokinetics of protopanaxadiol ginsenosides Rd, Rg3, F2, and compound K in healthy volunteers treated orally with red ginseng. J. Ginseng Res. 2020, 44, 611–618. [Google Scholar] [CrossRef]
- Kim, J.K.; Lee, E.K.; Bae, C.W.; Park, S.D.; Shim, J.J.; Lee, J.L.; Yoo, H.H.; Kim, D.H. The Impact of Gut Microbiome on the Pharmacokinetics of Ginsenosides Rd and Rg3 in Mice after Oral Administration of Red Ginseng. Am. J. Chin. Med. 2021, 49, 1897–1912. [Google Scholar] [CrossRef] [PubMed]
- Langille, M.G.I.; Zaneveld, J.; Caporaso, J.G.; McDonald, D.; Knights, D.; Reyes, J.A.; Clemente, J.C.; Burkepile, D.E.; Vega Thurber, R.L.; Knight, R.; et al. Predictive functional profiling of microbial communities using 16S rRNA marker gene sequences. Nat. Biotechnol. 2013, 31, 814–821. [Google Scholar] [CrossRef]
- Kim, J.K.; Choi, M.S.; Yoo, H.H.; Kim, D.H. The Intake of Coffee Increases the Absorption of Aspirin in Mice by Modifying Gut Microbiome. Pharmaceutics 2022, 14, 746. [Google Scholar] [CrossRef] [PubMed]
- Akhavan, B.J.; Khanna, N.R.; Vijhani, P. Amoxicillin. In StatPearls; StatPearls Publishing LLC.: Treasure Island, FL, USA, 2022. Available online: https://www.ncbi.nlm.nih.gov/books/NBK482250 (accessed on 25 October 2023).
- Veeraraghavan, B.; Bakthavatchalam, Y.D.; Sahni, R.D. Orally Administered Amoxicillin/Clavulanate: Current Role in Outpatient Therapy. Infect. Dis. Ther. 2020, 10, 15–25. [Google Scholar] [CrossRef]
- Niwa, T.; Morimoto, M.; Hirai, T.; Hata, T.; Hayashi, M.; Imagawa, Y. Effect of penicillin-based antibiotics, amoxicillin, ampicillin, and piperacillin, on drug-metabolizing activities of human hepatic cytochromes P450. J. Toxicol. Sci. 2016, 41, 143–146. [Google Scholar] [CrossRef]
- Xu, R.; Peng, Y.; Wang, M.; Fan, L.; Li, X. Effects of broad-spectrum antibiotics on the metabolism and pharmacokinetics of ginsenoside Rb1: A study on rats’ gut microflora influenced by lincomycin. J. Ethnopharmacol. 2014, 158 Pt A, 338–344. [Google Scholar] [CrossRef]
- Choi, M.K.; Jin, S.; Jeon, J.H.; Kang, W.Y.; Seong, S.J.; Yoon, Y.R.; Han, Y.H.; Song, I.S. Tolerability and pharmacokinetics of ginsenosides Rb1, Rb2, Rc, Rd, and compound K after single or multiple administration of red ginseng extract in human beings. J. Ginseng Res. 2020, 44, 229–237. [Google Scholar] [CrossRef] [PubMed]



| Gut Microbiota | Composition (%) a | ||
|---|---|---|---|
| Control | Amoxicillin | ||
| Phylum | Bacteroidetes | 61.04 ± 13.05 | 15.26 ± 15.49 * |
| Cyanobacteria | 1.96 ± 2.07 | NQ * | |
| Firmicutes | 19.40 ± 8.50 | 22.18 ± 10.79 | |
| Proteobacteria | 5.78 ± 2.38 | 61.36 ± 5.73 * | |
| Tenericutes | 0.19 ± 0.13 | 1.16 ± 2.12 | |
| Saccharibacteria_TM7 | 0.08 ± 0.08 | NQ * | |
| Verrucomicrobia | 11.45 ± 9.46 | 0.01 ± 0.01 * | |
| Class | Bacteroidia | 61.02 ± 13.05 | 15.26 ± 15.50 * |
| Betaproteobacteria | 1.82 ± 1.76 | NQ * | |
| Clostridia | 18.93 ± 8.39 | 21.93 ± 10.95 | |
| Deltaproteobacteria | 0.93 ± 1.02 | 0.01 ± 0.01 * | |
| Gammaproteobacteria | 2.09 ± 2.39 | 61.32 ± 5.73 * | |
| Mollicutes | 0.19 ± 0.13 | 1.16 ± 2.12 | |
| Verrucomicrobiae | 11.45 ± 9.46 | 0.01 ± 0.01 * | |
| Order | Acholeplasmatales | 0.01 ± 0.01 | 1.15 ± 2.12 * |
| Bacteroidales | 61.00 ± 13.02 | 15.25 ± 15.51 * | |
| Burkholderiales | 1.82 ± 1.75 | NQ * | |
| Clostridiales | 18.93 ± 8.39 | 21.93 ± 10.95 | |
| Desulfovibrionales | 0.92 ± 1.03 | NQ * | |
| Enterobacterales | 2.08 ± 2.39 | 61.31 ± 5.73 * | |
| FR888536_o | 1.96 ± 2.07 | NQ * | |
| Lactobacillales | 0.26 ± 0.25 | 0.23 ± 0.26 | |
| Verrucomicrobiales | 11.45 ± 9.46 | 0.01 ± 0.01 * | |
| Family | Akkermansiaceae | 11.45 ± 9.46 | 0.01 ± 0.01 * |
| Bacteroidaceae | 5.48 ± 6.02 | 0.69 ± 0.64 * | |
| Christensenellaceae | 0.38 ± 0.24 | 21.88 ± 10.94 * | |
| Enterobacteriaceae | 2.05 ± 2.39 | 52.85 ± 5.86 * | |
| Lachnospiraceae | 11.79 ± 5.69 | 0.03 ± 0.02 * | |
| Muribaculaceae | 42.29 ± 8.52 | 12.98 ± 14.79 * | |
| Prevotellaceae | 10.46 ± 3.41 | 0.01 ± 0.02 * | |
| Rikenellaceae | 2.67 ± 0.59 | 1.34 ± 2.14 | |
| Ruminococcaceae | 6.38 ± 2.83 | 0.01 ± 0.01 * | |
| Sutterellaceae | 1.81 ± 1.76 | NQ | |
| Genus | Akkermansia | 11.44 ± 9.45 | 0.01 ± 0.01 * |
| Anaerotignum | 0.57 ± 0.42 | NQ * | |
| Bacteroides | 5.41 ± 5.92 | 0.69 ± 0.64 * | |
| Clostridium_g6 | 0.08 ± 0.06 | 0.00 ± 0.01 * | |
| Enterobacter | 0.06 ± 0.08 | 49.87 ± 6.02 * | |
| Enterobacteriaceae_g | 0.00 ± 0.00 | 1.63 ± 0.70 * | |
| Escherichia | 1.99 ± 2.37 | 0.04 ± 0.04 * | |
| Eubacterium_g17 | 0.23 ± 0.19 | NQ * | |
| HM123997_g | 1.03 ± 0.85 | NQ * | |
| Muribaculaceae_uc | 0.96 ± 0.34 | 0.04 ± 0.06 * | |
| Oscillibacter | 1.18 ± 0.98 | NQ * | |
| PAC000664_g | 2.05 ± 1.81 | NQ * | |
| PAC001360_g | 0.11 ± 0.05 | 19.90 ± 9.58 * | |
| PAC002400_g | 3.74 ± 1.34 | 0.00 ± 0.01 * | |
| Prevotella | 7.46 ± 2.85 | 0.01 ± 0.02 * | |
| Pseudoflavonifractor | 1.66 ± 0.92 | 0.00 ± 0.01 * | |
| Ruminococcus | 0.58 ± 0.50 | NQ * | |
| Turicimonas | 1.81 ± 1.76 | NQ | |
| Ginsenoside | Rb1 | Rd | Rg3 | |||
|---|---|---|---|---|---|---|
| Control | Amoxicillin | Control | Amoxicillin | Control | Amoxicillin | |
| Tmax (h) | 8.8 ± 6.5 | 7.4 ± 2.5 | 13.5 ± 3.97 | 11.1 ± 1.4 | 2.8 ± 1.6 | 5.9 ± 2.8 |
| Cmax (ng/mL) | 130.3 ± 38.5 | 106.3 ± 18.6 | 149.7 ± 76.2 | 114.1 ± 46.6 | 34.7 ± 10.8 | 18.1 ± 4.1 ** |
| AUC (ng·h/mL) | 2211.6 ± 614.5 | 1684.9 ± 290.1 | 1929.4 ± 823.2 | 1607.3 ± 551.7 | 247.7 ± 96.6 | 139.2 ± 32.9 ** |
Disclaimer/Publisher’s Note: The statements, opinions and data contained in all publications are solely those of the individual author(s) and contributor(s) and not of MDPI and/or the editor(s). MDPI and/or the editor(s) disclaim responsibility for any injury to people or property resulting from any ideas, methods, instructions or products referred to in the content. |
© 2023 by the authors. Licensee MDPI, Basel, Switzerland. This article is an open access article distributed under the terms and conditions of the Creative Commons Attribution (CC BY) license (https://creativecommons.org/licenses/by/4.0/).
Share and Cite
Kim, J.-K.; Choi, M.S.; Park, H.-S.; Kee, K.H.; Kim, D.-H.; Yoo, H.H. Pharmacokinetic Profiling of Ginsenosides, Rb1, Rd, and Rg3, in Mice with Antibiotic-Induced Gut Microbiota Alterations: Implications for Variability in the Therapeutic Efficacy of Red Ginseng Extracts. Foods 2023, 12, 4342. https://doi.org/10.3390/foods12234342
Kim J-K, Choi MS, Park H-S, Kee KH, Kim D-H, Yoo HH. Pharmacokinetic Profiling of Ginsenosides, Rb1, Rd, and Rg3, in Mice with Antibiotic-Induced Gut Microbiota Alterations: Implications for Variability in the Therapeutic Efficacy of Red Ginseng Extracts. Foods. 2023; 12(23):4342. https://doi.org/10.3390/foods12234342
Chicago/Turabian StyleKim, Jeon-Kyung, Min Sun Choi, Hee-Seo Park, Kyung Hwa Kee, Dong-Hyun Kim, and Hye Hyun Yoo. 2023. "Pharmacokinetic Profiling of Ginsenosides, Rb1, Rd, and Rg3, in Mice with Antibiotic-Induced Gut Microbiota Alterations: Implications for Variability in the Therapeutic Efficacy of Red Ginseng Extracts" Foods 12, no. 23: 4342. https://doi.org/10.3390/foods12234342
APA StyleKim, J.-K., Choi, M. S., Park, H.-S., Kee, K. H., Kim, D.-H., & Yoo, H. H. (2023). Pharmacokinetic Profiling of Ginsenosides, Rb1, Rd, and Rg3, in Mice with Antibiotic-Induced Gut Microbiota Alterations: Implications for Variability in the Therapeutic Efficacy of Red Ginseng Extracts. Foods, 12(23), 4342. https://doi.org/10.3390/foods12234342

