Dual Blockade of PI3K and EGFR Pathways by Flavonoids from Idesia polycarpa Maxim Cake Meal: Valorization of Agro-Industrial Waste for NSCLC Therapy
Abstract
1. Introduction
2. Materials and Methods
2.1. Materials
2.2. Purification of IPTF
2.3. Quantitative Analysis Based on HPLC and LC-MS
2.4. Network Pharmacology
2.4.1. Prediction of Potential Targets of IPTF and Non-Small Cell Lung Cancer
2.4.2. Protein–Protein Interaction (PPI) Network Construction
2.4.3. Gene Ontology (GO) and Kyoto Encyclopedia of Genes and Genomes (KEGG) Pathway Enrichment
2.5. Molecular Docking
2.6. Cellular Assays
2.6.1. Cell Line Selection and Culture
2.6.2. Effect of IPTF on A549 Cell Viability
2.6.3. Wound-Healing Assay
2.6.4. Colony-Formation Assay
2.6.5. Transwell Invasion Assay
2.6.6. Flow-Cytometric Analysis of Apoptosis
2.6.7. Western Blotting Analysis
2.7. Statistical Analysis
3. Results
3.1. Further Purification of IPTF
3.1.1. Sequential Solvent Extraction of IPTF
3.1.2. Dynamic Adsorption on Polyamide Resin
3.2. Quantitative Characterisation of IPTF by HPLC and LC–MS
3.3. Network Pharmacology Analysis
3.3.1. Identification of Core Targets
3.3.2. GO and KEGG Enrichment Analysis of Key Targets
3.4. Molecular Docking of Key Anti-NSCLC Compounds with Core Targets
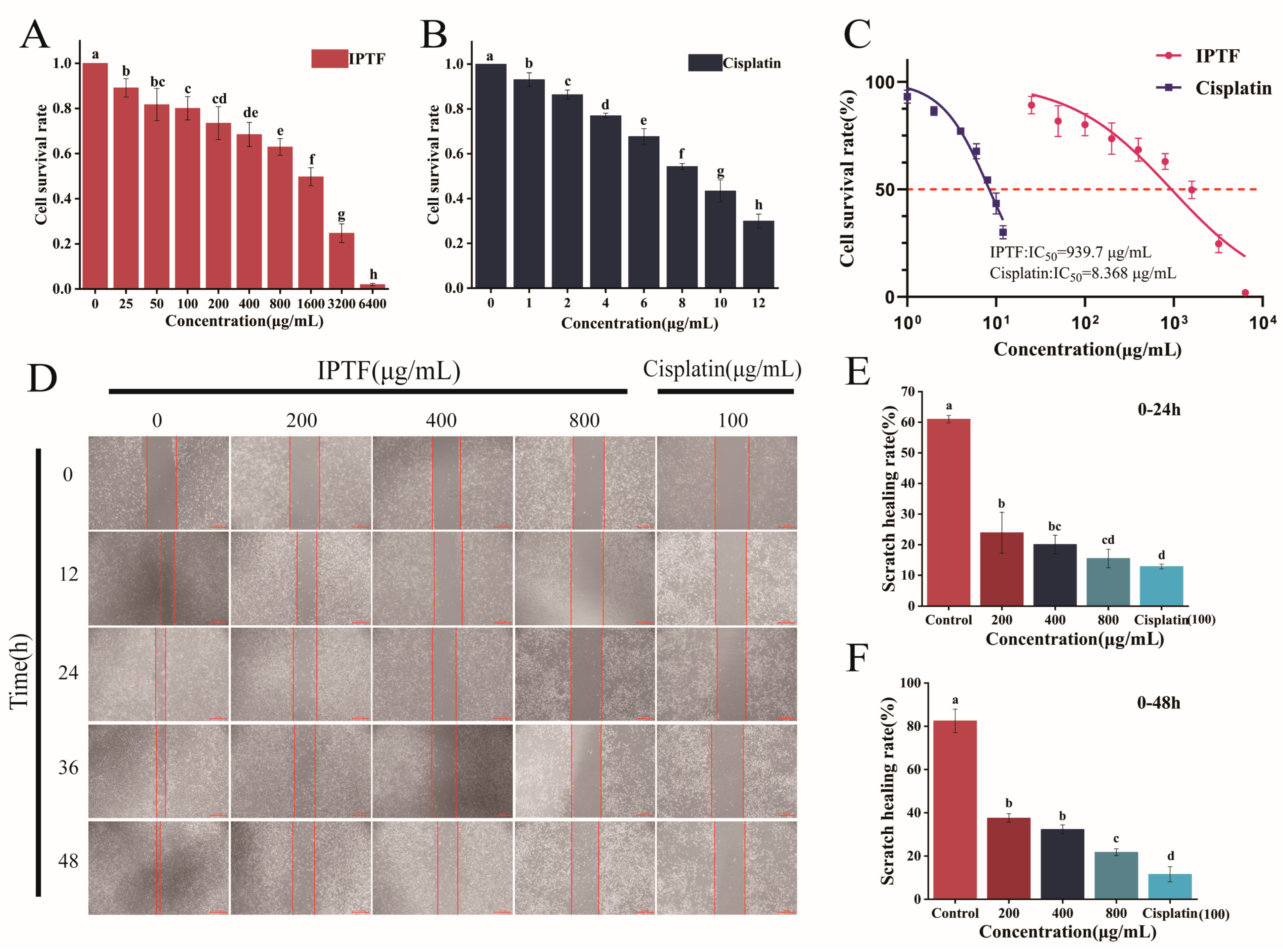
3.5. Effects of IPTF on the Viability and Migratory Capacities of A549 Cells
3.6. Effects of IPTF on the Invasive and Clonogenic Capacities of A549 Cells
3.7. Analysis of the Effect of IPTF on Apoptosis of A549 Cells Based on Flow Cytometry
3.8. Western Blot Validation of the Regulatory Effect of IPTF on the PI3K/AKT and EGFR-MAPK Signaling Pathways
4. Discussion
5. Conclusions
Author Contributions
Funding
Institutional Review Board Statement
Informed Consent Statement
Data Availability Statement
Acknowledgments
Conflicts of Interest
Abbreviations
| IPTF | Total flavonoids from Idesia polycarpa Maxim cake meal |
| HPLC | High-performance liquid chromatography |
| LC-MS | Liquid chromatography-mass spectrometry |
| LC-MS/MS | Liquid chromatography-tandem mass spectrometry |
| NSCLC | Non-small cell lung cancer |
| GO | Gene ontology |
| KEGG | Kyoto encyclopedia of genes and genomes |
| BP | Biological process |
| MF | Molecular function |
| CC | Cellular component |
| PPI | Protein–protein interaction |
| WB | Western blotting |
| FBS | Fetal bovine serum |
| PBS | Phosphate-buffered saline |
| TIC | Total ion chromatogram |
| PIP2 | Phosphatidylinositol 3,4-bisphosphate |
| PIP3 | Phosphatidylinositol 3,4,5-trisphosphate |
References
- Caldeira, C.; De Laurentiis, V.; Corrado, S.; van Holsteijn, F.; Sala, S. Quantification of food waste per product group along the food supply chain in the European Union: A mass flow analysis. Resour. Conserv. Recycl. 2019, 149, 479–488. [Google Scholar] [CrossRef]
- Ribeiro da Silva, L.M.; Teixeira de Figueiredo, E.A.; Pontes Silva Ricardo, N.M.; Pinto Vieira, I.G.; de Figueiredo, R.W.; Brasil, I.M.; Gomes, C.L. Quantification of bioactive compounds in pulps and by-products of tropical fruits from Brazil. Food Chem. 2014, 143, 398–404. [Google Scholar] [CrossRef]
- Rodriguez-Munoz, M.d.R.; Mora-Garrido, A.B.; Heredia, F.J.; Cejudo-Bastante, M.J.; Gonzalez-Miret, M.L. Obtention and Characterisation of Antioxidant-Rich Peptides from Defatted Grape Seed Meal Using Different Enzymes. Foods 2025, 14, 1248. [Google Scholar] [CrossRef]
- Yang, W.; Zhang, Z.; Chen, Y.; Luo, K. Evaluation of the use of Idesia polycarpa Maxim protein coating to extend the shelf life of European sweet cherries. Front. Nutr. 2023, 10, 1283086. [Google Scholar] [CrossRef]
- Li, Y.; Peng, T.; Huang, L.; Zhang, S.; He, Y.; Tang, L. The evaluation of lipids raw material resources with the fatty acid profile and morphological characteristics of Idesia polycarpa Maxim. var. vestita Diels fruit in harvesting. Ind. Crops Prod. 2019, 129, 114–122. [Google Scholar] [CrossRef]
- Zhang, X.; Li, W.; Yu, G.; Zuo, X.; Luo, W.; Zhang, J.; Tan, B.; Fu, A.; Zhang, S. Evaluation of Idesia polycarpa Maxim fruits extract as a natural green corrosion inhibitor for copper in 0.5 M sulfuric acid solution. J. Mol. Liq. 2020, 318, 114080. [Google Scholar] [CrossRef]
- Gomez-Garcia, R.; Campos, D.A.; Aguilar, C.N.; Madureira, A.R.; Pintado, M. Valorisation of food agro-industrial by-products: From the past to the present and perspectives. J. Environ. Manag. 2021, 299, 113571. [Google Scholar] [CrossRef]
- Dou, L.; Zhang, Z.; Yang, W.; Chen, Y.; Luo, K.; Kan, J. Separation and purification of antioxidant peptides from Idesia polycarpa Maxim. cake meal and study of conformational relationship between them. Food Sci. Nutr. 2024, 12, 6206–6225. [Google Scholar] [CrossRef]
- Zhang, Q.; Huang, R.; Wang, L.; Ge, Y.; Fang, H.; Chen, G. Comparative study on the effects of different drying technologies on the structural characteristics and biological activities of polysaccharides from Idesia polycarpa maxim cake meal. Food Chem. X 2025, 26, 102348. [Google Scholar] [CrossRef]
- Huang, Z.; Liu, M.; Zhou, Y.; Tang, Y.; Huang, J.; Zhang, S.; Liu, Z.; Liu, A. Epicatechin Gallate Regulation of Steroid Hormone Levels Improves Sarcopenia in C57BL/6J Mice. Foods 2025, 14, 2495. [Google Scholar] [CrossRef]
- Ge, Z.; Xu, M.; Ge, Y.; Huang, G.; Chen, D.; Ye, X.; Xiao, Y.; Zhu, H.; Yin, R.; Shen, H.; et al. Inhibiting G6PD by quercetin promotes degradation of EGFR T790M mutation. Cell Rep. 2023, 42, 113417. [Google Scholar] [CrossRef]
- Naffati, A.; Misan, A.; Kenig, S.; Kramberger, K.; Jenko Praznikar, Z.; Petelin, A.; Kljakic, A.C.; Benmerzoug, A.; Elfarrah, N.; Stupar, A. Unlocking the Functional Food Potential of Capparis spinosa: Optimizing Ultrasound Extraction, Phytochemical Analysis, and Assessing Antioxidative Activities. Foods 2025, 14, 1768. [Google Scholar] [CrossRef]
- Huang, L.; Zeng, Y.; Li, F.; Zheng, X.; Rao, Q.; Gajendran, B.; Varier, K.M.; Peng, T.; Tang, L. Polyphenolic compounds from Idesia polycarpa Maxim. fruits ameliorate non-alcoholic fatty liver disease by modulating lipid metabolism in oleic acid-induced HepG2 cells and high-fat diet-induced mice. J. Funct. Foods 2023, 108, 105715. [Google Scholar] [CrossRef]
- Siegel, R.L.; Miller, K.D.; Jemal, A. Cancer statistics, 2020. CA Cancer J. Clin. 2020, 70, 7–30. [Google Scholar] [CrossRef]
- Hendriks, L.E.L.; Remon, J.; Faivre-Finn, C.; Garassino, M.C.; Heymach, J.V.; Kerr, K.M.; Tan, D.S.W.; Veronesi, G.; Reck, M. Non-small-cell lung cancer. Nat. Rev. Dis. Primers 2024, 10, 15009. [Google Scholar] [CrossRef]
- Bray, F.; Ferlay, J.; Soerjomataram, I.; Siegel, R.L.; Torre, L.A.; Jemal, A. Global cancer statistics 2018: GLOBOCAN estimates of incidence and mortality worldwide for 36 cancers in 185 countries. CA Cancer J. Clin. 2020, 70, 313. [Google Scholar] [CrossRef]
- Yuan, M.; Huang, L.-L.; Chen, J.-H.; Wu, J.; Xu, Q. The emerging treatment landscape of targeted therapy in non-small-cell lung cancer. Signal Transduct. Target. Ther. 2019, 4, 61. [Google Scholar] [CrossRef]
- Araghi, M.; Mannani, R.; Maleki, A.H.; Hamidi, A.; Rostami, S.; Safa, S.H.; Faramarzi, F.; Khorasani, S.; Alimohammadi, M.; Tahmasebi, S.; et al. Recent advances in non-small cell lung cancer targeted therapy; an update review. Cancer Cell Int. 2023, 23, 162. [Google Scholar] [CrossRef]
- Xu, Z.; Han, X.; Ou, D.; Liu, T.; Li, Z.; Jiang, G.; Liu, J.; Zhang, J. Targeting PI3K/AKT/mTOR-mediated autophagy for tumor therapy. Appl. Microbiol. Biotechnol. 2020, 104, 575–587. [Google Scholar] [CrossRef]
- Batbold, U.; Liu, J.-J. Chemosensitization Effect of Seabuckthorn (Hippophae rhamnoides L.) Pulp Oil via Autophagy and Senescence in NSCLC Cells. Foods 2022, 11, 1517. [Google Scholar] [CrossRef]
- Yang, J.; Huang, T.; Xia, L.; Li, J. Artemisia absinthium L. Extract Targeting the JAK2/STAT3 Pathway to Ameliorate Atherosclerosis. Foods 2025, 14, 2381. [Google Scholar] [CrossRef]
- Zhang, R.; Zhu, X.; Bai, H.; Ning, K. Network Pharmacology Databases for Traditional Chinese Medicine: Review and Assessment. Front. Pharmacol. 2019, 10, 123. [Google Scholar] [CrossRef]
- Zhao, L.; Zhang, H.; Li, N.; Chen, J.; Xu, H.; Wang, Y.; Liang, Q. Network pharmacology, a promising approach to reveal the pharmacology mechanism of Chinese medicine formula. J. Ethnopharmacol. 2023, 309, 116306. [Google Scholar] [CrossRef]
- Yang, Z.; Luo, K.; Dou, L.; Huang, X.; Kan, J. Optimization of Extraction and Purification Processes, Mass Spectrometry-Based Structural Characterization, and Antioxidant Activity Evaluation of Total Flavonoids from Idesia polycarpa Maxim Cake Meal. Sci. Technol. Food Ind. 2025. [Google Scholar] [CrossRef]
- Jiang, L.; Ye, W.-C.; Li, Z.; Yang, Y.; Dai, W.; Li, M. Anticancer effects of dihydromyricetin on the proliferation, migration, apoptosis and in vivo tumorigenicity of human hepatocellular carcinoma Hep3B cells. BMC Complement. Med. Ther. 2021, 21, 194. [Google Scholar] [CrossRef]
- Wang, Z.; Sun, Y.; Wu, M.; Zhou, L.; Zheng, Y.; Ren, T.; Li, M.; Zhao, W. Hawthorn Proanthocyanidin Extract Inhibits Colorectal Carcinoma Metastasis by Targeting the Epithelial-Mesenchymal Transition Process and Wnt/β-Catenin Signaling Pathway. Foods 2024, 13, 1171. [Google Scholar] [CrossRef]
- Zhang, X.; Li, H.; Zhang, H.; Liu, Y.; Huo, L.; Jia, Z.; Xue, Y.; Sun, X.; Zhang, W. Inhibition of transmembrane member 16A calcium-activated chloride channels by natural flavonoids contributes to flavonoid anticancer effects. Br. J. Pharmacol. 2017, 174, 2334–2345. [Google Scholar] [CrossRef]
- Kumari, A.; Ahmad, R.; Negi, S.; Khare, S.K. Biodegradation of waste grease by Penicillium chrysogenum for production of fatty acid. Bioresour. Technol. 2017, 226, 31–38. [Google Scholar] [CrossRef]
- Al-Yousef, H.M.; Alqahtani, A.S.; Ghani, A.E.A.; El-Toumy, S.A.; El-Dougdoug, W.I.A.; Hassan, W.H.B.; Hassan, H.M. Nephroprotective and antioxidant activities of ethyl acetate fraction of Euphorbia geniculata Ortega family Euphorbiaceae. Arab. J. Chem. 2020, 13, 7843–7850. [Google Scholar] [CrossRef]
- Sun, X.; Fu, M.; Lou, S.; Li, D.; Han, X.; Gao, S.; Xiu, J.; Wang, J.; Ren, Y. Optimization of flavonoids extracted from hawthorn (Crataegus pinnatifida) by ultrasonic-assisted deep eutectic solvent. Food Biosci. 2024, 59, 103767. [Google Scholar] [CrossRef]
- Wang, X.; Yuan, L.; Dong, Y.; Bao, Z.; Ma, T.; Lin, S. Ameliorated membranous nephropathy activities of two ethanol extracts from corn silk and identification of flavonoid active compounds by LC-MS2. Food Funct. 2021, 12, 9669–9679. [Google Scholar] [CrossRef]
- Zhang, M.; Yang, B.; Ye, M.; Chen, J.; Liu, Y.; Wang, C. An Effective Chromatography Process for Simultaneous Purification and Separation of Total Lignans and Flavonoids from Valeriana amurensis. Molecules 2022, 27, 8598. [Google Scholar] [CrossRef]
- Peng, Z.-X.; Gu, H.-W.; Wang, Y.; Yan, J.; Long, W.; Fu, H.; She, Y. Revealing the key antioxidant compounds and potential action mechanisms of Chinese Cabernet Sauvignon red wines by integrating UHPLC-QTOF-MS-based untargeted metabolomics, network pharmacology and molecular docking approaches. Food Chem. 2024, 460, 140540. [Google Scholar] [CrossRef]
- Liu, R.; Chen, Y.; Liu, G.; Li, C.; Song, Y.; Cao, Z.; Li, W.; Hu, J.; Lu, C.; Liu, Y. PI3K/AKT pathway as a key link modulates the multidrug resistance of cancers. Cell Death Dis. 2020, 11, 797. [Google Scholar] [CrossRef]
- Harari, P.M. Epidermal growth factor receptor inhibition strategies in oncology. Endocr.-Relat. Cancer 2004, 11, 689–708. [Google Scholar] [CrossRef]
- Xu, D.; Wang, X.; Huang, D.; Chen, B.; Lin, X.; Liu, A.; Huang, J. Disclosing targets and pharmacological mechanisms of total bioflavonoids extracted from Selaginella doederleinii against non-small cell lung cancer by combination of network pharmacology and proteomics. J. Ethnopharmacol. 2023, 311, 114836, Erratum in J. Ethnopharmacol. 2022, 286, 114836. [Google Scholar] [CrossRef]
- Muhammed, M.T.; Aki-Yalcin, E. Molecular Docking: Principles, Advances, and its Applications in Drug Discovery. Lett. Drug Des. Discov. 2024, 21, 480–495. [Google Scholar] [CrossRef]
- Liang, F.Q.; Shi, Y.M.; Shi, J.Y.; Cao, W.W. Exploring the binding mechanism of pumpkin seed protein and apigenin: Spectroscopic analysis, molecular docking and molecular dynamics simulation. Food Hydrocoll. 2023, 137, 108318. [Google Scholar] [CrossRef]
- Maiti, P.; Nand, M.; Joshi, T.; Ramakrishnan, M.A.; Chandra, S. Identification of luteolin-7-glucoside and epicatechin gallate fromVernoniacinerea, as novel EGFR L858R kinase inhibitors against lung cancer: Docking and simulation-based study. J. Biomol. Struct. Dyn. 2021, 39, 5048–5057. [Google Scholar] [CrossRef]
- Shen, D.; Min, J.; Chen, J.; Yan, D.; Han, J.; Liu, H.; Yu, X.; Nie, Z.; Li, B. Study on the Material Basis and Mechanisms of Achyrocline satureioides in the Treatment of Nonsmall Cell Lung Cancer Based on Network Pharmacology and Spatial Metabolomics. Anal. Chem. 2025, 97, 5688–5697. [Google Scholar] [CrossRef] [PubMed]
- Wu, F.; Lin, B.; Chen, J.; Zheng, F.; Yang, Y.; Rasheed, U.; Chen, G. Mechanistic Insights into the Antioxidant Potential of Sugarcane Vinegar Polyphenols: A Combined Approach of DPPH-UPLC-MS, Network Pharmacology and Molecular Docking. Foods 2024, 13, 3379. [Google Scholar] [CrossRef]
- Li, M.; Cui, Y.; Wu, X.; Yang, X.; Huang, C.; Yu, L.; Yi, P.; Chen, C. Integrating network pharmacology to investigate the mechanism of quercetin’s action through AKT inhibition in co-expressed genes associated with polycystic ovary syndrome and endometrial cancer. Int. J. Biol. Macromol. 2025, 297, 139468. [Google Scholar] [CrossRef]
- MacDonagh, L.; Gray, S.G.; Breen, E.; Cuffe, S.; Finn, S.P.; O’Byrne, K.J.; Barr, M.P. BBI608 inhibits cancer sternness and reverses cisplatin resistance in NSCLC. Cancer Lett. 2018, 428, 117–126. [Google Scholar] [CrossRef]
- Cheng, K.; Hou, G.; Mei, S.; Gao, X.; Zhang, C.; Shang, L.; Chen, S. Structural Characterization and Bioactivity Evaluation of Selenium-Modified Dihydromyricetin from Vine Tea. Foods 2025, 14, 1735. [Google Scholar] [CrossRef]
- Shi, P.; Wang, L.; Qiu, X.; Yu, X.; Hayakawa, Y.; Han, N.; Yin, J. The flavonoids from the fruits of Psoralea corylifolia and their potential in inhibiting metastasis of human non-small cell lung cancers. Bioorg. Chem. 2024, 150, 107604. [Google Scholar] [CrossRef]
- Li, Q.; Jiang, L.; Chen, N.; Wang, X.; Yao, J.; Su, Z.; Zhao, S. Anti-Melanoma Activity and Potential Mechanism of Purified Potato Protease Inhibitor. Foods 2025, 14, 1026. [Google Scholar] [CrossRef]
- Sun, J.; Wu, K.; Wang, P.; Wang, Y.; Wang, D.; Zhao, W.; Zhao, Y.; Zhang, C.; Zhao, X. Dietary Tomato Pectin Attenuates Hepatic Insulin Resistance and Inflammation in High-Fat-Diet Mice by Regulating the PI3K/AKT Pathway. Foods 2024, 13, 444. [Google Scholar] [CrossRef]
- Zhang, X.; Wu, J.; Qin, L.; Wang, G.; Li, P.; Yu, A.; Liu, A.; Sun, R. Separation and Purification of Two Saponins from Paris polyphylla var. yunnanensis by a Macroporous Resin. Molecules 2022, 27, 6626. [Google Scholar] [CrossRef]
- Ozsoy, S.; Soykut, G.; Becer, E. Quercetin: A Phytochemical with Pro-Apoptotic Effects in Colon Cancer Cells. Cyprus J. Med. Sci. 2022, 7, 587–592. [Google Scholar] [CrossRef]
- Abdulkhaleq, L.A.; Assi, M.A.; Noor, M.H.M.; Abdullah, R.; Saad, M.Z.; Taufiq-Yap, Y.H. Therapeutic uses of epicatechin in diabetes and cancer. Vet. World 2017, 10, 869–872. [Google Scholar] [CrossRef]
- Chraibi, S.; Rosière, R.; Larbanoix, L.; Gérard, P.; Hennia, I.; Laurent, S.; Vermeersch, M.; Amighi, K.; Wauthoz, N. The combination of an innovative dry powder for inhalation and a standard cisplatin-based chemotherapy in view of therapeutic intensification against lung tumours. Eur. J. Pharm. Biopharm. 2021, 164, 93–104. [Google Scholar] [CrossRef]
- Kandemir, K.; Tomas, M.; McClements, D.J.; Capanoglu, E. Recent advances on the improvement of quercetin bioavailability. Trends Food Sci. Technol. 2022, 119, 192–200. [Google Scholar] [CrossRef]
- Dadge, S.D.; Syed, A.A.; Husain, A.; Valicherla, G.R.; Gayen, J.R. Simultaneous Estimation of Quercetin and trans-Resveratrol in Cissus quadrangularis Extract in Rat Serum Using Validated LC-MS/MS Method: Application to Pharmacokinetic and Stability Studies. Molecules 2023, 28, 4656. [Google Scholar] [CrossRef]
- Long, X.; Wong, C.C.; Tong, L.; Chu, E.S.H.; Szeto, C.H.; Go, M.Y.Y.; Coker, O.O.; Chan, A.W.H.; Chan, F.K.L.; Sung, J.J.Y.; et al. Peptostreptococcus anaerobius promotes colorectal carcinogenesis and modulates tumour immunity. Nat. Microbiol. 2019, 4, 2319–2330. [Google Scholar] [CrossRef]
- Yea, S.S.; Fruman, D.A. Achieving cancer cell death with PI3K/mTOR-targeted therapies. Ann. N. Y. Acad. Sci. 2013, 1280, 15–18. [Google Scholar] [CrossRef][Green Version]
- Alessi, D.R.; James, S.R.; Downes, C.P.; Holmes, A.B.; Gaffney, P.R.; Reese, C.B.; Cohen, P. Characterization of a 3-phosphoinositide-dependent protein kinase which phosphorylates and activates protein kinase Balpha. Curr. Biol. CB 1997, 7, 261–269. [Google Scholar] [CrossRef]
- Myers, M.P.; Pass, I.; Batty, I.H.; Van der Kaay, J.; Stolarov, J.P.; Hemmings, B.A.; Wigler, M.H.; Downes, C.P.; Tonks, N.K. The lipid phosphatase activity of PTEN is critical for its tumor supressor function. Proc. Natl. Acad. Sci. USA 1998, 95, 13513–13518. [Google Scholar] [CrossRef]
- Qayum, A.; Shah, S.M.; Singh, S.K. Divergent Signaling Pathways May Lead to Convergence in Cancer Therapy—A Review. Cell. Physiol. Biochem. 2022, 56, 180–208. [Google Scholar] [CrossRef]
- McKay, M.M.; Morrison, D.K. Integrating signals from RTKs to ERK/MAPK. Oncogene 2007, 26, 3113–3121. [Google Scholar] [CrossRef]
- Keyse, S.M. Dual-specificity MAP kinase phosphatases (MKPs) and cancer. Cancer Metastasis Rev. 2008, 27, 253–261. [Google Scholar] [CrossRef]
- Luo, J.-F.; Yu, Y.; Liu, J.-X. Mechanism of Asperosaponin VI Related to EGFR/MMP9/AKT/PI3K Pathway in Treatment of Rheumtoid Arthritis. Chin. J. Integr. Med. 2025, 31, 131–141. [Google Scholar] [CrossRef] [PubMed]








| NO. | Compounds | Content (ng/mg) | Retention Time | Expected Mass (m/z) | Detected Mass |
|---|---|---|---|---|---|
| 1 | Protocatechualdehyde | 246.465 | 3.0595973 | 137.02442 | 137.0243225 |
| 2 | Dihydromyricetin | 174.259 | 4.7581958 | 319.04594 | 319.0458984 |
| 3 | p-Hydroxycinnamic Acid | 172.885 | 5.2209085 | 163.04007 | 163.0399323 |
| 4 | Quercetin 3-β-D-glucoside | 89.687 | 5.6933109 | 463.0882 | 463.0877991 |
| 5 | Phthalic acid | 55.817 | 3.2304703 | 165.01933 | 165.0191345 |
| 6 | Protocatechualdehyde | 246.465 | 4.7581958 | 137.02442 | 137.0243225 |
| NO. | Key Proteins | PBD ID | Compounds | ||
|---|---|---|---|---|---|
| Quercetin | Morin | Epicatechin | |||
| Binding Energy (kcal/mol) | |||||
| 1 | TP53 | 8UQR | −6.85 | −6.25 | −7.30 |
| 2 | CASP3 | 1NMS | −5.49 | −5.96 | −5.89 |
| 3 | IL6 | 1ALU | −5.66 | −5.85 | −6.26 |
| 4 | TNF | 1A8M | −5.39 | −6.37 | −6.75 |
| 5 | AKT1 | 1UNQ | −6.06 | −5.56 | −6.80 |
| 6 | EGFR | 2RGP | −6.24 | −5.45 | −7.05 |
Disclaimer/Publisher’s Note: The statements, opinions and data contained in all publications are solely those of the individual author(s) and contributor(s) and not of MDPI and/or the editor(s). MDPI and/or the editor(s) disclaim responsibility for any injury to people or property resulting from any ideas, methods, instructions or products referred to in the content. |
© 2025 by the authors. Licensee MDPI, Basel, Switzerland. This article is an open access article distributed under the terms and conditions of the Creative Commons Attribution (CC BY) license (https://creativecommons.org/licenses/by/4.0/).
Share and Cite
Yang, Z.; Luo, K.; Chen, D.; Dou, L.; Huang, X.; Kan, J. Dual Blockade of PI3K and EGFR Pathways by Flavonoids from Idesia polycarpa Maxim Cake Meal: Valorization of Agro-Industrial Waste for NSCLC Therapy. Foods 2025, 14, 3278. https://doi.org/10.3390/foods14183278
Yang Z, Luo K, Chen D, Dou L, Huang X, Kan J. Dual Blockade of PI3K and EGFR Pathways by Flavonoids from Idesia polycarpa Maxim Cake Meal: Valorization of Agro-Industrial Waste for NSCLC Therapy. Foods. 2025; 14(18):3278. https://doi.org/10.3390/foods14183278
Chicago/Turabian StyleYang, Zhenyu, Kai Luo, Dan Chen, Lei Dou, Xiufang Huang, and Jianquan Kan. 2025. "Dual Blockade of PI3K and EGFR Pathways by Flavonoids from Idesia polycarpa Maxim Cake Meal: Valorization of Agro-Industrial Waste for NSCLC Therapy" Foods 14, no. 18: 3278. https://doi.org/10.3390/foods14183278
APA StyleYang, Z., Luo, K., Chen, D., Dou, L., Huang, X., & Kan, J. (2025). Dual Blockade of PI3K and EGFR Pathways by Flavonoids from Idesia polycarpa Maxim Cake Meal: Valorization of Agro-Industrial Waste for NSCLC Therapy. Foods, 14(18), 3278. https://doi.org/10.3390/foods14183278

